Abstract
The bHLH family, as a superfamily of transcription factors (TFs), has special functional characteristics in plants and plays a crucial role in a plant’s growth and development and helping the plant cope with various stresses. In this study, 128 bHLH family genes were screened in the birch (B. platyphylla) genome using conservative domain scan and blast analysis. These genes are clustered into 21 subfamilies based on the phylogenetic tree construction and are unevenly distributed among the 14 birch chromosomes. In all, 22 segmental duplication pairs with 27 BpbHLH genes were identified. The duplications were distributed on eight chromosomes. Analysis of gene structures and protein motifs revealed intra-group conservation of BpbHLHs. Of the BpbHLH family genes, 16 contain only one intron each. The BPChr14G06667 gene contains the most introns, that is, 19. The cis-elements, which respond to plant hormones, light, defense, and stress, were found on the promoter of BHLH family genes. As per RNA-seq data analysis, under PEG osmotic stress, most BpbHLH genes were differentially expressed, and eight were highly differentially expressed. The qRT-PCR analysis results further indicated that BPChr06G09475 was the gene with the highest expression level in leaves, roots, and stems, and that the expression of these eight genes was higher in leaves than in roots and stems and upregulated in all three tissues under osmotic stress compared to the controls. The above analysis suggests that the BpbHLH family genes have a certain biological effect under drought stress that provides a basis for molecular breeding for stress resistance in birch.
1. Introduction
Changes in the environment affect the growth and development of plants [1]. Abiotic stress includes salt stress, drought stress, chilling stress, metal ion stress, and mechanical damage [2,3]. Woody plants have to experience various abiotic stresses due to their immobility and perennial characteristics. However, woody plants have evolved a series of specific regulation pathways in physiological and molecular mechanisms to deal with adverse environments [4]. Transcription factors (TFs), also known as trans-acting factors, refer to DNA-binding proteins that can specifically interact with cis-acting elements of eukaryotic genes and activate or inhibit gene transcription. TFs play a key role in the stress response regulation network and signal pathway in eukaryotic organisms and activate the plant’s response to environmental changes by regulating the expression of resistance-related genes [5].
Basic/helix–loop–helix (bHLH) TFs are widely present in animals and plants and are named after their basic/helix–circular–helix domain. This domain consists of approximately 60 amino acids and includes two different functional areas: BASIC and HLH regions [6,7,8]. bHLH TFs are usually divided into six groups (I to VI) [9]. Members of Group I can bind to the E-box (CAGCTG). Members of Group II can bind to the G-box (CACGTG), and many do not have any function [10,11]. Group III contains TFs with a protein–protein interaction domain that cannot bind to the core sequence (bHLH GTG/NGCGTG) of the E-box. Group IV members contain HLH regions but lack basic domains [12]. Group V consists of the WRPW-bHLH protein. This protein has a front residual in the basic area and binds to the N-box before combining with the E-box (CACGGC/CACGAC). Group VI includes the Collier/OLF1/EBF-bHLH (COE-bHLH) protein, which is very different from the I-V protein and can work in combination with DNA and dualization [13,14,15].
The bHLH family is the second-largest family in plant TFs. Basic spiral cycle spiral proteins have special functional characteristics in many plants and play a vital role in their growth and development and response to various stresses [16]. The DYT1 gene encodes putative bHLH-TF-regulated Arabidopsis tapetum development [17], EMBRYO1 encodes a new basic helix–loop–helix protein that controls embryo growth [18], and HECATE genes regulate female reproductive tract development in Arabidopsis [19]. Laxpanicle (LAX) of Oryza sativa is a TF for the bHLH families and is the main regulatory factor in controlling top growth in plants. OSB1 and OSB2 can participate in biological synthesis and regulate anthocyanin biosynthesis [20]. When plants suffer abiotic stress, bHLH genes influence their stress resistance. PebHLH56 played a role in the response of Passiflora edulis Sim to cold stress [21]. AtICE1 was involved in tolerance to freezing in Arabidopsis [22]. The ectopic expression of cryptochrome-interacting bHLH AcCIB2 in Arabidopsis and complementation of the AtCIB2 mutant verified the involvement of AcCIB2 in photomorphogenesis and abiotic stress response [23]. Overexpression of AtAIB, a nuclear-localized bHLH protein in Arabidopsis, led to increased drought tolerance in Arabidopsis [24]. AtbHLH92 (AT5g43650) mutants were more sensitive to mannitol, and these mutants also showed increased electrolyte leakage following NaCl treatments [25]. AtbHLH17 transgenic lines exhibited enhanced tolerance to mannitol stress, with significantly higher root growth observed in transgenics [26]. A relative expression analysis in buckwheat showed that FTbHLH3 may be used as a positive regulatory factor for ABA-dependent drought/oxidation tolerance in the genetically modified Arabidopsis [27]. The tissue-specific relative expression of TabHLH49 in wheat responded to drought stress [28]. Research has shown that OsbHLH148 enhances drought tolerance in rice through the jasmonate signaling pathway, which is composed of OsbHLH148–OsJAZ1–OsCOI1 modules [29]. BVbHLH93 played a key role in improving salt stress tolerance by enhancing antioxidant enzymes and reducing the generation of oxygen (ROS) [30]. bHLH TFs in plants such as Tamarix chinensis, 84K poplar, Larix olgensis, and Chrysanthemum morifolium respond to abiotic stress reactions to help these plants better adapt to adversity through a series of regulatory mechanisms. These studies have shown that bHLH TFs play important roles in plant response to abiotic stress. However, there are many members in the bHLH gene family. So, it is of great significance to identify the members involved in abiotic stress and study the relationship between their gene structure, expression, and gene function to explore the coordinated regulation of family genes and further serve molecular breeding.
Birch is a rapidly growing deciduous tree distributed in the northern temperate zone. It is characterized by rapid growth, beautiful shapes, and fine wood properties and provides outstanding ecological benefits. It can be used as a raw material for plywood, joinery, furniture, veneer, papermaking, etc. The bark of the tree produces tannin [31] and birch bark oil [32]. Birch bark is commonly used to make household utensils, and birch juice can be used for medicinal purposes, with health functions. Birch is also popular in landscaping. There are a variety of environmental stresses, especially the drought in the northern region of China, and it is increasingly important to improve the drought resistance of wood plants used in afforestation for landscape or timber. Molecular breeding for stress resistance has become one of the important methods for the genetic improvement of woody plants. Breeding birch more adaptable to environmental changes using molecular breeding techniques to anchor key drought resistance genes in birch may also help, but the drought resistance mechanism of white birch is still unclear. High-throughput sequencing technologies and advanced bioinformatics analysis technologies have provided unprecedented opportunities to leverage the important and unique development and differentiation-related issues of forest trees. The large amounts of data will help to study molecular mechanisms [33]. In this study, a total of 128 bHLH genes were identified by bioinformatics. Then, the members that respond to osmotic stress were screened. These BpbHLH genes are potential resources for genetically improving birch to resist drought.
2. Results
2.1. Identification of bHLH Genes in Birch
To identify the bHLH family genes in birch, local HMM search with the HMM file (PF00010) was performed against birch genome, the existence of the conserved bHLH domain was confirmed using SMART and NCBI Batch CD-Search tools, and redundant sequences were removed. In all, 128 putative bHLH protein sequences were identified. The predicted BpbHLH proteins ranged from 66 (BpChr11G07048) to 1487 (BPChr14G06667) amino acids, the isoelectric points ranged from 4.67 (BPChr01G22813) to 11.51 (BPChr05G22456), and the molecular weights ranged from 7346.39 Da (BpChr11G07048) to 164407.6 Da (BPChr14G06667) (Table S1).
2.2. Chromosomal Distribution and Collinearity Analysis of BpbHLH Genes
The BpbHLH genes were mapped to the corresponding chromosomes, and 128 BpbHLH genes were randomly distributed to all 14 birch chromosomes in a scattered manner (Figure 1A). The maximum number of BpbHLH genes, i.e., 20, were distributed on chromosome 6, followed by chromosome 8. Chromosome 10 and chromosome 13 had only four genes each. Gene duplication analysis can provide information regarding evolution during the expansion of the BpbHLH genes. In this study, the collinearity of BpbHLH family genes was analyzed using the Circos tool in the TBtools 1.045 software. In all, 22 segmental duplication pairs with 27 BpbHLH genes were identified and duplications distributed on eight chromosomes (Figure 1B). From these results, it could be concluded that some BpbHLH genes are produced by gene duplication events, with segmental duplication playing an essential role in the evolution of the BpbHLH genes.

Figure 1.
Chromosomal localization and collinearity analysis of BpbHLH family genes. (A) Distribution of BpbHLH family genes in the 14 birch chromosomes. The vertical strips represent the birch chromosomes. The chromosome number is located at the top of each chromosome. The left side of the chromosome represents the position of the gene on the chromosome, and the right side of the chromosome is the gene ID. (B) Collinearity analysis of bHLH genes in birch. The circle plot represents the chromosomes of birch, and the identified collinear genes are linked by blue lines.
2.3. Phylogenetic Tree Analysis and Gene Structure Organization of BpbHLH Proteins
To investigate the evolutionary relationship between BpbHLH members, the amino acid sequences of the bHLH family from Arabidopsis and the birch genome were used to construct an NJ phylogenetic tree. The phylogenetic tree showed that these bHLH proteins can be clustered into 21 subfamilies, with 1 to 12 proteins per subfamily. The five main subfamilies are 2, 3, 15, 18, and 19. Subfamily 18 contains the maximum number of BpbHLH proteins: 11. There is only one BpbHLH member in subfamily 20 (Figure S2). To further understand the structural composition of the BpbHLH genes, the online GSDS tool was used to display their exon and intron structures and construct a structural distribution map (Figure 2) based on the phylogenetic tree (Figure S2). The results showed that the BpbHLH gene family has great gene structural diversity and the number of introns also varies a lot, with 16 of the BpbHLH family genes containing only 1 intron each and the BPchr14G06667 gene containing the most introns: 19. The distribution patterns of exons were relatively conserved in group I and VI, and the genes in these groups had a high similarity in terms of exon number, pattern, and length.
Figure 2.
Gene structure of BpbHLH family proteins. For gene structure analysis, exons and introns are shown in yellow boxes and black solid lines, respectively. Cluster analysis was carried out according to the results of phylogeny.
2.4. Conserve Motifs and Promoter Cis-Elements Analysis
To characterize potential conserved motifs of the BpbHLH family, protein sequences of BpbHLH members were analyzed using the MEME software (http://meme-suite.org/, 13 March 2021) online. A total of eight conserved motifs (numbered 1 to 8) were identified (Figure 3A). The distribution of the important conserved motifs among BpbHLH proteins showed that members within the same group exhibited highly similar motif distributions (Figure 3A). There were 119 bHLH proteins containing the basic motif and 123 proteins containing the helix1 motif, representing highly conserved domains. Of the BpbHLH genes, 9.3% and 39.1% contained motif 3 and the helix2 motif, respectively. These results indicate the good conservation of the bHLH gene family in plant species. In addition, conserved protein motifs may contribute to their similar functions.

Figure 3.
Protein motif and analysis of the cis-regulatory element in the promoter of BpbHLH family genes. (A) Analysis of protein motifs. Different motifs are displayed in boxes of different colors. (B) Prediction of cis-elements in the BpbHLH gene promoter. On the left is the gene ID, and different patterns on the right represent different cis-elements.
The cis-acting elements on the promoters can reflect the potential function and transcriptional regulation mechanism of genes (Figure 3B). In this study, the promoters of BpbHLH genes contained a large number of MYB- and MYC-binding sites and cis-elements that respond to plant hormones, such as MeJA, ABA, SA, and GA, suggesting that BpbHLH genes might be regulated by MYB TFs and participate in multiple hormone signaling pathways. In addition, several genes contained a large number of light-responsive elements, the case in point being BPChr01G13692. Defense and stress response elements also appeared in large numbers in these promoters, for instance, the G-box and the E-box, implying their roles in response to stress.
2.5. Relative Expression Analysis of BpbHLH Genes under Osmotic Stress
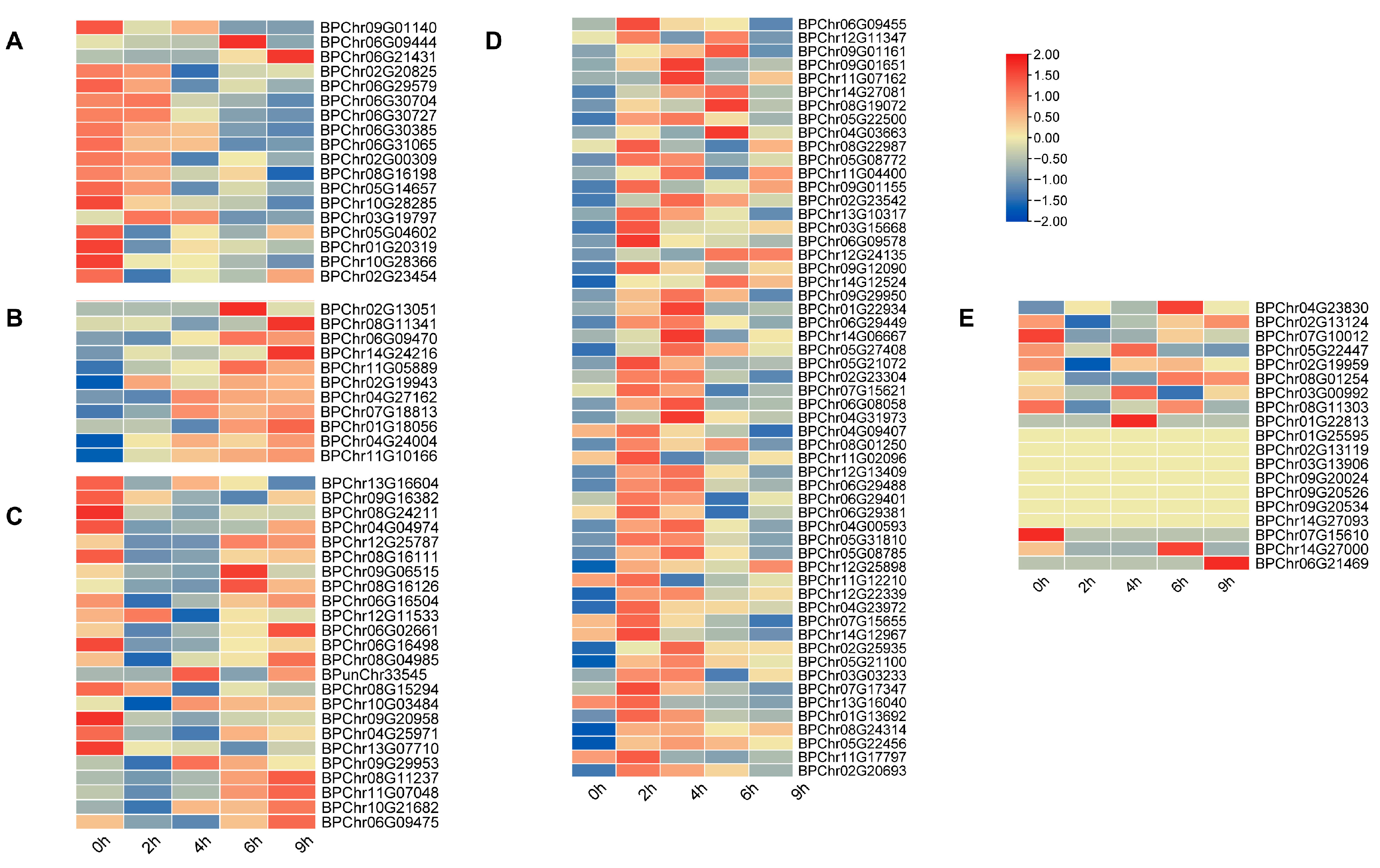
To elucidate the potential roles of the BpbHLH genes in response to osmotic stress, the RNA-seq data of birch under 20% (w/v) PEG6000 stress for 0, 2, 4, 6, and 9 h were downloaded from Jia et al. [34]. On the basis of differentially expressed gene (DEG) analysis, the relative expression profiles of BpbHLH TFs exposed to 20% (w/v) PEG6000 stress for 2, 4, 6, and 9 h were constructed. The results showed that 121 bHLH genes, accounting for 94.5% of the total, responded to osmotic stress and showed five expression patterns (Figure 4). Among them, 11 BpbHLH genes showed upregulated expression as the treatment time increased (Class B), while 18 BpbHLH genes showed downregulated expression patterns (Class A). Additionally, the expression levels of 56 BpbHLH genes showed an initial increase followed by a decrease over time (Class D), and those of 24 BpbHLH genes showed an initial decrease followed by an increase over time (Class C). The transcript levels of 12 BpbHLH genes did not show any change under osmotic stress over time (Class E). These results suggest that most of the BpbHLH genes may be involved in the regulation in response to drought stress and play different roles.
Figure 4.
Expression profiles and gene replication events of BpbHLH family genes. The heatmap reflects the expression changes in BpbHLH genes in response to osmotic stress of whole plant for 0, 2, 4, 6, and 9 h. Red represents upregulation, and green represents downregulation. Class (A) represents genes that are downregulated under osmotic drought, Class (B) represents genes that are upregulated under osmotic drought, and Class (C) represents genes that are downregulated in early BHLH gene expression and upregulated in late BHLH gene expression during osmotic drought; Class (D) represents genes that upregulate the expression of BHLH genes in the early stage and downregulate BHLH genes in the late stage of osmotic drought, while Class (E) represents genes that do not show significant changes or responses to osmotic drought. The expression values were converted by log2. The error bar indicates the standard deviation (STD) of the three biological replicates (p < 0.05).
2.6. Analysis of Relative Expression Patterns of Eight bHLH Genes Selected in Roots, Stems, and Leaves
To explore the potential roles of BpbHLH genes in plant development and lay the foundation for exploring their molecular mechanisms, eight BpbHLH genes representing different subfamilies (Figure 2) and expression patterns (Figure 4) were selected on the basis of the phylogenetic tree and the RNA-seq expression profile. The expression levels of BpChr12G24135 (Group III) and BpChr06G09470 (Group VI) were low in the transcriptomes. However, BpChr06G09475 (Group VI) and BpChr08G11237 (Group VI) had high expression levels at each treatment time. BpChr01G18056 (Group III), BpChr11G07048 (Group IV), BpChr12G25787 (Group IV), and BpChr08G16126 (Group II), with moderate expression levels, were also selected. Most members of Group I showed extremely low expression levels in the heatmap, and the changes in the expression levels of Group V members were irregular in the heatmap. So, we did not select any BpbHLH genes from these two groups. The qRT-PCR was used to detect the expression levels of the eight selected bHLH genes in roots, stems, and leaves of birch. The results showed that BPChr06G09475 was the gene with the highest expression levels in all three tissues, while the expression levels of BPChr12G24135 were the lowest (Figure 5), consistent with the results of transcriptome analysis. The expression levels of BPChr01G18056, BPChr06G09475, BPChr06G09470, and BPChr11G07048 were higher in leaves than in other tissues; BPChr08G16126 and BPChr12G25787 were mainly expressed in roots; and the expression levels of BPChr08G11237 and BPChr12G24135 were mainly higher in the stems (Figure 5). These results show that the expression of BpbHLH genes has tissue-specific characteristics. No differences were observed in the patterns of BpbHLH genes among groups.

Figure 5.
Expression of eight selected bHLH genes in different tissues of birch. Tissues from 3-month-old plants were used for the analysis. The relative expression of BPChr12G24135 in different tissues of birch was set as 1 to normalize its expression in other tissues. (A) The relative expression of eight selected bHLH genes in the roots, stems, and leaves of birch. (B) The relative expression level of eight different genes in the roots was set to 1 to normalize the expression of other genes in the stems and leaves. The relative expression levels of the eight selected genes in the roots, stems, and leaves. The expression value is 2−ΔΔt. The error bar indicates the standard deviation (STD) of the three biological replicates. The asterisk (*) represents significant difference compared with BPChr12G24135 (p < 0.05).
2.7. Analysis of Relative Expression Patterns of Eight Selected BpbHLH Genes in Roots, Stems, and Leaves under PEG6000 Stress
To screen the key BpbHLH genes in response to osmotic stress and explore the tissue response patterns of eight BpbHLH genes under PEG6000 treatment, the expression patterns of the eight genes in response to osmotic stresses in roots, stems, and leaves were investigated using qRT-PCR (Figure 6). Under PEG6000 treatment, all eight genes had the earliest expression in roots. Among them, BPChr06G09475, BPChr08G11237, and BPChr01G18056 responded significantly at 6 h of treatment. The eight BpbHLH genes responded relatively late in the leaves, reaching their peak expression at 72 h of treatment, and the expression levels were significantly upregulated (the expression can reach tens of thousands of times compared to the controls), suggesting that the eight genes play a crucial role in the osmotic resistance process of birch leaves. BPChr12G24135, BPChr06G09470, BPChr11G07048, and BPChr12G25787 were the most significantly upregulated genes in all three tissues after treatment, with BPChr06G09470, BPChr11G07048, and BPChr12G25787 being the genes with relatively moderate expression levels in the three tissues and BPChr12G24135 being the genes with relatively lowest expression levels in the three tissues prior to treatment (Figure 5). The results showed the important role of BPChr06G09470, BPChr11G07048, and BPChr12G25787 in the development of birch roots, stems, and leaves and their response to osmotic. As the gene with the highest relative expression in the three tissues, BPChr06G09475 has a lower response to stress in roots and stems than other genes, except in leaves. Its role in the response of birch leaves to drought is worth exploring. As the only one selected from the Group II gene, BPChr08G16126 was significantly downregulated in roots and stems under stress treatment, indicating its functional specificity.
Figure 6.
Three-month-old Betula platyphylla was treated with 20% PEG6000 for 0, 12, 24, 48, and 72 h. The relative expression of eight bHLH genes in roots, stems, and leaves was obtained. (A) Relative expression of the eight bHLH genes in the roots of B. platyphylla at different time points. (B) Relative expression of the eight bHLH genes in the stems of B. platyphylla at different time points. (C) Relative expression of the eight bHLH genes in the leaves of B. platyphylla at different time points. The expression value is 2−ΔΔt. The error bar indicates the standard deviation (STD) of the three biological replicates. The asterisk (*) represents significant difference compared with 0 h (p < 0.05).
3. Discussion
Drought is the main abiotic stress that restricts plant growth and development. Therefore, identifying key genes for drought resistance in plants is of great significance for improving their drought resistance. The bHLH family genes are among the most common TF families in higher plants, and research shows that bHLH TFs are involved in plant drought resistance regulation. Research has shown that PxbHLH02 from Populus simonii × Populus nigra functions as a positive regulator of drought stress responses by regulating stomatal aperture and promoting ABA signal transduction [35]. The expression of the apple bHLH TF MdCIB1 was induced under drought stress, and the ectopic expression of MdCIB1 in Arabidopsis can protect plants from penetrating and oxidative damage under drought stress [36]. The heterogeneous relative expression of MFbHLH38 in Myrica rubra, which is upregulated under stress treatment and improves the tolerance of Arabidopsis for drought stress and salt coercion [37]. In addition, the increased expression of corn ZMPTF1 regulates its drought resistance [38]. In Arabidopsis, AtbHLH112 is a transcriptional activator that regulates the expression of genes by binding to their GCG- or E-boxes to mediate physiological responses, including proline biosynthesis and ROS scavenging pathways, to enhance stress tolerance [39]. These results indicate that identifying key drought-resistant bHLH TFs is of great value for drought resistance molecular breeding in plants. In this study, PEG treatments were used as relevant tests of the potential for plant drought tolerance, and a total of 128 bHLH genes were identified in birch genome and important drought-resistance-related BpbHLH genes were screened and identified through sequence characteristic analysis, phylogenetic analysis, tissue-specific expression analysis, and expression analysis of different tissues under osmotic stress. These provide genetic resources for studying the molecular mechanism of drought resistance and drought resistance breeding in B. platyphylla.
Conserve motif analysis and promoter cis-element investigation indicate that the promoters of BpbHLH genes contain a large number of cis-elements, such as MYB- and MYC-binding sites (Figure 3B), which previous studies have shown respond to MeJA, ABA, SA, and GA [40,41]. JAM1 (ABA-inducible bHLH-type TF/JA-associated MYC2-like1) negatively regulates JA signaling, thereby playing a pivotal role in the fine-tuning of JA-mediated stress responses and plant growth. Under drought stress, Arabidopsis AtMYC2 (bHLH) functions as a transcriptional activator in abscisic acid signaling and AtMYC2 and AtMYB2 proteins function as transcriptional activators in ABA-inducible gene expression in plants [42]. A number of cis-acting elements related to plant hormones and stress responses were also predicted in the promoter regions of SabHLHs, and most were involved in tolerance to drought and salinity [43]. In this study, the expression profile based on RNA-seq showed that most of the BpbHLH genes responded to osmotic treatment, indicating that these genes might be involved in drought resistance regulation mediated by the hormone signaling pathway in birch.
According to the NJ phylogenetic tree, the BpbHLH members can be clustered into 21 different subfamilies (Figure 2). Motif analysis showed that each group has a specific motif (Figure 3), which corresponds to a specific protein domain. In addition, each group has similar intron and exon structures (Figure 2). The structure and motif analysis results of BpbHLHs are similar to those of Arabidopsis. In phylogenetic tree analysis, some BpbHLHs have been clustered into one group with AtbHLHs, which play important roles in response to drought stress. The Arabidopsis BEE gene is homologous with BPChr12G24135 (Group III, Figure S1). BEE is a classic bHLH protein. The bee1/bee2/bee3 mutant shows enhanced drought tolerance, and the dual mutant behavior is similar to that of wild plants [44]. BPChr12G24135 is the gene with the lowest relative expression in roots, stems, and leaves of birch (Figure 5), but it is significantly upregulated under osmotic stress conditions (Figure 6). These results suggest the potential roles of BPChr12G24135 in plant response to osmotic stress. HEC1 and HEC2 are two TFs in the bHLH family and are homologous to BPChr12G25787 (Group IV). The excessive relative expression of HEC1 and HEC2 stabilizes the HEC2 protein at high temperatures, promoting the resistance of Arabidopsis to drought [45]. In this study, using qRT-PCR to prove BPChr12G25787 is one of the genes that could be induced to high levels of expression under osmotic treatment in roots, stems, and leaves (Figure 5). What is interesting is that among the eight BpbHLH genes analyzed by qRT-PCR, BPChr12G25787 was relatively less expressed in roots, stems, and leaves, implying that the relatively less expressed genes in tissues also function in stress response in plants. The results (Figure 5 and Figure 6) confirmed significant induction of these eight bHLH genes under osmotic stress, with varying expression patterns over time. Notably, the expression levels of some of these genes reached a peak at specific time points. Production discontinuity or delay is an inevitable part of gene expression. It can be caused by a number of mechanisms, e.g., transcriptional/translational elongation, post-translational modification, or compartmental transport. The delay specifies the amount of time that needs to pass before a newly produced molecule can partake in its regulatory function (specifically in feedback) [46].
In addition to studies on bHLH family genes in Arabidopsis, there are also many studies on the role of bHLH genes in drought stress in other plant species. AhHLH112, a bHLH TF in peanut, is homologous to BPChr11G07048 (Figure S1). Studies have shown that AhbHLH112 improves ROS scavenging ability by regulating the H2O2 steady state mediated by POD and may be involved in the ABA-dependent stress response pathway, which is a positive factor for drought stress tolerance [47]. SlbHLH96, a bHLH TF in tomato, is homologous to BPChr12G25787 and BPChr11G07048 (Figure S1). SlbHLH96 improves the drought resistance of tomatoes by stimulating the expression of genes encoding antioxidant enzymes, ABA signal molecules, and stress-related proteins [48]. bHLH TFs from trees also play a positive role in drought resistance. The overexpression of the PebHLH35 gene from Populus euphratica in Arabidopsis results in a decrease in stomatal density, stomatal aperture, transpiration rate, and water loss, as well as an increase in chlorophyll content and photosynthetic rate [49]. Both BPChr11G07048 and BPChr12G25787 belong to Group IV, and BPChr11G07048 is one of the first two genes with relatively high expression levels in roots, stems, and leaves. It is also one of the most significantly upregulated genes in stems and leaves under osmotic stress treatment, indicating that the expression of BpbHLH genes in the same group may have similar stress response patterns, regardless of their original tissue expression levels. Therefore, the eight bHLH family genes play roles in the response of birch to drought.
4. Materials and Methods
4.1. Identification of bHLH Family Genes in Birch
In this study, the bHLH family genome sequence and all the protein sequences were obtained from the phytozome V13 database (https://phytozome-next.jgi.doe.gov/ 1 December 2020), and the HMM of the typical protein structure was downloaded from the birch genome database (https://github.com/jinzitian/HMM 2 December 2020). Hmmsearch3.0 was used to screen all potential bHLH family genes in birch. Then, the SMART V6.0 database was used to confirm again. The ExPASy website was used to calculate the physicochemical parameters of BpbHLH family proteins in Betula platyphylla, SignalP V4.1 Server was used to predict the cleavage site of the signal peptide, and ProtComp V9.0 was used to predict the subcellular location of BpbHLH proteins (Table S1).
4.2. Intron and Exon Structures and Arrangement of Conserved Motifs
On the basis of the alignment of the coding sequence of the BpbHLH gene with its corresponding genomic DNA sequence, the online program GSDS (http://gsds.cbi.pku.edu.cn/ 3 December 2020) was used to display the exon and intron structures of each BpbHLH gene. The online tool MEME (https://meme-suite.org/meme/ 13 March 2021) was used to identify the arrangement of conserved motifs for BpbHLH genes. Bioedit 7.2 software was used to build the phylogenetic trees.
All upstream 2010 bp promoter sequences of BpbHLH family genes were obtained from the birch genome database. The online tool Place (http://bioInformatics.psb.ugent.be/webtools/plantcare/html/ 13 March 2021) was used to predict the cis-elements in BpbHLH gene promoters. TBTools 1.045 software was used for visual analysis.
4.3. Chromosomal Location and Collinearity Analysis
The identified bHLH family genes were mapped on the corresponding chromosome based on the birch genome data using MapChart V2.2 software. The multilinear scanning tool package (MCSCANX) was used to analyze the replication mode of each BpbHLH gene on the basis of the operation manual. The Circos tools in TBTools 1.045 software were used to visualize the results.
4.4. Gene Expression Profiles of the BpbHLH Family
A set of differentially expressed genes of birch in response to osmotic stress was identified from transcriptome analysis [34]. Three-month-old birch seedlings were treated with 20% (w/v) PEG6000 for 0, 2, 4, 6, and 9 h, and five groups of differentially expressed gene data were obtained through RNA-seq. Three seedlings were pooled in each sample, and three biology repetitions were carried out for each sample. The expression levels of the BpbHLH gene were normalized by the log2 ratio. Differentially expressed genes with |log2 Foldchange| > 1 (the single factor comparison of Prism9 software is used to define the p-value. p < 0.05) were defined as significant induction or inhibition genes, and heatmaps were generated using TBTools 1.045 software.
4.5. Plant Materials and Stress Treatment
Tissue-cultured birch seedlings differentiated from shoot buds were grown in 1/2 MS medium in a 16 h/8 h light/dark environment at 25 °C under 70–75% relative humidity. Three-month-old seedlings were treated with 20% PEG6000 for 0, 6, 12, 24, 48, and 72 h, and the non-treated seedlings at the same time point were set as the controls. The birch roots, stems, and leaves were picked at different time points. Five seedlings were pooled in each sample, and three biology repetitions were carried out for each sample. All samples were frozen with liquid nitrogen immediately and stored at −80 °C for expression analysis.
4.6. RNA Isolation and Real-Time Polymerase Chain Reaction (qRT-PCR)
The total RNA was isolated using the RNA extraction kit (Omega Bio U.S.A.), and the first-strand cDNA was synthesized using the reverse transcription kit (Omega Bio, Pinnacle Way, Norcross, GA 30071, USA). The cDNA diluted with ultrapure water was used as the qRT-PCR template. The tubulin and ubiquitin genes served as the internal controls. The primers were designed as BpbHLH gene sequences using Primer 5.0 (Table S2). The qRT-PCR system contained 0.5 μM of forward and reverse primers, 10 μL of SYBR Premix Ex Taq™ (Takara, Beijing, China), and 2 μL of cDNA template, with a total volume of 20 μL. qRT-PCR was conducted on a qTower 2.2 (Analytik AG, Jena, Germany) with the following thermal profile: 30 s at 94 °C; followed by 40 cycles of 15 s at 94 °C, 30 s at 58 °C, and 45 s at 72 °C. The 2−ΔΔCT was used to calculate relative transcriptional abundance. Three biological replications were performed.
4.7. Statistical Analysis
One-way analysis of variance (ANOVA) was employed for data analysis. The Statistical Package for the Social Sciences (SPSS 22, IBM Corp., Armonk, NY, USA) was used to perform all the statistical analyses, and p < 0.05 was considered to indicate statistical significance.
5. Conclusions
In all, 128 bHLH genes were identified in the birch genome and were randomly distributed to all 14 birch chromosomes. The distribution patterns of motifs and exons were relatively conserved in the group. The promoters of BpbHLH genes contain a large number of hormone-, light-, and stress-responsive elements. The BpbHLH gene response to PEG osmotic stress had tissue-specific characteristics. The eight bHLH genes selected played a crucial role in the osmotic stress resistance process of birch leaves.
Supplementary Materials
The following supporting information can be downloaded at: https://www.mdpi.com/article/10.3390/plants12213687/s1, Figure S1: Genes Phylogenetic analysis in Response to osmosis Stress; Figure S2: Phylogenetic analysis; Table S1: Prediction of the size, isoelectric point and subcellular localization of bHLH family proteins. Table S2: Primers for eight BpbHLH genes.
Author Contributions
C.W. directed and conceived the project. L.Z. performed the experiments, performed the overall data analysis and wrote the manuscript. W.B., Y.J., J.S., Y.C. and M.Y. revised the article. All authors have read and agreed to the published version of the manuscript.
Funding
This work was financially supported by the National Key Research and Development Program of China (No. 2021YFD2200304).
Data Availability Statement
The original contributions presented in the study are included in the article/Supplementary Materials.
Acknowledgments
Thank you to Wang Chao for his guidance on this article.
Conflicts of Interest
The authors declare no conflict of interest.
References
- Fang, Y.; Xiong, L. General mechanisms of drought response and their application in drought resistance improvement in plants. Cell. Mol. Life Sci. 2015, 72, 673–689. [Google Scholar] [CrossRef] [PubMed]
- Sun, X.; Wang, Y.; Sui, N. Transcriptional regulation of bHLH during plant response to stress. Biochem. Biophys. Res. Commun. 2018, 503, 397–401. [Google Scholar] [CrossRef]
- Liu, J.-X.; Wu, B.; Feng, K.; Li, M.-Y.; Duan, A.-Q.; Shen, D.; Yin, L.; Xu, Z.-S.; Xiong, A.-S. A celery transcriptional repressor AgERF8 negatively modulates abscisic acid and salt tolerance. Mol. Genet. Genom. 2020, 296, 179–192. [Google Scholar] [CrossRef]
- Han, X.; Zhao, Y.; Chen, Y.; Xu, J.; Jiang, C.; Wang, X.; Zhuo, R.; Lu, M.-Z.; Zhang, J. Lignin biosynthesis and accumulation in response to abiotic stresses in woody plants. For. Res. 2022, 2, 9. [Google Scholar] [CrossRef]
- Tikhomirova Tatyana, S.; Krutovsky Konstantin, V.; Shestibratov Konstantin, A. Molecular Traits for Adaptation to Drought and Salt Stress in Birch, Oak and Poplar Species. Forests 2022, 14, 7. [Google Scholar] [CrossRef]
- Pires, N.; Dolan, L. Origin and Diversification of Basic-Helix-Loop-Helix Proteins in Plants. Mol. Biol. Evol. 2010, 27, 862–874. [Google Scholar] [CrossRef]
- Massari, M.E.; Murre, C. Helix-Loop-Helix Proteins: Regulators of Transcription in Eucaryotic Organisms. Mol. Cell. Biol. 2000, 20, 429–440. [Google Scholar] [CrossRef]
- Susan, J. An overview of the basic helix-loop-helix proteins. Genome Biol. 2004, 5, 226. [Google Scholar]
- Sailsbery, J.K.; A Dean, R. Accurate discrimination of bHLH domains in plants, animals, and fungi using biologically meaningful sites. BMC Evol. Biol. 2012, 12, 154. [Google Scholar] [CrossRef]
- Atchley, W.R.; Terhalle, W.; Dress, A. Positional dependence, cliques, and predictive motifs in the bHLH protein domain. J. Mol. Evol. 1999, 48, 501–516. [Google Scholar] [CrossRef]
- Ledent, V.; Vervoort, M. The Basic Helix-Loop-Helix Protein Family: Comparative Genomics and Phylogenetic Analysis. Genome Res. 2001, 11, 754–770. [Google Scholar] [CrossRef] [PubMed]
- Toledo-Ortiz, G.; Huq, E.; Quail, P.H. The Arabidopsis basic/helix-loop-helix transcription factor family. Plant Cell 2003, 15, 1749–1770. [Google Scholar] [CrossRef] [PubMed]
- Heim, M.A.; Jakoby, M.; Werber, M.; Martin, C.; Weisshaar, B.; Bailey, P.C. The basic helix-loop-helix transcription factor family in plants: A genome-wide study of protein structure and functional diversity. Mol. Biol. Evol. 2003, 20, 735–747. [Google Scholar] [CrossRef] [PubMed]
- Li, X.; Duan, X.; Jiang, H.; Sun, Y.; Tang, Y.; Yuan, Z.; Guo, J.; Liang, W.; Chen, L.; Yin, J.; et al. Genome-Wide Analysis of Basic/Helix-Loop-Helix Transcription Factor Family in Rice and Arabidopsis. Plant Physiol. 2006, 141, 1167–1184. [Google Scholar] [CrossRef]
- Carretero-Paulet, L.; Galstyan, A.; Roig-Villanova, I.; Martínez-García, J.F.; Bilbao-Castro, J.R.; Robertson, D.L. Genome-Wide Classification and Evolutionary Analysis of the bHLH Family of Transcription Factors in Arabidopsis, Poplar, Rice, Moss, and Algae. Plant Physiol. 2010, 153, 1398–1412. [Google Scholar] [CrossRef]
- Wu, Y.; Wu, S.; Wang, X.; Mao, T.; Bao, M.; Zhang, J.; Zhang, J. Genome-wide identification and characterization of the bHLH gene family in an ornamental woody plant Prunus mume. Hortic. Plant J. 2022, 8, 531–544. [Google Scholar] [CrossRef]
- Zhang, W.; Sun, Y.; Timofejeva, L.; Chen, C.; Grossniklaus, U.; Ma, H. Regulation of Arabidopsis tapetum development and function by DYSFUNCTIONAL TAPETUM1 (DYT1) encoding a putative bHLH transcription factor. Development 2006, 133, 3085–3095. [Google Scholar] [CrossRef]
- Kondou, Y.; Nakazawa, M.; Kawashima, M.; Ichikawa, T.; Yoshizumi, T.; Suzuki, K.; Ishikawa, A.; Koshi, T.; Matsui, R.; Muto, S.; et al. RETARDED GROWTH OF EMBRYO1, a New Basic Helix-Loop-Helix Protein, Expresses in Endosperm to Control Embryo Growth. Plant Physiol. 2008, 147, 1924–1935. [Google Scholar] [CrossRef]
- Gremski, K.; Ditta, G.; Yanofsky, M.F. The HECATE genes regulate female reproductive tract development in Arabidopsis thaliana. Development 2007, 134, 3593–3601. [Google Scholar] [CrossRef]
- Sakamoto, W.; Ohmori, T.; Kageyama, K.; Miyazaki, C.; Saito, A.; Murata, M.; Maekawa, M. The Purple leaf (Pl) locus of rice: The Pl(w) allele has a complex organization and includes two genes encoding basic helix-loop-helix proteins involved in anthocyanin biosynthesis. Plant Cell Physiol. 2001, 42, 982–991. [Google Scholar] [CrossRef]
- Xu, Y.; Zhou, W.; Ma, F.; Huang, D.; Xing, W.; Wu, B.; Sun, P.; Chen, D.; Xu, B.; Song, S. Characterization of the Passion Fruit (Passiflora edulis Sim) bHLH Family in Fruit Development and Abiotic Stress and Functional Analysis of PebHLH56 in Cold Stress. Horticulturae 2023, 9, 272. [Google Scholar] [CrossRef]
- Chinnusamy, V.; Ohta, M.; Kanrar, S.; Lee, B.H.; Hong, X.; Agarwal, M.; Zhu, J.K. ICE1: A regulator of cold-induced transcriptome and freezing tolerance in Arabidopsis. Genes Dev. 2003, 17, 1043–1054. [Google Scholar] [CrossRef] [PubMed]
- Aslam, M.; Jakada, B.H.; Fakher, B.; Greaves, J.G.; Niu, X.; Su, Z.; Cheng, Y.; Cao, S.; Wang, X.; Qin, Y. Genome-wide study of pineapple (Ananas comosus L.) bHLH transcription factors indicates that cryptochrome-interacting bHLH2 (AcCIB2) participates in flowering time regulation and abiotic stress response. BMC Genom. 2020, 21, 735. [Google Scholar] [CrossRef]
- Li, H.; Sun, J.; Xu, Y.; Jiang, H.; Wu, X.; Li, C. The bHLH-type transcription factor AtAIB positively regulates ABA response in Arabidopsis. Plant Mol. Biol. 2007, 65, 655–665. [Google Scholar] [CrossRef] [PubMed]
- Jiang, Y.; Yang, B.; Deyholos, M.K. Functional characterization of the Arabidopsis bHLH92 transcription factor in abiotic stress. Mol. Genet. Genom. 2009, 282, 503–516. [Google Scholar] [CrossRef]
- Babitha, K.C.; Ramu, S.V.; Pruthvi, V.; Mahesh, P.; Nataraja, K.N.; Udayakumar, M. Co-expression of AtbHLH17 and AtWRKY28 confers resistance to abiotic stress in Arabidopsis. Transgenic Res. 2012, 22, 327–341. [Google Scholar] [CrossRef]
- Yao, P.-F.; Li, C.-L.; Zhao, X.-R.; Li, M.-F.; Zhao, H.-X.; Guo, J.-Y.; Cai, Y.; Chen, H.; Wu, Q. Overexpression of a Tartary Buckwheat Gene, FtbHLH3, Enhances Drought/Oxidative Stress Tolerance in Transgenic Arabidopsis. Front. Plant Sci. 2017, 8, 625. [Google Scholar] [CrossRef]
- Liu, H.; Yang, Y.; Liu, D.; Wang, X.; Zhang, L. Transcription factor TabHLH49 positively regulates dehydrin WZY2 gene expression and enhances drought stress tolerance in wheat. BMC Plant Biol. 2020, 20, 259. [Google Scholar] [CrossRef]
- Seo, J.-S.; Joo, J.; Kim, M.-J.; Kim, Y.-K.; Nahm, B.H.; Song, S.I.; Cheong, J.-J.; Lee, J.S.; Kim, J.-K.; Choi, Y.D. OsbHLH148, a basic helix-loop-helix protein, interacts with OsJAZ proteins in a jasmonate signaling pathway leading to drought tolerance in rice. Plant J. 2011, 65, 907–921. [Google Scholar] [CrossRef]
- Wang, Y.; Wang, S.; Tian, Y.; Wang, Q.; Chen, S.; Li, H.; Ma, C.; Li, H. Functional Characterization of a Sugar Beet BvbHLH93 Transcription Factor in Salt Stress Tolerance. Int. J. Mol. Sci. 2021, 22, 3669. [Google Scholar] [CrossRef]
- Salminen, J.-P.; Ossipov, V.; Pihlaja, K. Distribution of hydrolysable tannins in the foliage of finnish birch species. Zeitschrift für Naturforschung 2002, 57, 248–256. [Google Scholar] [CrossRef]
- Siriwardhana, M. Fractional condensation of pyrolysis vapours as a promising approach to control bio-oil aging: Dry birch bark bio-oil. Renew. Energy 2020, 152, 1121–1128. [Google Scholar] [CrossRef]
- Borthakur, D.; Busov, V.; Cao, X.H.; Du, Q.; Gailing, O.; Isik, F.; Ko, J.-H.; Li, C.; Li, Q.; Niu, S.; et al. Current status and trends in forest genomics. For. Res. 2022, 2, 11. [Google Scholar] [CrossRef]
- Jia, Y.; Niu, Y.; Zhao, H.; Wang, Z.; Gao, C.; Wang, C.; Chen, S.; Wang, Y. Hierarchical transcription factor and regulatory network for drought response in Betula platyphylla. Hortic. Res. 2022, 9, uhac040. [Google Scholar] [CrossRef]
- Gao, S.; Li, C.; Chen, X.; Li, S.; Liang, N.; Wang, H.; Zhan, Y.; Zeng, F. Basic helix-loop-helix transcription factor PxbHLH02 enhances drought tolerance in Populus (Populus simonii × P. nigra). Tree Physiol. 2022, 43, 185–202. [Google Scholar] [CrossRef]
- Ren, Y.-R.; Yang, Y.-Y.; Zhao, Q.; Zhang, T.-E.; Wang, C.-K.; Hao, Y.-J.; You, C.-X. MdCIB1, an apple bHLH transcription factor, plays a positive regulator in response to drought stress. Environ. Exp. Bot. 2021, 188, 104523. [Google Scholar] [CrossRef]
- Qiu, J.-R.; Huang, Z.; Xiang, X.-Y.; Xu, W.-X.; Wang, J.-T.; Chen, J.; Song, L.; Xiao, Y.; Li, X.; Ma, J.; et al. MfbHLH38, a Myrothamnus flabellifolia bHLH transcription factor, confers tolerance to drought and salinity stresses in Arabidopsis. BMC Plant Biol. 2020, 20, 542. [Google Scholar] [CrossRef]
- Li, Z.; Liu, C.; Zhang, Y.; Wang, B.; Ran, Q.; Zhang, J. The bHLH family member ZmPTF1 regulates drought tolerance in maize by promoting root development and abscisic acid synthesis. J. Exp. Bot. 2019, 70, 5471–5486. [Google Scholar] [CrossRef]
- Liu, Y.; Ji, X.; Nie, X.; Qu, M.; Zheng, L.; Tan, Z.; Zhao, H.; Huo, L.; Liu, S.; Zhang, B.; et al. Arabidopsis AtbHLH112 regulates the expression of genes involved in abiotic stress tolerance by binding to their E-box and GCG-box motifs. New Phytol. 2015, 207, 692–709. [Google Scholar] [CrossRef]
- Fu, J.; Liu, L.; Liu, Q.; Shen, Q.; Wang, C.; Yang, P.; Zhu, C.; Wang, Q. ZmMYC2 exhibits diverse functions and enhances JA signaling in transgenic Arabidopsis. Plant Cell Rep. 2019, 39, 273–288. [Google Scholar] [CrossRef]
- Zhu, N.; Duan, B.; Zheng, H.; Mu, R.; Zhao, Y.; Ke, L.; Sun, Y. An R2R3 MYB gene GhMYB3 functions in drought stress by negatively regulating stomata movement and ROS accumulation. Plant Physiol. Biochem. 2023, 197, 107648. [Google Scholar] [CrossRef] [PubMed]
- Abe, H.; Urao, T.; Ito, T.; Seki, M.; Shinozaki, K.; Yamaguchi-Shinozaki, K. Arabidopsis AtMYC2 (bHLH) and AtMYB2 (MYB) function as transcriptional activators in abscisic acid signaling. Plant cell 2003, 15, 63–78. [Google Scholar] [CrossRef] [PubMed]
- Wei, X.; Cao, J.; Lan, H. Genome-Wide Characterization and Analysis of the bHLH Transcription Factor Family in Suaeda aralocaspica, an Annual Halophyte With Single-Cell C4 Anatomy. Front. Genet. 2022, 13, 927830. [Google Scholar] [CrossRef] [PubMed]
- Moreno, J.E.; Moreno-Piovano, G.; Chan, R.L. The antagonistic basic helix-loop-helix partners BEE and IBH1 contribute to control plant tolerance to abiotic stress. Plant Sci. 2018, 271, 143–150. [Google Scholar] [CrossRef] [PubMed]
- Lee, S.; Zhu, L.; Huq, E. An autoregulatory negative feedback loop controls thermomorphogenesis in Arabidopsis. PLoS Genet. 2021, 17, e1009595. [Google Scholar] [CrossRef] [PubMed]
- Bokes, P.; Borri, A.; Palumbo, P.; Singh, A. Mixture distributions in a stochastic gene expression model with delayed feedback: A WKB approximation approach. J. Math. Biol. 2020, 81, 343–367. [Google Scholar] [CrossRef]
- Li, C.; Yan, C.; Sun, Q.; Wang, J.; Yuan, C.; Mou, Y.; Shan, S.; Zhao, X. The bHLH transcription factor AhbHLH112 improves the drought tolerance of peanut. BMC Plant Biol. 2021, 21, 540. [Google Scholar] [CrossRef]
- Liang, Y.; Ma, F.; Li, B.; Guo, C.; Hu, T.; Zhang, M.; Liang, Y.; Zhu, J.; Zhan, X. A bHLH transcription factor, SlbHLH96, promotes drought tolerance in tomato. Hortic. Res. 2022, 9, uhac198. [Google Scholar] [CrossRef]
- Dong, Y.; Wang, C.; Han, X.; Tang, S.; Liu, S.; Xia, X.; Yin, W. A novel bHLH transcription factor PebHLH35 from Populus euphratica confers drought tolerance through regulating stomatal development, photosynthesis and growth in Arabidopsis. Biochem. Biophys. Res. Commun. 2014, 450, 453–458. [Google Scholar] [CrossRef]
Disclaimer/Publisher’s Note: The statements, opinions and data contained in all publications are solely those of the individual author(s) and contributor(s) and not of MDPI and/or the editor(s). MDPI and/or the editor(s) disclaim responsibility for any injury to people or property resulting from any ideas, methods, instructions or products referred to in the content. |
© 2023 by the authors. Licensee MDPI, Basel, Switzerland. This article is an open access article distributed under the terms and conditions of the Creative Commons Attribution (CC BY) license (https://creativecommons.org/licenses/by/4.0/).








