Alternaria arborescens and A. italica Causing Leaf Blotch on Celtis julianae in China
Abstract
:1. Introduction
2. Results
2.1. Disease Symptoms and Fungal Isolations
2.2. Pathogenicity Tests
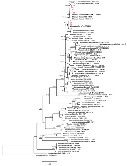
2.3. Multigene Phylogenetic Analyses
2.4. Morphology and Taxonomy
- Alternaria arborescens E.G. Simmons (Figure 4)
- Alternaria italica J.F. Li, Camporesi & K.D. Hyde (Figure 5)
3. Discussion
4. Materials and Methods
4.1. Sampling and Isolation of Fungi
4.2. Pathogenicity Tests
4.3. DNA Extraction and PCR Amplification
4.4. Morphological Identification
4.5. Multigene Phylogenetic Analyses
5. Conclusions
Author Contributions
Funding
Data Availability Statement
Conflicts of Interest
References
- Wang, X.D.; Liu, H.D.; Jing, S.; Liu, Y.H. The Complete Chloroplast Genome of Celtis julianae (Ulmaceae). Mitochondrial DNA Part B Resour. 2021, 6, 517–518. [Google Scholar] [CrossRef]
- Huang, X.; Zhao, L.J. New Golden Leaf Cultivar of Celtis julianae (‘Golden Phoenix’) and Its Primary Research. HortSci. Publ. Am. Soc. Hortic. Sci. 2004, 39, 895. [Google Scholar] [CrossRef]
- Li, J.F.; Jiang, H.; Jeewon, R.; Hongsanan, S.; Bhat, D.J.; Tang, S.M.; Lumyong, S.; Mortimer, P.E.; Xu, J.C.; Camporesi, E.; et al. Alternaria: Update on Species Limits, Evolution, Multi-Locus Phylogeny, and Classification. Stud. Fungi 2023, 8, 1. [Google Scholar] [CrossRef]
- Li, J.F.; Phookamsak, R.; Jiang, H.; Bhat, D.J.; Camporesi, E.; Lumyong, S.; Kumla, J.; Hongsanan, S.; Mortimer, P.E.; Xu, J.C.; et al. Additions to the Inventory of the Genus Alternaria Section Alternaria (Pleosporaceae, Pleosporales) in Italy. J. Fungi 2022, 8, 898. [Google Scholar] [CrossRef]
- Gou, Y.N.; Aung, S.L.L.; Htun, A.A.; Huang, C.X.; Deng, J.X. Alternaria Species in Section Alternaria Associated with Iris Plants in China. Front. Microbiol. 2022, 13, 1036950. [Google Scholar] [CrossRef]
- Woudenberg, J.H.C.; Groenewald, J.Z.; Binder, M.; Crous, P.W. Alternaria Redefined. Stud. Mycol. 2013, 75, 171–212. [Google Scholar] [CrossRef] [PubMed]
- Lee, Y.M.; Lee, H.B.; Jang, Y.S.; Cho, Y.R.; Kim, G.H.; Kim, J.J. Phylogenetic Analysis of Major Molds Inhabiting Woods. Part 4. Genus Alternaria. Holzforschung 2014, 68, 247–251. [Google Scholar] [CrossRef]
- Thomma, B.P.H.J. Alternaria spp.: From General Saprophyte to Specific Parasite. Mol. Plant Pathol. 2003, 4, 225–236. [Google Scholar] [CrossRef] [PubMed]
- Lee, H.B.; Patriarca, A.; Magan, N. Alternaria in Food: Ecophysiology, Mycotoxin Production and Toxicology. Mycobiology 2015, 43, 93–106. [Google Scholar] [CrossRef]
- Wijayawardene, N.H.; Hyde, K.D.; Al-Ani, L.K.T.; Tedersoo, L.; Haelewaters, D.; Rajeshkumar, K.C.; Zhao, R.L.; Aptroot, A.; Leontyev, D.V.; Saxena, R.K.; et al. Outline of Fungi and Fungus-like Taxa. Mycosphere 2020, 11, 1060–1456. [Google Scholar] [CrossRef]
- Armitage, A.D.; Barbara, D.J.; Harrison, R.J.; Lane, C.R.; Sreenivasaprasad, S.; Woodhall, J.W.; Clarkson, J.P. Discrete Lineages within Alternaria alternata Species Group: Identification Using New Highly Variable Loci and Support from Morphological Characters. Fungal Biol. 2015, 119, 994–1006. [Google Scholar] [CrossRef] [PubMed]
- Lawrence, D.P.; Rotondo, F.; Gannibal, P.B. Biodiversity and Taxonomy of the Pleomorphic Genus Alternaria. Mycol. Prog. 2015, 15, 3. [Google Scholar] [CrossRef]
- Woudenberg, J.H.C.; Seidl, M.F.; Groenewald, J.Z.; de Vries, M.; Stielow, J.B.; Thomma, B.P.H.J.; Crous, P.W. Alternaria Section Alternaria: Species, Formae Speciales or Pathotypes? Stud. Mycol. 2015, 82, 1–21. [Google Scholar] [CrossRef] [PubMed]
- Long, H.J.; Yang, S.; Yin, X.H.; Zhao, Z.B.; Long, Y.H.; Fan, J.; Shu, R.; Gu, G.F. First Report of Leaf Spot on Prunus salicina Caused by Alternaria alternata in China. J. Plant Pathol. 2021, 103, 1021. [Google Scholar] [CrossRef]
- Al-Nadabi, H.H.; Maharachchikumbura, S.S.N.; Agrama, H.; Al-Azri, M.; Nasehi, A.; Al-Sadi, A.M. Molecular Characterization and Pathogenicity of Alternaria Species on Wheat and Date Palms in Oman. Eur. J. Plant Pathol. 2018, 152, 577–588. [Google Scholar] [CrossRef]
- Hahn, M.H.; Claus, A.; Koch, G.; Gelain, J.; Duarte, H.S.S. Occurrence of Alternaria arborescens Causing Leaf Spot on Pereskia aculeata in Brazil. Crop Prot. 2022, 151, 105824. [Google Scholar] [CrossRef]
- Achatz, G.; Oberkofler, H.; Lechenauer, E.; Simon, B.; Unger, A.; Kandler, D.; Ebner, C.; Prillinger, H.; Kraft, D.; Breitenbach, M. Molecular Cloning of Major and Minor Allergens of Alternaria alternata and Cladosporium herbarum. Mol. Immunol. 1995, 32, 213–227. [Google Scholar] [CrossRef]
- Lawrence, D.P.; Gannibal, P.B.; Peever, T.L.; Pryor, B.M. The Sections of Alternaria: Formalizing Species-Group Concepts. Mycologia 2013, 105, 530–546. [Google Scholar] [CrossRef]
- Morrison, V.A.; Weisdorf, D.J. Alternaria: A Sinonasal Pathogen of Immunocompromised Hosts. Clin. Infect. Dis. 1993, 16, 265–270. [Google Scholar] [CrossRef]
- Vartivarian, S.E.; Anaissie, E.J.; Bodey, G.P. Emerging Fungal Pathogens in Immunocompromised Patients: Classification, Diagnosis, and Management. Clin. Infect. Dis. 1993, 17, S487–S491. [Google Scholar] [CrossRef]
- Aveskamp, M.M.; de Gruyter, J.; Woudenberg, J.H.C.; Verkley, G.J.M.; Crous, P.W. Highlights of the Didymellaceae: A Polyphasic Approach to Characterise Phoma and Related Pleosporalean Genera. Stud. Mycol. 2010, 65, 1–60. [Google Scholar] [CrossRef] [PubMed]
- Damm, U.; Woudenberg, J.H.C.; Cannon, P.F.; Crous, P.W. Colletotrichum Species with Curved Conidia from Herbaceous Hosts. Fungal Divers. 2009, 39, 45–87. [Google Scholar]
- Schubert, K.; Groenewald, J.Z.; Braun, U.; Dijksterhuis, J.; Starink, M.; Hill, C.F.; Zalar, P.; de Hoog, G.S.; Crous, P.W. Biodiversity in the Cladosporium herbarum Complex (Davidiellaceae, Capnodiales), with Standardisation of Methods for Cladosporium Taxonomy and Diagnostics. Stud. Mycol. 2007, 58, 105–156. [Google Scholar] [CrossRef]
- Hongsanan, S.; Jeewon, R.; Purahong, W.; Xie, N.; Liu, J.K.; Jayawardena, R.S.; Ekanayaka, A.H.; Dissanayake, A.; Raspé, O.; Hyde, K.D.; et al. Can We Use Environmental DNA as Holotypes? Fungal Divers. 2018, 92, 1–30. [Google Scholar] [CrossRef]
- Lücking, R.; Aime, M.C.; Robbertse, B.; Miller, A.N.; Ariyawansa, H.A.; Aoki, T.; Cardinali, G.; Crous, P.W.; Druzhinina, I.S.; Geiser, D.M.; et al. Unambiguous Identification of Fungi: Where Do We Stand and How Accurate and Precise Is Fungal DNA Barcoding? IMA Fungus 2020, 11, 14. [Google Scholar] [CrossRef]
- Raja, H.A.; Miller, A.N.; Pearce, C.J.; Oberlies, N.H. Fungal Identification Using Molecular Tools: A Primer for the Natural Products Research Community. J. Nat. Prod. 2017, 80, 756–770. [Google Scholar] [CrossRef]
- Crous, P.W.; Rossman, A.Y.; Aime, M.C.; Allen, W.C.; Burgess, T.; Groenewald, J.Z.; Castlebury, L.A. Names of Phytopathogenic Fungi: A Practical Guide. Phytopathology 2021, 111, 1500–1508. [Google Scholar] [CrossRef]
- Stadler, M.; Lambert, C.; Wibberg, D.; Kalinowski, J.; Cox, R.J.; Kolařík, M.; Kuhnert, E. Intragenomic Polymorphisms in the ITS Region of High-Quality Genomes of the Hypoxylaceae (Xylariales, Ascomycota). Mycol. Prog. 2020, 19, 235–245. [Google Scholar] [CrossRef]
- Nilsson, R.H.; Ryberg, M.; Kristiansson, E.; Abarenkov, K.; Larsson, K.-H.; Kõljalg, U. Taxonomic Reliability of DNA Sequences in Public Sequence Databases: A Fungal Perspective. PLoS ONE 2006, 1, e59. [Google Scholar] [CrossRef]
- Rossman, A.Y.; Palm-Hernández, M.E. Systematics of Plant Pathogenic Fungi: Why It Matters. Plant Dis. 2008, 92, 1376–1386. [Google Scholar] [CrossRef]
- Marin-Felix, Y.; Hernández-Restrepo, M.; Wingfield, M.J.; Akulov, A.; Carnegie, A.J.; Cheewangkoon, R.; Gramaje, D.; Groenewald, J.Z.; Guarnaccia, V.; Halleen, F.; et al. Genera of Phytopathogenic Fungi: GOPHY 2. Stud. Mycol. 2019, 92, 47–133. [Google Scholar] [CrossRef] [PubMed]
- Marin-Felix, Y.; Hernández-Restrepo, M.; Iturrieta-González, I.; García, D.; Gené, J.; Groenewald, J.Z.; Cai, L.; Chen, Q.; Quaedvlieg, W.; Schumacher, R.K.; et al. Genera of Phytopathogenic Fungi: GOPHY 3. Stud. Mycol. 2019, 94, 1–124. [Google Scholar] [CrossRef] [PubMed]
- Marin-Felix, Y.; Groenewald, J.Z.; Cai, L.; Chen, Q.; Marincowitz, S.; Barnes, I.; Bensch, K.; Braun, U.; Camporesi, E.; Damm, U.; et al. Genera of Phytopathogenic Fungi: GOPHY 1. Stud. Mycol. 2017, 86, 99–216. [Google Scholar] [CrossRef]
- Chethana, K.W.T.; Manawasinghe, I.S.; Hurdeal, V.G.; Bhunjun, C.S.; Appadoo, M.A.; Gentekaki, E.; Raspé, O.; Promputtha, I.; Hyde, K.D. What Are Fungal Species and How to Delineate Them? Fungal Divers. 2021, 109, 1–25. [Google Scholar] [CrossRef]
- Pinto, V.E.F.; Patriarca, A. Alternaria Species and Their Associated Mycotoxins. In Mycotoxigenic Fungi: Methods and Protocols, Methods in Molecular Biology; Moretti, A., Susca, A., Eds.; Humana Press: New York, NY, USA, 2017; Volume 1542, pp. 13–32. ISBN 978-1-4939-6707-0. [Google Scholar]
- Kustrzeba-Wójcicka, I.; Siwak, E.; Terlecki, G.; Wolańczyk-Mędrala, A.; Mędrala, W. Alternaria alternata and Its Allergens: A Comprehensive Review. Clin. Rev. Allergy Immunol. 2014, 47, 354–365. [Google Scholar] [CrossRef]
- Ghafri, A.A.; Maharachchikumbura, S.S.N.; Hyde, K.D.; Al-Saady, N.A.; Al-Sadi, A.M. A New Section and a New Species of Alternaria Encountered from Oman. Phytotaxa 2019, 405, 279–289. [Google Scholar] [CrossRef]
- Gannibal, P.B.; Orina, A.S.; Gasich, E.L. A New Section for Alternaria Helianthiinficiens Found on Sunflower and New Asteraceous Hosts in Russia. Mycol. Prog. 2022, 21, 34. [Google Scholar] [CrossRef]
- Simmons, E.G. Alternaria Themes and Variations (236-243) Host-Specific Toxin Producers. Mycotaxon 1999, 70, 325–369. [Google Scholar]
- Jayawardena, R.S.; Kandawatte, T.C.; Chethana, K.W.T.; Daranagama, D.A.; Dissanayake, A.J.; Goonasekara, I.D.; Manawasinghe; Mapook, A.; Jayasiri, S.C.; Karunarathna, A.; et al. Mycosphere Notes 102–168: Saprotrophic Fungi on Vitis in China, Italy, Russia and Thailand. Mycosphere 2018, 9, 1–114. [Google Scholar] [CrossRef]
- Simmons, E.G. Typification of Alternaria, Stemphylium, And Ulocladium. Mycologia 1967, 59, 67–92. [Google Scholar] [CrossRef]
- Kusaba, M.; Tsuge, T. Phylogeny of Alternaria Fungi Known to Produce Host-Specific Toxins on the Basis of Variation in Internal Transcribed Spacers of Ribosomal DNA. Curr. Genet. 1995, 28, 491–498. [Google Scholar] [CrossRef]
- Peever, T.L.; Su, G.; Carpenter-Boggs, L.; Timmer, L.W. Molecular Systematics of Citrus-Associated Alternaria Species. Mycologia 2004, 96, 119–134. [Google Scholar] [CrossRef]
- Armitage, A.D.; Cockerton, H.M.; Sreenivasaprasad, S.; Woodhall, J.; Lane, C.R.; Harrison, R.J.; Clarkson, J.P. Genomics Evolutionary History and Diagnostics of the Alternaria alternata Species Group Including Apple and Asian Pear Pathotypes. Front. Microbiol. 2020, 10, 3124. [Google Scholar] [CrossRef] [PubMed]
- Gannibal, P. Distribution of Alternaria Species among Sections. 2. Section Alternaria. Mycotaxon 2016, 130, 941–949. [Google Scholar] [CrossRef]
- Gannibal, P.; Lawrence, D. Distribution of Alternaria Species among Sections. 5. Species Producing Conidia with Many Longitudinal Septa. Mycotaxon 2018, 133, 285–291. [Google Scholar] [CrossRef]
- Wanasinghe, D.; Phukhamsakda, C.; Hyde, K.; Jeewon, R.; Lee, H.; Jones, E.; Tibpromma, S.; Tennakoon, D.; Dissanayake, A.; Jayasiri, S.; et al. Fungal Diversity Notes 709–839: Taxonomic and Phylogenetic Contributions to Fungal Taxa with an Emphasis on Fungi on Rosaceae. Fungal Divers. 2018, 89, 1–236. [Google Scholar] [CrossRef]
- Jayawardena, R.S.; Purahong, W.; Zhang, W.; Wubet, T.; Li, X.; Liu, M.; Zhao, W.S.; Hyde, K.D.; Liu, J.H.; Yan, J.Y. Biodiversity of Fungi on Vitis vinifera L. Revealed by Traditional and High-Resolution Culture-Independent Approaches. Fungal Divers. 2018, 90, 1–84. [Google Scholar] [CrossRef]
- Nishikawa, J.; Nakashima, C. Japanese Species of Alternaria and Their Species Boundaries Based on Host Range. Fungal Syst. Evol. 2020, 5, 197–282. [Google Scholar] [CrossRef]
- Tralamazza, S.M.; Piacentini, K.C.; Iwase, C.H.T.; Rocha, L. de O. Toxigenic Alternaria Species: Impact in Cereals Worldwide. Curr. Opin. Food Sci. 2018, 23, 57–63. [Google Scholar] [CrossRef]
- Kohmoto, K.; Itoh, Y.; Shimomura, N.; Kondoh, Y.; Otani, H.; Nishimura, S.; Nakatsuka, S. Isolation and Biological Activities of Two Host-Specific Toxins from the Tangerine Pathotype of Alternaria alternata. Phytopathology 1993, 83, 495–502. [Google Scholar] [CrossRef]
- Nishimura, S.; Kohmoto, K. Host-Specific Toxins and Chemical Structures from Alternaria Species. Annu. Rev. Phytopathol. 1983, 21, 87–116. [Google Scholar] [CrossRef] [PubMed]
- Andersen, B.; Sørensen, J.L.; Nielsen, K.F.; van den Ende, B.G.; de Hoog, S. A Polyphasic Approach to the Taxonomy of the Alternaria Infectoria Species–Group. Fungal Genet. Biol. 2009, 46, 642–656. [Google Scholar] [CrossRef] [PubMed]
- Andersen, B.; Dongo, A.; Pryor, B.M. Secondary Metabolite Profiling of Alternaria dauci, A. porri, A. solani, and A. tomatophila. Mycol. Res. 2008, 112, 241–250. [Google Scholar] [CrossRef] [PubMed]
- Frisvad, J.C.; Andersen, B.; Thrane, U. The Use of Secondary Metabolite Profiling in Chemotaxonomy of Filamentous Fungi. Mycol. Res. 2008, 112, 231–240. [Google Scholar] [CrossRef] [PubMed]
- Hao, Y.; Aluthmuhandiram, J.V.S.; Chethana, K.W.T.; Manawasinghe, I.S.; Li, X.; Liu, M.; Hyde, K.D.; Phillips, A.J.L.; Zhang, W. Nigrospora Species Associated with Various Hosts from Shandong Peninsula, China. Mycobiology 2020, 48, 169–183. [Google Scholar] [CrossRef]
- Wang, M.; Liu, F.; Crous, P.W.; Cai, L. Phylogenetic Reassessment of Nigrospora: Ubiquitous Endophytes, Plant and Human Pathogens. Persoonia 2017, 39, 118–142. [Google Scholar] [CrossRef]
- Zhang, B. The Traits, Uses and Main Breeding Techniques of Celtis julianae. Shanghai Agric. Sci. Technol. 2014, 6, 104. [Google Scholar]
- Li, S.J.; Wu, Y.P.; Liu, Q.F. Effects of Phytohormones and Stratification Time on Germination of Celtis julianae Seeds. J. Northwest For. Univ. 2009, 24, 68–70. [Google Scholar]
- Zou, C.L.; Su, X.J.; Tong, A.; Yang, C.F.; Chen, H.Y.; Ji, W.L. Ornamental Characteristics and Ecological Effects of Celtis julianae. Mod. Hortic. 2022, 45, 26–29. [Google Scholar] [CrossRef]
- Xiao, Y.T.; Li, M.; Chen, F.M. Root Rot of Cinnamomum camphora (Linn) Presl Caused by Phytopythium vexans in China. Plants 2023, 12, 1072. [Google Scholar] [CrossRef]
- Ukwatta, K.M.; Lawrence, J.L.; Wijayarathna, C.D. The Study of Antimicrobial, Anti-Cancer, Anti-Inflammatory and α-Glucosidase Inhibitory Activities of Nigronapthaphenyl, Isolated from an Extract of Nigrospora sphaerica. Mycology 2019, 10, 222–228. [Google Scholar] [CrossRef] [PubMed]
- Damm, U.; Mostert, L.; Crous, P.W.; Fourie, P.H. Novel Phaeoacremonium Species Associated with Necrotic Wood of Prunus Trees. Persoonia 2008, 20, 87–102. [Google Scholar] [CrossRef] [PubMed]
- White, T.J.; Bruns, T.; Lee, S.; Taylor, J. Amplification and Direct Sequencing of Fungal Ribosomal RNA Genes for Phylogenetics. In PCR Protocols: A Guide to Methods and Applications; Innis, M.A., Gelfand, D.H., Sninsky, J.J., White, T.J., Eds.; Academic Press: San Diego, CA, USA, 1990; pp. 315–322. ISBN 978-0-12-372180-8. [Google Scholar]
- Crous, P.W.; Schoch, C.L.; Hyde, K.D.; Wood, A.R.; Gueidan, C.; de Hoog, G.S.; Groenewald, J.Z. Phylogenetic Lineages in the Capnodiales. Stud. Mycol. 2009, 64, 17–47. [Google Scholar] [CrossRef] [PubMed]
- Berbee, M.L.; Pirseyedi, M.; Hubbard, S. Cochliobolus Phylogenetics and the Origin of Known, Highly Virulent Pathogens, Inferred from ITS and Glyceraldehyde-3-Phosphate Dehydrogenase Gene Sequences. Mycologia 1999, 91, 964–977. [Google Scholar] [CrossRef]
- Hong, S.G.; Cramer, R.A.; Lawrence, C.B.; Pryor, B.M. Alt a 1 Allergen Homologs from Alternaria and Related Taxa: Analysis of Phylogenetic Content and Secondary Structure. Fungal Genet. Biol. 2005, 42, 119–129. [Google Scholar] [CrossRef] [PubMed]
- Sung, G.H.; Sung, J.M.; Hywel-Jones, N.L.; Spatafora, J.W. A Multi-Gene Phylogeny of Clavicipitaceae (Ascomycota, Fungi): Identification of Localized Incongruence Using a Combinational Bootstrap Approach. Mol. Phylogenet. Evol. 2007, 44, 1204–1223. [Google Scholar] [CrossRef]
- Carbone, I.; Kohn, L.M. A Method for Designing Primer Sets for Speciation Studies in Filamentous Ascomycetes. Mycologia 1999, 91, 553–556. [Google Scholar] [CrossRef]
- Hall, T.A. BioEdit: A User-Friendly Biological Sequence Alignment Editor and Analysis Program for Windows 95/98/NT. Nucleic Acids Symp. Ser. 1999, 41, 95–98. [Google Scholar]
- Katoh, K.; Standley, D.M. MAFFT Multiple Sequence Alignment Software Version 7: Improvements in Performance and Usability. Mol. Biol. Evol. 2013, 30, 772–780. [Google Scholar] [CrossRef]
- Zhang, D.; Gao, F.L.; Jakovlić, I.; Zou, H.; Zhang, J.; Li, W.X.; Wang, G.T. PhyloSuite: An Integrated and Scalable Desktop Platform for Streamlined Molecular Sequence Data Management and Evolutionary Phylogenetics Studies. Mol. Ecol. Resour. 2020, 20, 348–355. [Google Scholar] [CrossRef]
- Kalyaanamoorthy, S.; Minh, B.Q.; Wong, T.K.F.; von Haeseler, A.; Jermiin, L.S. ModelFinder: Fast Model Selection for Accurate Phylogenetic Estimates. Nat. Methods 2017, 14, 587–589. [Google Scholar] [CrossRef] [PubMed]
- Nguyen, L.T.; Schmidt, H.A.; Von Haeseler, A.; Minh, B.Q. IQ-TREE: A Fast and Effective Stochastic Algorithm for Estimating Maximum-Likelihood Phylogenies. Mol. Biol. Evol. 2015, 32, 268–274. [Google Scholar] [CrossRef] [PubMed]
- Ronquist, F.; Teslenko, M.; Van Der Mark, P.; Ayres, D.L.; Darling, A.; Höhna, S.; Larget, B.; Liu, L.; Suchard, M.A.; Huelsenbeck, J.P. MrBayes 3.2: Efficient Bayesian Phylogenetic Inference and Model Choice Across a Large Model Space. Syst. Biol. 2012, 61, 539–542. [Google Scholar] [CrossRef] [PubMed]





| Month | Number of Tissues | Number of Colonies | ||
|---|---|---|---|---|
| Nigrospora sp. | Alternaria sp. | Nothophoma sp. | ||
| September | 100 | 50 (63%) | 19 (24%) | 10 (13%) |
| October | 100 | 47 (54%) | 33 (38%) | 7 (8%) |
| Locus | Primers | Primer Sequences (5′-3′) | Advantages and Limitations | Reference |
|---|---|---|---|---|
| ITS | ITS1 | TCCGTAGGTGAACCTGCGC | Universal fungal barcode, contains greater sequence variation, evolves faster, intragenomic variation gives the slow homogenization among the various copies | [64] |
| ITS4 | TCCTCCGCTTATTGATATGC | |||
| LSU | LROR | ACCCGCTGAACTTAAGC | Conserved and variable domain, low rate of molecular evolution reduces the taxonomic resolution at the species-level | [65] |
| LR5 | TCCTGAGGGAAACTTCG | |||
| SSU | NS1 | GTAGTCATATGCTTGTCTC | [64] | |
| NS4 | CTTCCGTCAATTCCTTTAAG | |||
| GAPDH | GPD1 | CAACGGCTTCGGTCGCATTG | Highly effective for heterologous protein expression in microorganisms, the expression level may increase under inducing treatments | [66] |
| GPD2 | GCCAAGCAGTTGGTTGTGC | |||
| Alt a 1 | Alt-al-for | ATGCAGTTCACCACCATCGC | A gene for the Alternaria major allergen, supports grouping of Alternaria spp. and related taxa | [67] |
| Alt-a1-rev | ACGAGGGTGAYGTAGGCGTC | |||
| RPB2 | RPB2-5F2 | GGGGWGAYCAGAAGAAGGC | Recover well-supported clades at shallow and deep taxonomic levels and has a better species-resolving power than rDNA markers | [68] |
| RPB2-7cR | CCCATRGCT TGT YYRCCCAT | |||
| TEF1-α | EF1-728F | CATCGAGAAGTTCGAGAAGG | Recover some deep and ordinal-level relationships but with greater branch support from nucleotides | [69] |
| EF1-986R | TACTTGAAGGAACCCTTACC |
| Species | Isolate | Locality, Host/Substrate | Accession Numbers | ||||||
|---|---|---|---|---|---|---|---|---|---|
| ITS | LSU | SSU | GAPDH | Alt a 1 | RPB2 | TEF1-α | |||
| Alternaria alstroemeriae | CBS 118808 | USA, Alstroemeria sp. | KP124296 | KP124447 | KP124917 | KP124153 | KP123845 | KP124764 | KP125071 |
| A. alternantherae | CBS 124392 | China, Solanum melongena | KC584179 | KC584251 | KC584506 | KC584096 | KP123846 | KC584374 | KC584633 |
| A. alternata | CBS 916.96 | India, Arachis hypogaea | AF347031 | DQ678082 | KC584507 | AY278808 | AY563301 | KC584375 | KC584634 |
| A. alternata | CBS 112249 | -, - | KP124338 | KP124490 | KP124960 | KP124192 | KP123886 | KP124806 | KP125114 |
| A. arborescens | CBS 102605 | USA, Solanum lycopersicum | AF347033 | KC584253 | KC584509 | AY278810 | AY563303 | KC584377 | KC584636 |
| A. arborescens | B1 = CFCC 59038 * | China, Celtis julianae | OQ691659 | OQ692430 | OQ692438 | OQ710109 | OQ710107 | OQ710111 | OQ710113 |
| A. arborescens | B2 = CFCC 59039 * | China, Celtis julianae | OQ691640 | OQ692431 | OQ692439 | OQ710110 | OQ710108 | OQ710112 | OQ710114 |
| A. arborescens | B7 * | China, Celtis julianae | OR243734 | OR366490 | OR366484 | OR475216 | OR475232 | OR475224 | OR475210 |
| A. arborescens | B8 * | China, Celtis julianae | OR243735 | OR366491 | OR366485 | OR475217 | OR475231 | OR475225 | OR475211 |
| A. arborescens | B9 * | China, Celtis julianae | OR243736 | OR366492 | OR366486 | OR475218 | OR475233 | OR475226 | OR475212 |
| A. arborescens | CBS 119545 | New Zealand, Senecio skirrhodon | KP124409 | KP124562 | KP125032 | KP124260 | KP123956 | KP124879 | KP125187 |
| A. arctoseptata | MFLUCC 21-0139 | Italy, Lathyrus sp. (Fabaceae) | - | MZ621948 | MZ621874 | 0K236608 | OK236755 | OK236655 | OK236702 |
| A. avenicola | CBS 121459 | Norway, Avena sp. | KC584183 | KC584256 | KC584512 | KC584100 | - | KC584380 | KC584639 |
| A. axiaeriisporifera | CBS 118715 | New Zealand, Gypsophila paniculata | KC584184 | KC584257 | KC584513 | KC584101 | - | KC584381 | KC584640 |
| A. baoshanensis | MFLUCC 21-0124 | China, Curcubita moschata | MZ622003 | MZ621952 | MZ621878 | OK236613 | OK236760 | OK236659 | OK236706 |
| A. betae-kenyensis | CBS 118810 | Kenya, Beta vulgaris var. cicla | KP124419 | KP124572 | KP125042 | KP124270 | KP123966 | KP124888 | KP125197 |
| A. brassicae | CBS 116528 | USA, Brassica oleracea | KC584185 | KC584258 | KC584514 | KC584102 | - | KC584382 | KC584641 |
| A. brassicicola | CBS 118699 | USA, Brassica oleracea | JX499031 | KC584259 | KC584515 | KC584103 | - | KC584383 | KC584642 |
| A. breviconidiophora | MFLUCC 22-0075 | Italy, Digitalis sp. (Scrophulariaceae) | MZ621997 | MZ621944 | MZ621870 | OK236604 | OK236751 | OK236651 | OK236698 |
| A. burnsii | CBS 107.38 | India, Cuminum cyminum | KP124420 | KP124573 | KP125043 | JQ646305 | KP123967 | KP124889 | KP125198 |
| A. carotiincultae | CBS 109381 | USA, Daucus carota | KC584188 | KC584262 | KC584518 | KC584106 | - | KC584386 | KC584645 |
| A. cinerariae | CBS 116495 | USA, Ligularia sp. | KC584190 | KC584265 | KC584521 | KC584109 | - | KC584389 | KC584648 |
| A. conoidea | CBS 132.89 | Saudi Arabia, Ricinus communis | FJ348226 | KC584327 | KC584585 | FJ348227 | FJ348228 | KC584452 | KC584711 |
| A. dauci | CBS 117097 | USA, Daucus carota | KC584192 | KC584268 | KC584524 | KC584111 | KJ718678 | KC584392 | KC584651 |
| A. doliconidium | KUN-HKAS 100840T | Italy, Rosa canina | NR158361 | NG069551 | NG065142 | - | - | - | - |
| A. eichhorniae | CBS 489.92 | India, Eichhornia crassipes | KC146356 | KP124579 | KP125049 | KP124276 | KP123973 | KP124895 | KP125204 |
| A. ellipsoidea | CBS 119674 | USA, Dianthus barbatus | KC584196 | KC584272 | KC584528 | KC584115 | - | KC584396 | KC584655 |
| A. ellipsoidialis | MFLUCC 21-0132 | Italy, Brassica sp. (Brassicaceae) | MZ621989 | MZ621936 | MZ621862 | OK236596 | OK236743 | OK236643 | OK236690 |
| A. eupatoriicola | MFLUCC 21-0122 | Italy, Eupatorium cannabinum (Asteraceae) | MZ621982 | MZ621929 | MZ621855 | OK236589 | OK236736 | OK236636 | OK236683 |
| A. falcata | MFLUCC 21-0123 | Italy, Atriplex sp. (Chenopodiaceae) | MZ621992 | MZ62139 | MZ621865 | OK236599 | OK236746 | OK236649 | OK236693 |
| A. gaisen | CBS 118488 | Japan, Pyrus pyrifolia | KP124427 | KP124581 | KP125051 | KP124278 | KP123975 | KP124897 | KP125206 |
| A. gossypina | CBS 104.32 | Zimbabwe, Gossypium sp. | KP124430 | KP124584 | KP125054 | JQ646312 | JQ646395 | KP124900 | KP125209 |
| A. gypsophilae | CBS 107.41 | Netherlands, Gypsophila elegans | KC584199 | KC584277 | KC584533 | KC584118 | KJ718688 | KC584401 | KC584660 |
| A. helianthiinficiens | CBS 117370 | UK, Helianthus annuus | KC584200 | KC584278 | KC584534 | KC584119 | - | KC584402 | KC584661 |
| A. helianthiinficiens | CBS 208.86 | USA, Helianthus annuus | JX101649 | KC584279 | KC584535 | KC584120 | - | KC584403 | EU130548 |
| A. infectoria | CBS 210.86 | UK, Triticum aestivum | DQ323697 | KC584280 | KC584536 | AY278793 | FJ266502 | KC584404 | KC584662 |
| A. iridiaustralis | CBS 118486 | Australia, Iris sp. | KP124435 | KP124589 | KP125059 | KP124284 | KP123981 | KP124905 | KP125214 |
| A. italica | MFLUCC 14-0421T | Italy, Pleosporaceae | MG764017 | MG818319 | - | - | - | MG859737 | - |
| A. italica | B3 = CFCC 59359 * | China, Celtis julianae | OR272062 | OR366487 | OR366480 | OR475213 | OR475227 | OR475220 | OR475207 |
| A. italica | B4 = CFCC 59309 * | China, Celtis julianae | OR243731 | OR366526 | OR366481 | OR475219 | OR475228 | OR475221 | OR250485 |
| A. italica | B5 = CFCC 59310 * | China, Celtis julianae | OR243732 | OR366488 | OR366482 | OR475214 | OR475229 | OR475222 | OR475208 |
| A. italica | B6 = CFCC 59311 * | China, Celtis julianae | OR243733 | OR366489 | OR366483 | OR475215 | OR475230 | OR475223 | OR475209 |
| A. jacinthicola | CBS 133751 | Mali, Eichhornia crassipes | KP124438 | KP124592 | KP125062 | KP124287 | KP123984 | KP124908 | KP125217 |
| A. juxtiseptata | CBS 119673 | Australia, Gypsophila paniculata | KC584202 | KC584282 | KC584538 | KC584122 | - | KC584406 | KC584664 |
| A. lathyri | MFLUCC 21-0140 | Italy, Lathyrus sp. (Fabaceae) | MZ621974 | MZ621921 | MZ621847 | OK236581 | OK236728 | OK236628 | OK236675 |
| A. longipes | CBS 540.94 | USA, Nicotiana tabacum | AY278835 | KC584285 | KC584541 | AY278811 | AY563304 | KC584409 | KC584667 |
| A. macroconidia | MFLUCC 21-0134 | Italy, Spartium junceum | MZ622001 | MZ621950 | MZ621876 | OK236610 | OK236757 | OK236657 | OK236704 |
| A. macrospora | CBS 117228 | USA, Gossypium barbadense | KC584204 | KC584286 | KC584542 | KC584124 | KJ718702 | KC584410 | KC584668 |
| A. mimicula | CBS 118696 | USA, Lycopersicon esculentum | FJ266477 | KC584287 | KC584543 | AY562415 | GQ180094 | KC584411 | KC584669 |
| A. minimispora | MFLUCC 21-0127 | Thailand, Citrullus lanatus | MZ621980 | MZ621927 | MZ621853 | OK236587 | OK236734 | OK236634 | OK236681 |
| A. muriformispora | MFLUCC 22-0073 | Italy, Plantago sp. (Plantaginaceae) | MZ621976 | MZ621923 | MZ621849 | OK236583 | OK236730 | OK236630 | OK236677 |
| A. nobilis | CBS 116490 | New Zealand, Dianthus caryophyllus | KC584208 | KC584291 | KC584547 | KC584127 | - | KC584415 | KC584673 |
| A. oblongoellipsoidea | MFLUCC 22-0074 | Italy, Cichorium intybus | MZ621967 | MZ621914 | MZ621840 | OK236574 | OK236721 | OK236621 | OK236668 |
| A. obpyriconidia | MFLUCC 21-0121 | Italy, Vicia faba | MZ621978 | MZ621925 | MZ621851 | OK236585 | OK236732 | OK236633 | OK236680 |
| A. orobanches | MFLUCC 21-0137 | Italy, Orobanche sp. | MZ622007 | MZ621956 | MZ621882 | - | OK236763 | - | OK236710 |
| A. ovoidea | MFLUCC 14-0427 | Italy, Dactylis glomerata | MZ622005 | MZ621954 | MZ621880 | OK236614 | OK236761 | OK236661 | OK236708 |
| A. perpunctulata | CBS 115267 | USA, Alternanthera philoxeroides | KC584210 | KC584294 | KC584550 | KC584129 | JQ905111 | KC584418 | KC584676 |
| A. petroselini | CBS 112.41 | –, Petroselinum sativum | KC584211 | KC584295 | KC584551 | KC584130 | - | KC584419 | KC584677 |
| A. phragmiticola | MFLUCC 21-0125 | Italy, Phragmites sp. | MZ621994 | MZ621941 | MZ621867 | OK236602 | OK236749 | OK236649 | OK236696 |
| A. porri | CBS 116698 | USA, Allium cepa | DQ323700 | KC584297 | KC584553 | KC584132 | KJ718726 | KC584421 | KC584679 |
| A. pseudoinfectoria | MFLUCC 21-0126 | Italy, Chenopodium sp. | MZ621984 | MZ621931 | MZ621857 | OK236591 | OK236738 | OK236638 | OK236685 |
| A. pseudorostrata | CBS 119411 | USA, Euphorbia pulcherrima | JN383483 | KC584298 | KC584554 | AY562406 | AY563295 | KC584422 | KC584680 |
| A. radicina | CBS 245.67 | USA, Daucus carota | KC584213 | KC584299 | KC584555 | KC584133 | FN689405 | KC584423 | KC584681 |
| A. rostroconidia | MFLUCC 21-0136 | Italy, Arabis sp. | MZ621969 | MZ621916 | MZ621842 | OK236576 | OK236723 | OK236623 | OK236670 |
| A. salicicola | MFLUCC 22-0072 | Russia, Salix alba | MZ621999 | MZ621946 | MZ621872 | OK236606 | OK236753 | OK236653 | OK236700 |
| A. saponariae | CBS 116492 | USA, Saponaria officinalis | KC584215 | KC584301 | KC584557 | KC584135 | - | KC584425 | KC584683 |
| A. selini | CBS 109382 | Saudi Arabia, Petroselinum crispum | AF229455 | KC584302 | KC584558 | AY278800 | FJ266504 | KC584426 | KC584684 |
| A. septorioides | CBS 106.41 | Netherlands, Reseda odorata | KC584216 | KC584303 | KC584559 | KC584136 | - | KC584427 | KC584685 |
| A. setosa | YZU 191101 | China, Iris japonica | OP2341770 | - | - | OP352306 | OP352294 | OP352294 | OP374459 |
| A. smyrnii | CBS 109380 | UK, Smyrnium olusatrum | AF229456 | KC584305 | KC584561 | KC584138 | - | KC584429 | KC584687 |
| A. solani | CBS 116651 | USA, Solanum tuberosum | KC584217 | KC584306 | KC584562 | KC584139 | GQ180097 | KC584430 | KC584688 |
| A. solidaccana | CBS 118698 | Bangladesh, Soil | KC584219 | KC584308 | KC584564 | KC584141 | - | KC584432 | KC584690 |
| A. sonchi | CBS 119675 | Canada, Sonchus asper | KC584220 | KC584309 | KC584565 | KC584142 | - | KC584433 | KC584691 |
| A. tectorum | YZU 161050 | China, Iris tectorum | OP341728 | - | - | OP352303 | OP293714 | OP352291 | OP374456 |
| A. tectorum | YZU 161052 | China, Iris tectorum | - | - | OP341817.1 | OP352304.1 | OP293715.1 | OP352292.1 | OP374457.1 |
| A. tomato | CBS 103.30 | Unknown, Solanum lycopersicum | KP124445 | KP124599 | KP125069 | KP124294 | KP123991 | KP124915 | KP125224 |
| A. torilis | MFLUCC 14-0433 | Italy, Torilis arvensis | MZ621988 | MZ621935 | MZ621861 | OK236594 | OK236741 | OK236641 | OK236688 |
| A. vaccariae | CBS 116533 | USA, Vaccaria hispanica | KC584223 | KC584314 | KC584570 | KC584146 | JQ646386 | KC584438 | KC584696 |
| A. vaccariicola | CBS 118714 | USA, Vaccaria hispanica | KC584224 | KC584315 | KC584571 | KC584147 | JQ646384 | KC584439 | KC584697 |
| A. vitis | MFLUCC 17-1109T | Chile, China, El Salvador, Greece, India, Italy, Romania, Russia, Thailand, Turkmenistan, Pleosporaceae | MG764007 | - | - | - | - | - | - |
Disclaimer/Publisher’s Note: The statements, opinions and data contained in all publications are solely those of the individual author(s) and contributor(s) and not of MDPI and/or the editor(s). MDPI and/or the editor(s) disclaim responsibility for any injury to people or property resulting from any ideas, methods, instructions or products referred to in the content. |
© 2023 by the authors. Licensee MDPI, Basel, Switzerland. This article is an open access article distributed under the terms and conditions of the Creative Commons Attribution (CC BY) license (https://creativecommons.org/licenses/by/4.0/).
Share and Cite
Liao, Y.-C.-Z.; Cao, Y.-J.; Wan, Y.; Li, H.; Li, D.-W.; Zhu, L.-H. Alternaria arborescens and A. italica Causing Leaf Blotch on Celtis julianae in China. Plants 2023, 12, 3113. https://doi.org/10.3390/plants12173113
Liao Y-C-Z, Cao Y-J, Wan Y, Li H, Li D-W, Zhu L-H. Alternaria arborescens and A. italica Causing Leaf Blotch on Celtis julianae in China. Plants. 2023; 12(17):3113. https://doi.org/10.3390/plants12173113
Chicago/Turabian StyleLiao, Yang-Chun-Zi, Yi-Jia Cao, Yu Wan, Hui Li, De-Wei Li, and Li-Hua Zhu. 2023. "Alternaria arborescens and A. italica Causing Leaf Blotch on Celtis julianae in China" Plants 12, no. 17: 3113. https://doi.org/10.3390/plants12173113
APA StyleLiao, Y.-C.-Z., Cao, Y.-J., Wan, Y., Li, H., Li, D.-W., & Zhu, L.-H. (2023). Alternaria arborescens and A. italica Causing Leaf Blotch on Celtis julianae in China. Plants, 12(17), 3113. https://doi.org/10.3390/plants12173113

