MsDjB4, a HSP40 Chaperone in Alfalfa (Medicago sativa L.), Improves Alfalfa Hairy Root Tolerance to Aluminum Stress
Abstract
1. Introduction
2. Results
2.1. A DnaJ Gene Has Up-Regulated Expression in Alfalfa WL-525HQ (Al-Tolerant) under Al Stress
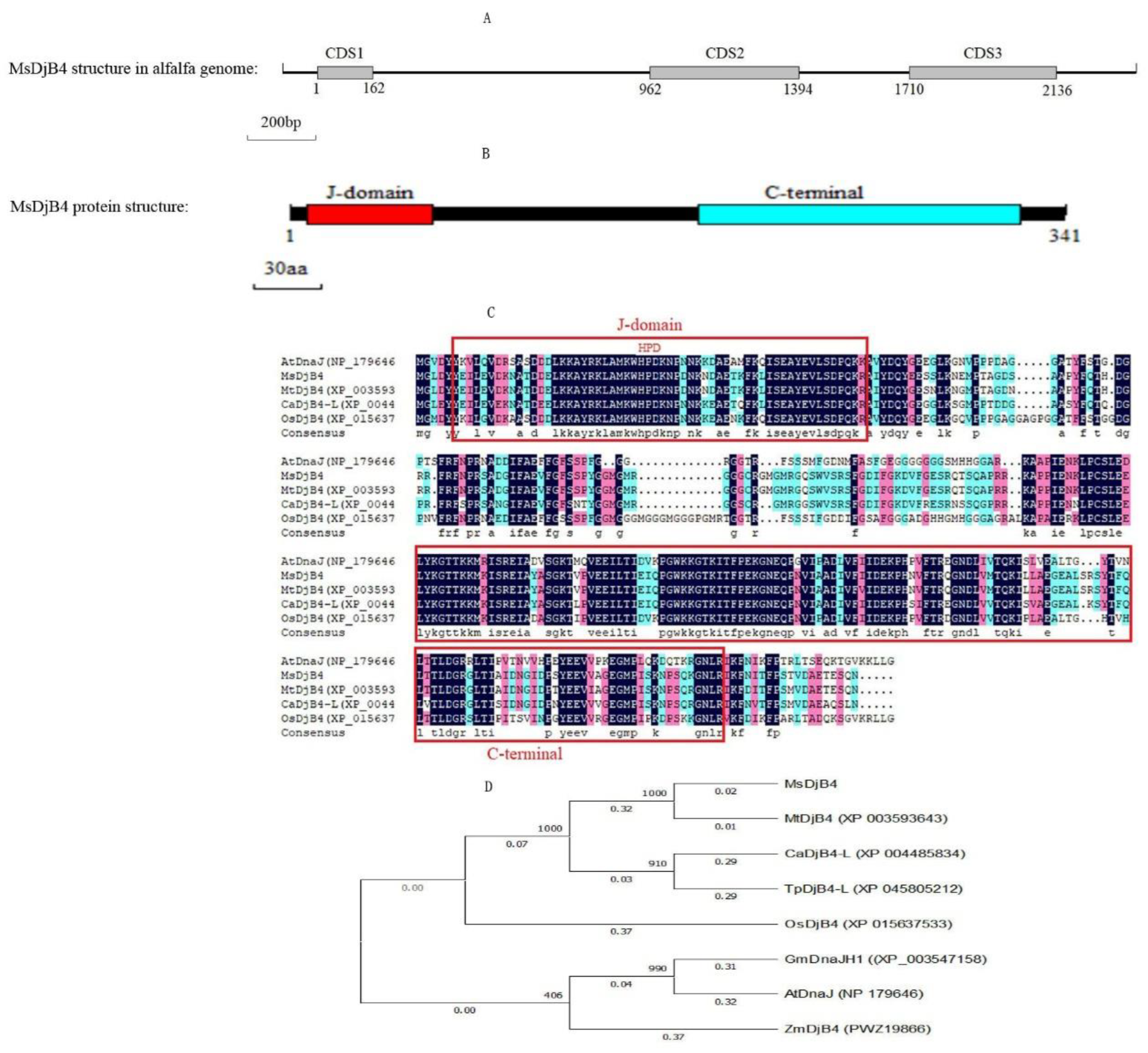
2.2. Isolation and Characterization of the MsDjB4 Gene in Alfalfa
2.3. MsDjB4 Localized at ER (Endoplasmic Reticulum), Golgi, and Cell Membrane
2.4. MsDjB4 Enhances Alfalfa Hairy Root Tolerance to Al Stress
3. Discussion
4. Material and Methods
4.1. Plant Material and Growth Conditions
4.2. Treatments and Experimental Design
4.3. RNA Extract and Gene Expression Analysis
4.4. Cloning and Sequence Analysis of MsDjB4
4.5. Subcellular Localization Assay of MsDjB4
4.6. Alfalfa Hairy Root Transformation
4.7. Al Treatment of Transgenic Alfalfa Hairy Roots
4.8. Aluminum Contents and Stress Physiological Indexes Measurement
4.9. Statistical Analysis
5. Conclusions
Author Contributions
Funding
Data Availability Statement
Conflicts of Interest
References
- Kochian, L.V.; Hoekenga, O.A.; Pineros, M.A. How do crop plants tolerate acid soils?—Mechanisms of aluminum tolerance and phosphorous efficiency. Annu. Rev. Plant Biol. 2004, 55, 459–493. [Google Scholar] [CrossRef] [PubMed]
- Kochian, L.V.; Piñeros, M.A.; Hoekenga, O.A. Plant Adaptation to Acid Soils: The Molecular Basis for Crop Aluminum Resistance. Annu. Rev. Plant Biol. 2015, 66, 571–598. [Google Scholar] [CrossRef]
- von Uexküll, H.R.; Mutert, E. Global extent, development and economic impact of acid soils. Plant Soil. 1995, 171, 1–15. [Google Scholar] [CrossRef]
- Sivaguru, M.; Horst, W.J. The Distal Part of the Transition Zone Is the Most Aluminum-Sensitive Apical Root Zone of Maize1. Plant Physiol. 1998, 116, 155–163. [Google Scholar] [CrossRef]
- Boscolo, P.R.S.; Menossi, M.; Jorge, R.A. Aluminum-induced oxidative stress in maize. Phytochemistry 2003, 62, 181–189. [Google Scholar] [CrossRef]
- Hasan, K.; Cheng, Y.; Kanwar, M.K.; Chu, X.-Y.; Ahammed, G.J.; Qi, Z.-Y. GmWRKY21, a Soybean WRKY Transcription Factor Gene, Enhances the Tolerance to Aluminum Stress in Arabidopsis thaliana. Front. Plant Sci. 2022, 13, 17. [Google Scholar] [CrossRef]
- Wang, G.; Cai, G.; Xu, N.; Zhang, L.; Sun, X.; Guan, J.; Meng, Q. Novel DnaJ Protein Facilitates Thermotolerance of Transgenic Tomatoes. Int. J. Mol. Sci. 2019, 20, 367. [Google Scholar] [CrossRef]
- Craig, E.; Huang, P.; Aron, R.; Andrew, A. The diverse roles of J-proteins, the obligate Hsp70 co-chaperone. In Reviews of Physiology, Biochemistry and Pharmacology; Springer: Berlin/Heidelberg, Germany, 2006; Volume 156, pp. 1–21. [Google Scholar]
- Liu, J.Z.; Whitham, S.A. Overexpression of a soybean nuclear localized type-III DnaJ domain-containing HSP40 reveals its roles in cell death and disease resistance. Plant J. 2013, 74, 110–121. [Google Scholar] [CrossRef] [PubMed]
- Sharma, S.K.; Goloubinoff, P.; Christen, P. Heavy metal ions are potent inhibitors of protein folding. Biochem. Biophys. Res. Commun. 2008, 372, 341–345. [Google Scholar] [CrossRef]
- Bharathi, V.; Bajpai, A.; Parappuram, I.T.; Patel, B.K. Elevated constitutive expression of Hsp40 chaperone Sis1 reduces TDP-43 aggregation-induced oxidative stress in Ire1 pathway dependent-manner in yeast TDP-43 proteinopathy model of amyotrophic lateral sclerosis. Biochem. Biophys. Res. Commun. 2022, 595, 28–34. [Google Scholar] [CrossRef]
- Cheetham, M.E.; Caplan, A.J. Structure, function and evolution of DnaJ: Conservation and adaptation of chaperone function. Cell Stress Chaperones 1998, 3, 28. [Google Scholar] [CrossRef] [PubMed]
- Sagarika, P.; Dobriyal, N.; Sahi, C. Dosage sensitivity of JDPs, a valuable tool for understanding their function: A case study on Caj1 overexpression-mediated filamentous growth in budding yeast. Curr. Genet. 2021, 67, 407–415. [Google Scholar] [CrossRef] [PubMed]
- Rajan, V.B.V.; D’Silva, P. Arabidopsis thaliana J-class heat shock proteins: Cellular stress sensors. Funct. Integr. Genom. 2009, 9, 433–446. [Google Scholar] [CrossRef] [PubMed]
- Craig, E.A.; Eisenman, H.C.; Hundley, H.A. Ribosome-tethered molecular chaperones: The first line of defense against protein misfolding? Curr. Opin. Microbiol. 2003, 6, 157–162. [Google Scholar] [CrossRef]
- Zhao, L.; Jia, T.; Jiao, Q.S.; Hu, X.Y. Research Progress in J-Proteins in the Chloroplast. Genes. 2022, 13, 9. [Google Scholar] [CrossRef]
- Brodsky, J.L.; Schekman, R. A Sec63p-BiP complex from yeast is required for protein translocation in a reconstituted proteoliposome. J. Cell Biol. 1993, 123, 1355–1363. [Google Scholar] [CrossRef]
- Kong, F.; Deng, Y.; Wang, G.; Wang, J.; Liang, X.; Meng, Q. LeCDJ1, a chloroplast DnaJ protein, facilitates heat tolerance in transgenic tomatoes. J. Integr. Plant Biol. 2014, 56, 63–74. [Google Scholar] [CrossRef]
- Wang, G.D.; Cai, G.H.; Kong, F.Y.; Deng, Y.S.; Ma, N.N.; Meng, Q.W. Overexpression of tomato chloroplast-targeted DnaJ protein enhances tolerance to drought stress and resistance to Pseudomonas solanacearum in transgenic tobacco. Plant Physiol. Biochem. 2014, 82, 95–104. [Google Scholar] [CrossRef]
- Chen, S.T.; Qiu, G.L. Overexpression of the intertidal seagrass J protein ZjDjB1 enhances tolerance to chilling injury. Plant Biotechnol. Rep. 2022, 16, 419–435. [Google Scholar] [CrossRef]
- Yang, Y.; Qin, Y.; Xie, C.; Zhao, F.; Zhao, J.; Liu, D.; Chen, S.; Fuglsang, A.T.; Palmgren, M.G.; Schumaker, K.S.; et al. The Arabidopsis chaperone J3 regulates the plasma membrane H+-ATPase through interaction with the PKS5 kinase. Plant Cell 2010, 22, 1313–1332. [Google Scholar] [CrossRef]
- Salas-Munoz, S.; Rodriguez-Hernandez, A.A.; Ortega-Amaro, M.A.; Salazar-Badillo, F.B.; Jimenez-Bremont, J.F. Arabidopsis AtDjA3 Null Mutant Shows Increased Sensitivity to Abscisic Acid, Salt, and Osmotic Stress in Germination and Post-germination Stages. Front. Plant Sci. 2016, 7, 220. [Google Scholar] [CrossRef] [PubMed]
- Ali, F.; Wang, Q.; Fazal, A.; Wang, L.J.; Song, S.Y.; Kong, M.J.; Mahmood, T.; Lu, S. The DnaJ-like Zinc Finger Protein ORANGE Promotes Proline Biosynthesis in Drought-Stressed Arabidopsis Seedlings. Int. J. Mol. Sci. 2022, 23, 15. [Google Scholar] [CrossRef] [PubMed]
- Li, G.L.; Chang, H.; Li, B.; Zhou, W.; Sun, D.Y.; Zhou, R.G. The roles of the atDjA2 and atDJA3 molecular chaperone proteins in improving thermotolerance of Arabidopsis thaliana seedlings. Plant Sci. 2007, 173, 408–416. [Google Scholar] [CrossRef]
- Li, M.; Ahammed, G.J.; Li, C.; Bao, X.; Yu, J.; Huang, C.; Yin, H.; Zhou, J. Brassinosteroid Ameliorates Zinc Oxide Nanoparticles-Induced Oxidative Stress by Improving Antioxidant Potential and Redox Homeostasis in Tomato Seedling. Front. Plant Sci. 2016, 7, 615. [Google Scholar] [CrossRef]
- Tamás, M.J.; Sharma, S.K.; Ibstedt, S.; Jacobson, T.; Christen, P. Heavy metals and metalloids as a cause for protein misfolding and aggregation. Biomolecules 2014, 4, 252–267. [Google Scholar] [CrossRef]
- Hasan, K.; Cheng, Y.; Kanwar, M.K.; Chu, X.-Y.; Ahammed, G.J.; Qi, Z.-Y. Responses of Plant Proteins to Heavy Metal Stress—A Review. Front. Plant Sci. 2017, 8, 1492. [Google Scholar] [CrossRef]
- Rechcigl, J.E.; Reneau, R.B.; Zelazny, L.W. Soil solution Al as a measure of al toxicity to alfalfa in acid soils. Commun. Soil. Sci. Plant Anal. 1988, 19, 989–1001. [Google Scholar] [CrossRef]
- Hrbáčková, M.; Dvořák, P.; Takáč, T.; Tichá, M.; Luptovčiak, I.; Šamajová, O.; Ovečka, M.; Šamaj, J. Biotechnological Perspectives of Omics and Genetic Engineering Methods in Alfalfa. Front. Plant Sci. 2020, 11, 592. [Google Scholar] [CrossRef]
- Kochian, L.V. Cellular mechanisms of aluminum toxicity and resistance in plants. Annu. Rev. Plant Biol. 1995, 46, 237–260. [Google Scholar] [CrossRef]
- Kochian, L.V.; Pineros, M.A.; Hoekenga, O.A. The physiology, genetics and molecular biology of plant aluminum resistance and toxicity. Plant Soil. 2005, 274, 175–195. [Google Scholar] [CrossRef]
- Ryan, P.; Delhaize, E.; Jones, D. Function and mechanism of organic anion exudation from plant roots. Annu. Rev. Plant Biol. 2001, 52, 527–560. [Google Scholar] [CrossRef] [PubMed]
- Luo, Y.; Fang, B.; Wang, W.; Yang, Y.; Rao, L.; Zhang, C. Genome-wide analysis of the rice J-protein family: Identification, genomic organization, and expression profiles under multiple stresses. 3 Biotech 2019, 9, 358. [Google Scholar] [CrossRef] [PubMed]
- Wang, G.Z.; Zhou, S.S.; Luo, Y.; Ma, C.J.; Gong, Y.H.; Zhou, Y.; Gao, S.S.; Huang, Z.C.; Yan, L.L.; Yue, H.; et al. The heat shock protein 40 LeDnaJ regulates stress resistance and indole-3-acetic acid biosynthesis in Lentinula edodes. Fungal Genet. Biol. 2018, 118, 37–44. [Google Scholar] [CrossRef] [PubMed]
- Jin, T.; Shan, Z.; Zhou, S.; Yang, Q.Q.; Gai, J.Y.; Li, Y. GmDNAJC7 from Soybean Is Involved in Plant Tolerance to Alkaline-Salt, Salt, and Drought Stresses. Agronomy 2022, 12, 1419. [Google Scholar] [CrossRef]
- Song, X.; Duanmu, H.; Yu, Y.; Chen, C.; Sun, X.; Zhu, P.; Chen, R.; Duan, X.; Li, H.; Cao, L. GsJ11, identified by genome-wide analysis, facilitates alkaline tolerance in transgenic plants. Plant Cell Tissue Organ Cult. 2017, 129, 411–430. [Google Scholar] [CrossRef]
- Borges, J.C.; Seraphim, T.V.; Mokry, D.Z.; Almeida, F.C.L.; Cyr, D.M.; Ramos, C.H.I. Identification of Regions Involved in Substrate Binding and Dimer Stabilization within the Central Domains of Yeast Hsp40 Sis1. PLoS ONE 2012, 7, e50927. [Google Scholar] [CrossRef]
- Tak, Y.; Lal, S.S.; Gopan, S.; Balakrishnan, M.; Satheesh, G.; Biswal, A.K.; Verma, A.K.; Cole, S.J.; Brown, R.E.; Hayward, R.E.; et al. Identification of subfunctionalized aggregate-remodeling J-domain proteins in Arabidopsis thaliana. J. Exp. Bot. 2022, 74, 1705–1722. [Google Scholar] [CrossRef]
- Chen, K.-M.; Holmström, M.; Raksajit, W.; Suorsa, M.; Piippo, M.; Aro, E.-M. Small chloroplast-targeted DnaJ proteins are involved in optimization of photosynthetic reactions in Arabidopsis thaliana. BMC Plant Biol. 2010, 10, 43. [Google Scholar] [CrossRef]
- Zhang, J.; Bai, Z.; Ouyang, M.; Xu, X.; Xiong, H.; Wang, Q.; Grimm, B.; Rochaix, J.D.; Zhang, L. The DnaJ proteins DJA6 and DJA5 are essential for chloroplast iron-sulfur cluster biogenesis. EMBO J. 2021, 40, e106742. [Google Scholar] [CrossRef]
- Cho, H.; Shim, W.J.; Liu, Y.; Shan, S.-O. J-domain proteins promote client relay from Hsp70 during tail-anchored membrane protein targeting. J. Biol. Chem. 2021, 296, 100546. [Google Scholar] [CrossRef]
- Leng, Y.J.; Yao, Y.S.; Yang, K.Z.; Wu, P.X.; Xia, Y.X.; Zuo, C.R.; Luo, J.H.; Wang, P.; Liu, Y.Y.; Zhang, X.Q.; et al. Arabidopsis ERdj3B coordinates with ERECTA-family receptor kinases to regulate ovule development and the heat stress response. Plant Cell 2022, 34, 3665–3684. [Google Scholar] [CrossRef] [PubMed]
- Sjögren, L.; Floris, M.; Barghetti, A.; Völlmy, F.; Linding, R.; Brodersen, P. Farnesylated heat shock protein 40 is a component of membrane-bound RISC in Arabidopsis. J. Biol. Chem. 2018, 293, 16608–16622. [Google Scholar] [CrossRef]
- Brocca, L.; Zuccaro, M.; Frugis, G.; Mainieri, D.; Marrano, C.; Ragni, L.; Klein, E.M.; Vitale, A.; Pedrazzini, E. Two gamma-zeins induce the unfolded protein response. Plant Physiol. 2021, 187, 1428–1444. [Google Scholar] [CrossRef] [PubMed]
- Zhen, Y.; Qi, J.L.; Wang, S.S.; Su, J.; Xu, G.H.; Zhang, M.S.; Miao, L.; Peng, X.X.; Tian, D.C.; Yang, Y.H. Comparative proteome analysis of differentially expressed proteins induced by Al toxicity in soybean. Physiol. Plant. 2007, 131, 542–554. [Google Scholar] [CrossRef] [PubMed]
- Thakur, B.; Yadav, R.; Mukherjee, A.; Melayah, D.; Marmeisse, R.; Fraissinet-Tachet, L.; Reddy, M.S. Protection from metal toxicity by Hsp40-like protein isolated from contaminated soil using functional metagenomic approach. Environ. Sci. Pollut. Res. 2021, 28, 17132–17145. [Google Scholar] [CrossRef]
- Ozturk, M.; Metin, M.; Altay, V.; Kawano, T.; Gul, A.; Unal, B.T.; Unal, D.; Bhat, R.A.; Dervash, M.A.; Toderich, K.; et al. Aluminum Toxicity: A Case Study on Tobacco (Nicotiana tabacum L.). Phyton-Int. J. Exp. Bot. 2023, 92, 165–192. [Google Scholar] [CrossRef]
- Chauhan, D.K.; Yadav, V.; Vaculík, M.; Gassmann, W.; Pike, S.; Arif, N.; Singh, V.P.; Deshmukh, R.; Sahi, S.; Tripathi, D.K. Aluminum toxicity and aluminum stress-induced physiological tolerance responses in higher plants. Crit. Rev. Biotechnol. 2021, 41, 715–730. [Google Scholar] [CrossRef]
- Ranjan, A.; Sinha, R.; Sharma, T.R.; Pattanayak, A.; Singh, A.K. Alleviating aluminum toxicity in plants: Implications of reactive oxygen species signaling and crosstalk with other signaling pathways. Physiol. Plant. 2021, 173, 1765–1784. [Google Scholar] [CrossRef]
- Garratt, L.C.; Janagoudar, B.S.; Lowe, K.C.; Anthony, P.; Power, J.B.; Davey, M.R. Salinity tolerance and antioxidant status in cotton cultures. Free Radic. Biol. Med. 2002, 33, 502–511. [Google Scholar] [CrossRef]
- Pajares, M.; Jiménez-Moreno, N.; Dias, I.H.; Debelec, B.; Vucetic, M.; Fladmark, K.E.; Basaga, H.; Ribaric, S.; Milisav, I.; Cuadrado, A. Redox control of protein degradation. Redox Biol. 2015, 6, 409–420. [Google Scholar] [CrossRef]
- Lv, A.; Wen, W.; Fan, N.; Su, L.; Zhou, P.; An, Y. Dehydrin MsDHN1 improves aluminum tolerance of alfalfa (Medicago sativa L.) by affecting oxalate exudation from root tips. Plant J. 2021, 108, 441–458. [Google Scholar] [CrossRef]
- Hoagland, D.R.; Arnon, D.I. The water-culture method for growing plants without soil. Circ. Calif. Agric. Exp. Stn. 1950, 347, 32. [Google Scholar]
- Cheng, X.Q.; Fang, T.Y.; Zhao, E.H.; Zheng, B.G.; Huang, B.R.; An, Y.; Zhou, P. Protective roles of salicylic acid in maintaining integrity and functions of photosynthetic photosystems for alfalfa (Medicago sativa L.) tolerance to aluminum toxicity. Plant Physiol. Biochem. 2020, 155, 570–578. [Google Scholar] [CrossRef] [PubMed]
- Zhou, P.; Su, L.T.; Lv, A.M.; Wang, S.Y.; Huang, B.R.; An, Y. Gene Expression Analysis of Alfalfa Seedlings Response to Acid-Aluminum. Int. J. Genom. 2016, 2016, 2095195. [Google Scholar] [CrossRef] [PubMed]
- Lv, A.; Su, L.; Wen, W.; Fan, N.; Zhou, P.; An, Y. Analysis of the Function of the Alfalfa Mslea-D34 Gene in Abiotic Stress Responses and Flowering Time. Plant Cell Physiol. 2021, 62, 28–42. [Google Scholar] [CrossRef] [PubMed]
- Zhao, E.; Xie, J.; Zhang, Y.; An, Y.; Zhou, P. Establishment and Application of Hairy Root Transformation System of Alfalfa. Chin. J. Grassl. 2022, 44, 1–9. [Google Scholar]
- Zhang, D.; Lv, A.; Yang, T.; Cheng, X.; Zhao, E.; Zhou, P. Protective functions of alternative splicing transcripts (CdDHN4-L and CdDHN4-S) of CdDHN4 from bermudagrass under multiple abiotic stresses. Gene 2020, 763S, 100033. [Google Scholar] [CrossRef]








| Gene | Forward Sequence | Reverse Sequence | GenBank Accession |
|---|---|---|---|
| Elongation factor 1-α (EF1-α) | 5′-GCACCAGTGCTCGATTGC-3′ | 5′-TCGCCTGTCAATCTTGGTAACAA-3′ | XM 003618727 |
| sHSP22 | 5′-GAGAAACCATCTAAGCAGGAGC-3′ | 5′-TCACACAAACAAGACCTCGTG-3′ | XM_013613346.3 |
| DNAJ | 5′-ACTACTTTGGATGGACGAGGTC-3′ | 5′-AGTTCTGGCTTTCTGTTTCAG -3′ | XM_003593595 |
| sHSP18.1 | 5′-CCAGGATTGATTGGAAGGAGAC-3′ | 5′-GATGCCATTGGTTGTTCTTGTC-3′ | XM_003608229.3 |
| HSF34 | 5′-ATGGAGTGAGAGTGGTGAAAGT-3′ | 5′-AGTGAGGAGGTGTTTGTGGTT-3′ | XM_003611703.4 |
| HSF-A4c | 5′-TGCTGCTCTTGAGGCTGTT-3′ | 5′-CACTTCCTGTGCTTCCGATG-3′ | XM_003629799 |
| HSP80 | 5′-CCTGACAAGACCAACAACACT-3′ | 5′-GGCAGAGTAGAAACCAACACC-3′ | XM_003617825 |
| LEA36 | 5′-AGAAGGGAAAGATGCCACCA-3′ | 5′-ACCCAAGTAACCCATAGCCC-3′ | XM_003590357 |
| LEA-LIKE | 5′-TCAAGGTTGGCTTCCGCTT-3′ | 5′-GAGTTTGGTGCTGCTGAACA-3′ | XM_003618697.4 |
| MsDjB4 (for cloning) | 5′-TTGGATCCTCGAGCTGCAGATGGGTTTGGACTACTATG-3′ | 5′-CCCTTGCTCACCATACTAGTGTTCTGGCTTTCTGTTTCA-3′ | XM_013613346.3 |
Disclaimer/Publisher’s Note: The statements, opinions and data contained in all publications are solely those of the individual author(s) and contributor(s) and not of MDPI and/or the editor(s). MDPI and/or the editor(s) disclaim responsibility for any injury to people or property resulting from any ideas, methods, instructions or products referred to in the content. |
© 2023 by the authors. Licensee MDPI, Basel, Switzerland. This article is an open access article distributed under the terms and conditions of the Creative Commons Attribution (CC BY) license (https://creativecommons.org/licenses/by/4.0/).
Share and Cite
Liu, S.; Mo, X.; Sun, L.; Gao, L.; Su, L.; An, Y.; Zhou, P. MsDjB4, a HSP40 Chaperone in Alfalfa (Medicago sativa L.), Improves Alfalfa Hairy Root Tolerance to Aluminum Stress. Plants 2023, 12, 2808. https://doi.org/10.3390/plants12152808
Liu S, Mo X, Sun L, Gao L, Su L, An Y, Zhou P. MsDjB4, a HSP40 Chaperone in Alfalfa (Medicago sativa L.), Improves Alfalfa Hairy Root Tolerance to Aluminum Stress. Plants. 2023; 12(15):2808. https://doi.org/10.3390/plants12152808
Chicago/Turabian StyleLiu, Siyan, Xin Mo, Linjie Sun, Li Gao, Liantai Su, Yuan An, and Peng Zhou. 2023. "MsDjB4, a HSP40 Chaperone in Alfalfa (Medicago sativa L.), Improves Alfalfa Hairy Root Tolerance to Aluminum Stress" Plants 12, no. 15: 2808. https://doi.org/10.3390/plants12152808
APA StyleLiu, S., Mo, X., Sun, L., Gao, L., Su, L., An, Y., & Zhou, P. (2023). MsDjB4, a HSP40 Chaperone in Alfalfa (Medicago sativa L.), Improves Alfalfa Hairy Root Tolerance to Aluminum Stress. Plants, 12(15), 2808. https://doi.org/10.3390/plants12152808

