Next Article in Journal
Comparatively Evolution and Expression Analysis of GRF Transcription Factor Genes in Seven Plant Species
Next Article in Special Issue
Apple CRISPR-Cas9—A Recipe for Successful Targeting of AGAMOUS-like Genes in Domestic Apple
Previous Article in Journal
Comparing the Salt Tolerance of Different Spring Soybean Varieties at the Germination Stage
 
 
Font Type:
Arial Georgia Verdana
Font Size:
Aa Aa Aa
Line Spacing:
Column Width:
Background:
Article

Putative Daucus carota Capsanthin-Capsorubin Synthase (DcCCS) Possesses Lycopene β-Cyclase Activity, Boosts Carotenoid Levels, and Increases Salt Tolerance in Heterologous Plants

1
Departamento de Biología, Facultad de Ciencias, Universidad de Chile, Las Palmeras 3425, Ñuñoa, Santiago 7750000, Chile
2
Genetics & Biotechnology Lab, Plant & AgriBiosciences Research Centre (PABC), Ryan Institute, University of Galway, University Road, H91 REW4 Galway, Ireland
3
Instituto de Investigaciones Agropecuarias (INIA), La Platina, Research Centre, Av. Santa Rosa 11610, Santiago 8820000, Chile
*
Author to whom correspondence should be addressed.
Plants 2023, 12(15), 2788; https://doi.org/10.3390/plants12152788
Submission received: 22 June 2023 / Revised: 8 July 2023 / Accepted: 17 July 2023 / Published: 27 July 2023

Abstract

Plant carotenoids are synthesized and accumulated in plastids through a highly regulated pathway. Lycopene β-cyclase (LCYB) is a key enzyme involved directly in the synthesis of α-carotene and β-carotene through the cyclization of trans-lycopene. Daucus carota harbors two LCYB genes, of which DcLCYB2 (annotated as CCS-Like) is mostly expressed in mature storage roots, an organ that accumulates high α-carotene and β-carotene content. In this work, we determined that DcLCYB2 of the orange Nantes variety presents plastid localization and encodes for a functional LCYB enzyme determined by means of heterologous complementation in Escherichia coli. Also, ectopic expression of DcLCYB2 in tobacco (Nicotiana tabacum) and kiwi (Actinidia deliciosa) plants increases total carotenoid content showing its functional role in plants. In addition, transgenic tobacco T2 homozygous plants showed better performance under chronic salt treatment, while kiwi transgenic calli also presented a higher survival rate under salt treatments than control calli. Our results allow us to propose DcLCYB2 as a prime candidate to engineer carotenoid biofortified crops as well as crops resilient to saline environments.

1. Introduction

Carotenoids are colored isoprenoid pigments derived from the secondary metabolism in plants and algae but are also produced in some yeast and bacteria [1,2]. In plants, these pigments are involved in several significant processes, such as light absorption during photosynthesis [3,4], photoprotection via energy dissipation [5], and reactive oxygen species (ROS) detoxification [6,7]. In addition, they act as precursors of hormones such as abscisic acid (ABA) and strigolactones [8,9,10,11]. Carotenoids also have significant health benefits for humans, being precursors for vitamin A, acting as antioxidants, and preventing age-related diseases [12,13].
In plants, carotenoids are mainly synthesized in plastids of photosynthetic (leaves) and non-photosynthetic organs (fruits, flowers, and some roots) [14]. Carotenoid biosynthesis is a highly regulated process that involves multiple enzymatic steps [15,16,17] (Figure 1). The first enzyme in this pathway is phytoene synthase (PSY), which condenses two molecules of Geranylgeranyl diphosphate (GGPP) in the first non-colored carotenoid phytoene [14,18,19]. Subsequently, phytoene is desaturated and isomerized by the action of phytoene desaturase (PDS), 15-cis-f–carotene isomerase (ZISO), ζ-carotene desaturase (ZDS), and carotenoid (pro-lycopene) isomerase (CRTISO) to form the red-colored all-trans lycopene [20,21,22]. After lycopene, the pathway is divided into two branches; in the first branch, the orange-colored α-carotene is synthesized by the joint action of lycopene ε-cyclase (LCYE), producing the δ-carotene intermediate and lycopene β-cyclase (LCYB) [23]. Afterward, α-carotene can be hydroxylated by a β-ring hydroxylase (CHYB) to form zeinoxanthin, which is then hydroxylated by an ε-ring hydroxylase (CHYE) to produce lutein, a yellow-colored pigment [24,25]. On the second branch, the orange-colored β-carotene is produced by the cyclization of both ends of the all-trans lycopene catalyzed only by LCYB, producing γ-carotene as an intermediate molecule [23,26,27]. It is important to note that LCYB is required for both β-carotene and α-carotene synthesis. Then, by the double action of CHYB, β-carotene is converted first into β-cryptoxanthin and then into zeaxanthin, both yellow-colored pigments. This second β-branch (the β-carotene branch) is the one producing the metabolic precursors for hormones such as strigolactones and ABA [11,28]. Although the biosynthesis of carotenoids has been extensively studied in plant models such as Zea mays (maize) and Arabidopsis thaliana [29,30], the understanding of carotenoid synthesis in roots is still limited. Thus, carrot has emerged as a valuable plant model, because it synthesizes and accumulates large amounts of α-carotene and β-carotene specifically in the storage roots [31,32,33,34,35,36], suggesting an important role of LCYB in carrot storage root. Just et al., 2007 [37] identified the complete cDNA sequences for most of the carotenogenic genes of D. carota. Among them, in the Daucus carota V2.0 genome (Phythosome database), one sequence for LCYB named DcLCYB1 (DQ192190) and DcLCYB2 classified as capsanthin-capsorubin synthase (CCS; DQ192191, DCAR_022896) were identified [38]. Likewise, in the carrot genome uploaded to NCBI (ASM162521v1), the DcLCYB2 sequence is also annotated as CCS-like (LOC108227824). Because carrots have never been found to accumulate or produce either capsanthin or capsorubin, it was proposed that it is more likely that this CCS is instead an LCYB [37]. It has been proven by heterologous complementation in bacteria that the DcLCYB2 (CCS-like; LOC108227824) of the orange-colored GD2003 carrot variety encodes for a functional LCYB [39]. Expression studies suggest that DcLCYB2 transcription increases through the carrot taproot development along with the increase in the carotenoid levels [32,35,40], and that this expression is inhibited in roots exposed to light and modulated through development root states [32,41]. Indeed, it has been shown that DcLCYB2 is highly transcribed in the root [35,41], while DcLCYB1 seems to be highly expressed in photosynthetic tissue [35,42,43]. Recently, it was found that the absence of β-carotene in the storage root of a red Chinese carrot variety (D904) was due to a Serine insertion at position 140 that inactivates the catalytic activity of DcLCYB2 [39]. This information suggests an essential role for DcLCYB2 in carrot storage roots.
On the other hand, salt stress provokes negative impacts on plants triggering severe reductions in growth and yield. In carrots, salt produces osmotic and ionic stress leading to biomass and growth reduction [44]. Also, carrot storage root volume and petiole length significantly decreased, reducing the storage root diameter by 30% and leaf length by 12% when exposed to 300 mM of NaCl [45]. Salt stress induces the production of ABA, being necessary to also increase the production of these carotenoid-derived precursors in roots [46]. It has been reported that DcPSY1 and DcPSY2 are transcriptionally induced under salt treatment in the Nantes orange carrot var and in the “BHJS” red carrot var [45,47], and DcPSY2 overexpression in Nicotiana tabacum induces salt stress tolerance [18]. Moreover, DcLCYB expression is also induced in the “BHJS” red carrot variety [17,45].
Interestingly, LCYB genes also play a key role in conferring tolerance to abiotic stress conditions, such as drought and salinity [48,49,50]. In Salicornia europaea, a highly salt-tolerant plant, the inhibition of SeLCYB activity produces a reduction in salt tolerance, while the ectopic expression of SeLCYB in tobacco conferred increased salt tolerance [48]. Similarly, ectopic expression of other LCYBs in tobacco, such as AtLCYB and DcLCYB1, also increases carotenoid content and salt tolerance and reduces oxidative damage [48,49,50]. Also, the overexpression of LCYB2 of sweet potato (IbLCYB2) produced a 1.3- to 2.7-fold increase in total carotenoid content and enhanced tolerance to salinity and drought stress [51]. This highlights the potential of LCYB genes as outstanding tools for crop improvement, not only focused on carotenoid biofortification but also on increasing yield and abiotic stress tolerance [50].
In this study, we aimed to functionally characterize the Daucus carota cv. Nantaise DcLCYB2 and evaluate its potential as a biotechnological tool for increasing carotenoid content and improving tolerance to salt stress in model and crop plants. By means of heterologous complementation in Escherichia coli and quantitative reverse transcription polymerase chain reaction (qRT-PCR) in carrot, we determined that DcLCYB2 encodes for an enzyme with LCYB activity that is preferentially expressed in the carrot taproot. Additionally, through ectopic expression of DcLCYB2 Nicotiana tabacum and the economically relevant Actinidia deliciosa (Kiwi plant), which is known to be susceptible to drought and salinity [52,53], we observed not only an increase in carotenoid content but also an enhanced tolerance to salt stress in both plants.

2. Results

2.1. Carrot DcLCYB2 Encodes for a Functional LCYB Enzyme with Plastid Localization

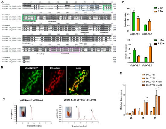
Amino acidic alignment of the DcLCYB1 (NP_001316108) and DcLCYB2 (NP_001316108) indicates that DcLCYB2 has conserved motifs related to lycopene B-cyclases such as the conserved β-LCY region, a dinucleotide binding site, a charged region, and the β-cyclase catalytic motif [23,54] required for lycopene β-cyclase activity (Figure 2A) that were also present in the characterized DcLCYB1 [43]. DcLCYB2 has a 52% aminoacidic identity, with DcLCYB1 having a pairwise positive identity of 69.5% (Figure 2A). Most differences can be found within the first 50 residues at the N-terminus, where the predicted chloroplast target peptide is located [43]. We could not detect a clear chloroplast targeting sequence in either of the two sequences using the TargetP-2.0 [55] and the Localizer (V1.0.4) [56] software. In order to determine the sub-cellular localization of the enzyme, the DcLCYB2:GFP fusion protein was transiently expressed in 2-month-old tobacco leaves. Using confocal laser microscopy, we observed a clear colocalization of the fusion protein with the chloroplasts autofluorescence (Figure 2B and Figure S1), as was observed in previous research for the DcLCYB1 protein [43], indicating that DcLCYB2 presents the expected plastid localization.
To determine the enzymatic functionality of DcLYCB2, an in vivo analysis through heterologous complementation of the E. coli BL 21 gold strain carrying a lycopene producer biosynthetic plasmid (pDS1B ΔcrtY) [57] was co-transformed with pET-Blue1/DcLCYB2 and pET-Blue1 (negative control) for complementation experiments. Carotenoids were extracted after complementation from bacteria liquid culture and analyzed by HPLC-RP. The mutant strain co-transformed with the empty cloning vector pET-Blue1 produced only lycopene, shown as a single peak in the chromatogram at 474 nm (Figure 2C), while the mutant strain transformed with pET-Blue1/DcLCYB2 plasmid presented three peaks, two of which corresponds to lycopene and β-carotene, and a third peak that corresponds to γ-carotene (Figure 2C and Figure S2), a monocyclic intermediary in the conversion of lycopene to β-carotene. This points out that DcLCYB2 of the orange carrot var Nantes encodes for a functional enzyme with lycopene beta-cyclase activity.

2.2. DcLCYB2 Is Preferentially Expressed in the Carrot Taproot and Induced by Salt Treatment

In addition, a phylogenetic tree based on 19 LCYB nucleotide sequences of different plant species (Supplementary Figure S3) placed the DcLCYB2 sequence within the “fruit expression clade”, where other LCYB2 (including Actinia chinensis LCYB1 and LCYB2) were grouped separated from the LCYB1 clade where they are classified as of “Photosynthetic organ expression”. DcLCYB2 is more related to the tomato CYCB and pepper CCS, which codifies for CYCB and CCS, respectively; both enzymes are expressed in fruits and transform lycopene into β-carotene [54,58]. This suggests a differential organ function for both DcLCYB1 and DcLCYB2 genes. In fact, expression analysis by qRT-PCR (Figure 2D) showed that DcLCYB1 and DcLCYB2 are transcribed in roots and leaves in 4- and 12-week-old plants, but DcLCYB1 is preferentially expressed in leaves, while DcLCYB2 is mainly expressed in mature storage roots (12-week-old plants). This suggests that although both DcLCYBs are expressed in leaves and storage roots, DcLCYB2 predominates in the mature taproot, as previously reported [35,41].
To evaluate if the expression of DcLCYBs is induced in the storage root of the Nantes orange carrot var. under salt stress, 8-week-old carrot plants were exposed to acute 250 mM NaCl treatment for 2–8 h. DcLCYB1 and DcLCYB2 transcript levels presented a significant increase displaying a clear accumulation pattern in 250 mM NaCl treatment at 4 h and 8 h of treatment (Figure 2E).

2.3. Ectopic Expression of DcLCYB2 in N. tabacum Boosts Carotenoid Content and Increases Tolerance to Salt Stress

Considering the previous finding, we propose evaluating the participation of DcLCYB2 in the induction of the carotenogenic biosynthetic pathway and in conferring salt stress tolerance. For this, the coding sequence of DcLCYB2 was cloned under the direction of the 35S promoter in the binary vector pMDC32. Plants were transformed and selected by Hygromycin resistance, and several lines were subjected to RT-PCR (Supplementary Figure S4), selecting L2, L3, L4, L7, and L9 for pigment quantification. We found that all selected transgenic lines showed an increase in the total carotenoid content, mainly in the β-carotene and lutein levels along with chlorophyll levels (Figure 3A) which correlate with an increase in the transcript levels of endogenous NtPSY1 and NtPSY2 and DcLCYB2 transcript levels (Supplementary Figure S5). These findings reflect that the ectopic expression of DcLCYB2 in tobacco increments the metabolic flux of both carotenoid biosynthesis branches as well as the common metabolic precursors shared with chlorophylls [16,59].
To further inquire about the effect on salt stress tolerance in DcLYCB2 transgenic tobacco lines, two-month-old Hygromycin-resistant T1 from L4 and L9 (lines with higher carotenoid levels) were subjected to chronic salt treatment for 4 weeks and then irrigated with water for a week for recovery. This treatment was repeated one more time (a total of 10 weeks of treatment), and then lines were phenotypically analyzed. T1L4 and T1L9 transgenic lines showed greener leaves by the end of the treatment, displaying fewer chlorotic leaves and wilting when compared to the wild-type (WT) and EV tobacco plants (Figure 3B). In addition, we analyzed the effect of chronic salt treatments on root elongation, total carotenoids, and germination rate of homozygous T2 transgenic tobacco seedlings. One-week-old seedlings were exposed to 200 mM NaCl treatment. After 14 days, roots of homozygous transgenic T2 lines (L4.10, L4.17, L9.7, and L9.10) presented longer principal roots in the control condition but significantly longer principal root length under salt treatment when compared to the WT (Figure 3C). Also, under salt conditions, all transgenic lines analyzed exhibited a significative increment in carotenoid and chlorophyll levels compared with WT tobacco seedlings under the same conditions (Figure 3D). Therefore, we decided to analyze the survival rate by germinating 50 seeds of each line in MS semisolid plates, supplemented with 200 mM NaCl and control conditions (without NaCl). After 14 days, WT and all transgenic lines germinated within the first 3 days in control conditions (Figure 3E), achieving germination over 80% by the end of the first week. Surprisingly, some of the transgenic lines showed a slight delay and lower germination rate (90%) when compared to WT (100%) at the end of the assay. On the other hand, transgenic salt-treated seeds started to germinate 6–7 days after sowing, while WT seeds hardly germinated after 10 days. Specifically, the transgenic L9.10 line exceeded a 50% germination rate by day 10, and the other transgenic lines (L4.10, L4.17, and L9.7) surpassed 50% by day 13. At the end of the experiment (day 14), only 6% of the WT seeds germinated; all transgenic lines showed a germination rate higher than 65%, with lines L9.7 and L9.10 achieving an almost 90% germination rate (Figure 3E). These results highlight that DcLCYB2 enhances carotenoid and chlorophyll synthesis, maintains the greenness of the leaves in transgenic plants, as well as promotes greater carotenoid production, longer principal root length, and germination rate under salt stress.

2.4. Ectopic Expression of DcLCYB2 in A. deliciosa Increase Salt Tolerance in Transgenic Callus and Boost Carotenoid Content in Leaves

A. deliciosa is a salt-sensitive cultivar that leads to decreased vegetative growth, reduced vegetative development, and lower photosynthetic yield when exposed to saline conditions [52,53]. The development of transgenic kiwi plants with increased carotenoids and tolerance to salt stress has been proposed as a useful strategy to overcome this issue [60,61]. Of note, it has been reported that LCYB plays a key role in carotenoid biosynthesis and accumulation in kiwi [62]. By following the previously published transformation protocol [61], we obtained A. deliciosa-transformed calli that were subjected to chronic NaCl survival assay [62] to preliminarily evaluate the salt tolerance conferred by the ectopic expression of DcLCYB2. Two-month-old transformed calli were placed on a solid half-strength MS medium supplemented with ascending NaCl concentrations, and survival rate was determined at 5 and 15 days of chronic treatment (Figure 4A,B and Figure S6) by quantification of green living calli or dark dead calli. By the first measurement on day 5 of NaCl screening, neither the WT nor the EV lines survived the 200 mM NaCl while the DcLYCB2-transformed calli showed a 24% of green living calli (Supplementary Figure S6B). At the end of the experiment on the 15th day, 40% of the DcLCYB2-transformed calli survived at 100 mM of NaCl, but only 25% of WT plants did, while only DcLCYB2-transformed calli (8%) survived on the highest concentration of NaCl (150 mM and 200 mM of NaCl, Figure 4A,B). Additionally, transformed calli that survived on the 15th day were recovered and further analyzed by RT-PCR, confirming that they are expressing DcLCYB2 (Supplementary Figure S6C). Then, we regenerated eight transformant lines, of which four were confirmed to express the DcLCYB2 transgene (Figure 4C). We found that three of the transgenic lines (L3, L4, and L8) had a significant increase in β-carotene and total carotenoid in their leaves (Figure 4D), while L3 and L4 also present an increment in total carotenoid and lutein content. Controversially, L6 did not present any difference in β-carotene and total carotenoid content but a significant reduction in lutein (Figure 4D). Even so, if we consider L3 and L4, which presented the most consistent results, we can suggest that the DcLCYB2 ectopic expression in kiwi, as well as that shown in tobacco, participates in both carotenoid biosynthesis branches by increasing the β-carotene and lutein content. Altogether, these results indicate that the expression of DcLYCB2 produced salt-tolerant kiwi calli and increased the carotenoid content in this sensitive cultivar.

3. Discussion

3.1. Carrot DcLCYB2 Encodes a Functional LCYB Enzyme

A partial pyridine nucleotide binding site is a conserved domain located in the active center of the lycopene cyclase enzymes [23,63,64]. The signal peptide in LCYB is found in the first 50–100 amino acids [54,65], and a conserved motif called the “conserved β-cyclase region” is found within the signal peptide that is proposed as a main factor for membrane association [54] and as an essential requirement for a correct catalytic activity [27]. In LCYBs of plants and bacteria, a conserved “dinucleotide binding motif” is also found [66]. In addition, several conserved domains, such as the cyclase motifs I and II and a charged region, are highly conserved in plants that were also found in DcLCYB1 and DcLCYB2 (Figure 2A). The “β-cyclase motif” domain is fully conserved in all plants’ LCYBs. These motifs and regions could be involved in the substrate–enzyme interaction and in the catalysis [23,54,67].
Phylogenetic analyses suggest a common origin of the LCYB, CCS, and Neoxanthin synthase (NSY) genes [65,68], which code for enzymes with a very similar reaction mechanism [67,68,69]. It has been reported that the LCY gene family from plants, algae, and bacteria share a common ancestor, which gave rise to the Ε-ring and β-ring. Within the LCYB group, the CCS/NSY include plant enzymes that function as capsanthin-capsorubin synthases (CCS) and/or neoxanthin synthases (NSY) but, in some cases at least, retain the ability to function as a lycopene-ring cyclase [70]. Indeed, LCYB catalyzes a simplified version of the reactions catalyzed by NSY and CCS, suggesting that these two enzymes could have originated from LCYB during the evolution of higher plants to give rise to new oxygenated carotenoids [71]. Other evidence indicating that NSY and CCS originated from a gene duplication of LCYB is that in cyanobacteria, the supposed progenitors of plastids, there are no NSY nor CCS, but there is LCYB [65,69]. Specifically, this is the case in the phylogenetic tree that we performed, which grouped DcLCYB2 within the “fruit” clade and was related to CCS-like enzymes (Supplementary Figure S3). It would be interesting to further determine if DcLCYB2 is a bifunctional enzyme, as reported in paprika [67]. But it is also important to consider that carrot does not accumulate either capsanthin or capsorubin [37].
β-Carotene accumulation has been widely examined in a variety of crops and model species, like Arabidopsis [30], maize [72], and tomato [45]. Despite this, the genetic regulation of β-carotene accumulation in carrot, which is one of the most abundant sources of this nutrient, is still incomplete. In several plant models such as Arabidopsis thaliana [73], Oryza sativa [74], and Zea mays [68,75], the LCYB enzyme is encoded by only one gene, whereas in orange carrots that accumulate high levels of carotenoids in non-photosynthetic organs, two or more isoforms for PSY, ZDS, LCYB, and NCED have been reported [33,37,76]. In these cases, both genes tend to be differentially expressed between photosynthetic and non-photosynthetic organs. In tomato, the LCYB gene shows a preferential expression in green organs, while the LCYCB gene presents an organ-specific expression and function in ripening fruits and flowers [58,77,78]. Similar organ-specific functions of two LCYB genes have also been described in Capsicum annuum [54], Carica papaya [79,80,81], Crocus sativus [82], and Citrullus lanatus [26]. In our model, we also found tissue-specific expression patterns between DcLCYB1 and DcLCYB2 (Figure 2D). DcLCYB1 displayed a steady expression pattern throughout root development; meanwhile, DcLCYB2 showed an increased expression in the storage root at week 12 (Figure 2D). At the functional level, DcLCYB1 and DcLCYB2 present plastid subcellular localization (Figure 2B and Figure S1 [43]) and β-cyclase activity (Figure 2C [43]), which were comparable with the findings reported in the orange carrot GD2003 variety [39], showing a conserved functionality among orange cultivars. Indeed, DcLCYB1 silencing produces a 70% reduction in total carotenoid and β-carotene levels in leaves and a 55% reduction in the storage root [43]. This evidence led to the proposal that another LCYB, probably DcLCYB2, is also required for total carotenoid and β-carotene synthesis in the orange carrot storage root. Considering that the S140L mutation in the red D904 carrot variety inactivates the catalytic activity of DcLCYB2, it can be concluded that this mutation is responsible for the low β-carotene and high lycopene accumulation in this variety [39]. Therefore, DcLCYB2 presents an essential role in carotenoid synthesis in carrot storage roots.

3.2. DcLCYB2 as a Biotechnological Tool to Boost Carotenoid Content and Increase Tolerance to Salt Stress in Plants

Interestingly, either DcLCYB1 or DcLCYB2 is transcriptionally induced in carrot storage roots of plants submitted to acute salt treatment, suggesting a role of both LCYBs in the response to salt stress (Figure 2E). It has been shown that chemical inhibition of lycopene cyclization was reported to produce salt sensitivity under sub-optimal salt concentrations in Salicornia europea, reflecting the important role of lycopene cyclization and the downstream carotenoid biosynthetic pathway in salt stress tolerance. Transgenic tobacco and Arabidopsis expressing SeLCYB exhibited enhanced salt tolerance by alleviation of oxidative damage through enhanced carotenoid production [48]. Previously, RNAi silencing of NtLCYB was reported to lead to a decrease in biomass, shorter main roots, and earlier germination due to a reduction in the GA/ABA content with the concomitant decrease in β-carotene [83]. The ectopic expression of DcLCYB1 in N. tabacum also induces the transcription of endogenous carotenogenic genes NtPSY1 and NtPSY2, resulting in an increment of total carotenoids and chlorophyll levels [43] but also an increase in plant fitness overall, rendering greater biomass with higher gibberellin levels [59,84]. In concordance, ectopic expression of DcLCYB2 in tobacco plants also resulted in increased transcription of NtPSY1 and NtPSY2 endogenous carotenogenic genes (Supplementary Figure S5) accompanied by an increase in total carotenoid content, mainly β-carotene (Figure 3A).
DcLCYB1 and DcLCYB2 transcript levels presented a significant increase displaying a clear accumulation pattern in 250 mM NaCl at 4 h and 8 h of treatment (Figure 2E). This result agrees with the findings of Zhao et al., 2022 where the DcLCYB expression is induced in the “BHJS” red carrot variety stressed with 300 mM of NaCl after 80 days after sowing [73]. DcLCYB2 transgenic tobacco lines subjected to salt treatment showed better performance, with reduced chlorosis in leaves (Figure 3B), increased principal root length (Figure 3C), higher carotenoid and chlorophyll content (Figure 3D), and improved seed germination (Figure 3E) when compared with control plants. Surprisingly, even when the germination rate of the DcLCYB2 transgenic lines is greater in saline conditions, under control conditions, the transgenic lines showed a slightly lower and delayed germination, reaching, in most cases, a germination rate of around 90%. As β-carotene is a metabolic precursor of ABA, which delays and inhibits germination [85,86], we can suggest that the transgenic tobacco seeds produce an increase in ABA due to the redirection or enhancement of the metabolic flux in the β-branch by the effect of DcLCYB2 ectopic expression.
Likewise, the effect of DcLCYB2 can be transferred to economically important crops, like Actinidia deliciosa (kiwi), producing a significant increase in the total carotenoid and β-carotene content in leaves (Figure 4C), considering that transgenic kiwi calli expressing DcLCYB2 showed an improved survival rate under chronic salt treatment (Figure 4A,B and Figure S6). Altogether, these results, in addition to the recent publications in carotenoids and abiotic stress [50,84,87], allow us to propose DcLCYB2 as a prime candidate to be engineered with the dual purpose of generating biofortified crops as well as crops resilient to the effects of climate change.

4. Materials and Methods

4.1. Plant Material

Seeds of commercially acquired carrot (Daucus carota cv. Nantaise improved 3) were grown under controlled climate conditions in a greenhouse located inside the Faculty of Science at the University of Chile with a 16 h photoperiod, illuminated with white fluorescent light (150 µmol m−2 s−1) at 20–23 °C. Wild-type (WT) and transgenic tobacco (Nicotiana tabacum) seeds were surface sterilized in a solution containing 95% ethanol for 1 min, then in sodium hypochlorite 30% (v/v) plus 0.01 tween-20 for 25 min, and finally washed with sterile water and dried on sterile paper. The seeds were then germinated in vitro in solid MS plates (4.4 g/L MS salts, 1% sucrose, 0.01% Myo-inositol, 0.22% vitamins, and 0.7% agar pH 5.7 with or without antibiotic) and maintained at 22 °C in a growth chamber with a 16 h long day photoperiod (white fluorescent light; 115 μmol m−2 s−1). WT or transgenic lines were maintained in vitro and then transferred to a greenhouse and cultivated in soil/vermiculite (2:1) for all further analyses. Kiwi plants (Actinidia deliciosa cv. Hayward, CA, USA) were a generous gift from Viverosur Ltd.a (Longitudinal Sur Km 174, Teno 174, Curicó, Chile) and maintained in vitro, as previously reported [61].

4.2. Vector Construction

Carrot cDNA was obtained with Impron II reverse transcriptase (Promega®, Madison, WI, USA). DcLcyb2_F and DcLcyb2_R or DcLcyb2-nst (Supplementary Table S1) primers were used for RT-PCR amplification of DcLCYB2 with or without stop codon (1612 and 1609 bp, respectively) with Pfu DNA polymerase (Fermentas). Amplified fragments were cloned into the entry vector, pCR®8/GW/TOPO (pCR8; Invitrogen), following the manufacturer’s instructions. Positive clones were verified by enzymatic digestion and sequencing (Macrogen Corp., Rockville, MD, USA). Afterward, pCR8/DcLCYB2 was recombined in the pMDC32 plasmid [88] to generate the pMDC32/DcLCYB2 plasmid by using the GatewayTM LR-clonase II enzyme mix (Thermofisher, Waltham, MA, USA) according to the manufacturer’s protocol. Similarly, the pCR8/DcLCYB2_ns (no stop) was recombined into pGWBB5 plasmid [89], obtaining the binary vector pGWB5/DcLCYB2 that will produce the fusion DcLCYB2:GFP protein. For heterologous complementation, DcLCYB2 was amplified with DcLcyb2_F and DcLcyb2-nst primers (Supplementary Table S1) from pCR8/DcLCYB2 plasmidial DNA, purified and cloned in the EcoRV site of the pET-Blue1 (NovaBlue®, Dubai, United Arab Emirates) expression vector. Positive clones that harbor the gene in the sense orientation with respect to the T7 promoter were selected by enzymatic digestion and sequencing, creating the pET-Blue1/LCYB2 bacterial vector.

4.3. Heterologous Complementation in Escherichia coli

Functional assays were carried out in Escherichia coli BL 21 gold strain as described in Moreno and Stange (2022) [90]. E. coli BL21 cells were transformed with the pDS1B or pDS1BΔcrtY plasmid (designed and gifted by Dr Victor Cifuentes, Biotechnology Center, Facultad de Ciencias, Universidad de Chile). The pDS1B carries the carotenogenic genes of Erwinia uredovora to produce β-carotene. The pDS1B∆crtY vector has a mutation in the crtY gene that codifies for lycopene β-cyclase, leading to the accumulation of lycopene (Figure 2). This mutant strain was transformed with the pET-Blue1/LCYB2. The empty pET-Blue1 vector was included as control. The transformed colonies were selected in LB medium supplemented with ampicillin (100 µg mL−1) and chloramphenicol (50 µg mL−1) and incubated for 96 h at 30 °C. A preculture of pET-Blue1/LCYB2 and pET-Blue1 plasmids was used to inoculate 200 mL of LB medium with the selective antibiotics. When the culture reached O.D600:0.6, 100 µL of IPTG 1M (isopropyl β-D-thiogalactoside) was added to half of the culture to induce the expression of the gene, and the other half was used as negative control. All the assays were performed in triplicate and in darkness (to maximize carotenoid production).

4.4. Plant Transformation

Transformation of N. tabacum with the pMDC32/DcLCYB2 or pMDC32 (EV) plasmid was undertaken by Agrobacterium-mediated transformation using the bacterial strain GV3101::pMP90 as reported previously [8,91]. For the selection of transgenic T0, T1, and T2 lines, Hygromycin (10 μg ml−1) was used. A. deliciosa was transformed with Agrobacterium harboring the pMDC32/DcLCYB2 or EV plasmid [61]. Transformed plants were selected with increasing Hygromycin concentration through the successive subcultures (5 to 20 μg ml−1).

4.5. Acute and Chronic Salt Treatments

For chronic salt treatments, 8-week-old T1 N. tabacum lines were irrigated twice per week with 250 mM NaCl (100 mL of each salt solution per plant individually cultivated in 300 cm3 pot) in 1/8 MS liquid media for 4 weeks; then, 1 week of recovery occurred by watering without NaCl, and then the process was repeated one more time, reaching 10 weeks. In the end, the number of green and yellow leaves was quantified, and images were captured to compare the phenotypes of the plants. For this experiment, 28 WT plants and 8–13 transgenic lines (EV, L4, and L9) were used. Germination rate was carried out with 50 seeds of each T2 line cultivated in MS media with vitamins and 1% sucrose (control) or supplemented with 200 mM NaCl for 14 days in a 16 h photoperiod at 20–23 °C in a growing chamber. Root elongation, carotenoid, and chlorophyll quantification were carried out in these two-week-old T2 seedlings grown in MS or MS + NaCl in three pools of three plants each. For A. deliciosa calli salt treatment, 2-month-old kiwi WT or transformed with DcLCYB2 and EV calli [61] were transferred to a callus proliferation media supplemented with 0, 50, 75, 100, 150, or 200 mM NaCl. At 5 and 15 days post-treatment, the calli survival rate was quantified, and images were taken. The experiment was performed in triplicate with 7 calli per replicate and performed independently two times. For carrot acute salt treatment, 8-week-old WT plants were immersed for 2, 4, and 8 h in MS supplemented with 250 mM NaCl. After each time, carrot root was sampled. The assay was performed with 3 biological replicates for each sampling time (3 plants per sample), each with 2 technical replicates. Then, total RNA was isolated for gene expression analysis.

4.6. Carotenoid Extraction and Spectrophotometric Quantification

Carotenoids from E. coli BL21 complemented cells were extracted from 70 mL of liquid cultures as described in Moreno and Stange (2022) [90]. The bacterial pellet was washed twice with cold sterile water and resuspended in 1 mL of sterile water with 500 µL of glass pearls. After vigorous mixing, 1 mL of acetone was added, mixed, and centrifuged at 4000 rpm for 5 min. The water/acetone solution was collected, and the pellet was washed twice with 1 mL acetone (or until a white pellet was obtained). All supernatants were mixed and dried; the resulting dried sample was mixed with petroleum ether in a proportion of 1 (aqueous phase):4 (petroleum ether). This solution was centrifuged at 4000 rpm for 5 min, and the upper phase was collected in glass tubes, dried with gaseous nitrogen, and resuspended in 100 µL of acetone for Spectrophotometric and HPLC-RP analysis. For plant carotenoid extraction [43], 100 mg of T0 tobacco or T0 kiwi leaves were ground with 1 mL of hexane/acetone/ethanol (2:1:1 v/v). Two successive extractions were performed until the tissue was blanched to extract all carotenoids. The extract was evaporated with gaseous nitrogen and resuspended in 2 mL of acetone for Spectrophotometric and HPLC-RP analysis. Total carotenoids were measured by spectrophotometry at 750, 662, 645, and 470 nm in quartz cuvettes. Absorbance at 662, 645, and 470 nm is used to determine the concentration of chlorophyll a, chlorophyll b, and total carotenoids, respectively [92], and the absorbance at 750 nm was measured to determine the turbidity of the sample.

4.7. High-Performance Liquid Chromatography in Reverse Phase (HPLC-RP)

The measurements were made in Shimadzu HPLC equipment (LC-10AT) with a diode array, and the data analysis was carried out with the LCsolutions® (Doral, FL, USA) software program. The pigments were separated by an HPLC using an RP-18 Lichrocart 125-4 reverse phase column (Merck®, Rahway, NJ, USA), utilizing acetonitrile/methanol/isopropanol (85:10:5 v/v) as a mobile phase with a 1 mL/min flow at room temperature in isocratic conditions. The elution specters of each maximum were obtained using a diode array detector. Carotenoids were identified according to their absorption spectra, time retention, and comparison with pigment-specific standards, which was corroborated by comparison with the Carotenoids: Handbook [1]. All assays were carried out in triplicate, on ice, and in dark conditions.

4.8. RNA Extraction and qRT-PCR

Total RNA was extracted from frozen powder of 200 mg Daucus carota L cv. Nantes leaves and storage roots of 4-, 8- and 12-week-old plants and from two-month-old T0 DcLCYB2 tobacco transgenic plants using RNAsolv (Omega Biotec, GA, USA). Genomic DNA traces were eliminated by a 20 min RNase-free DNase I treatment. For cDNA synthesis, approximately 2 μg of total DNA-free RNA was mixed with 1 mM of oligo dT primer and Impron II Reverse Transcriptase (Promega®, Madison, WI, USA). Real-time RT-PCR experiments were performed in a Stratagene Mx3000P thermocycler, using SYBR Green double-strand DNA binding dye, as described in Stange et al., 2008 [31]. Specific primers targeting LCYB2 based on published cDNA sequences and the reference [37,38] (Table S1) were used. As normalizer gene, carrot ubiquitin (DCU68751) and tobacco RNAr18S (AJ236016.1) were used. Primer efficiencies were determined by amplification of the target from a PCR dilution series in triplicate using melt curve analysis according to the manufacturer’s instructions (Stratagene-SYBR Green catalog) and according to the equation E = (10 (−1/slope)) − 1. Final data were obtained by introducing fluorescence results in the equation described by Pfaffl (2001) [93]. Each qRT-PCR reaction was performed using three biological replicates, and each sample was analyzed twice (technical replicate). The reaction specificities were tested with melting gradient dissociation curves and electrophoresis gels in all cases.

4.9. Subcellular Localization

The construct pGWBB5/DcLCYB2:GFP was transiently expressed in 2-month-old N. benthamiana tobacco leaves by agroinfiltration, as reported previously [20]. Samples were visualized in a Zeiss LSM5 confocal microscope at 498–525 nm (GFP) and 640–720 nm (Chlorophyll) and processed with the ImageJ software.

4.10. Statistical Analysis

To test for significant differences in gene expression, all statistical analyses were carried out using the statistical software package Graphpad Prism.

Supplementary Materials

The following supporting information can be downloaded at: https://www.mdpi.com/article/10.3390/plants12152788/s1, Figure S1: Subcellular localization of the DcLCYB2:GFP; Figure S2: Quantification of carotenoids produced in E. coli BL21 strain complemented with DcLCYB2; Figure S3: Phylogenetic tree based on nucleotide sequences of lycopene cyclases enzymes; Figure S4: Identification of independently transformed tobacco lines with pMDC32/DcLCYB2; Figure S5: Relative expression of NtPSY1, NtPSY2 and DcLCYB2 in tobacco lines transformed with pMDC32/DcLCYB2; Figure S6: A. deliciosa calli survival curve; Table S1: List of primers used in this study.

Author Contributions

C.R.-S. performed subcellular localization, heterologous complementation, tobacco transformation, and carotenoid quantification; L.F.Q. performed kiwi transformation, kiwi carotenoid quantification calli survival rate; S.P. carried out the in silico analysis; C.G.-C. performed tobacco salt stress assay; D.A. and N.O. carried out the quantitative RT-PCR; F.L. carried out the phenotypical analysis of tobacco transgenic plants; C.S. designed and coordinated the research and wrote the manuscript with L.F.Q. and S.P. All authors have read and agreed to the published version of the manuscript.

Funding

This research was funded by ANID Fondecyt grant numbers 1180747 and 1221339, PIA ACT192073, and VIU-FONDEF 110046.

Data Availability Statement

Data are contained within the article, and supplementary material is available at https://www.mdpi.com.

Acknowledgments

Victor Cifuentes, Biotechnology Center, Facultad de Ciencias, Universidad de Chile, for providing E. coli BL21 bacterial cells and the pDS1B and pDS1BΔcrtY plasmids and Salomé Muñoz for participating in quantitative analysis of tobacco plants under chronic salt treatment.

Conflicts of Interest

The authors declare no conflict of interest.

References

  1. Britton, G.; Liaaen-Jensen, S.; Pfander, H. Carotenoids: Handbook; Springer Science & Business Media: Berlin/Heidelberg, Germany, 2004; pp. 1–33. [Google Scholar]
  2. Sandmann, G. Diversity and origin of carotenoid biosynthesis: Its history of coevolution towards plant photosynthesis. N. Phytol. 2021, 232, 479–493. [Google Scholar] [CrossRef] [PubMed]
  3. Lokstein, H.; Renger, G.; Götze, J.P. Photosynthetic Light-Harvesting (Antenna) Complexes—Structures and Functions. Molecules 2021, 26, 3378. [Google Scholar] [CrossRef] [PubMed]
  4. Quian-Ulloa, R.; Stange, C. Carotenoid biosynthesis and plastid development in plants: The role of light. Int. J. Mol. Sci. 2021, 22, 3. [Google Scholar] [CrossRef] [PubMed]
  5. Bru, P.; Steen, C.J.; Park, S.; Amstutz, C.L.; Sylak-Glassman, E.J.; Lam, L.; Fekete, A.; Mueller, M.J.; Longoni, F.; Fleming, G.R.; et al. The major trimeric antenna complexes serve as a site for qH-energy dissipation in plants. J. Biol. Chem. 2022, 298, 102519. [Google Scholar] [CrossRef]
  6. Das, K.; Roychoudhury, A. Reactive oxygen species (ROS) and response of antioxidants as ROS-scavengers during environmental stress in plants. Front. Environ. Sci. 2014, 2, 53. [Google Scholar] [CrossRef]
  7. Hasanuzzaman, M.; Bhuyan, M.B.; Zulfiqar, F.; Raza, A.; Mohsin, S.M.; Al Mahmud, J.; Fujita, M.; Fotopoulos, V. Reactive Oxygen Species and Antioxidant Defense in Plants under Abiotic Stress: Revisiting the Crucial Role of a Universal Defense Regulator. Antioxidants 2020, 9, 681. [Google Scholar] [CrossRef]
  8. Ruiz-Sola, M.Á.; Rodríguez-Villalón, A.; Rodríguez-Concepción, M. Light-sensitive Phytochrome-Interacting Factors (PIFs) are not required to regulate phytoene synthase gene expression in the root. Plant Signaling Behavior. 2014, 9, e29248. [Google Scholar] [CrossRef]
  9. Felemban, A.; Braguy, J.; Zurbriggen, M.D.; Al-Babili, S. Apocarotenoids Involved in Plant Development and Stress Response. Front. Plant Sci. 2019, 10, 1168. [Google Scholar] [CrossRef]
  10. Jia, K.-P.; Baz, L.; Al-Babili, S. From carotenoids to strigolactones. J. Exp. Bot. 2017, 69, 2189–2204. [Google Scholar] [CrossRef]
  11. Zheng, X.; Yang, Y.; Al-Babili, S. Exploring the Diversity and Regulation of Apocarotenoid Metabolic Pathways in Plants. Front. Plant Sci. 2021, 12, 787049. [Google Scholar] [CrossRef]
  12. Bhatt, T.; Patel, K. Carotenoids: Potent to Prevent Diseases Review. Nat. Prod. Bioprospect. 2020, 10, 109–117. [Google Scholar] [CrossRef] [PubMed]
  13. Faraone, I.; Sinisgalli, C.; Ostuni, A.; Armentano, M.F.; Carmosino, M.; Milella, L.; Russo, D.; Labanca, F.; Khan, H. Astaxanthin anticancer effects are mediated through multiple molecular mechanisms: A systematic review. Pharmacol. Res. 2020, 155, 104689. [Google Scholar] [CrossRef]
  14. Rosas-Saavedra, C.; Stange, C. Biosynthesis of Carotenoids in Plants: Enzymes and Color. In Carotenoids in Nature. Subcellular Biochemistry; Stange, C., Ed.; Springer: Cham, Switzerland, 2016; Volume 79, pp. 35–69. [Google Scholar]
  15. Arias, D.; Arenas-M, A.; Flores-Ortiz, C.; Peirano, C.; Handford, M.; Stange, C. Daucus carota DcPSY2 and DcLCYB1 as Tools for Carotenoid Metabolic Engineering to Improve the Nutritional Value of Fruits. Front. Plant Sci. 2021, 12, 677553. [Google Scholar] [CrossRef] [PubMed]
  16. Li, L.; Yuan, H.; Zeng, Y.; Xu, Q. Plastids and Carotenoid Accumulation. In Carotenoids in Nature. Subcellular Biochemistry; Stange, C., Ed.; Springer: Cham, Switzerland, 2016; Volume 79, pp. 273–293. [Google Scholar]
  17. Stanley, L.; Yuan, Y.-W. Transcriptional Regulation of Carotenoid Biosynthesis in Plants: So Many Regulators, So Little Consensus. Front. Plant Sci. 2019, 10, 1017. [Google Scholar] [CrossRef]
  18. Acevedo, O.; Contreras, R.A.; Stange, C. The Carrot Phytoene Synthase 2 (DcPSY2) Promotes Salt Stress Tolerance through a Positive Regulation of Abscisic Acid and Abiotic-Related Genes in Nicotiana tabacum. Plants 2023, 12, 1925. [Google Scholar] [CrossRef]
  19. Giuliano, G. Provitamin A biofortification of crop plants: A gold rush with many miners. Curr. Opin. Biotechnol. 2017, 44, 169–180. [Google Scholar] [CrossRef]
  20. Sandmann, G.; Breitenbach, J. ζ-Carotene cis isomers as products and substrates in the plant poly-cis carotenoid biosynthetic pathway to lycopene. Planta 2005, 220, 785–793. [Google Scholar] [CrossRef]
  21. Chen, Y.; Li, F.; Wurtzel, E.T. Isolation and Characterization of the Z-ISO Gene Encoding a Missing Component of Carotenoid Biosynthesis in Plants. Plant Physiol. 2010, 153, 66–79. [Google Scholar] [CrossRef] [PubMed]
  22. Flores-Ortiz, C.; Alvarez, L.M.; Undurraga, A.; Arias, D.; Durán, F.; Wegener, G.; Stange, C. Differential role of the two ζ-carotene desaturase paralogs in carrot (Daucus carota): ZDS1 is a functional gene essential for plant development and carotenoid synthesis. Plant Sci. 2020, 291, 110327. [Google Scholar] [CrossRef]
  23. Cunningham, F.X.; Pogson, B.; Sun, Z.; McDonald, K.A.; DellaPenna, D.; Gantt, E. Functional analysis of the beta and epsilon lycopene cyclase enzymes of Arabidopsis reveals a mechanism for control of cyclic carotenoid formation. Plant Cell 1996, 8, 1613–1626. [Google Scholar] [CrossRef]
  24. Kim, J.; DellaPenna, D. Defining the primary route for lutein synthesis in plants: The role of Arabidopsis carotenoid β-ring hydroxylase CYP97A3. Proc. Natl. Acad. Sci. USA 2006, 103, 3474–3479. [Google Scholar] [CrossRef] [PubMed]
  25. Pogson, B.; McDonald, K.A.; Truong, M.; Britton, G.; DellaPenna, D. Arabidopsis carotenoid mutants demonstrate that lutein is not essential for photosynthesis in higher plants. Plant Cell 1996, 8, 1627–1639. [Google Scholar] [CrossRef] [PubMed]
  26. Bang, H.; Kim, S.; Leskovar, D.; King, S. Development of a codominant CAPS marker for allelic selection between canary yellow and red watermelon based on SNP in lycopene β-cyclase (LCYB) gene. Mol. Breed. 2007, 20, 63–72. [Google Scholar] [CrossRef]
  27. Beyer, P.; Kröncke, U.; Nievelstein, V. On the mechanism of the lycopene isomerase/cyclase reaction in Narcissus pseudonarcisus L. chromoplasts. J. Biol. Chem. 1991, 266, 17072–17078. [Google Scholar] [CrossRef] [PubMed]
  28. Beltran, J.C.M.; Stange, C. Apocarotenoids: A New Carotenoid-Derived Pathway. In Carotenoids in Nature. Subcellular Biochemistry; Stange, C., Ed.; Springer: Cham, Switzerland, 2016; Volume 79, pp. 239–272. [Google Scholar]
  29. Wurtzel, E.T. Changing Form and Function through Carotenoids and Synthetic Biology. Plant Physiol. 2019, 179, 830–843. [Google Scholar] [CrossRef] [PubMed]
  30. Ruiz-Sola, M.Á.; Rodríguez-Concepción, M. Carotenoid Biosynthesis in Arabidopsis: A Colorful Pathway. Arab. B 2012, 10, e0158. [Google Scholar] [CrossRef] [PubMed]
  31. Stange, C.; Fuentes, P.; Handford, M.; Pizarro, L. Daucus carota as a novel model to evaluate the effect of light on carotenogenic gene expression. Biol. Res. 2008, 41, 289–301. [Google Scholar] [CrossRef]
  32. Fuentes, P.; Pizarro, L.; Moreno, J.C.; Handford, M.; Rodriguez-Concepcion, M.; Stange, C. Light-dependent changes in plastid differentiation influence carotenoid gene expression and accumulation in carrot roots. Plant Mol. Biol. 2012, 79, 47–59. [Google Scholar] [CrossRef]
  33. Rodriguez-Concepcion, M.; Stange, C. Biosynthesis of carotenoids in carrot: An underground story comes to light. Arch. Biochem. Biophys. 2013, 539, 110–116. [Google Scholar] [CrossRef]
  34. Klein, C.S.; Rodriguez-Concepcion, M. Carotenoids in Carrot. In Pigments in Fruits and Vegetables; Springer: New York, NY, USA, 2015; pp. 217–228. [Google Scholar]
  35. Simpson, K.; Cerda, A.; Stange, C. Carotenoid Biosynthesis in Daucus carota. In Carotenoids in Nature: Biosynthesis, Regulation and Function; Stange, C., Ed.; Springer: Cham, Switzerland, 2016; Volume 79, pp. 199–217. [Google Scholar]
  36. Ellison, S.L.; Luby, C.H.; Corak, K.E.; Coe, K.M.; Senalik, D.; Iorizzo, M.; Goldman, I.L.; Simon, P.W.; Dawson, J.C. Carotenoid Presence Is Associated with the Or Gene in Domesticated Carrot. Genetics 2018, 210, 1497–1508. [Google Scholar] [CrossRef]
  37. Just, B.J.; Santos, C.A.F.; Fonseca, M.E.N.; Boiteux, L.S.; Oloizia, B.B.; Simon, P.W. Carotenoid biosynthesis structural genes in carrot (Daucus carota): Isolation, sequence-characterization, single nucleotide polymorphism (SNP) markers and genome mapping. Theor. Appl. Genet. 2007, 114, 693–704. [Google Scholar] [CrossRef]
  38. Iorizzo, M.; Ellison, S.; Senalik, D.; Zeng, P.; Satapoomin, P.; Huang, J.; Bowman, M.; Iovene, M.; Sanseverino, W.; Cavagnaro, P.; et al. A high-quality carrot genome assembly provides new insights into carotenoid accumulation and asterid genome evolution. Nat. Genet. 2016, 48, 657–666. [Google Scholar] [CrossRef]
  39. Jo, S.H.; Park, H.J.; Lee, A.; Jung, H.; Min, S.R.; Lee, H.-J.; Kim, H.-S.; Jung, M.; Hyun, J.Y.; Kim, Y.-S.; et al. A single amino acid insertion in LCYB2 deflects carotenoid biosynthesis in red carrot. Plant Cell Rep. 2021, 40, 1793–1795. [Google Scholar] [CrossRef] [PubMed]
  40. Clotault, J.; Peltier, D.; Berruyer, R.; Thomas, M.; Briard, M.; Geoffriau, E. Expression of carotenoid biosynthesis genes during carrot root development. J. Exp. Bot. 2008, 59, 3563–3573. [Google Scholar] [CrossRef]
  41. Arias, D.; Maldonado, J.; Silva, H.; Stange, C. A de novo transcriptome analysis revealed that photomorphogenic genes are required for carotenoid synthesis in the dark-grown carrot taproot. Mol. Genet. Genom. 2020, 295, 1379–1392. [Google Scholar] [CrossRef]
  42. Ma, J.; Li, J.; Xu, Z.; Wang, F.; Xiong, A. Transcriptome profiling of genes involving in carotenoid biosynthesis and accumulation between leaf and root of carrot (Daucus carota L.). Acta Biochim. Biophys. Sin. 2018, 50, 481–490. [Google Scholar] [CrossRef] [PubMed]
  43. Moreno, J.C.; Pizarro, L.; Fuentes, P.; Handford, M.; Cifuentes, V.; Stange, C. Levels of Lycopene β-Cyclase 1 Modulate Carotenoid Gene Expression and Accumulation in Daucus carota. PLoS ONE 2013, 8, e58144. [Google Scholar] [CrossRef] [PubMed]
  44. Tang, X.; Mu, X.; Shao, H.; Wang, H.; Brestic, M. Global plant-responding mechanisms to salt stress: Physiological and molecular levels and implications in biotechnology. Crit. Rev. Biotechnol. 2015, 35, 425–437. [Google Scholar] [CrossRef]
  45. Zhao, Y.-H.; Deng, Y.-J.; Wang, Y.-H.; Lou, Y.-R.; He, L.-F.; Liu, H.; Li, T.; Yan, Z.-M.; Zhuang, J.; Xiong, A.-S. Changes in Carotenoid Concentration and Expression of Carotenoid Biosynthesis Genes in Daucus carota Taproots in Response to Increased Salinity. Horticulturae 2022, 8, 650. [Google Scholar] [CrossRef]
  46. Ruiz-Sola, M.; Arbona, V.; Gómez-Cadenas, A.; Rodríguez-Concepción, M.; Rodríguez-Villalón, A. A Root Specific Induction of Carotenoid Biosynthesis Contributes to ABA Production upon Salt Stress in Arabidopsis. PLoS ONE 2014, 9, e90765. [Google Scholar] [CrossRef]
  47. Simpson, K.; Fuentes, P.; Quiroz-Iturra, L.F.; Flores-Ortiz, C.; Contreras, R.; Handford, M.; Stange, C. Unraveling the induction of phytoene synthase 2 expression by salt stress and abscisic acid in Daucus carota. J. Exp. Bot. 2018, 69, 4113–4126. [Google Scholar] [CrossRef]
  48. Chen, X.; Han, H.; Jiang, P.; Nie, L.; Bao, H.; Fan, P.; Lv, S.; Feng, J.; Li, Y. Transformation of β-Lycopene Cyclase Genes from Salicornia europaea and Arabidopsis Conferred Salt Tolerance in Arabidopsis and Tobacco. Plant Cell Physiol. 2011, 52, 909–921. [Google Scholar] [CrossRef] [PubMed]
  49. Moreno, J.C.; Martinez-Jaime, S.; Kosmacz, M.; Sokolowska, E.M.; Schulz, P.; Fischer, A.; Luzarowska, U.; Havaux, M.; Skirycz, A. A Multi-OMICs Approach Sheds Light on the Higher Yield Phenotype and Enhanced Abiotic Stress Tolerance in Tobacco Lines Expressing the Carrot lycopene β-cyclase1 Gene. Front. Plant Sci. 2021, 12, 624365. [Google Scholar] [CrossRef]
  50. Moreno, J.C.; Al-Babili, S. Are carotenoids the true colors of crop improvement? N. Phytol. 2022, 237, 1946–1950. [Google Scholar] [CrossRef] [PubMed]
  51. Kang, C.; Zhai, H.; Xue, L.; Zhao, N.; He, S.; Liu, Q. A lycopene β-cyclase gene, IbLCYB2, enhances carotenoid contents and abiotic stress tolerance in transgenic sweetpotato. Plant Sci. 2018, 272, 243–254. [Google Scholar] [CrossRef]
  52. Abid, M.; Zhang, Y.J.; Li, Z.; Bai, D.F.; Zhong, Y.P.; Fang, J.B. Effect of Salt stress on growth, physiological and biochemical characters of Four kiwifruit genotypes. Sci. Hortic. 2020, 271, 109473. [Google Scholar] [CrossRef]
  53. Zhong, Y.-P.; Qi, X.-J.; Chen, J.-Y.; Li, Z.; Bai, D.-F.; Wei, C.-G.; Fang, J.-B. Growth and physiological responses of four kiwifruit genotypes to salt stress and resistance evaluation. J. Integr. Agric. 2019, 18, 83–95. [Google Scholar] [CrossRef]
  54. Hugueney, P.; Badillo, A.; Chen, H.-C.; Klein, A.; Hirschberg, J.; Camara, B.; Kuntz, M. Metabolism of cyclic carotenoids: A model for the alteration of this biosynthetic pathway in Capsicum annuum chromoplasts. Plant J. 1995, 8, 417–424. [Google Scholar] [CrossRef]
  55. Armenteros, J.J.A.; Salvatore, M.; Emanuelsson, O.; Winther, O.; von Heijne, G.; Elofsson, A.; Nielsen, H. Detecting sequence signals in targeting peptides using deep learning. Life Sci. Alliance 2019, 2, e201900429. [Google Scholar] [CrossRef]
  56. Sperschneider, J.; Catanzariti, A.-M.; DeBoer, K.; Petre, B.; Gardiner, D.M.; Singh, K.B.; Dodds, P.N.; Taylor, J.M. LOCALIZER: Subcellular localization prediction of both plant and effector proteins in the plant cell. Sci. Rep. 2017, 7, 44598. [Google Scholar] [CrossRef]
  57. Niklitschek, M.; Alcaíno, J.; Barahona, S.; Sepúlveda, D.; Lozano, C.; Carmona, M.; Marcoleta, A.; Martínez, C.; Lodato, P.; Baeza, M.; et al. Genomic organization of the structural genes controlling the astaxanthin biosynthesis pathway of Xanthophyllomyces dendrorhous. Biol. Res. 2008, 41, 93–108. [Google Scholar] [CrossRef]
  58. Ronen, G.; Carmel-Goren, L.; Zamir, D.; Hirschberg, J. An alternative pathway to β-carotene formation in plant chromoplasts discovered by map-based cloning of Beta and old-gold color mutations in tomato. Proc. Natl. Acad. Sci. USA 2000, 97, 11102–11107. [Google Scholar] [CrossRef] [PubMed]
  59. Moreno, J.; Cerda, A.; Simpson, K.; Lopez-Diaz, I.; Carrera, E.; Handford, M.; Stange, C. Increased Nicotiana tabacum fitness through positive regulation of carotenoid, gibberellin and chlorophyll pathways promoted by Daucus carota lycopene β-cyclase (Dclcyb1) expression. J. Exp. Bot. 2016, 67, 2325–2338. [Google Scholar] [CrossRef] [PubMed]
  60. Quiroz-Iturra, L.; Rosas-Saavedra, C.; Klein, C.S. Functional Fruits Through Metabolic Engineering. In Superfood and Functional Food—The Development of Superfoods and Their Roles as Medicine; Shiomi, N., Waisundara, V., Eds.; IntechOpen: London, UK, 2017; pp. 47–74. [Google Scholar]
  61. Quiroz-Iturra, L.F.; Simpson, K.; Arias, D.; Silva, C.; González-Calquin, C.; Amaza, L.; Handford, M.; Stange, C. Carrot DcALFIN4 and DcALFIN7 Transcription Factors Boost Carotenoid Levels and Participate Differentially in Salt Stress Tolerance When Expressed in Arabidopsis thaliana and Actinidia deliciosa. Int. J. Mol. Sci. 2022, 23, 2157. [Google Scholar] [CrossRef]
  62. Kim, S.H.; Ahn, Y.O.; Ahn, M.-J.; Jeong, J.C.; Lee, H.-S.; Kwak, S.-S. Cloning and characterization of an Orange gene that increases carotenoid accumulation and salt stress tolerance in transgenic sweetpotato cultures. Plant Physiol. Biochem. 2013, 70, 445–454. [Google Scholar] [CrossRef]
  63. Ampomah-Dwamena, C.; McGhie, T.; Wibisono, R.; Montefiori, M.; Hellens, R.P.; Allan, A.C. The kiwifruit lycopene beta-cyclase plays a significant role in carotenoid accumulation in fruit. J. Exp. Bot. 2009, 60, 3765–3779. [Google Scholar] [CrossRef]
  64. Bao, W.-W.; Zhang, X.-C.; Zhang, A.-L.; Zhao, L.; Wang, Q.-C.; Liu, Z.-D. Validation of micrografting to evaluate drought tolerance in micrografts of kiwifruits (Actinidia spp.). Plant Cell Tissue Organ Cult. 2020, 140, 291–300. [Google Scholar] [CrossRef]
  65. Krubasik, P.; Sandmann, G. Molecular evolution of lycopene cyclases involved in the formation of carotenoids with ionone end groups. Biochem. Soc. Trans. 2000, 28, 806–810. [Google Scholar] [CrossRef]
  66. Bonet, M.L.; Canas, J.A.; Ribot, J.; Palou, A. Carotenoids in Nature: Biosynthesis, Regulation and Function; Stange, C., Ed.; Springer: Cham, Switzerland, 2016; Volume 79, pp. 377–414. [Google Scholar]
  67. Bouvier, F.; D’Harlingue, A.; Camara, B. Molecular Analysis of Carotenoid Cyclase Inhibition. Arch. Biochem. Biophys. 1997, 346, 53–64. [Google Scholar] [CrossRef] [PubMed]
  68. Ye, X.; Al-Babili, S.; Klöti, A.; Zhang, J.; Lucca, P.; Beyer, P.; Potrykus, I. Engineering the Provitamin A (β-Carotene) Biosynthetic Pathway into (Carotenoid-Free) Rice Endosperm. Science 2000, 287, 303–305. [Google Scholar] [CrossRef]
  69. Bouvier, F.; Rahier, A.; Camara, B. Biogenesis, molecular regulation and function of plant isoprenoids. Prog. Lipid Res. 2005, 44, 357–429. [Google Scholar] [CrossRef] [PubMed]
  70. Cunningham, F.X.; Gantt, E. One ring or two? Determination of ring number in carotenoids by lycopene ɛ-cyclases. Proc. Natl. Acad. Sci. USA 2001, 98, 2905–2910. [Google Scholar] [CrossRef] [PubMed]
  71. Bouvier, F.; D’harlingue, A.; Backhaus, R.A.; Kumagai, M.H.; Camara, B. Identification of neoxanthin synthase as a carotenoid cyclase paralog. J. Biol. Inorg. Chem. 2000, 267, 6346–6352. [Google Scholar] [CrossRef]
  72. Muthusamy, V.; Hossain, F.; Thirunavukkarasu, N.; Choudhary, M.; Saha, S.; Bhat, J.S.; Prasanna, B.M.; Gupta, H.S. Development of β-Carotene Rich Maize Hybrids through Marker-Assisted Introgression of β-carotene hydroxylase Allele. PLoS ONE 2014, 9, e113583. [Google Scholar] [CrossRef] [PubMed]
  73. Lange, B.M.; Ghassemian, M. Genome organization in Arabidopsis thaliana: A survey for genes involved in isoprenoid and chlorophyll metabolism. Plant Mol. Biol. 2003, 51, 925–948. [Google Scholar] [CrossRef] [PubMed]
  74. Du, H.; Wang, N.; Cui, F.; Li, X.; Xiao, J.; Xiong, L. Characterization of the β-Carotene Hydroxylase Gene DSM2 Conferring Drought and Oxidative Stress Resistance by Increasing Xanthophylls and Abscisic Acid Synthesis in Rice. Plant Physiol. 2010, 154, 1304–1318. [Google Scholar] [CrossRef]
  75. Bai, L.; Kim, E.-H.; DellaPenna, D.; Brutnell, T.P. Novel lycopene epsilon cyclase activities in maize revealed through perturbation of carotenoid biosynthesis. Plant J. 2009, 59, 588–599. [Google Scholar] [CrossRef]
  76. Gupta, P.; Hirschberg, J. The Genetic Components of a Natural Color Palette: A Comprehensive List of Carotenoid Pathway Mutations in Plants. Front. Plant Sci. 2022, 12, 806184. [Google Scholar] [CrossRef]
  77. Bramley, P.M. Regulation of carotenoid formation during tomato fruit ripening and development. J. Exp. Bot. 2002, 53, 2107–2113. [Google Scholar] [CrossRef]
  78. Mohanty, B.; Lakshmanan, M.; Lim, S.-H.; Kim, J.K.; Ha, S.-H.; Lee, D.-Y. Light-specific transcriptional regulation of the accumulation of carotenoids and phenolic compounds in rice leaves. Plant Signal. Behav. 2016, 11, e1184808. [Google Scholar] [CrossRef]
  79. Blas, A.L.; Ming, R.; Liu, Z.; Veatch, O.J.; Paull, R.E.; Moore, P.H.; Yu, Q. Cloning of the Papaya Chromoplast-Specific Lycopene β-Cyclase, CpCYC-b, Controlling Fruit Flesh Color Reveals Conserved Microsynteny and a Recombination Hot Spot. Plant Physiol. 2010, 152, 2013–2022. [Google Scholar] [CrossRef]
  80. Devitt, L.C.; Fanning, K.; Dietzgen, R.G.; Holton, T.A. Isolation and functional characterization of a lycopene β-cyclase gene that controls fruit colour of papaya (Carica papaya L.). J. Exp. Bot. 2010, 61, 33–39. [Google Scholar] [CrossRef] [PubMed]
  81. Skelton, R.L.; Yu, Q.; Srinivasan, R.; Manshardt, R.; Moore, P.H.; Ming, R. Tissue differential expression of lycopene β-cyclase gene in papaya. Cell Res. 2006, 16, 731–739. [Google Scholar] [CrossRef] [PubMed]
  82. Ahrazem, O.; Rubio-Moraga, A.; López, R.C.; Gómez-Gómez, L. The expression of a chromoplast-specific lycopene beta cyclase gene is involved in the high production of saffron’s apocarotenoid precursors. J. Exp. Bot. 2010, 61, 105–119. [Google Scholar] [CrossRef] [PubMed]
  83. Kössler, S.; Armarego-Marriott, T.; Tarkowská, D.; Turečková, V.; Agrawal, S.; Mi, J.; de Souza, L.P.; Schöttler, M.A.; Schadach, A.; Fröhlich, A.; et al. Lycopene β-cyclase expression influences plant physiology, development, and metabolism in tobacco plants. J. Exp. Bot. 2021, 72, 2544–2569. [Google Scholar] [CrossRef] [PubMed]
  84. Moreno, J.C.; Mi, J.; Agrawal, S.; Kössler, S.; Turečková, V.; Tarkowská, D.; Thiele, W.; Al-Babili, S.; Bock, R.; Schöttler, M.A. Expression of a carotenogenic gene allows faster biomass production by redesigning plant architecture and improving photosynthetic efficiency in tobacco. Plant J. 2020, 103, 1967–1984. [Google Scholar] [CrossRef]
  85. Kang, J.-Y.; Choi, H.-I.; Im, M.-Y.; Kim, S.Y. Arabidopsis Basic Leucine Zipper Proteins That Mediate Stress-Responsive Abscisic Acid Signaling. Plant Cell 2002, 14, 343–357. [Google Scholar] [CrossRef]
  86. Kim, S.Y. The role of ABF family bZIP class transcription factors in stress response. Physiol. Plant. 2006, 126, 519–527. [Google Scholar] [CrossRef]
  87. Mi, J.; Vallarino, J.G.; Petřík, I.; Novák, O.; Correa, S.M.; Chodasiewicz, M.; Havaux, M.; Rodriguez-Concepcion, M.; Al-Babili, S.; Fernie, A.R.; et al. A manipulation of carotenoid metabolism influence biomass partitioning and fitness in tomato. Metab. Eng. 2022, 70, 166–180. [Google Scholar] [CrossRef] [PubMed]
  88. Curtis, M.D.; Grossniklaus, U. A Gateway Cloning Vector Set for High-Throughput Functional Analysis of Genes in Planta. Plant Physiol. 2003, 133, 462–469. [Google Scholar] [CrossRef]
  89. Nakagawa, T.; Kurose, T.; Hino, T.; Tanaka, K.; Kawamukai, M.; Niwa, Y.; Toyooka, K.; Matsuoka, K.; Jinbo, T.; Kimura, T. Development of series of Gateway binary vectors, pGWBs, for realizing efficient construction of fusion genes for plant transformation. J. Biosci. Bioeng. 2007, 104, 34–41. [Google Scholar] [CrossRef] [PubMed]
  90. Moreno, J.C.; Stange, C. Heterologous Complementation in Bacteria for Functional Analysis of Genes Encoding Carotenoid Biosynthetic Enzymes. In Methods in Enzymology; Wurtzel, E., Ed.; Elsevier: Amsterdam, Netherlands, 2022; Volume 671, pp. 471–481. [Google Scholar]
  91. Horsch, R.B.; Fry, J.E.; Hoffmann, N.L.; Wallroth, M.; Eichholtz, D.; Rogers, S.G.; Fraley, R.T. A Simple and General Method for Transferring Genes into Plants. Science 1985, 227, 1229–1231. [Google Scholar] [CrossRef] [PubMed]
  92. Lichtenthaler, H.K.; Buschmann, C. Chlorophylls and Carotenoids: Measurement and Characterization by UV-VIS Spectroscopy. Curr. Protoc. Food Anal. Chem. 2001, 1, F4.3.1–F4.3.8. [Google Scholar] [CrossRef]
  93. Pfaffl, M.W. A new mathematical model for relative quantification in real-time RT-PCR. Nucleic Acids Res. 2001, 29, e45. [Google Scholar] [CrossRef]
Figure 1. Illustrative diagram of the steps involved in the biosynthesis of carotenoids in plants. The process begins with geranylgeranyl diphosphate (GGPP), which is converted into phytoene by phytoene synthase (PSY1 and PSY2) and then into ζ-carotene by phytoene desaturase (PDS) and ζ-carotene desaturase (ZDS). Other enzymes involved in the pathway such as carotene isomerase (CRTISO), lycopene ε-cyclase (LCYE), lycopene β-cyclase (LCYB1 and LCYB2), β-carotene hydroxylase CHXB), ε-carotene hydroxylase (CHXE), zeaxanthin epoxidase (ZEP), and violaxanthin de-epoxidase (VDE) are required for colored carotenoid synthesis (in plastids) as well as for abscisic acid (ABA) and strigolactones (in the cytoplasm). In this study, carrot LCYB2 gene was examined, along with its involvement in β-carotene accumulation and its participation in salt tolerance in heterologous plants.
Figure 1. Illustrative diagram of the steps involved in the biosynthesis of carotenoids in plants. The process begins with geranylgeranyl diphosphate (GGPP), which is converted into phytoene by phytoene synthase (PSY1 and PSY2) and then into ζ-carotene by phytoene desaturase (PDS) and ζ-carotene desaturase (ZDS). Other enzymes involved in the pathway such as carotene isomerase (CRTISO), lycopene ε-cyclase (LCYE), lycopene β-cyclase (LCYB1 and LCYB2), β-carotene hydroxylase CHXB), ε-carotene hydroxylase (CHXE), zeaxanthin epoxidase (ZEP), and violaxanthin de-epoxidase (VDE) are required for colored carotenoid synthesis (in plastids) as well as for abscisic acid (ABA) and strigolactones (in the cytoplasm). In this study, carrot LCYB2 gene was examined, along with its involvement in β-carotene accumulation and its participation in salt tolerance in heterologous plants.
Plants 12 02788 g001
Figure 2. Bioinformatic analysis of DcLCYB2 and functional study through heterologous expression in Ecoli and subcellular localization. (A) Alignment of the deduced amino acid sequences of DcLCYB1 and DcLCYB2. The alignment was created using Geneious Prime software (v2023.0.1) with the Clustal Omega aligner. Numbers on the right denote the number of amino acidic residues. Identical amino acids are shown in white text and grey background. Different residues are denoted with an X on the consensus. Characteristic regions of plant β-LCYs are indicated in rectangles: β-LCY conserved region in cyan, dinucleotide binding site in green and β-Cyclase motif in purple, also conserved charged regions are noted [23,54]. (B) Subcellular localization of DcLYCB2. Representative of confocal laser images from transient transformation of 2-month-old tobacco leaves after 4 days with DcLYCB2:GFP (left), chloroplast autofluorescence (mid), and the merge (right) indicating a colocalization of DcLYCB2:GFP at the chloroplasts. Bar 10 µm. (C) RP-HPLC analysis of carotenoids extracted from E. coli cells complemented with DcLCYB2. Chromatograms of carotenoids extracted from pDS1B-ΔcrtY-transformed E. coli BL21 pETBlue-1 without insert (negative control) or pETBlue-1/DcLCYB2. The HPLC elution profiles of the control cultures containing the empty pETBlue-1 cloning vector show a single peak whose retention time and absorption spectrum correspond to lycopene. The chromatograms of the co-transformed strain with the pET-Blue1/DcLCYB2 plasmid show two new peaks corresponding to β-carotene and another carotenoid. The bacterial pellet of each transformed strain is shown to the left of each chromatogram. AU: absorbance units. (D) Relative expression of DcLCYB1 and DcLCYB2 in leaves (L) and storage roots (R) at 4 weeks (4 w) and 12 weeks (12 w) of development. The average Ct values of each gene of the R samples were used as calibrators. DcUbi was used as normalizer. Columns and bars represent the means and SE (n = 3). The asterisks show significant differences between the two analyzed genes that were determined using a non-paired t-test with Welch correction *** (p < 0.001), * (p < 0.01) (E) Relative expression of DcLCYB1 and DcLCYB2 in storage roots under salt stress. Twelve-week-old carrot plants were irrigated with 100 mM NaCl, and samples were taken at 2, 4, and 8 h of treatment. The expression level was determined by qRT PCR. DcUbi was used as normalizer. Columns and bars represent the means and SE (n = 3). Significant differences between the two analyzed genes were determined using a non-paired t-test with Welch correction. *** (p < 0.001), ** (p < 0.05).
Figure 2. Bioinformatic analysis of DcLCYB2 and functional study through heterologous expression in Ecoli and subcellular localization. (A) Alignment of the deduced amino acid sequences of DcLCYB1 and DcLCYB2. The alignment was created using Geneious Prime software (v2023.0.1) with the Clustal Omega aligner. Numbers on the right denote the number of amino acidic residues. Identical amino acids are shown in white text and grey background. Different residues are denoted with an X on the consensus. Characteristic regions of plant β-LCYs are indicated in rectangles: β-LCY conserved region in cyan, dinucleotide binding site in green and β-Cyclase motif in purple, also conserved charged regions are noted [23,54]. (B) Subcellular localization of DcLYCB2. Representative of confocal laser images from transient transformation of 2-month-old tobacco leaves after 4 days with DcLYCB2:GFP (left), chloroplast autofluorescence (mid), and the merge (right) indicating a colocalization of DcLYCB2:GFP at the chloroplasts. Bar 10 µm. (C) RP-HPLC analysis of carotenoids extracted from E. coli cells complemented with DcLCYB2. Chromatograms of carotenoids extracted from pDS1B-ΔcrtY-transformed E. coli BL21 pETBlue-1 without insert (negative control) or pETBlue-1/DcLCYB2. The HPLC elution profiles of the control cultures containing the empty pETBlue-1 cloning vector show a single peak whose retention time and absorption spectrum correspond to lycopene. The chromatograms of the co-transformed strain with the pET-Blue1/DcLCYB2 plasmid show two new peaks corresponding to β-carotene and another carotenoid. The bacterial pellet of each transformed strain is shown to the left of each chromatogram. AU: absorbance units. (D) Relative expression of DcLCYB1 and DcLCYB2 in leaves (L) and storage roots (R) at 4 weeks (4 w) and 12 weeks (12 w) of development. The average Ct values of each gene of the R samples were used as calibrators. DcUbi was used as normalizer. Columns and bars represent the means and SE (n = 3). The asterisks show significant differences between the two analyzed genes that were determined using a non-paired t-test with Welch correction *** (p < 0.001), * (p < 0.01) (E) Relative expression of DcLCYB1 and DcLCYB2 in storage roots under salt stress. Twelve-week-old carrot plants were irrigated with 100 mM NaCl, and samples were taken at 2, 4, and 8 h of treatment. The expression level was determined by qRT PCR. DcUbi was used as normalizer. Columns and bars represent the means and SE (n = 3). Significant differences between the two analyzed genes were determined using a non-paired t-test with Welch correction. *** (p < 0.001), ** (p < 0.05).
Plants 12 02788 g002
Figure 3. Effect of DcLCYB2 ectopic expression in N. tabacum. (A) β-carotene, lutein, total carotenoids, and chlorophyll levels in WT and DcLCYB2 transgenic T0 tobacco plants. (B) Qualitative and quantitative analysis of chlorotic leaves in DcLCYB2 transgenic T1 and WT tobacco plants under chronic salt treatment (250 mM NaCl). (C) Principal root elongation of DcLCYB2 transgenic T2 and WT tobacco plants under chronic salt treatment (200 mM NaCl). Every column corresponds to the mean of the dataset, which is comprised of 18 individual plants. Assays were subjected to a one-way ANOVA with Brown–Forsythe and Welch corrections comparing the mean of each dataset with the mean of the WT dataset. (D) Total carotenoid and chlorophyll content in DcLCYB2 transgenic T2 and WT tobacco plants under chronic salt treatment (200 mM NaCl). (E) In vitro germination rate of DcLCYB2 transgenic T2 and WT tobacco plants under control and chronic salt treatment (200 mM NaCl). All values represent the means of three independent replicates (+SD). For (A,B,D,E), statistically significant differences were determined by one-way ANOVA test and Bonferroni post-test: * p < 0.05, ** p < 0.01, and *** p < 0.001. Control: well-watered plants; WT: wild type.
Figure 3. Effect of DcLCYB2 ectopic expression in N. tabacum. (A) β-carotene, lutein, total carotenoids, and chlorophyll levels in WT and DcLCYB2 transgenic T0 tobacco plants. (B) Qualitative and quantitative analysis of chlorotic leaves in DcLCYB2 transgenic T1 and WT tobacco plants under chronic salt treatment (250 mM NaCl). (C) Principal root elongation of DcLCYB2 transgenic T2 and WT tobacco plants under chronic salt treatment (200 mM NaCl). Every column corresponds to the mean of the dataset, which is comprised of 18 individual plants. Assays were subjected to a one-way ANOVA with Brown–Forsythe and Welch corrections comparing the mean of each dataset with the mean of the WT dataset. (D) Total carotenoid and chlorophyll content in DcLCYB2 transgenic T2 and WT tobacco plants under chronic salt treatment (200 mM NaCl). (E) In vitro germination rate of DcLCYB2 transgenic T2 and WT tobacco plants under control and chronic salt treatment (200 mM NaCl). All values represent the means of three independent replicates (+SD). For (A,B,D,E), statistically significant differences were determined by one-way ANOVA test and Bonferroni post-test: * p < 0.05, ** p < 0.01, and *** p < 0.001. Control: well-watered plants; WT: wild type.
Plants 12 02788 g003
Figure 4. Effect of DcLCYB2 ectopic expression in A.deliciosa. (A) Phenotype of DcLCYB2 transformant and WT A. deliciosa calli after 15 days under chronic salt treatment (0 mM, 100 mM, and 200 mM NaCl). (B) Survival rate of DcLCYB2 transformant and WT A. deliciosa calli after 15 days under chronic salt treatment with different concentrations of NaCl (0 mM, 75 mM, 100 mM, 150 mM, and 200 mM NaCl). The mean and SD of each bar represent the results from 6 plates (with 7 calli each) for WT, EV, or DcLCYB2 subjected to different NaCl concentrations. A two-way ANOVA test was performed, followed by a Dunnett’s multiple comparisons test to determine significant differences between DcLCYB2 and EV dataset against the WT control. (C) Phenotype and RT-PCR identification of A. deliciosa transgenic line expressing DcLCYB2. (D) Total carotenoids, β-carotene, and lutein levels in WT and DcLCYB2 transgenic A. deliciosa leaves. Values of (C,D) represent the means of three independent replicates (+SD), and statistically significant differences were determined by one-tailed ANOVA test and Bonferroni post-test: * p < 0.05, ** p < 0.01, and *** p < 0.001. WT: wild type; EV: empty vector; NTC: No template control DcLCYB2 RT-PCR control; Ad: wild-type A. deliciosa-negative DcLCYB2 RT-PCR control; Dc: wild-type D. carota-positive DcLCYB2 RT-PCR control; L1kb: 1kb ladder; bp: base pair.
Figure 4. Effect of DcLCYB2 ectopic expression in A.deliciosa. (A) Phenotype of DcLCYB2 transformant and WT A. deliciosa calli after 15 days under chronic salt treatment (0 mM, 100 mM, and 200 mM NaCl). (B) Survival rate of DcLCYB2 transformant and WT A. deliciosa calli after 15 days under chronic salt treatment with different concentrations of NaCl (0 mM, 75 mM, 100 mM, 150 mM, and 200 mM NaCl). The mean and SD of each bar represent the results from 6 plates (with 7 calli each) for WT, EV, or DcLCYB2 subjected to different NaCl concentrations. A two-way ANOVA test was performed, followed by a Dunnett’s multiple comparisons test to determine significant differences between DcLCYB2 and EV dataset against the WT control. (C) Phenotype and RT-PCR identification of A. deliciosa transgenic line expressing DcLCYB2. (D) Total carotenoids, β-carotene, and lutein levels in WT and DcLCYB2 transgenic A. deliciosa leaves. Values of (C,D) represent the means of three independent replicates (+SD), and statistically significant differences were determined by one-tailed ANOVA test and Bonferroni post-test: * p < 0.05, ** p < 0.01, and *** p < 0.001. WT: wild type; EV: empty vector; NTC: No template control DcLCYB2 RT-PCR control; Ad: wild-type A. deliciosa-negative DcLCYB2 RT-PCR control; Dc: wild-type D. carota-positive DcLCYB2 RT-PCR control; L1kb: 1kb ladder; bp: base pair.
Plants 12 02788 g004
Disclaimer/Publisher’s Note: The statements, opinions and data contained in all publications are solely those of the individual author(s) and contributor(s) and not of MDPI and/or the editor(s). MDPI and/or the editor(s) disclaim responsibility for any injury to people or property resulting from any ideas, methods, instructions or products referred to in the content.

Share and Cite

MDPI and ACS Style

Rosas-Saavedra, C.; Quiroz, L.F.; Parra, S.; Gonzalez-Calquin, C.; Arias, D.; Ocarez, N.; Lopez, F.; Stange, C. Putative Daucus carota Capsanthin-Capsorubin Synthase (DcCCS) Possesses Lycopene β-Cyclase Activity, Boosts Carotenoid Levels, and Increases Salt Tolerance in Heterologous Plants. Plants 2023, 12, 2788. https://doi.org/10.3390/plants12152788

AMA Style

Rosas-Saavedra C, Quiroz LF, Parra S, Gonzalez-Calquin C, Arias D, Ocarez N, Lopez F, Stange C. Putative Daucus carota Capsanthin-Capsorubin Synthase (DcCCS) Possesses Lycopene β-Cyclase Activity, Boosts Carotenoid Levels, and Increases Salt Tolerance in Heterologous Plants. Plants. 2023; 12(15):2788. https://doi.org/10.3390/plants12152788

Chicago/Turabian Style

Rosas-Saavedra, Carolina, Luis Felipe Quiroz, Samuel Parra, Christian Gonzalez-Calquin, Daniela Arias, Nallat Ocarez, Franco Lopez, and Claudia Stange. 2023. "Putative Daucus carota Capsanthin-Capsorubin Synthase (DcCCS) Possesses Lycopene β-Cyclase Activity, Boosts Carotenoid Levels, and Increases Salt Tolerance in Heterologous Plants" Plants 12, no. 15: 2788. https://doi.org/10.3390/plants12152788

APA Style

Rosas-Saavedra, C., Quiroz, L. F., Parra, S., Gonzalez-Calquin, C., Arias, D., Ocarez, N., Lopez, F., & Stange, C. (2023). Putative Daucus carota Capsanthin-Capsorubin Synthase (DcCCS) Possesses Lycopene β-Cyclase Activity, Boosts Carotenoid Levels, and Increases Salt Tolerance in Heterologous Plants. Plants, 12(15), 2788. https://doi.org/10.3390/plants12152788

Note that from the first issue of 2016, this journal uses article numbers instead of page numbers. See further details here.

Article Metrics

Back to TopTop