The Exocytosis Associated SNAP25-Type Protein, SlSNAP33, Increases Salt Stress Tolerance by Modulating Endocytosis in Tomato
Abstract
:1. Introduction
2. Results
2.1. SlSNAP33.2 Localizes on the Plasma Membrane
2.2. Constitutive Expression of SlSNAP33.2 Enhances Tolerance to Salt Stress in Tomato
2.3. SlSNAP33.2 Enhances Endocytic Vesicular Trafficking in Salt-Stressed Tomato Root Cells
2.4. SlSNAP33.2 Reduces Production of H2O2 in Transgenic Tomato Root Cells during Salt Stress
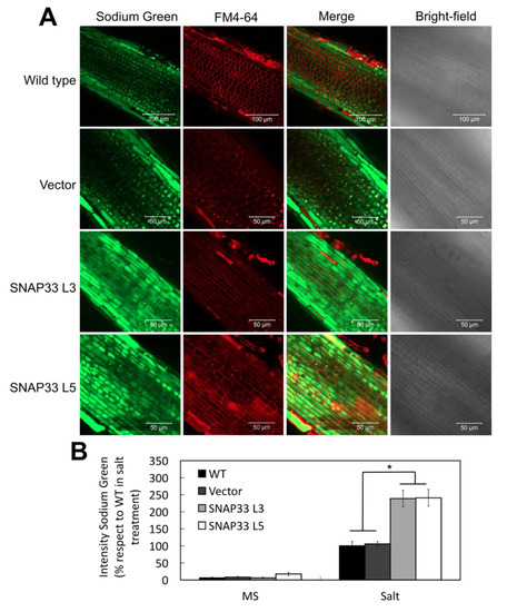
2.5. The Na+ Vacuolar Compartmentalization Capacity Was Increased in Transgenic Tomato Root Cells
3. Discussion
4. Materials and Methods
4.1. Subcellular Localization
4.2. Plant Material and Saline Stress Assay
4.3. Physiological Parameters
4.3.1. RWC
4.3.2. Efficiency of PSII and PI
4.3.3. Chlorophyll Content
4.3.4. Lipid Peroxidation
4.4. RNA Isolation and cDNA Synthesis
4.5. Isolation of the SlSNAP33.2 Gene
4.6. Generation of Tomato Transgenic Plants
4.7. SlSNAP33.2 Expression on Tomato Transgenic Plants
4.8. Evaluation of Subcellular Phenotypes
4.8.1. Endocytic Rate in Root Cells
4.8.2. Determination of H2O2 in Roots
4.8.3. Determination of the Presence of Vacuolar Na+ in Roots
4.9. Microscopy
4.10. Statistics
5. Conclusions
Supplementary Materials
Author Contributions
Funding
Institutional Review Board Statement
Informed Consent Statement
Data Availability Statement
Acknowledgments
Conflicts of Interest
References
- Sanderfoot, A.A.; Assaad, F.F.; Raikhel, N.V. The Arabidopsis Genome. An Abundance of Soluble N-Ethylmaleimide-Sensitive Factor Adaptor Protein Receptors. Plant Physiol. 2000, 124, 1558–1569. [Google Scholar] [CrossRef] [PubMed] [Green Version]
- Wang, X.; Xu, M.; Gao, C.; Zeng, Y.; Cui, Y.; Shen, W.; Jiang, L. The roles of Endomembrane Trafficking in Plant Abiotic Stress Responses. J. Integr. Plant Biol. 2020, 62, 55–69. [Google Scholar] [CrossRef] [PubMed]
- Won, K.H.; Kim, H. Functions of the Plant Qbc SNARE SNAP25 in Cytokinesis and Biotic and Abiotic Stress Responses. Mol. Cells 2020, 43, 313–322. [Google Scholar] [CrossRef]
- Kwon, C.; Lee, J.-H.; Yun, H.S. SNAREs in Plant Biotic and Abiotic Stress Responses. Mol. Cells 2020, 43, 501–508. [Google Scholar] [CrossRef] [PubMed]
- Saito, C.; Ueda, T. Chapter 4: Functions of RAB and SNARE Proteins in Plant Life. Int. Rev. Cell Mol. Biol. 2009, 274, 183–233. [Google Scholar] [CrossRef]
- Fukuda, R.; Mcnew, J.A.; Weber, T.; Parlati, F.; Engel, T.; Nickel, W.; Rothman, J.E.; Söllner, T.H. Functional Architecture of an Intracellular Membrane T-SNARE. Nature 2000, 407, 198–202. [Google Scholar] [CrossRef] [PubMed]
- Hong, W. SNAREs and Traffic. Biochem. Biophys. Acta Mol. Cell Res. 2005, 1744, 120–144. [Google Scholar] [CrossRef] [Green Version]
- Holt, M.; Varoqueaux, F.; Wiederhold, K.; Takamori, S.; Urlaub, H.; Fasshauer, D.; Jahn, R. Identification of SNAP-47, a Novel Qbc-SNARE with Ubiquitous Expression. J. Biol. Chem. 2006, 281, 17076–17083. [Google Scholar] [CrossRef] [Green Version]
- Heese, M.; Gansel, X.; Sticher, L.; Wick, P.; Grebe, M.; Granier, F.; Jürgens, G. Functional Characterization of the KNOLLE-interacting T-SNARE AtSNAP33 and its Role in Plant Cytokinesis. J. Cell. Biol. 2001, 155, 239–249. [Google Scholar] [CrossRef] [Green Version]
- Wang, P.; Zhang, X.; Ma, X.; Sun, Y.; Liu, N.; Li, F.; Hou, Y. Identification of CkSNAP33, a Gene Encoding Synaptosomal-Associated Protein from Cynanchum komarovii, that Enhances Arabidopsis Resistance to Verticillium Dahliae. PLoS ONE 2017, 12, e0178101. [Google Scholar] [CrossRef] [Green Version]
- Lipka, V.; Kwon, C.; Panstruga, R. SNARE-ware: The Role of SNARE-Domain Proteins in Plant Biology. Annu. Rev. Cell Dev. Biol. 2007, 23, 147–174. [Google Scholar] [CrossRef] [Green Version]
- Wick, P.; Gansel, X.; Oulevey, C.; Page, V.; Studer, I.; Dürst, M.; Sticher, L. The expression of the T-SNARE AtSNAP33 is Induced by Pathogens and Mechanical Stimulation. Plant Physiol. 2003, 132, 343–351. [Google Scholar] [CrossRef] [PubMed] [Green Version]
- Kwon, C.; Neu, C.; Pajonk, S.; Yun, H.S.; Lipka, U.; Humphry, M.; Bau, S.; Straus, M.; Kwaaitaal, M.; Rampelt, H.; et al. Co-Option of a Default Secretory Pathway for Plant Immune Responses. Nature 2008, 451, 835–840. [Google Scholar] [CrossRef] [Green Version]
- Yun, H.S.; Kwon, C. Trafficking at the Host Cell Surface During Plant Immune Responses. J. Plant Biol. 2012, 55, 185–190. [Google Scholar] [CrossRef]
- Wang, P.; Sun, Y.; Pei, Y.; Li, X.; Zhang, X.; Li, F.; Hou, Y. GhSNAP33, a T-SNARE Protein from Gossypium hirsutum, Mediates Resistance to Verticillium dahliae Infection and Tolerance to Drought Stress. Front. Plant Sci. 2018, 9, 896. [Google Scholar] [CrossRef] [PubMed] [Green Version]
- Eschen-Lippold, L.; Landgraf, R.; Smolka, U.; Schulze, S.; Heilmann, M.; Heilmann, I.; Hause, G.; Rosahl, S. Activation of Defense Against Phytophthora infestans in Potato by Down-Regulation of Syntaxin Gene Expression. New Phytol. 2012, 193, 985–996. [Google Scholar] [CrossRef] [PubMed]
- Yun, H.S.; Kwon, C. Vesicle Trafficking in Plant Immunity. Curr. Opin. Plant Biol. 2017, 40, 34–42. [Google Scholar] [CrossRef]
- Salinas-Cornejo, J.; Madrid-Espinoza, J.; Ruiz-Lara, S. Identification and Transcriptional Analysis of SNARE Vesicle Fusion Regulators in Tomato (Solanum lycopersicum) During Plant Development and a Comparative Analysis of the Response to Salt Stress with Wild Relatives. J. Plant Physiol. 2019, 242, 153018. [Google Scholar] [CrossRef]
- Nisa, Z.U.; Mallano, A.I.; Yu, Y.; Chen, C.; Duan, X.; Amanullah, S.; Kousar, A.; Baloch, A.W.; Sun, X.; Tabys, D.; et al. GsSNAP33, A Novel Glycine Soja SNAP25-Type Protein Gene: Improvement of Plant Salt and Drought Tolerances in Transgenic Arabidopsis thaliana. Plant Physiol. Biochem. 2017, 119, 9–20. [Google Scholar] [CrossRef]
- Leshem, Y.; Seri, L.; Levine, A. Induction of Phosphatidylinositol 3-Kinase-Mediated Endocytosis by Salt Stress Leads to Intracellular Production of Reactive Oxygen Species And Salt Tolerance. Plant J. 2007, 51, 185–197. [Google Scholar] [CrossRef]
- Baral, A.; Shruthi, K.S.; Mathew, M.K. Vesicular Trafficking and Salinity Responses in Plants. Iubmb Life 2015, 67, 677–686. [Google Scholar] [CrossRef] [PubMed]
- Li, X.; Wang, X.; Yang, Y.; Li, R.; He, Q.; Fang, X.; Luu, D.-T.; Maurel, C.; Lin, J. Single Molecule Analysis of PIP2;1 Dynamics and Partitioning Reveals Multiple Modes of Arabidopsis Plasma Membrane Aquaporin Regulation. Plant Cell 2011, 23, 3780–3797. [Google Scholar] [CrossRef] [PubMed] [Green Version]
- Luu, D.-T.; Martinière, A.; Sorieul, M.; Runions, J.; Maurel, C. Fluorescence Recovery after Photobleaching Reveals High Cycling Dynamics of Plasma Membrane Aquaporins in Arabidopsis Roots under Salt Stress. Plant J. 2012, 69, 894–905. [Google Scholar] [CrossRef] [PubMed]
- Hamaji, K.; Nagira, M.; Yoshida, K.; Ohnishi, M.; Oda, Y.; Uemura, T.; Goh, T.; Sato, M.H.; Morita, M.T.; Tasaka, M.; et al. Dynamic Aspects of Ion Accumulation by Vesicle Traffic under Salt Stress in Arabidopsis. Plant Cell Physiol. 2009, 50, 2023–2033. [Google Scholar] [CrossRef] [PubMed] [Green Version]
- Mimura, T.; Kura-Hotta, M.; Tsujimura, T.; Ohnishi, M.; Miura, M.; Okazaki, Y.; Mimura, M.; Maeshima, M.; Washitani-Nemoto, S. Rapid Increase of Vacuolar Volume in Response to Salt Stress. Planta 2003, 216, 397–402. [Google Scholar] [CrossRef]
- Valencia, J.P.; Goodman, K.; Otegui, M.S. Endocytosis and Endosomal Trafficking in Plants. Annu. Rev. Plant Biol. 2016, 67, 309–335. [Google Scholar] [CrossRef]
- Nagy, G.; Milosevic, I.; Mohrmann, R.; Wiederhold, K.; Walter, A.M.; Sorensen, J.B. The SNAP-25 Linker as an Adaptation Toward Fast Exocytosis. Mol. Biol. Cell 2008, 19, 3769–3781. [Google Scholar] [CrossRef] [PubMed] [Green Version]
- Geldner, N.; Dénervaud-Tendon, V.; Hyman, D.L.; Mayer, U.; Stierhof, Y.D.; Chory, J. Rapid, Combinatorial Analysis of Membrane Compartments in Intact Plants with a Multicolor Marker Set. Plant J. 2009, 59, 169–178. [Google Scholar] [CrossRef] [Green Version]
- Wu, H.-Y.; Liu, K.-H.; Wang, Y.-C.; Wu, J.-F.; Chiu, W.-L.; Chen, C.-Y.; Wu, S.-H.; Sheen, J.; Lai, E.M. AGROBEST: An efficient Agrobacterium-Mediated Transient Expression Method for Versatile Gene Function Analyses in Arabidopsis Seedlings. Plant Method 2014, 10, 19. [Google Scholar] [CrossRef] [PubMed] [Green Version]
- Mazel, A.; Leshem, Y.; Tiwari, B.S.; Levine, A. Induction of Salt and Osmotic Stress Tolerance by Overexpression of an Intracellular Vesicle Trafficking Protein AtRab7 (AtRabG3e). Plant Physiol. 2004, 134, 118–128. [Google Scholar] [CrossRef] [Green Version]
- Tanveer, K.; Gilani, S.; Hussain, Z.; Ishaq, R.; Adeel, M.; Ilyas, N. Effect of Salt Stress on Tomato Plant and the Role of Calcium. J. Plant Nutr. 2020, 43, 28–35. [Google Scholar] [CrossRef]
- Uemura, T.; Ueda, T.; Ohniwa, R.L.; Nakano, A.; Takeyasu, K.; Sato, M.H. Systematic Analysis of SNARE Molecules in Arabidopsis: Dissection of the Post-Golgi Network in Plant Cells. Cell Struct. Funct. 2004, 29, 49–65. [Google Scholar] [CrossRef] [Green Version]
- Miller, G.; Suzuki, N.; Ciftci-Yilmaz, S.; Mittler, R. Reactive Oxygen Species Homeostasis and Signalling During Drought and Salinity Stresses. Plant Cell Environ. 2010, 33, 453–467. [Google Scholar] [CrossRef] [PubMed]
- Bao, Y.M.; Sun, S.J.; Li, M.; Li, L.; Cao, W.L.; Luo, J.; Tang, H.J.; Huang, J.; Wang, Z.F.; Wang, J.F.; et al. Overexpression of the Qc-SNARE Gene OsSYP71 Enhances Tolerance to Oxidative Stress and Resistance to Rice Blast in Rice (Oryza sativa L.). Gene 2012, 504, 238–244. [Google Scholar] [CrossRef] [PubMed]
- Singh, D.; Yadav, N.S.; Tiwari, V.; Agarwal, P.K.; Jha, B. A SNARE-Like Superfamily Protein SbSLSP from the Halophyte Salicornia brachiata Confers Salt and Drought Tolerance by Maintaining Membrane Stability, K+/Na+ Ratio, and Antioxidant Machinery. Front. Plant Sci. 2016, 7, 737. [Google Scholar] [CrossRef] [Green Version]
- Deng, S.; Sun, J.; Zhao, R.; Ding, M.; Zhang, Y.; Sun, Y.; Wang, W.; Tan, Y.; Liu, D.; Ma, X.; et al. Populus euphratica APYRASE2 Enhances Cold Tolerance by Modulating Vesicular Trafficking and Extracellular ATP in Arabidopsis Plants. Plant Physiol. 2015, 169, 530–548. [Google Scholar] [CrossRef] [Green Version]
- Martín-Davison, A.S.; Pérez-Díaz, R.; Soto, F.; Madrid-Espinoza, J.; González-Villanueva, E.; Pizarro, L.; Norambuena, L.; Tapia, J.; Tajima, H.; Blumwald, E.; et al. Involvement of SchRabGDI1 from Solanum chilense in Endocytic Trafficking and Tol-erance to Salt Stress. Plant Sci. 2017, 263. [Google Scholar] [CrossRef]
- Peng, X.; Ding, X.; Chang, T.; Wang, Z.; Liu, R.; Zeng, X.; Cai, Y.; Zhu, Y. Overexpression of a Vesicle Trafficking Gene, OsRab7, Enhances Salt Tolerance in Rice. Sci. World J. 2014, 2014, 483526. [Google Scholar] [CrossRef] [Green Version]
- Jelínková, A.; Malínská, K.; Simon, S.; Kleine-Vehn, J.; Parezová, M.; Pejchar, P.; Kubes, M.; Martinec, J.; Friml, J.; Zazímalová, E.; et al. Probing Plant Membranes with FM dyes: Tracking, Dragging or Blocking? Plant J. 2010, 61, 883–892. [Google Scholar] [CrossRef]
- Ueda, M.; Tsutsumi, N.; Fujimoto, M. Salt Stress Induces Internalization of Plasma Membrane Aquaporin into the Vacuole in Arabidopsis thaliana. Biochem. Biophys. Res. Commun. 2016, 474, 742–746. [Google Scholar] [CrossRef] [Green Version]
- Hachez, C.; Laloux, T.; Reinhardt, H.; Cavez, D.; Degand, H.; Grefen, C.; De Rycke, R.; Inze, D.; Blatt, M.R.; Russinova, E.; et al. Arabidopsis SNAREs SYP61 and SYP121 Coordinate the Trafficking of Plasma Membrane Aquaporin PIP2;7 to Modulate the Cell Membrane Water Permeability. Plant Cell 2014, 26, 3132–3147. [Google Scholar] [CrossRef] [PubMed] [Green Version]
- Hao, H.; Fan, L.; Chen, T.; Li, R.; Li, X.; He, Q.; Botella, M.A.; Lin, J. Clathrin and Membrane Microdomains Cooperatively Regulate RbohD Dynamics and Activity in Arabidopsis. Plant Cell 2014, 26, 1729–1745. [Google Scholar] [CrossRef] [PubMed] [Green Version]
- Leshem, Y.; Melamed-Book, N.; Cagnac, O.; Ronen, G.; Nishri, Y.; Solomon, M.; Cohen, G.; Levine, A. Suppression of Arabidopsis Vesicle-SNARE Expression Inhibited Fusion of H2O2-Containing Vesicles with Tonoplast and Increased Salt Tolerance. Proc. Natl. Acad. Sci. USA 2006, 103, 18008–18013. [Google Scholar] [CrossRef] [PubMed] [Green Version]
- Carpaneto, A.; Cantù, A.M.; Gambale, F. Redox Agents Regulate Ion Channel Activity in Vacuoles from Higher Plant Cells. FEBS Lett. 1999, 442, 129–132. [Google Scholar] [CrossRef] [Green Version]
- Tarte, V.N.; Seok, H.Y.; Woo, D.H.; Le, D.H.; Tran, H.T.; Baik, J.W.; Kang, I.S.; Lee, S.Y.; Chung, T.; Moon, Y.H. Arabidopsis Qc-SNARE gene AtSFT12 is involved in salt and osmotic stress responses and Na(+) accumulation in vacuoles. Plant Cell Rep. 2015, 34, 1127–1138. [Google Scholar] [CrossRef]
- Zhang, L.; Xing, J.; Lin, J. At the Intersection of Exocytosis and Endocytosis in Plants. New Phytol. 2019, 224, 1479–1489. [Google Scholar] [CrossRef]
- Messa, M.; Fernández-Busnadiego, R.; Sun, E.W.; Chen, H.; Czapla, H.; Wrasman, K.; Wu, Y.; Ko, G.; Ross, T.; Wendland, B.; et al. Epsin Deficiency Impairs Endocytosis by Stalling the Actin-Dependent Invagination of Endocytic Clathrin-Coated Pits. Elife 2014, 3, e03311. [Google Scholar] [CrossRef]
- Zhang, L.; Zhang, H.; Liu, P.; Hao, H.; Jin, J.B.; Lin, J. Arabidopsis R-SNARE Proteins VAMP721 and VAMP722 are Required for Cell Plate Formation. PLoS ONE 2011, 6, e26129. [Google Scholar] [CrossRef] [PubMed] [Green Version]
- Fan, L.; Li, R.; Pan, J.; Ding, Z.; Lin, J. Endocytosis and Its Regulation in Plants. Trends Plant Sci. 2015, 20, 388–397. [Google Scholar] [CrossRef]
- Bassil, E.; Zhang, S.; Gong, H.; Tajima, H.; Blumwald, E. Cation Specificity of Vacuolar NHX-Type Cation/H+ Antiporters. Plant Physiol. 2019, 179, 616–629. [Google Scholar] [CrossRef] [Green Version]
- Murashige, T.; Skoog, F. A Revised Medium for Rapid Growth and Bio Assays with Tobacco Tissue Cultures. Physiol. Plant 1962, 15, 473–497. [Google Scholar] [CrossRef]
- Orellana, S.; Yañez, M.; Espinoza, A.; Verdugo, I.; González, E.; Ruiz-Lara, S.; Casaretto, J.A. The Transcription Factor SlAREB1 Confers Drought, Salt Stress Tolerance and Regulates Biotic and Abiotic Stress-Related Genes in Tomato. Plant Cell Environ. 2010, 33, 2191–2208. [Google Scholar] [CrossRef] [PubMed]
- Maggio, A.; Raimondi, G.; Martino, A.; De Pascale, S. Salt Stress Response in Tomato Beyond the Salinity Tolerance Threshold. Environ. Exp. Bot. 2007, 59, 276–282. [Google Scholar] [CrossRef]
- Vasquez-Robinet, C.; Mane, S.P.; Ulanov, A.V.; Watkinson, J.I.; Stromberg, V.K.; De Koeyer, D.; Schafleitner, R.; Willmot, D.B.; Bonierbale, M.; Bohnert, H.J.; et al. Physiological and Molecular Adaptations to Drought in Andean Potato Genotypes. J. Exp. Bot. 2008, 59, 2109–2123. [Google Scholar] [CrossRef] [Green Version]
- Giorio, P. Black Leaf-Clips Increased Minimum Fluorescence Emission in Clipped Leaves Exposed to High Solar Radiation During Dark Adaptation. Photosynthetica 2011, 49, 371. [Google Scholar] [CrossRef]
- Lichtenthaler, H.; Wellburn, A. Determination of Total Carotenoids and Chlorophyll A and B of Leaf Extract in Different Solvents. Biochem. Soc. Trans. 1983, 603, 591–592. [Google Scholar] [CrossRef] [Green Version]
- Dionisio-Sese, M.L.; Tobita, S. Effects of Salinity on Sodium Content and Photosynthetic Responses of Rice Seedlings Differing in Salt Tolerance. J. Plant Physiol. 2000, 157, 54–58. [Google Scholar] [CrossRef]
- Koncz, C.; Schell, J. The Promoter of TL-DNA gene 5 Controls the Tissue-Specific Expression of Chimaeric Genes Carried by a Novel Type of Agrobacterium Binary Vector. Mol. Gen. Genet. MGG 1986, 204, 383–396. [Google Scholar] [CrossRef]
- Fillati, J.J.; Kiser, J.; Rose, R.; Comai, L. Efficient Transfer of a Glyphosate Tolerance Gene into Tomato Using a Binary Agrobacterium Tumefaciens Vector. Nat. Biotechnol. 1987, 5, 726–731. [Google Scholar] [CrossRef]
- Madrid-Espinoza, J.; Salinas-Cornejo, J.; Ruiz-Lara, S. The RabGAP Gene Family in Tomato (Solanum lycopersicum) and Wild Relatives: Identification, Interaction Networks, and Transcriptional Analysis during Plant Development and in Response to Salt Stress. Genes 2019, 10, 638. [Google Scholar] [CrossRef] [PubMed] [Green Version]
- Livak, K.J.; Schmittgen, T.D. Analysis of Relative Gene Expression Data Using Real-Time Quantitative PCR and the 2(-Delta Delta C(T)) Method. Methods 2001, 25, 402–408. [Google Scholar] [CrossRef] [PubMed]
- Dettmer, J.; Hong-Hermesdorf, A.; Stierhof, Y.D.; Schumacher, K. Vacuolar H+-ATPase Activity is Required for Endocytic and Secretory Trafficking in Arabidopsis. Plant Cell 2006, 18, 715–730. [Google Scholar] [CrossRef] [PubMed] [Green Version]
- Baral, A.; Irani, N.G.; Fujimoto, M.; Nakano, A.; Mayor, S.; Mathew, M.K. Salt-Induced Remodeling of Spatially Restricted Clathrin-Independent Endocytic Pathways in Arabidopsis Root. Plant Cell 2015, 27, 1297–1315. [Google Scholar] [CrossRef] [Green Version]





Publisher’s Note: MDPI stays neutral with regard to jurisdictional claims in published maps and institutional affiliations. |
© 2021 by the authors. Licensee MDPI, Basel, Switzerland. This article is an open access article distributed under the terms and conditions of the Creative Commons Attribution (CC BY) license (https://creativecommons.org/licenses/by/4.0/).
Share and Cite
Salinas-Cornejo, J.; Madrid-Espinoza, J.; Verdugo, I.; Pérez-Díaz, J.; Martín-Davison, A.S.; Norambuena, L.; Ruiz-Lara, S. The Exocytosis Associated SNAP25-Type Protein, SlSNAP33, Increases Salt Stress Tolerance by Modulating Endocytosis in Tomato. Plants 2021, 10, 1322. https://doi.org/10.3390/plants10071322
Salinas-Cornejo J, Madrid-Espinoza J, Verdugo I, Pérez-Díaz J, Martín-Davison AS, Norambuena L, Ruiz-Lara S. The Exocytosis Associated SNAP25-Type Protein, SlSNAP33, Increases Salt Stress Tolerance by Modulating Endocytosis in Tomato. Plants. 2021; 10(7):1322. https://doi.org/10.3390/plants10071322
Chicago/Turabian StyleSalinas-Cornejo, Josselyn, José Madrid-Espinoza, Isabel Verdugo, Jorge Pérez-Díaz, Alex San Martín-Davison, Lorena Norambuena, and Simón Ruiz-Lara. 2021. "The Exocytosis Associated SNAP25-Type Protein, SlSNAP33, Increases Salt Stress Tolerance by Modulating Endocytosis in Tomato" Plants 10, no. 7: 1322. https://doi.org/10.3390/plants10071322
APA StyleSalinas-Cornejo, J., Madrid-Espinoza, J., Verdugo, I., Pérez-Díaz, J., Martín-Davison, A. S., Norambuena, L., & Ruiz-Lara, S. (2021). The Exocytosis Associated SNAP25-Type Protein, SlSNAP33, Increases Salt Stress Tolerance by Modulating Endocytosis in Tomato. Plants, 10(7), 1322. https://doi.org/10.3390/plants10071322

