Characterization of SlBAG Genes from Solanum lycopersicum and Its Function in Response to Dark-Induced Leaf Senescence
Abstract
1. Introduction
2. Materials and Methods
2.1. Gene Identification and Bioinformatics Analysis
2.2. Tomato Materials and Growth Conditions
2.3. RNA Extraction and qPCR Analysis
2.4. Subcellular Localization of SlBAG2 and SlBAG5b
2.5. Genetic Transformation of Tomato
2.6. Phenotype Analysis of Dark-Induced Stress Tolerance of Transgenic Materials
2.7. Chlorophyll Content Detection
2.8. Determination of Chlorophyll Fluorescence Parameters and Photosynthetic Rate
2.9. Determination of Hydrogen Peroxide and Superoxide Anion
2.10. Protein Extraction and Western Blot Analysis
2.11. Statistical Analyses
3. Results
3.1. Identification of BAG Family Genes in Tomato
3.2. Gene Structure and Conserved Motif Analysis of SlBAG Genes
3.3. Phylogenetic Relationship of Tomato and Other Species
3.4. Amino Acid Sequence Analysis
3.5. Temporal Expression of Tomato BAG2 and BAG5b to Diverse Abiotic Stresses and Hormones
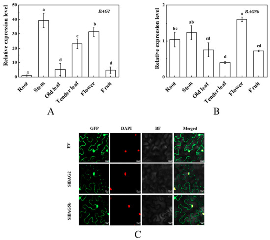
3.6. Tissue Expression and Subcellular Localization of BAG2 and BAG5b
3.7. Expression Patterns of BAG2 and BAG5b in Leaves of Wild-Type Plants under Dark Treatment
3.8. Effect of Dark-Induced Stress on the Growth of Plants Overexpressing BAG
3.9. Plants Overexpressing BAG Showed Enhanced Chlorophyll Fluorescence Parameters and Photosynthetic Rate
3.10. Effect of Dark-Induced Stress on ROS in WT and BAG-Overexpressing Plants
3.11. Overexpression of BAG Affected Chlorophyll Degradation and Senescence Associated Genes
4. Discussion
5. Conclusions
Supplementary Materials
Author Contributions
Funding
Institutional Review Board Statement
Data Availability Statement
Acknowledgments
Conflicts of Interest
Abbreviations
| ABA | abscisic acid |
| BAG | Bcl−2-associated athanogene |
| bp | base pair |
| CaM | calmodulin binding motif |
| cDNA | complementary DNA |
| CDS | coding sequence |
| CO2 | carbon dioxide |
| DNA | deoxyribonucleic acid |
| DNA | deoxyribonucleic acid |
| EBR1 | ring-type E3 ligase |
| EDTA | ethylene diamine tetraacetic acid |
| ETH | ethephon |
| Fv/Fm | maximum photochemical efficiency |
| GFP | green fluorescent protein |
| H2O2 | hydrogen peroxide |
| HA | HA-tagged protein |
| Hsc70 | heat shock cognate70 |
| HSE | heat shock element |
| HSG1 | heat shock-induced gene 1 |
| MeJA | methyl jasmonate |
| mRNA | messenger ribonucleic acid |
| NaCl | aodium chloride |
| O2•− | superoxide anion |
| OE | overexpression |
| PCD | programmed cell death |
| PCR | polymerase chain reaction |
| Pn | photosynthetic rate |
| qPCR | quantitative PCR |
| RNA | ribonucleic acid |
| ROS | reactive oxide species |
| SA | salicylic acid |
| SDS | sodium dodecyl sulfonate |
| Tris-HCl | trihydroxymethyl aminomethane hydrochloride |
| UBQ | ubiquitin-like domain |
| UV | ultraviolet |
| WT | wild type |
| Y(II) | effective photochemical efficiency |
References
- Jahan, M.S.; Shu, S.; Wang, Y.; Hasan, M.M.; El-Yazied, A.A.; Alabdallah, N.M.; Hajjar, D.; Altaf, M.A.; Sun, J.; Guo, S. Melatonin Pretreatment Confers Heat Tolerance and Repression of Heat-Induced Senescence in Tomato Through the Modulation of ABA-and GA-Mediated Pathways. Front. Plant Sci. 2021, 12, 381. [Google Scholar] [CrossRef] [PubMed]
- Hörtensteiner, S. Chlorophyll degradation during senescence. Annu. Rev. Plant Biol. 2006, 57, 55–77. [Google Scholar] [CrossRef] [PubMed]
- Li, W.; Wang, L.; He, Z.; Wang, L. Physiological and transcriptomic changes during autumn coloration and senescence in Ginkgo biloba leaves. Hortic. Plant J. 2020, 6, 396–408. [Google Scholar] [CrossRef]
- Barry, C.S. The stay-green revolution: Recent progress in deciphering the mechanisms of chlorophyll degradation in higher plants. Plant Sci. 2009, 176, 325–333. [Google Scholar] [CrossRef]
- Wu, C.; Cao, S.; Xie, K.; Chi, Z.; Gao, H. Melatonin delays yellowing of broccoli during storage by regulating chlorophyll catabolism and maintaining chloroplast ultrastructure. Postharvest Biol. Technol. 2021, 172, 111378. [Google Scholar] [CrossRef]
- Sakuraba, Y.; Schelbert, S.; Park, S.Y.; Han, S.H.; Lee, B.D. STAY-GREEN and chlorophyll catabolic enzymes interact at light-harvesting complex II for chlorophyll detoxification during leaf senescence in Arabidopsis. Plant Cell 2012, 24, 507–518. [Google Scholar] [CrossRef]
- Zhang, J.; Yu, G.; Wen, W.; Ma, X.; Xu, B.; Huang, B. Functional characterization and hormonal regulation of the PHEOPHYTINASE gene LpPPH controlling leaf senescence in perennial ryegrass. J. Exp. Bot. 2016, 67, 935–945. [Google Scholar] [CrossRef]
- Wu, A.; Allu, A.D.; Garapati, P.; Siddiqui, H.; Dortay, H.; Zanor, M.I.; Asensi-Fabado, M.A.; Munne-Bosch, S.; Antonio, C.; Tohge, T. JUNGBRUNNEN1, a reactive oxygen species–responsive NAC transcription factor, regulates longevity in Arabidopsis. Plant Cell 2012, 24, 482–506. [Google Scholar] [CrossRef]
- Gütle, D.D.; Roret, T.; Müller, S.J.; Couturier, J.; Lemaire, S.D.; Hecker, A.; Dhalleine, T.; Buchanan, B.B.; Reski, R.; Einsle, O. Chloroplast FBPase and SBPase are thioredoxin-linked enzymes with imilar architecture but different evolutionary histories. Proc. Natl. Acad. Sci. USA 2016, 113, 6779–6784. [Google Scholar] [CrossRef]
- Pérez-Ruiz, J.M.; Spínola, M.C.; Kirchsteiger, K.; Moreno, J.; Sahrawy, M.; Cejudo, F.J. Rice NTRC is a high-efficiency redox system for chloroplast protection against oxidative damage. Plant Cell 2006, 18, 2356–2368. [Google Scholar] [CrossRef]
- Buchanan-Wollaston, V.; Page, T.; Harrison, E.; Breeze, E.; Lim, P.O.; Nam, H.G.; Lin, J.F.; Wu, S.H.; Swidzinski, J.; Ishizaki, K.; et al. Comparative transcriptome analysis reveals significant differences in gene expression and signaling pathways between developmental and dark/starvation-induced senescence in Arabidopsis. Plant J. 2005, 42, 567–585. [Google Scholar] [CrossRef]
- Thanthrige, N.; Jain, S.; Bhowmik, S.D.; Ferguson, B.J.; Kabbage, M.; Mundree, S.; Williams, B. Centrality of BAGs in plant PCD, stress responses, and host defense. Trends Plant Sci. 2020, 25, 1131–1140. [Google Scholar] [CrossRef]
- Doong, H.; Vrailas, A.; Kohn, E.C. What’s in the ‘BAG’?—A functional domain analysis of the BAG-family proteins. Cancer Lett. 2002, 188, 25–32. [Google Scholar] [CrossRef]
- Takayama, S.; Xie, Z.; Reed, J.C. An Evolutionarily Conserved Family of Hsp70/Hsc70 Molecular Chaperone Regulators. J. Biol. Chem. 1999, 274, 781. [Google Scholar] [CrossRef]
- Doukhanina, E.V.; Chen, S.; Van, D.; Godzik, A.; Reed, J.; Dickman, M.B. Identification and Functional Characterization of the BAG Protein Family in Arabidopsis thaliana. J. Biol. Chem. 2006, 281, 18793. [Google Scholar] [CrossRef]
- Fang, S.; Li, L.; Cui, B.; Men, S.; Shen, Y.; Yang, X. Structural insight into plant programmed cell death mediated by BAG proteins in Arabidopsis thaliana. Acta Crystallogr. 2013, 69, 934–945. [Google Scholar]
- Yan, J.; He, C.; Hong, Z. The BAG-family proteins in Arabidopsis thaliana. Plant Sci. 2003, 165, 1–7. [Google Scholar] [CrossRef]
- Kabbage, M.; Dickman, M.B. The BAG proteins: A ubiquitous family of chaperone regulators. Cell. Mol. Life Sci. 2008, 65, 1390–1402. [Google Scholar] [CrossRef]
- Williams, B.; Kabbage, M.; Britt, R.; Dickman, M.B. AtBAG7, an Arabidopsis Bcl−2-associated athanogene, resides in the endoplasmic reticulum and is involved in the unfolded protein response. Proc. Natl. Acad. Sci. USA 2010, 107, 6088–6093. [Google Scholar] [CrossRef]
- Kang, C.H.; Jung, W.Y.; Kang, Y.H.; Kim, J.Y.; Cho, M.J. AtBAG6, a novel calmodulin-binding protein, induces programmed cell death in yeast and plants. Cell Death Differ. 2006, 13, 84–95. [Google Scholar] [CrossRef]
- You, Q.; Zhai, K.; Yang, D.; Yang, W.; Wu, J.; Liu, J.; Pan, W.; Wang, J.; Zhu, X.; Jian, Y. An E3 ubiquitin ligase-BAG protein module controls plant innate immunity and broad-spectrum disease resistance. Cell Host Microbe 2016, 20, 758–769. [Google Scholar] [CrossRef] [PubMed]
- Kobayashi, M.; Takato, H.; Fujita, K.; Suzuki, S. HSG1, a grape Bcl−2-associated athanogene, promotes floral transition by activating CONSTANS expression in transgenic Arabidopsis plant. Mol. Biol. Rep. 2012, 39, 4367–4374. [Google Scholar] [CrossRef] [PubMed]
- Hoang, T.M.L.; Lalehvash, M.; Brett, W.; Harjeet, K.; James, D.; Mundree, S.G. Development of salinity tolerance in rice by constitutive overexpression of genes involved in the regulation of programmed cell death. Front. Plant Sci. 2015, 6, 175. [Google Scholar] [CrossRef] [PubMed]
- Wang, J.; Nan, N.; Li, N.; Liu, Y.; Wang, T.J.; Inhwan, H.; Liu, B.; Xu, Z.Y. A DNA methylation reader–chaperone regulator–transcription factor complex activates OsHKT1;5 expression during salinity stress. Plant Cell 2020, 32, 3535–3558. [Google Scholar] [CrossRef] [PubMed]
- Li, L.; Xing, Y.; Chang, D.; Fang, S.; Cui, B.; Li, Q.; Wang, X.; Guo, S.; Yang, X.; Men, S. CaM/BAG5/Hsc70 signaling complex dynamically regulates leaf senescence. Sci. Rep. 2016, 6, 31889. [Google Scholar] [CrossRef]
- Livak, K.J.; Schmittgen, T.D. Analysis of relative gene expression data using real-time quantitative PCR and the 2−ΔΔCT method. Methods 2001, 25, 402–408. [Google Scholar] [CrossRef]
- Fillatti, J.J.; Kiser, J.; Rose, R.; Comai, L. Efficient transfer of a glyphosate tolerance gene into tomato using a binary agrobacterium-tumefaciens vector. Bio Technol. 1987, 5, 726–730. [Google Scholar] [CrossRef]
- Alexieva, V.; Sergiev, I.; Mapelli, S.; Karanov, E. The effect of drought and ultraviolet radiation on growth and stress markers in pea and wheat. Plant Cell Environ. 2010, 24, 1337–1344. [Google Scholar] [CrossRef]
- Elstner, E.F.; Heupel, A. Inhibition of nitrite formation from hydroxylammoniumchloride: A simple assay for superoxide dismutase. Anal. Biochem. 1976, 70, 616–620. [Google Scholar] [CrossRef]
- Rana, R.M. Identification and characterization of the Bcl−2-associated athanogene (BAG) protein family in rice. Afr. J. Biotechnol. 2011, 11, 88–98. [Google Scholar]
- Zeiner, M.; Gehring, U. A protein that interacts with members of the nuclear hormone receptor family: Identification and cDNA cloning. Proc. Natl. Acad. Sci. USA 1996, 92, 11465–11469. [Google Scholar] [CrossRef]
- Asai, T.; Stone, J.M.; Heard, J.E.; Kovtun, Y.; Yorgey, P.; Sheen, J.; Ausubel, F.M. Fumonisin B1-induced cell death in Arabidopsis protoplasts requires jasmonate-, ethylene-, and salicylate-dependent signaling pathways. Plant Cell 2000, 12, 1823–1836. [Google Scholar]
- Kim, H.B.; Lee, H.; Oh, C.J.; Lee, H.Y.; Eum, H.L.; Kim, H.S.; Hong, Y.P.; Lee, Y.; Choe, S.; An, C.S. Postembryonic seedling lethality in the sterol-deficient Arabidopsis cyp51A2 mutant is partially mediated by the composite action of ethylene and reactive oxygen species. Plant Physiol. 2010, 152, 192–205. [Google Scholar] [CrossRef]
- Yang, J.; Zhang, J.; Wang, Z.; Zhu, Q.; Liu, L. Abscisic acid and cytokinins in the root exudates and leaves and their relationship to senescence and remobilization of carbon reserves in rice subjected to water stress during grain filling. Planta 2002, 215, 645–652. [Google Scholar] [CrossRef]
- Xiao, X.M.; Xu, Y.M.; Zeng, Z.X.; Tan, X.L.; Chen, J.Y. Activation of the transcription of BrGA20ox3 by a BrTCP21 transcription factor is associated with gibberellin-delayed leaf senescence in chinese flowering cabbage during storage. Int. J. Mol. Sci. 2019, 20, 3860. [Google Scholar] [CrossRef]
- Ji, H.H.; Chung, G.H.; Cowan, A.K. Delayed leaf senescence by exogenous lyso-phosphatidylethanolamine: Towards a mechanism of action. Plant Physiol. Biochem. 2009, 47, 526–534. [Google Scholar]
- Wang, Y.Z.; Ren, W.; An-Kai, X.U.; Wang, Z.F.; Deng, B. Physiological responses to exogenous SA and ABA in Alfalfa Varieties under chilling stress. Acta Agric. Boreali Sin. 2012, 27, 144–149. [Google Scholar]
- Fan, Z.Q.; Tan, X.L.; Shan, W.; Kuang, J.F.; Lu, W.J. Characterization of a transcriptional regulator, BrWRKY6, associated with gibberellin-suppressed leaf senescence of Chinese flowering cabbage. J. Agric. Food Chem. 2018, 66, 1791–1799. [Google Scholar] [CrossRef]
- Guo, Y.; Cai, Z.; Gan, S. Transcriptome of Arabidopsis leaf senescence. Plant Cell Environ. 2010, 27, 521–549. [Google Scholar] [CrossRef]
- Breeze, E.; Harrison, E.; Mchattie, S.; Hughes, L.; Hickman, R.; Hill, C.; Kiddle, S.; Kim, Y.S.; Penfold, C.A.; Jenkins, D. High-resolution temporal profiling of transcripts during Arabidopsis leaf senescence reveals a distinct chronology of processes and regulation. Plant Cell 2011, 23, 873–894. [Google Scholar] [CrossRef]
- Pan, Y.J.; Ling, L.; Lin, Y.C.; Zu, Y.G.; Li, L.P.; Tang, Z.H. Ethylene Antagonizes salt-induced growth retardation and cell death process via transcriptional controlling of ethylene-, BAG- and senescence-associated genes in Arabidopsis. Front. Plant Sci. 2016, 7, 696. [Google Scholar] [CrossRef]
- Ghag, S.B.; Singh, S.; Ganapathi, T.R. Native cell-death genes as candidates for developing wilt resistance in transgenic banana plants. AoB Plants 2014, 6, plu037. [Google Scholar] [CrossRef]
- Noodén, L.D.; Guiamét, J.J.; John, I. Whole plant senescence. Plant Cell Death Process. 2004, 227–244. [Google Scholar] [CrossRef]
- Smykowski, A.; Zimmermann, P.; Zentgraf, U. G-Box binding factor1 reduces CATALASE2 expression and regulates the onset of leaf senescence in Arabidopsis. Plant Physiol. 2010, 153, 1321–1331. [Google Scholar] [CrossRef]
- Cui, M.H.; Ok, S.H.; Yoo, K.S.; Jung, K.E.; Yoo, S.D.; Shin, J.S. An Arabidopsis cell growth defect factor-related protein, CRS, promotes plant senescence by increasing the production of hydrogen peroxide. Plant Cell Physiol. 2013, 54, 155–167. [Google Scholar] [CrossRef]
- Niu, Y.H.; Guo, F.Q. Nitric oxide regulates dark-induced leaf senescence through EIN2 in Arabidopsis. J. Integr. Plant Biol. 2012, 54, 516–525. [Google Scholar] [CrossRef]
- Choudhary, A.; Kumar, A.; Kaur, N. ROS and oxidative burst: Roots in plant development. Plant Divers. 2020, 42, 33–43. [Google Scholar] [CrossRef]
- Thompson, J.E. Lipoxygenase-mediated production of superoxide in senescing plant tissue. FEBS Lett. 1984, 173, 251–254. [Google Scholar]
- Mcrae, D.G.; Thompson, J.E. Senescence-dependent changes in superoxide anion production by illuminated chloroplasts from bean leaves. Planta 1983, 158, 185–193. [Google Scholar] [CrossRef]
- Miller, J.D.; Pell, A.E.J. Senescence-associated gene expression during ozone-induced leaf senescence in Arabidopsis. Plant Physiol. 1999, 120, 1015–1023. [Google Scholar] [CrossRef]
- Jiang, Y.; Liang, G.; Yang, S.; Yu, D. Arabidopsis WRKY57 functions as a node of convergence for jasmonic acid- and auxin-mediated signaling in jasmonic acid-induced leaf senescence. Plant Cell 2014, 26, 230–245. [Google Scholar] [CrossRef] [PubMed]
- Yang, M.; Zhu, S.B.; Jiao, B.Z.; Duan, M.; Meng, Q.W.; Ma, N.; Lv, W. SlSGRL, a tomato SGR-like protein, promotes chlorophyll degradation downstream of the ABA signaling pathway. Plant Physiol. Biochem. 2020, 157, 316–327. [Google Scholar] [CrossRef] [PubMed]
- Zhang, X.; Zhang, Z.; Li, J.; Wu, L.; Guo, J.; Ouyang, L.; Xia, Y.; Huang, X.; Pang, X. Correlation of leaf senescence and gene expression/activities of chlorophyll degradation enzymes in harvested Chinese flowering cabbage (Brassica rapa var. parachinensis). J. Plant Physiol. 2011, 168, 2081–2087. [Google Scholar] [CrossRef] [PubMed]
- Sukanya, A.O.; Masayoshi, S.B.; Naoki, Y.B. UV-B treatment controls chlorophyll degradation and related gene expression in broccoli (Brassica oleracea L. Italica Group) florets during storage. Sci. Hortic. 2019, 243, 524–527. [Google Scholar]
- Lin, J.F.; Wu, S.H. Molecular events in senescing Arabidopsis leaves. Plant J. 2010, 39, 612–628. [Google Scholar] [CrossRef]












Publisher’s Note: MDPI stays neutral with regard to jurisdictional claims in published maps and institutional affiliations. |
© 2021 by the authors. Licensee MDPI, Basel, Switzerland. This article is an open access article distributed under the terms and conditions of the Creative Commons Attribution (CC BY) license (https://creativecommons.org/licenses/by/4.0/).
Share and Cite
He, M.; Wang, Y.; Jahan, M.S.; Liu, W.; Raziq, A.; Sun, J.; Shu, S.; Guo, S. Characterization of SlBAG Genes from Solanum lycopersicum and Its Function in Response to Dark-Induced Leaf Senescence. Plants 2021, 10, 947. https://doi.org/10.3390/plants10050947
He M, Wang Y, Jahan MS, Liu W, Raziq A, Sun J, Shu S, Guo S. Characterization of SlBAG Genes from Solanum lycopersicum and Its Function in Response to Dark-Induced Leaf Senescence. Plants. 2021; 10(5):947. https://doi.org/10.3390/plants10050947
Chicago/Turabian StyleHe, Mingming, Yu Wang, Mohammad Shah Jahan, Weikang Liu, Abdul Raziq, Jin Sun, Sheng Shu, and Shirong Guo. 2021. "Characterization of SlBAG Genes from Solanum lycopersicum and Its Function in Response to Dark-Induced Leaf Senescence" Plants 10, no. 5: 947. https://doi.org/10.3390/plants10050947
APA StyleHe, M., Wang, Y., Jahan, M. S., Liu, W., Raziq, A., Sun, J., Shu, S., & Guo, S. (2021). Characterization of SlBAG Genes from Solanum lycopersicum and Its Function in Response to Dark-Induced Leaf Senescence. Plants, 10(5), 947. https://doi.org/10.3390/plants10050947

