An Empirical Agent-Based Model for Regional Knowledge Creation in Europe
Abstract
1. Introduction
2. Materials and Methods
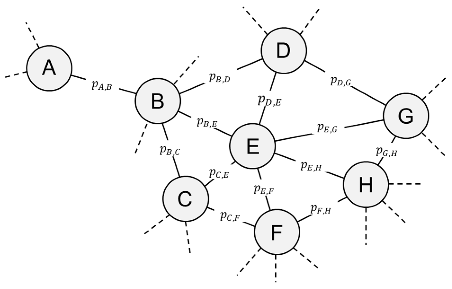
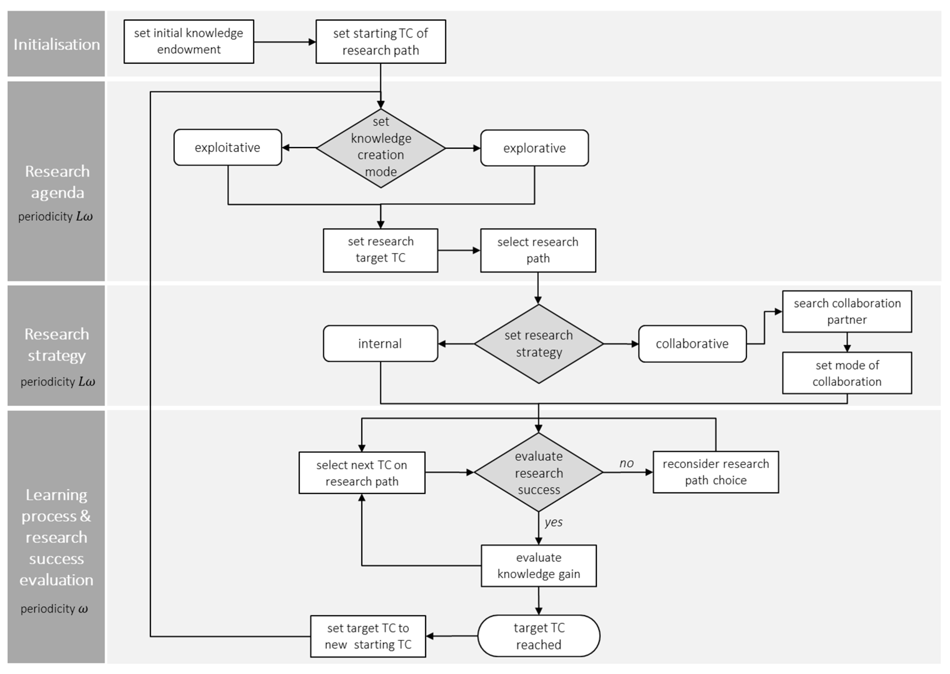
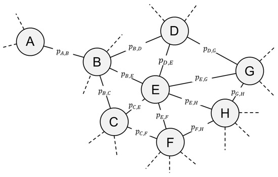
2.1. Model Description
2.2. Empirical Foundations
3. Results
- (i)
- Spatial distribution and concentration of knowledge creation
- (ii)
- Specialisation of regional knowledge creation
- (iii)
- Networks as drivers for regional knowledge creation
4. Discussion and Concluding Remarks
Funding
Acknowledgments
Conflicts of Interest
Appendix A: Technical Appendix—Glossary of Model Elements and Processes
In Alphabetical Order



| Parameter | Description | Type | Calibrated Value |
|---|---|---|---|
| BasePatentProb | Scaling parameter for patent probability (originally estimated econometrically) | 1.0 | |
| CollabInternalProb | Share of agents performing collaborative research (vs. internal research) | 0.5 | |
| CollabMemorySize | Length of collaboration memory vector (determines number of former collaboration partners being remembered) | 9 | |
| CollabModeProb | Share of agents with service-oriented mode of collaboration (vs. research-mode) | 0.8 | |
| ResearchStrategyProb | Share of agents with exploitative mode of knowledge creation (vs. explorative) | 0.3 |
| Parameter | Description | Type | Initialisation Value |
|---|---|---|---|
| ExplorativePathLength | Indicates the maximum length of research project for explorative mode of knowledge creation (1 step = 1 month) | 5 | |
| Delta | Determines how much is learnt from the partner in collaborative research (optimal learning distance) | 1 | |
| Lambda | Determines the degree of radicality in search for a research target technology class (in exploitative research) | 1.0 |

Appendix B: Robustness Checks



Appendix C: Supplementary Material

| NUTS-2 Code | Region Name | NUTS-2 Code | Region Name |
|---|---|---|---|
| AT32 | Salzburg | FR43 | Franche-Comté |
| AT33 | Tirol | FR52 | Bretagne |
| BE10 | Région de Bruxelles-Capitale | FR71 | Rhône-Alpes |
| BE22 | Prov. Limburg | FR72 | Auvergne |
| CZ08 | Moravskoslezsko | FR82 | Provence-Alpes-Côte d’Azur |
| DE13 | Freiburg | IE02 | Southern and Eastern Ireland |
| DE21 | Oberbayern | ITC4 | Lombardia |
| DE23 | Oberpfalz | ITF1 | Abruzzo |
| DE24 | Oberfranken | ITH3 | Veneto |
| DE30 | Berlin | ITI4 | Friuli-Venezia Giulia |
| DE93 | Lüneburg | NL33 | Zuid-Holland |
| DEA2 | Köln | SE11 | Stockholm |
| DEB1 | Koblenz | SE21 | Småland med öarna |
| DK04 | Midtjylland | SE23 | Västsverige |
| EL30 | Aττική | SE31 | Norra Mellansverige |
| EL52 | Κεντρική Μακεδονία | SI04 | Zahodna Slovenija |
| ES30 | Comunidad de Madrid | SK04 | Východné Slovensko |
| ES41 | Castilla y León | UKI3 | Inner London—West |
| ES51 | Cataluña | UKI4 | Inner London—East |
| ES61 | Andalucía | UKI7 | Outer London—West and North West |
| ES62 | Región de Murcia | UKK2 | Dorset and Somerset |
| FR10 | Île de France |
References
- Malmberg, A.; Sölvell, Ö.; Zander, I. Spatial clustering, local accumulation of knowledge and firm competitiveness. Geogr. Ann. Ser. B Hum. Geogr. 1996, 78, 85–97. [Google Scholar] [CrossRef]
- Audretsch, D.B.; Feldman, M.P. Knowledge Spillovers and the Geography of Innovation. In Handbook of Regional and Urban Economics; Elsevier: Cambridge, UK, 2004; pp. 2713–2739. [Google Scholar]
- Acs, Z.J.; Anselin, L.; Varga, A. Patents and innovation counts as measures of regional production of new knowledge. Res. Policy 2002, 31, 1069–1085. [Google Scholar] [CrossRef]
- Tödtling, F.; Trippl, M. One size fits all? Towards a differentiated regional innovation policy approach. Res. Policy 2005, 34, 1203–1219. [Google Scholar]
- Wanzenböck, I.; Scherngell, T.; Brenner, T. Embeddedness of regions in European knowledge networks: A comparative analysis of inter-regional R&D collaborations, co-patents and co-publications. Ann. Reg. Sci. 2014, 53, 337–368. [Google Scholar]
- Scherngell, T. The Geography of Networks and R & D Collaborations; Springer: Heidelberg/Berlin, Germany; New York, NY, USA, 2013. [Google Scholar]
- Fischer, M.M.; Varga, A. Spatial knowledge spillovers and university research: Evidence from Austria. Ann. Reg. Sci. 2003, 37, 303–322. [Google Scholar] [CrossRef]
- Rodríguez-Pose, A.; Crescenzi, R. Research and development, spillovers, innovation systems, and the genesis of regional growth in Europe. Reg. Stud. 2008, 42, 51–67. [Google Scholar] [CrossRef]
- Neves, P.C.; Sequeira, T.N. Spillovers in the Production of Knowledge: A meta-regression Analysis. Res. Policy 2018, 47, 750–767. [Google Scholar] [CrossRef]
- Jaffe, A.B. Real effects of academic research. Am. Econ. Rev. 1989, 79, 957–970. [Google Scholar]
- Paci, R.; Marrocu, E.; Usai, S. The complementary effects of proximity dimensions on knowledge spillovers. Spat. Econ. Anal. 2014, 9, 9–30. [Google Scholar] [CrossRef]
- Marrocu, E.; Paci, R.; Usai, S. Productivity growth in the old and new Europe: The role of agglomeration externalities. J. Reg. Sci. 2013, 53, 418–442. [Google Scholar] [CrossRef]
- Ó hUallacháin, B.; Leslie, T.F. Rethinking the regional knowledge production function. J. Econ. Geogr. 2007, 7, 737–752. [Google Scholar] [CrossRef]
- Ponds, R.; Oort, F.V.; Frenken, K. Innovation, spillovers and university–industry collaboration: An extended knowledge production function approach. J. Econ. Geogr. 2009, 10, 231–255. [Google Scholar] [CrossRef]
- Greunz, L. Geographically and technologically mediated knowledge spillovers between European regions. Ann. Reg. Sci. 2003, 37, 657–680. [Google Scholar] [CrossRef]
- Moreno, R.; Paci, R.; Usai, S. Geographical and sectoral clusters of innovation in Europe. Ann. Reg. Sci. 2005, 39, 715–739. [Google Scholar] [CrossRef]
- Breschi, S.; Lissoni, F. Knowledge spillovers and local innovation systems: A critical survey. Ind. Corp. Chang. 2001, 10, 975–1005. [Google Scholar] [CrossRef]
- Miguélez, E.; Moreno, R. Research networks and inventors’ mobility as drivers of innovation: Evidence from Europe. Reg. Stud. 2013, 47, 1668–1685. [Google Scholar] [CrossRef]
- Breschi, S.; Camilla, L. Co-invention networks and inventive productivity in US cities. J. Urban Econ. 2016, 92, 66–75. [Google Scholar] [CrossRef]
- Maggioni, M.A.; Nosvelli, M.; Uberti, T.E. Space versus networks in the geography of innovation: A European analysis. Pap. Reg. Sci. 2007, 86, 471–493. [Google Scholar] [CrossRef]
- Batty, M. A Generic Framework for Computational Spatial Modelling. In Agent-Based Models of Geographical Systems; Springer Science & Business Media: Dordrecht, The Netherlands, 2012; pp. 19–50. [Google Scholar]
- Crooks, A.; Castle, C.; Batty, M. Key challenges in agent-based modelling for geo-spatial simulation. Comput. Environ. Urban Syst. 2008, 32, 417–430. [Google Scholar] [CrossRef]
- Heppenstall, A.J.; Crooks, A.T.; See, L.M.; Batty, M. Agent-Based Models of Geographical Systems; Springer Science & Business Media: Dordrecht, The Netherlands, 2011. [Google Scholar]
- Ausloos, M.; Dawid, H.; Merlone, U. Spatial interactions in agent-based modeling. In Complexity and Geographical Economics; Springer: Cham, Germany, 2015; pp. 353–377. [Google Scholar]
- Dawid, H. Agent-based models of innovation and technological change. Handb. Comput. Econ. 2006, 2, 1235–1272. [Google Scholar]
- Gilbert, N.; Pyka, A.; Ahrweiler, P. Innovation networks-a simulation approach. J. Artif. Soc. Soc. Simul. 2001, 4, 1–13. [Google Scholar]
- Vermeulen, B.; Pyka, A. The role of network topology and the spatial distribution and structure of knowledge in regional innovation policy: A calibrated agent-based model study. Comput. Econ. 2018, 52, 773–808. [Google Scholar] [CrossRef]
- Wang, Z.; Yao, Z.; Gu, G.; Hu, F.; Dai, X. Multi-agent-based simulation on technology innovation-diffusion in China. Pap. Reg. Sci. 2014, 93, 385–408. [Google Scholar]
- Beckenbach, F.; Briegel, R.; Daskalakis, M. Behavioral Foundation and Agent Based Simulation of Regional Innovation Dynamics; University of Kassel: Kassel, Germany, 2007. [Google Scholar]
- Paier, M.; Dünser, M.; Scherngell, T.; Martin, S. Knowledge creation and research policy in science-based industries: An empirical agent-based model. In Innovation Networks for Regional Development; Springer: Cham, Switzerland, 2017; pp. 153–183. [Google Scholar]
- März, S.; Friedrich-Nishio, M.; Grupp, H. Knowledge transfer in an innovation simulation model. Technol. Forecast. Soc. Chang. 2006, 73, 138–152. [Google Scholar] [CrossRef]
- Pyka, A.; Kudic, M.; Müller, M. Systemic interventions in regional innovation systems: Entrepreneurship, knowledge accumulation and regional innovation. Reg. Stud. 2019, 53, 1321–1332. [Google Scholar] [CrossRef]
- Sebestyén, T.; Varga, A. Knowledge networks in regional development: An agent-based model and its application. Reg. Stud. 2019, 53, 1333–1343. [Google Scholar] [CrossRef]
- Savin, I.; Egbetokun, A. Emergence of innovation networks from R&D cooperation with endogenous absorptive capacity. J. Econ. Dyn. Control 2016, 64, 82–103. [Google Scholar]
- Thiriot, S.; Kant, J.-D. Using Associative Networks to Represent. Adopters Beliefs in a Multiagent Model of Innovation Diffusion. Adv. Complex Syst. 2008, 11, 261–272. [Google Scholar] [CrossRef]
- Mueller, M.; Bogner, K.; Buchmann, T.; Kudic, M. The effect of structural disparities on knowledge diffusion in networks: An agent-based simulation model. J. Econ. Interact. Coord. 2017, 12, 613–634. [Google Scholar] [CrossRef]
- Bathelt, H.; Malmberg, A.; Maskell, P. Clusters and knowledge: Local buzz, global pipelines and the process of knowledge creation. Prog. Hum. Geogr. 2004, 28, 31–56. [Google Scholar] [CrossRef]
- Nikolic, I.; Van Dam, K.H.; Kasmire, J. Practice. In Agent-Based Modelling of Socio-Technical Systems; Van Dam, K.H., Nikolic, I., Lukszo, Z., Eds.; Springer: Dordrecht, The Netherlands, 2013; pp. 73–140. [Google Scholar]
- Feldman, M.P. The Geography of Innovation; Springer Science & Business Media: Dordrecht, The Netherlands, 1994; Volume 2. [Google Scholar]
- Boschma, R.; Frenken, K. The emerging empirics of evolutionary economic geography. J. Econ. Geogr. 2011, 11, 295–307. [Google Scholar] [CrossRef]
- Cooke, P. Regional innovation systems, clusters, and the knowledge economy. Ind. Corp. Chang. 2001, 10, 945–974. [Google Scholar] [CrossRef]
- Ponds, R.; Van Oort, F.; Frenken, K. The geographical and institutional proximity of research collaboration. Pap. Reg. Sci. 2007, 86, 423–443. [Google Scholar] [CrossRef]
- Macal, C.M.; North, M.J. Tutorial on agent-based modelling and simulation. J. Simul. 2010, 4, 151–162. [Google Scholar] [CrossRef]
- EC. Regions in the European Union. In Nomenclature of territorial Units for Statistics; NUTS 2013/EU-28; Publication Office of the European Union Luxembourg: Luxembourg, 2015. [Google Scholar]
- March, J.G. Exploration and exploitation in organizational learning. Organ. Sci. 1991, 2, 71–87. [Google Scholar] [CrossRef]
- Scherngell, T.; Barber, M.J. Spatial interaction modelling of cross-region R&D collaborations: Empirical evidence from the 5th EU framework programme. Pap. Reg. Sci. 2009, 88, 531–546. [Google Scholar]
- Hoekman, J.; Frenken, K.; Tijssen, R.J. Research collaboration at a distance: Changing spatial patterns of scientific collaboration within Europe. Res. Policy 2010, 39, 662–673. [Google Scholar] [CrossRef]
- Rallet, A.; Torre, A. On Geography and Technology: The Case of Proximity Relations in Localized Innovation Networks; Clusters and Regional Specialisation: On Geography, Technology and Networks; Pion: London, UK, 1998. [Google Scholar]
- Storper, M.; Venables, A.J. Buzz: Face-to-face contact and the urban economy. J. Econ. Geogr. 2004, 4, 351–370. [Google Scholar] [CrossRef]
- Nooteboom, B. Innovation, learning and industrial organisation. Camb. J. Econ. 1999, 23, 127–150. [Google Scholar] [CrossRef]
- Cohen, W.M.; Levinthal, D.A. Absorptive capacity: A new perspective on learning and innovation. Adm. Sci. Q. 1990, 35, 128–152. [Google Scholar] [CrossRef]
- Cohen, W.M.; Levinthal, D.A. Agent-Based Simulation of innovation diffusion: A review. Cent. Eur. J. Oper. Res. 2012, 20, 183–230. [Google Scholar]
- Golub, G.H.; Van Loan, C.F. Matrix Computations, 4th ed.; Johns Hopkins University Press: Baltimore, MA, USA, 2013. [Google Scholar]
- Lovelace, R.; Ballas, D. Modelling commuter patterns: A spatial microsimulation approach for combining regional and micro level data. In ERSA Conference Papers; European Regional Science Association: Bratislava, Slovakia, 2012. [Google Scholar]
- Dorner, M.; Harhoff, D. A novel technology-industry concordance table based on linked inventor-establishment data. Res. Policy 2018, 47, 768–781. [Google Scholar] [CrossRef]
- Thiele, J.C.; Kurth, W.; Grimm, V. Facilitating parameter estimation and sensitivity analysis of agent-based models: A cookbook using NetLogo and R. J. Artif. Soc. Soc. Simul. 2014, 17, 11. [Google Scholar] [CrossRef]
- McKay, M.D.; Beckman, R.J.; Conover, W.J. A comparison of three methods for selecting values of input variables in the analysis of output from a computer code. Technometrics 2000, 42, 55–61. [Google Scholar] [CrossRef]
- Schmoch, U. Concept of a technology classification for country comparisons. In Final Report to the World Intellectual Property Organisation (WIPO); 2008; Available online: http://www.world-intellectual-property-organization.com/edocs/mdocs/classifications/en/ipc_ce_41/ipc_ce_41_5-annex1.pdf (accessed on 30 July 2020).
- Scherngell, T.; Lata, R. Towards an integrated European Research Area? Findings from Eigenvector spatially filtered spatial interaction models using European Framework Programme data. Pap. Reg. Sci. 2013, 92, 555–577. [Google Scholar] [CrossRef]
- Maggioni, M.A.; Uberti, T.E. Knowledge networks across Europe: Which distance matters? Ann. Reg. Sci. 2009, 43, 691–720. [Google Scholar] [CrossRef]
- Griliches, Z. Patent Statistics as Economic Indicators: A Survey; National Bureau of Economic Research: Cambridge, MA, USA, 1990. [Google Scholar]
- Jaffe, A.B.; Trajtenberg, M. Patents, Citations, and Innovations: A Window on the Knowledge Economy; MIT Press: Cambridge, MA, USA, 2002. [Google Scholar]
- Gertler, M.S. Tacit knowledge and the economic geography of context, or the undefinable tacitness of being (there). J. Econ. Geogr. 2003, 3, 75–99. [Google Scholar] [CrossRef]
- Moulaert, F.; Sekia, F. Territorial innovation models: A critical survey. Reg. Stud. 2003, 37, 289–302. [Google Scholar] [CrossRef]
- Paci, R.; Usai, S. Technological enclaves and industrial districts: An analysis of the regional distribution of innovative activity in Europe. Reg. Stud. 2000, 34, 97–114. [Google Scholar] [CrossRef]
- Glaeser, E.L.; Kohlhase, J.E. Cities, regions and the decline of transport costs. In Fifty Years of Regional Science; Springer: Berlin/Heidelberg, Germany, 2004; pp. 197–228. [Google Scholar]
- Beaudry, C.; Schiffauerova, A. Impacts of collaboration and network indicators on patent quality: The case of Canadian nanotechnology innovation. Eur. Manag. J. 2011, 29, 362–376. [Google Scholar] [CrossRef]
- Van der Panne, G. Agglomeration externalities: Marshall versus jacobs. J. Evol. Econ. 2004, 14, 593–604. [Google Scholar] [CrossRef]
- Marshall, A. Principles of Economies; Macmillan: London, UK, 1890. [Google Scholar]
- Jacobs, J. The Economy of Cities; Random House: New York, NY, USA, 1969. [Google Scholar]
- Marshall, A. Industry and Trade; Macmillan: London, UK, 1920. [Google Scholar]
- Wanzenböck, I.; Piribauer, P. R&D networks and regional knowledge production in Europe: Evidence from a space-time model. Pap. Reg. Sci. 2018, 97, S1–S24. [Google Scholar]
- Sebestyén, T.; Varga, A. Research productivity and the quality of interregional knowledge networks. Ann. Reg. Sci. 2013, 51, 155–189. [Google Scholar] [CrossRef]
- Scherngell, T. The Geography of R&D Collaboration Networks. In Handbook of Regional Science; Fischer, M.M., Nijkamp, P., Eds.; Springer: Berlin, Germany, 2019. [Google Scholar]
- Long, S.J.; Freese, J. Regression Models for Categorical Dependent Variables Using Stata; Stata Press: College Station, TX, USA, 2006. [Google Scholar]
- Fischer, M.M.; Wang, J. Spatial Data Analysis: Models, Methods and Techniques; Springer Science & Business Media: Berlin, Germany, 2011. [Google Scholar]






© 2020 by the author. Licensee MDPI, Basel, Switzerland. This article is an open access article distributed under the terms and conditions of the Creative Commons Attribution (CC BY) license (http://creativecommons.org/licenses/by/4.0/).
Share and Cite
Neuländtner, M. An Empirical Agent-Based Model for Regional Knowledge Creation in Europe. ISPRS Int. J. Geo-Inf. 2020, 9, 477. https://doi.org/10.3390/ijgi9080477
Neuländtner M. An Empirical Agent-Based Model for Regional Knowledge Creation in Europe. ISPRS International Journal of Geo-Information. 2020; 9(8):477. https://doi.org/10.3390/ijgi9080477
Chicago/Turabian StyleNeuländtner, Martina. 2020. "An Empirical Agent-Based Model for Regional Knowledge Creation in Europe" ISPRS International Journal of Geo-Information 9, no. 8: 477. https://doi.org/10.3390/ijgi9080477
APA StyleNeuländtner, M. (2020). An Empirical Agent-Based Model for Regional Knowledge Creation in Europe. ISPRS International Journal of Geo-Information, 9(8), 477. https://doi.org/10.3390/ijgi9080477

