Interdependent Healthcare Critical Infrastructure Analysis in a Spatiotemporal Environment: A Case Study
Abstract
1. Introduction
1.1. Literature Review
Petri Nets for Critical Infrastructure Interdependency Modeling
1.2. Core Objectives
- Which CI facilities are inundated?
- What is the shortest and safest route for emergency evacuation of patients from the HCI facility?
- Which roads inundated?
- How much time is left for water supply disruption?
- What would be the cascading impact on the HCI facility if there is a failure in one of its interdependent CI facilities such as disruption in an electrical CI substation?
2. Methodology
2.1. Petri Nets
- P= {P1, P2, P3…Pn} is a set of places in the Petri Net.
- T = {T1, T2, T3…Tn} is the limited sets of transitions, P ∪ T ≠ ∅, P ∩ T ≠ ∅.
- I:P × T→N denotes the set of Input directional arcs from place to transition, where N = {0, 1, 2…};
- O:P × T→N denotes the set of output directional arcs from Transition to places.
- M:P→N denotes the marking of the Petri net, which defines the number of tokens present in the places, M0 is the initial Marking.
Stochastic Colored Petri Nets
2.2. End to End system of SCPN based Interdependent HCI Simulation Model System in a Spatiotemporal Environment
2.3. Architectural Framework of the SCPN based Interdependent HCI Simulation Model
2.4. Probabilistic Assessment for Interdependent Healthcare Critical Infrastructure (HCI) Network
3. Development of Interdependent Healthcare Critical Infrastructure Network Simulation Model
3.1. Healthcare Critical Infrastructure Interdependency during Chennai Flood 2015—Chennai, India
3.2. Case Study: Interdependent HCI Network during Chennai Floods in 2015
3.3. Assessing the Flood Risk at Individual Critical Infrastructure Facilities
3.3.1. Impact of Flooding on Electrical Supply Critical Infrastructure (Electrical Substation)
- Electrical Substation A [110/33/11 kV, Date of commissioning: 1 April 1992].
- Electrical Substation B [230/110 kV, Date of commissioning: 13 May 2010].
3.3.2. Impact of Flooding on Healthcare Critical Infrastructure (Hospital)
3.3.3. Impact of Flooding on Water Supply Critical Infrastructure (Water Pumping Station)
3.4. Stochastic Colored Petri Net (SCPN) Simulation Environment
- Flood Simulation.
- HCI with other CI Interdependency Network.
- HCI Internal Dependencies.
- Status of the Entire Network.
- Electrical Substations = 2 nodes.
- Hospitals = 2 Nodes
- Water Pumping station = 1 node
- Control Room (Command Centre) = 1 nodes
- Ambulances = 4
4. Results
4.1. System Analysis of the SCPN based Interdependent HCI Simulation Model
4.2. SCPN Driven Geographic Information System
5. Conclusions
Author Contributions
Funding
Acknowledgments
Conflicts of Interest
References
- Ramachandra, T.; Mujumdar, P.P. Urban Floods: Case Study of Bangalore. J. Disaster Dev. 2009, 3, 1–99. [Google Scholar]
- Rinaldi, S.M.; Peerenboom, J.P.; Kelly, T.K. Identifying, understanding, and analyzing critical infrastructure interdependencies. IEEE Control Syst. Mag. 2001, 21, 11–25. [Google Scholar]
- Dudenhoeffer, D.; Hartley, S.; Permann, M.; Pederson, P. Critical Infrastructure Interdependency Modeling: A Survey of Critical Infrastructure Interdependency Modeling; Idaho National Laboratory: Idaho Falls, ID, USA, 2006; Volume 25, p. 27. [Google Scholar]
- Ouyang, M. Review on modeling and simulation of interdependent critical infrastructure systems. Reliab. Eng. Syst. Saf. 2014, 121, 43–60. [Google Scholar] [CrossRef]
- Petit, F.; Verner, D.; Brannegan, D.; Buehring, W.; Dickinson, D. Analysis of Critical Infrastructure Dependencies and Interdependencies; Office of Scientific and Technical Information (OSTI): Oak Ridge, TN, USA, 2015. [Google Scholar]
- Vespignani, A. Complex networks: The fragility of interdependency. Nature 2010, 464, 984–985. [Google Scholar] [CrossRef] [PubMed]
- Nukavarapu, N.; Durbha, S. Stochastic coloured petrinet based healthcare infrastructure interdependency model. In Proceedings of the International Archives of the Photogrammetry, Remote Sensing and Spatial Information Sciences—ISPRS Archives; ISPRS Congress, Prague, Czech Republic, 12–19 July 2016. [Google Scholar]
- Loosemore, M.; Chow, V.W.; McGeorge, D. Modelling the risks of extreme weather events for Australasian hospital infrastructure using rich picture diagrams. Constr. Manag. Econ. 2012, 1–16. [Google Scholar] [CrossRef]
- Lee, E.E.; Mitchell, J.E.; Wallace, W.A. Restoration of services in interdependent infrastructure systems: A network flows approach. IEEE Trans. Syst. Man Cybern. Part C Appl. Rev. 2007, 37, 1303–1317. [Google Scholar] [CrossRef]
- Voeller, J.G.; Lee, E.E.; Mitchell, J.E.; Wallace, W.A. Network Flow Approaches for Analyzing and Managing Disruptions to Interdependent Infrastructure Systems. In Wiley Handbook of Science and Technology for Homeland Security; John Wiley & Sons: Hoboken, NJ, USA, 2009. [Google Scholar]
- Chou, C.-C.; Tseng, S.-M. Collection and Analysis of Critical Infrastructure Interdependency Relationships. J. Comput. Civ. Eng. 2010, 24, 539–547. [Google Scholar] [CrossRef]
- Jha, M.K. Dynamic Bayesian Network for Predicting the Likelihood of a Terrorist Attack at Critical Transportation Infrastructure Facilities. J. Infrastruct. Syst. 2009, 15, 31–39. [Google Scholar] [CrossRef]
- Barrett, C.; Beckman, R.; Channakeshava, K.; Huang, F.; Kumar, V.A.; Marathe, A.; Marathe, M.V.; Pei, G. Cascading failures in multiple infrastructures: From transportation to communication network. In Proceedings of the 2010 5th International Conference on Critical Infrastructure, CRIS 2010, Beijing, China, 20–22 September 2010. [Google Scholar]
- Dueñas-Osorio, L.; Kwasinski, A. Quantification of lifeline system interdependencies after the 27 February 2010 Mw 8.8 offshore Maule, Chile, earthquake. Earthq. Spectra 2012, 28, 581–603. [Google Scholar] [CrossRef]
- Cardellini, V.; Casalicchio, E.; Galli, E. Agent-based modeling of interdependencies in critical infrastructures through UML. In Proceedings of the SpringSim ’07—Proceedings of the 2007 Spring Simulation Multiconference, Norfolk, VA, USA, 25–29 March 2007. [Google Scholar]
- Arboleda, C.A.; Abraham, D.M.; Richard, J.-P.P.; Lubitz, R. Vulnerability Assessment of Health Care Facilities during Disaster Events. J. Infrastruct. Syst. 2009, 15, 149–161. [Google Scholar] [CrossRef]
- Arboleda, C.A.; Abraham, D.M.; Lubitz, R. Simulation As a Tool to Assess the Vulnerability of the Operation of a Health Care Facility. J. Perform. Constr. Facil. 2007, 21, 302–312. [Google Scholar] [CrossRef]
- John, J. Healthcare Impact Simulation Using HCSim Energy; U.S. Department of Energy Office of Scientific and Technical Information: Oak Ridge, TN, USA, 2013. [Google Scholar]
- Vugrin, E.D.; Verzi, S.J.; Finley, P.D.; Turnquist, M.A.; Griffin, A.R.; Ricci, K.A.; Wyte-Lake, T. Modeling Hospitals’ Adaptive Capacity during a Loss of Infrastructure Services. J. Healthc. Eng. 2015, 6, 85–120. [Google Scholar] [CrossRef] [PubMed]
- Petri, C.A. Kommunikation mit Automaten. Ph.D. Thesis, University of Bonn, Bonn, Germany, 1962. [Google Scholar]
- Peterson, J.L. Petri Nets. ACM Comput. Surv. 1977, 9, 223–252. [Google Scholar] [CrossRef]
- Marsan, M.A. Stochastic Petri nets: An elementary introduction. Appl. Evol. Comput. 1990, 424, 1–29. [Google Scholar]
- Zuberek, W.M. Timed Petri nets and preliminary performance evaluation. In Proceedings of the 7th annual symposium on Computer Architecture, La Baule, France, 6–8 May 1980; pp. 88–96. [Google Scholar]
- Marsan, M.A.; Balbo, G.; Conte, G.; Donatelli, S.; Franceschinis, G. Modelling with Generalized Stochastic Petri Nets. ACM SIGMETRICS Perform. Eval. Rev. 1998, 26, 2. [Google Scholar] [CrossRef]
- Gursesli, O.; Desrochers, A.A. Modeling infrastructure interdependencies using Petri nets. In Proceedings of the 2003 IEEE International Conference on Systems, Man and Cybernetics. Conference Theme—System Security and Assurance (Cat. No.03CH37483), Washington, DC, USA, 8 October 2004. [Google Scholar]
- Sultana, S.; Chen, Z. Modeling flood induced interdependencies among hydroelectricity generating infrastructures. J. Environ. Manage. 2009, 90, 3272–3282. [Google Scholar] [CrossRef] [PubMed]
- Krings, A.; Oman, P. A simple GSPN for modelling common mode failures in critical infrastructures. In Proceedings of the 36th Annual Hawaii International Conference on System Sciences, HICSS 2003, Big Island, HI, USA, 6–9 January 2003. [Google Scholar]
- Chen, T.M.; Sanchez-Aarnoutse, J.C.; Buford, J. Petri net modeling of cyber-physical attacks on smart grid. IEEE Trans. Smart Grid 2011, 2, 741–749. [Google Scholar] [CrossRef]
- Laprie, J.-C.; Kanoun, K.; Kaâniche, M. Modelling Interdependencies Between the Electricity and Information Infrastructures. Appl. Evol. Comput. 2007, 4680, 54–67. [Google Scholar]
- Omidvar, B.; Malekshah, M.H.; Omidvar, H. Failure risk assessment of interdependent infrastructures against earthquake, a Petri net approach: Case study-power and water distribution networks. Nat. Hazards 2013, 71, 1971–1993. [Google Scholar] [CrossRef]
- Giglio, D.; Sacco, N. A Petri net model for analysis, optimisation, and control of railway networks and train schedules. In Proceedings of the 2016 IEEE 19th International Conference on Intelligent Transportation Systems (ITSC), Rio de Janeiro, Brazil, 1–4 November 2016. [Google Scholar]
- Di Febbraro, A.; Giglio, D.; Sacco, N. On analyzing the vulnerabilities of a railway network with Petri nets. Transp. Res. Procedia 2017, 27, 553–560. [Google Scholar] [CrossRef]
- Szpyrka, M.; Jasiul, B. Evaluation of cyber security and modelling of risk propagation with Petri nets. Symmetry 2017, 9, 32. [Google Scholar] [CrossRef]
- Dotoli, M.; Fanti, M.P.; Iacobellis, G.; Martino, L.; Moretti, A.M.; Ukovich, W. Modeling and management of a hospital department via petri nets. In Proceedings of the 2010 IEEE Workshop on Health Care Management, WHCM, Venice, Italy, 18–20 February 2010. [Google Scholar]
- Hamana, S.; Augusto, V.; Xie, X.; Ieee, F. A Timed Petri Net Approach for Verification of Territorial Healthcare Information Systems. In Proceedings of the 2016 IEEE International Conference on Automation Science and Engineering (CASE), Fort Worth, TX, USA, 21–25 August 2016. [Google Scholar]
- Murata, T. Petri Nets: Properties, Analysis and Applications. Proc. IEEE 1989, 77, 541–580. [Google Scholar] [CrossRef]
- Peterson, J.L. A note on colored Petri nets. Inf. Process. Lett. 1980, 11, 40–43. [Google Scholar] [CrossRef]
- Jensen, K.; Kristensen, L.M. Coloured Petri Nets: Modelling and Validation of Concurrent Systems; Springer: Berlin/Heidelberg, Germany, 2009. [Google Scholar]
- Wells, L. Performance analysis using CPN tools. In Proceedings of the 1st International Conference on Performance Evaluation Methodolgies Tools—Valuetools ’06, Pisa, Italy, 11–13 October 2006; p. 59. [Google Scholar]
- Jensen, K. In Proceedings of the Sixth Workshop and Tutorial on Practical Use of Coloured Petri Nets and the CPN Tools. Aarhus, Denmark, 24–26 October 2005; p. 300. [Google Scholar]
- Jensen, K. Coloured petri nets. In Lecture Notes in Computer Science (Including Subseries Lecture Notes in Artificial Intelligence and Lecture Notes in Bioinformatics; Springer: Berlin/Heidelberg, Germany, 1987. [Google Scholar]
- Jensen, K. Coloured Petri Nets: Basic Concepts, Analysis Methods and Practical Use; Springer: Berlin/Heidelberg, Germany, 1996. [Google Scholar]
- Van der Aalst, W.M.P.; Stahl, C.; Westergaard, M. Strategies for modeling complex processes using colored Petri nets. In Lecture Notes in Computer Science (Including Subseries Lecture Notes in Artificial Intelligence and Lecture Notes in Bioinformatics; Springer: Berlin/Heidelberg, Germany, 2013. [Google Scholar]
- Malhotra, M.; Trivedi, K.S. Dependability Modeling Using Petri-Nets. IEEE Trans. Reliab. 1995, 44, 428–440. [Google Scholar] [CrossRef]
- Pandey, S.; Kaliamoorthy, I.; Reddy, M.S.; Rajakumar, A.; Pillai, B.; Micheal, J.C.J.; Kancherla, R.; Rela, M.; Varghese, J. Safe emergency evacuation of a Tertiary Care Hospital during the ‘once in a century’ floods in Chennai, India. Indian J. Crit. Care Med. 2016, 20, 104–108. [Google Scholar] [CrossRef]
- Sill, B.B.L.; Kozlowskf, R.T. Analysis of Storm-Damage Factors for Low-Rise Structures. J. Perform. Constr. Facil. 1997, 11, 168–177. [Google Scholar] [CrossRef]
- Federal Emergency Management Agency. Seismic Performance Assessment of Buildings; FEMA P-58. vol. 1, no. September; Federal Emergency Management Agency: Washington, DC, USA, 2012; p. 278. [Google Scholar]
- Precautions, G.S. Indian Electricity Rules, 1956; Government of India, Ministry of Power, Central Electricity Board: New Delhi, India, 1956.
- Peace, J.; Seidel, S.; Peace, J. Business Weathering The Storm: Building Business Resilience Building Business Resilience; Center for Climate and Energy Solutions: Arlington, VA, USA, 2013. [Google Scholar]


















| Flood Level (m) | Probability of Electrical Substation ‘A’ (110/11 kV) Flooding |
|---|---|
| 0.1 | 0.333 |
| 0.2 | 0.475 |
| 0.3 | 0.67 |
| 0.4 | 0.84 |
| 0.5 | 0.968 |
| 0.6 | 1 |
| 0.7 | 1 |
| Transition | Description | Transition Rate (λ) |
|---|---|---|
| T1 | Occurrence of Flood | Deterministic |
| T9 | The occurrence of flood affects Electrical substation A (230/110 kV) | 0.96 |
| T10 | The occurrence of flood affects Electrical substation B (110/11 kV) | 0.96 |
| T11 | The occurrence of flood affects Hospital A | 0.45 |
| T8 | The occurrence of flood affects Water pumping station A | 0.45 |
| T10 | Failure in Electrical substation A affects Electrical substation B | 1 |
| T12 | Failure in Electrical substation B affects Water pumping station A | 1 |
| T13 | Failure in Water pumping station A affects Hospital A | 1 |
| Sr.No | Name of the State (Place Node) | State (Place Node) Description |
|---|---|---|
| 1 | Flooded ESI | The place node indicates the inundation state of the Electrical substation A due to an increase in the flood level. |
| 2 | Flooded ES2 | The place node indicates the inundation state of the Electrical substation B due to an increase in the flood level. |
| 3 | Flooded PSI | The place node indicates the inundation state of Water pumping station A, due to an increase in the flood level. |
| 4 | Flooded HSI | The place node indicates the inundation state of Hospital A, due to an increase in the flood level. |
| 5 | P4 | The place node indicates the non-operational state of the Electrical substation B (Substation is inundated and electric supply is disrupted). |
| 6 | P5 | The place node indicates the electric supply disruption at Water pumping station A, due to the non-operational state of Electric substation B. |
| 7 | P6 | The place node indicates the electric supply disruption at Hospital A, due to the non-operational state of Electric substation B. |
| 8 | P7 | The place node indicates the non-operational state of the Water pumping station A (water pumping station is inundated and electric supply is disrupted). |
| 9 | P8 | The place node indicates the non-operational state of Hospital A, due to the inundation of hospital, electric supply, and water supply disruption. |
| 10 | Interdependent HCI network status | The tokens arriving at the place node indicate the non-operational state of the various CI facilities with the time stamp. The place node connects to the HCI network monitoring status subnet. |
| Sr.No | Name of the State (Place Node) | State (Place Node) Description |
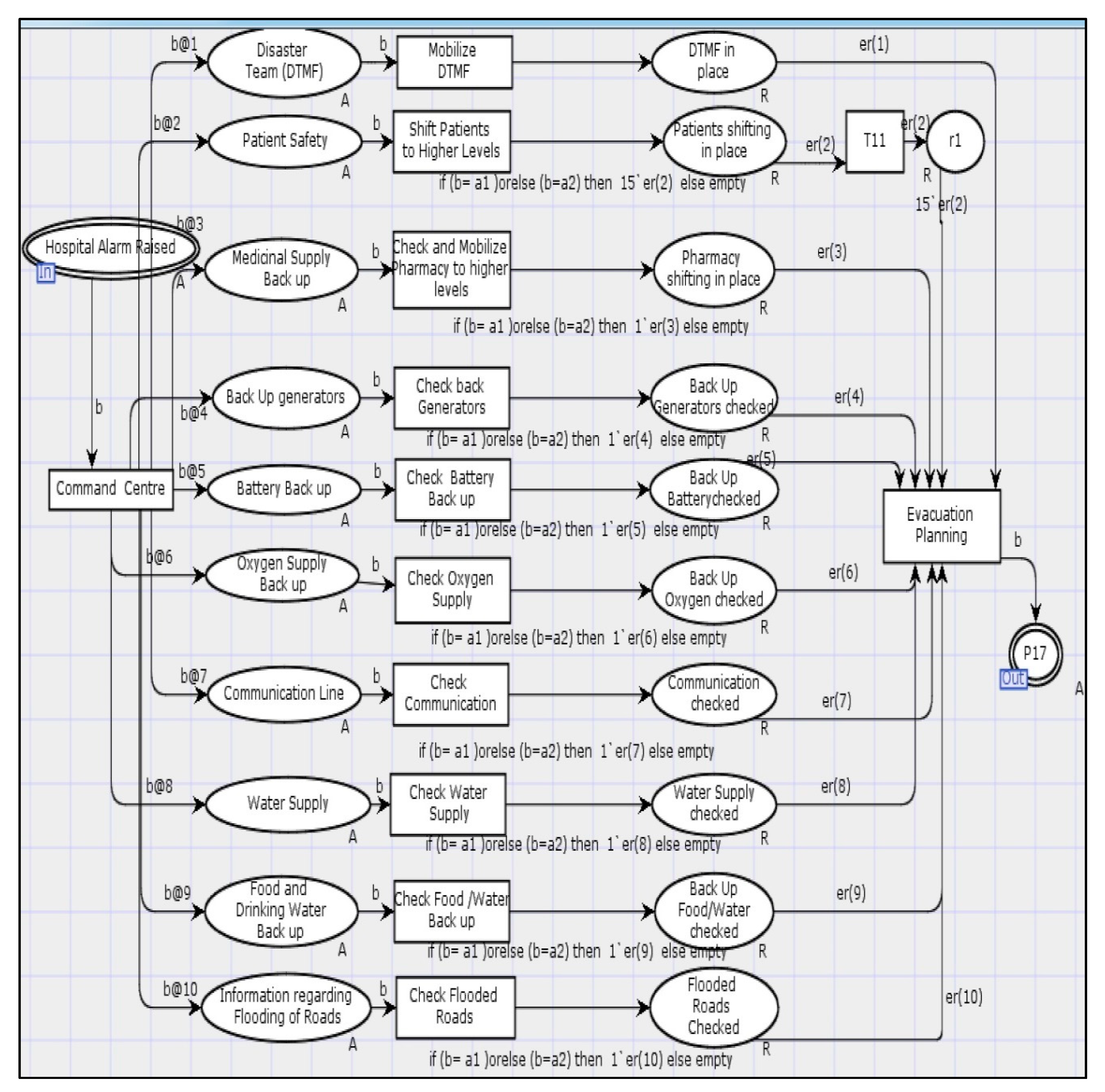
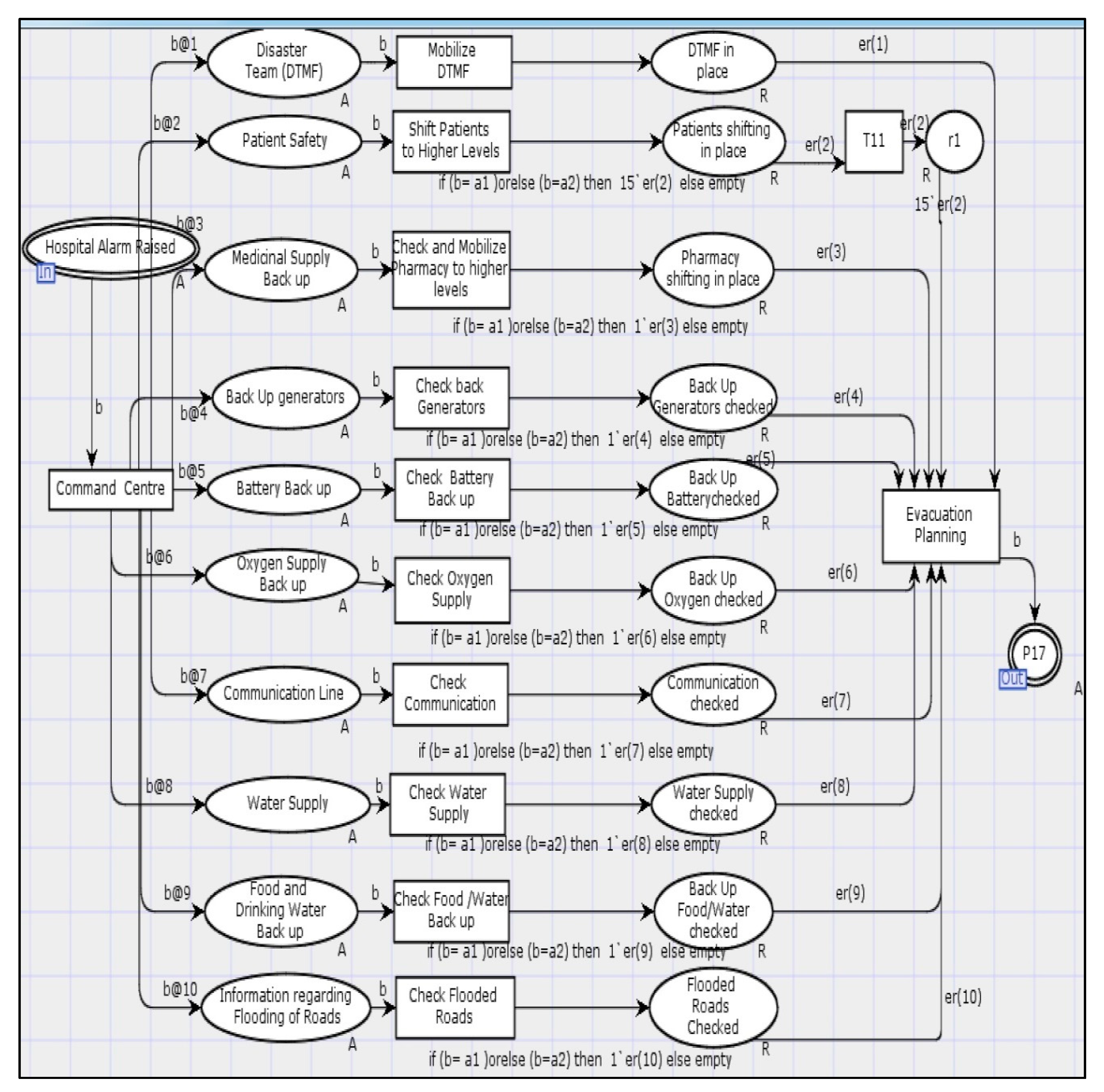
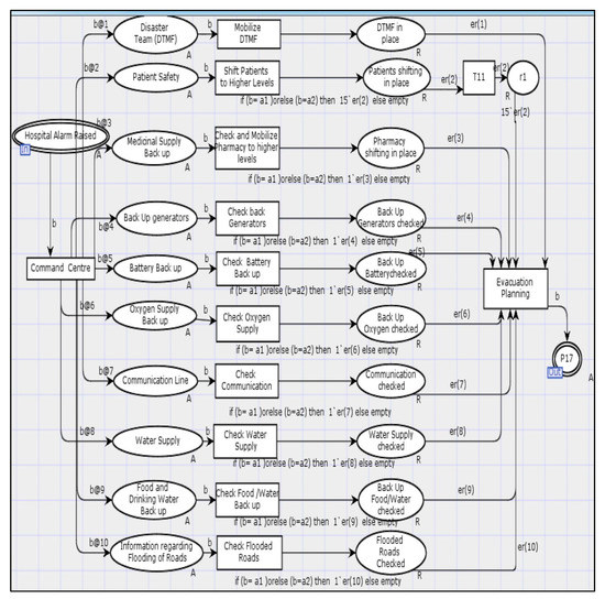
|---|---|---|
| 1 | Hospital Alarm Raised | The place node indicates that the alarm state of the hospital, as the model predicts the time until the hospital might run into a non-operational state. |
| 2 | Patients shifting | The patients are shifted to secure or higher locations in the hospital, till emergency evacuation takes place. |
| 3 | Pharmacy status | The state indicates the available pharmacy status at the hospital. |
| 4 | Backup Electrical Generators status | The place node indicates the status of the backup electrical generators at the hospital. |
| 5 | Power Battery Status | The place node indicates the status of the Power Battery Status at the hospital. |
| 6 | Oxygen cylinders | The place node indicates the status of the Oxygen cylinders at the hospital. |
| 7 | Communication | The place node indicates the status of the communication lines at the hospital. |
| 8 | Food and drinking water | The place node indicates the current status of the Food and drinking water to sustain at the hospital, till evacuation. |
| 9 | Back up water supply | The place node indicates the status of the Backup water supply at the hospital |
| 10 | The status of nearby roads | The place node indicates the status of the nearby roads (Transport CI) to the hospital, if they are inundated or not. |
| 11 | Emergency Evacuation planning | After checking the internal dependencies, the hospital reports about its status to the command center for emergency evacuation |
| Sr.No | Name of the State (Place Node) | State (Place Node) Description |
|---|---|---|
| 1 | ESI Down | The place node indicates the complete failure state of the Electrical substation A. |
| 2 | ES2 Down | The place node indicates the complete failure state of Electrical substation B. |
| 3 | PSI Down | The place node indicates the complete failure state of Water Pumping station A. |
| 4 | HSI Down | The place node indicates the complete failure state of Hospital A. |
| Critical Infrastructure Node | Mean Time to Failure (MTTF) (hr) |
|---|---|
| Electrical Substation A (230/110 kV) | 4.5 |
| Electrical Substation B (110/11 kV) | 7.4 |
| Water Pumping station A | 8.20 |
| Hospital A | 8.70 |
© 2020 by the authors. Licensee MDPI, Basel, Switzerland. This article is an open access article distributed under the terms and conditions of the Creative Commons Attribution (CC BY) license (http://creativecommons.org/licenses/by/4.0/).
Share and Cite
Nukavarapu, N.; Durbha, S. Interdependent Healthcare Critical Infrastructure Analysis in a Spatiotemporal Environment: A Case Study. ISPRS Int. J. Geo-Inf. 2020, 9, 387. https://doi.org/10.3390/ijgi9060387
Nukavarapu N, Durbha S. Interdependent Healthcare Critical Infrastructure Analysis in a Spatiotemporal Environment: A Case Study. ISPRS International Journal of Geo-Information. 2020; 9(6):387. https://doi.org/10.3390/ijgi9060387
Chicago/Turabian StyleNukavarapu, Nivedita, and Surya Durbha. 2020. "Interdependent Healthcare Critical Infrastructure Analysis in a Spatiotemporal Environment: A Case Study" ISPRS International Journal of Geo-Information 9, no. 6: 387. https://doi.org/10.3390/ijgi9060387
APA StyleNukavarapu, N., & Durbha, S. (2020). Interdependent Healthcare Critical Infrastructure Analysis in a Spatiotemporal Environment: A Case Study. ISPRS International Journal of Geo-Information, 9(6), 387. https://doi.org/10.3390/ijgi9060387
