Next Article in Journal
Spatial and Semantic Validation of Secondary Food Source Data
Next Article in Special Issue
Mapping the Potential for Biofuel Production on Marginal Lands: Differences in Definitions, Data and Models across Scales
Previous Article in Journal
Introduction to the Special Issue: Geospatial Monitoring and Modeling of Environmental Change
Previous Article in Special Issue
Model for Determining Geographical Distribution of Heat Saving Potentials in Danish Building Stock
 
 
Font Type:
Arial Georgia Verdana
Font Size:
Aa Aa Aa
Line Spacing:
Column Width:
Background:
Article

Spatial Analysis of Biomass Resources within a Socio-Ecologically Heterogeneous Region: Identifying Opportunities for a Mixed Feedstock Stream

1
Department of Geography, Penn State Institutes for Energy and the Environment, Pennsylvania State University, University Park, PA 16802, USA
2
Department of Geography, School of Policy Studies, Queen's Institute for Energy and Environmental Policy, Queen's University, Kingston, ON K7L 3N6, Canada
*
Author to whom correspondence should be addressed.
ISPRS Int. J. Geo-Inf. 2014, 3(1), 209-232; https://doi.org/10.3390/ijgi3010209
Submission received: 4 January 2014 / Revised: 21 January 2014 / Accepted: 29 January 2014 / Published: 25 February 2014
(This article belongs to the Special Issue GIS for Renewable Energy)

Abstract

:
Local bioenergy will play a crucial role in national and regional sustainable energy strategies. Effective siting and feedstock procurement strategies are critical to the development and implementation of bioenergy systems. This paper aims to improve spatial decision-support in this domain by shifting focus from homogenous (forestry or agricultural) regions toward heterogeneous regions—i.e., areas with a presence of both forestry and agricultural activities; in this case, eastern Ontario, Canada. Multiple land-cover and resource map series are integrated in order to produce a spatially distributed GIS-based model of resource availability. These data are soft-linked with spreadsheet-based linear models in order to estimate and compare the quantity and supply-cost of the full range of non-food bioenergy feedstock available to a prospective developer, and to assess the merits of a mixed feedstock stream relative to a homogenous feedstock stream. The method is applied to estimate bioenergy production potentials and biomass supply-cost curves for a number of cities in the study region. Comparisons of biomass catchment areas; supply-cost curves; resource density maps; and resource flow charts demonstrate considerable strategic and operational advantages to locating a facility within the region’s “transition zone” between forestry and agricultural activities. Existing and emerging bioenergy technologies that are feedstock agnostic and therefore capable of accepting a mixed-feedstock stream are reviewed with emphasis on “intermediates” such as wood pellets; biogas; and bio-oils, as well as bio-industrial clusters.

1. Introduction

Plant biomass resources can be used to generate a continuous and dispatchable supply of heat and electricity as well as solid, liquid, and gaseous fuels. The fungible nature of bioenergy highlights the importance of this resource to regional and national sustainable energy strategies, especially in the near term. In the area of liquid biofuels, public policy and private investment strategies are increasingly focusing on “second generation” or “advanced” production options, which tend to have greater net energy and ecological benefits compared to first generation options such as corn-based ethanol [1], and which are less disruptive to food security [2,3]. The most likely feedstock for bioenergy production, including advanced biofuels, is lignocellulosic plant material such as wood from forestry, agricultural residues, dedicated woody or herbaceous crops, and the biological components of municipal solid waste, all of which can be converted into energy or energy carriers through modern conversion technologies [4,5,6,7].
Biomass has relatively low energy density which prohibits long-distance transport. As a result, bioenergy production systems will need to limit as much as possible the distance between supply and conversion in order to achieve acceptable energy and financial returns on investment. What is more, biomass resources are distributed over wide geographical areas, while their biochemical properties are highly variable over space. Due to these site-specific logistical challenges (see also [8,9,10,11,12,13]), geographic information of available feedstock options is required for effective policy, planning, and investment decisions related to the implementation and commercialization of second generation bioenergy production. Accordingly, there is increasing emphasis on using geographic information systems (GIS) in order to resolve crucial uncertainties in the bioenergy supply-chain (visualized below in Figure 1) related to the location, quantity, and cost of potential feedstock [14]. There is growing interest in high resolution, spatially distributed approaches which minimize data aggregation [15,16,17]. Furthermore, there is greater emphasis on regional level analyses (with scales generally in the range of 200–500 km2) since it is at this analytical scale that a balance is achieved between incorporating local contextual factors that influence resource access and project viability (e.g., average yields; land tenure systems; land management and harvesting practices; infrastructural capacity; community acceptance) and identifying potential scale economies [18,19].
Current research into bioenergy production potential tends to focus on either agricultural regions (e.g., [20,21,22,23,24,25]) or forest regions, e.g., [26,27,28,29,30,31,32,33,34]. Increasingly, GIS-based resource assessments are integrating geo-information related to forestry and agricultural activities (e.g., [35,36,37,38,39,40]). In the rare case that this occurs, however, discussions of technological options for bioconversion are generally limited to electricity and heat (but see [39]); and opportunities for synergy between available biomass resource options are not explored. These are critical oversights given that multi-biomass supply chains can help to insulate against cost and availability fluctuations related to seasonality and greater storage requirements, as well as the low spatial density and associated increased transport requirements which challenge single biomass supply chains [11,13,21,41].
Figure 1. Second-generation bioenergy production supply chain. “Systemic drivers” are identified in perforated boxes as key drivers of change in the bioenergy system.
Figure 1. Second-generation bioenergy production supply chain. “Systemic drivers” are identified in perforated boxes as key drivers of change in the bioenergy system.
Many studies on potential feedstock supply begin by identifying an optimal “greenfield” location for the putative bioenergy or biofuel production facility (e.g., [42,43]). These sites are often selected by optimizing factors such as proximity to sufficient feedstock production, availability of transportation infrastructure connecting biomass to the proposed site (roads and rail), and access to market (roads, rail, or utility lines and proximity to population centres) [25,44]. In many cases, some key selection criteria may be fulfilled by existing production facilities (whether idle or operational), and utilization of this infrastructure could offset capital investment into new facilities. Utilizing existing production sites might also increase the chance of obtaining social license for operation; towns in which biomass processing facilities are already located are familiar with the high level of road and rail traffic associated with intensive forestry and agricultural activities, and skilled workers may be available locally to operate the facility. This is important because higher traffic activity associated with biomass transport and processing, and a lack of understanding of the type of employment associated with biomass processing, can both serve to fuel local resistance to project development [13]. These distinct qualities make towns where biomass processing facilities already exist “logical hubs” for bioenergy production [45] even if those hubs are not optimally spaced or sited according to some objective techno-economic function.
With all of this in mind, the purpose of this paper is to estimate bioenergy potential within a region that supports a mixture of forestry and agricultural resource management practices and economic activities. The study soft-links geographic information with spreadsheet-based models in order to locate and quantify available non-food feedstock for bioenergy production, and to identify sites with existing capacity to host a bioenergy production facility. By focusing on two of these sites, the study shows that a facility located along the transition zone between forestry and agricultural activities has considerable comparative advantages in terms of access to a continuous supply of feedstock relative to a facility located in a homogenous region. Existing and emerging bioenergy technologies are briefly reviewed with emphasis on existing technological capacity to process a mixed feedstock stream. This review extends our study beyond electricity and heat to include also pellets and other biofuels.

2. Study Area

South-eastern Ontario, illustrated in Figure 2, covers over 5.2 million ha or approximately five percent of the total land base of the Canadian province of Ontario. The region contains two major eco-zones according to the Ontario Ministry of Natural Resources (OMNR): the “Mixed-wood Plains” to the south-southeast and the “Great Lakes Boreal Shield” to the north-northwest. Moving from the south-east corner toward the north-west corner of the region, there is a clear shift from predominantly small urban centres with suburban and agricultural land covers to predominantly forested land managed within five separate forest management units (FMUs). Forested regions have varying degrees of recreational land use (e.g., cottages, resorts, and parks) and decreasing amounts of agriculture as one travels to the north and west. The transition zone—i.e., the area over which forestry and agricultural activities meet—is identified by the area of data overlap in Figure 1, which marks the spatial coincidence between Ontario’s Agricultural Resource Inventory and Forest Resource Inventory map data (we describe these map series later).
Shifting geographic patterns of investment in wood production and increased consumption of paperless products has left a surplus of underutilized low-quality wood, which once supported pulp and paper production, across the region’s forested land-base [6,46,47]. As stands become over-stocked with lower quality and small diameter wood, high value species are starved of nutrients and sunlight. In this context, local woodlot owners grow increasingly concerned about the long-term viability of their operations and are eager to selectively remove this wood [48,49,50]. In contrast to most regions of Canada, these resources are largely privately owned, with only 20% of forest owned by the Crown (public).
Agricultural resources are another significant source of biomass in the region. With 7,300–8,000 km2 of active cropland, the region hosts almost 25 per cent of Ontario’s agricultural land base. Since provincial regulation of ethanol blending mandates which began in 2007, the south-eastern portion of the region has attracted over 300 mL of corn-based ethanol production. As previously mentioned, there is a growing political movement to shift ethanol production to non-food biomass, including dedicated energy crops as well as grain residues. While many studies have suggested that the region (and Ontario generally) possesses a critical mass of such resources to support second generation bioenergy production, there is to date is an insufficient understanding of the spatial distribution of the resource base and therefore lack of precision in availability and cost of potential feedstock [51,52].
Figure 2. Map of study area, including county boundaries (county names in bold and italic), prospective facility locations (discussed in Section 3.3), and primary land cover datasets.
Figure 2. Map of study area, including county boundaries (county names in bold and italic), prospective facility locations (discussed in Section 3.3), and primary land cover datasets.

3. Data and Methods

The focus of this study is on the supply-cost and energy production potential from agricultural residues, dedicated crops, forestry residuals, and underutilized round-wood. Mill wastes (i.e., chips and bark) are not considered, since these resources are considered by many to be mostly inaccessible in the region due to relatively low production levels and high competition for what limited resources are available [47]. Data used to locate and quantify all considered biomass resources are listed in Table 1.
Table 1. Data sources used to locate and quantify bioenergy potential.
Table 1. Data sources used to locate and quantify bioenergy potential.
Data SourceData Specifications
Date of ReleaseFormat
Spatial DataOntario Land Cover Database (OLCDB)2004Raster, 25 m
Southern Ontario Land Resource Inventory (SOLRIS)2008Raster, 15 m
Forest Resource Inventory (FRI)Updated irregularlyPolygon, 1:50,000
Agricultural Resource Inventory (ARI)Printed in 1983; digitized in 2010Polygon, 1:50,000
Soil Survey Complex2011Polygon, 1:50,000
Statistical DataAgricultural Census (OMAFRA)Annual reports; comprehensive census every five yearsStatistics at the county-level (2003–2010)
“Forest Resources of Ontario” Reports; (OMNR)Annual; latest 2011Statistics at the forest management (multi-county) unit level
Review of academic literature[46,47]These studies lack a rigorous spatial component
Review of grey literature (i.e., literature which has not been formally peer reviewed)[48,49,51,52,53,54,55,56]Independent studies are shown in [48,49], while others were commissioned by various government agencies. Statistics available at region and county levels.

3.1. Mapping Theoretically Available Biomass Resources

As shown in Figure 2, neither Ontario’s forest resource inventory (FRI) nor the agricultural resource inventory (ARI) maps provide spatially complete land cover information and must therefore be carefully integrated into a single spatial dataset. A baseline land cover map of the study area (see [57]) is used in order to control the integration of the ARI and FRI data; where spatial gaps between these datasets exist, less thematically precise land-cover codes are selected from this baseline map. All data are assimilated into a 25 m raster which is achieved through vector-to-raster conversion using the center-cell method as well as nearest neighbour re-sampling where necessary. The land-cover classification system for each map is described below in Table 2.
Table 2. The land cover classification system used in this study to map regional biomass resources.
Table 2. The land cover classification system used in this study to map regional biomass resources.
OLCDB/SOLRIS Product *ARIFRI
1-Unsuitable Land4-Unclassified Crop Agriculture4-Unclassified Crop Agriculture
2-Unclassified Forest5-Corn System8-Livestock System
3-Unclassified Agriculture6-Mixed Grain System11-Non-regenerating Hardwood Stand
17-Tree Plantation7-Hay System12-Non-regenerating Softwood Stand
8-Livestock System13-Regenerating Hardwood Stand
9-Specialty Agriculture14-Regenerating Softwood Stand
10-Idle Land15-In-harvest Hardwood Stand
16-In-harvest Softwood Stand
* See [57].
Biomass availability is restricted by various geographical, sustainability, and economic factors which we map here as exclusion areas. Geographical factors are first considered by eliminating from the map those land-cover types which are (a) not bio-productive (all Class 1); and (b) not considered in this study due to data limitations (e.g., unclassified agriculture and specialty agriculture such as greenhouse systems). Those land-cover types that are unable to provide a sustainable reproductive surplus of biomass resources in the near to medium term (e.g., Class 8, 9, 11, 12) as well as forest stands which are inaccessible are also eliminated. Areas where biomass extraction is prohibited for sustainability reasons, in this case (a) riparian zones represented by a 30 m buffer surrounding all hydrological features in the region; and (b) provincial parks and ecologically significant areas, are removed through the multiplication of the land cover map with binary maps where a value of “0” locates the respective feature and a value of “1” retains the site (pixel).
When assessing the potential to grow dedicated bioenergy crops, sites currently active in crop agriculture are not considered. In other words, only land identified by the ARI as abandoned or idle is included in the spatial and numerical assessment of potential dedicated energy crop production. Land under hay and fodder corn is also excluded from the study as these crops are economically unavailable in the region due to competing uses in the food industry [56,58] (see also [38]). Residues from soybean production are difficult to harvest and are typically low-yielding in Ontario [58] and are therefore also excluded from the study.

3.2. Mapping Biomass Production Potential

Mapping biomass quantities is a four step process. First, yield estimates are derived from statistical data. Second, these estimates are disaggregated from their originally reported units (e.g., bushels per acre) into an SI unit that is normalized to the spatial unit of analysis which, in this case, is a 25 m2 pixel. Third, yield estimates are matched with their respective land-cover type, for which the respective land cover code is reclassified into the value representing its per-pixel yield estimate. Fourth, extraction rates are estimated based on parameters that define key limitations (e.g., soil quality, harvesting techniques) which are often related to higher order restrictions (e.g., sustainability and economic considerations). These limitations on extraction are what distinguish accessible biomass from theoretically available biomass. In the sections that follow, we discuss the process through which accessible biomass is mapped for each respective feedstock type.

3.2.1. Estimating Agricultural Biomass from Crop Residues

The logic through which available crop residue biomass (CRB) in dry tonnes for each crop type (i) is quantified at the pixel level is described in Equation (1):
where y represents average grain yield for crop i; r represents the residue-to-grain production factor; and e represents the residue extraction rate. Values are divided by 16 in order to disaggregate values from per ha estimates (t/10,000 m2) into map unit estimates (t/25 m × 25 m pixel, or 625 m2). Moisture content, m, is the standardized moisture content used to weigh annual yields for statistical reporting purposes which in Ontario is 15 per cent [59].
Grain yields are computed at the county level as eight year averages (2003–2010) (Figure 3). Residue-to-grain ratios are taken from [58] since they are the most recent and comprehensive and have been derived from empirical research conducted in Ontario (Table 3). Following [38,46], this study takes a conservative approach to residue extraction and assumes that only 30 per cent of theoretically available residues are able to be diverted toward bioenergy production. Residue extraction is restricted to areas that consistently demonstrate yields above 150 bu/ha (150 bu is converted to tonnes in Table 4 for specific crop types) which is considered to be a conservative baseline at which residue removal is sustainable [54]. The exception to this rule is winter wheat which is assumed to be part of a corn-soy-wheat or a corn-wheat rotation and therefore part of a more complex cropping system that generally yields higher residue rates on an annual basis [56,60]. An average yield for wheat, barley, and oat residues is derived and used to reclassify the “unclassified crop agriculture” land cover code. Straw and stover have directly corresponding land cover codes which are reclassified accordingly. In all cases, reclassification occurs at the county-level so that yield estimates match their geographical variability as closely as possible. County-level yield maps are then re-integrated to produce a regional-level map of yield estimates.
Figure 3. Average grain yields (2003–2010) in bushels per hectare.
Figure 3. Average grain yields (2003–2010) in bushels per hectare.
Table 3. Residue production factors.
Table 3. Residue production factors.
Residue TypeResidue Production Factor a
Corn Stover1
Wheat Straw (Spring)1.3
Wheat Straw (Winter)1.7
Oat Straw2
Barley Straw1.5
Rye Straw1.5
Mixed Grain b1.2
a Source: [58]; b Includes lower-grade grains that are sown and harvested together, largely for animal feed.
Table 4. Parameters for estimating forest harvest residues.
Table 4. Parameters for estimating forest harvest residues.
Forest Harvest ParameterValue
Annual harvested rate (%) *2.2
Residue from selective harvest (odt/ha)2
Residue from shelterwood harvest (odt/ha)10.8
Residue from clear cut harvest (odt/ha)16.8
* Area harvested as per cent of total harvestable area.

3.2.2. Estimating Biomass from Grassland Plantations

As mentioned previously, only land classified as idle/abandoned is considered for dedicated biomass production. A review of field studies conducted within the region suggests that switchgrass is among the most suitable dedicated crops in the area given prevailing climate, soil types, and land management practices (see [53,56]). A native perennial grass with deep root structures, switchgrass production can help to inhibit soil erosion and accumulate soil organic matter. As opposed to short rotation woody coppice options such as willow and poplar, switchgrass production “fits” into existing regional farming practices to the extent that, once established, it can even be harvested on an annual basis using standard straw/hay equipment. Indeed, hay is already the most prevalent crop across the region. Based on existing studies conducted in and around the region, an average switchgrass yield of 10 ODT/ha is used in this study, although it is important to recognize that yields will vary with species and cultivar selection as well as soil management practices [56].
Although energy crops have considerable promise in the region, there is evidence to show that growers will not establish these crops unless there is a guaranteed market while developers will not provide that market without a guaranteed supply [61]. This persistent chicken-and-egg situation, along with the risk aversion of the general farming community with respect to fundamental changes to their target market and their planting-growing-harvesting activities (see [18,62]), means it would be overly optimistic to assume idle land will be allocated toward the production of dedicated energy crops. For these reasons, production potentials are estimated with and without inputs from switchgrass production.

3.2.3. Estimating Biomass from Forests

In this study, forestry yields are estimated as a function of harvest intensity (i.e., recovery of biomass on a per hectare basis) due to the harvesting system employed, and harvesting rate (i.e., the proportion of total productive forest area that is harvested in any given year), which is determined by regional market conditions for primary wood products. These parameters are summarized in Table 4. The spatial differentiation of harvesting practices across the region is determined using FRI attribute data. Yields for selective harvest system are from [63]. Other estimates are derived from personal communication with local woodlot owners and managers who are experimenting with stand improvement techniques and monitoring residue production based on harvest system. (Note that in this study one cubic meter of green forest biomass is assumed to be equivalent to 0.876 green metric tonnes (GMT) [64] or 0.438 ODT at 50 per cent moisture (wet basis). Using the most recent best-estimates from regional forest managers, biomass availability is calculated using a harvest rate of 2.2%.

3.3. Spatial Analysis of Biomass Supply-Cost and Bioenergy Production Potential

This section assumes that available biomass will be processed in a facility into either energy (electricity, heat) or fuel (e.g., pellets; biogas). Biomass feedstock density is mapped using focal point statistics. The sum of all biomass resources within a 30 km driving distance is calculated at each pixel. A catchment area of 30 km is typically assumed as the minimum service area required to support medium and large-scale bioenergy production [5]. This process is run for five categories: forestry and agricultural resources; forestry and agricultural resources without inputs from switchgrass; all agricultural resources; agricultural residues only (no switchgrass production); and forestry residues only. Cities and towns considered as potential hosts for a bioenergy facility are short-listed using access to product markets via rail lines or deep-water ports as well as the availability of skilled labour and proximity to existing saw mills as selection criteria. We build upon earlier reports by [52,65], where population centres in the region were already filtered using these criteria. Smith’s Falls is included in the list of sites given its access to a rail junction that includes five commercial lines and a recent closure of a large manufacturing plant which has opened up industrial land for a new use. Smith’s Falls is located directly on the boundary between forest and agricultural land-use activities in the region and is in theory optimally located to support a multi-biomass feedstock stream. All of these sites are mapped in Figure 2. City or town centroids are assumed to be the collection point for incoming biomass.
Biomass type and quantities are estimated over one hundred kilometer service areas for all prospective facilities, as generated through network analysis of road infrastructure. These catchment areas are summarized and compared in order to identify three sites for comparative analysis in terms of resource density and supply-cost: one surrounded by a diverse fuel supply; one by predominantly forested fuels; and one by predominantly agricultural fuels. The supply-cost model is built on the following assumptions: (a) wood from forests is sorted and bundled at roadside and transported to the facility at 50 per cent moisture content in a 40 t truck; (b) agricultural residues are harvested separately from the grain and baled in round bales; (c) switch-grass is wind-rowed and overwintered, and then baled into round bales in spring (Over-wintering leads to field drying and therefore lower moisture contents at harvest and has also been shown to result in a loss of minerals and alkali metals, especially chlorine and potassium, through leaching [53]; (d) residues and grasses are baled are stored field-side temporarily, and then transported to the facility at 20 per cent moisture content in a 30 t truck; (e) average trucking speed is 60 km/h; and (f) any processing such as chipping and drying is performed at the bioenergy facility. Dry matter losses throughout the system are assumed to be 15 per cent for agricultural resources and 5 per cent for forest residues. Data used to populate the mathematical model of production and transport costs, summarized in Table 5, are derived from literature mining as well as personal communication with local woodlot owners and managers.
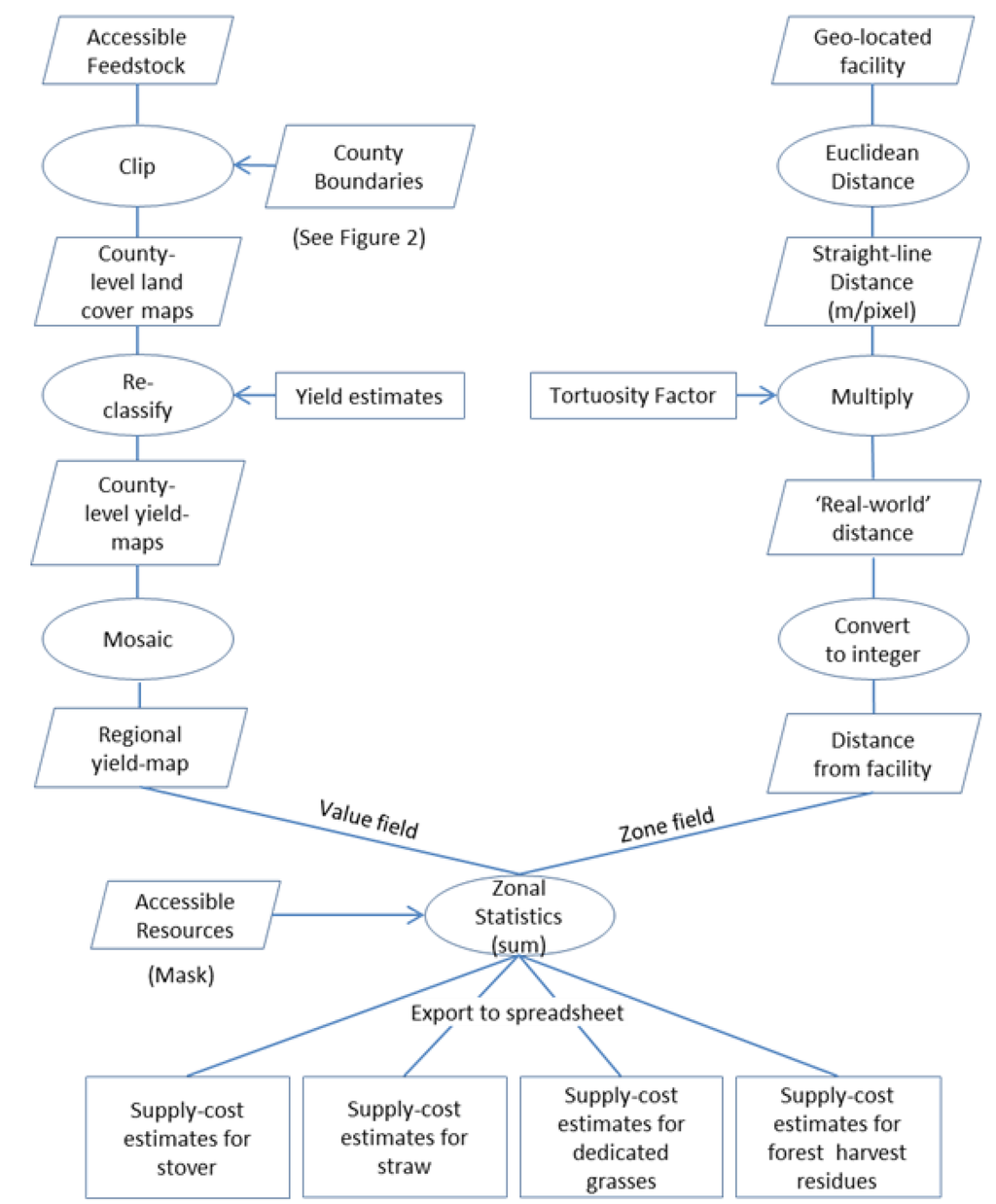
This study lacks access to logging road data and is aiming to estimate supply-costs using spatially distributed (raster) data. As such, a tortuosity factor (TF) is used to convert euclidean (cell-to-cell) distances into real-world driving distances between the supply cell and the destination cell (see also [28]). Due to lack of sufficient data, slope was not considered in this analysis as a factor impacting driving distance/costs. The TF is chosen based on conformity tests whereby the 100 km service area calculated through network analysis is compared to the area within a 100 km radius after various tortuosity conversions of straight-line distances. A regional average of 1.35 was calculated, with a range from 1.45 (in northerly less populated forested areas, including extraction distance) and 1.25 (in southerly and more populated agricultural areas). The raster representation of distance from facility based on tortuosity is used as the “zone” field in order to run the zonal statistical function “sum” over the yield map, so that fibre supply is quantified at each distance zone. The mask function is used to run this process for specific feedstock types. Data are exported to excel, where supply-cost curves are generated by inputting the distance and yield values into the supply-cost model (see Figure 4).
Table 5. Biomasssupply-cost model inputs.
Table 5. Biomasssupply-cost model inputs.
Feedstock Cost Factors ($/ODT)
Stover harvest & processing70.86 a
Straw harvest & processing59.51 a
Switchgrass harvest & processing68.38 a
FHR harvest & processing20.00 a,b
Biomass loading & unloading6.00 c
Agriculture transport costs ($/ODT-km)0.14 d
Forestry transport costs ($/ODT-km)0.18 d
a From triangulation of literature (e.g., see [66]) and personal communication with local producers; b Assumes the majority of harvest costs are carried by primary sawlogs/roundwood; c From [38,64]; d Model calculations.
Figure 4. Workflow illustrating method used to generate spatially explicit biomass supply-cost curves for different biomass types.
Figure 4. Workflow illustrating method used to generate spatially explicit biomass supply-cost curves for different biomass types.

4. Results

The study found that 2.27 M ha of land has potential to provide biomass feedstock under the restrictions described above. Total production will average over 2 M ODT, broken down into the feedstock types shown in Figure 5, assuming full allocation of idle land toward switchgrass production. The contribution from dedicated bioenergy crops is significant; without inputs from dedicated energy crop production, just over 1.1 M ODT of potential bioenergy feedstock is available. The minimum grain production threshold for residue removal of 150 bu/ha eliminates residues from canola and bean production, as well as most straw residues. Still, potential fibre production from agricultural residues is almost three times greater than from forest residues. Indeed, access to biomass resources within a 100 km radius tends to be higher in catchment areas for sites in the agricultural centre of the region than for those cities located within the forestry centre of the region (see Table 6). Access to bioresources in agricultural centers is, however, strongly sensitive to switchgrass production (or some other dedicated bioenergy crop). When switchgrass production is removed from consideration, estimated yields drop by 60 per cent in agricultural centers, compared to just 30 per cent for centers located nearer the transition zone and 4–12 per cent for forestry centers. As a result, those facilities located nearer the transition zone, including Roslin, Renfrew, and especially Smith’s Falls, boast the highest total yield with and without switchgrass production.
Figure 5. Breakdown of estimated bioenergy feedstock across eastern Ontario (estimates in dry tonne).
Figure 5. Breakdown of estimated bioenergy feedstock across eastern Ontario (estimates in dry tonne).
Table 6. Comparison of 100 km bioenergy feedstock catchments.
Table 6. Comparison of 100 km bioenergy feedstock catchments.
Prospective SiteOverall Land Area (ha)Suitable Land Area (ha)% Area Agriculture% Area Idled% Area ForestTotal Yield (t) with SwitchgrassTotal Yield (t) without Switchgrass
Bancroft1,672,298869,4894.60.495.0253,736225,431
Cornwall850,903284,46768.214.717.0718,162299,235
Pembroke1,081,057523,03416.90.282.9239,952228,228
Peterborough1,393,959451,93838.82.858.3412,706284,063
Prescott1,255,273360,71450.014.935.2831,734295,923
Renfrew1,610,161752,78717.41.980.7467,535324,872
Roslin1,687,864594,52927.63.568.8511,361300,836
Smith’s Falls1,723,478622,92032.78.259.1885,011374,101
Trenton1,356,426405,61344.25.650.3506,406280,523
Regional Total *5,204,6272,274,59625.23.958.52,022,2031,131,067
* Site-specific total yields do not sum to this total due to overlapping catchments. The regional total does not include double counting.
Figure 6. Spatial density of biomass resources in eastern Ontario, illustrated as per-pixel potential energy yield aggregated over a 30 km driving distance. Resource potential normalized to power production potential, assuming an electricity generation facility operating at 80 per cent capacity factor and 40 per cent total efficiency. Based on these parameters and standard heating content of various biomass types, we assume that approximately 3,500 t of woody material; 3,900 t of grass, straw, or stover, and 3,700 t of a mixed feedstock stream are required to support a 1 MW facility.
Figure 6. Spatial density of biomass resources in eastern Ontario, illustrated as per-pixel potential energy yield aggregated over a 30 km driving distance. Resource potential normalized to power production potential, assuming an electricity generation facility operating at 80 per cent capacity factor and 40 per cent total efficiency. Based on these parameters and standard heating content of various biomass types, we assume that approximately 3,500 t of woody material; 3,900 t of grass, straw, or stover, and 3,700 t of a mixed feedstock stream are required to support a 1 MW facility.
The study also found clear benefits of locating along the transition zone. These benefits are expressed in a number of ways. Firstly, focal point statistics reveal that when forest and agricultural resources are aggregated, a facility located anywhere in the region will have access to a sufficient quantity of biomass within a 30 km driving distance to support at least 1 MW of electricity generation capacity resources (Figure 6). The same is not true where only forest or agricultural resources are concerned. The comparison of supply-cost curves for three sites is also instructive (Figure 7). Bancroft’s catchment area is dominated by forested area; Cornwall’s by agricultural area; and Smith’s Falls has the most balanced catchment area due to its location at the transition zone. While the supply-cost curves for Bancroft and Smith’s falls are equivalent at the lowest end of the supply-cost curve due to proximity to relatively inexpensive forest harvest residues, a facility at Smith’s Falls could achieve a larger processing scale at a lower overall supply-cost if it included a dedicated bioenergy crop input. In fact, Smiths Falls would have access to the greatest volume of biomass at the lowest driving distance relative to all other cities compared in the study. This finding is confirmed in distance-supply curves shown in Figure 8, which also demonstrate that the transition zone advantages are independent of switchgrass production; in other words, the spatial density of potential resources is strongest at the transition zone whether switchgrass (or some other dedicated bioenergy crop) is grown in the region or not.
Figure 7. Supply-cost curve comparison at three locations: An agricultural center (Cornwall), a forestry center (Bancroft), and a center located at the transition zone between forestry and agricultural activities (Smith’s Falls).
Figure 7. Supply-cost curve comparison at three locations: An agricultural center (Cornwall), a forestry center (Bancroft), and a center located at the transition zone between forestry and agricultural activities (Smith’s Falls).
Figure 8. Biomass supply-distance curves for selected cities. Smith’s Falls, located at the transition zone, benefits from steeper curves with and without switchgrass production which signifies higher resource density and reduced reliance on dedicated bioenergy crops relative to cities within homogenous forestry or agricultural areas. Note that these costs do not include expected profits to producers: i.e., they are “techno-economic” assessments only.
Figure 8. Biomass supply-distance curves for selected cities. Smith’s Falls, located at the transition zone, benefits from steeper curves with and without switchgrass production which signifies higher resource density and reduced reliance on dedicated bioenergy crops relative to cities within homogenous forestry or agricultural areas. Note that these costs do not include expected profits to producers: i.e., they are “techno-economic” assessments only.

5. Discussion

Forest resources constitute a relatively small proportion of overall bioenergy production potential in the region. Post-analysis discussions with local woodlot owners suggest that this study may be too strongly conservative where the estimation of forest biomass is concerned. The difference is not a matter of ecological limitations, but of economic opportunities (or lack thereof). Prior to 2000, more than 90,000 ODT of round-wood from crown-land alone (which represents only 20%–25% of the forested land in the region) was allocated toward pulp and paper production [67,68]. Since 2006, eastern Ontario has lost more than 700,000 ODT of pulp wood processing, along with additional losses in other types of wood processing (see Table 7). The loss of this market is the primary reason why the harvest rate assumed in this study was set at 2.2 per cent when woodlot managers suggest they could be upwards of 3–4 per cent. More to the point, the “stranded wood” as estimated by the loss of market summarized below could be used for bioenergy production. Local woodlot managers point out that in many cases pulpwood with low market value represents anywhere from 55–70 per cent of all wood that is (or can be) harvested in a typical stand in this region (c.f. [47]). Since value-added processing of lower quality wood is already diminished due to macroeconomic factors, this new activity would be a positive rather than a disruptive force to the regional economy.
Table 7. Permanent market losses for eastern Ontario wood since 2006.
Table 7. Permanent market losses for eastern Ontario wood since 2006.
OwnerMill TypeLocationResource Utilization (GMT)
Smurfit-StonePulpPortage Du Fort, QC, USA200,000 a
DomtarPulpCornwall, ON, USA240,000 a
DomtarPaperGatineau, QC & Ottawa, ON, USA600,000 b
ATCMDFPembroke, ON, USA350,000 b
Combi-BoardParticle BoardBancroft, ON, USA300,000 b
a Includes only estimated round-wood resources sourced from eastern Ontario; b Total capacity of plant, some of which is satisfied by mill residues and round-wood sourced from outside the region; GMT = green metric tonnes; MDF = medium density fibreboard. Sources: [47,68].
In order to estimate how the recovery of pulpwood might impact forest biomass estimates, forest biomass (FB) is estimated as a sub-set of gross volume per Equation (2) (see also [69]):
FB = a × p × e
where a represents productive forest area; p represents forest productivity; and e is an assumed extraction rate of biomass for energy. Forested area is estimated by summing the accessible and productive forested land area within the GIS, excluding riparian zones or protected/sensitive forest areas. Forest productivity is the most recent current annual increment (CAI) of forest growth which, in this region, is estimated to be 2.5 m3/ha [67]. It is assumed that 65 per cent of the gross volume can be recovered, 60 per cent of which (i.e., 40 per cent of the total incremental growth, so that e = 0.40 in Equation (2)) could enter the bioenergy market as harvest residuals, non-commercial wood and pulpwood. In total, over 705,000 ODT of forest biomass might be available across the region based on a gross-yield analysis, which is more than double the yield estimated based only on forest harvest residues. (Note that we are assuming one cubic meter of green forest biomass to be equivalent to 0.876 green metric tonnes (GMT) [70] or 0.438 ODT at 50 per cent moisture.) The issue here is one of cost. Production and harvesting costs of unsorted roundwood is estimated at roughly $30/ODT (not counting loading or transport), which is 50 per cent higher than the cost of residues. Overall, the recovery of forest biomass (residues and low-value roundwood alike) is driven by market opportunities for high value standing wood from which the vast majority of harvesting costs are typically allocated (see also [48]). Without a robust primary market, harvest rates are low (as was assumed in this study), and low-quality round-wood remains stranded where stands are not supporting a critical mass of saw-log quality wood. Alternatively, future policy interventions might consider subsidizing this harvest activity as is currently the case in Finland, where government assistance toward harvesting costs has helped to maintain employment while ensuring the long-term viability of regional forestry economies [71]. This study has provided the foundation upon which to model how biomass supply-cost and bioenergy production potential might change in (eastern) Ontario under a similar regulatory environment.
Based on the supply-cost analysis above, great attention to forest biomass would help achieve higher rates of bioenergy production at the lowest cost. Indeed, harvest residues and low-quality roundwood are cheapest among all options for cellulosic material. Switchgrass production costs are primarily driven by land clearing, baling, and yield. In contrast to agricultural residues, dedicated biomass production systems must capture the costs of land acquisition/rent since those are not absorbed in the sale of primary products (e.g., grain). Based on [56], a regional average of $74/ha was assumed due to data limitations (values generally range from $35–100). Cheaper land can be found in the Lanark highlands and east of Peterborough, while rents can be as high as $200 in the Ottawa area. Where land is already cleared and rents are cheap, switch-grass production is reduced by as much as $12–18/ODT and begins to compete with lower-quality forest wood liberated through thinning operations (but is still considerably more expensive than forest residuals). Although stover and straw are often touted as a low-cost feedstock, nutrient replacement rather than transportation or handling drives the cost of this resource higher than other sources of fibre. Nutrient fertilizer costs were estimated from [72]. Note that, in line with this study, the majority of published findings report a range of break-even cost estimates for stover removal (excluding transport) of $55–80/ODT [73], although some estimates are as low as $36–41/ODT [74,75]. Identifying farms with the appropriate mix of soil type and land management activities (e.g., no-till agriculture) from which nutrients might be exported without impacts on overall productivity and soil quality can reduce the marginal cost of stover and straw to below $60/ODT.

Technical Challenges to Processing a Mixed Feedstock Stream

Although multi-biomass resource assessments are increasingly common in literature (e.g., [39,40]), this study identified and assessed the opportunities that are available when synergizing these resources within a mixed-feedstock stream. Access to a greater range of potential feedstock in closer proximity, as well as access to cleared but abandoned agricultural land upon which to grow dedicated feedstock could be achieved if a facility is located along transition zones between forestry and agricultural activities. Locating along the transition zone not only ensures that feedstock can be procured at the lowest possible point along the supply-cost curve, but also insulates the facility from localized disruptions in the availability, composition, and cost of supply caused by the “systemic drivers” of change identified in Figure 1, and discussed above in relation to the forestry sector. Perhaps, more importantly, the growth and supply cycles of agriculture and forestry source options do not necessarily overlap in time so that multi-biomass supply chains ensure a consistent flow of feedstock from field to facility through time, thereby reducing on-site storage requirements. This is especially the case if perennial grasses are over-wintered and delivered to the facility in spring. From a technological perspective, encouraging technologies that can process lignocellulosic fibre from various source options (so-called “Phase III” biorefineries; see [76]) is required in order to make this siting and procurement strategy viable.
Lignocellulosic conversion technologies can generate fuels, energy, and chemicals through three primary means: biochemical conversion which involves hydrolysis, saccharification and fermentation; thermochemical conversion (combustion; gasification; pyrolysis); and physical processing (pellets; briquettes) (see [4,5,7,77]). Most operational and near-commercial technologies are sensitive to variations of ash and lignin content within the feedstock mix. Since these can vary considerably between feedstock types (not to mention inter-species variation), most technologies require a relatively homogenous biomass mix in order to maximize product recovery and to control product quality. Where lignin-rich resources (e.g., softwood) are included into the feedstock mix, for example, bioconversion into ethanol requires concentrated acids [78] or ionic liquids [79] in order to compromise the structural integrity of lignin and hydrolyze available sugars; both of which are cost prohibitive inputs. Combustion and gasification technologies do not achieve temperatures high enough to thermo-chemically destroy silica and other trace metals found within herbaceous material such as straw and stover. Resulting ash deposition causes clinkering and slagging within the systems which lowers the system efficiency and increases cost of operation and maintenance [4,80]. Furthermore, the minimum ethanol selling price (i.e., the price required to achieve a 10 per cent internal rate of return) of ethanol from syngas has been shown to rise 50 percent when the ash content within the feedstock increases from 1–15 per cent [77]. This means that relatively homogenous feedstock streams of hardwood or softwood are preferred to mixed or homogenous feedstock streams that include stover, straw, or dedicated grasses [81].
Clearly, a heterogeneous feedstock is difficult to process on an industrial scale. One way to incorporate heterogeneous feedstock into a bioenergy system is to create a homogenous intermediate [11]. There are currently two conversion pathways capable of achieving this goal. The first is pyrolysis, a thermochemical process which converts the total mass of feedstock including ash and lignin into a combination of char, gas, and oils, the relative breakdown of which is dependent on operating temperatures/pressure and residence time. Based on current energy markets, however, energy products derived from this process are not competitive [46], although some facilities are using pyrolysis in order to produce food ingredients and specialty chemicals which are higher value markets compared to energy (e.g., the Ensyn facility in Renfrew). Pelletization is the second technology that can homogenize a heterogeneous feedstock. Pellet plants can mix the feedstock directly in which case the “blend” is controlled to ensure the product meets industry and regulatory standards for moisture and ash content, or the feedstock is separated at the factory gate and fed into dedicated but parallel lines into their respective diet. In either case, scale economies are more easily achieved, and indeed operational pellet facilities are now accepting and processing a mixed feedstock stream including green forestry wood, straw, and municipal waste (e.g., the Woodville Pellet Corporation plant at Kirkfield, Ontario; see also [82]). Pyrolysis bio-oil and pellets provide a platform fuel that can be used as an intermediary input into subsequent energy, fuel, or chemical production.
Alternatively, multi-biomass feedstock streams might be processed within biomass-based industrial (bio-industrial) parks. Conceptually speaking, a bio-industrial park is an agglomeration or cluster of industrial activities focused on the conversion of biomass feedstock into one or a combination of energy, fuels, and products (e.g., platform chemicals) within separate but interconnected industrial processes. Using this concept, multi-biomass feedstock streams could be processed within multiple optimized units (i.e., parameterized to manage specific ash and lignin contents) rather than a single unit. Locating such a park within the transition zone between forestry and agricultural will ensure access to a greater range of feedstock options within a shorter distance and at lower cost, along with a most consistent flow of feedstock. In this case, insulation from cost and availability fluctuations would apply only to the cluster on aggregate or viewed collectively, but not necessarily to the individual facilities. Current siting strategies for bio-industrial parks, however, are focused on identifying mature industrial sites with easy access to export opportunities (e.g., see [83]). Future research should compare the cost-benefits of this strategy against locating the park in our proposed transition zone.

6. Conclusions

In order to achieve the widespread commercialization of bioenergy production, policy and technology solutions must match the composition of local biomass; scale economies must be balanced with feedstock supply-cost; and lenders need to be assured that a continuous cost effective feedstock is available over an annual planning horizon. In some regions, forest and agricultural resources are available in sufficient quantity to achieve these goals, and in fact, can be coordinated into a mixed-feedstock stream with multiple economic and ecological benefits. A prospective facility could maximize its access to feedstock and minimize driving distance if located at “transition zones” between forestry and agricultural activities. Indeed, leveraging the complementary nature of forest and agricultural resource options and having the capacity to be flexible in terms of feedstock procurement will improve resiliency and scale economies in bioenergy production. Deploying technologies that are relatively feedstock agnostic, which can use heterogeneous sources to produce an “intermediate such as pellets or oils, is one option.
The approach taken to feedstock identification in this study has greatly improved the estimation of feedstock cost and availability in our study area. This study, and the future research questions it has helped to identify, especially those related to uncertainty in key parameters and siting strategies for bio-industrial parks, will help policymakers identify suitable renewable energy targets where bioenergy production is concerned, and also provide companies the data they require to qualify for business loans which will allow them to accelerate the uptake of advanced bioenergy technologies.

Author Contributions

An earlier version of this manuscript was submitted as a chapter in a thesis submitted in partial fulfillment of the degree Doctor of Philosophy by Kirby Calvert. As such, Kirby Calvert performed all data collection, data processing, and data analysis duties associated with this research. He was responsible for drafting the initial manuscript, and for taking the lead on all subsequent revisions.
Warren Mabee, as Kirby Calvert’s supervisor, advised all research activities and assisted with data collection, data analysis, and interpretation of findings. Warren Mabee contributed to 25 percent of the written work, and assisted with revisions throughout the editing process.

Conflicts of Interest

The authors declare no conflict of interest.

References

  1. Khanna, M.; Crago, C.L.; Black, M. Can biofuels be a solution to climate change? The implications of land use change-related emissions for policy. Interface Focus 2011, 1, 233–247. [Google Scholar] [CrossRef]
  2. Koh, L.P.; Ghazoul, J. Biofuels, biodiversity, and people: Understanding the conflicts and finding the opportunities. Biol. Conserv. 2008, 141, 2450–2460. [Google Scholar] [CrossRef]
  3. Solomon, B.D. Biofuels and sustainability. An. N. Y. Acad. Sci. 2010, 1185, 119–134. [Google Scholar] [CrossRef]
  4. Faaij, A. Modern biomass conversion technologies. Mitig. Adapt. Strategies Glob. Clim. Chang. 2006, 11, 343–375. [Google Scholar]
  5. Sims, R.E.H.; Mabee, W.; Saddler, J.N.; Taylor, M. An overview of second generation biofuel technologies. Bioresour. Technol. 2010, 101, 1570–1580. [Google Scholar] [CrossRef]
  6. Mabee, W.E.; Mirck, J.; Chandra, R. Energy from forest biomass in Ontario: Getting beyond the promise. For. Chron. 2011, 87, 61–70. [Google Scholar] [CrossRef]
  7. Mabee, W.E.; McFarlane, P.; Saddler, J.N. Biomass availability for lignocellulosic ethanol production. Biomass Bioenergy 2011, 35, 4519–4529. [Google Scholar] [CrossRef]
  8. McCormick, K.; Kåberger, T. Key barriers for bioenergy in Europe: Economic conditions, know-how and institutional capacity, and supply-chain coordination. Biomass Bioenergy 2007, 31, 443–452. [Google Scholar] [CrossRef]
  9. Wyman, C.E. What is (and is not) vital to advancing cellulosic ethanol. Trends Biotechnol. 2007, 25, 153–157. [Google Scholar] [CrossRef]
  10. Richard, T.L. Challenges in scaling up biofuels infrastructure. Science 2010, 329, 793–796. [Google Scholar] [CrossRef]
  11. Stephen, J.D.; Mabee, W.E.; Saddler, J.N. Biomass logistics as a determinant of second-generation biofuel facility scale, location, and technology selection. Biofuels Bioprod. Biorefin. 2010, 4, 503–518. [Google Scholar] [CrossRef]
  12. Gan, J.; Smith, C.T. Optimal plant size and feedstock supply radius: A modeling approach to minimize bioenergy production costs. Biomass Bioenergy 2011, 35, 3350–3359. [Google Scholar] [CrossRef]
  13. Gold, S.; Seuring, S. Supply chain and logistics issues of bio-energy production. J. Clean. Prod. 2011, 19, 32–42. [Google Scholar] [CrossRef]
  14. Calvert, K. Geomatics and bioenergy feasibility assessments: Taking stock and looking forward. Renew. Sustain. Energy Rev. 2011, 15, 1117–1124. [Google Scholar] [CrossRef]
  15. Walsh, M.E. Encyclopedia of Energy; Elsevier: San Diego, CA, USA, 2004. [Google Scholar]
  16. Herr, A.; Dunlop, M. Bioenergy in Australia: An improved approach for estimating spatial availability of biomass resources in agricultural production zones. Biomass Bioenergy 2011, 35, 2298–2305. [Google Scholar] [CrossRef]
  17. Batidzirai, B.; Smeets, E.M.W.; Faaij, A.P.C. Harmonising bioenergy resource potentials-methodological lessons from review of state of the art bioenergy potential assessments. Renew. Sustain. Energy Rev. 2012, 16, 6598–6630. [Google Scholar] [CrossRef]
  18. Cope, M.A.; McLafferty, S.; Rhoads, B.L. Farmer attitudes toward production of perennial energy grasses in east central Illinois: Implications for community-based decision making. Ann. Assoc. Am. Geogr. 2011, 101, 852–862. [Google Scholar] [CrossRef]
  19. Kautto, N.; Peck, P. Regional biomass planning—Helping to realise national renewable energy goals? Renew. Energy 2012, 46, 23–30. [Google Scholar] [CrossRef]
  20. Hellman, F.; Verburg, P.H. Spatially explicit modelling of biofuel crops in Europe. Biomass Bioenergy 2008, 35, 2411–2424. [Google Scholar] [CrossRef]
  21. Rentizelas, A.A.; Tolis, A.J.; Tatsiopolous, I.P. Logistics issues of biomass: The storage problem and the multi-biomass supply chain. Renew. Sustain. Energy Rev. 2009, 13, 887–894. [Google Scholar] [CrossRef]
  22. Fiorese, G.; Guariso, G. A GIS-based approach to evaluate biomass potential from energy crops at regional scale. Environ. Modell. Softw. 2010, 25, 702–711. [Google Scholar] [CrossRef]
  23. Kocoloski, M.; Griffin, W.M.; Matthews, H.S. Impacts of facility size and location decisions on ethanol production cost. Energy Policy 2011, 39, 47–56. [Google Scholar] [CrossRef]
  24. Monforti, F.; Bodis, K.; Scarlat, N.; Dallemand, J.F. The possible contribution of agricultural crop residues to renewable energy targets in Europe: A spatially explicit study. Renew. Sustain. Energy Rev. 2013, 19, 666–667. [Google Scholar] [CrossRef]
  25. Fiorese, G.; Gatto, M.; Guariso, G. Optimisation of combustion bioenergy in a farming district under different localisation strategies. Biomass Bioenergy 2013, in press. [Google Scholar]
  26. Freppaz, D.; Minciardi, R.; Robba, M.; Rovatti, M.; Sacile, R.; Taramasso, A. Optimizing forest biomass exploitation for energy supply at a regional level. Biomass Bioenergy 2004, 26, 15–25. [Google Scholar] [CrossRef]
  27. Nord-Lasen, T.; Talbot, B. Assessment of forest-fuel resources in Denmark: Technical and economic availability. Biomass Bioenergy 2004, 27, 97–109. [Google Scholar] [CrossRef]
  28. Ranta, T. Logging residues from regeneration fellings for biofuel production—A GIS-based availability analysis in Finland. Biomass Bioenergy 2005, 28, 171–182. [Google Scholar] [CrossRef]
  29. Lopez-Rodriguez, F.; Perez Atanet, C.; Cuadros Blazquez, F.; Ruiz Celma, A. Spatial assessment of the bioenergy potential of forest residues in the western province of Spain, Caceres. Biomass Bioenergy 2009, 33, 1358–1366. [Google Scholar] [CrossRef]
  30. Vasco, H.; Costa, M. Quantification and use of forest biomass residues in Maputo province, Mozambique. Biomass Bioenergy 2009, 33, 1221–1228. [Google Scholar] [CrossRef]
  31. Viana, H.; Cohen, W.B.; Lopes, D.; Aranha, J. Assessment of forest biomass for use as energy. GIS-based analysis of geographic variability and locations of wood-fired power plants in Portugal. Appl. Energy 2010, 87, 2551–2560. [Google Scholar] [CrossRef]
  32. Yagi, K.; Nakata, T. Economic analysis on small-scale forest biomass gasification considering geographical resources distribution and technical characteristics. Biomass Bioenergy 2011, 35, 2883–2892. [Google Scholar] [CrossRef]
  33. Yoshioka, T.; Sakurai, R.; Aruga, K.; Sakai, H.; Kobayashi, H.; Inoue, K. A GIS-based analysis on the relationship between the annual available amount and the procurement cost of forest biomass in a mountainous region in Japan. Biomass Bioenergy 2011, 35, 4530–4537. [Google Scholar] [CrossRef]
  34. Zambelli, P.; Lora, C.; Spinelli, R.; Tattoni, C.; Vitti, A.; Zatelli, P.; Ciolli, M. A GIS decision support system for regional forest management to assess biomass availability for renewable energy production. Environ. Modell. Softw. 2012, 38, 203–213. [Google Scholar] [CrossRef]
  35. Perpina, C.; Alfonso, D.; Perez-Navarro, A.; Penalvo, E.; Vargas, C.; Cardenas, R. Methodology based on Geographic Information Systems for biomass logistics and transport optimisation. Renew. Energy 2009, 34, 555–565. [Google Scholar] [CrossRef]
  36. Gómez, A.; Rodrigues, M.; Montañés, C.; Dopazo, C.; Fueyo, N. The potential for electricity generation from crop and forestry residues in Spain. Biomass Bioenergy 2010, 34, 703–719. [Google Scholar] [CrossRef]
  37. Fernandes, U.; Costa, M. Potential of biomass residues for energy production and utilization in a region of Portugal. Biomass Bioenergy 2010, 34, 661–666. [Google Scholar] [CrossRef]
  38. Richardson, J.J.; Spies, K.A.; Rigdon, S.; York, S.; Lieu, V.; Nackley, L.; Garcia, B.B.; Cawston, R.; Schwartz, D.T. Uncertainty in biomass supply estimates: Lessons from a Yakama Nation case study. Biomass Bioenergy 2011, 35, 3698–3707. [Google Scholar] [CrossRef]
  39. Rodriguez, L.C.; May, B.; Herr, A.; Farine, D.; O’Connell, D. Biofuel excision and the viability of ethanol production in the Green Triangle, Australia. Energy Policy 2011, 39, 1951–1957. [Google Scholar] [CrossRef]
  40. Sun, Y.; Wang, R.; Liu, J.; Xiao, L.; Lin, Y.; Kao, W. Spatial planning framework for biomass resources for power production at regional level: A case study for Fujian Province, China. Appl. Energy 2013, 106, 391–406. [Google Scholar] [CrossRef]
  41. Maung, T.A.; Gustafson, C.R.; Saxowsky, D.M.; Nowatzki, J.; Miljkovic, T.; Ripplinger, D. The logistics of supplying single vs. multi-crop cellulosic feedstocks to a biorefinery in southeast North Dakota. Appl. Energy 2013, 109, 229–238. [Google Scholar] [CrossRef]
  42. Schmidt, J.; Leduc, S.; Dotzauer, E.; Schmid, E. Potential of biomass-fired combined heat and power plants considering spatial distribution of biomass supply and heat demand. Int. J. Energy Res. 2010, 34, 970–985. [Google Scholar] [CrossRef]
  43. Dael, D.V.; Passel, S.V.; Pelkmans, L.; Guisson, R.; Swinnen, G.; Schreurs, E. Determining potential locations for biomass valorization using a macro screening approach. Biomass Bioenergy 2012, 45, 175–186. [Google Scholar] [CrossRef]
  44. Johnson, D.M.; Jenkins, T.L.; Zhang, F. Methods for optimally locating a forest biomass-to-biofuel facility. Biofuels 2012, 3, 489–503. [Google Scholar] [CrossRef]
  45. Towers, M.; Browne, T.; Kerekes, R.; Paris, J.; Tran, H. Biorefinery opportunities for the Canadian pulp and paper industry. Pulp Paper Can. 2007, 108, 26–29. [Google Scholar]
  46. Mabee, W.; Mirck, J. A regional evaluation of potential bioenergy production pathways in Eastern Ontario, Canada. Ann. Assoc. Am. Geogr. 2011, 101, 897–906. [Google Scholar] [CrossRef]
  47. Levin, R.; Krigstin, S.; Wetzel, S. Biomass availability in eastern Ontario for bioenergy and wood pellet initiatives. For. Chron. 2011, 87, 33–41. [Google Scholar] [CrossRef]
  48. Polk, C.L.; Hall, L. Eastern Ontario Forest Utilization Study; Renfrew County Community Futures Development Corporation: Pembroke, ON, Canada, 2006. [Google Scholar]
  49. Hall, L. Wood Fibre Availability in Eastern Ontario and the Potential for Wood-Based Bioenergy in the Region; Opeongo Forest: Lanark, ON, Canada, 2009. [Google Scholar]
  50. Wilnhammer, M.; Rothe, A.; Weis, W.; Wittkopf, S. Estimating forest biomass supply from private forest owners: A case study from Southern Germany. Biomass Bioenergy 2012, 47, 177–187. [Google Scholar] [CrossRef]
  51. Layzell, D.B.; Stephen, J.; Wood, S. Exploring the Potential for Biomass Power in Ontario: A Response to the OPA Supply Mix Advice Report. Available online: http://www.biocap.ca/files/Ont_bioenergy_OPA_Feb23_final.pdf (accessed on 23 October 2013).
  52. Deloitte & Touche LLP. Wood Pellet Plant Cost Study for the Forests of North Eastern Ontario. Available online: http://www.canadiancleanpowercoalition.com/index.php/clean-power-projects-and-technology/reports/industry-reports/ (accessed on 23 October 2013).
  53. Jannasch, R.; Duxbury, P.; Samson, R. Development of Bioenergy Feedstocks: Agronomy Data from Eastern Canada; Report No. 23384-005068/001/SQ; Resource Efficient Agricultural Production (REAP): Anne de Bellevue, QC, Canada, 2001. [Google Scholar]
  54. Helwig, T.; Jannasch, R.; Samson, R.; deMaio, A.; Caumartin, D. Agricultural Biomass Residue Inventories and Conversion Systems for Energy Production in Eastern Canada; ReportNo.#23348–016095/001/SQ; Resource Efficient Agricultural Production (REAP): Anne de Bellevue, QC, Canada, 2002. [Google Scholar]
  55. Hastings Stewardship Council and Eastern Lake Ontario Regional Innovation Network (ELORIN). In Local Capacity and Emerging Opportunities for Bioenergy Production; Community Futures Development Corporation of North and Central Hastings and South Algonquin: Bancroft, ON, USA, 2007.
  56. Kludze, H.; Deen, B.; Weersink, A.; van Acker, R.; Janovicek, K.; de Laporte, A. Assessment of the Availability of Agricultural Biomass for Heat and Energy Production in Ontario. Available online: http://www.uoguelph.ca/plant/research/agronomy/publications/pdf/Ontario_Biomass_Availability_Project_Final_Report_2011.01.27.pdf (accessed on 23 October 2013).
  57. Calvert, K.; Luciani, P.; Mabee, W. Thematic land-cover map assimilation and synthesis: The case of locating potential bioenergy feedstock in eastern Ontario, Canada. Int. J. Geogr. Inf. Sci. 2014, 28, 274–295. [Google Scholar] [CrossRef]
  58. Research Park. Assessment of Agricultural Residues as a Biomass Fuel for Ontario Power Generation; The Research Park: London, ON, Canada, 2010. [Google Scholar]
  59. Zhang, Y.; Habibi, S.; MacLean, H.L. Environmental and economic evaluation of bioenergy in Ontario. J. Air Waste Manage. Assoc. 2007, 57, 919–933. [Google Scholar] [CrossRef]
  60. Research Park. Biomass Crop Residue Availability for Bio-Processing in Ontario; Western Sarnia-Lambton Research Park: London, ON, Canada, 2012. [Google Scholar]
  61. Sendich, E.D.; Dale, B.E. Environmental and economic analysis of the fully integrated biorefinery. Glob. Change Biol.-Bioenergy 2009, 5, 331–345. [Google Scholar] [CrossRef]
  62. Ostwald, M.; Jonsson, A.; Wibeck, V.; Asplund, T. Mapping energy crop cultivation and identifying motivational factors among Swedish farmers. Biomass Bioenergy 2012. [Google Scholar] [CrossRef]
  63. Wolf, D.P. Adjusting Expectations of Scale Based on Limitations of Supply: A Review of the Case for a Forest Bioenergy Strategy that Prioritizes Decentralization, Efficiency, and Integration A. M.Sc. Thesis, Faculty of Forestry, University of Toronto, Toronto, ON, Canada, 2012. [Google Scholar]
  64. Alam, B.; Pulkki, R.; Shahi, C.; Upadhvav, T.P. Economic analysis of biomass supply chains: Acase study of four competing bioenergy power plants in northwestern Ontario. Int. Schol. Res. Netw. Renew. Energy 2012. [Google Scholar] [CrossRef]
  65. Ontario Power Generation. Biomass Sustainability Analysis: Summary Report. Available online: http://www.opg.com/power/thermal/pembina%20biomass%20sustainability%20analysis%20summary%20report.pdf. (accessed on 23 October 2013).
  66. Ontario Ministry of Natural Resources (OMNR). Stage II: Ontario Wood Supply Competitive Process: Summary of Wood Allocation by Forest Management Unit; Government of Ontario Ministry of Natural Resources: Toronto, ON, Canada, 2012.
  67. Ralevic, P.; Ryans, M.; Cormier, D. Assessing forest biomass for bioenergy: Operational challenges and cost considerations. For. Chron. 2010, 86, 43–50. [Google Scholar] [CrossRef]
  68. Ontario Ministry of Natural Resources (OMNR). Forest Resource of Ontario: State of the Forest; Government of Ontario Ministry of Natural Resources: Toronto, ON, Canada, 2006.
  69. Ontario Ministry of Natural Resources (OMNR). Forest Resource of Ontario: State of the Forest; Government of Ontario Ministry of Natural Resources: Toronto, ON, Canada, 2006.
  70. Ramachandra, T.V. Geospatial mapping of bioenergy potential in Karnataka, India. J. Energy Environ. 2007, 6, 28–44. [Google Scholar]
  71. Alam, B.; Pulkki, R.; Shahi, C. Woody biomass availability for bioenergy production using forest depletion data in northwestern Ontario. Can. J. For. Res. 2012, 42, 506–516. [Google Scholar]
  72. Hänninen, R.; Sevola, Y. Finish Forest Sector Outlook 2010–2011; Finnish Forest Research Institute: Vantaa, Finland, 2010. [Google Scholar]
  73. Agriculture and Agri-Foods Canada. Canadian Farm Fuel and Fertilizer: Prices and Expenses. Available online: http://www.agr.gc.ca/eng/industry-markets-and-trade/statistics-and-market-information/by-product-sector/crops/crops-market-information-canadian-industry/market-outlook-report/canadian-farm-fuel-and-fertilizer-prices-and-expenses-november-2010/?id=1378843516605 (accessed on 23 October 2013).
  74. Petrolia, D. The economics of harvesting and transporting corn stover for conversion to fuel ethanol: A case study for Minnesota. Biomass Bioenergy 2008, 32, 603–612. [Google Scholar] [CrossRef]
  75. Thompson, J.; Tyner, W.E. Corn Stover for Bioenergy Production: Cost Estimates and Farmer Supply Response. Available online: http://www.extension.purdue.edu/extmedia/EC/RE-3-W.pdf (accessed on 23 October 2013).
  76. Kamm, M.; Kamm, B. Principles of biorefineries. Appl. Microbiol. Biotechnol. 2004, 64, 137–145. [Google Scholar] [CrossRef]
  77. Hayes, D.J. An examination of biorefining processes, catalysts, and challenges. Catal. Today 2009, 145, 138–151. [Google Scholar] [CrossRef]
  78. Hamelinck, C.N.; van Hooijdonk, G.; Faaij, A.P.C. Ethanol from lignocellulosic biomass: Techno-economic performance in short- middle- and long-term. Biomass Bioenergy 2005, 28, 384–410. [Google Scholar]
  79. Joint Bioenergy Institute (JBI). Mixed Bioenergy Feedstock Processing Using Ionic Liquids. Available online: http://www.lbl.gov/tt/techs/lbnl3078.html (accessed on 23 October 2013).
  80. Foust, T.D.; Aden, A.; Dutta, A.; Phillips, S. An economic and environmental comparison of a biochemical and a thermochemical lignocellulosic ethanol conversion processes. Cellulose 2009, 16, 547–565. [Google Scholar] [CrossRef]
  81. Gonzalez, R.; Daystar, J.; Jett, M.; Treasure, T.; Jameel, H.; Venditti, R.; Phillips, R. Economics of cellulosic ethanol production in a thermochemical pathway for softwood, hardwood, corn stover and switchgrass. Fuel Process. Technol. 2012, 94, 113–122. [Google Scholar] [CrossRef]
  82. Liu, Z.; Liu, X.; Fei, B.; Jiang, Z.; Cai, Z.; Yu, Y. The properties of pellets from mixing bamboo and rice straw. Renew. Energy 2013, 55, 1–5. [Google Scholar] [CrossRef]
  83. Bioindustrial Park Sarnia. Bioamber Announces Biobased Succinic Acid Plant in Sarnia. Available online: http://www.bioindustrialparksarnia.com/# (accessed on 23 October 2013).

Share and Cite

MDPI and ACS Style

Calvert, K.; Mabee, W. Spatial Analysis of Biomass Resources within a Socio-Ecologically Heterogeneous Region: Identifying Opportunities for a Mixed Feedstock Stream. ISPRS Int. J. Geo-Inf. 2014, 3, 209-232. https://doi.org/10.3390/ijgi3010209

AMA Style

Calvert K, Mabee W. Spatial Analysis of Biomass Resources within a Socio-Ecologically Heterogeneous Region: Identifying Opportunities for a Mixed Feedstock Stream. ISPRS International Journal of Geo-Information. 2014; 3(1):209-232. https://doi.org/10.3390/ijgi3010209

Chicago/Turabian Style

Calvert, Kirby, and Warren Mabee. 2014. "Spatial Analysis of Biomass Resources within a Socio-Ecologically Heterogeneous Region: Identifying Opportunities for a Mixed Feedstock Stream" ISPRS International Journal of Geo-Information 3, no. 1: 209-232. https://doi.org/10.3390/ijgi3010209

APA Style

Calvert, K., & Mabee, W. (2014). Spatial Analysis of Biomass Resources within a Socio-Ecologically Heterogeneous Region: Identifying Opportunities for a Mixed Feedstock Stream. ISPRS International Journal of Geo-Information, 3(1), 209-232. https://doi.org/10.3390/ijgi3010209

Article Metrics

Back to TopTop