Research on Road Network Partitioning Considering the Coupling of Network Connectivity and Traffic Attributes
Abstract
1. Introduction
- We propose a road network reconstruction method that considers the adjacency relationship between network segments and their weight similarity. This method uses road segments as vertexes, recalculates the correlation between the road segments, and then obtains new edges and their corresponding weights through threshold screening. Therefore, this method can be seen as a form of data pre-processing that can improve the effectiveness of the road network partition by enhancing the association among similar segments and reducing the association among dissimilar segments.
- We propose a multi-step partitioning method for bidirectional road networks with weights. The method can solve a multi-objective optimization problem and achieves road network partitioning results with intra-area homogeneity, inter-area heterogeneity, and similar size of sub-areas. Through comprehensive evaluations using various indicators, our proposed partitioning method demonstrates superior performance compared to existing algorithms.
2. Problem Definition and Framework Overview
2.1. Definition
2.2. Problem Statement
- Normalized overall variance
- Weight cutting
- Size variability
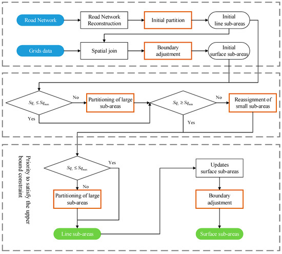
2.3. Framework Overview
- Generation of homogeneous sub-areas.
- Size adjustment and output of the line sub-areas.
- The adjustment and output of the surface sub-areas.
3. Methodology
3.1. Initial Partition
- Initialize the edge graph so that each node is an independent sub-area. By this time, in the matrix discussed in Definition 4, the initial and satisfy:
- Merge the sub-areas connected with edges in turn and calculate the increase in modularity after merging:According to the idea of the greedy algorithm, each merger proceeds in the direction where increases the most or decreases the least. After each merge, the corresponding to the merged sub-area is updated and the and are recomputed.
- Repeat step 2 until the entire network is merged into one sub-area, then stop and find the partitioning result corresponding to the largest in the merging process and output it.
- Check whether there are sub-areas that do not satisfy the length constraint by Equation (11). If so, assign these sub-areas according to the principle that are adjacent and have the most similar weights. If not, skip directly to step 5.
- Output the intra-area homogeneous and inter-area heterogeneous partition results.
| Algorithm 1: Initial partition | |
| Input: : Edge Graph to be partitioned. | |
| Output: : List of sub-areas numbers for each road segment . | |
| 1. | |
| 2. | |
| 3. | While True: |
| 4. | Find that can be merged |
| 5. | If is None: |
| 6. | EndWhile |
| 7. | Initial , |
| 8. | For , in : |
| 9. | Merge sub-areas and get , which is the new list of sub-areas numbers for each road segment. |
| 10. | |
| 11. | If : |
| 12. | , |
| 13. | Renew with , |
| 14. | EndIf |
| 15. | EndFor |
| 16. | If : |
| 17. | Reassign this sub-area . |
| 18. | EndIf |
3.2. Partitioning of Large Sub-Areas
- Input the road network of the sub-area to be partitioned, and obtain the adjacency matrix according to the segment adjacency relationship.
- The degree matrix is first calculated by summing each row of the adjacency matrix . Then the Laplace matrix is obtained from .
- Calculate the eigenvalues and eigenvectors of the Laplacian matrix, sort the eigenvalues from smallest to largest, and select the top eigenvalues and their corresponding eigenvectors .
- Combine the selected eigenvectors into a feature matrix, and each row represents the k-dimensional features of the corresponding road segment. Then the feature matrix is used as the input data to obtain the k-class classification results by k-means clustering.
- Check whether the newly partitioned sub-area all meet the upper bound constraint. If so, output the result directly; if not, extract those unsatisfied sub-areas and return to step 1 for further processing.
| Algorithm 2: Partitioning of large sub-areas | |
| Input: : Road network to be partitioned. : The number of sub-areas. | |
| Output: : List of sub-areas numbers for each road segment in the target area. | |
| 1. | |
| 2. | While True: |
| 3. | Construct the adjacency matrix from |
| 4. | The degree matrix |
| 5. | The Laplace matrix |
| 6. | Calculate the eigenvectors and eigenvalues of . |
| 7. | Sorting the eigenvalues from smallest to largest |
| 8. | |
| 9. | If : |
| 10. | Renew |
| 11. | EndWhile |
| 12. | Else: |
| 13. | |
| 14. | EndIf |
3.3. Reassignment of Small Sub-Areas
- Select the segments of the road network of the sub-areas to be assigned that are adjacent to the road network of other normal sub-areas. These are the road segments to be assigned for each assignment.
- Calculate , where . Assign to the sub-area where the connected road segment with the highest similarity of road segment weights is located.
- Check whether there are still road segments of sub-areas to be allocated. If they do not exist, output the final result. If they exist, go back to step 1.
| Algorithm 3: Reassignment of small sub-areas | |
| Input: : Road network to be assigned. | |
| : Normal road network | |
| Output: : New sub-area number for the segment to be assigned. | |
| 1. | While True: |
| 2: | For |
| 3. | If has connected segment : |
| 4. | Find the that is most similar to by |
| 5. | Update the number of the target road segment, |
| 6. | EndIf |
| 7. | EndFor |
| 8. | Renew and |
| 9. | If |
| 10. | EndWhile |
| 11. | EndIf |
3.4. Boundary Adjustment
- The target grid is updated based on the mode of the sub-area numbers in its neighborhood. The neighborhood of the target grid includes other grids that are connected to its points or lines. An example illustrating this step is presented in Figure 4.
- Check whether there is any change in the sub-area number of each grid in this round compared with the previous round. If there have been changes, continue with the next round of updates. If there have been no changes, conclude the update process and output the final result.
| Algorithm 4: Boundary adjustment | |
| Input: : Grid data with sub-areas numbers, | |
| : The sub-areas numbers for each grid. | |
| Output: : Adjusted grid data with sub-areas numbers. | |
| 1. | While True: |
| 2. | For |
| 3. | Find the of all grids in the neighborhood of and get |
| 4. | Update the number of the target grid with the mode of the neighborhood numbers |
| 5. | EndFor |
| 6. | |
| 7. | If |
| 8. | EndWhile |
| 9. | EndIf |
4. Case Study
4.1. Weights of Road Segments
4.2. Road Network Processing
4.3. Partitioning
4.4. Evaluation and Testing
- The intra-area homogeneity of the sub-areas is minimally affected by the upper bound constraint and slightly decreases when the upper bound constraint is relaxed. However, it significantly increases when the lower bound constraint is tightened.
- The inter-area heterogeneity of the sub-areas increases significantly with the relaxation of the upper bound constraint. However, it is less influenced by the lower bound constraint and shows an overall slightly enhancing trend with the tightening of the lower bound constraint, with local up and down fluctuations.
- The size variability in the sub-areas demonstrates distinct patterns about the constraint parameters, exhibiting different trends on either side of the lower bound constraint threshold. When the value is below the threshold, the size variability in the sub-areas exhibits a slight increase with the relaxation of the upper bound constraint and a slight decrease with the tightening of the lower bound constraint. On the other hand, when the value is above the threshold, the size variability in the sub-areas experiences a significant decrease with the relaxation of the upper bound constraint and a slight increase with the tightening of the lower bound constraint.
5. Discussion and Conclusions
Author Contributions
Funding
Data Availability Statement
Conflicts of Interest
References
- Jianmin, X.; Xiaowen, Y.; Binbin, J.; Yujun, W. Dynamic Network Partitioning Method Based on Intersections with Different Degree of Saturation. J. Transp. Syst. Eng. Inf. Technol. 2017, 17, 145–152. [Google Scholar] [CrossRef]
- Dantsuji, T.; Hirabayashi, S.; Qian, G.; Fukuda, D. Cross Comparison of Spatial Partitioning Methods for an Urban Transportation Network. Int. J. Intell. Transp. Syst. Res. 2020, 18, 412–421. [Google Scholar] [CrossRef]
- Chen, S.; Wu, N.; Fu, H.; Wang, Y.; Qiao, Y. Urban Road Network Partitioning Based on Bi-Modal Traffic Flows with Multiobjective Optimization. IEEE Trans. Intell. Transp. Syst. 2022, 23, 20664–20680. [Google Scholar] [CrossRef]
- Etemadnia, H.; Abdelghany, K.; Hassan, A. A network partitioning methodology for distributed traffic management applications. Transp. A Transp. Sci. 2014, 10, 518–532. [Google Scholar] [CrossRef]
- Johnson, P.; Nguyen, D.; Ng, M. Large-scale network partitioning for decentralized traffic management and other transportation applications. J. Intell. Transp. Syst. 2016, 20, 461–473. [Google Scholar] [CrossRef]
- Saeedmanesh, M.; Geroliminis, N. Clustering of heterogeneous networks with directional flows based on “Snake” similarities. Transp. Res. Part B-Methodol. 2016, 91, 250–269. [Google Scholar] [CrossRef]
- Saeedmanesh, M.; Geroliminis, N. Dynamic clustering and propagation of congestion in heterogeneously congested urban traffic networks. Transp. Res. Part B Methodol. 2017, 105, 193–211. [Google Scholar] [CrossRef]
- Yildirimoglu, M.; Kim, J. Identification of communities in urban mobility networks using multi-layer graphs of network traffic. Transp. Res. Part C Emerg. Technol. 2018, 89, 254–267. [Google Scholar] [CrossRef]
- Tsubota, T.; Bhaskar, A.; Chung, E. Macroscopic Fundamental Diagram for Brisbane, Australia Empirical Findings on Network Partitioning and Incident Detection. Transp. Res. Rec. 2014, 2421, 12–21. [Google Scholar] [CrossRef]
- Yahia, C.N.; Pandey, V.; Boyles, S.D. Network Partitioning Algorithms for Solving the Traffic Assignment Problem using a Decomposition Approach. Transp. Res. Rec. 2018, 2672, 116–126. [Google Scholar] [CrossRef]
- Dimitriou, L.; Nikolaou, P. Dynamic partitioning of urban road networks based on their topological and operational characteristics. In Proceedings of the 2017 5th IEEE International Conference on Models and Technologies for Intelligent Transportation Systems (MT-ITS), Naples, Italy, 26–28 June 2017; pp. 457–462. [Google Scholar]
- Yang, S.; Wu, J.; Qi, G.; Tian, K. Analysis of traffic state variation patterns for urban road network based on spectral clustering. Adv. Mech. Eng. 2017, 9, 1687814017723790. [Google Scholar] [CrossRef]
- Ji, Y.; Geroliminis, N. On the spatial partitioning of urban transportation networks. Transp. Res. Part B Methodol. 2012, 46, 1639–1656. [Google Scholar] [CrossRef]
- Chen-kun, Y.; Ru, F.; Tuo, L. NCut partitioning algorithm for urban road networks based on similarity of traffic flow time series. J. Traffic Transp. Eng. 2021, 21, 238–250. [Google Scholar] [CrossRef]
- Anwar, T.; Vu, H.L.; Liu, C.; Hoogendoorn, S.P. Temporal Tracking of Congested Partitions in Dynamic Urban Road Networks. Transp. Res. Rec. 2016, 2595, 88–97. [Google Scholar] [CrossRef]
- Withanage, C.; Lakmal, D.; Hansini, M.; Kankanamge, K.; Witharanage, Y.; Thayasivam, U. A modified multilevel k-way partitioning algorithm for trip-based road networks. In Proceedings of the 2nd International Conference on Functional Materials and Chemical Engineering (ICFMCE), Khalifa Univ, Abu Dhabi, United Arab Emirates, 20–22 November 2018. [Google Scholar]
- Di, Y.; Yiran, C.; Peng, W.; Yanfang, L. Traffic regional division method based on improved spectral clustering algorithm. Comput. Eng. Des. 2021, 42, 2478–2484. [Google Scholar] [CrossRef]
- Cao, J.; Wang, S.; Wang, H. Detecting Communities on Topic of Transportation With Sparse Crowd Annotations. IEEE Trans. Intell. Transp. Syst. 2017, 18, 1017–1022. [Google Scholar] [CrossRef]
- Qiang, N.; Xuerui, N.; Lei, T.; Lingyun, F.; Fei, W. A Division Method of Macro and Medium Level of Commuting Analysis Unit Based on Community Detecting Algorithm:A Case Study in Wuhan Central Area. J. Transp. Inf. Saf. 2020, 38, 95–103+114. [Google Scholar]
- Liu, X.; Huang, J.; Lai, J.; Zhang, J.; Senousi, A.M.; Zhao, P. Analysis of urban agglomeration structure through spatial network and mobile phone data. Trans. GIS 2021, 25, 1949–1969. [Google Scholar] [CrossRef]
- Huang, L.; Yang, Y.; Gao, H.; Zhao, X.; Du, Z. Comparing Community Detection Algorithms in Transport Networks via Points of Interest. IEEE Access 2018, 6, 29729–29738. [Google Scholar] [CrossRef]
- Anwar, T.; Liu, C.; Vu, H.L.; Leckie, C. Partitioning road networks using density peak graphs: Efficiency vs. accuracy. Inf. Syst. 2017, 64, 22–40. [Google Scholar] [CrossRef]
- Anwar, T.; Liu, C.F.; Vu, H.L.; Islam, M.S.; Sellis, T. Capturing the Spatiotemporal Evolution in Road Traffic Networks. IEEE Trans. Knowl. Data Eng. 2018, 30, 1426–1439. [Google Scholar] [CrossRef]
- Pelzer, D.; Xiao, J.J.; Zehe, D.; Lees, M.H.; Knoll, A.C.; Aydt, H. A Partition-Based Match Making Algorithm for Dynamic Ridesharing. IEEE Trans. Intell. Transp. Syst. 2015, 16, 2587–2598. [Google Scholar] [CrossRef]
- Liu, D.; Wang, M.; Shen, G. A New Combinatorial Characteristic Parameter for Clustering-Based Traffic Network Partitioning. IEEE Access 2019, 7, 40175–40182. [Google Scholar] [CrossRef]
- Yu, Q.; Zhang, H.; Li, W.; Sui, Y.; Song, X.; Yang, D.; Shibasaki, R.; Jiang, W. Mobile phone data in urban bicycle-sharing: Market-oriented sub-area division and spatial analysis on emission reduction potentials. J. Clean. Prod. 2020, 254, 119974. [Google Scholar] [CrossRef]
- An, K.; Chiu, Y.-C.; Hu, X.; Chen, X. A Network Partitioning Algorithmic Approach for Macroscopic Fundamental Diagram-Based Hierarchical Traffic Network Management. IEEE Trans. Intell. Transp. Syst. 2018, 19, 1130–1139. [Google Scholar] [CrossRef]
- Jiang, S.; Keyvan-Ekbatani, M.; Ngoduy, D. Partitioning of urban networks with polycentric congestion pattern for traffic management policies: Identifying protected networks. Comput.-Aided Civ. Infrastruct. Eng. 2022, 38, 508–527. [Google Scholar] [CrossRef]
- Ambuehl, L.; Loder, A.; Zheng, N.; Axhausen, K.W.; Menendez, M. Approximative Network Partitioning for MFDs from Stationary Sensor Data. Transp. Res. Rec. 2019, 2673, 94–103. [Google Scholar] [CrossRef]
- Guilhem, M.; Ludovic, L. Flow exchanges in multi-reservoir systems with spillbacks. Transp. Res. Part B Methodol. 2019, 122, 327–349. [Google Scholar] [CrossRef]
- Casadei, G.; Bertrand, V.; Gouin, B.; Canudas-de-Wit, C. Aggregation and travel time calculation over large scale traffic networks: An empiric study on the Grenoble City. Transp. Res. Part C Emerg. Technol. 2018, 95, 713–730. [Google Scholar] [CrossRef]
- Zhao, P.; Liu, X.; Shen, J.; Chen, M. A network distance and graph-partitioning-based clustering method for improving the accuracy of urban hotspot detection. Geocarto Int. 2019, 34, 293–315. [Google Scholar] [CrossRef]
- Fortunato, S. Community detection in graphs. arXiv 2009, arXiv:0906.0612. [Google Scholar] [CrossRef]
- Clauset, A.; Newman, M.E.J.; Moore, C. Finding community structure in very large networks. Phys. Review. E Stat. Nonlinear Soft Matter Phys. 2004, 70 Pt 2, 066111. [Google Scholar] [CrossRef]
- Khan, B.S.; Niazi, M.A. Network Community Detection: A Review and Visual Survey. arXiv 2017, arXiv:1708.00977. [Google Scholar]
- Aldecoa, R.; Marin, I. Closed benchmarks for network community structure characterization. Phys. Rev. E 2012, 85, 026109. [Google Scholar] [CrossRef]
- Estrada, E.; Hatano, N. Communicability graph and community structures in complex networks. Appl. Math. Comput. 2009, 214, 500–511. [Google Scholar] [CrossRef]
- Wang, X.; Yan, G.; Li, S.; Zhou, N. Population Cross Learning Algorithm Combining Greedy Search for Community Detection. J. Phys. Conf. Ser. 2020, 1601, 032006. [Google Scholar] [CrossRef]
- Maeda, T.N.; Mori, J.; Hayashi, I.; Sakimoto, T.; Sakata, I. Comparative Examination of Network Clustering Methods for Extracting Community Structures of a City From Public Transportion Smart Card Data. IEEE Access 2019, 7, 53377–53391. [Google Scholar] [CrossRef]
- Newman, M.E.J. Fast algorithm for detecting community structure in networks. Phys. Rev. E 2004, 69, 066133. [Google Scholar] [CrossRef] [PubMed]









| Category | Content |
|---|---|
| Pedestrian infrastructure | Spatial validity, facility completion rate |
| Tactile paving | Tactile paving coverage, tactile paving continuity, Tactile paving conformity rate |
| Curb ramps | Curb ramps coverage, curb ramps completion rate, Curb ramps conformity rate |
| Other environmental facilities | Articulation rate of bus stops and tactile paving, coverage of wheelchair access to refuge, sign coverage |
| Method | VT | Relative Growth (VT) | WC | Relative Growth (WC) | LM | Relative Growth (LM) |
|---|---|---|---|---|---|---|
| AD | 0.9832 | 0.0000 | 0.8513 | 0.0000 | 0.3508 | 0.0000 |
| CSDRA | 0.9101 | 0.0731 | 0.8334 | 0.0179 | 0.2571 | 0.0937 |
| CSDRA-N | 0.9048 | 0.0784 | 0.8374 | 0.0139 | 0.3161 | 0.0347 |
| SC | 0.9438 | 0.0394 | 0.8463 | 0.0050 | 0.2904 | 0.0604 |
| SC-R | 0.9146 | 0.0686 | 0.832 | 0.0193 | 0.2971 | 0.0537 |
| Ncut | 0.9223 | 0.0609 | 0.8356 | 0.0157 | 0.2755 | 0.0753 |
| Ncut-R | 0.9211 | 0.0621 | 0.8176 | 0.0337 | 0.3126 | 0.0382 |
Disclaimer/Publisher’s Note: The statements, opinions and data contained in all publications are solely those of the individual author(s) and contributor(s) and not of MDPI and/or the editor(s). MDPI and/or the editor(s) disclaim responsibility for any injury to people or property resulting from any ideas, methods, instructions or products referred to in the content. |
© 2023 by the authors. Licensee MDPI, Basel, Switzerland. This article is an open access article distributed under the terms and conditions of the Creative Commons Attribution (CC BY) license (https://creativecommons.org/licenses/by/4.0/).
Share and Cite
Ma, Y.; Xu, M.; Qin, X.; Zeng, Y.; Zeng, L. Research on Road Network Partitioning Considering the Coupling of Network Connectivity and Traffic Attributes. ISPRS Int. J. Geo-Inf. 2023, 12, 327. https://doi.org/10.3390/ijgi12080327
Ma Y, Xu M, Qin X, Zeng Y, Zeng L. Research on Road Network Partitioning Considering the Coupling of Network Connectivity and Traffic Attributes. ISPRS International Journal of Geo-Information. 2023; 12(8):327. https://doi.org/10.3390/ijgi12080327
Chicago/Turabian StyleMa, Yingying, Minglang Xu, Xiaoran Qin, Ying Zeng, and Lingyu Zeng. 2023. "Research on Road Network Partitioning Considering the Coupling of Network Connectivity and Traffic Attributes" ISPRS International Journal of Geo-Information 12, no. 8: 327. https://doi.org/10.3390/ijgi12080327
APA StyleMa, Y., Xu, M., Qin, X., Zeng, Y., & Zeng, L. (2023). Research on Road Network Partitioning Considering the Coupling of Network Connectivity and Traffic Attributes. ISPRS International Journal of Geo-Information, 12(8), 327. https://doi.org/10.3390/ijgi12080327
