Explore the Correlation between Environmental Factors and the Spatial Distribution of Property Crime
Abstract
:1. Introduction
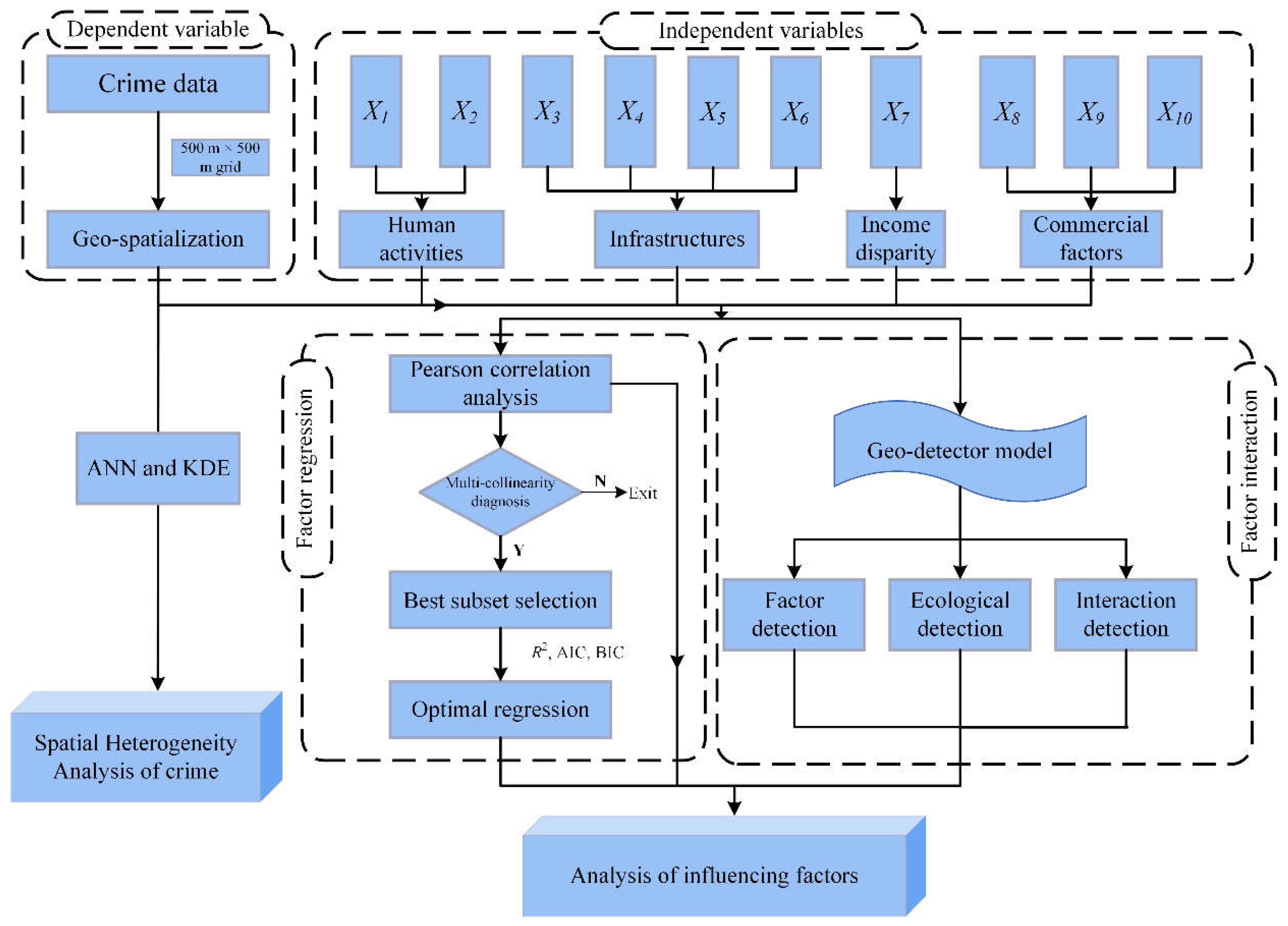
2. Materials and Methods
2.1. The Case Study
2.2. Data Sources and Preprocessing
2.3. Methodology
2.3.1. Average Nearest Neighbor
2.3.2. Kernel Density Estimation
2.3.3. Pearson Correlation
2.3.4. Bayesian Linear Regression
2.3.5. Best Subset Selection
2.3.6. Geo-Detector
- (1)
- Factor detector: The factor detector q value measures the SSH of a variable Y, or the determinant power of an explanatory variable X of Y; The calculation is;where, h = 1,2, … n. L is the classification or layer of the variable (Y) or factor (X); and are the number of units in layer h and the whole area respectively; and are the variances of the (Y) value of layer h and the whole area respectively. SSW and SST are the sums of within squares and the total sum of squares, respectively. The value range of q is [0, 1], and a larger value of q indicates a stronger explanatory power of the independent variable X for attribute Y and vice versa. In the extreme case, a q value of 1 indicates that factor X completely controls the spatial distribution of Y, a q value of 0 indicates that factor X has no relationship with Y, and a q value indicates that X explains 100 × q% of Y;
- (2)
- Interaction detector: The interaction detector identifies the interactions between factors. By judging whether the joint action of two factors will increase or weaken the explanatory power of the variable (Y) or whether the effects of these factors on (Y) are independent of each other from Table 2. The method of judgment is to calculate the q value of two different driving factors on variable Y: q(Xi) and q(Xj), then calculates the interaction result of the q value of two different driving factors (q(Xi ∩ Xj): The new polygon distribution formed by the tangent of the two layers of the superimposed variables Xi and Xj), and finally compare the calculated results of q(Xi), q(Xj) and q(Xi ∩ Xj);
- (3)
- Ecological detection: The ecological detector identifies the difference of the impacts between two explanatory variables. As the test index, F is defined as:where and denote the sample size of the two factors; and denote the sum of intra-stratum variance of the two factors forming the stratum.
3. Results and Analysis
3.1. The Analysis of Spatial Distribution Heterogeneity of Property Crime
3.2. Bayesian Linear Regression Analysis
3.2.1. Multi-Collinearity Test and Pearson Analysis
3.2.2. Regression Model with the Optimal Combination of Independent Variables
3.2.3. Analysis of Independent Factors on Crime Distribution
3.3. The Analysis of Geo-Detector Results
3.3.1. The Dominant Factors on Property Crime
3.3.2. The Differences between Factors
3.3.3. The Interaction of Factors on Property Crime
3.3.4. Influence of Factors on the Stability of System Interpretation
4. Discussion
5. Conclusions
- (1)
- The distribution pattern of property crime cases in the main urban area of Lanzhou was not non-random; it had spatial heterogeneity, more specifically, spatial agglomeration. Half of the crime cases were concentrated in 4.33% of the area, and even up to 72.22% of crime cases were highly concentrated in 8.60% of the study area. Shop density, hotel density, entertainment density and house price were the four most powerful drivers of the spatial distribution of property crimes in the main urban area of Lanzhou, and the regions with high values of these four factors seemed more attractive to property crime. The attractive targets, which are from the concentration of wealth and the lack of capable guardianship, contribute to the offenders’ access to suitable, insufficiently guarded targets, whose spatial heterogeneity leads to the spatial distribution of property crime;
- (2)
- The distance to police stations, distance to main roads, and distance to bus stops had a weakly negative effect on property crime. The light intensity in the study area had a positive effect on crime committed. The relationship between the light intensity and crime has different correlation explanations in temporal projection and spatial projection. Factors that inhibit human activity, such as severe cold, will reduce the correlation coefficient between the night light intensity and the crime. We can make a prediction that the correlation coefficient between the night light intensity and the crime of cities in the cold zone should be lower than that in the temperate zone or the tropics;
- (3)
- There was a normal distribution curve between the number of property crimes and the PE ratio of the community. With the increase of PE ratio, the number of property crimes first increased and then decreased, and the peak PE ratio was 5.25. Gated communities were designed with stronger guardianship, which effectively deterred the potential offenders and reduced property crime. For property offenders, they were less likely to choose areas with stronger guardianship;
- (4)
- The results of the factor interaction indicated that multiple environmental factors might not work in an independent manner; factor interactions showed a two-factor enhancement, and the explanatory power of the factor interaction for property crime was much greater than any single factor. As an important catalyst, shop density had the strongest interaction with other factors. The shop density gradient influenced the degree of interpretation of spatial heterogeneity of property crime. With the continuous increase of shop density, the solution of model factors tended to be unstable, and the fitting accuracy of various factors to crime was improved. Even so, the maximum R2 among the regression functions was only 0.6492, that is, the crime action is a process formed by multiple microscopic roles of people and the environment. For its inherent complexity, it is difficult to simulate or predict the crime event location with high precision.
Author Contributions
Funding
Institutional Review Board Statement
Informed Consent Statement
Data Availability Statement
Acknowledgments
Conflicts of Interest
References
- Un-Habitat. Enhancing Urban Safety and Security: Global Report on Human Settlements 2007; Routledge: Abingdon-on-Thames, UK, 2012. [Google Scholar]
- Jin, G.; Shou, J.; Lin, X.N. Analysis and forecast of China’s crime situation (2018–2019). J. People Public Secur. Univ. China 2019, 35, 1–11. [Google Scholar]
- Matlovičová, K. Theoretical Framework of the Intra-Urban Criminality Research: Main Approaches in the Criminological Thought. Folia Geogr. 2014, 56, 29–40. [Google Scholar]
- Li, C.K. The applicability of social structure and social learning theory to explain intimate partner violence perpetration across national contexts. J. Interpers. Violence 2022, 08862605211072166. [Google Scholar] [CrossRef] [PubMed]
- Shaw, C.R.; Moore, M.E. A Delinquency Area; University of Chicago Press: Chicago, IL, USA, 1931. [Google Scholar]
- Harris, H.M.; Nakamura, K.; Bucklen, K.B. Do cellmates matter? A causal test of the schools of crime hypothesis with implications for differential association and deterrence theories. Criminology 2017, 56, 87–122. [Google Scholar] [CrossRef]
- Ward, J.T.; McConaghy, M.; Bennett, J. Differential Applicability of Criminological Theories to Individuals? The Case of Social Learning vis-à-vis Social Control. Crime Delinq. 2017, 64, 510–541. [Google Scholar] [CrossRef]
- Roach, J.L. Fleisher: The Economics of Delinquency (Book Review). Soc. Forces 1967, 45, 462. [Google Scholar]
- Becker, G.S. Crime and punishment: An economic approach. In The Economic Dimensions of Crime; Palgrave Macmillan: London, UK, 1968; pp. 13–68. [Google Scholar] [CrossRef] [Green Version]
- Piroozfar, P.; Farr, E.R.; Aboagye-Nimo, E.; Osei-Berchie, J. Crime prevention in urban spaces through environmental design: A critical UK perspective. Cities 2019, 95, 102411. [Google Scholar] [CrossRef]
- Hodgkinson, T.; Farrell, G. Situational crime prevention and Public Safety Canada’s crime-prevention programme. Secur. J. 2018, 31, 325–342. [Google Scholar] [CrossRef] [Green Version]
- Matlovičová, K.; Mocák, P.; Andrejko, J. Objektívna a Subjektívna Dimenzia Stavu Kriminality na Území Mesta Prešov/Prešov City Crime Perception-Draw a Comparison Situation in 2007 and 2011. Folia Geogr. 2012, 54, 146. [Google Scholar]
- Matlovicová, K.; Mocák, P.; Kolesárová, J.; Kvetoslava, M.; Peter, M.; Jana, K. Environment of estates and crime prevention through urban environment formation and modification. Geogr. Pannonica 2016, 20, 168–180. [Google Scholar] [CrossRef]
- Chainey, S.; Ratcliffe, J. GIS and Crime Mapping; John Wiley & Sons: Hoboken, NJ, USA, 2013. [Google Scholar]
- Rey, S.J.; Mack, E.A.; Koschinsky, J. Exploratory space-time analysis of burglary patterns. J. Quant. Criminol. 2012, 28, 509–531. [Google Scholar] [CrossRef]
- Leitner, M. Crime Modeling and Mapping Using Geospatial Technologies; Springer Science & Business Media: Berlin/Heidelberg, Germany, 2013; Volume 8. [Google Scholar]
- Cohen, L.E.; Felson, M. Social change and crime rate trends: A routine activity approach. In Classics in Environmental Criminology; Routledge: Abingdon-on-Thames, UK, 1979; pp. 588–608. [Google Scholar]
- Clarke, R.V.; Cornish, D.B. Modeling Offenders’ Decisions: A Framework for Research and Policy. Crime Justice 1985, 6, 147–185. [Google Scholar] [CrossRef]
- Brantingham, P.J.; Brantingham, P.L. Environmental criminology: From theory to urban planning practice. Stud. Crime Crime Prev. 1998, 7, 31–60. [Google Scholar]
- Andresen, M.A. Crime measures and the spatial analysis of criminal activity. Br. J. Criminol. 2006, 46, 258–285. [Google Scholar] [CrossRef]
- Short, M.B.; Brantingham, P.J.; Bertozzi, A.L.; Tita, G.E. Dissipation and displacement of hotspots in reaction-diffusion models of crime. Proc. Natl. Acad. Sci. USA 2010, 107, 3961–3965. [Google Scholar] [CrossRef] [Green Version]
- Ceccato, V.; Moreira, G. Research. the dynamics of thefts and robberies in São Paulo’s Metro, Brazil. Eur. J. Crim. Policy Res. 2021, 27, 353–373. [Google Scholar] [CrossRef]
- Liu, L.; Lan, M.; Eck, J.E.; Kang, E.L. Assessing the effects of bus stop relocation on street robbery. Comput. Environ. Urban Syst. 2020, 80, 101455. [Google Scholar] [CrossRef]
- Hipp, J.R.; Lee, S.; Ki, D.; Kim, J.H. Measuring the Built Environment with Google Street View and Machine Learning: Consequences for Crime on Street Segments. J. Quant. Criminol. 2021. [Google Scholar] [CrossRef]
- Boivin, R. Routine activity, population (s) and crime: Spatial heterogeneity and conflicting Propositions about the neighborhood crime-population link. Appl. Geogr. 2018, 95, 79–87. [Google Scholar] [CrossRef]
- Chalfin, A.; Hansen, B.; Lerner, J.; Parker, L. Reducing Crime Through Environmental Design: Evidence from a Randomized Experiment of Street Lighting in New York City. J. Quant. Criminol. 2022, 38, 127–157. [Google Scholar] [CrossRef]
- Fotios, S.A.; Robbins, C.J.; Farrall, S. The effect of lighting on crime counts. Energies 2021, 14, 4099. [Google Scholar] [CrossRef]
- Jacobs, R. Reclaiming the Streets of Three Rivers: Eblockwatch and CPTED. In Proceedings of the 9th Annual International CPTED Conference, Brisbane, Australia, 13–16 September 2004. [Google Scholar]
- Osgood, D.W. Poisson-Based Regression Analysis of Aggregate Crime Rates. J. Quant. Criminol. 2000, 16, 21–43. [Google Scholar] [CrossRef]
- Cabrera-Barona, P.F.; Jimenez, G.; Melo, P. Types of Crime, Poverty, Population Density and Presence of Police in the Metropolitan District of Quito. ISPRS Int. J. Geo-Inf. 2019, 8, 558. [Google Scholar] [CrossRef] [Green Version]
- Kondo, M.; Hohl, B.; Han, S.; Branas, C. Effects of greening and community reuse of vacant lots on crime. Urban Stud. 2015, 53, 3279–3295. [Google Scholar] [CrossRef] [Green Version]
- Cundiff, K. Colleges and Community Crime: An Analysis of Campus Proximity and Neighborhood Crime Rates. Crime Delinq. 2021, 67, 431–448. [Google Scholar] [CrossRef]
- China Judgements Online. Available online: https://wenshu.court.gov.cn/ (accessed on 1 May 2022).
- Zheng, Z.Q.; Jiang, C.; Yu, R.L.; Zhou, J.Q.; Wu, Z.J.; Luo, J.Y. General characteristics, economic burden, causative drugs and medical errors associated with medical damage litigation involving severe cutaneous adverse drug reactions in China. J. Clin. Pharm. Ther. 2020, 45, 1087–1097. [Google Scholar] [CrossRef]
- Cai, R.L.; Tang, J.; Deng, C.H.; Lv, G.F.; Xu, X.H.; Sylvia, S.; Pan, J. Violence against health care workers in China, 2013–2016: Evidence from the national judgment documents. Hum. Resour. Health 2019, 17, 103. [Google Scholar] [CrossRef]
- Shao, M.L.; Newman, C.; Buesching, C.D.; Macdonald, D.W.; Zhou, Z.M. Understanding wildlife crime in China: Socio-demographic profiling and motivation of offenders. PLoS ONE 2021, 16, e024608. [Google Scholar] [CrossRef]
- Bagan, H.; Yamagata, Y. Analysis of urban growth and estimating population density using satellite images of nighttime lights and land-use and population data. GISci. Remote Sens. 2015, 52, 765–780. [Google Scholar] [CrossRef]
- Pandey, B.; Seto, K.C. Urbanization and agricultural land loss in India: Comparing satellite estimates with census data. J. Environ. Manag. 2015, 148, 53–66. [Google Scholar] [CrossRef]
- Zahnow, R.; Corcoran, J. Crime and bus stops: An examination using transit smart card and crime data. Environ. Plan. B-Urban Anal. City Sci. 2021, 48, 706–723. [Google Scholar] [CrossRef]
- Wuschke, K.; Andresen, M.A.; Brantingham, P.L. Pathways of crime: Measuring crime concentration along urban roadways. Can. Geogr. Geogr. Can. 2021, 65, 267–280. [Google Scholar] [CrossRef]
- Fondevila, G.; Vilalta-Perdomo, C.; Perez, M.C.G.; Cafferata, F.G. Crime deterrent effect of police stations. Appl. Geogr. 2021, 134, 102518. [Google Scholar] [CrossRef]
- Goda, T.; Stewart, C.; Garcia, A.T. Absolute income inequality and rising house prices. Soc.-Econ. Rev. 2020, 18, 941–976. [Google Scholar] [CrossRef]
- Metz, N.; Burdina, M. Neighbourhood income inequality and property crime. Urban Stud. 2018, 55, 133–150. [Google Scholar] [CrossRef] [Green Version]
- Boggs, S.L.J. Urban crime patterns. Am. Sociol. Rev. 1965, 30, 899–908. [Google Scholar] [CrossRef]
- Taylor, N.; Coomber, K.; Zahnow, R.; Ferris, J.; Mayshak, R.; Miller, P.G. The prospective impact of 10-day patron bans on crime in Queensland’s largest entertainment precincts. Drug Alcohol Rev. 2021, 40, 771–778. [Google Scholar] [CrossRef]
- Algahtany, M.; Kumar, L. A Method for Exploring the Link between Urban Area Expansion over Time and the Opportunity for Crime in Saudi Arabia. Remote Sens. 2016, 8, 863. [Google Scholar] [CrossRef]
- Hua, N.; Li, B.; Zhang, T.T. Crime research in hospitality and tourism. Int. J. Contemp. Hosp. Manag. 2020, 32, 1299–1323. [Google Scholar] [CrossRef]
- National Centers for Environmental Information Home Page. Available online: https://ngdc.noaa.gov/eog/ (accessed on 1 May 2022).
- Ghosh, T.; Elvidge, C.D.; Sutton, P.C.; Baugh, K.E.; Ziskin, D.; Tuttle, B.T. Creating a Global Grid of Distributed Fossil Fuel CO2 Emissions from Nighttime Satellite Imagery. Energies 2010, 3, 1895–1913. [Google Scholar] [CrossRef]
- Open Street Map. Available online: https://www.openstreetmap.org/ (accessed on 1 May 2022).
- Anjuke Home Page. Available online: https://lanzhou.anjuke.com/ (accessed on 1 May 2022).
- Amap Home Page. Available online: http://lbs.amap.com/ (accessed on 1 May 2022).
- Cunradi, C.B.; Mair, C.; Ponicki, W.; Remer, L. Alcohol Outlets, Neighborhood Characteristics, and Intimate Partner Violence: Ecological Analysis of a California City. J. Hered. 2011, 88, 191–200. [Google Scholar] [CrossRef] [Green Version]
- Li, G.; Haining, R.; Richardson, S.; Best, N. Space–time variability in burglary risk: A Bayesian spatio-temporal modelling approach. Spat. Stat. 2014, 9, 180–191. [Google Scholar] [CrossRef]
- Quick, M.; Law, J.; Li, G. Time-varying relationships between land use and crime: A spatio-temporal analysis of small-area seasonal property crime trends. Environ. Plan. B Urban Anal. City Sci. 2019, 46, 1018–1035. [Google Scholar] [CrossRef] [Green Version]
- Quick, M.; Li, G.; Law, J. Spatiotemporal Modeling of Correlated Small-Area Outcomes: Analyzing the Shared and Type-Specific Patterns of Crime and Disorder. Geogr. Anal. 2018, 51, 221–248. [Google Scholar] [CrossRef]
- Gracia, E.; López-Quílez, A.; Marco, M.; Lladosa, S.; Lila, M. Exploring Neighborhood Influences on Small-Area Variations in Intimate Partner Violence Risk: A Bayesian Random-Effects Modeling Approach. Int. J. Environ. Res. Public Health 2014, 11, 866–882. [Google Scholar] [CrossRef] [PubMed]
- Deng, M.; Yang, W.; Chen, C.; Liu, C. Exploring associations between streetscape factors and crime behaviors using Google Street View images. Front. Comput. Sci. 2021, 16, 164316. [Google Scholar] [CrossRef]
- Adler, J.T.; Yeh, H.; Markmann, J.F.; Nguyen, L.L. Temporal Analysis of Market Competition and Density in Renal Transplantation Volume and Outcome. Transplantation 2016, 100, 670–677. [Google Scholar] [CrossRef] [PubMed]
- Aziz, S.; Ngui, R.; Lim, Y.A.L.; Sholehah, I.; Farhana, J.N.; Azizan, A.S.; Yusoff, W.W.S. Spatial pattern of 2009 dengue distribution in Kuala Lumpur using GIS application. Trop. Biomed. 2012, 29, 113–120. [Google Scholar]
- Yajid, M.Z.M.; Dom, N.C.; Camalxaman, S.N.; Nasir, R.A. Spatial-temporal analysis for identification of dengue risk area in Melaka Tengah district. Geocarto Int. 2020, 35, 1570–1579. [Google Scholar] [CrossRef]
- Schober, P.; Boer, C.; Schwarte, L.A. Correlation Coefficients: Appropriate Use and Interpretation. Anesth. Analg. 2018, 126, 1763–1768. [Google Scholar] [CrossRef]
- MacNab, Y.C. On identification in Bayesian disease mapping and ecological-spatial regression models. Stat. Methods Med. Res. 2014, 23, 134–155. [Google Scholar] [CrossRef]
- Van Erp, S.; Oberski, D.L.; Mulder, J. Shrinkage priors for Bayesian penalized regression. J. Math. Psychol. 2019, 89, 31–50. [Google Scholar] [CrossRef] [Green Version]
- Castillo, I.; Schmidt-Hieber, J.; Van der Vaart, A. Bayesian Linear Regression with Sparse Priors. Ann. Stat. 2015, 43, 1986–2018. [Google Scholar] [CrossRef] [Green Version]
- Di Gangi, L.; Lapucci, M.; Schoen, F.; Sortino, A. An efficient optimization approach for best subset selection in linear regression, with application to model selection and fitting in autoregressive time-series. Comput. Optim. Appl. 2019, 74, 919–948. [Google Scholar] [CrossRef]
- Aho, K.; Derryberry, D.; Peterson, T. Model selection for ecologists: The worldviews of AIC and BIC. Ecology 2014, 95, 631–636. [Google Scholar] [CrossRef]
- Wang, J.; Xu, C. Geodetector: Principle and prospective. Acta Geogr. Sin. 2017, 72, 116–134. [Google Scholar]
- Geodetector Home Page. Available online: http://www.geodetector.cn/ (accessed on 1 May 2022).
- Wheeler, A.P.; Reuter, S. Redrawing Hot Spots of Crime in Dallas, Texas. Police Q. 2021, 24, 159–184. [Google Scholar] [CrossRef]
- Song, G.W.; Liu, L.; Bernasco, W.; Xiao, L.Z.; Zhou, S.H.; Liao, W.W. Testing Indicators of Risk Populations for Theft from the Person across Space and Time: The Significance of Mobility and Outdoor Activity. Ann. Am. Assoc. Geogr. 2018, 108, 1370–1388. [Google Scholar] [CrossRef]
- Hsieh, F.Y.; Bloch, D.A.; Larsen, M.D. A simple method of sample size calculation for linear and logistic regression. Stat. Med. 1998, 17, 1623–1634. [Google Scholar] [CrossRef] [Green Version]
- Malleson, N.; See, L.; Evans, A.; Heppenstall, A. Implementing comprehensive offender behaviour in a realistic agent-based model of burglary. Simul. Trans. Soc. Modeling Simul. Int. 2012, 88, 50–71. [Google Scholar] [CrossRef]
- Hu, X.F.; Wu, J.S.; Chen, P.; Sun, T.; Li, D. Impact of climate variability and change on crime rates in Tangshan, China. Sci. Total Environ. 2017, 609, 1041–1048. [Google Scholar] [CrossRef] [Green Version]
- Decreuse, B.; Mongrain, S.; van Ypersele, T. Property crime and private protection allocation within cities: Theory and evidence. Econ. Inq. 2022, 60, 1142–1163. [Google Scholar] [CrossRef]
- Twinam, T. Danger zone: Land use and the geography of neighborhood crime. J. Urban Econ. 2017, 100, 104–119. [Google Scholar] [CrossRef]
- Sypion-Dutkowska, N.; Leitner, M. Land Use Influencing the Spatial Distribution of Urban Crime: A Case Study of Szczecin, Poland. ISPRS Int. J. Geo-Inf. 2017, 6, 74. [Google Scholar] [CrossRef] [Green Version]
- Umar, F.; Johnson, S.D.; Cheshire, J.A. Assessing the Spatial Concentration of Urban Crime: An Insight from Nigeria. J. Quant. Criminol. 2021, 37, 605–624. [Google Scholar] [CrossRef] [Green Version]
- Bernasco, W.; Block, R. Where offenders choose to attack: A discrete choice model of robberies in Chicago. Criminology 2009, 47, 93–130. [Google Scholar] [CrossRef]
- Felson, M.; Clarke, R.V. Opportunity makes the thief. Police Res. Ser. 1998, 98, 10. [Google Scholar]
- Groff, E.R. Simulation for theory testing and experimentation: An example using routine activity theory and street robbery. J. Quant. Criminol. 2007, 23, 75–103. [Google Scholar] [CrossRef]
- Helbich, M.; Jokar Arsanjani, J.J. Spatial eigenvector filtering for spatiotemporal crime mapping and spatial crime analysis. Cartogr. Geogr. Inf. Sci. 2015, 42, 134–148. [Google Scholar] [CrossRef]
- Painter, K.A.; Farrington, D.P. The financial benefits of improved street lighting, based on crime reduction. Light. Res. Technol. 2001, 33, 3–10. [Google Scholar] [CrossRef]
- Committee of Yearbook of Gansu Province. Gansu Development Yearbook 2017; China Statistics Press: Neijing, China, 2017. [Google Scholar]
- Howsen, R.M.; Jarrell, S.B. Some determinants of property crime: Economic factors influence criminal behavior but cannot completely explain the syndrome. Am. J. Econ. Sociol. 1987, 46, 445–457. [Google Scholar] [CrossRef]












| Variables | Code | Units | Year |
|---|---|---|---|
| Property crime | Y | - | 2014–2016 |
| Population density | X1 | person/km2 | 2016 |
| Night lighting | X2 | - | 2016 |
| Road network density | X3 | m/km2 | 2016 |
| Distance to the police stations | X4 | m | 2016 |
| Distance to main roads | X5 | m | 2016 |
| Distance to bus stops | X6 | m | 2016 |
| Average house price | X7 | ¥/m2 | 2016 |
| Entertainment density | X8 | - | 2016 |
| Hotel density | X9 | - | 2016 |
| Shop density | X10 | - | 2016 |
| Graphical Representation | Description | Interaction |
|---|---|---|
![]() | Nonlinear-weaken | |
![]() | Uni-weaken | |
![]() | Bi-enhance | |
![]() | Independent | |
![]() | Nonlinear-enhance |
denotes Min (q ())
denotes Max (q ())
denotes q (q ()
denotes q ().| Variable Codes | Number of Samples | Minimum | Maximum | Mean | Standard Deviation | VIF | 1/VIF |
|---|---|---|---|---|---|---|---|
| X1 | 1454 | 0.996 | 19,992.685 | 1668.100 | 2633.275 | 1.507 | 0.664 |
| X2 | 1454 | 0 | 0.685 | 0.034 | 0.070 | 1.457 | 0.686 |
| X3 | 1454 | 0 | 37,632.758 | 6223.789 | 5638.334 | 2.261 | 0.442 |
| X4 | 1454 | 42.391 | 5530.103 | 1500.513 | 1034.103 | 1.756 | 0.569 |
| X5 | 1454 | 0.169 | 3613.028 | 724.546 | 692.411 | 2.702 | 0.370 |
| X6 | 1454 | 5.357 | 3067.615 | 593.087 | 520.993 | 3.114 | 0.321 |
| X7 | 1454 | 0 | 28,635 | 3767.508 | 5769.121 | 2.176 | 0.460 |
| X8 | 1454 | 0 | 124 | 1.810 | 5.760 | 1.956 | 0.511 |
| X9 | 1454 | 0 | 115 | 2.100 | 7.487 | 1.804 | 0.554 |
| X10 | 1454 | 0 | 572.000 | 23.218 | 56.957 | 2.293 | 0.436 |
| Y | 1454 | 0 | 63 | 1.518 | 4.427 | - | - |
| X1 | X2 | X3 | X4 | X5 | X6 | X7 | X8 | X9 | X10 | |
|---|---|---|---|---|---|---|---|---|---|---|
| X1 | ||||||||||
| X2 | Y | |||||||||
| X3 | Y | Y | ||||||||
| X4 | N | Y | N | |||||||
| X5 | Y | N | Y | Y | ||||||
| X6 | N | N | Y | Y | N | |||||
| X7 | Y | Y | N | Y | Y | Y | ||||
| X8 | Y | Y | Y | Y | Y | Y | Y | |||
| X9 | Y | Y | Y | Y | Y | Y | Y | Y | ||
| X10 | Y | Y | Y | Y | Y | Y | Y | Y | Y |
Publisher’s Note: MDPI stays neutral with regard to jurisdictional claims in published maps and institutional affiliations. |
© 2022 by the authors. Licensee MDPI, Basel, Switzerland. This article is an open access article distributed under the terms and conditions of the Creative Commons Attribution (CC BY) license (https://creativecommons.org/licenses/by/4.0/).
Share and Cite
Sun, L.; Zhang, G.; Zhao, D.; Ji, L.; Gu, H.; Sun, L.; Li, X. Explore the Correlation between Environmental Factors and the Spatial Distribution of Property Crime. ISPRS Int. J. Geo-Inf. 2022, 11, 428. https://doi.org/10.3390/ijgi11080428
Sun L, Zhang G, Zhao D, Ji L, Gu H, Sun L, Li X. Explore the Correlation between Environmental Factors and the Spatial Distribution of Property Crime. ISPRS International Journal of Geo-Information. 2022; 11(8):428. https://doi.org/10.3390/ijgi11080428
Chicago/Turabian StyleSun, Lijian, Guozhuang Zhang, Dan Zhao, Ling Ji, Haiyan Gu, Li Sun, and Xia Li. 2022. "Explore the Correlation between Environmental Factors and the Spatial Distribution of Property Crime" ISPRS International Journal of Geo-Information 11, no. 8: 428. https://doi.org/10.3390/ijgi11080428
APA StyleSun, L., Zhang, G., Zhao, D., Ji, L., Gu, H., Sun, L., & Li, X. (2022). Explore the Correlation between Environmental Factors and the Spatial Distribution of Property Crime. ISPRS International Journal of Geo-Information, 11(8), 428. https://doi.org/10.3390/ijgi11080428






