A GIS Assessment of the Suitability of Tilapia and Clarias Pond Farming in Tanzania
Abstract
1. Introduction
Study Area
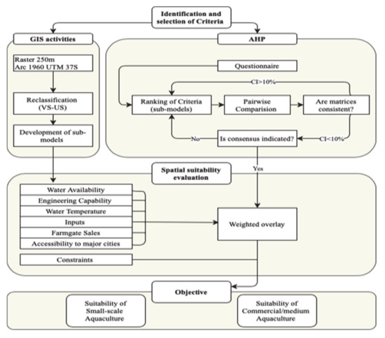
2. Methods
2.1. GIS Environment Spatial Analysis
2.1.1. Constraints
2.1.2. Water Availability
2.1.3. Water Temperature
2.1.4. Engineering Capability
2.1.5. Farm Inputs
2.1.6. Farm-Gate Sale
2.1.7. Market Accessibility
2.2. Weight Assessment through an Analytical Hierarchy Process (AHP)
2.3. Field Observations and Questionnaires
2.4. Field Validation of the GIS analysis
3. Results
3.1. Suitability Scores for Selected Criteria
3.1.1. Water Availability
3.1.2. Water Temperature
3.1.3. Engineering Capability
3.1.4. Farm Inputs
3.1.5. Farm-Gate Sales
3.1.6. Market Accessibility
3.2. Overall Suitability Assessment of the Fish pond Farming Potential in Tanzania
3.2.1. Potential for Small-Scale Subsistence Fish Pond Farming
3.2.2. Potential for Medium-Scale Commercial Fish Pond Farming in Tanzania
4. Discussion
5. Conclusions
Author Contributions
Funding
Acknowledgments
Conflicts of Interest
Appendix A
| Base Layer | Format Feature Type | Resolution | Source | Info |
|---|---|---|---|---|
| Mean monthly precipitation(mm). 12 images | Raster (.tif) | 30 arc seconds (~1 km at the equator) | WorldClim version 2.1 | Precipitation for 12 months. WorldClim version 2.1 climate data for 1970–2000. version was released in January 2020 |
| Potential Evapotranspiration | Raster (.tif) | 30 arc seconds (~ 1 km at the equator) | CGIAR Platform for Big Data in Agriculture and WorldClim 2.0 | ET0 average for 12 months. Version 3 released in January 2019. Based on WorldClim v2-data. |
| Soil texture | Raster (.tif) | 250 m | ISRIC—World Soil Information | Clay content (0–2 micrometer) in g/100 g (w%) at 1–2 m depth predicted using two sets of Africa soil profiles data. |
| Terrain | Raster (.tif) | 30 m | RCMRD GeoPortal | Digital Elevation Model (DEM) from Shuttle Radar Topography Mission (SRTM). Released April 2015. |
| Land Cover (crops) | Raster (.tif) | 20 m | European Space Agency | LC map at 20 m over Africa based on 1 year of Sentinel-2A observations |
| Tmax °C WorldClim version 2.1 (July–August, October–December 2018) | Raster (.tif) | 2.5 min (~ 4.5 km at the equator) | WorldClim version 2.1 | Regression analysis with pond temperature observation (2018) |
| Tmax °C WorldClim version 2.1 (1970–2000) | Raster (.tif) | 30 arc seconds (~ 1 km at the equator) | WorldClim version 2.1 | Converted into pond water temp with factor derived from the 2018 regression analysis |
| Agriculture, Livestock and fish farming data | Tabular data (.xlsx) | - | United Republic of Tanzania (URT) | Total Number of Cattle, Goats, Sheep and Poultry by region as of 26 August 2012 |
| Agricultural statistics 2014–2015 | Table (.xlsx) | - | URT | Number of Pigs by Type of Pigs and Region as of 1 October 2015 |
| Protected areas | Vector, Polygon (.shp) | - | OpenStreetMap and Geofabrik | Export from Geofabrik.de (2020) |
| Large inland waters | Vector, Polygon (.shp) | |||
| Rivers and streams | Vector, Lines (.shp) | |||
| Road network | Vector, lines (.shp) | |||
| Cities (Including census data) | Vector, Point (.shp) | |||
| Administrative boundaries | Vector, Polygon (.shp) | - | Humanitarian OpenStreetMap Team and URT | This dataset contains Tanzania administrative boundaries including Regions, Districts and Wards updated during the 2012 national census. |
References
- Brummett, R.E.; Lazard, J.; Moehl, J. African aquaculture: Realizing the potential. Food Policy 2008, 33, 371–385. [Google Scholar] [CrossRef]
- Chan, C.Y.; Tran, N.; Pethiyagoda, S.; Crissman, C.C.; Sulser, T.B.; Phillips, M.J. Prospects and challenges of fish for food security in Africa. Glob. Food Secur. 2019, 20, 17–25. [Google Scholar] [CrossRef]
- Duijn, A.P.; Heijden, P.G.M.; Bolman, B.; Rurangwa, E. Review and Analysis of Small-Scale Aquaculture Production in East Africa: Summary and Recommendations; Wageningen Centre for Development Innovation: Wageningen, The Netherlands, 2018. [Google Scholar]
- Rothuis, A.; Turenhout, M.; van Duijn, A.; Roem, A.; Rurangwa, E.; Katunzi, E.; Shoko, A.; Kabagambe, J.B. Aquaculture in East Africa; University & Research Centre: Wageningen, The Netherlands, 2014. [Google Scholar]
- Villasante, S.; Rodríguez, S.R.; Molares, Y.; Martínez, M.; Remiro, J.; García-Díez, C.; Lahoz, C.; Omar, I.; Bechardas, M.; Elago, P.; et al. Are provisioning ecosystem services from rural aquaculture contributing to reduce hunger in Africa? Ecosyst. Serv. 2015, 16, 365–377. [Google Scholar] [CrossRef]
- Aguilar-Manjarrez, J.; Nath, S.S. A Strategic Reassessment of Fish Farming Potential in Africa; CIFA Technical Paper 32; Food and Agriculture Organization of the United Nations: Rome, Italy, 1998. [Google Scholar]
- Heijden, P.G.M.; Shoko, A.P. Review and Analysis of Small-Scale Aquaculture Production in East Africa; Wageningen University & Research: Wageningen, The Netherlands, 2018. [Google Scholar]
- Munguti, J.M.; Kim, J.-D.; Ogello, E.O. An Overview of Kenyan Aquaculture: Current Status, Challeng-es, and Opportunities for Future Development. Fish. Aquat. Sci. 2014, 17, 1–11. [Google Scholar] [CrossRef]
- Rukanda, J.J. Evaluation of Aquaculture Development in Tanzania. 2018. Available online: http://www.unuftp.is/static/fellows/document/janeth16aprf.pdf (accessed on 20 September 2020).
- Shoko, A.; Limbu, S.; Lamtane, H.; Kishe-Machumu, M.; Sekadende, B.; Ulotu, E.; Masanja, J.; Mgaya, Y. The role of fish-poultry integration on fish growth performance, yields and economic benefits among smallholder farmers in sub-Saharan Africa, Tanzania. Afr. J. Aquat. Sci. 2019, 44, 15–24. [Google Scholar] [CrossRef]
- Mulokozi, D.P.; Berg, H.; Onyango, P.; Lundh, T.; Tamatamah, R. Assessment of pond and integrated aquaculture (IAA) systems in selected districts. Tanzan. Accept. J. Agric. Rural Dev. Trop. Subtrop. 2021.
- Kapetsky, J.M. A Strategic Assessment of Warm-Water Fish Farming Potential in Africa; CIFA Technical Paper 27; Food and Agriculture Organization of the United Nations: Rome, Italy, 1994. [Google Scholar]
- Eastman, J.R.; Jin, W.; Kyem, P.A.K.; Toledano, J. Raster Procedure for Multi-Criteria/Multi-Objective Decisions. Photogramm. Eng. Remote Sens. 1995, 61, 539–547. [Google Scholar]
- Saaty, T.L. A scaling method for priorities in hierarchical structures. J. Math. Psychol. 1977, 15, 234–281. [Google Scholar] [CrossRef]
- Ssegane, H.; Tollner, E.W.; Veverica, K. Geospatial Modeling of Site Suitability for Pond-Based Tilapia and Clarias Farming in Uganda. J. Appl. Aquac. 2012, 24, 147–169. [Google Scholar] [CrossRef]
- Kapetsky, J.M.; Nath, S.S. A Strategic Assessment of the Potential for Freshwater Fish Farming in Latin America; COPESCAL Technical Paper No. 10; FAO: Rome, Italy, 1997; p. 128. Available online: http://www.fao.org/3/W5268E/W5268E01.htm (accessed on 20 September 2020).
- United Republic of Tanzania Ministry of Livestock and Fisheries Development, Fisheries Sector. National Fisheries Policy of 2015; 2015. Available online: http://extwprlegs1.fao.org/docs/pdf/tan168881.pdf (accessed on 9 September 2020).
- United Republic of Tanzania. Basic Facts and Figures on Human Settlements, in Tanzania. Mainland; Tanzania National Bureau of Statistics: Dodoma, Tanzania; Ministry of Finance: Dar es Salaam, Tanzania, 2012. Available online: https://www.nbs.go.tz/index.php/en/census-surveys/environmental-statistics/75-basic-facts-and-figures-on-human-settlements-2012-tanzania-mainland (accessed on 20 September 2020).
- National Bureau of Statistics (NBS). National Environment Statistics Report, 2017 Tanzania Mainland (NESR, 2017); National Bureau of Statistics: Dar es Salaam, Tanzania, 2017.
- World Bank. 2020. Available online: https://data.worldbank.org/country/tanzaniaWBstatistics (accessed on 9 September 2020).
- Irish Aid. Climate Change in Tanzania: Country Risk Profile Fact Sheet. Irish Aid, Resilience and Economic Inclusion Team: Dublin, Ireland, 2018; p. 5. Available online: https://www.climatelearningplatform.org/sites/default/files/resources/tanzania_country_climate_risk_assessment_report_-final_version.pdf (accessed on 20 September 2020).
- Tanzania Meteorological Authority. Statement on the Status of Tanzania Climate in 2019; Tanzania Meteorological Authority: Dar es Salaam, Tanzania, 2019. Available online: http://meteo.go.tz/uploads/publications/sw1586868749-Climate_statement_2019.pdf (accessed on 20 September 2020).
- Mwaijande, F.; Lugendo, P. Fish farming value chain analysis: Policy implications for transfor-mations and robust growth in Tanzania. J. Rural Community Dev. 2015, 10, 47–62. [Google Scholar]
- Mulokozi, D.P.; Mmanda, F.P.; Onyango, P.; Lundh, T.; Tamatamah, R.; Berg, H. Rural aquaculture: Assessment of its contribution to household income and farmers’ perception in selected districts, Tanzania. Aquac. Econ. Manag. 2020, 24, 387–405. [Google Scholar] [CrossRef]
- Hishamunda, N.; Ridler, N.B. Farming fish for profits: A small step towards food security in sub-Saharan Africa. Food Policy 2006, 31, 401–414. [Google Scholar] [CrossRef]
- Assefa, W.W.; Abebe, W.B. GIS modeling of potentially suitable sites for aquaculture development in the Lake Tana basin, Northwest Ethiopia. Agric. Food Secur. 2018, 7, 72. [Google Scholar] [CrossRef]
- Salam, A. The Potential of Geographical Information System-Based Modelling for Aquaculture Development and Management in South Western Bangladesh. Ph.D. Thesis, University of Stirling, Stirling, UK, 2000. [Google Scholar]
- Open Street Map. 2020. Available online: https://www.openstreetmap.org/about (accessed on 29 September 2020).
- Worldclim. Historical Climate Data. 2020. Available online: https://www.worldclim.org/data/worldclim21.html (accessed on 1 October 2020).
- Yoo, K.H.; Boyd, C.E. Hydrology and Water Supply for Pond Aquaculture; Springer: Berlin/Heidelberg, Germany, 1994. [Google Scholar]
- Coche, A.G.; Van der Wal, H. Water for Freshwater Fish Culture; FAO Training Series; FAO: Rome, Italy, 1981; p. 111. Available online: https://www.worldcat.org/title/water-for-freshwater-fish-culture/oclc/12667806 (accessed on 20 September 2020).
- Allen, R.G. Crop Evapotranspiration-Guidelines for Computing Crop Water Requirements-FAO Irrigation and Drainage Paper 56; FAO: Rome, Italy, 1998. [Google Scholar]
- Coche, A.G.; Muir, J.F.; Laughlin, T. Simple Methods for Aquaculture: Management for Freshwater Fish Culture Ponds and Water Practices. FAO Training Series; FAO: Rome, Italy, 1996; Volume 21, pp. 70–81. [Google Scholar]
- Coche, A.G. Soil and Freshwater Fish Culture: Simple Methods for Aquaculture; FAO Training Series; FAO: Rome, Italy, 1985; Volume 6. [Google Scholar]
- ISRIC World Soil Information. 2020. Available online: https://www.isric.org/about (accessed on 9 October 2020).
- ICLARM. The context of small-scale integrated agriculture-aquaculture systems in Africa: A case study of Malawi; ICLARM: Manila, Philippines, 1991. [Google Scholar]
- RCMRD. The Regional Centre for Mapping of Resources for Development. 2020. Available online: https://www.rcmrd.org/about-us (accessed on 9 October 2020).
- Mmanda, F.P.; Mulokozi, D.P.; Lindberg, J.E.; Haldén, A.N.; Mtolera, M.; Kitula, R.; Lundh, T. Fish farming in Tanzania: The availability and nutritive value of local feed ingredients. J. Appl. Aquac. 2020, 32, 341–360. [Google Scholar] [CrossRef]
- Boyd, C.E. Aquaculture pond fertilization. CAB Rev. Perspect. Agric. Veter Sci. Nutr. Nat. Resour. 2018, 13, 1–12. [Google Scholar] [CrossRef]
- European Space Agency. Prototype Land Cover 20m map of Africa 2016. 2017. Available online: http://2016africalandcover20m.esrin.esa.int/download.php (accessed on 9 October 2020).
- Pozzi, F.; Robinson, T.; Nelson, A. Accessibility Mapping and Rural Poverty in the Horn of Africa. 2009. Available online: https://www.semanticscholar.org/paper/Accessibility-mapping-and-rural-poverty-in-the-horn-Pozzi-Robinson/c113f96f6c3c564894b6106972cca36eaabd5960 (accessed on 9 October 2020).
- Olson, D.L. Decision Aids for Selection Problems; Springer: Berlin/Heidelberg, Germany, 1996. [Google Scholar]
- Goepel, K.D. Implementation of an Online Software Tool for the Analytic Hierarchy Process (AHP-OS). Int. J. Anal. Hierarchy Process. 2018, 10, 469–487. [Google Scholar] [CrossRef]
- Goepel, K.D. Implementing the Analytic Hierarchy Process as a Standard Method for Multi-Criteria Decision Making in Corporate Enterprises—A New AHP Excel Template with Multiple Inputs. 2013. Available online: https://bpmsg.com/wordpress/wp-content/uploads/2013/06/ISAHP_2013-13.03.13.Goepel.pdf (accessed on 9 October 2020).
- Kaleem, O.; Sabi, A.-F.B.S. Overview of aquaculture systems in Egypt and Nigeria, prospects, potentials, and constraints. Aquac. Fish. 2020. [Google Scholar] [CrossRef]
- Omwoma, S.; Owuor, P.O.; Ongeri, D.M.-K.; Umani, M.; Lalah, J.O.; Schramm, K.-W. Declining commercial fish catches in Lake Victoria’s Winam Gulf: The importance of restructuring Kenya’s aquaculture programme. Lakes Reserv. Res. Manag. 2014, 19, 206–210. [Google Scholar] [CrossRef]
- Adeleke, M.L.; Al-Kenawy, D.; Nasr-Allah, A.M.; Murphy, S.; El-Naggar, G.O.; Dickson, M. Fish Farmers’ Perceptions, Impacts and Adaptation on/of/to Climate Change in Africa (The Case of Egypt and Nigeria). In Climate Change Management; Springer: Berlin/Heidelberg, Germany, 2018; pp. 269–295. [Google Scholar]
- Ministry of Agriculture. National Rice Development Strategy Phase ii (NRDS ii) 2019–2030; The United Republic of Tanzania: Dodoma, Tanzania, 2019. Available online: https://www.kilimo.go.tz/uploads/dasip/NATIONAL_RICE_DEVELOPMENT_STRATEGY_PHASE_II.pdf (accessed on 9 October 2020).
- Rasowo, J.; Auma, E.O. On–Farm Trials with Rice-Fish Cultivation in the West Kano Rice Irrigation Scheme, Kenya. NAGA. World Fish. Cent. Q. 2006, 29, 1–2. [Google Scholar]
- Rasowo, J.; Auma, E.; Ssanyu, G.; Ndunguru, M. Does African catfish (Clarias gariepinus) affect rice in in-tegrated rice-fish culture in Lake Victoria Basin, Kenya? Afr. J. Environ. Sci. Technol. 2008, 2, 336–341. [Google Scholar]
- IRRI. International Rice Institute. 2021. Available online: https://www.irri.org/where-we-work/countries/tanzania (accessed on 16 February 2021).
- Freeda, S.; Kura, Y.; Sean, V.; Mith, S.; Cohen, P.; Kim, M.; Thay, S.; Chhy, S. Rice field fisheries: Wild aquatic species diversity, food provision services and contribution to inland fisheries. Fish. Res. 2020, 229, 105615. [Google Scholar] [CrossRef]
- Limbu, S.M.; Shoko, A.P.; Lamtane, H.A.; Kishe-Machumu, M.A.; Joram, M.C.; Mbonde, A.S.; Mgana, H.F.; Mgaya, Y.D. Fish polyculture system integrated with vegetable farming improves yield and economic benefits of small-scale farmers. Aquac. Res. 2016, 48, 3631–3644. [Google Scholar] [CrossRef]













| Criteria (Sub-Models) | Sub-Criteria (Base-Layers) | Classification of Criteria | References | |||
|---|---|---|---|---|---|---|
| Very Suitable | Suitable | Moderately Suitable | Unsuitable | |||
| Annual water balance of ponds (mm) | (=precipitation [mm] × 1.1) − (potential evapotranspiration [mm] × 1.3 − 960 [mm Seepage] | >0 | −1 to −2000 | −2000 to −3500 | <−3500 | [6,12] |
| Water Availability from Perennial Streams and Rivers | Perennial river density (km/km2) | ≥0.36 | 0.2–0.35 | 0.04 to 0.20 | <0.04 | [12,26] |
| Water Temperature (°C) | Monthly mean air Tmax (°C) where: Twater = 0.682 × air Tmax + 6.278 | ≥26 °C for 12 months | ≥22 °C for 12 months | ≥22 °C for 8 months and ≥14 °C for 4 months | <22 °C for 4 months | [6,27] |
| Engineering Capability (Terrain and Soil Texture) | Soil texture (% clay content of soil) | 15–30 | 10–15 or 30–40 | 5–10 or 40–50 | <5 or >50 | [6,15] |
| Slope (%) | <2 | 2–5 | 5–8 | >8 | ||
| Sum score * | (1.5 x Soil texture) + Slope | 7.5–10 | 6.0–7.5 | 4.5–6.0 | <4.5 | |
| Farm Inputs | Manure (tons/yr) | 100,000 | 30,000–100,000 | 2000–30,000 | <2000 | [6] |
| Crops | Crops | No crops | ||||
| Sum score * | (1.5 x Manure) + Crops | 7–10 | 5–7 | 3–5 | 1.5–3 | |
| Farm-gate sales | Inhabitants/km2 | 150–300 | 25–149 | 1–24 | 1< and >300 | [6,16] |
| Market accessibility | Travel hours with motorized vehicle to nearest city with >50,000 inhabitants | <1 | 1–3 | 3–6 | >6 | [15] |
| Annual Water Balance | |||||
|---|---|---|---|---|---|
| US (1) | MS (2) | S (3) | VS (4) | ||
| Rivers | US (1) | 1 | 2 | 3 | 4 |
| MS (2) | 2 | 2 | 3 | 4 | |
| S (3) | 2 | 2 | 3 | 4 | |
| VS (4) | 3 | 3 | 4 | 4 | |
| Livestock | Live Weight in kg | Total Fresh Manure (% Live Weight)/Day |
|---|---|---|
| Cattle | 210 | 6 |
| Goat | 30 | 7 |
| Sheep | 30 | 7 |
| Poultry | 1.6 | 7 |
| Pigs | 63 | 6 |
| Small-Scale Subsistence Fish Pond Farming | |||||||
|---|---|---|---|---|---|---|---|
| WA | EC | FI | WT | FG | AC | DW (%) | |
| WA | 1.00 | 2.52 | 4.48 | 5.52 | 6.07 | 8.32 | 43.7% |
| EC | 0.40 | 1.00 | 2.88 | 3.68 | 4.16 | 6.35 | 24.9% |
| FI | 0.22 | 0.35 | 1.00 | 2.62 | 2.92 | 5.01 | 13.8% |
| WT | 0.18 | 0.27 | 0.38 | 1.00 | 2.29 | 4.31 | 8.7% |
| FG | 0.16 | 0.24 | 0.34 | 0.44 | 1.00 | 3.42 | 6.0% |
| MA | 0.12 | 0.16 | 0.20 | 0.23 | 0.29 | 1.00 | 2.9% |
| Consistency ratio (CR) | 0.052 | ||||||
| Group Consensus | 96.2% | ||||||
| Medium-Scale Commercial Fish Pond Farming | |||||||
| WA | AC | WT | EC | FI | FG | DW (%) | |
| WA | 1.00 | 2.00 | 5.31 | 6.60 | 7.61 | 9.00 | 43.6% |
| MA | 0.50 | 1.00 | 3.63 | 4.93 | 6.95 | 8.32 | 29.5% |
| WT | 0.19 | 0.28 | 1.00 | 1.59 | 3.63 | 5.94 | 11.5% |
| EC | 0.15 | 0.20 | 0.63 | 1.00 | 2.62 | 5.19 | 8.4% |
| FI | 0.13 | 0.14 | 0.28 | 0.38 | 1.00 | 2.88 | 4.4% |
| FG | 0.11 | 0.12 | 0.17 | 0.19 | 0.35 | 1.00 | 2.5% |
| Consistency ratio (CR) | 0.050 | ||||||
| Group Consensus | 97.7% | ||||||
| Very Suitable | Suitable | Moderate Suitable | Unsuitable | Overall Suitability Score | |||||
|---|---|---|---|---|---|---|---|---|---|
| Criteria/Sub-group | km2 | % | km2 | % | km2 | % | km2 | % | |
| Water Availability | 1179 | 0.2 | 214,241 | 28.3 | 540,851 | 71.5 | 711 | 0.1 | 2.29 |
| Engineering Capability | 212,133 | 28.0 | 304,742 | 40.3 | 179,952 | 23.8 | 60,156 | 8.0 | 2.88 |
| Water Temperature | 48,189 | 6.4 | 596,905 | 78.9 | 77,768 | 10.3 | 33,929 | 4.5 | 2.87 |
| Availability of farm inputs and manure | 194,581 | 25.7 | 239,205 | 31.6 | 261,370 | 34.5 | 61,828 | 8.2 | 2.75 |
| Farm-gate sales | 36,103 | 4.8 | 322,124 | 42.6 | 325,846 | 43.1 | 72,911 | 9.6 | 2.42 |
| Market accessibility | 76,532 | 10.1 | 328,913 | 43.5 | 269,864 | 35.7 | 81,674 | 10.8 | 2.53 |
| Subsistence fish pond farming | 232 | 0.0 | 450,416 | 59.5 | 306,015 | 40.4 | 84 | 0.0 | 2.61 |
| Commercial fish pond farming | 97 | 0.0 | 399,532 | 52.8 | 356,851 | 47.2 | 267 | 0.0 | 2.56 |
| Regions with fish feed froducer (%) | 38 |
| Regions with fish hatcheries (%) | 79 |
| Average number of fish hatcheries per region | 2 |
| Regions with increased aquaculture production during the last 10 years (%) | 81 |
| Average increased production the last 10 years (%) | 45 |
| Regions with increased demand for farmed fish the last 10 years (%) | 88 |
| Regions expecting an increased aquaculture production the coming 10 years (%) | 88 |
| Use of farmed fish (%): | |
| Sold at markets | 67 |
| Home consumption | 33 |
| Attitude to aquaculture among fish farmers in the region (%): | |
| Overall positive and willing to expand | 56 |
| Neutral and mainly seen as supplementary income to agriculture | 44 |
| Potential problems with aquaculture: | |
| They can introduce new species to the environment | 56 |
| They compete for water | 33 |
| They can pollute the environment | 11 |
| Climate change impact on aquaculture: | |
| Water shortage | 47 |
| Destructive floods | 32 |
| Change in temperature | 21 |
| Rural (89) | Urban (11) | ||
|---|---|---|---|
| Education Level | ≥14 yrs (%) | 19 | 69 |
| Pond structure | Size (m2) | 399 | 494 |
| Concrete (%) | 4 | 84 | |
| Earthen (%) | 96 | 11 | |
| Lined (%) | 0 | 5 | |
| Pond age | Before 2010 (%) | 53 | 0 |
| After 2010 (%) | 47 | 100 | |
| Water source | Surface water (%) | 65 | 15 |
| Ground-water (%) | 35 | 85 | |
| Fish seed sources | Hatchery (%) | 42 | 79 |
| Wild (%) | 10 | 21 | |
| Neighbor (%) | 31 | 0 | |
| Restarting (%) | 17 | 0 | |
| Fish pond fertilization | Yes (%) | 96 | 63 |
| No (%) | 4 | 37 | |
| Fish managment | Stocking density (fish/m2) | 4.3 | 10.5 |
| Fish yield (ton/ha) | 2 | 16.3 | |
| Fish pellets (%) | 0 | 100 | |
| Agriculture waste (%) | 100 | 0 | |
| Fish sold | 62 | 95 | |
| Fish consumed | 36 | 5 | |
| Fish given away | 2 | 0 | |
| Purpose | Improve income | 31 | 83 |
| Protein source/food security | 48 | 8 | |
| Other | 21 | 5 | |
| Future plans | Continue | 64 | 31 |
| Expand | 15 | 54 | |
| Discontinue | 9 | 7 | |
| Undecided | 12 | 8 |
Publisher’s Note: MDPI stays neutral with regard to jurisdictional claims in published maps and institutional affiliations. |
© 2021 by the authors. Licensee MDPI, Basel, Switzerland. This article is an open access article distributed under the terms and conditions of the Creative Commons Attribution (CC BY) license (https://creativecommons.org/licenses/by/4.0/).
Share and Cite
Berg, H.; Mulokozi, D.; Udikas, L. A GIS Assessment of the Suitability of Tilapia and Clarias Pond Farming in Tanzania. ISPRS Int. J. Geo-Inf. 2021, 10, 354. https://doi.org/10.3390/ijgi10050354
Berg H, Mulokozi D, Udikas L. A GIS Assessment of the Suitability of Tilapia and Clarias Pond Farming in Tanzania. ISPRS International Journal of Geo-Information. 2021; 10(5):354. https://doi.org/10.3390/ijgi10050354
Chicago/Turabian StyleBerg, Håkan, Deogratias Mulokozi, and Lars Udikas. 2021. "A GIS Assessment of the Suitability of Tilapia and Clarias Pond Farming in Tanzania" ISPRS International Journal of Geo-Information 10, no. 5: 354. https://doi.org/10.3390/ijgi10050354
APA StyleBerg, H., Mulokozi, D., & Udikas, L. (2021). A GIS Assessment of the Suitability of Tilapia and Clarias Pond Farming in Tanzania. ISPRS International Journal of Geo-Information, 10(5), 354. https://doi.org/10.3390/ijgi10050354

