E-Cadherin Orthologues as Substrates for the Serine Protease High Temperature Requirement A (HtrA)
Abstract
:1. Introduction
2. Materials and Methods
2.1. Plasmids
2.2. Recombinant Proteins
2.3. In Vitro Cleavage Assays
2.4. SDS-PAGE and Western Blot
2.5. Mutagenesis of MKN-28 Cells
2.6. Cell Culture and Infection Experiments
2.7. Immunofluorescence and STED Microscopy
2.8. Colony-Forming Unit Assay
2.9. Statistical Analysis
3. Results and Discussion
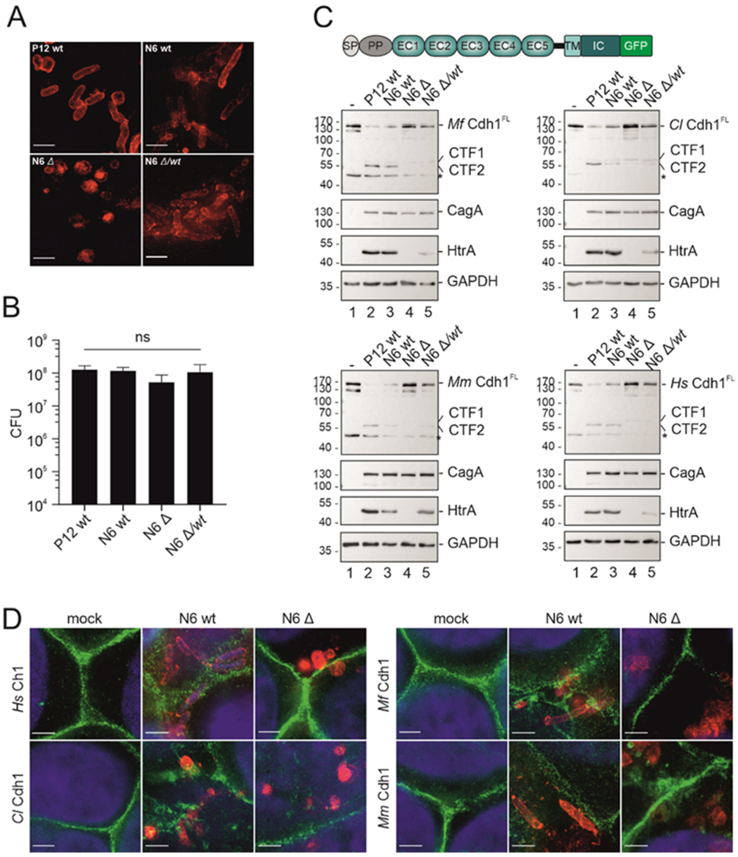
3.1. HtrA Cleaves Different Cadherin Orthologues
3.2. Cleavage of Orthologous E-Cadherin after Infection of Epithelial Cells
4. Conclusions
Author Contributions
Funding
Institutional Review Board Statement
Informed Consent Statement
Data Availability Statement
Acknowledgments
Conflicts of Interest
References
- Hoffman, B.D.; Yap, A.S. Towards a dynamic understanding of cadherin-based mechanobiology. Trends Cell Biol. 2015, 25, 803–814. [Google Scholar] [CrossRef] [PubMed]
- Pertz, O.; Bozic, D.; Koch, A.W.; Fauser, C.; Brancaccio, A.; Engel, J. A new crystal structure, Ca2+ dependence and mutational analysis reveal molecular details of E-cadherin homoassociation. EMBO J. 1999, 18, 1738–1747. [Google Scholar] [CrossRef] [Green Version]
- Makagiansar, I.T.; Nguyen, P.D.; Ikesue, A.; Kuczera, K.; Dentler, W.; Urbauer, J.L.; Galeva, N.; Alterman, M.; Siahaan, T.J. Disulfide bond formation promotes the cis- and trans-dimerization of the E-cadherin-derived first repeat. J. Biol. Chem. 2002, 277, 16002–16010. [Google Scholar] [CrossRef] [PubMed] [Green Version]
- Van der Wal, T.; van Amerongen, R. Walking the tight wire between cell adhesion and WNT signalling: A balancing act for β-catenin. Open Biol. 2020, 10, 200267. [Google Scholar] [CrossRef]
- Venhuizen, J.H.; Jacobs, F.J.C.; Span, P.N.; Zegers, M.M. P120 and E-cadherin: Double-edged swords in tumor metastasis. Semin. Cancer Biol. 2020, 60, 107–120. [Google Scholar] [CrossRef] [PubMed]
- Ozawa, M.; Kemler, R. The membrane-proximal region of the E-cadherin cytoplasmic domain prevents dimerization and negatively regulates adhesion activity. J. Cell Biol. 1998, 142, 1605–1613. [Google Scholar] [CrossRef] [PubMed] [Green Version]
- Shibamoto, S.; Hayakawa, M.; Takeuchi, K.; Hori, T.; Oku, N.; Miyazawa, K.; Kitamura, N.; Takeichi, M.; Ito, F. Tyrosine phosphorylation of beta-catenin and plakoglobin enhanced by hepatocyte growth factor and epidermal growth factor in human carcinoma cells. Cell Adhes. Commun. 1994, 1, 295–305. [Google Scholar] [CrossRef]
- Mareel, M.; Bracke, M.; Van Roy, F. Cancer metastasis: Negative regulation by an invasion-suppressor complex. Cancer Detect. Prev. 1995, 19, 451–464. [Google Scholar]
- Hiraguri, S.; Godfrey, T.; Nakamura, H.; Graff, J.; Collins, C.; Shayesteh, L.; Doggett, N.; Johnson, K.; Wheelock, M.; Herman, J.; et al. Mechanisms of inactivation of E-cadherin in breast cancer cell lines. Cancer Res. 1998, 58, 1972–1977. [Google Scholar]
- Noë, V.; Fingleton, B.; Jacobs, K.; Crawford, H.C.; Vermeulen, S.; Steelant, W.; Bruyneel, E.; Matrisian, L.M.; Mareel, M. Release of an invasion promoter E-cadherin fragment by matrilysin and stromelysin-1. J. Cell Sci. 2001, 114, 111–118. [Google Scholar] [CrossRef]
- Maretzky, T.; Reiss, K.; Ludwig, A.; Buchholz, J.; Scholz, F.; Proksch, E.; de Strooper, B.; Hartmann, D.; Saftig, P. ADAM10 mediates E-cadherin shedding and regulates epithelial cell-cell adhesion, migration, and beta-catenin translocation. Proc. Natl. Acad. Sci. USA 2005, 102, 9182–9187. [Google Scholar] [CrossRef] [PubMed] [Green Version]
- Rawlings, N.D.; Morton, F.R.; Kok, C.Y.; Kong, J.; Barrett, A.J. MEROPS: The peptidase database. Nucleic Acids Res. 2008, 36, D320–D325. [Google Scholar] [CrossRef] [PubMed] [Green Version]
- Waller, P.R.; Sauer, R.T. Characterization of degQ and degS, Escherichia coli genes encoding homologs of the DegP protease. J. Bacteriol. 1996, 178, 1146–1153. [Google Scholar] [CrossRef] [PubMed] [Green Version]
- Hansen, G.; Hilgenfeld, R. Architecture and regulation of HtrA-family proteins involved in protein quality control and stress response. Cell Mol. Life Sci. 2013, 70, 761–775. [Google Scholar] [CrossRef]
- Kim, D.Y.; Kim, K.K. Structure and function of HtrA family proteins, the key players in protein quality control. J. Biochem. Mol. Biol. 2005, 38, 266–274. [Google Scholar] [CrossRef] [Green Version]
- Jiang, J.; Zhang, X.; Chen, Y.; Wu, Y.; Zhou, Z.H.; Chang, Z.; Sui, S.F. Activation of DegP chaperone-protease via formation of large cage-like oligomers upon binding to substrate proteins. Proc. Natl. Acad. Sci. USA 2008, 105, 11939–11944. [Google Scholar] [CrossRef] [Green Version]
- Hoy, B.; Löwer, M.; Weydig, C.; Carra, G.; Tegtmeyer, N.; Geppert, T.; Schröder, P.; Sewald, N.; Backert, S.; Schneider, G.; et al. Helicobacter pylori HtrA is a new secreted virulence factor that cleaves E-cadherin to disrupt intercellular adhesion. EMBO Rep. 2010, 11, 798–804. [Google Scholar] [CrossRef] [Green Version]
- Harrer, A.; Boehm, M.; Backert, S.; Tegtmeyer, N. Overexpression of serine protease HtrA enhances disruption of adherens junctions, paracellular transmigration and type IV secretion of CagA by Helicobacter pylori. Gut Pathog. 2017, 9, 40. [Google Scholar] [CrossRef]
- Hoy, B.; Brandstetter, H.; Wessler, S. The stability and activity of recombinant Helicobacter pylori HtrA under stress conditions. J. Basic Microbiol. 2013, 53, 402–409. [Google Scholar] [CrossRef]
- Tegtmeyer, N.; Wessler, S.; Necchi, V.; Rohde, M.; Harrer, A.; Rau, T.T.; Asche, C.I.; Boehm, M.; Loessner, H.; Figueiredo, C.; et al. Helicobacter pylori employs a unique basolateral Type IV secretion mechanism for CagA delivery. Cell Host Microbe 2017, 22, 552–560. [Google Scholar] [CrossRef] [Green Version]
- Bernegger, S.; Vidmar, R.; Fonovic, M.; Posselt, G.; Turk, B.; Wessler, S. Identification of Desmoglein-2 as a novel target of Helicobacter pylori HtrA in epithelial cells. Cell Commun. Signal. 2021, 19, 108. [Google Scholar] [CrossRef]
- Boehm, M.; Hoy, B.; Rohde, M.; Tegtmeyer, N.; Bæk, K.T.; Oyarzabal, O.A.; Brøndsted, L.; Wessler, S.; Backert, S. Rapid paracellular transmigration of Campylobacter jejuni across polarized epithelial cells without affecting TER: Role of proteolytic-active HtrA cleaving E-cadherin but not fibronectin. Gut Pathog. 2012, 4, 3. [Google Scholar] [CrossRef] [PubMed] [Green Version]
- Hoy, B.; Geppert, T.; Boehm, M.; Reisen, F.; Plattner, P.; Gadermaier, G.; Sewald, N.; Ferreira, F.; Briza, P.; Schneider, G.; et al. Distinct roles of secreted HtrA proteases from gram-negative pathogens in cleaving the junctional protein and tumor suppressor E-cadherin. J. Biol. Chem. 2012, 287, 10115–10120. [Google Scholar] [CrossRef] [PubMed] [Green Version]
- Abfalter, C.M.; Schubert, M.; Götz, C.; Schmidt, T.P.; Posselt, G.; Wessler, S. HtrA-mediated E-cadherin cleavage is limited to DegP and DegQ homologs expressed by gram-negative pathogens. Cell Commun. Signal. 2016, 14, 30. [Google Scholar] [CrossRef] [PubMed] [Green Version]
- Löwer, M.; Weydig, C.; Metzler, D.; Reuter, A.; Starzinski-Powitz, A.; Wessler, S.; Schneider, G. Prediction of extracellular proteases of the human pathogen helicobacter pylori reveals proteolytic activity of the Hp1018/19 protein HtrA. PLoS ONE 2008, 3, e3510. [Google Scholar] [CrossRef] [PubMed]
- Cong, L.; Ran, F.A.; Cox, D.; Lin, S.; Barretto, R.; Habib, N.; Hsu, P.D.; Wu, X.; Jiang, W.; Marraffini, L.A.; et al. Multiplex genome engineering using CRISPR/Cas systems. Science 2013, 339, 819–823. [Google Scholar] [CrossRef] [PubMed] [Green Version]
- Zawilak-Pawlik, A.; Zarzecka, U.; Żyła-Uklejewicz, D.; Lach, J.; Strapagiel, D.; Tegtmeyer, N.; Böhm, M.; Backert, S.; Skorko-Glonek, J. Establishment of serine protease htrA mutants in Helicobacter pylori is associated with secA mutations. Sci. Rep. 2019, 9, 11794. [Google Scholar] [CrossRef] [Green Version]
- Zarzecka, U.; Modrak-Wójcik, A.; Figaj, D.; Apanowicz, M.; Lesner, A.; Bzowska, A.; Lipinska, B.; Zawilak-Pawlik, A.; Backert, S.; Skorko-Glonek, J. Properties of the HtrA protease from bacterium helicobacter pylori whose activity is indispensable for growth under stress conditions. Front. Microbiol. 2019, 10, 961. [Google Scholar] [CrossRef]
- Overduin, M.; Harvey, T.; Bagby, S.; Tong, K.; Yau, P.; Takeichi, M.; Ikura, M. Solution structure of the epithelial cadherin domain responsible for selective cell adhesion. Science 1995, 267, 386–389. [Google Scholar] [CrossRef] [PubMed]
- Shapiro, L.; Fannon, A.M.; Kwong, P.D.; Thompson, A.; Lehmann, M.S.; Grübel, G.; Legrand, J.-F.; Als-Nielsen, J.; Colman, D.R.; Hendrickson, W.A. Structural basis of cell-cell adhesion by cadherins. Nature 1995, 374, 327–337. [Google Scholar] [CrossRef] [PubMed]
- Schmidt, T.P.; Perna, A.M.; Fugmann, T.; Böhm, M.; Jan, H.; Haller, S.; Götz, C.; Tegtmeyer, N.; Hoy, B.; Rau, T.T.; et al. Identification of E-cadherin signature motifs functioning as cleavage sites for Helicobacter pylori HtrA. Sci. Rep. 2016, 6, 23264. [Google Scholar] [CrossRef] [PubMed] [Green Version]
- Schmidt, T.P.; Goetz, C.; Huemer, M.; Schneider, G.; Wessler, S. Calcium binding protects E-cadherin from cleavage by Helicobacter pylori HtrA. Gut Pathog. 2016, 8, 29. [Google Scholar] [CrossRef] [PubMed] [Green Version]
- Bernegger, S.; Brunner, C.; Vizovišek, M.; Fonovic, M.; Cuciniello, G.; Giordano, F.; Stanojlovic, V.; Jarzab, M.; Simister, P.; Feller, S.M.; et al. A novel FRET peptide assay reveals efficient Helicobacter pylori HtrA inhibition through zinc and copper binding. Sci. Rep. 2020, 10, 10563. [Google Scholar] [CrossRef] [PubMed]
- Hsieh, M.C.; Wu, C.W.; Wu, L.H.; Lui, W.Y.; P’Eng, F.K.; Yu, C.L. Heat shock and cytokines modulate the expression of adhesion molecules on different human gastric-cancer cell lines. Int. J. Cancer 1996, 67, 690–694. [Google Scholar] [CrossRef]
- Bakker, D.; Buckley, A.M.; de Jong, A.; van Winden, V.J.; Verhoeks, J.P.; Kuipers, O.P.; Douce, G.R.; Kuijper, E.J.; Smits, W.K.; Corver, J. The HtrA-like protease CD3284 modulates virulence of Clostridium difficile. Infect. Immun. 2014, 82, 4222–4232. [Google Scholar] [CrossRef] [Green Version]
- Simson, D.; Boehm, M.; Backert, S. HtrA-dependent adherence and invasion of Campylobacter jejuni in human vs. avian cells. Lett. Appl. Microbiol. 2020, 70, 326–330. [Google Scholar] [CrossRef]
- Wu, K.J.; Boutte, C.C.; Ioerger, T.R.; Rubin, E.J. Mycobacterium smegmatis HtrA blocks the toxic activity of a putative cell wall amidase. Cell Rep. 2019, 27, 2468–2479.e3. [Google Scholar] [CrossRef] [Green Version]
- Cheregi, O.; Miranda, H.; Gröbner, G.; Funk, C. Inactivation of the Deg protease family in the cyanobacterium Synechocystis sp. PCC 6803 has impact on the outer cell layers. J. Photochem. Photobiol. B 2015, 152, 383–394. [Google Scholar] [CrossRef]
- Marambaud, P.; Shioi, J.; Serban, G.; Georgakopoulos, A.; Sarner, S.; Nagy, V.; Baki, L.; Wen, P.; Efthimiopoulos, S.; Shao, Z.; et al. A presenilin-1/gamma-secretase cleavage releases the E-cadherin intracellular domain and regulates disassembly of adherens junctions. EMBO J. 2002, 21, 1948–1956. [Google Scholar] [CrossRef] [Green Version]
- Rios-Doria, J.; Day, K.C.; Kuefer, R.; Rashid, M.G.; Chinnaiyan, A.M.; Rubin, M.A.; Day, M.L. The role of calpain in the proteolytic cleavage of E-cadherin in prostate and mammary epithelial cells. J. Biol. Chem. 2003, 278, 1372–1379. [Google Scholar] [CrossRef] [Green Version]
- O’Connor, P.M.; Lapointe, T.K.; Jackson, S.; Beck, P.L.; Jones, N.L.; Buret, A.G. Helicobacter pylori activates calpain via toll-like receptor 2 to disrupt adherens junctions in human gastric epithelial cells. Infect. Immun. 2011, 79, 3887–3894. [Google Scholar] [CrossRef] [PubMed] [Green Version]
- Harrison, O.J.; Jin, X.; Hong, S.; Bahna, F.; Ahlsen, G.; Brasch, J.; Wu, Y.; Vendome, J.; Felsovalyi, K.; Hampton, C.M.; et al. The extracellular architecture of adherens junctions revealed by crystal structures of type I cadherins. Structure 2011, 19, 244–256. [Google Scholar] [CrossRef] [PubMed] [Green Version]
- Weydig, C.; Starzinski-Powitz, A.; Carra, G.; Löwer, J.; Wessler, S. CagA-independent disruption of adherence junction complexes involves E-cadherin shedding and implies multiple steps in Helicobacter pylori pathogenicity. Exp. Cell Res. 2007, 313, 3459–3471. [Google Scholar] [CrossRef] [PubMed]




| Constructs | aa | Primer | |
|---|---|---|---|
| HsCdh1EC-GST-His | 1–709 | forward | 5′–GATCGCTAGCCACCATGGGCCCTTGGAG–3′ |
| reverse | 5′–GATCCCGCGGTGGCAGGAATTTGCAATC–3′ | ||
| ClCdh1EC-GST-His | 1–712 | forward | 5′–GATCGCTAGCCACCATGGGCCCTCGGTAC–3′ |
| reverse | 5′–GATCCCGCGGTGGCAGGAACCTGCAAG–3′ | ||
| MfCdh1EC-GST-His | 1–709 | forward | 5′–GATCGCTAGCCACCATGGGCCCTTGGAG–3′ |
| reverse | 5′–GATCCCGCGGTGGCAGGAACCTGCAAG–3′ | ||
| MmCdh1EC-GST-His | 1–711 | forward | 5′–GATCAAGCTTCACCATGGGAGCCCGGTG–3′ |
| reverse | 5′–GATCCCGCGGTGGCAGGAACTTGCAATC–3′ | ||
| HsCdh1FL-GFP | 1–882 | forward | 5′–GATCCCGCGGCTAATGATGATGATGATGATGATCCGATTTTGGAGGATG–3′ |
| reverse | 5′–CTAGCCGCGGTGTCGTCCTCGCCG–3′ | ||
| ClCdh1FL-GFP | 1–885 | forward | 5′–GATCGCTAGCCACCATGGGCCCTCGGTAC–3′ |
| reverse | 5′–CTAGCCGCGGTGTCGTCCTCGCCACC–3′ | ||
| MfCdh1FL-GFP | 1–882 | forward | 5′–GATCGCTAGCCACCATGGGCCCTTGGAG–3′ |
| reverse | 5′–CTAGCCGCGGTGTCATCCTCGCCGC–3′ | ||
| MmCdh1FL-GFP | 1–884 | forward | 5′–GATCAAGCTTCACCATGGGAGCCCGGTG–3′ |
| reverse | 5′–CTAGCCGCGGTGTCGTCCTCACCACCG–3′ |
| Name | UniProt No. | Gene | Species | % Identity 1 | % Similarity |
|---|---|---|---|---|---|
| E-cadherin | P12830 | CDH1 | Homo sapiens | 100 | 100 |
| E-cadherin | A0A2K5V299 | CDH1 | Macaca fascicularis | 95 | 97 |
| E-cadherin | F1PAA9 | CDH1 | Canis lupus familiaris | 79 | 87 |
| E-cadherin | P09803 | CDH1 | Mus musculus | 78 | 85 |
Publisher’s Note: MDPI stays neutral with regard to jurisdictional claims in published maps and institutional affiliations. |
© 2022 by the authors. Licensee MDPI, Basel, Switzerland. This article is an open access article distributed under the terms and conditions of the Creative Commons Attribution (CC BY) license (https://creativecommons.org/licenses/by/4.0/).
Share and Cite
Bernegger, S.; Hutterer, E.; Zarzecka, U.; Schmidt, T.P.; Huemer, M.; Widlroither, I.; Posselt, G.; Skorko-Glonek, J.; Wessler, S. E-Cadherin Orthologues as Substrates for the Serine Protease High Temperature Requirement A (HtrA). Biomolecules 2022, 12, 356. https://doi.org/10.3390/biom12030356
Bernegger S, Hutterer E, Zarzecka U, Schmidt TP, Huemer M, Widlroither I, Posselt G, Skorko-Glonek J, Wessler S. E-Cadherin Orthologues as Substrates for the Serine Protease High Temperature Requirement A (HtrA). Biomolecules. 2022; 12(3):356. https://doi.org/10.3390/biom12030356
Chicago/Turabian StyleBernegger, Sabine, Evelyn Hutterer, Urszula Zarzecka, Thomas P. Schmidt, Markus Huemer, Isabella Widlroither, Gernot Posselt, Joanna Skorko-Glonek, and Silja Wessler. 2022. "E-Cadherin Orthologues as Substrates for the Serine Protease High Temperature Requirement A (HtrA)" Biomolecules 12, no. 3: 356. https://doi.org/10.3390/biom12030356
APA StyleBernegger, S., Hutterer, E., Zarzecka, U., Schmidt, T. P., Huemer, M., Widlroither, I., Posselt, G., Skorko-Glonek, J., & Wessler, S. (2022). E-Cadherin Orthologues as Substrates for the Serine Protease High Temperature Requirement A (HtrA). Biomolecules, 12(3), 356. https://doi.org/10.3390/biom12030356

