[Pt(O,O′-acac)(γ-acac)(DMS)] Induces Autophagy in Caki-1 Renal Cancer Cells
Abstract
:1. Introduction
2. Materials and Methods
2.1. Cell Culture
2.2. Cytotoxicity Assay
2.3. Apoptosis Analysis
2.4. Preparation of Subcellular Fraction
2.5. Western Blotting Analysis
2.6. Cell Cycle Analysis
2.7. Design and Preparation of Small Interfering RNAs
2.8. Small Interfering RNA Transfection
2.9. Visualization of Monodansylcadaverine
2.10. Statistical Analysis
3. Results
3.1. Cytotoxicity and Flow Cytometric Analyses of [Pt(O,O′-acac)(γ-acac)(DMS)] and Cisplatin in Caki-1 Cells
3.2. [Pt(O,O′-acac)(γ-acac)(DMS)] Does Not Induce Apoptosis in Caki-1 Cells
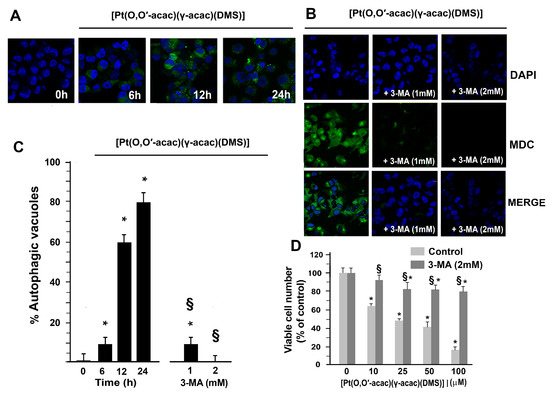
3.3. [Pt(O,O′-acac)(γ-acac)(DMS)] Induces Autophagy in Caki-1 Cells
4. Discussion
Author Contributions
Funding
Conflicts of Interest
References
- Ferlay, J.; Soerjomataram, I.; Dikshit, R.; Eser, S.; Mathers, C.; Rebelo, M.; Parkin, D.M.; Forman, D.; Bray, F. Cancer Incidence and Mortality Worldwide: Sources, Methods and Major Patterns in Globocan 2012. Int. J. Cancer 2015, 136, E359–E386. [Google Scholar] [CrossRef]
- Ferlay, J.; Steliarova-Foucher, E.; Lortet-Tieulent, J.; Rosso, S.; Coebergh, J.W.; Comber, H.; Forman, D.; Bray, F. Cancer Incidence and Mortality Patterns in Europe: Estimates for 40 Countries in 2012. Eur. J. Cancer 2013, 49, 1374–1403. [Google Scholar] [CrossRef] [PubMed]
- Park, I.; Cho, Y.M.; Lee, J.L.; Ahn, J.H.; Lee, D.H.; Song, C.; Hong, J.H.; Kim, C.S.; Ahn, H. Prognostic Factors of Metastatic Renal Cell Carcinoma with Extensive Sarcomatoid Component. J. Cancer Res. Clin. Oncol. 2013, 139, 817–827. [Google Scholar] [CrossRef]
- Motzer, R.J.; Russo, P. Systemic Therapy for Renal Cell Carcinoma. J. Urol. 2000, 163, 408–417. [Google Scholar] [CrossRef]
- Elfiky, A.A.; Aziz, S.A.; Conrad, P.J.; Siddiqui, S.; Hackl, W.; Maira, M.; Robert, C.L.; Kluger, H.M. Characterization and Targeting of Phosphatidylinositol-3 Kinase (PI3K) and Mammalian Target of Rapamycin (mTOR) in Renal Cell Cancer. J. Transl. Med. 2011, 9, 133. [Google Scholar] [CrossRef] [PubMed]
- Juengel, E.; Nowaz, S.; Makarevi, J.; Natsheh, I.; Werner, I.; Nelson, K.; Reiter, M.; Tsaur, I.; Mani, J.; Harder, S.; et al. Hdac-Inhibition Counteracts Everolimus Resistance in Renal Cell Carcinoma in Vitro by Diminishing Cdk2 and Cyclin A. Mol. Cancer 2014, 13, 152. [Google Scholar] [CrossRef] [PubMed]
- De Pascali, S.A.; Papadia, P.; Ciccarese, A.; Pacifico, C.; Fanizzi, F.P. First Examples of β-Diketonate Platinum(II) Complexes with Sulfoxide Ligands. Eur. J. Inorg. Chem. 2005, 2005, 788–796. [Google Scholar] [CrossRef]
- De Pascali, S.A.; Papadia, P.; Capoccia, S.; Marchio, L.; Lanfranchi, M.; Ciccarese, A.; Fanizzi, F.P. Hard/Soft Selectivity in Ligand Substitution Reactions of Beta-Diketonate Platinum(II) Complexes. Dalton Trans. 2009, 7786–7795. [Google Scholar] [CrossRef]
- Muscella, A.; Calabriso, N.; De Pascali, S.A.; Urso, L.; Ciccarese, A.; Fanizzi, F.P.; Migoni, D.; Marsigliante, S. New Platinum(II) Complexes Containing Both an O,O′-Chelated Acetylacetonate Ligand and a Sulfur Ligand in the Platinum Coordination Sphere Induce Apoptosis in HeLa Cervical Carcinoma Cells. Biochem. Pharmacol. 2007, 74, 28–40. [Google Scholar] [CrossRef]
- Muscella, A.; Calabriso, N.; Fanizzi, F.P.; De Pascali, S.A.; Urso, L.; Ciccarese, A.; Migoni, D.; Marsigliante, S. [Pt(O,O′-acac)(γ-acac)(DMS)], a New Pt Compound Exerting Fast Cytotoxicity in MCF-7 Breast Cancer Cells Via the Mitochondrial Apoptotic Pathway. Br. J. Pharmacol. 2008, 153, 34–49. [Google Scholar] [CrossRef]
- Muscella, A.; Calabriso, N.; Vetrugno, C.; Fanizzi, F.P.; De Pascali, S.A.; Marsigliante, S. The Signalling Axis Mediating Neuronal Apoptosis in Response to [Pt(O,O′-Acac)(γ-acac)(DMS)]. Biochem. Pharmacol. 2011, 81, 1271–1285. [Google Scholar] [CrossRef] [PubMed]
- Muscella, A.; Vetrugno, C.; Cossa, L.G.; Antonaci, G.; De Nuccio, F.; De Pascali, S.A.; Fanizzi, F.P.; Marsigliante, S. In Vitro and in Vivo Antitumor Activity of [Pt(O,O′-Acac)(γ-acac)(DMS)] in Malignant Pleural Mesothelioma. PLoS ONE 2016, 11, e0165154. [Google Scholar] [CrossRef] [PubMed]
- Muscella, A.; Vetrugno, C.; Cossa, L.G.; Antonaci, G.; Barca, A.; De Pascali, S.A.; Fanizzi, F.P.; Marsigliante, S. Apoptosis by [Pt(O,O′-acac)(γ-acac)(DMS)] Requires PKC-δ Mediated p53 Activation in Malignant Pleural Mesothelioma. PLoS ONE 2017, 12, e0181114. [Google Scholar] [CrossRef] [PubMed]
- Muscella, A.; Vetrugno, C.; Biagioni, F.; Calabriso, N.; Calierno, M.T.; Fornai, F.; De Pascali, S.A.; Marsigliante, S.; Fanizzi, F.P. Antitumour and Antiangiogenic Activities of [Pt(O,O′-acac)(γ-acac)(DMS)] in a Xenograft Model of Human Renal Cell Carcinoma. Br. J. Pharmacol. 2016, 173, 2633–2644. [Google Scholar] [CrossRef] [PubMed]
- Gobe, G.C.; Ng, K.L.; Small, D.M.; Vesey, D.A.; Johnson, D.W.; Samaratunga, H.; Oliver, K.; Wood, S.; Barclay, J.L.; Rajandram, R.; et al. Decreased Apoptosis Repressor with Caspase Recruitment Domain Confers Resistance to Sunitinib in Renal Cell Carcinoma through Alternate Angiogenesis Pathways. Biochem. Biophys. Res. Commun. 2016, 473, 47–53. [Google Scholar] [CrossRef] [PubMed]
- Hueber, P.A.; Waters, P.; Clark, P.; Eccles, M.; Goodyer, P. Pax2 Inactivation Enhances Cisplatin-Induced Apoptosis in Renal Carcinoma Cells. Kidney Int. 2006, 69, 1139–1145. [Google Scholar] [CrossRef] [PubMed]
- Mizutani, Y.; Bonavida, B.; Koishihara, Y.; Akamatsu, K.; Ohsugi, Y.; Yoshida, O. Sensitization of Human Renal Cell Carcinoma Cells to Cis-Diamminedichloroplatinum(II) by Anti-Interleukin 6 Monoclonal Antibody or Anti-Interleukin 6 Receptor Monoclonal Antibody. Cancer Res. 1995, 55, 590–596. [Google Scholar] [PubMed]
- Grimaldi, M.; Bo, V.D.; Ferrari, B.; Roda, E.; De Luca, F.; Veneroni, P.; Barni, S.; Verri, M.; De Pascali, S.A.; Fanizzi, F.P.; et al. Long-Term Effects after Treatment with Platinum Compounds, Cisplatin and [Pt(O,O′-acac)(γ-acac)(DMS)]: Autophagy Activation in Rat B50 Neuroblastoma Cells. Toxicol. Appl. Pharmacol. 2019, 364, 1–11. [Google Scholar] [CrossRef] [PubMed]
- Muscella, A.; Greco, S.; Elia, M.G.; Storelli, C.; Marsigliante, S. Angiotensin Ii Stimulation of Na+/K+ ATPase Activity and Cell Growth by Calcium-Independent Pathway in MCF-7 Breast Cancer Cells. J. Endocrinol. 2002, 173, 315–323. [Google Scholar] [CrossRef] [PubMed]
- Skehan, P.; Storeng, R.; Scudiero, D.; Monks, A.; McMahon, J.; Vistica, D.; Warren, J.T.; Bokesch, H.; Kenney, S.; Boyd, M.R. New Colorimetric Cytotoxicity Assay for Anticancer-Drug Screening. J. Natl. Cancer Inst. 1990, 82, 1107–1112. [Google Scholar] [CrossRef] [PubMed]
- Marsigliante, S.; Vetrugno, C.; Muscella, A. CCL20 Induces Migration and Proliferation on Breast Epithelial Cells. J. Cell Physiol. 2013, 228, 1873–1883. [Google Scholar] [CrossRef] [PubMed]
- Shimizu, S.; Yoshida, T.; Tsujioka, M.; Arakawa, S. Autophagic Cell Death and Cancer. Int. J. Mol. Sci. 2014, 15, 3145–3153. [Google Scholar] [CrossRef] [PubMed]
- Liu, B.; Bao, J.K.; Yang, J.M.; Cheng, Y. Targeting Autophagic Pathways for Cancer Drug Discovery. Chin. J. Cancer 2013, 32, 113–120. [Google Scholar] [CrossRef] [PubMed]
- Zhang, H.; Berel, D.; Wang, Y.; Li, P.; Bhowmick, N.A.; Figlin, R.A.; Kim, H.L. A Comparison of Ku0063794, a Dual mTORC1 and mTORC2 Inhibitor, and Temsirolimus in Preclinical Renal Cell Carcinoma Models. PLoS ONE 2013, 8, e54918. [Google Scholar] [CrossRef] [PubMed]
- Hartmann, J.T.; Bokemeyer, C. Chemotherapy for Renal Cell Carcinoma. Anticancer Res. 1999, 19, 1541–1543. [Google Scholar] [PubMed]
- Escudier, B.; Pluzanska, A.; Koralewski, P.; Ravaud, A.; Bracarda, S.; Szczylik, C.; Chevreau, C.; Filipek, M.; Melichar, B.; Bajetta, E.; et al. Bevacizumab Plus Interferon αGFR-2a for Treatment of Metastatic Renal Cell Carcinoma: A Randomised, Double-Blind Phase III Trial. Lancet 2007, 370, 2103–2111. [Google Scholar] [CrossRef]
- Rini, B.I.; Escudier, B.; Tomczak, P.; Kaprin, A.; Szczylik, C.; Hutson, T.E.; Michaelson, M.D.; Gorbunova, V.A.; Gore, M.E.; Rusakov, I.G.; et al. Comparative Effectiveness of Axitinib Versus Sorafenib in Advanced Renal Cell Carcinoma (Axis): A Randomised Phase 3 Trial. Lancet 2011, 378, 1931–1939. [Google Scholar] [CrossRef]
- Motzer, R.J.; Rini, B.I.; Bukowski, R.M.; Curti, B.D.; George, D.J.; Hudes, G.R.; Redman, B.G.; Margolin, K.A.; Merchan, J.R.; Wilding, G.; et al. Sunitinib in Patients with Metastatic Renal Cell Carcinoma. JAMA 2006, 295, 2516–2524. [Google Scholar] [CrossRef]
- Motzer, R.J.; Escudier, B.; Tomczak, P.; Hutson, T.E.; Michaelson, M.D.; Negrier, S.; Oudard, S.; Gore, M.E.; Tarazi, J.; Hariharan, S.; et al. Axitinib Versus Sorafenib as Second-Line Treatment for Advanced Renal Cell Carcinoma: Overall Survival Analysis and Updated Results from a Randomised Phase 3 Trial. Lancet Oncol. 2013, 14, 552–562. [Google Scholar] [CrossRef]
- Jin, S.; White, E. Role of Autophagy in Cancer: Management of Metabolic Stress. Autophagy 2007, 3, 28–31. [Google Scholar] [CrossRef]
- Kanzawa, T.; Zhang, L.; Xiao, L.; Germano, I.M.; Kondo, Y.; Kondo, S. Arsenic Trioxide Induces Autophagic Cell Death in Malignant Glioma Cells by Upregulation of Mitochondrial Cell Death Protein BNIP3. Oncogene 2005, 24, 980–991. [Google Scholar] [CrossRef]
- Li, X.; Lu, Y.; Pan, T.; Fan, Z. Roles of Autophagy in Cetuximab-Mediated Cancer Therapy against EGFR. Autophagy 2010, 6, 1066–1077. [Google Scholar] [CrossRef] [PubMed]
- Li, Y.; Zhu, H.; Zeng, X.; Fan, J.; Qian, X.; Wang, S.; Wang, Z.; Sun, Y.; Wang, X.; Wang, W.; et al. Suppression of Autophagy Enhanced Growth Inhibition and Apoptosis of Interferon-β in Human Glioma Cells. Mol. Neurobiol. 2013, 47, 1000–1010. [Google Scholar] [CrossRef] [PubMed]
- Sui, X.; Kong, N.; Ye, L.; Han, W.; Zhou, J.; Zhang, Q.; He, C.; Pan, H. p38 and JNK MAPK Pathways Control the Balance of Apoptosis and Autophagy in Response to Chemotherapeutic Agents. Cancer Lett. 2014, 344, 174–179. [Google Scholar] [CrossRef] [PubMed]
- Kim, A.; Yim, N.H.; Ma, J.Y. Samsoeum, a Traditional Herbal Medicine, Elicits Apoptotic and Autophagic Cell Death by Inhibiting Akt/mTOR and Activating the JNK Pathway in Cancer Cells. BMC Complement. Altern. Med. 2013, 13, 233. [Google Scholar] [CrossRef]
- Wei, Y.; Sinha, S.; Levine, B. Dual Role of JNK1-Mediated Phosphorylation of Bcl-2 in Autophagy and Apoptosis Regulation. Autophagy 2008, 4, 949–951. [Google Scholar] [CrossRef]
- Li, D.D.; Wang, L.L.; Deng, R.; Tang, J.; Shen, Y.; Guo, J.F.; Wang, Y.; Xia, L.P.; Feng, G.K.; Liu, Q.Q.; et al. The Pivotal Role of c-Jun NH2-Terminal Kinase-Mediated Beclin 1 Expression During Anticancer Agents-Induced Autophagy in Cancer Cells. Oncogene 2009, 28, 886–898. [Google Scholar] [CrossRef]
- Park, K.J.; Lee, S.H.; Lee, C.H.; Jang, J.Y.; Chung, J.; Kwon, M.H.; Kim, Y.S. Upregulation of Beclin-1 Expression and Phosphorylation of Bcl-2 and p53 Are Involved in the Jnk-Mediated Autophagic Cell Death. Biochem. Biophys. Res. Commun. 2009, 382, 726–729. [Google Scholar] [CrossRef]
- Zhang, Y.X.; Kong, C.Z.; Wang, L.H.; Li, J.Y.; Liu, X.K.; Xu, B.; Xu, C.L.; Sun, Y.H. Ursolic Acid Overcomes Bcl-2-Mediated Resistance to Apoptosis in Prostate Cancer Cells Involving Activation of JNK-Induced Bcl-2 Phosphorylation and Degradation. J. Cell Biochem. 2010, 109, 764–773. [Google Scholar] [CrossRef]
- Shimizu, S.; Konishi, A.; Nishida, Y.; Mizuta, T.; Nishina, H.; Yamamoto, A.; Tsujimoto, Y. Involvement of Jnk in the Regulation of Autophagic Cell Death. Oncogene 2010, 29, 2070–2082. [Google Scholar] [CrossRef]
- Zhang, L.; Wang, H.; Xu, J.; Zhu, J.; Ding, K. Inhibition of Cathepsin S Induces Autophagy and Apoptosis in Human Glioblastoma Cell Lines through Ros-Mediated PI3K/Akt/Mtor/P70s6k and JNK Signaling Pathways. Toxicol. Lett. 2014, 228, 248–259. [Google Scholar] [CrossRef] [PubMed]
- Pattingre, S.; Tassa, A.; Qu, X.; Garuti, R.; Liang, X.H.; Mizushima, N.; Packer, M.; Schneider, M.D.; Levine, B. Bcl-2 Antiapoptotic Proteins Inhibit Beclin 1-Dependent Autophagy. Cell 2005, 122, 927–939. [Google Scholar] [CrossRef] [PubMed]
- Pearson, G.; Robinson, F.; Beers Gibson, T.; Xu, B.E.; Karandikar, M.; Berman, K.; Cobb, M.H. Mitogen-Activated Protein (Map) Kinase Pathways: Regulation and Physiological Functions. Endocr. Rev. 2001, 22, 153–183. [Google Scholar] [CrossRef] [PubMed]
- Song, G.; Ouyang, G.; Bao, S. The Activation of Akt/Pkb Signaling Pathway and Cell Survival. J. Cell. Mol. Med. 2005, 9, 59–71. [Google Scholar] [CrossRef] [PubMed]
- Kim, J.; Kundu, M.; Viollet, B.; Guan, K.L. AMPK and mTOR Regulate Autophagy through Direct Phosphorylation of Ulk1. Nat. Cell. Biol. 2011, 13, 132–141. [Google Scholar] [CrossRef] [PubMed]
- Hudes, G.; Carducci, M.; Tomczak, P.; Dutcher, J.; Figlin, R.; Kapoor, A.; Staroslawska, E.; Sosman, J.; McDermott, D.; Bodrogi, I.; et al. Temsirolimus, Interferon α, or Both for Advanced Renal-Cell Carcinoma. N. Engl. J. Med. 2007, 356, 2271–2281. [Google Scholar] [CrossRef]
- Janku, F.; McConkey, D.J.; Hong, D.S.; Kurzrock, R. Autophagy as a Target for Anticancer Therapy. Nat. Rev. Clin. Oncol. 2011, 8, 528–539. [Google Scholar] [CrossRef]
- Zantl, N.; Weirich, G.; Zall, H.; Seiffert, B.M.; Fischer, S.F.; Kirschnek, S.; Hartmann, C.; Fritsch, R.M.; Gillissen, B.; Daniel, P.T.; et al. Frequent Loss of Expression of the Pro-Apoptotic Protein Bim in Renal Cell Carcinoma: Evidence for Contribution to Apoptosis Resistance. Oncogene 2007, 26, 7038–7048. [Google Scholar] [CrossRef]





© 2019 by the authors. Licensee MDPI, Basel, Switzerland. This article is an open access article distributed under the terms and conditions of the Creative Commons Attribution (CC BY) license (http://creativecommons.org/licenses/by/4.0/).
Share and Cite
Antonaci, G.; Cossa, L.G.; Muscella, A.; Vetrugno, C.; De Pascali, S.A.; Fanizzi, F.P.; Marsigliante, S. [Pt(O,O′-acac)(γ-acac)(DMS)] Induces Autophagy in Caki-1 Renal Cancer Cells. Biomolecules 2019, 9, 92. https://doi.org/10.3390/biom9030092
Antonaci G, Cossa LG, Muscella A, Vetrugno C, De Pascali SA, Fanizzi FP, Marsigliante S. [Pt(O,O′-acac)(γ-acac)(DMS)] Induces Autophagy in Caki-1 Renal Cancer Cells. Biomolecules. 2019; 9(3):92. https://doi.org/10.3390/biom9030092
Chicago/Turabian StyleAntonaci, Giovanna, Luca Giulio Cossa, Antonella Muscella, Carla Vetrugno, Sandra Angelica De Pascali, Francesco Paolo Fanizzi, and Santo Marsigliante. 2019. "[Pt(O,O′-acac)(γ-acac)(DMS)] Induces Autophagy in Caki-1 Renal Cancer Cells" Biomolecules 9, no. 3: 92. https://doi.org/10.3390/biom9030092
APA StyleAntonaci, G., Cossa, L. G., Muscella, A., Vetrugno, C., De Pascali, S. A., Fanizzi, F. P., & Marsigliante, S. (2019). [Pt(O,O′-acac)(γ-acac)(DMS)] Induces Autophagy in Caki-1 Renal Cancer Cells. Biomolecules, 9(3), 92. https://doi.org/10.3390/biom9030092

