Estrogen-Regulated Proline-Rich Acidic Protein 1 in Endometrial Epithelial Cells Affects Embryo Implantation by Regulating Mucin 1 in Mice
Abstract
1. Introduction
2. Materials and Methods
2.1. Animals
2.2. Treatments and Samples Collection
2.3. Enzyme-Linked Immunosorbent Assay (ELISA)
2.4. Primary Mouse EECs Culture
2.5. Cell Transfection
2.6. Embryo Culture and Embryo Adhesion Assay
2.7. RNA Extraction and Quantitative Real-Time PCR (qRT-PCR)
2.8. RNA Sequencing and Analysis
2.9. Statistical Analysis
3. Results
3.1. Estrogen Induces the Expression of Prap1 in Mouse Uterus
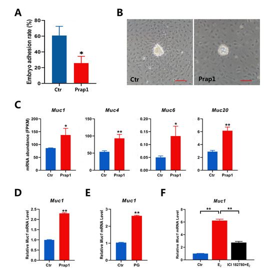
3.2. PRAP1 Impairs Embryo Implantation
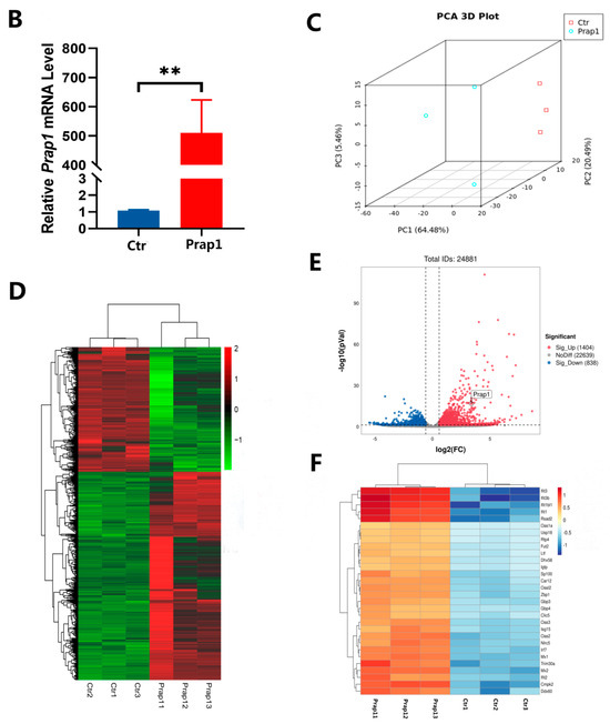
3.3. Overexpression of Prap1 in Endometrial Epithelial Cells Altered Gene Expression Patterns
3.4. Overexpression of Prap1 Changed the Extracellular Matrix-Related Gene Expression in EECs
3.5. Overexpression of Prap1 Affected Embryo Adhesion by Increasing Muc1 Expression
3.6. Overexpression of Prap1 Activated Mucin-Type O-Glycosylation Biosynthesis
3.7. RNA Sequencing Data Verification
4. Discussion
5. Conclusions
Supplementary Materials
Author Contributions
Funding
Institutional Review Board Statement
Informed Consent Statement
Data Availability Statement
Conflicts of Interest
References
- Yuan, J.; Cha, J.; Deng, W.B.; Bartos, A.; Sun, X.F.; Ho, H.H.; Borg, J.P.; Yamaguchi, T.P.; Yang, Y.Z.; Dey, S.K. Planar cell polarity signaling in the uterus directs appropriate positioning of the crypt for embryo implantation. Proc. Natl. Acad. Sci. USA 2016, 113, E8079–E8088. [Google Scholar] [CrossRef]
- Winuthayanon, W.; Lierz, S.L.; Delarosa, K.C.; Sampels, S.R.; Donoghue, L.J.; Hewitt, S.C.; Korach, K.S. Juxtacrine Activity of Estrogen Receptor α in Uterine Stromal Cells is Necessary for Estrogen-Induced Epithelial Cell Proliferation. Sci. Rep. 2017, 7, 8377. [Google Scholar] [CrossRef] [PubMed]
- Cha, J.; Sun, X.F.; Dey, S.K. Mechanisms of implantation: Strategies for successful pregnancy. Nat. Med. 2012, 18, 1754. [Google Scholar] [CrossRef] [PubMed]
- Monsivais, D.; Nagashima, T.; Prunskaite-Hyyrylinen, R.; Nozawa, K.; Matzuk, M.M. Endometrial receptivity and implantation require uterine BMP signaling through an ACVR2A-SMAD1/SMAD5 axis. Nat. Commun. 2021, 12, 3386. [Google Scholar] [CrossRef]
- Ma, W.G.; Song, H.; Das, S.K.; Paria, B.C.; Dey, S.K. Estrogen is a critical determinant that specifies the duration of the window of uterine receptivity for implantation. Proc. Natl. Acad. Sci. USA 2003, 100, 2963–2968. [Google Scholar] [CrossRef]
- Valbuena, D.; Martin, J.; Pablo, J.L.D.; Remohí, J.; Simón, C. Increasing levels of estradiol are deleterious to embryonic implantation because they directly affect the embryo. Fertil. Steril. 2001, 76, 962–968. [Google Scholar] [CrossRef] [PubMed]
- Kosmas, I.P.; Kolibianakis, E.M.; Paul, D. Association of estradiol levels on the day of hCG administration and pregnancy achievement in IVF: A systematic review. Hum. Reprod. 2004, 19, 2446–2453. [Google Scholar] [CrossRef]
- Farhi, J.; Haroush, A.B.; Andrawus, N.; Pinkas, H.; Sapir, O.; Fisch, B.; Ashkenazi, J. High serum oestradiol concentrations in IVF cycles increase the risk of pregnancy complications related to abnormal placentation. Reprod. Biomed. Online 2010, 21, 331–337. [Google Scholar] [CrossRef]
- Evans, J.; Hannan, N.J.; Edgell, T.A.; Vollenhoven, B.J.; Lutjen, P.J.; Osianlis, T.; Salamonsen, L.A.; Rombauts, L.J. Fresh versus frozen embryo transfer: Backing clinical decisions with scientific and clinical evidence. Hum. Reprod. Update 2014, 20, 808–821. [Google Scholar] [CrossRef]
- Lessey, B.A.; Young, S.L. What exactly is endometrial receptivity. Fertil. Steril. 2019, 111, 611–617. [Google Scholar] [CrossRef]
- Miller, P.B.; Parnell, B.A.; Bushnell, G.; Tallman, N.; Forstein, D.A.; Higdon, H.L., 3rd; Kitawaki, J.; Lessey, B.A. Endometrial receptivity defects during IVF cycles with and without letrozole. Hum. Reprod. 2012, 27, 881–888. [Google Scholar] [CrossRef] [PubMed]
- Li, M.; Han, J.M.; Yang, N.N.; Li, X.Y.; Wu, X.L. Transcriptome profiling reveals superovulation with the gonadotropin-releasing hormone agonist trigger impaired embryo implantation in mice. Front. Endocrinol. 2024, 15, 1354435. [Google Scholar] [CrossRef]
- Xiong, G.F.; Zhang, Y.S.; Han, B.C.; Chen, W.; Peng, J.P. Estradiol-regulated proline-rich acid protein 1 is repressed by class I histone deacetylase and functions in peri-implantation mouse uterus. Mol. Cell Endocrinol. 2011, 331, 23–33. [Google Scholar] [CrossRef] [PubMed]
- Lanemo Myhrinder, A.; Hellqvist, E.; Sidorova, E.; Söderberg, A.; Baxendale, H.; Dahle, C.; Willander, K.; Tobin, G.; Bäckman, E.; Söderberg, O.; et al. A new perspective: Molecular motifs on oxidized LDL, apoptotic cells, and bacteria are targets for chronic lymphocytic leukemia antibodies. Blood 2008, 111, 3838. [Google Scholar] [CrossRef] [PubMed]
- Zhang, J.Q.; Wong, H.; Ramanan, S.; Cheong, D.; Hooi, S.C. The proline-rich acidic protein is epigenetically regulated and inhibits growth of cancer cell lines. Cancer Res. 2003, 63, 6658–6665. [Google Scholar] [CrossRef]
- Lepourcelet, M. Insights into developmental mechanisms and cancers in the mammalian intestine derived from serial analysis of gene expression and study of the hepatoma-derived growth factor (HDGF). Development 2005, 132, 415–427. [Google Scholar] [CrossRef]
- Liu, S.Y.; Ni, C.X.; Li, Y.Z.; Yin, H.H.; Xing, C.Z.; Yuan, Y.; Gong, Y.H. The Involvement of TRIB3 and FABP1 and Their Potential Functions in the Dynamic Process of Gastric Cancer. Front. Mol. Biosci. 2021, 8, 790433. [Google Scholar] [CrossRef]
- Wei, X.L.; Yang, Z.Q.; Liu, H.; Tang, T.Q.; Jiang, P.; Li, X.W.; Liu, X.D. MicroRNA-125a-3p overexpression promotes liver regeneration through targeting proline-rich acidic protein 1. Ann. Hepatol. 2020, 19, 99–106. [Google Scholar] [CrossRef]
- Sze, M.F.; Chu, K.Y.; Mak, H.Y.; Lee, M.F.; Ng, O.L. Proline-rich acidic protein 1 (PRAP1) is a novel interacting partner of MAD1 and has a suppressive role in mitotic checkpoint signalling in hepatocellular carcinoma. J. Pathol. 2014, 233, 51–60. [Google Scholar] [CrossRef]
- Li, M.; Zhai, G.; Gu, X.; Sun, K. ATF3 and PRAP1 play important roles in cisplatin-induced damages in microvascular endothelial cells. Gene 2018, 672, 93–105. [Google Scholar] [CrossRef]
- Kasik, J.; Rice, E. A novel complementary deoxyribonucleic acid is abundantly and specifically expressed in the uterus during pregnancy. Am. J. Obstet. Gynecol. 1997, 176, 452–456. [Google Scholar] [CrossRef] [PubMed]
- Diao, H.L.; Xiao, S.; Zhao, F.; Ye, X.Q. Uterine luminal epithelium–specific proline-rich acidic protein 1 (PRAP1) as a marker for successful embryo implantation. Fertil. Steril. 2010, 94, 2808–2811.e1. [Google Scholar] [CrossRef] [PubMed]
- Zhang, Y.; Du, X.M.; Chen, X.M.; Tang, H.Y.; Zhou, Q.; He, J.L.; Ding, Y.B.; Wang, Y.X.; Liu, X.Q.; Geng, Y.Q. Rictor/mTORC2 is involved in endometrial receptivity by regulating epithelial remodeling. FASEB J. 2021, 35, e21731. [Google Scholar] [CrossRef]
- Whitby, S.; Zhou, W.; Dimitriadis, E. Alterations in Epithelial Cell Polarity During Endometrial Receptivity: A Systematic Review. Front. Endocrinol. 2020, 11, 596324. [Google Scholar] [CrossRef] [PubMed]
- Zeng, H.; Fu, Y.; Shen, L.; Quan, S. Integrated Analysis of Multiple Microarrays Based on Raw Data Identified Novel Gene Signatures in Recurrent Implantation Failure. Front. Endocrinol. 2022, 13, 785462. [Google Scholar] [CrossRef]
- Lessey, B.A. Adhesion molecules and implantation. J. Reprod. Immunol. 2002, 55, 101–112. [Google Scholar] [CrossRef]
- Singh, H.; Aplin, J.D. Adhesion molecules in endometrial epithelium: Tissue integrity and embryo implantation. J. Anat. 2009, 215, 3–13. [Google Scholar] [CrossRef]
- Cai, X.Y.; Jiang, Y.; Cao, Z.W.; Zhang, M.; Kong, N.; Yu, L.N.; Tang, Y.D.; Kong, S.B.; Deng, W.B.; Wang, H.B.; et al. Mst1-mediated phosphorylation of Nur77 improves the endometrial receptivity in human and mice. EBioMedicine 2023, 88, 104433. [Google Scholar] [CrossRef]
- Zhang, J.; Rajkumar, N.; Hooi, S.C. Characterization and expression of the mouse pregnant specific uterus protein gene and its rat homologue in the intestine and uterus. Biochim. Biophys. Acta 2000, 1492, 526–530. [Google Scholar] [CrossRef]
- Murphy, C.R. Uterine receptivity and the plasma membrane transformation. Cell Res. 2004, 14, 259–267. [Google Scholar] [CrossRef]
- Quinn, K.E.; Matson, B.C.; Wetendorf, M.; Caron, K.M. Pinopodes: Recent advancements, current perspectives, and future directions. Mol. Cell Endocrinol. 2020, 501, 110644. [Google Scholar] [CrossRef] [PubMed]
- Wang, J.; Armant, D.R. Integrin-Mediated Adhesion and Signaling during Blastocyst Implantation. Cells Tissues Organ. 2002, 172, 190–201. [Google Scholar] [CrossRef] [PubMed]
- Halper, J. Basic Components of Connective Tissues and Extracellular Matrix: Fibronectin, Fibrinogen, Laminin, Elastin, Fibrillins, Fibulins, Matrilins, Tenascins and Thrombospondins. Adv. Exp. Med. Biol. 2021, 1348, 105–126. [Google Scholar] [CrossRef] [PubMed]
- Aplin, J.D.; Meseguer, M.; Simón, C.; Ortíz, M.E.; Croxatto, H.; Jones, C.J. MUC1, glycans and the cell-surface barrier to embryo implantation. Biochem. Soc. Trans. 2001, 29, 153–156. [Google Scholar] [CrossRef]
- Stepanjuk, A.; Koel, M.; Pook, M.; Saare, M.; Jääger, K.; Peters, M.; Krjutškov, K.; Ingerpuu, S.; Salumets, A. MUC20 expression marks the receptive phase of the human endometrium. Reprod. Biomed. Online 2019, 39, 725–736. [Google Scholar] [CrossRef]
- Meseguer, M.; Aplin, J.D.; Caballero-Campo, P.; O’Connor, J.E.; Martín, J.C.; Remohí, J.; Pellicer, A.; Simón, C. Human endometrial mucin MUC1 is up-regulated by progesterone and down-regulated in vitro by the human blastocyst. Biol. Reprod. 2001, 64, 590–601. [Google Scholar] [CrossRef]
- Inyawilert, W.; Fu, T.Y.; Lin, C.T.; Tang, P.C. Let-7-mediated suppression of mucin 1 expression in the mouse uterus during embryo implantation. J. Reprod. Dev. 2015, 61, 138–144. [Google Scholar] [CrossRef]
- Skliutė, G.; Baušytė, R.; Ramašauskaitė, D.; Navakauskienė, R. Characterization of Epigenetic and Molecular Factors in Endometrium of Females with Infertility. Biomedicines 2022, 10, 1324. [Google Scholar] [CrossRef]
- Dharmaraj, N.; Gendler, S.J.; Carson, D.D. Expression of human MUC1 during early pregnancy in the human MUC1 transgenic mouse model. Biol. Reprod. 2009, 81, 1182–1188. [Google Scholar] [CrossRef]
- Jeschke, U.; Walzel, H.; Mylonas, I.; Papadopoulos, P.; Shabani, N.; Kuhn, C.; Schulze, S.; Friese, K.; Karsten, U.; Anz, D.; et al. The human endometrium expresses the glycoprotein mucin-1 and shows positive correlation for Thomsen-Friedenreich epitope expression and galectin-1 binding. J. Histochem. Cytochem. 2009, 57, 871–881. [Google Scholar] [CrossRef]
- Byrd, J.C.; Bresalier, R.S. Mucins and mucin binding proteins in colorectal cancer. Cancer Metastasis Rev. 2004, 23, 77–99. [Google Scholar] [CrossRef] [PubMed]
- Cascio, S.; Finn, O.J. Intra- and Extra-Cellular Events Related to Altered Glycosylation of MUC1 Promote Chronic Inflammation, Tumor Progression, Invasion, and Metastasis. Biomolecules 2016, 6, 39. [Google Scholar] [CrossRef] [PubMed]








| Gene | Primer Sequences (5′-3′) | Accession No. |
|---|---|---|
| Gapdh | Forward: AGGTCGGTGTGAACGGATTTG | NM_001289726.2 |
| Reverse: TGTAGACCATGTAGTTGAGGTCA | ||
| Prap1 | Forward: AGAAGGTCTGGGATACTAGAGCC | NM_009475.2 |
| Reverse: GCATCTGGACGCTTTTCCTC | ||
| Muc1 | Forward: AGTGCCTCTGACGTGAAGTCAG | NM_013605.2 |
| Reverse: GGGAGGGAACTGCATCTCATTC | ||
| Irf7 | Forward: CCTCTGCTTTCTAGTGATGCCG | NM_016850.3 |
| Reverse: CGTAAACACGGTCTTGCTCCTG | ||
| Ifit1 | Forward: TACAGGCTGGAGTGTGCTGAGA | NM_008331.4 |
| Reverse: CTCCACTTTCAGAGCCTTCGCA | ||
| Alcam | Forward: AGGAACATGGCGGCTTCAACGA | NM_009655.3 |
| Reverse: ACACCACAGTCGCGTTCCTACT | ||
| Mmp9 | Forward: GCTGACTACGATAAGGACGGCA | NM_013599.5 |
| Reverse: TAGTGGTGCAGGCAGAGTAGGA | ||
| Muc20 | Forward: ATGGAGGCTTCCTCCTTGTACG | NM_001145874.1 |
| Reverse: ACCAGATGGCTCGTGAGTCACT |
Disclaimer/Publisher’s Note: The statements, opinions and data contained in all publications are solely those of the individual author(s) and contributor(s) and not of MDPI and/or the editor(s). MDPI and/or the editor(s) disclaim responsibility for any injury to people or property resulting from any ideas, methods, instructions or products referred to in the content. |
© 2025 by the authors. Licensee MDPI, Basel, Switzerland. This article is an open access article distributed under the terms and conditions of the Creative Commons Attribution (CC BY) license (https://creativecommons.org/licenses/by/4.0/).
Share and Cite
Wang, X.; Li, M.; Han, J.; Yang, N.; Li, X.; Wu, X. Estrogen-Regulated Proline-Rich Acidic Protein 1 in Endometrial Epithelial Cells Affects Embryo Implantation by Regulating Mucin 1 in Mice. Biomolecules 2025, 15, 852. https://doi.org/10.3390/biom15060852
Wang X, Li M, Han J, Yang N, Li X, Wu X. Estrogen-Regulated Proline-Rich Acidic Protein 1 in Endometrial Epithelial Cells Affects Embryo Implantation by Regulating Mucin 1 in Mice. Biomolecules. 2025; 15(6):852. https://doi.org/10.3390/biom15060852
Chicago/Turabian StyleWang, Xueyan, Meng Li, Jingmei Han, Nana Yang, Xiangyun Li, and Xinglong Wu. 2025. "Estrogen-Regulated Proline-Rich Acidic Protein 1 in Endometrial Epithelial Cells Affects Embryo Implantation by Regulating Mucin 1 in Mice" Biomolecules 15, no. 6: 852. https://doi.org/10.3390/biom15060852
APA StyleWang, X., Li, M., Han, J., Yang, N., Li, X., & Wu, X. (2025). Estrogen-Regulated Proline-Rich Acidic Protein 1 in Endometrial Epithelial Cells Affects Embryo Implantation by Regulating Mucin 1 in Mice. Biomolecules, 15(6), 852. https://doi.org/10.3390/biom15060852

