FAM46C Expression Sensitizes Multiple Myeloma Cells to PF-543-Induced Cytotoxicity
Abstract
1. Introduction
2. Materials and Methods
2.1. Datamining of the DepMap Database
- -
- At first, using the Celligner feature, we retrieved the full list of Plasma Cell Myeloma cell line models.
- -
- Next, using the Data Explorer tool, we plotted PF-543, SKI-II and Fingolimod sensitivity against the mean gene effect of FAM46C, first, without clustering and then, with sub-clustering based on tumor type (primary, metastatic and other).
- -
- Linear regression was then performed to assess the correlation between PF-543, SKI-II and Fingolimod sensitivity and the mean gene effect of FAM46C on: (1) the entire population or (2) each sub-cluster.
- -
- Lastly, within each sub-cluster, only cell lines with a positive mean gene effect of FAM46C were analyzed exclusively for PF-543 drug sensitivity.
2.2. Cell Lines and Culturing
- -
- Scramble: MISSION pLKO.1-puro Non-Target shRNA Control (cat. No. SHC016).
- -
- Sh1FAM46C: (cat no. SHCLNG-NM_017709, Clone ID TRCN0000168095).
- -
- Sh2FAM46C: (cat no. SHCLNG-NM_017709; Clone ID TRCN0000166958).
2.3. RNA Extraction and RT-qPCR Analysis
- β-ACTIN_FWD:AGAGCTACGAGCTGCCTGAC;
- β-ACTIN_REV:CGTGGATGCCACAGGACT;
- FNDC3A_FWD:CCCAAGAATATATTTTCACTACTCCAA;
- FNDC3A_REV:TTCACAAATGTGATCATTTACTTTCTC;
- SESN2_FWD:GCGAGATCAACAAGTTGCTGG;
- SESN2_REV:ACAGCCAAACACGAAGGAGG.
2.4. Protein Extraction and Western Blotting
2.5. In Vitro Drug Sensitivity Experiments
2.6. Cell Cycle and Apoptosis Analysis
2.7. Mouse Xenograft Model and Ex Vivo Experiment
2.8. Quantitation and Statistical Analysis
3. Results
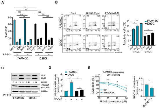
3.1. PF-543 Sensitivity Is Associated with MM Cell Line Dependencies on FAM46C
3.2. Upregulation of FAM46C in MM Cells Synergizes with PF-543 Treatment
3.3. Downmodulation of FAM46C in MM Cells Antagonizes PF-543 Treatment
3.4. Upregulation of FAM46C in a MM Xenograft Model Sensitizes Cells to PF-543 Administration
3.5. FAM46C Synergizes with PF-543 Treatment by Triggering Apoptosis and Enhancing the UPR
4. Discussion
5. Conclusions
Supplementary Materials
Author Contributions
Funding
Institutional Review Board Statement
Informed Consent Statement
Data Availability Statement
Conflicts of Interest
References
- Cowan, A.J.; Green, D.J.; Kwok, M.; Lee, S.; Coffey, D.G.; Holmberg, L.A.; Tuazon, S.; Gopal, A.K.; Libby, E.N. Diagnosis and Management of Multiple Myeloma: A Review. JAMA 2022, 327, 464. [Google Scholar] [CrossRef] [PubMed]
- Wang, C.; Wang, W.; Wang, M.; Deng, J.; Sun, C.; Hu, Y.; Luo, S. Different Evasion Strategies in Multiple Myeloma. Front. Immunol. 2024, 15, 1346211. [Google Scholar] [CrossRef] [PubMed]
- Malard, F.; Neri, P.; Bahlis, N.J.; Terpos, E.; Moukalled, N.; Hungria, V.T.M.; Manier, S.; Mohty, M. Multiple Myeloma. Nat. Rev. Dis. Primers 2024, 10, 45. [Google Scholar] [CrossRef] [PubMed]
- Mroczek, S.; Chlebowska, J.; Kuliński, T.M.; Gewartowska, O.; Gruchota, J.; Cysewski, D.; Liudkovska, V.; Borsuk, E.; Nowis, D.; Dziembowski, A. The Non-Canonical Poly(A) Polymerase FAM46C Acts as an Onco-Suppressor in Multiple Myeloma. Nat. Commun. 2017, 8, 619. [Google Scholar] [CrossRef]
- Zhu, Y.X.; Shi, C.-X.; Bruins, L.A.; Jedlowski, P.; Wang, X.; Kortüm, K.M.; Luo, M.; Ahmann, J.M.; Braggio, E.; Stewart, A.K. Loss of FAM46C Promotes Cell Survival in Myeloma. Cancer Res. 2017, 77, 4317–4327. [Google Scholar] [CrossRef]
- Manfrini, N.; Mancino, M.; Miluzio, A.; Oliveto, S.; Balestra, M.; Calamita, P.; Alfieri, R.; Rossi, R.L.; Sassoè-Pognetto, M.; Salio, C.; et al. FAM46C and FNDC3A Are Multiple Myeloma Tumor Suppressors That Act in Concert to Impair Clearing of Protein Aggregates and Autophagy. Cancer Res. 2020, 80, 4693–4706. [Google Scholar] [CrossRef]
- Fucci, C.; Resnati, M.; Riva, E.; Perini, T.; Ruggieri, E.; Orfanelli, U.; Paradiso, F.; Cremasco, F.; Raimondi, A.; Pasqualetto, E.; et al. The Interaction of the Tumor Suppressor FAM46C with P62 and FNDC3 Proteins Integrates Protein and Secretory Homeostasis. Cell Rep. 2020, 32, 108162. [Google Scholar] [CrossRef]
- Lai, G.; De Grossi, F.; Catusi, I.; Pesce, E.; Manfrini, N. Dissecting the Puzzling Roles of FAM46C: A Multifaceted Pan-Cancer Tumour Suppressor with Increasing Clinical Relevance. Cancers 2024, 16, 1706. [Google Scholar] [CrossRef]
- Deng, J.; Xiao, W.; Wang, Z. FAM46C as a Potential Marker for Pan-Cancer Prognosis and Predicting Immunotherapeutic Efficacy. Front. Genet. 2022, 13, 810252. [Google Scholar] [CrossRef]
- Mancino, M.; Lai, G.; De Grossi, F.; Cuomo, A.; Manganaro, L.; Butta, G.M.; Ferrari, I.; Vicenzi, E.; Poli, G.; Pesce, E.; et al. FAM46C Is an Interferon-Stimulated Gene That Inhibits Lentiviral Particle Production by Modulating Autophagy. Microbiol. Spectr. 2023, 11, e05211-22. [Google Scholar] [CrossRef]
- Liudkovska, V.; Krawczyk, P.S.; Brouze, A.; Gumińska, N.; Wegierski, T.; Cysewski, D.; Mackiewicz, Z.; Ewbank, J.J.; Drabikowski, K.; Mroczek, S.; et al. TENT5 Cytoplasmic Noncanonical Poly(A) Polymerases Regulate the Innate Immune Response in Animals. Sci. Adv. 2022, 8, eadd9468. [Google Scholar] [CrossRef] [PubMed]
- Zhang, H.; Zhang, S.; Hu, J.; Wu, Y.; Ma, X.; Chen, Y.; Yu, B.; Liao, S.; Huang, H.; Gao, S. Structural and Functional Characterization of Multiple Myeloma Associated Cytoplasmic Poly(A) Polymerase FAM46C. Cancer Commun. 2021, 41, 615–630. [Google Scholar] [CrossRef] [PubMed]
- Liu, S.; Chen, H.; Yin, Y.; Lu, D.; Gao, G.; Li, J.; Bai, X.-C.; Zhang, X. Inhibition of FAM46/TENT5 Activity by BCCIPα Adopting a Unique Fold. Sci. Adv. 2023, 9, eadf5583. [Google Scholar] [CrossRef] [PubMed]
- Yang, K.; Zhu, T.; Yin, J.; Zhang, Q.; Li, J.; Fan, H.; Han, G.; Xu, W.; Liu, N.; Lv, X. The Non-Canonical Poly(A) Polymerase FAM46C Promotes Erythropoiesis. J. Genet. Genom. 2024, 51, 594–607. [Google Scholar] [CrossRef]
- Brouze, M.; Czarnocka-Cieciura, A.; Gewartowska, O.; Kusio-Kobiałka, M.; Jachacy, K.; Szpila, M.; Tarkowski, B.; Gruchota, J.; Krawczyk, P.; Mroczek, S.; et al. TENT5-Mediated Polyadenylation of mRNAs Encoding Secreted Proteins Is Essential for Gametogenesis in Mice. Nat. Commun. 2024, 15, 5331. [Google Scholar] [CrossRef]
- Kazazian, K.; Haffani, Y.; Ng, D.; Lee, C.M.M.; Johnston, W.; Kim, M.; Xu, R.; Pacholzyk, K.; Zih, F.S.-W.; Tan, J.; et al. FAM46C/TENT5C Functions as a Tumor Suppressor through Inhibition of Plk4 Activity. Commun. Biol. 2020, 3, 448. [Google Scholar] [CrossRef]
- Manfrini, N. Modulation of Autophagy by Oncosuppressor FAM46C and Its Implications for Cancer Therapy: An Intriguing Perspective. Biomolecules 2025, 15, 196. [Google Scholar] [CrossRef]
- Alemany, R.; Van Koppen, C.J.; Danneberg, K.; Ter Braak, M.; Meyer Zu Heringdorf, D. Regulation and Functional Roles of Sphingosine Kinases. Naunyn-Schmied. Arch. Pharmacol. 2007, 374, 413–428. [Google Scholar] [CrossRef]
- Alkafaas, S.S.; Elsalahaty, M.I.; Ismail, D.F.; Radwan, M.A.; Elkafas, S.S.; Loutfy, S.A.; Elshazli, R.M.; Baazaoui, N.; Ahmed, A.E.; Hafez, W.; et al. The Emerging Roles of Sphingosine 1-Phosphate and SphK1 in Cancer Resistance: A Promising Therapeutic Target. Cancer Cell Int. 2024, 24, 89. [Google Scholar] [CrossRef]
- Wang, P.; Yuan, Y.; Lin, W.; Zhong, H.; Xu, K.; Qi, X. Roles of Sphingosine-1-Phosphate Signaling in Cancer. Cancer Cell Int. 2019, 19, 295. [Google Scholar] [CrossRef]
- Liu, X.T.; Huang, Y.; Liu, D.; Jiang, Y.C.; Zhao, M.; Chung, L.H.; Han, X.D.; Zhao, Y.; Chen, J.; Coleman, P.; et al. Targeting the SphK1/S1P/PFKFB3 Axis Suppresses Hepatocellular Carcinoma Progression by Disrupting Glycolytic Energy Supply That Drives Tumor Angiogenesis. J. Transl. Med. 2024, 22, 43. [Google Scholar] [CrossRef]
- Teng, K.; Ma, H.; Gai, P.; Zhao, X.; Qi, G. SPHK1 Enhances Olaparib Resistance in Ovarian Cancer through the NFκB/NRF2/Ferroptosis Pathway. Cell Death Discov. 2025, 11, 29. [Google Scholar] [CrossRef] [PubMed]
- French, K.J.; Schrecengost, R.S.; Lee, B.D.; Zhuang, Y.; Smith, S.N.; Eberly, J.L.; Yun, J.K.; Smith, C.D. Discovery and Evaluation of Inhibitors of Human Sphingosine Kinase. Cancer Res. 2003, 63, 5962–5969. [Google Scholar] [PubMed]
- Hengst, J.A.; Wang, X.; Sk, U.H.; Sharma, A.K.; Amin, S.; Yun, J.K. Development of a Sphingosine Kinase 1 Specific Small-Molecule Inhibitor. Bioorg. Med. Chem. Lett. 2010, 20, 7498–7502. [Google Scholar] [CrossRef]
- Sharma, A.K.; Sk, U.H.; Gimbor, M.A.; Hengst, J.A.; Wang, X.; Yun, J.; Amin, S. Synthesis and Bioactivity of Sphingosine Kinase Inhibitors and Their Novel Aspirinyl Conjugated Analogs. Eur. J. Med. Chem. 2010, 45, 4149–4156. [Google Scholar] [CrossRef]
- Tsherniak, A.; Vazquez, F.; Montgomery, P.G.; Weir, B.A.; Kryukov, G.; Cowley, G.S.; Gill, S.; Harrington, W.F.; Pantel, S.; Krill-Burger, J.M.; et al. Defining a Cancer Dependency Map. Cell 2017, 170, 564–576.e16. [Google Scholar] [CrossRef]
- Manfrini, N.; Ricciardi, S.; Alfieri, R.; Ventura, G.; Calamita, P.; Favalli, A.; Biffo, S. Ribosome Profiling Unveils Translational Regulation of Metabolic Enzymes in Primary CD4+ Th1 Cells. Dev. Comp. Immunol. 2020, 109, 103697. [Google Scholar] [CrossRef]
- Manfrini, N.; Ricciardi, S.; Miluzio, A.; Fedeli, M.; Scagliola, A.; Gallo, S.; Brina, D.; Adler, T.; Busch, D.H.; Gailus-Durner, V.; et al. High Levels of Eukaryotic Initiation Factor 6 (eIF6) Are Required for Immune System Homeostasis and for Steering the Glycolytic Flux of TCR-Stimulated CD4+ T Cells in Both Mice and Humans. Dev. Comp. Immunol. 2017, 77, 69–76. [Google Scholar] [CrossRef]
- Reichmann, M.T.; Tezera, L.B.; Vallejo, A.F.; Vukmirovic, M.; Xiao, R.; Reynolds, J.; Jogai, S.; Wilson, S.; Marshall, B.; Jones, M.G.; et al. Integrated Transcriptomic Analysis of Human Tuberculosis Granulomas and a Biomimetic Model Identifies Therapeutic Targets. J. Clin. Investig. 2021, 131, e148136. [Google Scholar] [CrossRef]
- Schnute, M.E.; McReynolds, M.D.; Kasten, T.; Yates, M.; Jerome, G.; Rains, J.W.; Hall, T.; Chrencik, J.; Kraus, M.; Cronin, C.N.; et al. Modulation of Cellular S1P Levels with a Novel, Potent and Specific Inhibitor of Sphingosine Kinase-1. Biochem. J. 2012, 444, 79–88. [Google Scholar] [CrossRef]
- Warren, A.; Chen, Y.; Jones, A.; Shibue, T.; Hahn, W.C.; Boehm, J.S.; Vazquez, F.; Tsherniak, A.; McFarland, J.M. Global Computational Alignment of Tumor and Cell Line Transcriptional Profiles. Nat. Commun. 2021, 12, 22. [Google Scholar] [CrossRef] [PubMed]
- Jin, Y.; Wang, Y.; Feng, M.; Ni, X.; Qiang, L.; Xue, J.; Sun, L.; Gao, C.; Luo, J. Sphingosine-1-Phosphate Alleviates Sjögren’s Syndrome-like Symptoms via Inducing Autophagy and Regulating Status of Treg Cells in NOD Mice. Int. Immunopharmacol. 2024, 143, 113514. [Google Scholar] [CrossRef] [PubMed]
- Hamada, M.; Kameyama, H.; Iwai, S.; Yura, Y. Induction of Autophagy by Sphingosine Kinase 1 Inhibitor PF-543 in Head and Neck Squamous Cell Carcinoma Cells. Cell Death Discov. 2017, 3, 17047. [Google Scholar] [CrossRef] [PubMed]
- Jegal, K.H.; Park, S.M.; Cho, S.S.; Byun, S.H.; Ku, S.K.; Kim, S.C.; Ki, S.H.; Cho, I.J. Activating Transcription Factor 6-Dependent Sestrin 2 Induction Ameliorates ER Stress-Mediated Liver Injury. Biochim. Biophys. Acta (BBA)—Mol. Cell Res. 2017, 1864, 1295–1307. [Google Scholar] [CrossRef]
- Bu, Y.; Wu, H.; Deng, R.; Wang, Y. Therapeutic Potential of SphK1 Inhibitors Based on Abnormal Expression of SphK1 in Inflammatory Immune Related-Diseases. Front. Pharmacol. 2021, 12, 733387. [Google Scholar] [CrossRef]
- Potì, F.; Ceglarek, U.; Burkhardt, R.; Simoni, M.; Nofer, J.-R. SKI-II—A Sphingosine Kinase 1 Inhibitor—Exacerbates Atherosclerosis in Low-Density Lipoprotein Receptor-Deficient (LDL-R−/−) Mice on High Cholesterol Diet. Atherosclerosis 2015, 240, 212–215. [Google Scholar] [CrossRef]
- Sousa, N.; Geiß, C.; Bindila, L.; Lieberwirth, I.; Kim, E.; Régnier-Vigouroux, A. Targeting Sphingolipid Metabolism with the Sphingosine Kinase Inhibitor SKI-II Overcomes Hypoxia-Induced Chemotherapy Resistance in Glioblastoma Cells: Effects on Cell Death, Self-Renewal, and Invasion. BMC Cancer 2023, 23, 762. [Google Scholar] [CrossRef]
- Liu, J.; Zhang, L.; Liu, L.; Wu, T.; Wang, L.; Han, Q. The Potential Capacities of FTY720: Novel Therapeutic Functions, Targets, and Mechanisms against Diseases. Eur. J. Med. Chem. 2025, 290, 117508. [Google Scholar] [CrossRef]
- Han, M.; Liu, X.; Hailati, S.; Maihemuti, N.; Nurahmat, N.; Dilimulati, D.; Baishan, A.; Aikebaier, A.; Zhou, W.; Pan, Y. Pharmacological Effects of FTY720 and Its Derivatives. Curr. Top. Med. Chem. 2024, 24, 192–200. [Google Scholar] [CrossRef]
- Yura, Y.; Masui, A.; Hamada, M. Inhibitors of Ceramide- and Sphingosine-Metabolizing Enzymes as Sensitizers in Radiotherapy and Chemotherapy for Head and Neck Squamous Cell Carcinoma. Cancers 2020, 12, 2062. [Google Scholar] [CrossRef]
- Coward, J.; Ambrosini, G.; Musi, E.; Truman, J.-P.; Haimovitz-Friedman, A.; Allegood, J.C.; Wang, E.; Merrill, A.H., Jr.; Schwartz, G.K. Safingol (l- Threo -Sphinganine) Induces Autophagy in Solid Tumor Cells through Inhibition of PKC and the PI3-Kinase Pathway. Autophagy 2009, 5, 184–193. [Google Scholar] [CrossRef]
- Anselmi Relats, J.M.; Roguin, L.P.; Marder, M.; Cercato, M.C.; Marino, J.; Blank, V.C. Synergistic Effect of the Sphingosine Kinase Inhibitor Safingol in Combination with 2′-Nitroflavone in Breast Cancer. J. Mol. Med. 2024, 102, 1503–1516. [Google Scholar] [CrossRef]






Disclaimer/Publisher’s Note: The statements, opinions and data contained in all publications are solely those of the individual author(s) and contributor(s) and not of MDPI and/or the editor(s). MDPI and/or the editor(s) disclaim responsibility for any injury to people or property resulting from any ideas, methods, instructions or products referred to in the content. |
© 2025 by the authors. Licensee MDPI, Basel, Switzerland. This article is an open access article distributed under the terms and conditions of the Creative Commons Attribution (CC BY) license (https://creativecommons.org/licenses/by/4.0/).
Share and Cite
Miluzio, A.; De Grossi, F.; Mancino, M.; Biffo, S.; Manfrini, N. FAM46C Expression Sensitizes Multiple Myeloma Cells to PF-543-Induced Cytotoxicity. Biomolecules 2025, 15, 623. https://doi.org/10.3390/biom15050623
Miluzio A, De Grossi F, Mancino M, Biffo S, Manfrini N. FAM46C Expression Sensitizes Multiple Myeloma Cells to PF-543-Induced Cytotoxicity. Biomolecules. 2025; 15(5):623. https://doi.org/10.3390/biom15050623
Chicago/Turabian StyleMiluzio, Annarita, Federica De Grossi, Marilena Mancino, Stefano Biffo, and Nicola Manfrini. 2025. "FAM46C Expression Sensitizes Multiple Myeloma Cells to PF-543-Induced Cytotoxicity" Biomolecules 15, no. 5: 623. https://doi.org/10.3390/biom15050623
APA StyleMiluzio, A., De Grossi, F., Mancino, M., Biffo, S., & Manfrini, N. (2025). FAM46C Expression Sensitizes Multiple Myeloma Cells to PF-543-Induced Cytotoxicity. Biomolecules, 15(5), 623. https://doi.org/10.3390/biom15050623

