Hypoxia Regulates the Proliferation and Apoptosis of Coronary Artery Smooth Muscle Cells Through HIF-1α Mediated Autophagy in Yak
Abstract
1. Introduction
2. Materials and Methods
2.1. Collection of Yak Heart Sample
2.2. Immunohistochemical (IHC) Analysis of Cardiac Tissue
2.3. Culture of Primary Cells
2.4. Cell Treatment
2.5. Immunofluorescence (IF) Analysis
2.6. Cell Counting Kit-8 (CCK-8)
2.7. EdU Assay
2.8. Flow Cytometry
2.9. Tunel Assay
2.10. Detection of Autophagy
2.11. Cell Scratch Repair Assay
2.12. Western Blot
2.13. Quantitative Real-Time Polymerase Chain Reaction (qRT-PCR)
2.14. Statistical Analysis
3. Results
3.1. Localization and Expression of Proliferation- and Apoptosis-Related Genes in Yak Heart at Different Developmental Stages
3.2. Hypoxia Affects the Expression of Genes Related to Proliferation and Apoptosis in Yak Heart CASMCs
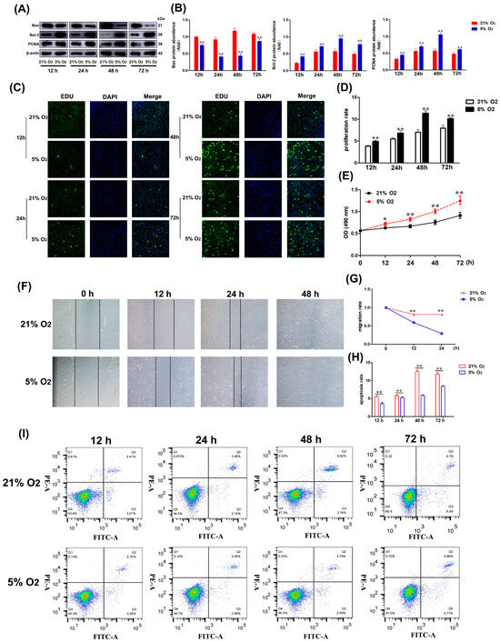
3.3. The Expression of PCNA, Bax, and Bcl-2 Proteins in Coronary Smooth Muscle Cells of Yak Heart Under Different O2 Concentrations at the Same Time
3.4. Hypoxia Induces the Expression of HIF-1α Gene in CASMCs of Yak Heart
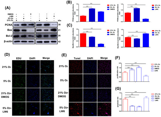
3.5. DMOG Activation and LW6 Inhibition of HIF-1α Affect the Proliferation and Anti-Apoptotic Ability of CASMCs
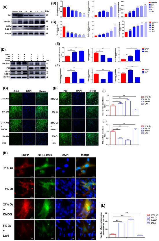
3.6. DMOG Activation and LW6 Inhibition of HIF-1α Affect the Autophagy Ability of Yak Heart CASMCs
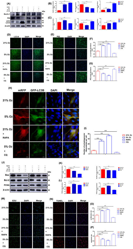
3.7. RAPA Activation and CQ Inhibition of Autophagy Affect the Autophagy, Proliferation, and Anti-Apoptosis Ability of CASMCs
4. Discussion
5. Conclusions
Supplementary Materials
Author Contributions
Funding
Institutional Review Board Statement
Informed Consent Statement
Data Availability Statement
Acknowledgments
Conflicts of Interest
Abbreviations
| HIF-1α | Hypoxia-inducible factor-1α |
| CASMCs | Coronary vascular smooth muscle cells |
| ROS | Reactive oxygen species |
| PFA | Paraformaldehyde |
| IHC | Immunohistochemical |
| IF | Immunofluorescence |
| DMOG | Dimethyloxallyl glycine |
| RAPA | Rapamycin |
| CQ | Chloroquine |
| CCK-8 | Cell Counting Kit-8 |
| EdU | 5-ethynyl-2-deoxyuridine |
| V-FITC/PI | Annexin V-fluorescein isothiocyanate/propidium iodide |
| DAPI | 4′,6-diamidino-2-phenylindole |
| DAB | 3, 3-diaminaniline |
| PBS | Phosphate-buffered saline |
References
- Qi, X.; Zhang, Q.; He, Y.; Yang, L.; Zhang, X.; Shi, P.; Yang, L.; Liu, Z.; Zhang, F.; Liu, F.; et al. The Transcriptomic Landscape of yaks reveals molecular pathways for high altitude adaptation. Genome Biol. Evol. 2019, 11, 72–85. [Google Scholar] [CrossRef]
- Witt, K.E.; Huerta-Sánchez, E. Convergent evolution in human and domesticate adaptation to high-altitude environments. Philos. Trans. R. Soc. Lond. B Biol. Sci. 2019, 374, 20180235. [Google Scholar] [CrossRef] [PubMed]
- Heath, D.; Williams, D.; Dickinson, J. The pulmonary arteries of the yak. Cardiovasc. Res. 1984, 18, 133–139. [Google Scholar] [CrossRef]
- Cui, Y.; He, Y.Y.; Wang, J. Morphological characteristics of the ventricular microvasculature in adult yak. Acta Theriol. Sinic. 2008, 28, 300–304. [Google Scholar]
- Zhang, S.; Zhao, Y.; Dong, Z.; Jin, M.; Lu, Y.; Xu, M.; Pan, H.; Zhou, G.; Xiao, M. HIF-1α mediates hypertension and vascular remodeling in sleep apnea via hippo-YAP pathway activation. Mol. Med. 2024, 30, 281. [Google Scholar] [CrossRef] [PubMed]
- Hu, J.W.; Cui, Y.; Yu, S.J. Histological Characteristics of coronary artery of yak in different ages. Chin. Vet. Sci. 2010, 40, 631–635. [Google Scholar]
- Simon, M.C.; Liu, L.; Barnhart, B.C.; Young, R.M. Hypoxia-induced signaling in the cardiovascular system. Annu. Rev. Physiol. 2008, 70, 51–71. [Google Scholar] [CrossRef] [PubMed]
- Li, H.S.; Zhou, Y.N.; Li, L.; Li, S.F.; Long, D.; Chen, X.L.; Zhang, J.B.; Feng, L.; Li, Y.P. HIF-1α protects against oxidative stress by directly targeting mitochondria. Redox. Biol. 2019, 25, 101109. [Google Scholar] [CrossRef]
- Zimna, A.; Kurpisz, M. Hypoxia-inducible factor-1 in physiological and pathophysiological angiogenesis: Applications and therapies. BioMed Res. Int. 2015, 2015, 549412. [Google Scholar] [CrossRef]
- Ahmad, A.; Ahmad, S.; Malcolm, K.C.; Miller, S.M.; Hendry-Hofer, T.; Schaack, J.B.; White, C.W. Differential regulation of pulmonary vascular cell growth by hypoxiainducible transcription factor-1alpha and hypoxia-inducible transcription factor-2alpha. Am. J. Respir. Cell. Mol. Biol. 2013, 49, 78–85. [Google Scholar]
- Maynard, M.A.; Evans, A.J.; Hosomi, T.; Hara, S.; Jewett, M.A.; Ohh, M. Human HIF-3alpha4 is a dominant-negative regulator of HIF-1 and is down-regulated in renal cell carcinoma. FASEB J. 2005, 19, 1396–1406. [Google Scholar] [CrossRef]
- Harris, P.; Heath, D.; Smith, P.; Williams, D.R.; Ramirez, A.; Krüger, H.; Jones, D.M. Pulmonary circulation of the llama at high and low altitudes. Thorax 1982, 37, 38–45. [Google Scholar] [CrossRef] [PubMed]
- Reyes, R.V.; Herrera, E.A.; Ebensperger, G.; Sanhueza, E.M.; Giussani, D.A.; Llanos, A.J. Perinatal cardiopulmonary adaptation to the thin air of the Alto Andino by a native Altiplano dweller, the llama. J. Appl. Physiol. 2020, 129, 152–161. [Google Scholar] [CrossRef]
- Lv, G.; Li, Y.; Wang, Z.; Lin, H. Hypoxia stimulates the proliferation of neonatal rat vascular smooth muscle cells through activation of hypoxia-inducible factor-1α. Int. J. Clin. Exp. Med. 2015, 8, 496–503. [Google Scholar] [PubMed]
- Li, W.; He, P.; Huang, Y.; Li, Y.F.; Lu, J.; Li, M.; Kurihara, H.; Luo, Z.; Meng, T.; Onishi, M.; et al. Selective autophagy of intracellular organelles: Recent research advances. Theranostics 2021, 11, 222–256. [Google Scholar] [CrossRef]
- Feng, Y.; He, D.; Yao, Z.Y.; Klionsky, D.J. The machinery of macroautophagy. Cell Res. 2014, 24, 24–41. [Google Scholar] [CrossRef] [PubMed]
- Xie, Y.; Shi, X.; Sheng, K.; Han, G.; Li, W.; Zhao, Q.; Jiang, B.; Feng, J.; Li, J.; Gu, Y. PI3K/Akt signaling transduction pathway, erythropoiesis and glycolysis in hypoxia (Review). Mol. Med. Rep. 2019, 19, 783–791. [Google Scholar] [CrossRef] [PubMed]
- Yu, S.; Liao, J.; Lin, X.; Luo, Y.; Lu, G. Crucial role of autophagy in propofol-treated neurological diseases: A comprehensive review. Front. Cell Neurosci. 2023, 17, 1274727. [Google Scholar] [CrossRef] [PubMed]
- Wang, Z.; Zhang, H.; Xu, X.; Shi, H.; Yu, X.; Wang, X.; Yan, Y.; Fu, X.; Hu, H.; Li, X. bFGF inhibits ER stress induced by isch emic oxidative injury via activation of the PI3K/Akt and ERK1/2 pathways. Toxicol. Lett. 2012, 212, 137–146. [Google Scholar] [CrossRef]
- Zhang, Z.; Yao, L.; Yang, J.; Wang, Z.; Du, G. PI3K/Akt and HIF-1 signaling pathway in hypoxia-ischemia (Review). Mol. Med. Rep. 2018, 18, 3547–3554. [Google Scholar] [CrossRef] [PubMed]
- Sui, W.; Zhang, Y.; Wang, Z.; Wang, Z.; Jia, Q.; Wu, L.; Zhang, W. Antitumor effect of a selective COX-2 inhibitor, celecoxib, may be attributed to angiogenesis inhibition through modulating the PTEN/PI3K/Akt/HIF-1 pathway in an H22 murine hepatocarcinoma model. Oncol. Rep. 2014, 31, 2252–2260. [Google Scholar] [CrossRef] [PubMed]
- Husarek, K.E.; Zhang, X.; McCallinhart, P.E.; Lucchesi, P.A.; Trask, A.J. isolation of murine coronary vascular smooth muscle cells. J. Vis. Exp. 2016, 111, 53983. [Google Scholar] [CrossRef]
- Montezano, A.C.; Lopes, R.A.; Neves, K.B.; Rios, F.; Touyz, R.M. Isolation and culture of cascular smooth muscle cells from small and large vessels, methods. Mol. Biol. 2017, 1527, 349–354. [Google Scholar]
- Klionsky, D.J.; Abdel-Aziz, A.K.; Abdelfatah, S.; Abdellatif, M.; Abdoli, A.; Abel, S.; Abeliovich, H.; Abildgaard, M.H.; Abudu, Y.P.; Acevedo-Arozena, A.; et al. Guidelines for the use and interpretation of assays for monitoring autophagy (4th edition)1. Autophagy 2021, 17, 1–382. [Google Scholar]
- Jain, T.; Nikolopoulou, E.A.; Xu, Q.; Qu, A. Hypoxia inducible factor as a therapeutic target for atherosclerosis. Pharmacol. Ther. 2018, 183, 22–33. [Google Scholar] [CrossRef] [PubMed]
- Chen, Y.; Meng, X.; Wan, R.; Cheng, R.; Zhang, G.; Zhang, Q.; Yu, H.; Wei, Q. Single-cell transcriptomic survey of cell diversity and functional changes in yak hearts at different altitude. Proteomics 2023, 23, e2200345. [Google Scholar] [CrossRef]
- He, Y.Y.; Yu, S.J.; Cui, Y.; Du, P. Morphological study on microvasculature of left ventricular wall in infant and adult yaks. Anat. Rec. 2010, 293, 1519–1526. [Google Scholar] [CrossRef] [PubMed]
- Lan, D.; Xiong, X.; Ji, W.; Li, J.; Mipam, T.D.; Ai, Y.; Chai, Z. Transcriptome profile and unique genetic evolution of positively selected genes in yak lungs. Genetica 2018, 146, 151–160. [Google Scholar] [CrossRef]
- Ayalew, W.; Chu, M.; Liang, C.; Wu, X.; Yan, P. Adaptation mechanisms of yak (Bos grunniens) to high-Altitude environmental stress. Animals 2021, 11, 2344. [Google Scholar] [CrossRef]
- Qiu, Q.; Zhang, G.; Ma, T.; Qian, W.; Wang, J.; Ye, Z.; Cao, C.; Hu, Q.; Kim, J.; Larkin, D.M.; et al. The yak genome and adaptation to life at high altitude. Nat. Genet. 2012, 44, 946–949. [Google Scholar] [CrossRef] [PubMed]
- Hu, D.; Liu, S.; Shi, L.; Li, C.; Wu, L.; Fan, Z. Cleavage of survivin by granzyme m triggers degradation of the survivin-x-linked inhibitor of apoptosis protein (XIAP) complex to free caspase activity leading to cytolysis of target tumor cells. J. Biol. Chem. 2010, 285, 18326–18335. [Google Scholar] [CrossRef] [PubMed]
- Cai, Z.L.; Liu, C.; Yao, Q.; Xie, Q.W.; Hu, T.T.; Wu, Q.Q.; Tang, Q.Z. The pro-migration and anti-apoptosis effects of HMGA2 in HUVECs stimulated by hypoxia. Cell Cycle 2020, 19, 3534–3545. [Google Scholar] [CrossRef] [PubMed]
- Zhou, M.; Wang, J.; Cao, R.; Zhang, F.; Luo, X.; Liao, Y.; Chen, W.; Ding, H.; Tan, X.; Qiao, Z.; et al. Hypoxia-Induced Differences in the Expression of Pyruvate Dehydrogenase Kinase 1-Related Factors in the Renal Tissues and Renal Interstitial Fibroblast-like Cells of Yak (Bos Grunniens). Animals 2024, 14, 3110. [Google Scholar] [CrossRef]
- Huang, X.; Akgün, E.E.; Mehmood, K.; Zhang, H.; Tang, Z.; Li, Y. Mechanism of hypoxia-mediated smooth muscle cell proliferation leading to vascular remodeling. Biomed. Res. Int. 2022, 24, 3959845. [Google Scholar] [CrossRef]
- Li, X.C.; He, Y.Z.; Xu, Y.J.; Huang, X.M.; Liu, J.L.; Xie, M.; Liu, X.S. KLF5 mediates vascular remodeling via HIF-1alpha in hypoxic pulmonary hypertension. Am. J. Physiol. Lung Cell. Mol. Physiol. 2016, 310, L299–L310. [Google Scholar] [CrossRef] [PubMed]
- Zhang, L.X.; Ma, C.; Zhang, C.; Ma, M.F.; Zhang, F.Y.; Zhang, L.L.; Chen, Y.L.; Cao, F.Y.; Li, S.Z.; Zhu, D.L. Reactive oxygen species effect PASMCs apoptosis via regulation of dynamin-related protein 1 in hypoxic pulmonary hypertension. Histochem. Cell. Biol. 2016, 146, 71–84. [Google Scholar] [CrossRef]
- Sun, C.; Zhang, S.; Wang, J.; Jiang, W.; Xin, Q.; Chen, X.; Zhang, Z.; Luan, Y. EPO enhances the protective effects of MSCs in experimental hyperoxia-induced neonatal mice by promoting angiogenesis. Aging 2019, 11, 2477–2487. [Google Scholar] [CrossRef] [PubMed]
- Prabhakar, N.R.; Semenza, G.L. Adaptive and maladaptive cardiorespiratory responses to continuous and intermittent hypoxia mediated by hypoxia-inducible factors 1 and 2. Physiol. Rev. 2012, 92, 967–1003. [Google Scholar] [CrossRef]
- Yu, B.Q.; Wang, X.; Song, Y.T.; Xie, G.M.; Jiao, S.Y.; Shi, L.; Cao, X.J.; Han, X.Y.; Qu, A.J. The role of hypoxia-inducible factors in cardiovascular diseases. Pharmacol. Ther. 2022, 238, 108186. [Google Scholar] [CrossRef] [PubMed]
- Zhou, B.J.; Ge, T.T.; Zhou, L.P.; Jiang, L.X.; Zhu, L.J.; Yao, P.P.; Yu, Q. Dimethyloxalyl glycine regulates the HIF-1 signaling pathway in mesenchymal stem cells. Stem Cell Rev. Rep. 2020, 16, 702–710. [Google Scholar] [CrossRef]
- Li, A.; Zhang, Y.; Wang, Z.; Dong, H.; Fu, N.; Han, X. The roles and signaling pathways of prolyl-4-hydroxylase 2 in the tumor microenvironment. Chem. Biol. Interact. 2019, 303, 40–49. [Google Scholar] [CrossRef]
- Peng, J.; Lai, Z.G.; Fang, Z.L.; Xing, S.; Hui, K.; Hao, C.; Jin, Q.; Qi, Z.; Shen, W.J.; Dong, Q.N.; et al. Dimethyloxalylglycine prevents bone loss in ovariectomized C57BL/6J mice through enhanced angiogenesis and osteogenesis. PLoS ONE 2014, 9, e112744, Erratum in PLoS ONE 2015, 10, e0124702. [Google Scholar] [CrossRef] [PubMed]
- Cummins, E.P.; Seeballuck, F.; Keely, S.J.; Mangan, N.E.; Callanan, J.J.; Fallon, P.G.; Taylor, C.T. The hydroxylase inhibitor dimethyloxalylglycine is protective in a murine model of colitis. Gastroenterology 2008, 134, 156–165. [Google Scholar] [CrossRef] [PubMed]
- Sato, M.; Hirose, K.; Kashiwakura, I.; Aoki, M.; Kawaguchi, H.; Hatayama, Y.; Hiroyoshi, A.; Yuichiro, N.; Yoshihiro, T. LW6, a hypoxia-inducible factor 1 inhibitor, selectively induces apoptosis in hypoxic cells through depolarization of mitochondria in A549 human lung cancer cells. Mol. Med. Rep. 2015, 12, 3462–3468. [Google Scholar] [CrossRef] [PubMed]
- Takahashi, M.; Oka, M.; Ikeda, T.; Akiba, S.; Sato, T. Role of thrombospondin-1 in hypoxia-induced migration of human vascular smooth muscle cells. Yakugaku Zasshi. 2008, 128, 377–383. [Google Scholar] [CrossRef]
- Osada-Oka, M.; Ikeda, T.; Akiba, S.; Sato, T. Hypoxia stimulates the autocrine regulation of migration of vascular smooth muscle cells via HIF-1alpha-dependent expression of thrombospondin-1. J. Cell. Biochem. 2008, 104, 1918–1926. [Google Scholar] [CrossRef] [PubMed]
- Benak, D.; Sotakova-Kasparova, D.; Neckar, J.; Kolar, F.; Hlavackova, M. Selection of optimal reference genes for gene expression studies in chronically hypoxic rat heart. Mol. Cell. Biochem. 2019, 461, 15–22. [Google Scholar] [CrossRef] [PubMed]
- Schultz, K.; Fanburg, B.L.; Beasley, D. Hypoxia and hypoxia-inducible factor-1alpha promote growth factor-induced proliferation of human vascular smooth muscle cells. Am. J. Physiol. Heart Circ. Physiol. 2006, 290, H2528–H2534. [Google Scholar] [CrossRef]
- Schultz, K.; Murthy, V.; Tatro, J.B.; Beasley, D. Prolyl hydroxylase 2 deficiency limits proliferation of vascular smooth muscle cells by hypoxia-inducible factor-1α-dependent mechanisms. Am. J. Physiol. Lung Cell. Mol. Physiol. 2009, 296, L921–L927. [Google Scholar] [CrossRef]
- Zhang, S.; Ma, K.; Liu, Y.W.; Pan, X.B.; Chen, Q.M.; Qi, L.; Li, S.J. Stabilization of hypoxiainducible factor by DMOG inhibits development of chronic hypoxia-induced right ventricular remodeling. J. Cardiovasc. Pharmacol. 2016, 67, 68–75. [Google Scholar] [CrossRef] [PubMed]
- Mizushima, N.; Komatsu, M. Autophagy: Renovation of cells and tissues. Cell 2011, 147, 728–741. [Google Scholar] [CrossRef] [PubMed]
- Sciarretta, S.; Maejima, Y.; Zablocki, D.; Sadoshima, J. The role of autophagy in the heart. Annu. Rev. Physiol. 2018, 80, 1–26. [Google Scholar] [CrossRef]
- Tang, Y.; Xu, W.; Liu, Y.; Zhou, J.; Cui, K.; Chen, Y. Autophagy protects mitochondrial health in heart failure. Heart Fail. Rev. 2024, 29, 113–123. [Google Scholar] [CrossRef] [PubMed]
- Chen, R.; Jiang, M.P.; Li, B.; Zhong, W.; Wang, Z.Q.; Yuan, W.; Yuan, J.C. The role of autophagy in pulmonary hypertension: A double- edge sword. Apoptosis 2018, 23, 459–469. [Google Scholar] [CrossRef]
- Bai, X.; Lu, H.; Cui, Y.; Yu, S.; Ma, R.; Yang, S.; He, J. PRKAA2-mediated mitophagy regulates oxygen consumption in yak renal tubular epithelial cells under chronic hypoxia. Cell. Signal. 2024, 124, 111450. [Google Scholar] [CrossRef] [PubMed]
- Mao, M.; Yu, X.; Ge, X.; Gu, R.; Li, Q.; Song, S.; Zheng, X.; Shen, T.; Li, X.; Fu, Y.; et al. Acetylated cyclophilin A is a major mediator in hypoxia-induced autophagy and pulmonary vascular angiogenesis. J. Hypertens. 2017, 35, 798–809. [Google Scholar] [CrossRef]
- Wu, M.P.; Zhang, Y.S.; Zhou, Q.M.; Xiong, J.; Dong, Y.R.; Yan, C. Higenamine protects ischemia/reperfusion induced cardiac injury and myocyte apoptosis through activation of β2-AR/PI3K/AKT signaling pathway. Pharmacol. Res. 2016, 104, 115–123. [Google Scholar] [CrossRef]
- Yamanaka, R.; Hoshino, A.; Fukai, K.; Urata, R.; Minami, Y.; Honda, S.; Fushimura, Y.; Hato, D.; Iwai-Kanai, E.; Matoba, S. TIGAR reduces smooth muscle cell autophagy to prevent pulmonary hypertension. Am. J. Physiol. Heart Circ. Physiol. 2020, 319, H1087–H1096. [Google Scholar] [CrossRef]
- Jiang, Y.; Krantz, S.; Qin, X.; Li, S.; Gunasekara, H.; Kim, Y.M.; Zimnicka, A.; Bae, M.; Ma, K.; Toth, P.T.; et al. Caveolin-1 controls mitochondrial damage and ROS production by regulating fission-fusion dynamics and mitophagy. Redox. Biol. 2022, 52, 102304. [Google Scholar] [CrossRef]







| Genes | Primer Sequences (5′–3′) | Length (bp) | Accession No. |
|---|---|---|---|
| HIF1A | F:CTACATTACCTGCCTCTGAAACTCC | 178 | XM_005890694.1 |
| R:ACGCTTTGTCTGGTGCTTCC | |||
| PCNA | F:CTCGTCTCATGTCTCCTTGGT | 137 | XM_005906528.2 |
| R:TGTCTTCATTGCCAGCACATT | |||
| BAX | F:TTTGCTTCAGGGTTTCATC | 174 | XM_014478123.1 |
| R:CAGCTGCGATCATCCTCT | |||
| BCL2 | F:CCTGTGGATGACCGAGTACC | 143 | XM_005910188.1 |
| R:TGAGCAGTGCCTTCAGAGAC | |||
| MAP1LC3B | F:TGTTAGGTCAGGCAGTCA | 150 | NM_001001169.1 |
| R:GTAGTAGGAAGCACTCGTTA | |||
| BECN1 | F:AACCTCAGCCGAAGACTA | 253 | NM_001033627.2 |
| R:TCAGCCTCTCCTCCTCTA | |||
| P62 | F:ATCAGCCTCTGGTCCATC | 128 | NM_001205519.1 |
| R:TTCTCTTGCCTCCGTGTT | |||
| β-actin | F:TCCTGCGGCATTCACGAAACTAC | 80 | XM_005887322.2 |
| R:GTGTTGGCGTAGAGGTCCTTGC |
Disclaimer/Publisher’s Note: The statements, opinions and data contained in all publications are solely those of the individual author(s) and contributor(s) and not of MDPI and/or the editor(s). MDPI and/or the editor(s) disclaim responsibility for any injury to people or property resulting from any ideas, methods, instructions or products referred to in the content. |
© 2025 by the authors. Licensee MDPI, Basel, Switzerland. This article is an open access article distributed under the terms and conditions of the Creative Commons Attribution (CC BY) license (https://creativecommons.org/licenses/by/4.0/).
Share and Cite
Yang, S.; Cui, Y.; Ma, R.; Yu, S.; Zhang, H.; Zhao, P.; He, J. Hypoxia Regulates the Proliferation and Apoptosis of Coronary Artery Smooth Muscle Cells Through HIF-1α Mediated Autophagy in Yak. Biomolecules 2025, 15, 256. https://doi.org/10.3390/biom15020256
Yang S, Cui Y, Ma R, Yu S, Zhang H, Zhao P, He J. Hypoxia Regulates the Proliferation and Apoptosis of Coronary Artery Smooth Muscle Cells Through HIF-1α Mediated Autophagy in Yak. Biomolecules. 2025; 15(2):256. https://doi.org/10.3390/biom15020256
Chicago/Turabian StyleYang, Shanshan, Yan Cui, Rui Ma, Sijiu Yu, Hui Zhang, Pengfei Zhao, and Junfeng He. 2025. "Hypoxia Regulates the Proliferation and Apoptosis of Coronary Artery Smooth Muscle Cells Through HIF-1α Mediated Autophagy in Yak" Biomolecules 15, no. 2: 256. https://doi.org/10.3390/biom15020256
APA StyleYang, S., Cui, Y., Ma, R., Yu, S., Zhang, H., Zhao, P., & He, J. (2025). Hypoxia Regulates the Proliferation and Apoptosis of Coronary Artery Smooth Muscle Cells Through HIF-1α Mediated Autophagy in Yak. Biomolecules, 15(2), 256. https://doi.org/10.3390/biom15020256

