Protein Arginine Methyltransferase 1: A Multi-Purpose Player in the Development of Cancer and Metabolic Disease
Abstract
1. Introduction
2. PRMT1 Dysregulation in Cancer
2.1. PRMT1-Mediated Epigenetic Modulation Aggravates Cancer Severity
2.2. Aberrant Methylation Disrupts Tumor Suppressor and Oncogene Transcription Factors
2.3. PRMT1 Aids Chemoresistance by Inducing DNA Damage Repair Pathways
2.4. PRMT1 Activity Interferes with Signal Transduction Pathways in Cancer
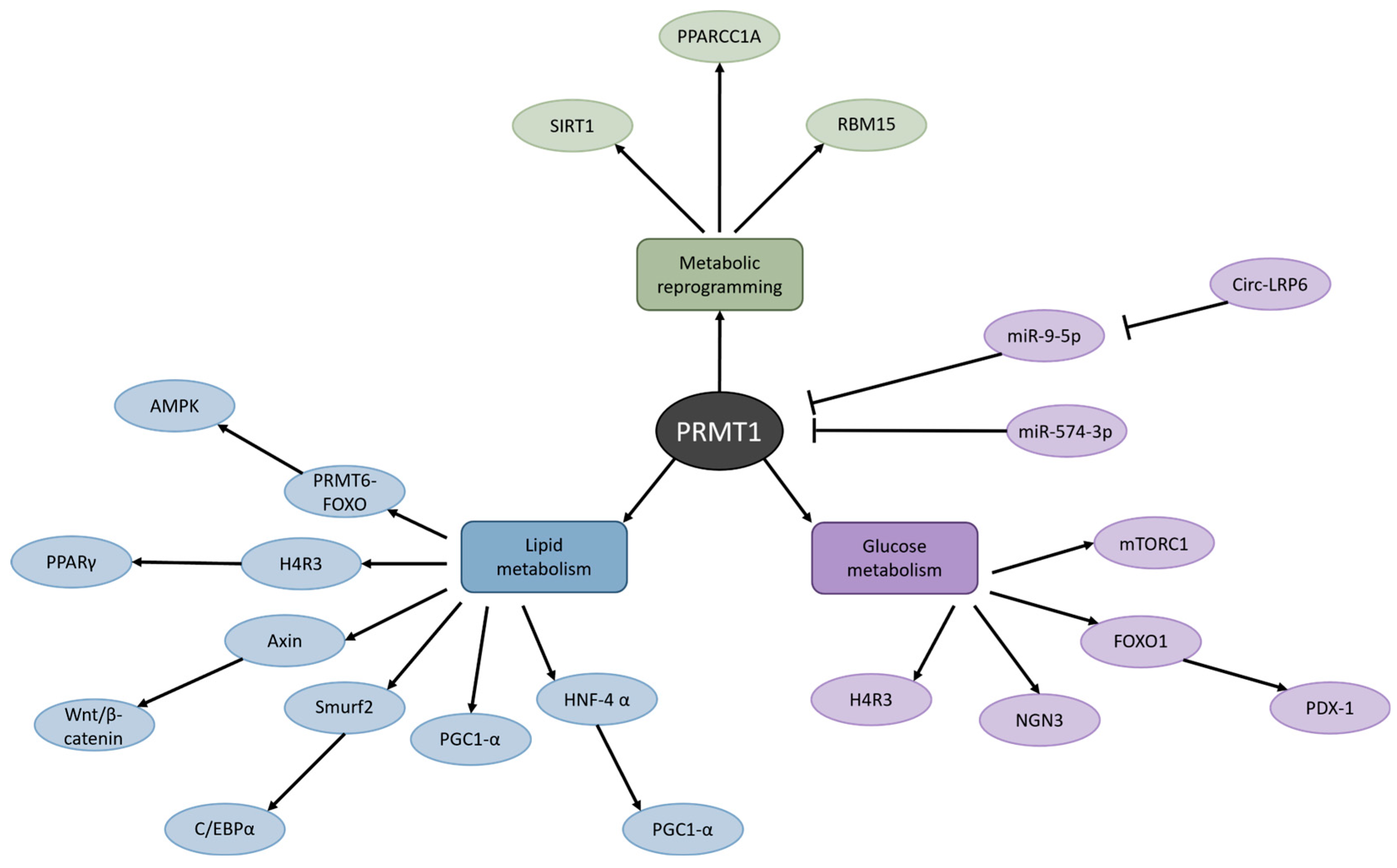
3. The Role of PRMT1 in Metabolic Disorders
3.1. Metabolic Reprogramming Induced by PRMT1 Causes Cancer and Metabolic Diseases
3.2. PRMT1 Is a KEY Regulator of Lipid Metabolism
3.3. PRMT1 Dysfunction Disrupts Glucose Metabolism
4. PRMT1 Inhibitors: Promising Therapeutic Agents
5. Perspectives and Conclusions
Author Contributions
Funding
Institutional Review Board Statement
Informed Consent Statement
Data Availability Statement
Acknowledgments
Conflicts of Interest
References
- Lin, W.-J.; Gary, J.D.; Yang, M.C.; Clarke, S.; Herschman, H.R. The Mammalian Immediate-Early TIS21 Protein and the Leukemia-Associated BTG1 Protein Interact with a Protein-Arginine N-Methyltransferase. J. Biol. Chem. 1996, 271, 15034–15044. [Google Scholar] [CrossRef] [PubMed]
- Zheng, S.; Zeng, C.; Huang, A.; Huang, F.; Meng, A.; Wu, Z.; Zhou, S. Relationship between Protein Arginine Methyltransferase and Cardiovascular Disease (Review). Biomed. Rep. 2022, 17, 90. [Google Scholar] [CrossRef]
- Bedford, M.T.; Clarke, S.G. Protein Arginine Methylation in Mammals: Who, What, and Why. Mol. Cell 2009, 33, 1–13. [Google Scholar] [CrossRef] [PubMed]
- Han, H.-S.; Choi, D.; Choi, S.; Koo, S.-H. Roles of Protein Arginine Methyltransferases in the Control of Glucose Metabolism. Endocrinol. Metab. 2014, 29, 435–440. [Google Scholar] [CrossRef] [PubMed]
- Holtz, A.G.; Lowe, T.L.; Aoki, Y.; Kubota, Y.; Hoffman, R.M.; Clarke, S.G. Asymmetric and Symmetric Protein Arginine Methylation in Methionine-Addicted Human Cancer Cells. PLoS ONE 2023, 18, e0296291. [Google Scholar] [CrossRef] [PubMed]
- Morales, Y.; Cáceres, T.; May, K.; Hevel, J.M. Biochemistry and Regulation of the Protein Arginine Methyltransferases (PRMTs). Arch. Biochem. Biophys. 2016, 590, 138–152. [Google Scholar] [CrossRef]
- Hwang, J.W.; Cho, Y.; Bae, G.-U.; Kim, S.-N.; Kim, Y.K. Protein Arginine Methyltransferases: Promising Targets for Cancer Therapy. Exp. Mol. Med. 2021, 53, 788–808. [Google Scholar] [CrossRef] [PubMed]
- Zurita-Lopez, C.I.; Sandberg, T.; Kelly, R.; Clarke, S.G. Human Protein Arginine Methyltransferase 7 (PRMT7) Is a Type III Enzyme Forming ω-NG-Monomethylated Arginine Residues. J. Biol. Chem. 2012, 287, 7859–7870. [Google Scholar] [CrossRef] [PubMed]
- Dhar, S.; Vemulapalli, V.; Patananan, A.N.; Huang, G.L.; Di Lorenzo, A.; Richard, S.; Comb, M.J.; Guo, A.; Clarke, S.G.; Bedford, M.T. Loss of the Major Type I Arginine Methyltransferase PRMT1 Causes Substrate Scavenging by Other PRMTs. Sci. Rep. 2013, 3, 1311. [Google Scholar] [CrossRef]
- Tang, J.; Frankel, A.; Cook, R.J.; Kim, S.; Paik, W.K.; Williams, K.R.; Clarke, S.; Herschman, H.R. PRMT1 Is the Predominant Type I Protein Arginine Methyltransferase in Mammalian Cells. J. Biol. Chem. 2000, 275, 7723–7730. [Google Scholar] [CrossRef]
- Tewary, S.K.; Zheng, Y.G.; Ho, M.-C. Protein Arginine Methyltransferases: Insights into the Enzyme Structure and Mechanism at the Atomic Level. Cell Mol. Life Sci. 2019, 76, 2917–2932. [Google Scholar] [CrossRef] [PubMed]
- Morales, Y.; Nitzel, D.V.; Price, O.M.; Gui, S.; Li, J.; Qu, J.; Hevel, J.M. Redox Control of Protein Arginine Methyltransferase 1 (PRMT1) Activity. J. Biol. Chem. 2015, 290, 14915–14926. [Google Scholar] [CrossRef]
- Goulet, I.; Gauvin, G.; Boisvenue, S.; Côté, J. Alternative Splicing Yields Protein Arginine Methyltransferase 1 Isoforms with Distinct Activity, Substrate Specificity, and Subcellular Localization. J. Biol. Chem. 2007, 282, 33009–33021. [Google Scholar] [CrossRef] [PubMed]
- Strahl, B.D.; Briggs, S.D.; Brame, C.J.; Caldwell, J.A.; Koh, S.S.; Ma, H.; Cook, R.G.; Shabanowitz, J.; Hunt, D.F.; Stallcup, M.R.; et al. Methylation of Histone H4 at Arginine 3 Occurs In Vivo and Is Mediated by the Nuclear Receptor Coactivator PRMT1. Curr. Biol. 2001, 11, 996–1000. [Google Scholar] [CrossRef]
- Huang, S.; Litt, M.; Felsenfeld, G. Methylation of Histone H4 by Arginine Methyltransferase PRMT1 Is Essential In Vivo for Many Subsequent Histone Modifications. Genes Dev. 2005, 19, 1885–1893. [Google Scholar] [CrossRef] [PubMed]
- Wooderchak, W.L.; Zang, T.; Zhou, Z.S.; Acuña, M.; Tahara, S.M.; Hevel, J.M. Substrate Profiling of PRMT1 Reveals Amino Acid Sequences That Extend beyond the “RGG” Paradigm. Biochemistry 2008, 47, 9456–9466. [Google Scholar] [CrossRef]
- Pawlak, M.R.; Scherer, C.A.; Chen, J.; Roshon, M.J.; Ruley, H.E. Arginine N-Methyltransferase 1 Is Required for Early Postimplantation Mouse Development, but Cells Deficient in the Enzyme Are Viable. Mol. Cell Biol. 2000, 20, 4859–4869. [Google Scholar] [CrossRef] [PubMed]
- Tsai, Y.-J.; Pan, H.; Hung, C.-M.; Hou, P.-T.; Li, Y.-C.; Lee, Y.-J.; Shen, Y.-T.; Wu, T.-T.; Li, C. The Predominant Protein Arginine Methyltransferase PRMT1 Is Critical for Zebrafish Convergence and Extension During Gastrulation. FEBS J. 2011, 278, 905–917. [Google Scholar] [CrossRef] [PubMed]
- Sudhakar, S.R.N.; Khan, S.N.; Clark, A.; Hendrickson-Rebizant, T.; Patel, S.; Lakowski, T.M.; Davie, J.R. Protein Arginine Methyltransferase 1, a Major Regulator of Biological Processes. Biochem. Cell Biol. 2023, 102, 106–126. [Google Scholar] [CrossRef] [PubMed]
- Thiebaut, C.; Eve, L.; Poulard, C.; Le Romancer, M. Structure, Activity, and Function of PRMT1. Life 2021, 11, 1147. [Google Scholar] [CrossRef]
- Cancer. Available online: https://www.who.int/news-room/fact-sheets/detail/cancer (accessed on 21 February 2024).
- Sever, R.; Brugge, J.S. Signal Transduction in Cancer. Cold Spring Harb. Perspect. Med. 2015, 5, a006098. [Google Scholar] [CrossRef] [PubMed]
- Cullen, J.M.; Breen, M. An Overview of Molecular Cancer Pathogenesis, Prognosis, and Diagnosis. In Tumors in Domestic Animals; John Wiley & Sons, Ltd.: Hoboken, NJ, USA, 2016; pp. 1–26. [Google Scholar] [CrossRef]
- Hanahan, D.; Weinberg, R.A. The Hallmarks of Cancer. Cell 2000, 100, 57–70. [Google Scholar] [CrossRef] [PubMed]
- Mathioudaki, K.; Scorilas, A.; Ardavanis, A.; Lymberi, P.; Tsiambas, E.; Devetzi, M.; Apostolaki, A.; Talieri, M. Clinical Evaluation of PRMT1 Gene Expression in Breast Cancer. Tumor Biol. 2011, 32, 575–582. [Google Scholar] [CrossRef] [PubMed]
- Mathioudaki, K.; Papadokostopoulou, A.; Scorilas, A.; Xynopoulos, D.; Agnanti, N.; Talieri, M. The PRMT1 Gene Expression Pattern in Colon Cancer. Br. J. Cancer 2008, 99, 2094–2099. [Google Scholar] [CrossRef]
- Yao, B.; Gui, T.; Zeng, X.; Deng, Y.; Wang, Z.; Wang, Y.; Yang, D.; Li, Q.; Xu, P.; Hu, R.; et al. PRMT1-Mediated H4R3me2a Recruits SMARCA4 to Promote Colorectal Cancer Progression by Enhancing EGFR Signaling. Genome Med. 2021, 13, 58. [Google Scholar] [CrossRef]
- Gao, Y.; Zhao, Y.; Zhang, J.; Lu, Y.; Liu, X.; Geng, P.; Huang, B.; Zhang, Y.; Lu, J. The Dual Function of PRMT1 in Modulating Epithelial-Mesenchymal Transition and Cellular Senescence in Breast Cancer Cells through Regulation of ZEB1. Sci. Rep. 2016, 6, 19874. [Google Scholar] [CrossRef]
- Zhao, Y.; Lu, Q.; Li, C.; Wang, X.; Jiang, L.; Huang, L.; Wang, C.; Chen, H. PRMT1 Regulates the Tumour-Initiating Properties of Esophageal Squamous Cell Carcinoma through Histone H4 Arginine Methylation Coupled with Transcriptional Activation. Cell Death Dis. 2019, 10, 359. [Google Scholar] [CrossRef]
- Zhou, B.; Lin, W.; Long, Y.; Yang, Y.; Zhang, H.; Wu, K.; Chu, Q. Notch Signaling Pathway: Architecture, Disease, and Therapeutics. Signal Transduct. Target. Ther. 2022, 7, 95. [Google Scholar] [CrossRef] [PubMed]
- Bykov, V.J.N.; Eriksson, S.E.; Bianchi, J.; Wiman, K.G. Targeting Mutant P53 for Efficient Cancer Therapy. Nat. Rev. Cancer 2018, 18, 89–102. [Google Scholar] [CrossRef] [PubMed]
- Baugh, E.H.; Ke, H.; Levine, A.J.; Bonneau, R.A.; Chan, C.S. Why Are There Hotspot Mutations in the TP53 Gene in Human Cancers? Cell Death Differ. 2018, 25, 154–160. [Google Scholar] [CrossRef] [PubMed]
- Liu, L.-M.; Tang, Q.; Hu, X.; Zhao, J.-J.; Zhang, Y.; Ying, G.-G.; Zhang, F. Arginine Methyltransferase PRMT1 Regulates P53 Activity in Breast Cancer. Life 2021, 11, 789. [Google Scholar] [CrossRef]
- Liu, L.-M.; Sun, W.-Z.; Fan, X.-Z.; Xu, Y.-L.; Cheng, M.-B.; Zhang, Y. Methylation of C/EBPα by PRMT1 Inhibits Its Tumor-Suppressive Function in Breast Cancer. Cancer Res. 2019, 79, 2865–2877. [Google Scholar] [CrossRef] [PubMed]
- Lourenço, A.R.; Coffer, P.J. A Tumor Suppressor Role for C/EBPα in Solid Tumors: More than Fat and Blood. Oncogene 2017, 36, 5221–5230. [Google Scholar] [CrossRef] [PubMed]
- Greer, E.L.; Brunet, A. FOXO Transcription Factors at the Interface between Longevity and Tumor Suppression. Oncogene 2005, 24, 7410–7425. [Google Scholar] [CrossRef]
- Yamagata, K.; Daitoku, H.; Takahashi, Y.; Namiki, K.; Hisatake, K.; Kako, K.; Mukai, H.; Kasuya, Y.; Fukamizu, A. Arginine Methylation of FOXO Transcription Factors Inhibits Their Phosphorylation by Akt. Mol. Cell 2008, 32, 221–231. [Google Scholar] [CrossRef] [PubMed]
- Jiramongkol, Y.; Lam, E.W.-F. FOXO Transcription Factor Family in Cancer and Metastasis. Cancer Metastasis Rev. 2020, 39, 681–709. [Google Scholar] [CrossRef] [PubMed]
- Yadav, R.K.; Chauhan, A.S.; Zhuang, L.; Gan, B. FoxO Transcription Factors in Cancer Metabolism. Semin. Cancer Biol. 2018, 50, 65–76. [Google Scholar] [CrossRef] [PubMed]
- Hornsveld, M.; Dansen, T.B.; Derksen, P.W.; Burgering, B.M.T. Re-Evaluating the Role of FOXOs in Cancer. Semin. Cancer Biol. 2018, 50, 90–100. [Google Scholar] [CrossRef] [PubMed]
- Lukey, M.J.; Greene, K.S.; Erickson, J.W.; Wilson, K.F.; Cerione, R.A. The Oncogenic Transcription Factor C-Jun Regulates Glutaminase Expression and Sensitizes Cells to Glutaminase-Targeted Therapy. Nat. Commun. 2016, 7, 11321. [Google Scholar] [CrossRef]
- Davies, C.C.; Chakraborty, A.; Diefenbacher, M.E.; Skehel, M.; Behrens, A. Arginine Methylation of the c-Jun Coactivator RACO-1 Is Required for c-Jun/AP-1 Activation. EMBO J. 2013, 32, 1556–1567. [Google Scholar] [CrossRef]
- Han, Y.; Katayama, S.; Futakuchi, M.; Nakamichi, K.; Wakabayashi, Y.; Sakamoto, M.; Nakayama, J.; Semba, K. Targeting C-Jun Is a Potential Therapy for Luminal Breast Cancer Bone Metastasis. Mol. Cancer Res. 2023, 21, 908–921. [Google Scholar] [CrossRef] [PubMed]
- Guendel, I.; Carpio, L.; Pedati, C.; Schwartz, A.; Teal, C.; Kashanchi, F.; Kehn-Hall, K. Methylation of the Tumor Suppressor Protein, BRCA1, Influences Its Transcriptional Cofactor Function. PLoS ONE 2010, 5, e11379. [Google Scholar] [CrossRef]
- Montenegro, M.F.; González-Guerrero, R.; Sánchez-del-Campo, L.; Piñero-Madrona, A.; Cabezas-Herrera, J.; Rodríguez-López, J.N. PRMT1-Dependent Methylation of BRCA1 Contributes to the Epigenetic Defense of Breast Cancer Cells against Ionizing Radiation. Sci. Rep. 2020, 10, 13275. [Google Scholar] [CrossRef]
- Torgovnick, A.; Schumacher, B. DNA Repair Mechanisms in Cancer Development and Therapy. Front. Genet. 2015, 6, 157. [Google Scholar] [CrossRef] [PubMed]
- Giuliani, V.; Miller, M.A.; Liu, C.-Y.; Hartono, S.R.; Class, C.A.; Bristow, C.A.; Suzuki, E.; Sanz, L.A.; Gao, G.; Gay, J.P.; et al. PRMT1-Dependent Regulation of RNA Metabolism and DNA Damage Response Sustains Pancreatic Ductal Adenocarcinoma. Nat. Commun. 2021, 12, 4626. [Google Scholar] [CrossRef]
- Bhandari, J.; Thada, P.K.; Puckett, Y. Fanconi Anemia. In StatPearls; StatPearls Publishing: Treasure Island, FL, USA, 2024. [Google Scholar]
- Walden, H.; Deans, A.J. The Fanconi Anemia DNA Repair Pathway: Structural and Functional Insights into a Complex Disorder. Annu. Rev. Biophys. 2014, 43, 257–278. [Google Scholar] [CrossRef] [PubMed]
- Situ, Y.; Chung, L.; Lee, C.S.; Ho, V. MRN (MRE11-RAD50-NBS1) Complex in Human Cancer and Prognostic Implications in Colorectal Cancer. Int. J. Mol. Sci. 2019, 20, 816. [Google Scholar] [CrossRef] [PubMed]
- Déry, U.; Coulombe, Y.; Rodrigue, A.; Stasiak, A.; Richard, S.; Masson, J.-Y. A Glycine-Arginine Domain in Control of the Human MRE11 DNA Repair Protein. Mol. Cell Biol. 2008, 28, 3058–3069. [Google Scholar] [CrossRef] [PubMed]
- Wang, Y.-Y.; Hung, A.C.; Lo, S.; Hsieh, Y.-C.; Yuan, S.-S.F. MRE11 as a Molecular Signature and Therapeutic Target for Cancer Treatment with Radiotherapy. Cancer Lett. 2021, 514, 1–11. [Google Scholar] [CrossRef]
- Boisvert, F.-M.; Déry, U.; Masson, J.-Y.; Richard, S. Arginine Methylation of MRE11 by PRMT1 Is Required for DNA Damage Checkpoint Control. Genes. Dev. 2005, 19, 671–676. [Google Scholar] [CrossRef] [PubMed]
- He, L.; Hu, Z.; Sun, Y.; Zhang, M.; Zhu, H.; Jiang, L.; Zhang, Q.; Mu, D.; Zhang, J.; Gu, L.; et al. PRMT1 Is Critical to FEN1 Expression and Drug Resistance in Lung Cancer Cells. DNA Repair. 2020, 95, 102953. [Google Scholar] [CrossRef] [PubMed]
- Zheng, L.; Shen, B. Okazaki Fragment Maturation: Nucleases Take Centre Stage. J. Mol. Cell Biol. 2011, 3, 23–30. [Google Scholar] [CrossRef] [PubMed]
- Balakrishnan, L.; Bambara, R.A. Flap Endonuclease 1. Annu. Rev. Biochem. 2013, 82, 119–138. [Google Scholar] [CrossRef] [PubMed]
- Yip, H.Y.K.; Papa, A. Signaling Pathways in Cancer: Therapeutic Targets, Combinatorial Treatments, and New Developments. Cells 2021, 10, 659. [Google Scholar] [CrossRef]
- Romancer, M.L.; Treilleux, I.; Leconte, N.; Robin-Lespinasse, Y.; Sentis, S.; Bouchekioua-Bouzaghou, K.; Goddard, S.; Gobert-Gosse, S.; Corbo, L. Regulation of Estrogen Rapid Signaling through Arginine Methylation by PRMT1. Mol. Cell 2008, 31, 212–221. [Google Scholar] [CrossRef] [PubMed]
- Choucair, A.; Pham, T.H.; Omarjee, S.; Jacquemetton, J.; Kassem, L.; Trédan, O.; Rambaud, J.; Marangoni, E.; Corbo, L.; Treilleux, I.; et al. The Arginine Methyltransferase PRMT1 Regulates IGF-1 Signaling in Breast Cancer. Oncogene 2019, 38, 4015–4027. [Google Scholar] [CrossRef]
- Malbeteau, L.; Poulard, C.; Languilaire, C.; Mikaelian, I.; Flamant, F.; Le Romancer, M.; Corbo, L. PRMT1 Is Critical for the Transcriptional Activity and the Stability of the Progesterone Receptor. iScience 2020, 23, 101236. [Google Scholar] [CrossRef]
- Nakai, K.; Xia, W.; Liao, H.-W.; Saito, M.; Hung, M.-C.; Yamaguchi, H. The Role of PRMT1 in EGFR Methylation and Signaling in MDA-MB-468 Triple-Negative Breast Cancer Cells. Breast Cancer 2018, 25, 74–80. [Google Scholar] [CrossRef]
- Suresh, S.; Huard, S.; Brisson, A.; Némati, F.; Dakroub, R.; Poulard, C.; Ye, M.; Martel, E.; Reyes, C.; Silvestre, D.C.; et al. PRMT1 Regulates EGFR and Wnt Signaling Pathways and Is a Promising Target for Combinatorial Treatment of Breast Cancer. Cancers 2022, 14, 306. [Google Scholar] [CrossRef]
- Wang, F.; Chen, S.; Peng, S.; Zhou, X.; Tang, H.; Liang, H.; Zhong, X.; Yang, H.; Ke, X.; Lü, M.; et al. PRMT1 Promotes the Proliferation and Metastasis of Gastric Cancer Cells by Recruiting MLXIP for the Transcriptional Activation of the β-Catenin Pathway. Genes. Dis. 2023, 10, 2622–2638. [Google Scholar] [CrossRef] [PubMed]
- Liu, J.; Xiao, Q.; Xiao, J.; Niu, C.; Li, Y.; Zhang, X.; Zhou, Z.; Shu, G.; Yin, G. Wnt/β-Catenin Signalling: Function, Biological Mechanisms, and Therapeutic Opportunities. Signal Transduct. Target. Ther. 2022, 7, 3. [Google Scholar] [CrossRef] [PubMed]
- Wang, J.; Wu, M.; Sun, J.; Chen, M.; Zhang, Z.; Yu, J.; Chen, D. Pan-Cancer Analysis Identifies Protein Arginine Methyltransferases PRMT1 and PRMT5 and Their Related Signatures as Markers Associated with Prognosis, Immune Profile, and Therapeutic Response in Lung Adenocarcinoma. Heliyon 2023, 9, e22088. [Google Scholar] [CrossRef]
- Liu, J.; Bu, X.; Chu, C.; Dai, X.; Asara, J.M.; Sicinski, P.; Freeman, G.J.; Wei, W. PRMT1 Mediated Methylation of cGAS Suppresses Anti-Tumor Immunity. Nat. Commun. 2023, 14, 2806. [Google Scholar] [CrossRef] [PubMed]
- Schadt, L.; Sparano, C.; Schweiger, N.A.; Silina, K.; Cecconi, V.; Lucchiari, G.; Yagita, H.; Guggisberg, E.; Saba, S.; Nascakova, Z.; et al. van den. Cancer-Cell-Intrinsic cGAS Expression Mediates Tumor Immunogenicity. Cell Rep. 2019, 29, 1236–1248.e7. [Google Scholar] [CrossRef] [PubMed]
- Tao, H.; Jin, C.; Zhou, L.; Deng, Z.; Li, X.; Dang, W.; Fan, S.; Li, B.; Ye, F.; Lu, J.; et al. PRMT1 Inhibition Activates the Interferon Pathway to Potentiate Antitumor Immunity and Enhance Checkpoint Blockade Efficacy in Melanoma. Cancer Res. 2024, 84, 419–433. [Google Scholar] [CrossRef] [PubMed]
- Zhang, X.-P.; Jiang, Y.-B.; Zhong, C.-Q.; Ma, N.; Zhang, E.-B.; Zhang, F.; Li, J.-J.; Deng, Y.-Z.; Wang, K.; Xie, D.; et al. PRMT1 Promoted HCC Growth and Metastasis In Vitro and In Vivo via Activating the STAT3 Signalling Pathway. Cell. Physiol. Biochem. 2018, 47, 1643–1654. [Google Scholar] [CrossRef] [PubMed]
- Kim, J.; Guan, K.-L. mTOR as a Central Hub of Nutrient Signalling and Cell Growth. Nat. Cell Biol. 2019, 21, 63–71. [Google Scholar] [CrossRef] [PubMed]
- Yin, S.; Liu, L.; Ball, L.E.; Wang, Y.; Bedford, M.T.; Duncan, S.A.; Wang, H.; Gan, W. CDK5-PRMT1-WDR24 Signaling Cascade Promotes mTORC1 Signaling and Tumor Growth. Cell Rep. 2023, 42, 112316. [Google Scholar] [CrossRef] [PubMed]
- Flegal, K.M.; Carroll, M.D.; Kit, B.K.; Ogden, C.L. Prevalence of Obesity and Trends in the Distribution of Body Mass Index Among US Adults, 1999–2010. JAMA 2012, 307, 491–497. [Google Scholar] [CrossRef] [PubMed]
- Qiao, X.; Kim, D.; Jun, H.; Ma, Y.; Knights, A.J.; Park, M.-J.; Zhu, K.; Lipinski, J.H.; Liao, J.; Li, Y.; et al. Protein Arginine Methyltransferase 1 Interacts With PGC1α and Modulates Thermogenic Fat Activation. Endocrinology 2019, 160, 2773–2786. [Google Scholar] [CrossRef]
- Blüher, M. Obesity: Global Epidemiology and Pathogenesis. Nat. Rev. Endocrinol. 2019, 15, 288–298. [Google Scholar] [CrossRef] [PubMed]
- Cardiovascular Diseases (CVDs). Available online: https://www.who.int/news-room/fact-sheets/detail/cardiovascular-diseases-(cvds) (accessed on 19 February 2024).
- Diabetes. Available online: https://www.who.int/news-room/fact-sheets/detail/diabetes (accessed on 15 February 2024).
- Diabetes Health Care Costs Worldwide by Region 2021. Statista. Available online: https://www.statista.com/statistics/241831/health-care-costs-due-to-diabetes-worldwide-by-region/ (accessed on 15 February 2024).
- Tan, S.Y.; Mei Wong, J.L.; Sim, Y.J.; Wong, S.S.; Mohamed Elhassan, S.A.; Tan, S.H.; Ling Lim, G.P.; Rong Tay, N.W.; Annan, N.C.; Bhattamisra, S.K.; et al. Type 1 and 2 Diabetes Mellitus: A Review on Current Treatment Approach and Gene Therapy as Potential Intervention. Diabetes Metab. Syndr. Clin. Res. Rev. 2019, 13, 364–372. [Google Scholar] [CrossRef] [PubMed]
- Majety, P.; Lozada Orquera, F.A.; Edem, D.; Hamdy, O. Pharmacological Approaches to the Prevention of Type 2 Diabetes Mellitus. Front. Endocrinol. 2023, 14, 1118848. [Google Scholar] [CrossRef] [PubMed]
- Zhang, Y.; Wei, S.; Jin, E.-J.; Jo, Y.; Oh, C.-M.; Bae, G.-U.; Kang, J.-S.; Ryu, D. Protein Arginine Methyltransferases: Emerging Targets in Cardiovascular and Metabolic Disease. Diabetes Metab. J. 2024, 48, 487–502. [Google Scholar] [CrossRef] [PubMed]
- Su, H.; Guo, H.; Tran, N.-T.; Luo, M.; Zhao, X. High PRMT1 Expression Promotes the Progression of Acute Megakaryocytic Leukemia Via Controlling Metabolic Pathways. Blood 2016, 128, 1551. [Google Scholar] [CrossRef]
- Yan, J.; Li, K.X.; Yu, L.; Yuan, H.Y.; Zhao, Z.M.; Lin, J.; Wang, C.S. PRMT1 Integrates Immune Microenvironment and Fatty Acid Metabolism Response in Progression of Hepatocellular Carcinoma. J. Hepatocell. Carcinoma 2024, 11, 15–27. [Google Scholar] [CrossRef] [PubMed]
- Choi, S.; Choi, D.; Lee, Y.-K.; Ahn, S.H.; Seong, J.K.; Chi, S.W.; Oh, T.J.; Choi, S.H.; Koo, S.-H. Depletion of Prmt1 in Adipocytes Impairs Glucose Homeostasis in Diet-Induced Obesity. Diabetes 2021, 70, 1664–1678. [Google Scholar] [CrossRef] [PubMed]
- AMPK Pathway. Cell Signaling Technology. Available online: https://www.cellsignal.com/pathways/ampk-signaling-pathway (accessed on 20 February 2024).
- Cai, J.; Pires, K.M.; Ferhat, M.; Chaurasia, B.; Buffolo, M.A.; Smalling, R.; Sargsyan, A.; Atkinson, D.L.; Summers, S.A.; Graham, T.E.; et al. Autophagy Ablation in Adipocytes Induces Insulin Resistance and Reveals Roles for Lipid Peroxide and Nrf2 Signaling in Adipose-Liver Crosstalk. Cell Rep. 2018, 25, 1708–1717.e5. [Google Scholar] [CrossRef] [PubMed]
- Singh, R.; Xiang, Y.; Wang, Y.; Baikati, K.; Cuervo, A.M.; Luu, Y.K.; Tang, Y.; Pessin, J.E.; Schwartz, G.J.; Czaja, M.J. Autophagy Regulates Adipose Mass and Differentiation in Mice. J. Clin. Investig. 2009, 119, 3329–3339. [Google Scholar] [CrossRef]
- Zhang, Y.; Goldman, S.; Baerga, R.; Zhao, Y.; Komatsu, M.; Jin, S. Adipose-Specific Deletion of Autophagy-Related Gene 7 (Atg7) in Mice Reveals a Role in Adipogenesis. Proc. Natl. Acad. Sci. USA 2009, 106, 19860–19865. [Google Scholar] [CrossRef]
- King, A.J. The Use of Animal Models in Diabetes Research. Br. J. Pharmacol. 2012, 166, 877–894. [Google Scholar] [CrossRef] [PubMed]
- Adipogenesis—An Overview|ScienceDirect Topics. Available online: https://www.sciencedirect.com/topics/biochemistry-genetics-and-molecular-biology/adipogenesis (accessed on 20 February 2024).
- Zhu, Q.; Wang, D.; Liang, F.; Tong, X.; Liang, Z.; Wang, X.; Chen, Y.; Mo, D. Protein Arginine Methyltransferase PRMT1 Promotes Adipogenesis by Modulating Transcription Factors C/EBPβ and PPARγ. J. Biol. Chem. 2022, 298, 102309. [Google Scholar] [CrossRef] [PubMed]
- Tyagi, S.; Gupta, P.; Saini, A.S.; Kaushal, C.; Sharma, S. The Peroxisome Proliferator-Activated Receptor: A Family of Nuclear Receptors Role in Various Diseases. J. Adv. Pharm. Technol. Res. 2011, 2, 236–240. [Google Scholar] [CrossRef] [PubMed]
- Xu, L.; Huang, Z.; Lo, T.; Lee, J.T.H.; Yang, R.; Yan, X.; Ye, D.; Xu, A.; Wong, C.-M. Hepatic PRMT1 Ameliorates Diet-Induced Hepatic Steatosis via Induction of PGC1α. Theranostics 2022, 12, 2502–2518. [Google Scholar] [CrossRef]
- Ma, J.; Nano, J.; Ding, J.; Zheng, Y.; Hennein, R.; Liu, C.; Speliotes, E.K.; Huan, T.; Song, C.; Mendelson, M.M.; et al. A Peripheral Blood DNA Methylation Signature of Hepatic Fat Reveals a Potential Causal Pathway for Nonalcoholic Fatty Liver Disease. Diabetes 2019, 68, 1073–1083. [Google Scholar] [CrossRef]
- Zhao, J.; Adams, A.; Weinman, S.A.; Tikhanovich, I. Hepatocyte PRMT1 Protects from Alcohol Induced Liver Injury by Modulating Oxidative Stress Responses. Sci. Rep. 2019, 9, 9111. [Google Scholar] [CrossRef]
- Sharma, B.; John, S. Hepatic Cirrhosis. In StatPearls; StatPearls Publishing: Treasure Island, FL, USA, 2024. [Google Scholar]
- Yan, F.; Qian, H.; Liu, F.; Ding, C.; Liu, S.; Xiao, M.; Chen, S.; Zhang, X.; Luo, C.; Xie, W. Inhibition of Protein Arginine Methyltransferase 1 Alleviates Liver Fibrosis by Attenuating the Activation of Hepatic Stellate Cells in Mice. FASEB J. 2022, 36, e22489. [Google Scholar] [CrossRef]
- Halban, P.A.; Polonsky, K.S.; Bowden, D.W.; Hawkins, M.A.; Ling, C.; Mather, K.J.; Powers, A.C.; Rhodes, C.J.; Sussel, L.; Weir, G.C. β-Cell Failure in Type 2 Diabetes: Postulated Mechanisms and Prospects for Prevention and Treatment. J. Clin. Endocrinol. Metab. 2014, 99, 1983–1992. [Google Scholar] [CrossRef]
- Talchai, C.; Xuan, S.; Lin, H.V.; Sussel, L.; Accili, D. Pancreatic β Cell Dedifferentiation as a Mechanism of Diabetic β Cell Failure. Cell 2012, 150, 1223–1234. [Google Scholar] [CrossRef] [PubMed]
- Kim, H.; Yoon, B.-H.; Oh, C.-M.; Lee, J.; Lee, K.; Song, H.; Kim, E.; Yi, K.; Kim, M.-Y.; Kim, H.; et al. PRMT1 Is Required for the Maintenance of Mature β-Cell Identity. Diabetes 2020, 69, 355–368. [Google Scholar] [CrossRef] [PubMed]
- Lee, K.; Kim, H.; Lee, J.; Oh, C.-M.; Song, H.; Kim, H.; Koo, S.-H.; Lee, J.; Lim, A.; Kim, H. Essential Role of Protein Arginine Methyltransferase 1 in Pancreas Development by Regulating Protein Stability of Neurogenin 3. Diabetes Metab. J. 2019, 43, 649–658. [Google Scholar] [CrossRef]
- Lv, L.; Chen, H.; Sun, J.; Lu, D.; Chen, C.; Liu, D. PRMT1 Promotes Glucose Toxicity-Induced β Cell Dysfunction by Regulating the Nucleo-Cytoplasmic Trafficking of PDX-1 in a FOXO1-Dependent Manner in INS-1 Cells. Endocrine 2015, 49, 669–682. [Google Scholar] [CrossRef] [PubMed]
- Lv, L.; Wang, X.; Shen, J.; Cao, Y.; Zhang, Q. MiR-574-3p Inhibits Glucose Toxicity-Induced Pancreatic β-Cell Dysfunction by Suppressing PRMT1. Diabetol. Metab. Syndr. 2022, 14, 99. [Google Scholar] [CrossRef]
- Banerjee, J.; Nema, V.; Dhas, Y.; Mishra, N. Role of MicroRNAs in Type 2 Diabetes and Associated Vascular Complications. Biochimie 2017, 139, 9–19. [Google Scholar] [CrossRef]
- Regazzi, R. MicroRNAs as Therapeutic Targets for the Treatment of Diabetes Mellitus and Its Complications. Expert Opin. Ther. Targets 2018, 22, 153–160. [Google Scholar] [CrossRef]
- Wendt, A.; Esguerra, J.L.; Eliasson, L. Islet microRNAs in Health and Type-2 Diabetes. Curr. Opin. Pharmacol. 2018, 43, 46–52. [Google Scholar] [CrossRef]
- Delić, D.; Eisele, C.; Schmid, R.; Baum, P.; Wiech, F.; Gerl, M.; Zimdahl, H.; Pullen, S.S.; Urquhart, R. Urinary Exosomal miRNA Signature in Type II Diabetic Nephropathy Patients. PLoS ONE 2016, 11, e0150154. [Google Scholar] [CrossRef]
- Feng, T.; Li, K.; Zheng, P.; Wang, Y.; Lv, Y.; Shen, L.; Chen, Y.; Xue, Z.; Li, B.; Jin, L.; et al. Weighted Gene Coexpression Network Analysis Identified MicroRNA Coexpression Modules and Related Pathways in Type 2 Diabetes Mellitus. Oxidative Med. Cell. Longev. 2019, 2019, e9567641. [Google Scholar] [CrossRef]
- Ma, J.; Wu, Y.; He, Y. Silencing circRNA LRP6 Down-Regulates PRMT1 to Improve the Streptozocin-Induced Pancreatic β-Cell Injury and Insulin Secretion by Sponging miR-9-5p. J. Bioenerg. Biomembr. 2021, 53, 333–342. [Google Scholar] [CrossRef]
- Li, J.; Kim, S.G.; Blenis, J. Rapamycin: One Drug, Many Effects. Cell Metab. 2014, 19, 373–379. [Google Scholar] [CrossRef] [PubMed]
- Jiang, C.; Liu, J.; He, S.; Xu, W.; Huang, R.; Pan, W.; Li, X.; Dai, X.; Guo, J.; Zhang, T.; et al. PRMT1 Orchestrates with SAMTOR to Govern mTORC1 Methionine Sensing via Arg-Methylation of NPRL2. Cell Metab. 2023, 35, 2183–2199.e7. [Google Scholar] [CrossRef] [PubMed]
- Lamming, D.W.; Ye, L.; Katajisto, P.; Goncalves, M.D.; Saitoh, M.; Stevens, D.M.; Davis, J.G.; Salmon, A.B.; Richardson, A.; Ahima, R.S.; et al. Rapamycin-Induced Insulin Resistance Is Mediated by mTORC2 Loss and Uncoupled from Longevity. Science 2012, 335, 1638–1643. [Google Scholar] [CrossRef]
- Iwasaki, H.; Yada, T. Protein Arginine Methylation Regulates Insulin Signaling in L6 Skeletal Muscle Cells. Biochem. Biophys. Res. Commun. 2007, 364, 1015–1021. [Google Scholar] [CrossRef]
- Iwasaki, H. Impaired PRMT1 Activity in the Liver and Pancreas of Type 2 Diabetic Goto–Kakizaki Rats. Life Sci. 2009, 85, 161–166. [Google Scholar] [CrossRef]
- Choi, D.; Oh, K.-J.; Han, H.-S.; Yoon, Y.-S.; Jung, C.-Y.; Kim, S.-T.; Koo, S.-H. Protein Arginine Methyltransferase 1 Regulates Hepatic Glucose Production in a FoxO1-Dependent Manner. Hepatology 2012, 56, 1546–1556. [Google Scholar] [CrossRef]
- Rines, A.K.; Sharabi, K.; Tavares, C.D.J.; Puigserver, P. Targeting Hepatic Glucose Output in the Treatment of Type 2 Diabetes. Nat. Rev. Drug Discov. 2016, 15, 786–804. [Google Scholar] [CrossRef]
- Ma, Y.; Liu, S.; Jun, H.; Wang, J.; Fan, X.; Li, G.; Yin, L.; Rui, L.; Weinman, S.A.; Gong, J.; et al. A Critical Role for Hepatic Protein Arginine Methyltransferase 1 Isoform 2 in Glycemic Control. FASEB J. 2020, 34, 14863–14877. [Google Scholar] [CrossRef] [PubMed]
- Cheng, D.; Yadav, N.; King, R.W.; Swanson, M.S.; Weinstein, E.J.; Bedford, M.T. Small Molecule Regulators of Protein Arginine Methyltransferases. J. Biol. Chem. 2004, 279, 23892–23899. [Google Scholar] [CrossRef]
- Yan, L.; Yan, C.; Qian, K.; Su, H.; Kofsky-Wofford, S.A.; Lee, W.-C.; Zhao, X.; Ho, M.-C.; Ivanov, I.; Zheng, Y.G. Diamidine Compounds for Selective Inhibition of Protein Arginine Methyltransferase 1. J. Med. Chem. 2014, 57, 2611–2622. [Google Scholar] [CrossRef]
- Xie, Y.; Zhou, R.; Lian, F.; Liu, Y.; Chen, L.; Shi, Z.; Zhang, N.; Zheng, M.; Shen, B.; Jiang, H.; et al. Virtual Screening and Biological Evaluation of Novel Small Molecular Inhibitors against Protein Arginine Methyltransferase 1 (PRMT1). Org. Biomol. Chem. 2014, 12, 9665–9673. [Google Scholar] [CrossRef]
- Eram, M.S.; Shen, Y.; Szewczyk, M.; Wu, H.; Senisterra, G.; Li, F.; Butler, K.V.; Kaniskan, H.Ü.; Speed, B.A.; dela Seña, C.; et al. A Potent, Selective and Cell-Active Inhibitor of Human Type I Protein Arginine Methyltransferases. ACS Chem. Biol. 2016, 11, 772–781. [Google Scholar] [CrossRef]
- Wang, C.; Jiang, H.; Jin, J.; Xie, Y.; Chen, Z.; Zhang, H.; Lian, F.; Liu, Y.-C.; Zhang, C.; Ding, H.; et al. Development of Potent Type I Protein Arginine Methyltransferase (PRMT) Inhibitors of Leukemia Cell Proliferation. J. Med. Chem. 2017, 60, 8888–8905. [Google Scholar] [CrossRef]
- Fedoriw, A.; Rajapurkar, S.R.; O’Brien, S.; Gerhart, S.V.; Mitchell, L.H.; Adams, N.D.; Rioux, N.; Lingaraj, T.; Ribich, S.A.; Pappalardi, M.B.; et al. Anti-Tumor Activity of the Type I PRMT Inhibitor, GSK3368715, Synergizes with PRMT5 Inhibition through MTAP Loss. Cancer Cell 2019, 36, 100–114.e25. [Google Scholar] [CrossRef]
- Zhang, J.; Qian, K.; Yan, C.; He, M.; Jassim, B.A.; Ivanov, I.; Zheng, Y.G. Discovery of Decamidine as a New and Potent PRMT1 Inhibitor. Med. Chem. Commun. 2017, 8, 440–444. [Google Scholar] [CrossRef] [PubMed]
- El-Khoueiry, A.B.; Clarke, J.; Neff, T.; Crossman, T.; Ratia, N.; Rathi, C.; Noto, P.; Tarkar, A.; Garrido-Laguna, I.; Calvo, E.; et al. Phase 1 Study of GSK3368715, a Type I PRMT Inhibitor, in Patients with Advanced Solid Tumors. Br. J. Cancer 2023, 129, 309–317. [Google Scholar] [CrossRef]
- GlaxoSmithKline. A Phase I, Open-Label, Dose-Escalation Study to Investigate the Safety, Pharmacokinetics, Pharmacodynamics and Clinical Activity of GSK3368715 in Participants with Solid Tumors and DLBCL.; Clinical Trial Registration NCT03666988; 2022. Available online: https://clinicaltrials.gov/study/NCT03666988 (accessed on 1 January 2024).
- Zhang, P.; Tao, H.; Yu, L.; Zhou, L.; Zhu, C. Developing Protein Arginine Methyltransferase 1 (PRMT1) Inhibitor TC-E-5003 as an Antitumor Drug Using INEI Drug Delivery Systems. Drug Deliv. 2020, 27, 491–501. [Google Scholar] [CrossRef] [PubMed]
- Yin, X.-K.; Wang, Y.-L.; Wang, F.; Feng, W.-X.; Bai, S.-M.; Zhao, W.-W.; Feng, L.-L.; Wei, M.-B.; Qin, C.-L.; Wang, F.; et al. PRMT1 Enhances Oncogenic Arginine Methylation of NONO in Colorectal Cancer. Oncogene 2021, 40, 1375–1389. [Google Scholar] [CrossRef]
- Sun, Y.; Wang, Z.; Yang, H.; Zhu, X.; Wu, H.; Ma, L.; Xu, F.; Hong, W.; Wang, H. The Development of Tetrazole Derivatives as Protein Arginine Methyltransferase I (PRMT I) Inhibitors. Int. J. Mol. Sci. 2019, 20, 3840. [Google Scholar] [CrossRef]
- Wang, C.; Dong, L.; Zhao, Z.; Zhang, Z.; Sun, Y.; Li, C.; Li, G.; You, X.; Yang, X.; Wang, H.; et al. Design and Synthesis of Novel PRMT1 Inhibitors and Investigation of Their Effects on the Migration of Cancer Cell. Front. Chem. 2022, 10, 888727. [Google Scholar] [CrossRef]
- Brekker, M.A.; Sartawi, T.; Sawatzky, T.M.; Causey, C.P.; Rehman, F.K.; Knuckley, B. A Peptoid-Based Inhibitor of Protein Arginine Methyltransferase 1 (PRMT1) Induces Apoptosis and Autophagy in Cancer Cells. J. Biol. Chem. 2022, 298, 102205. [Google Scholar] [CrossRef]
- Zheng, N.-N.; Zhou, M.; Sun, F.; Huai, M.-X.; Zhang, Y.; Qu, C.-Y.; Shen, F.; Xu, L.-M. Combining Protein Arginine Methyltransferase Inhibitor and Anti-Programmed Death-Ligand-1 Inhibits Pancreatic Cancer Progression. World J. Gastroenterol. 2020, 26, 3737–3749. [Google Scholar] [CrossRef] [PubMed]
- Smaglo, B.G.; Aldeghaither, D.; Weiner, L.M. The Development of Immunoconjugates for Targeted Cancer Therapy. Nat. Rev. Clin. Oncol. 2014, 11, 637–648. [Google Scholar] [CrossRef] [PubMed]
- Springer, A.D.; Dowdy, S.F. GalNAc-siRNA Conjugates: Leading the Way for Delivery of RNAi Therapeutics. Nucleic Acid. Ther. 2018, 28, 109–118. [Google Scholar] [CrossRef]
- Debacker, A.J.; Voutila, J.; Catley, M.; Blakey, D.; Habib, N. Delivery of Oligonucleotides to the Liver with GalNAc: From Research to Registered Therapeutic Drug. Mol. Ther. 2020, 28, 1759–1771. [Google Scholar] [CrossRef] [PubMed]



| Name | Target(s) | Mechanism of Action | IC50 for PRMT1 | Notes | Reference |
|---|---|---|---|---|---|
| AMI-1 | PRMT1, -3, -4, -6 | Competes with substrate | 8.81 µM | [117] | |
| Furamidine | PRMT1 | Competes with substrate | 9.4 μM | [118] | |
| DCLX069 | PRMT1 | Interacts with substrate-binding pocket | 17.9 µM | [119] | |
| DCLX078 | PRMT1 | Interacts with substrate-binding pocket | 26.2 µM | [119] | |
| MS023 | PRMT1, -3, -4, -6, -8 | Competes with substrate | 30 nM | [120] | |
| PT1001B | PRMT1, -3, -4, -6, -8 | Uncompetitive inhibitor for SAM | 5.3 nM | Formerly known as compound 28d | [121,131] |
| GSK3368715 | PRMT1, -3, -4, -6, -8 | Competes with substrate | 33.1 nM | [122] | |
| Decamidine | PRMT1 | Interacts with substrate-binding pocket | 13 μM | [123] | |
| TC-E-5003 | PRMT1 | ND | 1.5 µM | [126] | |
| C7280948 | PRMT1 | Interacts with substrate-binding pocket | 12.8 µM | [127] | |
| compound 9a | PRMT1 | Uncompetitive inhibitor for SAM | 3.5 μM | [128] | |
| WCJ-394 | PRMT1, -4, -8 | Interacts with substrate-binding pocket | 1.21 μM | [129] | |
| Peptoid-based inhibitor P2 | PRMT1 | ND | 8.73 μM | [130] |
Disclaimer/Publisher’s Note: The statements, opinions and data contained in all publications are solely those of the individual author(s) and contributor(s) and not of MDPI and/or the editor(s). MDPI and/or the editor(s) disclaim responsibility for any injury to people or property resulting from any ideas, methods, instructions or products referred to in the content. |
© 2025 by the authors. Licensee MDPI, Basel, Switzerland. This article is an open access article distributed under the terms and conditions of the Creative Commons Attribution (CC BY) license (https://creativecommons.org/licenses/by/4.0/).
Share and Cite
de Korte, D.; Hoekstra, M. Protein Arginine Methyltransferase 1: A Multi-Purpose Player in the Development of Cancer and Metabolic Disease. Biomolecules 2025, 15, 185. https://doi.org/10.3390/biom15020185
de Korte D, Hoekstra M. Protein Arginine Methyltransferase 1: A Multi-Purpose Player in the Development of Cancer and Metabolic Disease. Biomolecules. 2025; 15(2):185. https://doi.org/10.3390/biom15020185
Chicago/Turabian Stylede Korte, Daphne, and Menno Hoekstra. 2025. "Protein Arginine Methyltransferase 1: A Multi-Purpose Player in the Development of Cancer and Metabolic Disease" Biomolecules 15, no. 2: 185. https://doi.org/10.3390/biom15020185
APA Stylede Korte, D., & Hoekstra, M. (2025). Protein Arginine Methyltransferase 1: A Multi-Purpose Player in the Development of Cancer and Metabolic Disease. Biomolecules, 15(2), 185. https://doi.org/10.3390/biom15020185

