Mechanistic Insights into the Protective Effects of Cryptotanshinone Against CCl4-Induced Acute Liver Injury in Mice via Network Pharmacology and Transcriptomics
Abstract
1. Introduction
2. Materials and Methods
2.1. Materials and Reagents
2.2. Animals and Experimental Design
2.3. Determination of Biochemical Indicators
2.4. Liver Histopathological Examination
2.5. Immunohistochemical Staining
2.6. Network Pharmacology Research
2.6.1. Screening of Constituents and Disease-Related Targets
2.6.2. Construction of the Protein-Protein Interaction (PPI) Network
2.6.3. Gene Ontology (GO) and Kyoto Encyclopedia of Genes and Genomes (KEGG) Enrichment Analyses
2.7. Transcriptomic Sequencing and Data Analysis
2.8. Quantitative Real-Time PCR
2.9. Western Blotting
2.10. Statistical Analysis
3. Results
3.1. Effects of CPT on Mice with ALI Induced by CCl4
3.2. Network Pharmacology Analysis
3.2.1. Prediction of Candidate Targets Related to CPT and ALI
3.2.2. PPI Network Analysis
3.2.3. GO and KEGG Enrichment Analyses
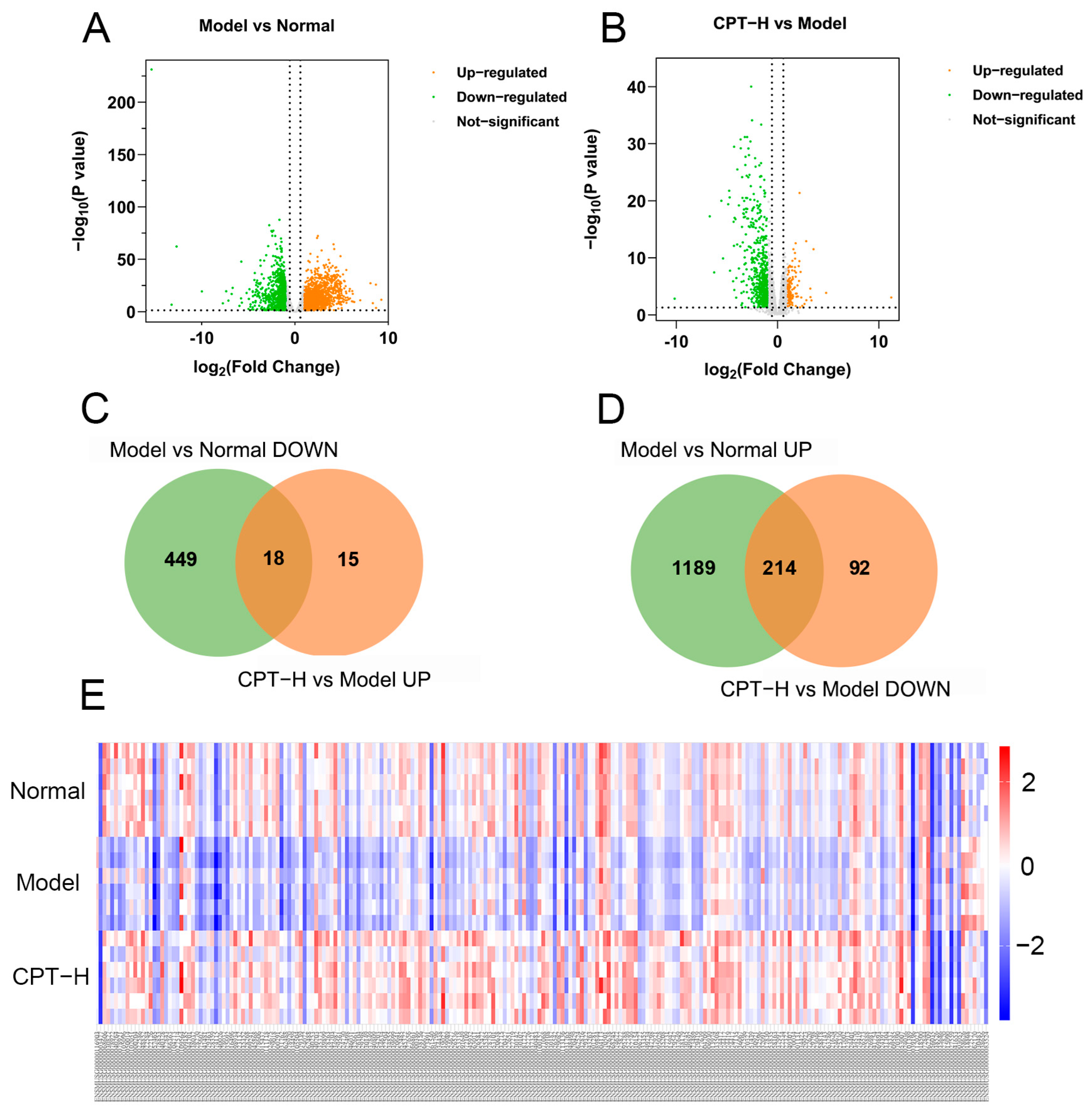
3.3. Transcriptome Analysis to Assess the Effects of CPT in Mice with ALI
3.4. GO and KEGG Pathway Analyses of CPT-Regulated DEGs in ALI
3.5. Integrated Network Pharmacology and Transcriptomics Analysis
3.6. Verification of the mRNA and Protein Expression Levels of TNF, TLR9, and ADORA2B
4. Discussion
5. Conclusions
Supplementary Materials
Author Contributions
Funding
Institutional Review Board Statement
Informed Consent Statement
Data Availability Statement
Conflicts of Interest
References
- Lin, F.; Chen, W.; Zhou, J.; Zhu, J.; Yao, Q.; Feng, B.; Feng, X.; Shi, X.; Pan, Q.; Yu, J.; et al. Mesenchymal stem cells protect against ferroptosis via exosome-mediated stabilization of SLC7A11 in acute liver injury. Cell Death Dis. 2022, 13, 271. [Google Scholar] [CrossRef]
- Qian, A.; Zhou, L.; Shi, D.; Pang, Z.; Lu, B. Portulaca oleracea alleviates CCl(4)-induced acute liver injury by regulating hepatic S100A8 and S100A9. Chin. Herb. Med. 2023, 15, 110–116. [Google Scholar] [CrossRef]
- Feng, Y.; Yusufu, R.; Chen, T.; Guan, Z.; Zhang, L.; Li, S.; Luo, M.; Jiang, H.; Wei, F. Fufang epimedium formula alleviates acute liver injury through dual modulation of PI3K/AKT/Bcl-2 anti-apoptotic signaling pathway and cGAS-STING-IRF3 anti-inflammatory signaling pathway. J. Ethnopharmacol. 2025, 353, 120415. [Google Scholar] [CrossRef] [PubMed]
- Zhang, L.; Deng, Y.; Bai, X.; Wei, X.; Ren, Y.; Chen, S.; Deng, H. Cell therapy for end-stage liver disease: Current state and clinical challenge. Chin. Med. J. 2024, 137, 2808–2820. [Google Scholar] [CrossRef] [PubMed]
- Zhu, W.; Qiu, W.; Lu, A. Cryptotanshinone exhibits therapeutical effects on cerebral stroke through the PI3K/AKT—eNOS signaling pathway. Mol. Med. Rep. 2017, 16, 9361–9366. [Google Scholar] [CrossRef]
- Liu, H.; Zhan, X.; Xu, G.; Wang, Z.; Li, R.; Wang, Y.; Qin, Q.; Shi, W.; Hou, X.; Yang, R.; et al. Cryptotanshinone specifically suppresses NLRP3 inflammasome activation and protects against inflammasome-mediated diseases. Pharmacol. Res. 2021, 164, 105384. [Google Scholar] [CrossRef]
- Park, E.J.; Zhao, Y.Z.; Kim, Y.C.; Sohn, D.H. Preventive effects of a purified extract isolated from Salvia miltiorrhiza enriched with tanshinone I, tanshinone IIA and cryptotanshinone on hepatocyte injury in vitro and in vivo. Food Chem. Toxicol. 2009, 47, 2742–2748. [Google Scholar] [CrossRef]
- Hou, X.X.; Li, Y.W.; Song, J.L.; Zhang, W.; Liu, R.; Yuan, H.; Feng, T.T.; Jiang, Z.Y.; Li, W.T.; Zhu, C.L. Cryptotanshinone induces apoptosis of activated hepatic stellate cells via modulating endoplasmic reticulum stress. World J. Gastroenterol. 2023, 29, 2616–2627. [Google Scholar] [CrossRef] [PubMed]
- Sánchez-Baizán, N.; Ribas, L.; Piferrer, F. Improved biomarker discovery through a plot twist in transcriptomic data analysis. BMC Biol. 2022, 20, 208. [Google Scholar] [CrossRef]
- Sun, L.; Yang, Z.; Zhao, W.; Chen, Q.; Bai, H.; Wang, S.; Yang, L.; Bi, C.; Shi, Y.; Liu, Y. Integrated lipidomics, transcriptomics and network pharmacology analysis to reveal the mechanisms of Danggui Buxue Decoction in the treatment of diabetic nephropathy in type 2 diabetes mellitus. J. Ethnopharmacol. 2022, 283, 114699. [Google Scholar] [CrossRef]
- Noor, F.; Asif, M.; Ashfaq, U.A.; Qasim, M.; Tahir Ul Qamar, M. Machine learning for synergistic network pharmacology: A comprehensive overview. Brief. Bioinform. 2023, 24, bbad120. [Google Scholar] [CrossRef]
- Li, X.; Liu, Z.; Liao, J.; Chen, Q.; Lu, X.; Fan, X. Network pharmacology approaches for research of traditional Chinese medicines. Chin. J. Nat. Med. 2023, 21, 323–332. [Google Scholar] [CrossRef]
- Zhang, X.; Yi, Y.; Jiang, Y.; Liao, J.; Yang, R.; Deng, X.; Zhang, L. Targeted therapy of acute liver injury via cryptotanshinone-loaded biomimetic nanoparticles derived from mesenchymal stromal cells driven by homing. Pharmaceutics 2023, 15, 2764. [Google Scholar] [CrossRef]
- Gao, Y.; Li, X.; Gao, Q.; Fan, L.; Jin, H.; Guo, Y. Differential effects of olive oil, soybean oil, corn oil and lard oil on carbon tetrachloride-induced liver fibrosis in mice. Biosci. Rep. 2019, 39, BSR20191913. [Google Scholar] [CrossRef]
- Zhang, L.; Liu, C.; Yin, L.; Huang, C.; Fan, S. Mangiferin relieves CCl4-induced liver fibrosis in mice. Sci. Rep. 2023, 13, 4172. [Google Scholar] [CrossRef] [PubMed]
- Modi, A.; Vai, S.; Caramelli, D.; Lari, M. The illumina sequencing protocol and the NovaSeq 6000 system. Methods Mol. Biol. 2021, 2242, 15–42. [Google Scholar] [CrossRef]
- Singh, S.; Anshita, D.; Ravichandiran, V. MCP-1: Function, regulation, and involvement in disease. Int. Immunopharmacol. 2021, 101, 107598. [Google Scholar] [CrossRef]
- Dai, C.; Xiao, X.; Li, D.; Tun, S.; Wang, Y.; Velkov, T.; Tang, S. Chloroquine ameliorates carbon tetrachloride-induced acute liver injury in mice via the concomitant inhibition of inflammation and induction of apoptosis. Cell Death Dis. 2018, 9, 1164. [Google Scholar] [CrossRef] [PubMed]
- Fareed, M.M.; Khalid, H.; Khalid, S.; Shityakov, S. Deciphering molecular mechanisms of carbon tetrachloride-induced hepatotoxicity: A brief systematic review. Curr. Mol. Med. 2024, 24, 1124–1134. [Google Scholar] [CrossRef] [PubMed]
- Weber, L.W.; Boll, M.; Stampfl, A. Hepatotoxicity and mechanism of action of haloalkanes: Carbon tetrachloride as a toxicological model. Crit. Rev. Toxicol. 2003, 33, 105–136. [Google Scholar] [CrossRef]
- Liu, Y.; Wen, P.H.; Zhang, X.X.; Dai, Y.; He, Q. Breviscapine ameliorates CCl4—Induced liver injury in mice through inhibiting inflammatory apoptotic response and ROS generation. Int. J. Mol. Med. 2018, 42, 755–768. [Google Scholar] [CrossRef]
- Zhu, L.; Lv, B.; Gao, Y.; Qin, D. Lactucin alleviates liver fibrosis by regulating the TLR4-MyD88-MAPK/NF-κB signaling pathway through intestinal flora. Arch. Biochem. Biophys. 2025, 766, 110341. [Google Scholar] [CrossRef]
- Yang, X.; Zheng, H.; Niu, J.; Chen, X.; Li, H.; Rao, Z.; Guo, Y.; Zhang, W.; Wang, Z. Curcumin alleviates zearalenone-induced liver injury in mice by scavenging reactive oxygen species and inhibiting mitochondrial apoptosis pathway. Ecotoxicol. Environ. Saf. 2024, 277, 116343. [Google Scholar] [CrossRef]
- Zhao, L.; Liang, J.; Liu, H.; Gong, C.; Huang, X.; Hu, Y.; Liu, Q.; He, Z.; Zhang, X.; Yang, S.; et al. Yinchenhao Decoction ameliorates the high-carbohydrate diet induced suppression of immune response in largemouth bass (Micropterus salmoides). Fish Shellfish Immunol. 2022, 125, 141–151. [Google Scholar] [CrossRef] [PubMed]
- Schieber, M.; Chandel, N.S. ROS function in redox signaling and oxidative stress. Curr. Biol. 2014, 24, R453–R462. [Google Scholar] [CrossRef]
- Aranda-Rivera, A.K.; Cruz-Gregorio, A.; Arancibia-Hernández, Y.L.; Hernández-Cruz, E.Y.; Pedraza-Chaverri, J. RONS and oxidative stress: An overview of basic concepts. Oxygen 2022, 2, 437–478. [Google Scholar] [CrossRef]
- Sun, L.; Zhang, Y.; Wen, S.; Li, Q.; Chen, R.; Lai, X.; Zhang, Z.; Zhou, Z.; Xie, Y.; Zheng, X.; et al. Extract of Jasminum grandiflorum L. alleviates CCl(4)-induced liver injury by decreasing inflammation, oxidative stress and hepatic CYP2E1 expression in mice. Biomed. Pharmacother. 2022, 152, 113255. [Google Scholar] [CrossRef] [PubMed]
- Pu, X.; Lu, C.; Yang, X.; He, H.; Chen, X.; Wang, R.; Li, B.; Chen, S.; Zhang, Y.; Wang, W.; et al. Unveiling the hepatoprotective mechanisms of Desmodium heterocarpon (L.) DC: Novel flavonoid identification and Keap1/Nrf2 pathway activation. Phytomedicine 2025, 136, 156323. [Google Scholar] [CrossRef]
- Kwon, K.; Jung, J.; Sahu, A.; Tae, G. Nanoreactor for cascade reaction between SOD and CAT and its tissue regeneration effect. J. Control. Release 2022, 344, 160–172. [Google Scholar] [CrossRef] [PubMed]
- Hu, J.; Sun, J.; Zhong, Q.; Chen, S.; Yin, W.; Wei, X.; Li, L.; Li, K.; Ali, M.; Sun, W.; et al. Edgeworthia gardneri (Wall.) Meisn Mitigates CCL4-induced liver injury in mice by modulating gut microbiota, boosting antioxidant defense, and reducing inflammation. Ecotoxicol. Environ. Saf. 2025, 293, 118042. [Google Scholar] [CrossRef]
- Lambrecht, R.; Delgado, M.E.; Gloe, V.; Schuetz, K.; Plazzo, A.P.; Franke, B.; San Phan, T.; Fleming, J.; Mayans, O.; Brunner, T. Liver receptor homolog-1 (NR5A2) orchestrates hepatic inflammation and TNF-induced cell death. Cell Rep. 2023, 42, 113513. [Google Scholar] [CrossRef] [PubMed]
- Xiao, K.; Zhang, D.C.; Hu, Y.; Song, L.C.; Xu, J.Q.; He, W.X.; Pan, P.; Wang, Y.W.; Xie, L.X. Potential roles of vitamin D binding protein in attenuating liver injury in sepsis. Mil. Med. Res. 2022, 9, 4. [Google Scholar] [CrossRef]
- Geng, Y.; Ma, Q.; Liu, Y.N.; Peng, N.; Yuan, F.F.; Li, X.G.; Li, M.; Wu, Y.S.; Li, B.L.; Song, W.B.; et al. Heatstroke induces liver injury via IL-1β and HMGB1-induced pyroptosis. J. Hepatol. 2015, 63, 622–633. [Google Scholar] [CrossRef] [PubMed]
- Flores Molina, M.; Abdelnabi, M.N.; Mazouz, S.; Villafranca-Baughman, D.; Trinh, V.Q.-H.; Muhammad, S.; Bedard, N.; Osorio Laverde, D.; Hassan, G.S.; Di Polo, A. Distinct spatial distribution and roles of kupffer cells and monocyte-derived macrophages in mouse acute liver injury. Front. Immunol. 2022, 13, 994480. [Google Scholar] [CrossRef]
- Ji, X.; Yang, L.; Zhang, Z.; Zhang, K.; Chang, N.; Zhou, X.; Hou, L.; Yang, L.; Li, L. Sphingosine 1-phosphate/microRNA-1249-5p/MCP-1 axis is involved in macrophage—Associated inflammation in fatty liver injury in mice. Eur. J. Immunol. 2020, 50, 1746–1756. [Google Scholar] [CrossRef] [PubMed]
- Xie, J.; Yang, L.; Tian, L.; Li, W.; Yang, L.; Li, L. Macrophage migration inhibitor factor upregulates MCP-1 expression in an autocrine manner in hepatocytes during acute mouse liver injury. Sci. Rep. 2016, 6, 27665. [Google Scholar] [CrossRef]
- Monaco, G.; van Dam, S.; Casal Novo Ribeiro, J.L.; Larbi, A.; de Magalhães, J.P. A comparison of human and mouse gene co-expression networks reveals conservation and divergence at the tissue, pathway and disease levels. BMC Evol. Biol. 2015, 15, 259. [Google Scholar] [CrossRef]
- Chauhan, R.; Mohan, M.; Mannan, A.; Devi, S.; Singh, T.G. Unravelling the role of interleukin-12 in neuroinflammatory mechanisms: Pathogenic pathways linking neuroinflammation to neuropsychiatric disorders. Int. Immunopharmacol. 2025, 156, 114654. [Google Scholar] [CrossRef]
- Li, X.X.; Zheng, X.; Liu, Z.; Xu, Q.; Tang, H.; Feng, J.; Yang, S.; Vong, C.T.; Gao, H.; Wang, Y. Cryptotanshinone from Salvia miltiorrhiza Bunge (Danshen) inhibited inflammatory responses via TLR4/MyD88 signaling pathway. Chin. Med. 2020, 15, 20. [Google Scholar] [CrossRef]
- Yang, Q.; Cui, M.; Wang, J.; Zhao, Y.; Yin, W.; Liao, Z.; Liang, Y.; Jiang, Z.; Li, Y.; Guo, J.; et al. Circulating mitochondrial DNA promotes M2 polarization of tumor associated macrophages and HCC resistance to sorafenib. Cell Death Dis. 2025, 16, 153. [Google Scholar] [CrossRef]
- Han, Z.; Li, Y.; Zhang, J.; Guo, C.; Li, Q.; Zhang, X.; Lan, Y.; Gu, W.; Xing, Z.; Liang, L. Tumor-derived circulating exosomal miR-342-5p and miR-574-5p as promising diagnostic biomarkers for early-stage Lung Adenocarcinoma. Int. J. Med. Sci. 2020, 17, 1428. [Google Scholar] [CrossRef]
- Yue, S.; Su, X.; Teng, J.; Wang, J.; Guo, M. Cryptotanshinone interferes with chondrocyte apoptosis in osteoarthritis by inhibiting the expression of miR-574-5p. Mol. Med. Rep. 2021, 23, 424. [Google Scholar] [CrossRef]
- Zhang, T.; Zhong, Y.; Shi, Y.; Feng, C.; Xu, L.; Chen, Z.; Sun, X.; Zhao, Y.; Sun, X. Multi-omics reveals that 5-O-methylvisammioside prevention acute liver injury in mice by regulating the TNF/MAPK/NF-κB/arachidonic acid pathway. Phytomedicine 2024, 128, 155550. [Google Scholar] [CrossRef]
- Gao, Z.; Dai, H.; Zhang, Q.; Yang, F.; Bu, C.; Chen, S. Hydroxytyrosol alleviates acute liver injury by inhibiting the TNF-α/PI3K/AKT signaling pathway via targeting TNF-α signaling. Int. J. Mol. Sci. 2024, 25, 12844. [Google Scholar] [CrossRef]
- Lu, S.; Wang, Y.; Liu, J. Tumor necrosis factor-α signaling in nonalcoholic steatohepatitis and targeted therapies. J. Genet. Genom. 2022, 49, 269–278. [Google Scholar] [CrossRef]
- Song, H.; Jiang, L.; Yang, W.; Dai, Y.; Wang, Y.; Li, Z.; Liu, P.; Chen, J. Cryptotanshinone alleviates lipopolysaccharide and cigarette smoke-induced chronic obstructive pulmonary disease in mice via the Keap1/Nrf2 axis. Biomed. Pharmacother. 2023, 165, 115105. [Google Scholar] [CrossRef]
- Li, P.; Pang, K.L.; Chen, S.J.; Yang, D.; Nai, A.T.; He, G.C.; Fang, Z.; Yang, Q.; Cai, M.B.; He, J.Y. ADORA2B promotes proliferation and migration in head and neck squamous cell carcinoma and is associated with immune infiltration. BMC Cancer 2025, 25, 673. [Google Scholar] [CrossRef] [PubMed]
- Li, X.; Berg, N.K.; Mills, T.; Zhang, K.; Eltzschig, H.K.; Yuan, X. Adenosine at the interphase of hypoxia and inflammation in lung injury. Front. Immunol. 2020, 11, 604944. [Google Scholar] [CrossRef] [PubMed]
- Ngamsri, K.C.; Putri, R.A.; Jans, C.; Schindler, K.; Fuhr, A.; Zhang, Y.; Gamper-Tsigaras, J.; Ehnert, S.; Konrad, F.M. CXCR4 and CXCR7 inhibition ameliorates the formation of platelet-neutrophil complexes and neutrophil extracellular traps through Adora2b signaling. Int. J. Mol. Sci. 2021, 22, 13576. [Google Scholar] [CrossRef] [PubMed]
- Granja, T.F.; Köhler, D.; Schad, J.; de Oliveira, C.B.; Konrad, F.; Hoch-Gutbrod, M.; Streienberger, A.; Rosenberger, P.; Straub, A. Adenosine receptor Adora2b plays a mechanistic role in the protective effect of the volatile anesthetic sevoflurane during liver ischemia/reperfusion. Anesthesiology 2016, 125, 547–560. [Google Scholar] [CrossRef]
- Gan, X.; Dai, Z.; Ge, C.; Yin, H.; Wang, Y.; Tan, J.; Sun, S.; Zhou, W.; Yuan, S.; Yang, F. FTO promotes liver inflammation by suppressing m6A mRNA methylation of IL-17RA. Front. Oncol. 2022, 12, 989353. [Google Scholar] [CrossRef] [PubMed]
- Fan, L.M.; Zhang, Y.Q.; Chen, Y.P.; Chen, L.L.; Xu, W.H.; Nan, L.H.; Xu, W.; Lu, B.; Wang, Y.; Chu, K.D.; et al. Cryptotanshinone ameliorates dextran sulfate sodium-induced murine acute and chronic ulcerative colitis via suppressing STAT3 activation and Th17 cell differentiation. Int. Immunopharmacol. 2022, 108, 108894. [Google Scholar] [CrossRef] [PubMed]






| Gene | Forward Primer | Reverse Primer |
|---|---|---|
| β-Actin | GTGCTATGTTGCTCTAGACTTCG | ATGCCACAGGATTCCATACC |
| TNF-α | ATGTCTCAGCCTCTTCTCATTC | GCTTGTCACTCGAATTTTGAGA |
| TLR9 | ATGGTTCTCCGTCGAAGGACT | GAGGCTTCAGCTCACAGGG |
| ADORA2B | ATGCAGCTAGAGACGCAAGAC | GGGATACCAGAAAGTAGTTGGTG |
Disclaimer/Publisher’s Note: The statements, opinions and data contained in all publications are solely those of the individual author(s) and contributor(s) and not of MDPI and/or the editor(s). MDPI and/or the editor(s) disclaim responsibility for any injury to people or property resulting from any ideas, methods, instructions or products referred to in the content. |
© 2025 by the authors. Licensee MDPI, Basel, Switzerland. This article is an open access article distributed under the terms and conditions of the Creative Commons Attribution (CC BY) license (https://creativecommons.org/licenses/by/4.0/).
Share and Cite
Zhang, X.; Luo, Q.; Hu, Y.; Gong, P.; Zhang, Y.; Zhang, L. Mechanistic Insights into the Protective Effects of Cryptotanshinone Against CCl4-Induced Acute Liver Injury in Mice via Network Pharmacology and Transcriptomics. Biomolecules 2025, 15, 1449. https://doi.org/10.3390/biom15101449
Zhang X, Luo Q, Hu Y, Gong P, Zhang Y, Zhang L. Mechanistic Insights into the Protective Effects of Cryptotanshinone Against CCl4-Induced Acute Liver Injury in Mice via Network Pharmacology and Transcriptomics. Biomolecules. 2025; 15(10):1449. https://doi.org/10.3390/biom15101449
Chicago/Turabian StyleZhang, Xin, Qiulin Luo, Yanting Hu, Puyang Gong, Yunsong Zhang, and Li Zhang. 2025. "Mechanistic Insights into the Protective Effects of Cryptotanshinone Against CCl4-Induced Acute Liver Injury in Mice via Network Pharmacology and Transcriptomics" Biomolecules 15, no. 10: 1449. https://doi.org/10.3390/biom15101449
APA StyleZhang, X., Luo, Q., Hu, Y., Gong, P., Zhang, Y., & Zhang, L. (2025). Mechanistic Insights into the Protective Effects of Cryptotanshinone Against CCl4-Induced Acute Liver Injury in Mice via Network Pharmacology and Transcriptomics. Biomolecules, 15(10), 1449. https://doi.org/10.3390/biom15101449
