Functional Role of Piezo1 in the Human Eosinophil Cell Line AML14.3D10: Implications for the Immune and Sensory Nervous Systems
Abstract
1. Introduction
2. Materials and Methods
2.1. Cell Culture
2.2. Reagents
2.3. Reverse Transcription-Polymerase Chain Reaction
2.4. Immunofluorescence Staining
2.5. Supernatant Collection
2.6. Cell Viability Assay; WST-1 Test
2.7. Human Cytokine Array
2.8. Quantitative Real-Time PCR
2.9. Mouse DRG Neuron Culture
2.10. Calcium Imaging
2.10.1. AML14.3D10
2.10.2. Mouse DRG Neurons
2.11. Statistical Analysis
3. Results
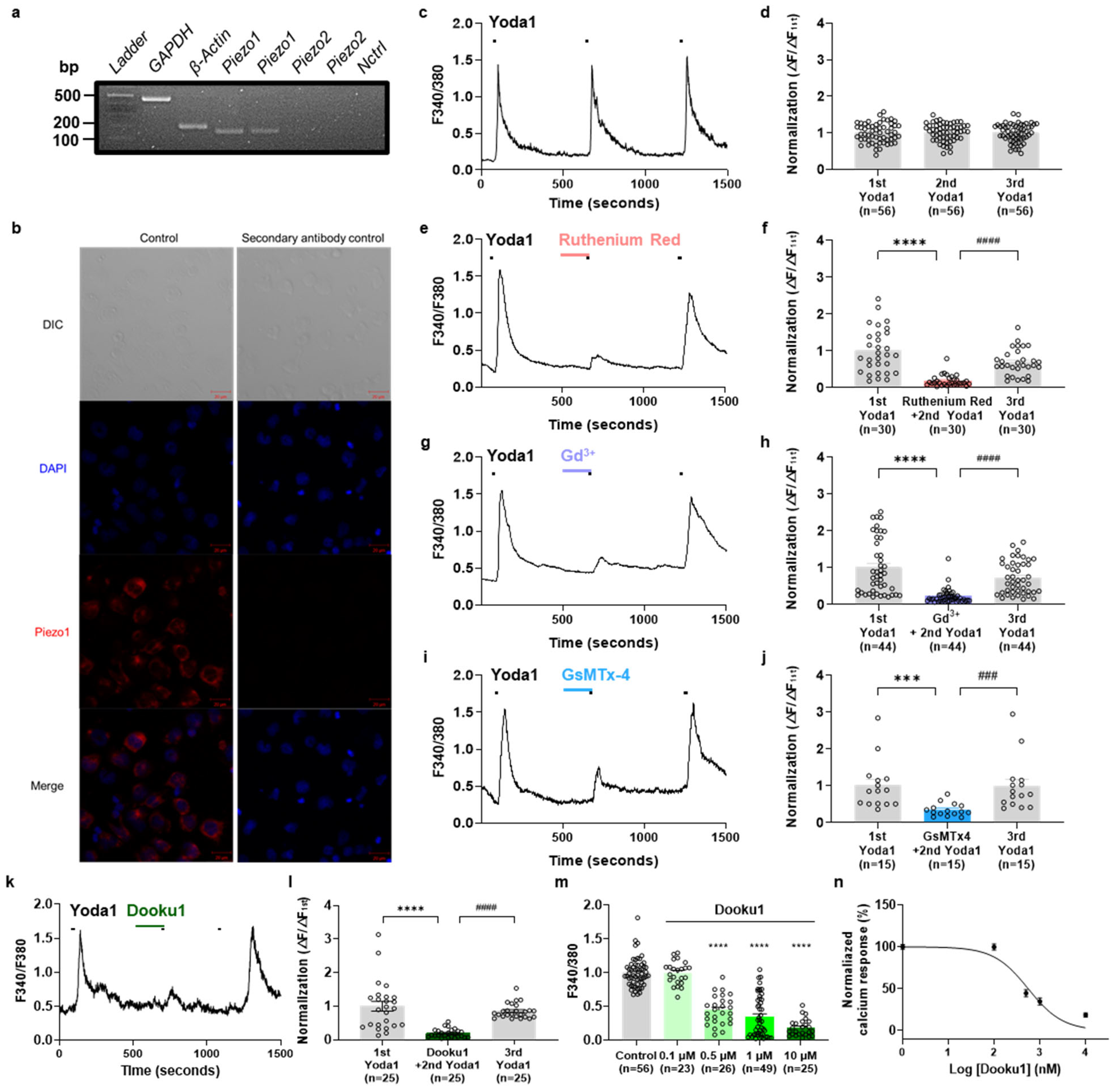
3.1. Physiological Function of Piezo1 in AML14.3D10 Cells
3.2. Identification of Inflammatory Cytokines and Growth Factors Released by AML14.3D10 Cells upon Activation of Piezo1
3.3. Identification of Candidate Cytokines in AML14.3D10 Cells upon Activation of Piezo1
3.4. Changes in Capsaicin- and ATP-Induced Calcium Elevation in DRG Neurons Exposed to the Supernatant from Piezo1-Activated AML14.3D10 Cells
4. Discussion
5. Conclusions
Supplementary Materials
Author Contributions
Funding
Institutional Review Board Statement
Data Availability Statement
Conflicts of Interest
References
- Hogan, S.P.; Rosenberg, H.F.; Moqbel, R.; Phipps, S.; Foster, P.S.; Lacy, P.; Kay, A.B.; Rothenberg, M.E. Eosinophils: Biological properties and role in health and disease. Clin. Exp. Allergy 2008, 38, 709–750. [Google Scholar] [CrossRef] [PubMed]
- Rosenberg, H.F.; Dyer, K.D.; Foster, P.S. Eosinophils: Changing perspectives in health and disease. Nat. Rev. Immunol. 2013, 13, 9–22. [Google Scholar] [CrossRef] [PubMed]
- Constantine, G.M.; Klion, A.D. Recent advances in understanding the role of eosinophils. Fac. Rev. 2022, 11, 26. [Google Scholar] [CrossRef] [PubMed]
- Ferrari, D.; Vuerich, M.; Casciano, F.; Longhi, M.S.; Melloni, E.; Secchiero, P.; Zech, A.; Robson, S.C.; Muller, T.; Idzko, M. Eosinophils and Purinergic Signaling in Health and Disease. Front. Immunol. 2020, 11, 1339. [Google Scholar] [CrossRef]
- Weihrauch, T.; Gray, N.; Wiebe, D.; Schmelz, M.; Limberg, M.M.; Raap, U. TRPV1 Channel in Human Eosinophils: Functional Expression and Inflammatory Modulation. Int. J. Mol. Sci. 2024, 25, 1922. [Google Scholar] [CrossRef]
- Ramirez, G.A.; Coletto, L.A.; Sciorati, C.; Bozzolo, E.P.; Manunta, P.; Rovere-Querini, P.; Manfredi, A.A. Ion Channels and Transporters in Inflammation: Special Focus on TRP Channels and TRPC6. Cells 2018, 7, 70. [Google Scholar] [CrossRef]
- Long, H.; Liao, W.; Wang, L.; Lu, Q. A Player and Coordinator: The Versatile Roles of Eosinophils in the Immune System. Transfus. Med. Hemother. 2016, 43, 96–108. [Google Scholar] [CrossRef]
- Davoine, F.; Lacy, P. Eosinophil cytokines, chemokines, and growth factors: Emerging roles in immunity. Front. Immunol. 2014, 5, 570. [Google Scholar] [CrossRef]
- Rodrigo-Munoz, J.M.; Sastre, B.; Canas, J.A.; Gil-Martinez, M.; Redondo, N.; Del Pozo, V. Eosinophil Response Against Classical and Emerging Respiratory Viruses: COVID-19. J. Investig. Allergol. Clin. Immunol. 2021, 31, 94–107. [Google Scholar] [CrossRef]
- Xia, K.; Chen, X.; Wang, W.; Liu, Q.; Zhao, M.; Ma, J.; Jia, H. Roles of mechanosensitive ion channels in immune cells. Heliyon 2024, 10, e23318. [Google Scholar] [CrossRef]
- Hamza, A.; Amit, J.; Elizabeth, L.E.; Medha, M.P.; Michael, D.C.; Wendy, F.L. Ion channel mediated mechanotransduction in immune cells. Curr. Opin. Solid State Mater. Sci. 2021, 25, 100951. [Google Scholar] [CrossRef] [PubMed]
- Concilia, G.; Lai, A.; Thurgood, P.; Pirogova, E.; Baratchi, S.; Khoshmanesh, K. Investigating the mechanotransduction of transient shear stress mediated by Piezo1 ion channel using a 3D printed dynamic gravity pump. Lab Chip 2022, 22, 262–271. [Google Scholar] [CrossRef] [PubMed]
- Nguyen, T.N.; Siddiqui, G.; Veldhuis, N.A.; Poole, D.P. Diverse Roles of TRPV4 in Macrophages: A Need for Unbiased Profiling. Front. Immunol. 2021, 12, 828115. [Google Scholar] [CrossRef]
- Xu, X.; Liu, S.; Liu, H.; Ru, K.; Jia, Y.; Wu, Z.; Liang, S.; Khan, Z.; Chen, Z.; Qian, A.; et al. Piezo Channels: Awesome Mechanosensitive Structures in Cellular Mechanotransduction and Their Role in Bone. Int. J. Mol. Sci. 2021, 22, 6429. [Google Scholar] [CrossRef]
- Qin, L.; He, T.; Chen, S.; Yang, D.; Yi, W.; Cao, H.; Xiao, G. Roles of mechanosensitive channel Piezo1/2 proteins in skeleton and other tissues. Bone Res. 2021, 9, 44. [Google Scholar] [CrossRef] [PubMed]
- Syeda, R.; Florendo, M.N.; Cox, C.D.; Kefauver, J.M.; Santos, J.S.; Martinac, B.; Patapoutian, A. Piezo1 Channels Are Inherently Mechanosensitive. Cell Rep. 2016, 17, 1739–1746. [Google Scholar] [CrossRef]
- Cox, C.D.; Bae, C.; Ziegler, L.; Hartley, S.; Nikolova-Krstevski, V.; Rohde, P.R.; Ng, C.A.; Sachs, F.; Gottlieb, P.A.; Martinac, B. Removal of the mechanoprotective influence of the cytoskeleton reveals PIEZO1 is gated by bilayer tension. Nat. Commun. 2016, 7, 10366. [Google Scholar] [CrossRef]
- Zeng, W.Z.; Marshall, K.L.; Min, S.; Daou, I.; Chapleau, M.W.; Abboud, F.M.; Liberles, S.D.; Patapoutian, A. PIEZOs mediate neuronal sensing of blood pressure and the baroreceptor reflex. Science 2018, 362, 464–467. [Google Scholar] [CrossRef]
- Woo, S.H.; Lukacs, V.; de Nooij, J.C.; Zaytseva, D.; Criddle, C.R.; Francisco, A.; Jessell, T.M.; Wilkinson, K.A.; Patapoutian, A. Piezo2 is the principal mechanotransduction channel for proprioception. Nat. Neurosci. 2015, 18, 1756–1762. [Google Scholar] [CrossRef]
- Ranade, S.S.; Woo, S.H.; Dubin, A.E.; Moshourab, R.A.; Wetzel, C.; Petrus, M.; Mathur, J.; Begay, V.; Coste, B.; Mainquist, J.; et al. Piezo2 is the major transducer of mechanical forces for touch sensation in mice. Nature 2014, 516, 121–125. [Google Scholar] [CrossRef]
- Wang, Y.; Zhang, Z.; Yang, Q.; Cao, Y.; Dong, Y.; Bi, Y.; Liu, G. Immunoregulatory Role of the Mechanosensitive Ion Channel Piezo1 in Inflammation and Cancer. Molecules 2022, 28, 213. [Google Scholar] [CrossRef] [PubMed]
- Liu, H.; Hu, J.; Zheng, Q.; Feng, X.; Zhan, F.; Wang, X.; Xu, G.; Hua, F. Piezo1 Channels as Force Sensors in Mechanical Force-Related Chronic Inflammation. Front. Immunol. 2022, 13, 816149. [Google Scholar] [CrossRef] [PubMed]
- Tang, Y.; Zhao, C.; Zhuang, Y.; Zhong, A.; Wang, M.; Zhang, W.; Zhu, L. Mechanosensitive Piezo1 protein as a novel regulator in macrophages and macrophage-mediated inflammatory diseases. Front. Immunol. 2023, 14, 1149336. [Google Scholar] [CrossRef] [PubMed]
- Berta, T.; Qadri, Y.; Tan, P.H.; Ji, R.R. Targeting dorsal root ganglia and primary sensory neurons for the treatment of chronic pain. Expert Opin. Ther. Targets 2017, 21, 695–703. [Google Scholar] [CrossRef]
- Dong, X.; Dong, X. Peripheral and Central Mechanisms of Itch. Neuron 2018, 98, 482–494. [Google Scholar] [CrossRef]
- Jain, A.; Hakim, S.; Woolf, C.J. Immune drivers of physiological and pathological pain. J. Exp. Med. 2024, 221, e20221687. [Google Scholar] [CrossRef]
- Zhang, J.M.; An, J. Cytokines, inflammation, and pain. Int. Anesthesiology Clin. 2007, 45, 27–37. [Google Scholar] [CrossRef]
- Zheng, Y.N.; Zheng, Y.L.; Wang, X.Q.; Chen, P.J. Role of Exercise on Inflammation Cytokines of Neuropathic Pain in Animal Models. Mol. Neurobiol. 2024; online ahead of print. [Google Scholar] [CrossRef]
- Orsini, E.M.; Perelas, A.; Southern, B.D.; Grove, L.M.; Olman, M.A.; Scheraga, R.G. Stretching the Function of Innate Immune Cells. Front. Immunol. 2021, 12, 767319. [Google Scholar] [CrossRef]
- Huse, M. Mechanical forces in the immune system. Nat. Rev. Immunol. 2017, 17, 679–690. [Google Scholar] [CrossRef]
- Ekpenyong, A.E.; Toepfner, N.; Fiddler, C.; Herbig, M.; Li, W.; Cojoc, G.; Summers, C.; Guck, J.; Chilvers, E.R. Mechanical deformation induces depolarization of neutrophils. Sci. Adv. 2017, 3, e1602536. [Google Scholar] [CrossRef]
- Wang, Y.; Shi, R.; Zhai, R.; Yang, S.; Peng, T.; Zheng, F.; Shen, Y.; Li, M.; Li, L. Matrix stiffness regulates macrophage polarization in atherosclerosis. Pharmacol. Res. 2022, 179, 106236. [Google Scholar] [CrossRef] [PubMed]
- Atcha, H.; Jairaman, A.; Holt, J.R.; Meli, V.S.; Nagalla, R.R.; Veerasubramanian, P.K.; Brumm, K.T.; Lim, H.E.; Othy, S.; Cahalan, M.D.; et al. Mechanically activated ion channel Piezo1 modulates macrophage polarization and stiffness sensing. Nat. Commun. 2021, 12, 3256. [Google Scholar] [CrossRef] [PubMed]
- Dutta, B.; Goswami, R.; Rahaman, S.O. TRPV4 Plays a Role in Matrix Stiffness-Induced Macrophage Polarization. Front. Immunol. 2020, 11, 570195. [Google Scholar] [CrossRef]
- Dienes, B.; Bazso, T.; Szabo, L.; Csernoch, L. The Role of the Piezo1 Mechanosensitive Channel in the Musculoskeletal System. Int. J. Mol. Sci. 2023, 24, 6513. [Google Scholar] [CrossRef]
- Florez-Paz, D.; Bali, K.K.; Kuner, R.; Gomis, A. A critical role for Piezo2 channels in the mechanotransduction of mouse proprioceptive neurons. Sci. Rep. 2016, 6, 25923. [Google Scholar] [CrossRef]
- Wu, J.; Lewis, A.H.; Grandl, J. Touch, Tension, and Transduction—The Function and Regulation of Piezo Ion Channels. Trends Biochem. Sci. 2017, 42, 57–71. [Google Scholar] [CrossRef] [PubMed]
- Romac, J.M.; Shahid, R.A.; Swain, S.M.; Vigna, S.R.; Liddle, R.A. Piezo1 is a mechanically activated ion channel and mediates pressure induced pancreatitis. Nat. Commun. 2018, 9, 1715. [Google Scholar] [CrossRef]
- Botello-Smith, W.M.; Jiang, W.; Zhang, H.; Ozkan, A.D.; Lin, Y.C.; Pham, C.N.; Lacroix, J.J.; Luo, Y. A mechanism for the activation of the mechanosensitive Piezo1 channel by the small molecule Yoda1. Nat. Commun. 2019, 10, 4503. [Google Scholar] [CrossRef]
- Melo, R.C.; Liu, L.; Xenakis, J.J.; Spencer, L.A. Eosinophil-derived cytokines in health and disease: Unraveling novel mechanisms of selective secretion. Allergy 2013, 68, 274–284. [Google Scholar] [CrossRef]
- Takeda, K.; Shiraishi, Y.; Ashino, S.; Han, J.; Jia, Y.; Wang, M.; Lee, N.A.; Lee, J.J.; Gelfand, E.W. Eosinophils contribute to the resolution of lung-allergic responses following repeated allergen challenge. J. Allergy Clin. Immunol. 2015, 135, 451–460. [Google Scholar] [CrossRef]
- Iyer, S.S.; Cheng, G. Role of interleukin 10 transcriptional regulation in inflammation and autoimmune disease. Crit. Rev. Immunol. 2012, 32, 23–63. [Google Scholar] [CrossRef]
- Fu, C.L.; Ye, Y.L.; Lee, Y.L.; Chiang, B.L. Effects of overexpression of IL-10, IL-12, TGF-beta and IL-4 on allergen induced change in bronchial responsiveness. Respir. Res. 2006, 7, 72. [Google Scholar] [CrossRef] [PubMed]
- Rodrigo-Munoz, J.M.; Gil-Martinez, M.; Sastre, B.; Del Pozo, V. Emerging Evidence for Pleiotropism of Eosinophils. Int. J. Mol. Sci. 2021, 22, 7075. [Google Scholar] [CrossRef] [PubMed]
- Sastre, B.; Rodrigo-Munoz, J.M.; Garcia-Sanchez, D.A.; Canas, J.A.; Del Pozo, V. Eosinophils: Old Players in a New Game. J. Investig. Allergol. Clin. Immunol. 2018, 28, 289–304. [Google Scholar] [CrossRef] [PubMed]
- Foster, E.L.; Simpson, E.L.; Fredrikson, L.J.; Lee, J.J.; Lee, N.A.; Fryer, A.D.; Jacoby, D.B. Eosinophils increase neuron branching in human and murine skin and in vitro. PLoS ONE 2011, 6, e22029. [Google Scholar] [CrossRef] [PubMed]
- Vega-Avelaira, D.; Geranton, S.M.; Fitzgerald, M. Differential regulation of immune responses and macrophage/neuron interactions in the dorsal root ganglion in young and adult rats following nerve injury. Mol. Pain 2009, 5, 70. [Google Scholar] [CrossRef]
- Jang, K.; Garraway, S.M. A review of dorsal root ganglia and primary sensory neuron plasticity mediating inflammatory and chronic neuropathic pain. Neurobiol. Pain 2024, 15, 100151. [Google Scholar] [CrossRef]
- Luo, J.; Feng, J.; Liu, S.; Walters, E.T.; Hu, H. Molecular and cellular mechanisms that initiate pain and itch. Cell Mol. Life Sci. 2015, 72, 3201–3223. [Google Scholar] [CrossRef]
- Kwatra, S.G.; Misery, L.; Clibborn, C.; Steinhoff, M. Molecular and cellular mechanisms of itch and pain in atopic dermatitis and implications for novel therapeutics. Clin. Transl. Immunol. 2022, 11, e1390. [Google Scholar] [CrossRef]
- Salzer, I.; Ray, S.; Schicker, K.; Boehm, S. Nociceptor Signalling through ion Channel Regulation via GPCRs. Int. J. Mol. Sci. 2019, 20, 2488. [Google Scholar] [CrossRef]
- Roh, J.; Hwang, S.M.; Lee, S.H.; Lee, K.; Kim, Y.H.; Park, C.K. Functional Expression of Piezo1 in Dorsal Root Ganglion (DRG) Neurons. Int. J. Mol. Sci. 2020, 21, 3834. [Google Scholar] [CrossRef] [PubMed]
- Du, X.; Hao, H.; Yang, Y.; Huang, S.; Wang, C.; Gigout, S.; Ramli, R.; Li, X.; Jaworska, E.; Edwards, I.; et al. Local GABAergic signaling within sensory ganglia controls peripheral nociceptive transmission. J. Clin. Investig. 2017, 127, 1741–1756. [Google Scholar] [CrossRef]
- Marrone, M.C.; Morabito, A.; Giustizieri, M.; Chiurchiu, V.; Leuti, A.; Mattioli, M.; Marinelli, S.; Riganti, L.; Lombardi, M.; Murana, E.; et al. TRPV1 channels are critical brain inflammation detectors and neuropathic pain biomarkers in mice. Nat. Commun. 2017, 8, 15292. [Google Scholar] [CrossRef] [PubMed]
- Premkumar, L.S.; Sikand, P. TRPV1: A target for next generation analgesics. Curr. Neuropharmacol. 2008, 6, 151–163. [Google Scholar] [CrossRef] [PubMed]
- Puchalowicz, K.; Tarnowski, M.; Baranowska-Bosiacka, I.; Chlubek, D.; Dziedziejko, V. P2X and P2Y receptors-role in the pathophysiology of the nervous system. Int. J. Mol. Sci. 2014, 15, 23672–23704. [Google Scholar] [CrossRef]
- Dong, C.R.; Zhang, W.J.; Luo, H.L. Association between P2X3 receptors and neuropathic pain: As a potential therapeutic target for therapy. BioMed. Pharmacother. 2022, 150, 113029. [Google Scholar] [CrossRef]
- Xu, X.; Zhang, H.; Li, L.; Yang, R.; Li, G.; Liu, S.; Schmalzing, G.; Nie, H.; Liang, S. Study of the Involvement of the P2Y12 Receptor in Chronic Itching in Type 2 Diabetes Mellitus. Mol. Neurobiol. 2022, 59, 1604–1618. [Google Scholar] [CrossRef]
- Zou, L.; Gong, Y.; Liu, S.; Liang, S. Natural compounds acting at P2 receptors alleviate peripheral neuropathy. Brain Res. Bull 2019, 151, 125–131. [Google Scholar] [CrossRef]
- Abd-Elsayed, A.; Vardhan, S.; Aggarwal, A.; Vardhan, M.; Diwan, S.A. Mechanisms of Action of Dorsal Root Ganglion Stimulation. Int. J. Mol. Sci. 2024, 25, 3591. [Google Scholar] [CrossRef]
- Graham, R.D.; Sankarasubramanian, V.; Lempka, S.F. Dorsal Root Ganglion Stimulation for Chronic Pain: Hypothesized Mechanisms of Action. J. Pain 2022, 23, 196–211. [Google Scholar] [CrossRef]
- Chapman, K.B.; van Helmond, N. Mechanisms of Dorsal Root Ganglion Stimulation in Pain Suppression: Time to Consider Alternative Mechanisms of Action? Neuromodulation 2018, 21, 522–523. [Google Scholar] [CrossRef] [PubMed]
- Yang, J.X.; Wang, H.F.; Chen, J.Z.; Li, H.Y.; Hu, J.C.; Yu, A.A.; Wen, J.J.; Chen, S.J.; Lai, W.D.; Wang, S.; et al. Potential Neuroimmune Interaction in Chronic Pain: A Review on Immune Cells in Peripheral and Central Sensitization. Front. Pain Res. 2022, 3, 946846. [Google Scholar] [CrossRef] [PubMed]
- Kobayashi, H.; Gleich, G.J.; Butterfield, J.H.; Kita, H. Human eosinophils produce neurotrophins and secrete nerve growth factor on immunologic stimuli. Blood 2002, 99, 2214–2220. [Google Scholar] [CrossRef] [PubMed]




| Target Gene (Product Length) | Forward (5′-3′) | Reverse (5′-3′) | |
|---|---|---|---|
| Human GAPDH | 459 bp | CAA ATT CCA TGG CAC CGT CA | ATG ATG TTC TGG AGA GCC CC |
| Human β-Actin | 197 bp | GCC GAC AGG ATG CAG AAG GAG ATC A | AAG CAT TTG CGG TGG ACG ATG GA |
| Human PIEZO1 | 165 bp | ACT TTC CCA TCA GCA CTC GG | CCA CGA AGT CCT TGA GAC CC |
| Human PIEZO1 | 168 bp | TTC CCC AAC AGC ACC AAC TT | CAC GAT GGC CTC GAA TAC CA |
| Human PIEZO2 | 165 bp | ATG GCC TCA GAA GTG GTG TG | ATG TGG TTG CAT CGT CGT TTT |
| Human PIEZO2 | 176 bp | CAT AGT GAA CCC GGA CCT GT | CCG CTG TTA TTT GGA TGG GG |
| Target Gene (Product Length) | Forward (5′-3′) | Reverse (5′-3′) | |
|---|---|---|---|
| Human GAPDH | 171 bp | GGA TTT GGT CGT ATT GGG CG | CTT CCC GTT CTC AGC CTT GA |
| Human IL-1α | 147 bp | AGA TGC CTG AGA TAC CCA AAA CC | CCA AGC ACA CCC AGT AGT CT |
| Human IL-1β | 172 bp | CCA AAC CTC TTC GAG GCA CA | GGG CCA TCA GCT TCA AAG AAC |
| Human IL-6 | 110 bp | ATG CAA TAA CCA CCC CTG AC | AAA GCT GCG CAG AAT GAG AT |
| Human IL-8 (Human CXCL8) | 134 bp | GTG CAG TTT TGC CAA GGA GT | AAT TTC TGT GTT GGC GCA GT |
| Human IL-12b | 159 bp | TCA CAA AGG AGG CGA GGT TC | CAG CAG GTG AAA CGT CCA GA |
| Human Caspase-1 | 132 bp | TGG ATA AGA CCC GAG CTT TG | CCT GAG GAG CTG CTG AGA GT |
| Human Caspase-3 | 152 bp | AAA ATA CCA GTG GAG GCC GA | ATT CTG TTG CCA CCT TTC GG |
| Human CCL5 (Human RANTES) | 166 bp | CTG CTT TGC CTA CAT TGC CC | CTT GTT CAG CCG GGA GTC AT |
| Human NLRP3 | 144 bp | CCG ACC TCA GGA ATC ATG GA | GGT AGT ACA TGG CGG CAA AG |
| Human IL-4 | 152 bp | CTT TGC TGC CTC CAA GAA CA | TCC TGT CGA GCC GTT TCA G |
| Human IL-10 | 156 bp | TGA TGC CCC AAG CTG AGA AC | AGG CAT TCT TCA CCT GCT CC |
| Human IL-13 | 150 bp | CAG AGG ATG CTG AGC GGA TT | GTT GAA CTG TCC CTC GCG AAA |
| Human TGF-β1 | 152 bp | ACT CGC CAG AGT GGT TAT CT | GGT AGT GAA CCC GTT GAT GT |
Disclaimer/Publisher’s Note: The statements, opinions and data contained in all publications are solely those of the individual author(s) and contributor(s) and not of MDPI and/or the editor(s). MDPI and/or the editor(s) disclaim responsibility for any injury to people or property resulting from any ideas, methods, instructions or products referred to in the content. |
© 2024 by the authors. Licensee MDPI, Basel, Switzerland. This article is an open access article distributed under the terms and conditions of the Creative Commons Attribution (CC BY) license (https://creativecommons.org/licenses/by/4.0/).
Share and Cite
Hwang, S.-M.; Song, J.-M.; Choi, J.J.; Jung, Y.; Park, C.-K.; Kim, Y.H. Functional Role of Piezo1 in the Human Eosinophil Cell Line AML14.3D10: Implications for the Immune and Sensory Nervous Systems. Biomolecules 2024, 14, 1157. https://doi.org/10.3390/biom14091157
Hwang S-M, Song J-M, Choi JJ, Jung Y, Park C-K, Kim YH. Functional Role of Piezo1 in the Human Eosinophil Cell Line AML14.3D10: Implications for the Immune and Sensory Nervous Systems. Biomolecules. 2024; 14(9):1157. https://doi.org/10.3390/biom14091157
Chicago/Turabian StyleHwang, Sung-Min, Ji-Min Song, Jung Ju Choi, YunJae Jung, Chul-Kyu Park, and Yong Ho Kim. 2024. "Functional Role of Piezo1 in the Human Eosinophil Cell Line AML14.3D10: Implications for the Immune and Sensory Nervous Systems" Biomolecules 14, no. 9: 1157. https://doi.org/10.3390/biom14091157
APA StyleHwang, S.-M., Song, J.-M., Choi, J. J., Jung, Y., Park, C.-K., & Kim, Y. H. (2024). Functional Role of Piezo1 in the Human Eosinophil Cell Line AML14.3D10: Implications for the Immune and Sensory Nervous Systems. Biomolecules, 14(9), 1157. https://doi.org/10.3390/biom14091157

