Macrophage Phenotype Induced by Circulating Small Extracellular Vesicles from Women with Endometriosis
Abstract
1. Introduction
2. Methods
2.1. Patients
2.2. Sample Collection
2.3. sEV Isolation
2.4. Nanoparticle Tracking Analysis
2.5. SDS-PAGE and Western Blot
2.6. Cell Culture
2.7. RNA Isolation and qPCR
2.8. sEVs and Cells Staining
2.9. Confocal Microscopy
2.10. Statistical Analysis
3. Results
3.1. Patient Characteristics
3.2. sEVs Characterization
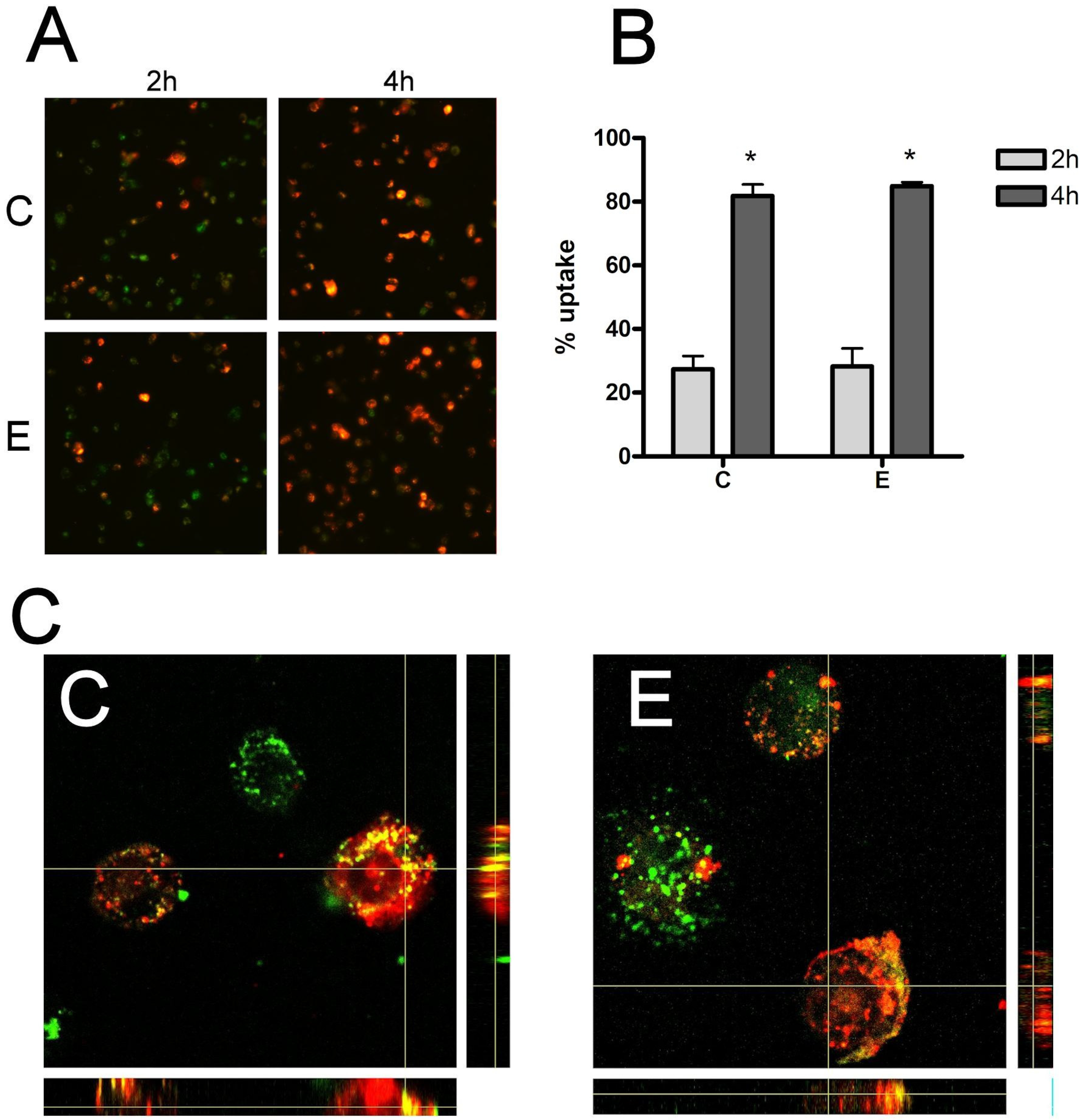
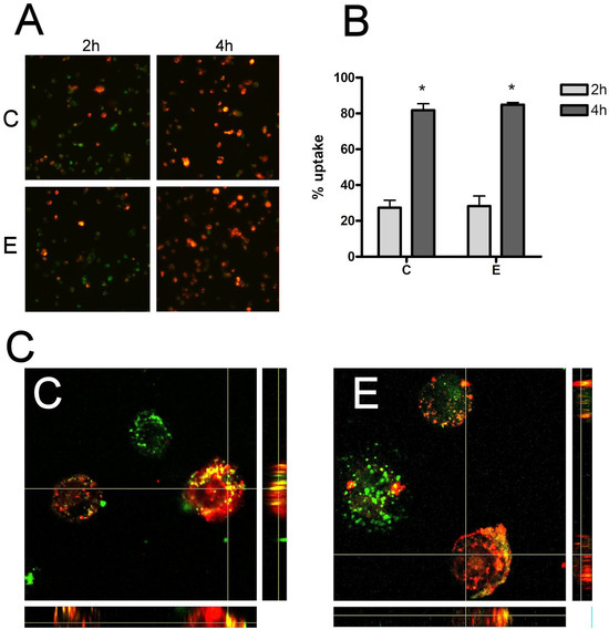
3.3. Macrophage Exosome Uptake
3.4. Changes in Macrophage Gene Expression and Phenotype
3.5. Effect of PPARG Activation
4. Discussion
Supplementary Materials
Author Contributions
Funding
Institutional Review Board Statement
Informed Consent Statement
Data Availability Statement
Acknowledgments
Conflicts of Interest
References
- Giudice, L.C.; Kao, L.C. Endometriosis. Lancet 2004, 364, 1789–1799. [Google Scholar] [CrossRef] [PubMed]
- Saunders, P.T.K.; Horne, A.W. Endometriosis: Etiology, pathobiology, and therapeutic prospects. Cell 2021, 184, 2807–2824. [Google Scholar] [CrossRef] [PubMed]
- Burney, R.O.; Giudice, L.C. Pathogenesis and pathophysiology of endometriosis. Fertil. Steril. 2012, 98, 511–519. [Google Scholar] [PubMed]
- Vercellini, P.; Viganò, P.; Somigliana, E.; Fedele, L. Endometriosis: Pathogenesis and treatment. Nat. Rev. Endocrinol. 2014, 10, 261–275. [Google Scholar] [CrossRef] [PubMed]
- Reis, F.M.; Petraglia, F.; Taylor, R.N. Endometriosis: Hormone regulation and clinical consequences of chemotaxis and apoptosis. Hum. Reprod. Update 2013, 19, 406–418. [Google Scholar] [CrossRef] [PubMed]
- Bulun, S.E. Endometriosis. N. Engl. J. Med. 2009, 360, 268–279. [Google Scholar] [CrossRef] [PubMed]
- Zhang, T.; De Carolis, C.; Man, G.C.W.; Wang, C.C. The link between immunity, autoimmunity and endometriosis: A literature update. Autoimmun. Rev. 2018, 17, 945–955. [Google Scholar] [CrossRef] [PubMed]
- Coloma, J.L.; Tàssies, D.; Reverter, J.C.; Espinosa, G.; Cervera, R.; Carmona, F. Serological autoimmune profile of systemic lupus erythematosus in deep and non-deep endometriosis patients. J. Reprod. Immunol. 2023, 156, 103827. [Google Scholar] [CrossRef]
- Panir, K.; Hull, M.L.; Greaves, E. Macrophages in endometriosis: They came, they saw, they conquered. In Immunology of Endometosis; Academic Press: Cambrdige, MA, USA, 2022; pp. 13–41. [Google Scholar]
- Mantovani, A.; Sica, A.; Sozzani, S.; Allavena, P.; Vecchi, A.; Locati, M. The chemokine system in diverse forms of macrophage activation and polarization. Trends Immunol. 2004, 25, 677–686. [Google Scholar] [CrossRef]
- Martinez, F.O.; Gordon, S. The M1 and M2 paradigm of macrophage activation: Time for reassessment. F1000Prime Rep. 2014, 6, 13. [Google Scholar] [CrossRef]
- Nie, M.F.; Xie, Q.; Wu, Y.H.; He, H.; Zou, L.J.; She, X.L.; Wu, X.Q. Serum and Ectopic Endometrium from Women with Endometriosis Modulate Macrophage M1/M2 Polarization via the Smad2/Smad3 Pathway. J. Immunol. Res. 2018, 2018, 6285813. [Google Scholar] [CrossRef]
- Zhu, T.; Du, Y.; Jin, B.; Zhang, F.; Guan, Y. Identifying Immune Cell Infiltration and Hub Genes Related to M2 Macrophages in Endometriosis by Bioinformatics Analysis. Reprod. Sci. 2023, 30, 3388–3399. [Google Scholar] [CrossRef]
- Stratopoulou, C.A.; Cussac, S.; d’Argent, M.; Donnez, J.; Dolmans, M.-M. M2 macrophages enhance endometrial cell invasiveness by promoting collective cell migration in uterine adenomyosis. Reprod. Biomed. Online 2023, 46, 729–738. [Google Scholar] [CrossRef]
- Sun, H.; Li, D.; Yuan, M.; Li, Q.; Zhen, Q.; Li, N.; Wang, G. Macrophages alternatively activated by endometriosis-exosomes contribute to the development of lesions in mice. Mol. Hum. Reprod. 2019, 25, 5–16. [Google Scholar] [CrossRef]
- De Toro, J.; Herschlik, L.; Waldner, C.; Mongini, C. Emerging Roles of Exosomes in Normal and Pathological Conditions: New Insights for Diagnosis and Therapeutic Applications. Front. Immunol. 2015, 6, 203. [Google Scholar] [CrossRef]
- Gao, X.; Gao, H.; Shao, W.; Wang, J.; Li, M.; Liu, S. The Extracellular Vesicle-Macrophage Regulatory Axis: A Novel Pathogenesis for Endometriosis. Biomolecules 2023, 13, 1376. [Google Scholar] [CrossRef]
- Martínez-Zamora, M.-A.; Coloma, J.L.; Gracia, M.; Rius, M.; Castelo-Branco, C.; Carmona, F. Long-term Follow-up of Sexual Quality of Life after Laparoscopic Surgery in Patients with Deep Infiltrating Endometriosis. J. Minim. Invasive Gynecol. 2021, 28, 1912–1919. [Google Scholar] [CrossRef]
- Bonjoch, L.; Casas, V.; Carrascal, M.; Closa, D. Involvement of exosomes in lung inflammation associated with experimental acute pancreatitis. J. Pathol. 2016, 240, 235–245. [Google Scholar] [CrossRef]
- Carrascal, M.; Areny-Balagueró, A.; de-Madaria, E.; Cárdenas-Jaén, K.; García-Rayado, G.; Rivera, R.; Mateos, R.M.M.; Pascual-Moreno, I.; Gironella, M.; Abian, J.; et al. Inflammatory capacity of exosomes released in the early stages of acute pancreatitis predicts the severity of the disease. J. Pathol. 2022, 256, 83–92. [Google Scholar] [CrossRef]
- Huang, Y.; Zhu, L.; Li, H.; Ye, J.; Lin, N.; Chen, M.; Pan, D.; Chen, Z. Endometriosis derived exosomal miR-301a-3p mediates macrophage polarization via regulating PTEN-PI3K axis. Biomed. Pharmacother. 2022, 147, 112680. [Google Scholar] [CrossRef]
- Khalaj, K.; Miller, J.E.; Lingegowda, H.; Fazleabas, A.T.; Young, S.L.; Lessey, B.A.; Koti, M.; Tayade, C. Extracellular vesicles from endometriosis patients are characterized by a unique miRNA-lncRNA signature. JCI Insight 2019, 4, e128846. [Google Scholar] [CrossRef] [PubMed]
- Lebovic, D.I.; Kavoussi, S.K.; Lee, J.; Banu, S.K.; Arosh, J.A. PPARG activation inhibits growth and survival of human endometriotic cells by suppressing estrogen biosynthesis and PGE2 signaling. Endocrinology 2013, 154, 4803–4813. [Google Scholar] [CrossRef] [PubMed][Green Version]
- Olivares, C.; Ricci, A.; Bilotas, M.; Barañao, R.I.; Meresman, G. The inhibitory effect of celecoxib and rosiglitazone on experimental endometriosis. Fertil. Steril. 2011, 96, 428–433. [Google Scholar] [CrossRef]




| Gene | Accession Number | Product Size | Sequence |
|---|---|---|---|
| GAPDH | NM 002046.3 | 97 bp | Forward: 5′-GATCATCAGCAATGCCTCCT-3′ Reverse: 5′-TGTGGTCATGAGTCCTTCCA-3′ |
| IL1B | NM 000576.2 | 120 bp | Forward: 5′-GGACAAGCTGAGGAAGATGC-3′ Reverse: 5′-TCGTTATCCCATGTGTCGAA-3′ |
| TNF | NM 000594.4 | 114 bp | Forward: 5′-AGCCCATGTTGTAGCAAACC-3′ Reverse: 5′-GGCACCACCAACTGGTTATC-3′ |
| MRC1 | NM 002438 | 131 bp | Forward: 5′-GGATGGATGGCTCTGGTG-3′ Reverse: 5′-TCTGGTAGGAAACGCTGGT-3′ |
| ARG1 | NM 000045.3 | 160 bp | Forward: 5′-ACACTCCATTGACAACCACA-3′ Reverse: 5′-TCCACGTCTCTCAAGCCAAT-3′ |
| PPARG | NM 138712.3 | 208 bp | Forward: 5′-TTGCAGTGGGGATGTCTCAT-3′ Reverse: 5′-TTTCCTGTCAAGATCGCCCT-3′ |
| CD36 | NM 001127444.1 | 150 bp | Forward: 5′-AGATGCAGCCTCATTTCCAC-3′ Reverse: 5′-GCCTTGGATGGAAGAACAAA-3′ |
| Control Group (n = 12) | Endometriosis Group (n = 12) | p Value | |
|---|---|---|---|
| Age (years) | 33.1 ± 3.6 | 34.2 ± 4.1 | 0.14 |
| BMI (Kg/m2) | 24.5 ± 4.6 | 24.8 ± 3.9 | 0.56 |
| Tobacco use | 3 (25) | 4 (33.3) | 0.21 |
| Nulliparous | 5 (41.6) | 6 (50) | 0.30 |
| Dysmenorrhea (NRS) | 0.7 ± 2.3 | 8.7 ± 3.2 | <0.001 |
| Chronic pelvic pain (NRS) | 0.0 ± 0.0 | 7.4 ± 2.3 | <0.001 |
| Dyspareunia (NRS) | 0.0 ± 0.0 | 6.5 ± 2.4 | <0.001 |
Disclaimer/Publisher’s Note: The statements, opinions and data contained in all publications are solely those of the individual author(s) and contributor(s) and not of MDPI and/or the editor(s). MDPI and/or the editor(s) disclaim responsibility for any injury to people or property resulting from any ideas, methods, instructions or products referred to in the content. |
© 2024 by the authors. Licensee MDPI, Basel, Switzerland. This article is an open access article distributed under the terms and conditions of the Creative Commons Attribution (CC BY) license (https://creativecommons.org/licenses/by/4.0/).
Share and Cite
Martínez-Zamora, M.A.; Armengol-Badia, O.; Quintas-Marquès, L.; Carmona, F.; Closa, D. Macrophage Phenotype Induced by Circulating Small Extracellular Vesicles from Women with Endometriosis. Biomolecules 2024, 14, 737. https://doi.org/10.3390/biom14070737
Martínez-Zamora MA, Armengol-Badia O, Quintas-Marquès L, Carmona F, Closa D. Macrophage Phenotype Induced by Circulating Small Extracellular Vesicles from Women with Endometriosis. Biomolecules. 2024; 14(7):737. https://doi.org/10.3390/biom14070737
Chicago/Turabian StyleMartínez-Zamora, María Angeles, Olga Armengol-Badia, Lara Quintas-Marquès, Francisco Carmona, and Daniel Closa. 2024. "Macrophage Phenotype Induced by Circulating Small Extracellular Vesicles from Women with Endometriosis" Biomolecules 14, no. 7: 737. https://doi.org/10.3390/biom14070737
APA StyleMartínez-Zamora, M. A., Armengol-Badia, O., Quintas-Marquès, L., Carmona, F., & Closa, D. (2024). Macrophage Phenotype Induced by Circulating Small Extracellular Vesicles from Women with Endometriosis. Biomolecules, 14(7), 737. https://doi.org/10.3390/biom14070737

