Understanding Insulin in the Age of Precision Medicine and Big Data: Under-Explored Nature of Genomics
Abstract
1. Introduction
2. Results
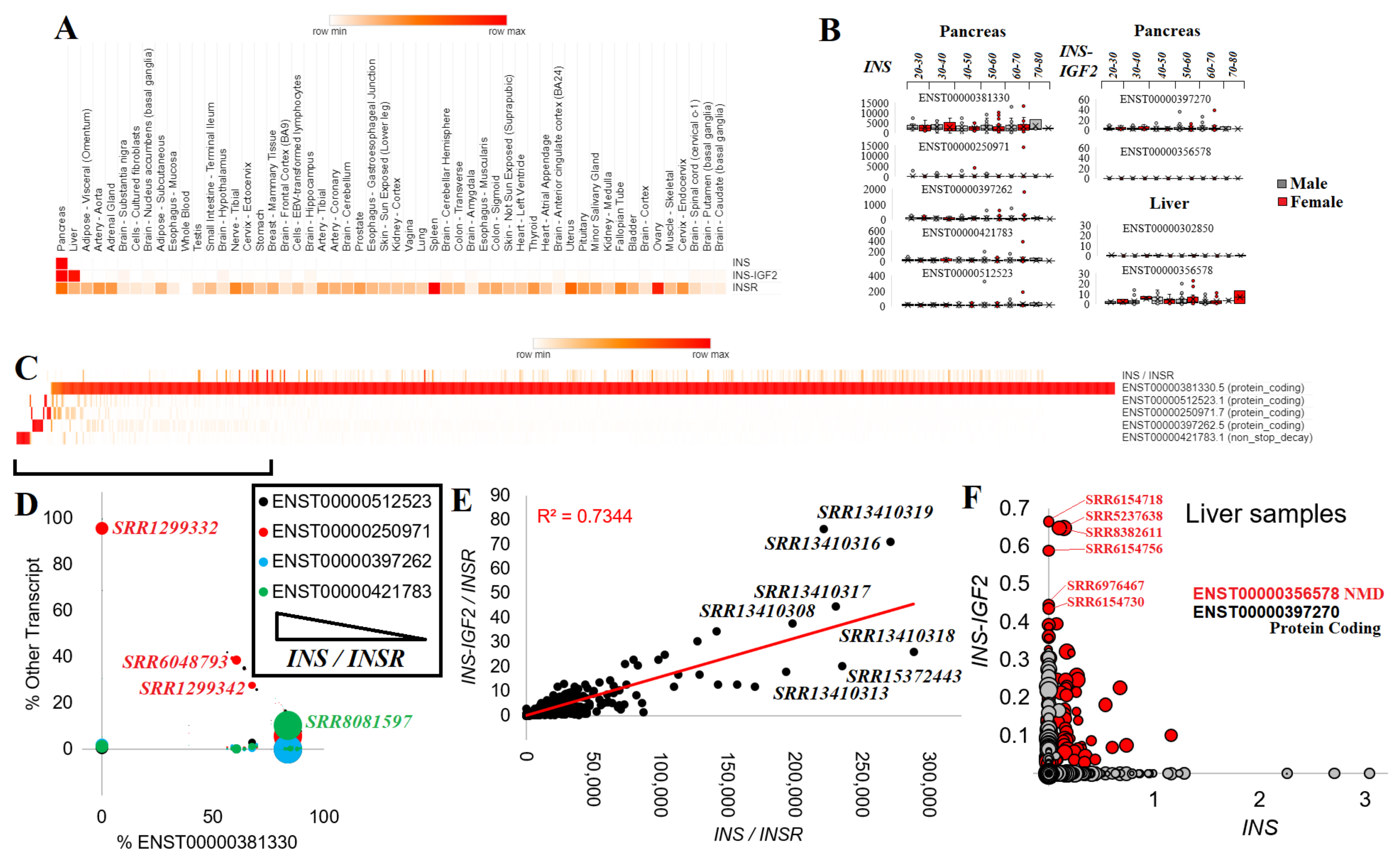
2.1. INS Genomic Location
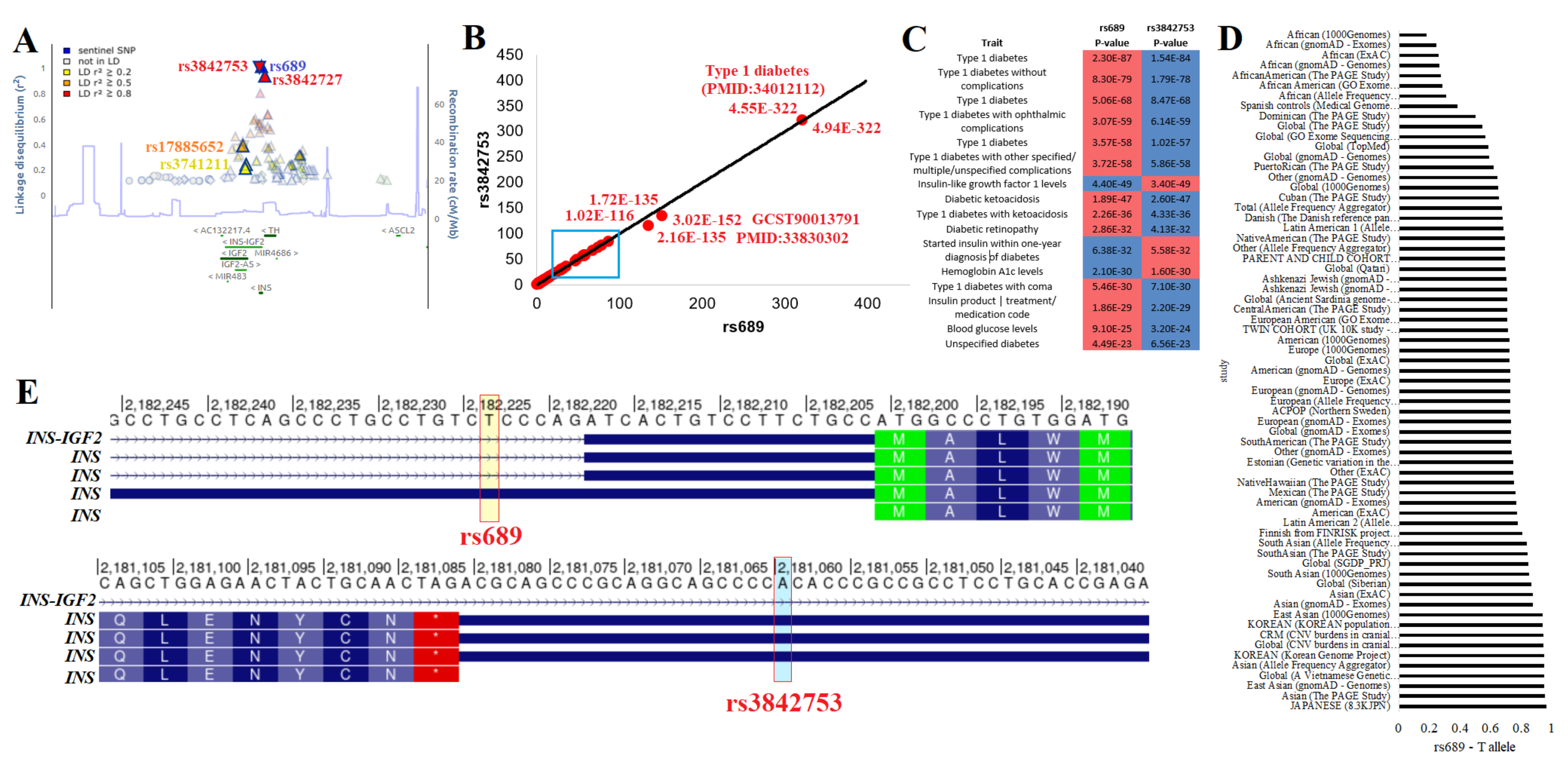
2.2. Variants near INS with Genome-Wide Association Traits
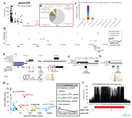
2.3. Variants near INS from Genomic Databases
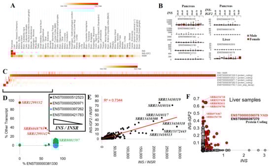
2.4. INS Transcripts and Splicing
2.5. Variants within Insulin Transcripts
2.6. Insulin Signal Peptide Missense Variants
2.7. Insulin Structural Missense Variants
2.8. Insulin Maturation, Storage, Secretion, and Receptor Activation Variants
2.9. Animal Models and Insulin Gene Duplication
2.10. INS–IGF2 Protein Sequence
3. Discussion and Future Directions
4. Methods
Author Contributions
Funding
Institutional Review Board Statement
Informed Consent Statement
Data Availability Statement
Conflicts of Interest
References
- Boyle, J.P.; Thompson, T.J.; Gregg, E.W.; Barker, L.E.; Williamson, D.F. Projection of the Year 2050 Burden of Diabetes in the US Adult Population: Dynamic Modeling of Incidence, Mortality, and Prediabetes Prevalence. Popul. Health Metr. 2010, 8, 29. [Google Scholar] [CrossRef] [PubMed]
- American Diabetes Association. Economic Costs of Diabetes in the U.S. in 2017. Diabetes Care 2018, 41, 917–928. [Google Scholar] [CrossRef] [PubMed]
- Daneman, D. Type 1 Diabetes. Lancet 2006, 367, 847–858. [Google Scholar] [CrossRef] [PubMed]
- Atkinson, M.A.; Eisenbarth, G.S.; Michels, A.W. Type 1 Diabetes. Lancet 2014, 383, 69–82. [Google Scholar] [CrossRef] [PubMed]
- Chiu, N.; Aggarwal, R.; Hernandez, I.; Wadhera, R.; Dejong, C.; Tseng, C.-W.; Yeh, R.W.; Kazi, D.S. Spending on Insulin by U.S. Payers and Patients From 2008 to 2017. Diabetes Care 2022, 45, e163–e164. [Google Scholar] [CrossRef] [PubMed]
- Chiou, J.; Geusz, R.J.; Okino, M.-L.; Han, J.Y.; Miller, M.; Melton, R.; Beebe, E.; Benaglio, P.; Huang, S.; Korgaonkar, K.; et al. Interpreting Type 1 Diabetes Risk with Genetics and Single-Cell Epigenomics. Nature 2021, 594, 398–402. [Google Scholar] [CrossRef]
- Inshaw, J.R.J.; Sidore, C.; Cucca, F.; Stefana, M.I.; Crouch, D.J.M.; McCarthy, M.I.; Mahajan, A.; Todd, J.A. Analysis of Overlapping Genetic Association in Type 1 and Type 2 Diabetes. Diabetologia 2021, 64, 1342–1347. [Google Scholar] [CrossRef]
- Forgetta, V.; Manousaki, D.; Istomine, R.; Ross, S.; Tessier, M.-C.; Marchand, L.; Li, M.; Qu, H.-Q.; Bradfield, J.P.; Grant, S.F.A.; et al. Rare Genetic Variants of Large Effect Influence Risk of Type 1 Diabetes. Diabetes 2020, 69, 784–795. [Google Scholar] [CrossRef]
- Støy, J.; Edghill, E.L.; Flanagan, S.E.; Ye, H.; Paz, V.P.; Pluzhnikov, A.; Below, J.E.; Hayes, M.G.; Cox, N.J.; Lipkind, G.M.; et al. Insulin Gene Mutations as a Cause of Permanent Neonatal Diabetes. Proc. Natl. Acad. Sci. USA 2007, 104, 15040–15044. [Google Scholar] [CrossRef]
- Roep, B.O.; Montero, E.; van Tienhoven, R.; Atkinson, M.A.; Schatz, D.A.; Mathieu, C. Defining a Cure for Type 1 Diabetes: A Call to Action. Lancet Diabetes Endocrinol. 2021, 9, 553–555. [Google Scholar] [CrossRef]
- Shulman, R.; Nakhla, M.; Daneman, D. The Ongoing Transmutation of Type 1 Diabetes: Disparities in Care and Outcomes. Can. J. Diabetes 2021, 45, 381–382. [Google Scholar] [CrossRef] [PubMed]
- Chatterjee, S.; Khunti, K.; Davies, M.J. Type 2 Diabetes. Lancet 2017, 389, 2239–2251. [Google Scholar] [CrossRef] [PubMed]
- De Fronzo, R.A.; Ferrannini, E.; Groop, L.; Henry, R.R.; Herman, W.H.; Holst, J.J.; Hu, F.B.; Kahn, C.R.; Raz, I.; Shulman, G.I.; et al. Type 2 Diabetes Mellitus. Nat. Rev. Dis. Prim. 2015, 1, 15019. [Google Scholar] [CrossRef] [PubMed]
- Olokoba, A.B.; Obateru, O.A.; Olokoba, L.B. Type 2 Diabetes Mellitus: A Review of Current Trends. Oman Med. J. 2012, 27, 269–273. [Google Scholar] [CrossRef]
- Gregg, E.W.; Sattar, N.; Ali, M.K. The Changing Face of Diabetes Complications. Lancet Diabetes Endocrinol. 2016, 4, 537–547. [Google Scholar] [CrossRef]
- Tahrani, A.A.; Barnett, A.H.; Bailey, C.J. Pharmacology and Therapeutic Implications of Current Drugs for Type 2 Diabetes Mellitus. Nat. Rev. Endocrinol. 2016, 12, 566–592. [Google Scholar] [CrossRef]
- Zhang, Q.; Wang, Y.; Huang, E.S. Changes in Racial/Ethnic Disparities in the Prevalence of Type 2 Diabetes by Obesity Level among US Adults. Ethn. Health 2009, 14, 439–457. [Google Scholar] [CrossRef]
- Tatulashvili, S.; Fagherazzi, G.; Dow, C.; Cohen, R.; Fosse, S.; Bihan, H. Socioeconomic Inequalities and Type 2 Diabetes Complications: A Systematic Review. Diabetes Metab. 2020, 46, 89–99. [Google Scholar] [CrossRef]
- LaVeist, T.A.; Thorpe, R.J.; Galarraga, J.E.; Bower, K.M.; Gary-Webb, T.L. Environmental and Socio-Economic Factors as Contributors to Racial Disparities in Diabetes Prevalence. J. Gen. Intern. Med. 2009, 24, 1144–1148. [Google Scholar] [CrossRef]
- Guillausseau, P.-J.; Meas, T.; Virally, M.; Laloi-Michelin, M.; Médeau, V.; Kevorkian, J.-P. Abnormalities in Insulin Secretion in Type 2 Diabetes Mellitus. Diabetes Metab. 2008, 34 (Suppl. 2), S43–S48. [Google Scholar] [CrossRef]
- Rosengren, A.H.; Braun, M.; Mahdi, T.; Andersson, S.A.; Travers, M.E.; Shigeto, M.; Zhang, E.; Almgren, P.; Ladenvall, C.; Axelsson, A.S.; et al. Reduced Insulin Exocytosis in Human Pancreatic β-Cells with Gene Variants Linked to Type 2 Diabetes. Diabetes 2012, 61, 1726–1733. [Google Scholar] [CrossRef]
- Müssig, K.; Staiger, H.; Machicao, F.; Häring, H.-U.; Fritsche, A. Genetic Variants in MTNR1B Affecting Insulin Secretion. Ann. Med. 2010, 42, 387–393. [Google Scholar] [CrossRef]
- Lazar, M.A. How Obesity Causes Diabetes: Not a Tall Tale. Science 2005, 307, 373–375. [Google Scholar] [CrossRef]
- Gordon, C.; Purciel-Hill, M.; Ghai, N.R.; Kaufman, L.; Graham, R.; Van Wye, G. Measuring Food Deserts in New York City’s Low-Income Neighborhoods. Health Place 2011, 17, 696–700. [Google Scholar] [CrossRef]
- Liese, A.D.; Lamichhane, A.P.; Garzia, S.C.A.; Puett, R.C.; Porter, D.E.; Dabelea, D.; D’Agostino, R.B.; Standiford, D.; Liu, L. Neighborhood Characteristics, Food Deserts, Rurality, and Type 2 Diabetes in Youth: Findings from a Case-Control Study. Health Place 2018, 50, 81–88. [Google Scholar] [CrossRef]
- Sallis, J.F.; Slymen, D.J.; Conway, T.L.; Frank, L.D.; Saelens, B.E.; Cain, K.; Chapman, J.E. Income Disparities in Perceived Neighborhood Built and Social Environment Attributes. Health Place 2011, 17, 1274–1283. [Google Scholar] [CrossRef]
- Talen, E.; Koschinsky, J. The Walkable Neighborhood: A Literature Review. Int. J. Sustain. Land Use Urban Plan. 2013, 1, 42–63. [Google Scholar] [CrossRef]
- Kowaleski-Jones, L.; Zick, C.; Smith, K.R.; Brown, B.; Hanson, H.; Fan, J. Walkable Neighborhoods and Obesity: Evaluating Effects with a Propensity Score Approach. SSM Popul. Health 2018, 6, 9–15. [Google Scholar] [CrossRef]
- Howell, N.A.; Tu, J.V.; Moineddin, R.; Chu, A.; Booth, G.L. Association Between Neighborhood Walkability and Predicted 10-Year Cardiovascular Disease Risk: The CANHEART (Cardiovascular Health in Ambulatory Care Research Team) Cohort. J. Am. Heart Assoc. 2019, 8, e013146. [Google Scholar] [CrossRef]
- Barroso, I. Genetics of Type 2 Diabetes. Diabet. Med. 2005, 22, 517–535. [Google Scholar] [CrossRef]
- Prokop, J.W.; May, T.; Strong, K.; Bilinovich, S.M.; Bupp, C.; Rajasekaran, S.; Worthey, E.A.; Lazar, J. Genome Sequencing in the Clinic: The Past, Present, and Future of Genomic Medicine. Physiol. Genom. 2018, 50, 563–579. [Google Scholar] [CrossRef] [PubMed]
- Karczewski, K.J.; Francioli, L.C.; Tiao, G.; Cummings, B.B.; Alföldi, J.; Wang, Q.; Collins, R.L.; Laricchia, K.M.; Ganna, A.; Birnbaum, D.P.; et al. The Mutational Constraint Spectrum Quantified from Variation in 141,456 Humans. Nature 2020, 581, 434–443. [Google Scholar] [CrossRef] [PubMed]
- Chandler, P.D.; Clark, C.R.; Zhou, G.; Noel, N.L.; Achilike, C.; Mendez, L.; Ramirez, A.H.; Loperena-Cortes, R.; Mayo, K.; Cohn, E.; et al. Hypertension Prevalence in the All of Us Research Program among Groups Traditionally Underrepresented in Medical Research. Sci. Rep. 2021, 11, 12849. [Google Scholar] [CrossRef] [PubMed]
- Chan, A.X.; McDermott Iv, J.J.; Lee, T.C.; Ye, G.Y.; Shahrvini, B.; Radha Saseendrakumar, B.; Baxter, S.L. Associations between Healthcare Utilization and Access and Diabetic Retinopathy Complications Using All of Us Nationwide Survey Data. PLoS ONE 2022, 17, e0269231. [Google Scholar] [CrossRef] [PubMed]
- Said, M.A.; Verweij, N.; van der Harst, P. Associations of Combined Genetic and Lifestyle Risks with Incident Cardiovascular Disease and Diabetes in the UK Biobank Study. JAMA Cardiol. 2018, 3, 693–702. [Google Scholar] [CrossRef]
- Cirulli, E.T.; Goldstein, D.B. Uncovering the Roles of Rare Variants in Common Disease through Whole-Genome Sequencing. Nat. Rev. Genet. 2010, 11, 415–425. [Google Scholar] [CrossRef]
- Almind, K.; Doria, A.; Kahn, C.R. Putting the Genes for Type II Diabetes on the Map. Nat. Med. 2001, 7, 277–279. [Google Scholar] [CrossRef]
- Zhang, H.; Colclough, K.; Gloyn, A.L.; Pollin, T.I. Monogenic Diabetes: A Gateway to Precision Medicine in Diabetes. J. Clin. Invest. 2021, 131, 142244. [Google Scholar] [CrossRef]
- Ye, Y.; Chen, X.; Han, J.; Jiang, W.; Natarajan, P.; Zhao, H. Interactions Between Enhanced Polygenic Risk Scores and Lifestyle for Cardiovascular Disease, Diabetes, and Lipid Levels. Circ. Genom. Precis. Med. 2021, 14, e003128. [Google Scholar] [CrossRef]
- Forrest, I.S.; Chaudhary, K.; Paranjpe, I.; Vy, H.M.T.; Marquez-Luna, C.; Rocheleau, G.; Saha, A.; Chan, L.; Van Vleck, T.; Loos, R.J.F.; et al. Genome-Wide Polygenic Risk Score for Retinopathy of Type 2 Diabetes. Hum. Mol. Genet. 2021, 30, 952–960. [Google Scholar] [CrossRef]
- Tremblay, J.; Haloui, M.; Attaoua, R.; Tahir, R.; Hishmih, C.; Harvey, F.; Marois-Blanchet, F.-C.; Long, C.; Simon, P.; Santucci, L.; et al. Polygenic Risk Scores Predict Diabetes Complications and Their Response to Intensive Blood Pressure and Glucose Control. Diabetologia 2021, 64, 2012–2025. [Google Scholar] [CrossRef]
- Xiong, Y.; Jia, M.; Yuan, J.; Zhang, C.; Zhu, Y.; Kuang, X.; Lan, L.; Wang, X. STAT3-regulated Long Non-coding RNAs Lnc-7SK and Lnc-IGF2-AS Promote Hepatitis C Virus Replication. Mol. Med. Rep. 2015, 12, 6738–6744. [Google Scholar] [CrossRef]
- Kanatsuna, N.; Taneera, J.; Vaziri-Sani, F.; Wierup, N.; Larsson, H.E.; Delli, A.; Skärstrand, H.; Balhuizen, A.; Bennet, H.; Steiner, D.F.; et al. Autoimmunity against INS-IGF2 Protein Expressed in Human Pancreatic Islets. J. Biol. Chem. 2013, 288, 29013–29023. [Google Scholar] [CrossRef]
- Johannessen, L.E.; Panagopoulos, I.; Haugvik, S.-P.; Gladhaug, I.P.; Heim, S.; Micci, F. Upregulation of INS-IGF2 Read-through Expression and Identification of a Novel INS-IGF2 Splice Variant in Insulinomas. Oncol. Rep. 2016, 36, 2653–2662. [Google Scholar] [CrossRef]
- Roadmap Epigenomics Consortium; Kundaje, A.; Meuleman, W.; Ernst, J.; Bilenky, M.; Yen, A.; Heravi-Moussavi, A.; Kheradpour, P.; Zhang, Z.; Wang, J.; et al. Integrative Analysis of 111 Reference Human Epigenomes. Nature 2015, 518, 317–330. [Google Scholar] [CrossRef]
- Bernardo, A.S.; Hay, C.W.; Docherty, K. Pancreatic Transcription Factors and Their Role in the Birth, Life and Survival of the Pancreatic Beta Cell. Mol. Cell. Endocrinol. 2008, 294, 1–9. [Google Scholar] [CrossRef]
- Rutter, G.A.; Pullen, T.J.; Hodson, D.J.; Martinez-Sanchez, A. Pancreatic β-Cell Identity, Glucose Sensing and the Control of Insulin Secretion. Biochem. J. 2015, 466, 203–218. [Google Scholar] [CrossRef]
- Rutter, G.A.; Tavaré, J.M.; Palmer, D.G. Regulation of Mammalian Gene Expression by Glucose. News Physiol. Sci. 2000, 15, 149–154. [Google Scholar] [CrossRef]
- Poitout, V.; Hagman, D.; Stein, R.; Artner, I.; Robertson, R.P.; Harmon, J.S. Regulation of the Insulin Gene by Glucose and Fatty Acids. J. Nutr. 2006, 136, 873–876. [Google Scholar] [CrossRef]
- MacArthur, J.; Bowler, E.; Cerezo, M.; Gil, L.; Hall, P.; Hastings, E.; Junkins, H.; McMahon, A.; Milano, A.; Morales, J.; et al. The New NHGRI-EBI Catalog of Published Genome-Wide Association Studies (GWAS Catalog). Nucleic Acids Res. 2017, 45, D896–D901. [Google Scholar] [CrossRef]
- Ng, M.C.Y.; Shriner, D.; Chen, B.H.; Li, J.; Chen, W.-M.; Guo, X.; Liu, J.; Bielinski, S.J.; Yanek, L.R.; Nalls, M.A.; et al. Meta-Analysis of Genome-Wide Association Studies in African Americans Provides Insights into the Genetic Architecture of Type 2 Diabetes. PLoS Genet. 2014, 10, e1004517. [Google Scholar] [CrossRef] [PubMed]
- Mansour Aly, D.; Dwivedi, O.P.; Prasad, R.B.; Käräjämäki, A.; Hjort, R.; Thangam, M.; Åkerlund, M.; Mahajan, A.; Udler, M.S.; Florez, J.C.; et al. Genome-Wide Association Analyses Highlight Etiological Differences Underlying Newly Defined Subtypes of Diabetes. Nat. Genet. 2021, 53, 1534–1542. [Google Scholar] [CrossRef] [PubMed]
- Sakaue, S.; Kanai, M.; Tanigawa, Y.; Karjalainen, J.; Kurki, M.; Koshiba, S.; Narita, A.; Konuma, T.; Yamamoto, K.; Akiyama, M.; et al. A Cross-Population Atlas of Genetic Associations for 220 Human Phenotypes. Nat. Genet. 2021, 53, 1415–1424. [Google Scholar] [CrossRef]
- Chen, J.; Spracklen, C.N.; Marenne, G.; Varshney, A.; Corbin, L.J.; Luan, J.; Willems, S.M.; Wu, Y.; Zhang, X.; Horikoshi, M.; et al. The Trans-Ancestral Genomic Architecture of Glycemic Traits. Nat. Genet. 2021, 53, 840–860. [Google Scholar] [CrossRef] [PubMed]
- Sinnott-Armstrong, N.; Tanigawa, Y.; Amar, D.; Mars, N.; Benner, C.; Aguirre, M.; Venkataraman, G.R.; Wainberg, M.; Ollila, H.M.; Kiiskinen, T.; et al. Genetics of 35 Blood and Urine Biomarkers in the UK Biobank. Nat. Genet. 2021, 53, 185–194. [Google Scholar] [CrossRef] [PubMed]
- Zhu, M.; Xu, K.; Chen, Y.; Gu, Y.; Zhang, M.; Luo, F.; Liu, Y.; Gu, W.; Hu, J.; Xu, H.; et al. Identification of Novel T1D Risk Loci and Their Association with Age and Islet Function at Diagnosis in Autoantibody-Positive T1D Individuals: Based on a Two-Stage Genome-Wide Association Study. Diabetes Care 2019, 42, 1414–1421. [Google Scholar] [CrossRef]
- Cousminer, D.L.; Ahlqvist, E.; Mishra, R.; Andersen, M.K.; Chesi, A.; Hawa, M.I.; Davis, A.; Hodge, K.M.; Bradfield, J.P.; Zhou, K.; et al. First Genome-Wide Association Study of Latent Autoimmune Diabetes in Adults Reveals Novel Insights Linking Immune and Metabolic Diabetes. Diabetes Care 2018, 41, 2396–2403. [Google Scholar] [CrossRef]
- Onengut-Gumuscu, S.; Chen, W.-M.; Burren, O.; Cooper, N.J.; Quinlan, A.R.; Mychaleckyj, J.C.; Farber, E.; Bonnie, J.K.; Szpak, M.; Schofield, E.; et al. Fine Mapping of Type 1 Diabetes Susceptibility Loci and Evidence for Colocalization of Causal Variants with Lymphoid Gene Enhancers. Nat. Genet. 2015, 47, 381–386. [Google Scholar] [CrossRef]
- Plagnol, V.; Howson, J.M.M.; Smyth, D.J.; Walker, N.; Hafler, J.P.; Wallace, C.; Stevens, H.; Jackson, L.; Simmonds, M.J.; Type 1 Diabetes Genetics Consortium; et al. Genome-Wide Association Analysis of Autoantibody Positivity in Type 1 Diabetes Cases. PLoS Genet. 2011, 7, e1002216. [Google Scholar] [CrossRef]
- Mahajan, A.; Taliun, D.; Thurner, M.; Robertson, N.R.; Torres, J.M.; Rayner, N.W.; Payne, A.J.; Steinthorsdottir, V.; Scott, R.A.; Grarup, N.; et al. Fine-Mapping Type 2 Diabetes Loci to Single-Variant Resolution Using High-Density Imputation and Islet-Specific Epigenome Maps. Nat. Genet. 2018, 50, 1505–1513. [Google Scholar] [CrossRef]
- GTEx Consortium the GTEx Consortium Atlas of Genetic Regulatory Effects across Human Tissues. Science 2020, 369, 1318–1330. [CrossRef]
- Sherry, S.T.; Ward, M.H.; Kholodov, M.; Baker, J.; Phan, L.; Smigielski, E.M.; Sirotkin, K. DbSNP: The NCBI Database of Genetic Variation. Nucleic Acids Res. 2001, 29, 308–311. [Google Scholar] [CrossRef]
- Birgmeier, J.; Deisseroth, C.A.; Hayward, L.E.; Galhardo, L.M.T.; Tierno, A.P.; Jagadeesh, K.A.; Stenson, P.D.; Cooper, D.N.; Bernstein, J.A.; Haeussler, M.; et al. AVADA: Toward Automated Pathogenic Variant Evidence Retrieval Directly from the Full-Text Literature. Genet. Med. 2020, 22, 362–370. [Google Scholar] [CrossRef]
- Landrum, M.J.; Lee, J.M.; Benson, M.; Brown, G.; Chao, C.; Chitipiralla, S.; Gu, B.; Hart, J.; Hoffman, D.; Hoover, J.; et al. ClinVar: Public Archive of Interpretations of Clinically Relevant Variants. Nucleic Acids Res. 2016, 44, D862–D868. [Google Scholar] [CrossRef]
- UniProt Consortium. UniProt: A Hub for Protein Information. Nucleic Acids Res. 2015, 43, D204–D212. [Google Scholar] [CrossRef]
- Massarenti, L.; Aniol-Nielsen, C.; Enevold, C.; Toft-Hansen, H.; Nielsen, C.H. Influence of Insulin Receptor Single Nucleotide Polymorphisms on Glycaemic Control and Formation of Anti-Insulin Antibodies in Diabetes Mellitus. Int. J. Mol. Sci. 2022, 23, 6481. [Google Scholar] [CrossRef]
- Ayabe, T.; Fukami, M.; Ogata, T.; Kawamura, T.; Urakami, T.; Kikuchi, N.; Yokota, I.; Ihara, K.; Takemoto, K.; Mukai, T.; et al. Variants Associated with Autoimmune Type 1 Diabetes in Japanese Children: Implications for Age-Specific Effects of Cis-Regulatory Haplotypes at 17q12-Q21. Diabet. Med. 2016, 33, 1717–1722. [Google Scholar] [CrossRef]
- Hernández, M.; Nóvoa-Medina, Y.; Faner, R.; Palou, E.; Esquerda, A.; Castelblanco, E.; Wägner, A.M.; Mauricio, D. Genetics: Is LADA Just Late Onset Type 1 Diabetes? Front. Endocrinol. 2022, 13, 916698. [Google Scholar] [CrossRef]
- Ramu, D.; Perumal, V.; Paul, S.F.D. Association of Common Type 1 and Type 2 Diabetes Gene Variants with Latent Autoimmune Diabetes in Adults: A Meta-Analysis. J. Diabetes 2019, 11, 484–496. [Google Scholar] [CrossRef]
- Cervin, C.; Lyssenko, V.; Bakhtadze, E.; Lindholm, E.; Nilsson, P.; Tuomi, T.; Cilio, C.M.; Groop, L. Genetic Similarities between Latent Autoimmune Diabetes in Adults, Type 1 Diabetes, and Type 2 Diabetes. Diabetes 2008, 57, 1433–1437. [Google Scholar] [CrossRef]
- Sokhi, J.; Sikka, R.; Raina, P.; Kaur, R.; Matharoo, K.; Arora, P.; Bhanwer, A. Association of Genetic Variants in INS (Rs689), INSR (Rs1799816) and PP1G.G (Rs1799999) with Type 2 Diabetes (T2D): A Case-Control Study in Three Ethnic Groups from North-West India. Mol. Genet. Genom. 2016, 291, 205–216. [Google Scholar] [CrossRef]
- Fabregat, M.; Fernandez, M.; Javiel, G.; Vitarella, G.; Mimbacas, A. The Genetic Profile from HLA and Non-HLA Loci Allows Identification of Atypical Type 2 Diabetes Patients. J. Diabetes Res. 2015, 2015, 485132. [Google Scholar] [CrossRef] [PubMed]
- Krischer, J.P.; Liu, X.; Lernmark, Å.; Hagopian, W.A.; Rewers, M.J.; She, J.-X.; Toppari, J.; Ziegler, A.-G.; Akolkar, B.; TEDDY Study Group. Predictors of the Initiation of Islet Autoimmunity and Progression to Multiple Autoantibodies and Clinical Diabetes: The TEDDY Study. Diabetes Care 2022, 45, 2271–2281. [Google Scholar] [CrossRef] [PubMed]
- Lempainen, J.; Laine, A.-P.; Hammais, A.; Toppari, J.; Simell, O.; Veijola, R.; Knip, M.; Ilonen, J. Non-HLA Gene Effects on the Disease Process of Type 1 Diabetes: From HLA Susceptibility to Overt Disease. J. Autoimmun. 2015, 61, 45–53. [Google Scholar] [CrossRef] [PubMed]
- Lempainen, J.; Härkönen, T.; Laine, A.; Knip, M.; Ilonen, J. Finnish Pediatric Diabetes Register Associations of Polymorphisms in Non-HLA Loci with Autoantibodies at the Diagnosis of Type 1 Diabetes: INS and IKZF4 Associate with Insulin Autoantibodies. Pediatr. Diabetes 2013, 14, 490–496. [Google Scholar] [CrossRef] [PubMed]
- Ilonen, J.; Hammais, A.; Laine, A.-P.; Lempainen, J.; Vaarala, O.; Veijola, R.; Simell, O.; Knip, M. Patterns of β-Cell Autoantibody Appearance and Genetic Associations during the First Years of Life. Diabetes 2013, 62, 3636–3640. [Google Scholar] [CrossRef]
- Smith, M.J.; Rihanek, M.; Wasserfall, C.; Mathews, C.E.; Atkinson, M.A.; Gottlieb, P.A.; Cambier, J.C. Loss of B-Cell Anergy in Type 1 Diabetes Is Associated with High-Risk HLA and Non-HLA Disease Susceptibility Alleles. Diabetes 2018, 67, 697–703. [Google Scholar] [CrossRef]
- Valta, M.; Gazali, A.M.; Viisanen, T.; Ihantola, E.-L.; Ekman, I.; Toppari, J.; Knip, M.; Veijola, R.; Ilonen, J.; Lempainen, J.; et al. Type 1 Diabetes Linked PTPN22 Gene Polymorphism Is Associated with the Frequency of Circulating Regulatory T Cells. Eur. J. Immunol. 2020, 50, 581–588. [Google Scholar] [CrossRef]
- Barton, A.R.; Sherman, M.A.; Mukamel, R.E.; Loh, P.-R. Whole-Exome Imputation within UK Biobank Powers Rare Coding Variant Association and Fine-Mapping Analyses. Nat. Genet. 2021, 53, 1260–1269. [Google Scholar] [CrossRef]
- Landmann, E.; Kollerits, B.; Kreuder, J.G.; Blum, W.F.; Kronenberg, F.; Rudloff, S. Influence of Polymorphisms in Genes Encoding for Insulin-like Growth Factor (IGF)-I, Insulin, and IGF-Binding Protein (IGFBP)-3 on IGF-I, IGF-II, and IGFBP-3 Levels in Umbilical Cord Plasma. Horm. Res. Paediatr. 2012, 77, 341–350. [Google Scholar] [CrossRef]
- Adkins, R.M.; Fain, J.N.; Krushkal, J.; Klauser, C.K.; Magann, E.F.; Morrison, J.C. Association between Paternally Inherited Haplotypes Upstream of the Insulin Gene and Umbilical Cord IGF-II Levels. Pediatr. Res. 2007, 62, 451–455. [Google Scholar] [CrossRef]
- Howson, J.M.M.; Walker, N.M.; Smyth, D.J.; Todd, J.A. Type I Diabetes Genetics Consortium Analysis of 19 Genes for Association with Type I Diabetes in the Type I Diabetes Genetics Consortium Families. Genes Immun. 2009, 10 (Suppl. 1), S74–S84. [Google Scholar] [CrossRef]
- Ge, T.; Chen, C.-Y.; Neale, B.M.; Sabuncu, M.R.; Smoller, J.W. Phenome-Wide Heritability Analysis of the UK Biobank. PLoS Genet. 2017, 13, e1006711. [Google Scholar] [CrossRef]
- Adkins, R.M.; Krushkal, J.; Klauser, C.K.; Magann, E.F.; Morrison, J.C.; Somes, G. Association between Small for Gestational Age and Paternally Inherited 5’ Insulin Haplotypes. Int. J. Obes. 2008, 32, 372–380. [Google Scholar] [CrossRef]
- Lages, A.; Proud, C.G.; Holloway, J.W.; Vorechovsky, I. Thioflavin T Monitoring of Guanine Quadruplex Formation in the Rs689-Dependent INS Intron 1. Mol. Ther. Nucleic Acids 2019, 16, 770–777. [Google Scholar] [CrossRef]
- Kralovicova, J.; Lages, A.; Patel, A.; Dhir, A.; Buratti, E.; Searle, M.; Vorechovsky, I. Optimal Antisense Target Reducing INS Intron 1 Retention Is Adjacent to a Parallel G Quadruplex. Nucleic Acids Res. 2014, 42, 8161–8173. [Google Scholar] [CrossRef]
- Kralovicova, J.; Vorechovsky, I. Allele-Specific Recognition of the 3’ Splice Site of INS Intron 1. Hum. Genet. 2010, 128, 383–400. [Google Scholar] [CrossRef]
- McLaren, W.; Gil, L.; Hunt, S.E.; Riat, H.S.; Ritchie, G.R.S.; Thormann, A.; Flicek, P.; Cunningham, F. The Ensembl Variant Effect Predictor. Genome Biol. 2016, 17, 122. [Google Scholar] [CrossRef]
- Wingender, E. The TRANSFAC Project as an Example of Framework Technology That Supports the Analysis of Genomic Regulation. Brief. Bioinform. 2008, 9, 326–332. [Google Scholar] [CrossRef]
- Partridge, E.C.; Chhetri, S.B.; Prokop, J.W.; Ramaker, R.C.; Jansen, C.S.; Goh, S.-T.; Mackiewicz, M.; Newberry, K.M.; Brandsmeier, L.A.; Meadows, S.K.; et al. Occupancy Maps of 208 Chromatin-Associated Proteins in One Human Cell Type. Nature 2020, 583, 720–728. [Google Scholar] [CrossRef]
- Castro-Mondragon, J.A.; Riudavets-Puig, R.; Rauluseviciute, I.; Lemma, R.B.; Turchi, L.; Blanc-Mathieu, R.; Lucas, J.; Boddie, P.; Khan, A.; Manosalva Pérez, N.; et al. JASPAR 2022: The 9th Release of the Open-Access Database of Transcription Factor Binding Profiles. Nucleic Acids Res. 2022, 50, D165–D173. [Google Scholar] [CrossRef] [PubMed]
- Boyle, A.P.; Hong, E.L.; Hariharan, M.; Cheng, Y.; Schaub, M.A.; Kasowski, M.; Karczewski, K.J.; Park, J.; Hitz, B.C.; Weng, S.; et al. Annotation of Functional Variation in Personal Genomes Using RegulomeDB. Genome Res. 2012, 22, 1790–1797. [Google Scholar] [CrossRef] [PubMed]
- Gilly, A.; Park, Y.-C.; Png, G.; Barysenka, A.; Fischer, I.; Bjørnland, T.; Southam, L.; Suveges, D.; Neumeyer, S.; Rayner, N.W.; et al. Whole-Genome Sequencing Analysis of the Cardiometabolic Proteome. Nat. Commun. 2020, 11, 6336. [Google Scholar] [CrossRef] [PubMed]
- Juo, Z.S.; Chiu, T.K.; Leiberman, P.M.; Baikalov, I.; Berk, A.J.; Dickerson, R.E. How Proteins Recognize the TATA Box. J. Mol. Biol. 1996, 261, 239–254. [Google Scholar] [CrossRef]
- Sawadogo, M.; Roeder, R.G. Interaction of a Gene-Specific Transcription Factor with the Adenovirus Major Late Promoter Upstream of the TATA Box Region. Cell 1985, 43, 165–175. [Google Scholar] [CrossRef]
- Kaestner, K.H. The Hepatocyte Nuclear Factor 3 (HNF3 or FOXA) Family in Metabolism. Trends Endocrinol. Metab. 2000, 11, 281–285. [Google Scholar] [CrossRef]
- Buteau, J.; Accili, D. Regulation of Pancreatic Beta-Cell Function by the Forkhead Protein FoxO1. Diabetes Obes. Metab. 2007, 9 (Suppl. 2), 140–146. [Google Scholar] [CrossRef]
- Mohtar, O.; Ozdemir, C.; Roy, D.; Shantaram, D.; Emili, A.; Kandror, K.V. Egr1 Mediates the Effect of Insulin on Leptin Transcription in Adipocytes. J. Biol. Chem. 2019, 294, 5784–5789. [Google Scholar] [CrossRef]
- Eto, K.; Kaur, V.; Thomas, M.K. Regulation of Insulin Gene Transcription by the Immediate-Early Growth Response Gene Egr-1. Endocrinology 2006, 147, 2923–2935. [Google Scholar] [CrossRef]
- Lee, S.; Park, U.; Lee, Y.I. Hepatitis C Virus Core Protein Transactivates Insulin-like Growth Factor II Gene Transcription through Acting Concurrently on Egr1 and Sp1 Sites. Virology 2001, 283, 167–177. [Google Scholar] [CrossRef]
- Manousaki, D.; Mitchell, R.; Dudding, T.; Haworth, S.; Harroud, A.; Forgetta, V.; Shah, R.L.; Luan, J.; Langenberg, C.; Timpson, N.J.; et al. Genome-Wide Association Study for Vitamin D Levels Reveals 69 Independent Loci. Am. J. Hum. Genet. 2020, 106, 327–337. [Google Scholar] [CrossRef]
- Rentzsch, P.; Witten, D.; Cooper, G.M.; Shendure, J.; Kircher, M. CADD: Predicting the Deleteriousness of Variants throughout the Human Genome. Nucleic Acids Res. 2019, 47, D886–D894. [Google Scholar] [CrossRef]
- Klauer, A.A.; van Hoof, A. Degradation of MRNAs That Lack a Stop Codon: A Decade of Nonstop Progress. Wiley Interdiscip. Rev. RNA 2012, 3, 649–660. [Google Scholar] [CrossRef]
- Garin, I.; Perez de Nanclares, G.; Gastaldo, E.; Harries, L.W.; Rubio-Cabezas, O.; Castaño, L. Permanent Neonatal Diabetes Caused by Creation of an Ectopic Splice Site within the INS Gene. PLoS ONE 2012, 7, e29205. [Google Scholar] [CrossRef]
- Panova, A.V.; Klementieva, N.V.; Sycheva, A.V.; Korobko, E.V.; Sosnovtseva, A.O.; Krasnova, T.S.; Karpova, M.R.; Rubtsov, P.M.; Tikhonovich, Y.V.; Tiulpakov, A.N.; et al. Aberrant Splicing of INS Impairs Beta-Cell Differentiation and Proliferation by ER Stress in the Isogenic IPSC Model of Neonatal Diabetes. Int. J. Mol. Sci. 2022, 23, 8824. [Google Scholar] [CrossRef]
- Prokop, J.W.; Jdanov, V.; Savage, L.; Morris, M.; Lamb, N.; VanSickle, E.; Stenger, C.L.; Rajasekaran, S.; Bupp, C.P. Computational and Experimental Analysis of Genetic Variants. Compr. Physiol. 2022, 12, 3303–3336. [Google Scholar] [CrossRef]
- Hentze, M.W.; Kulozik, A.E. A Perfect Message: RNA Surveillance and Nonsense-Mediated Decay. Cell 1999, 96, 307–310. [Google Scholar] [CrossRef]
- Hauer, C.; Sieber, J.; Schwarzl, T.; Hollerer, I.; Curk, T.; Alleaume, A.-M.; Hentze, M.W.; Kulozik, A.E. Exon Junction Complexes Show a Distributional Bias toward Alternatively Spliced MRNAs and against MRNAs Coding for Ribosomal Proteins. Cell Rep. 2016, 16, 1588–1603. [Google Scholar] [CrossRef]
- Hug, N.; Longman, D.; Cáceres, J.F. Mechanism and Regulation of the Nonsense-Mediated Decay Pathway. Nucleic Acids Res. 2016, 44, 1483–1495. [Google Scholar] [CrossRef]
- Embree, C.M.; Abu-Alhasan, R.; Singh, G. Features and Factors That Dictate If Terminating Ribosomes Cause or Counteract Nonsense-Mediated MRNA Decay. J. Biol. Chem. 2022, 298, 102592. [Google Scholar] [CrossRef]
- Ghiasi, S.M.; Krogh, N.; Tyrberg, B.; Mandrup-Poulsen, T. The No-Go and Nonsense-Mediated RNA Decay Pathways Are Regulated by Inflammatory Cytokines in Insulin-Producing Cells and Human Islets and Determine β-Cell Insulin Biosynthesis and Survival. Diabetes 2018, 67, 2019–2037. [Google Scholar] [CrossRef] [PubMed]
- Leon, K.; Ott, M. An “Arms Race” between the Nonsense-Mediated MRNA Decay Pathway and Viral Infections. Semin. Cell Dev. Biol. 2020, 111, 101–107. [Google Scholar] [CrossRef] [PubMed]
- Balistreri, G.; Bognanni, C.; Mühlemann, O. Virus Escape and Manipulation of Cellular Nonsense-Mediated MRNA Decay. Viruses 2017, 9, 24. [Google Scholar] [CrossRef] [PubMed]
- Op de Beeck, A.; Eizirik, D.L. Viral Infections in Type 1 Diabetes Mellitus--Why the β Cells? Nat. Rev. Endocrinol. 2016, 12, 263–273. [Google Scholar] [CrossRef]
- Spagnuolo, I.; Patti, A.; Sebastiani, G.; Nigi, L.; Dotta, F. The Case for Virus-Induced Type 1 Diabetes. Curr. Opin. Endocrinol. Diabetes Obes. 2013, 20, 292–298. [Google Scholar] [CrossRef]
- Mason, A.L.; Lau, J.Y.; Hoang, N.; Qian, K.; Alexander, G.J.; Xu, L.; Guo, L.; Jacob, S.; Regenstein, F.G.; Zimmerman, R.; et al. Association of Diabetes Mellitus and Chronic Hepatitis C Virus Infection. Hepatology 1999, 29, 328–333. [Google Scholar] [CrossRef]
- Coppieters, K.T.; Boettler, T.; von Herrath, M. Virus Infections in Type 1 Diabetes. Cold Spring Harb. Perspect. Med. 2012, 2, a007682. [Google Scholar] [CrossRef]
- Van der Werf, N.; Kroese, F.G.M.; Rozing, J.; Hillebrands, J.-L. Viral Infections as Potential Triggers of Type 1 Diabetes. Diabetes Metab. Res. Rev. 2007, 23, 169–183. [Google Scholar] [CrossRef]
- Gallagher, G.R.; Brehm, M.A.; Finberg, R.W.; Barton, B.A.; Shultz, L.D.; Greiner, D.L.; Bortell, R.; Wang, J.P. Viral Infection of Engrafted Human Islets Leads to Diabetes. Diabetes 2015, 64, 1358–1369. [Google Scholar] [CrossRef]
- Baralle, M.; Baralle, F.E. Alternative Splicing and Liver Disease. Ann. Hepatol. 2021, 26, 100534. [Google Scholar] [CrossRef]
- Wu, P.; Zhang, M.; Webster, N.J.G. Alternative RNA Splicing in Fatty Liver Disease. Front. Endocrinol. 2021, 12, 613213. [Google Scholar] [CrossRef]
- Webster, N.J.G. Alternative RNA Splicing in the Pathogenesis of Liver Disease. Front. Endocrinol. 2017, 8, 133. [Google Scholar] [CrossRef]
- Ramage, H.R.; Kumar, G.R.; Verschueren, E.; Johnson, J.R.; Von Dollen, J.; Johnson, T.; Newton, B.; Shah, P.; Horner, J.; Krogan, N.J.; et al. A Combined Proteomics/Genomics Approach Links Hepatitis C Virus Infection with Nonsense-Mediated MRNA Decay. Mol. Cell 2015, 57, 329–340. [Google Scholar] [CrossRef] [PubMed]
- Moscatiello, S.; Manini, R.; Marchesini, G. Diabetes and Liver Disease: An Ominous Association. Nutr. Metab. Cardiovasc. Dis. 2007, 17, 63–70. [Google Scholar] [CrossRef] [PubMed]
- García-Compeán, D.; González-González, J.A.; Lavalle-González, F.J.; González-Moreno, E.I.; Villarreal-Pérez, J.Z.; Maldonado-Garza, H.J. Current Concepts in Diabetes Mellitus and Chronic Liver Disease: Clinical Outcomes, Hepatitis C Virus Association, and Therapy. Dig. Dis. Sci. 2016, 61, 371–380. [Google Scholar] [CrossRef] [PubMed]
- Harrison, S.A. Liver Disease in Patients with Diabetes Mellitus. J. Clin. Gastroenterol. 2006, 40, 68–76. [Google Scholar] [CrossRef]
- Garcia-Compean, D.; Jaquez-Quintana, J.O.; Gonzalez-Gonzalez, J.A.; Maldonado-Garza, H. Liver Cirrhosis and Diabetes: Risk Factors, Pathophysiology, Clinical Implications and Management. World J. Gastroenterol. 2009, 15, 280–288. [Google Scholar] [CrossRef]
- Ahmadieh, H.; Azar, S.T. Liver Disease and Diabetes: Association, Pathophysiology, and Management. Diabetes Res. Clin. Pract. 2014, 104, 53–62. [Google Scholar] [CrossRef]
- Lin, C.-Y.; Adhikary, P.; Cheng, K. Cellular Protein Markers, Therapeutics, and Drug Delivery Strategies in the Treatment of Diabetes-Associated Liver Fibrosis. Adv. Drug Deliv. Rev. 2021, 174, 127–139. [Google Scholar] [CrossRef]
- Simó, R.; Hernández, C.; Genescà, J.; Jardí, R.; Mesa, J. High Prevalence of Hepatitis C Virus Infection in Diabetic Patients. Diabetes Care 1996, 19, 998–1000. [Google Scholar] [CrossRef]
- Kumar, R. Hepatogenous Diabetes: An Underestimated Problem of Liver Cirrhosis. Indian J. Endocrinol. Metab. 2018, 22, 552–559. [Google Scholar] [CrossRef] [PubMed]
- Hsieh, P.-S.; Hsieh, Y.-J. Impact of Liver Diseases on the Development of Type 2 Diabetes Mellitus. World J. Gastroenterol. 2011, 17, 5240–5245. [Google Scholar] [CrossRef] [PubMed]
- Allison, M.E.; Wreghitt, T.; Palmer, C.R.; Alexander, G.J. Evidence for a Link between Hepatitis C Virus Infection and Diabetes Mellitus in a Cirrhotic Population. J. Hepatol. 1994, 21, 1135–1139. [Google Scholar] [CrossRef] [PubMed]
- Shintani, Y.; Fujie, H.; Miyoshi, H.; Tsutsumi, T.; Tsukamoto, K.; Kimura, S.; Moriya, K.; Koike, K. Hepatitis C Virus Infection and Diabetes: Direct Involvement of the Virus in the Development of Insulin Resistance. Gastroenterology 2004, 126, 840–848. [Google Scholar] [CrossRef] [PubMed]
- Arneth, B. Insulin Gene Mutations and Posttranslational and Translocation Defects: Associations with Diabetes. Endocrine 2020, 70, 488–497. [Google Scholar] [CrossRef]
- Vakilian, M.; Tahamtani, Y.; Ghaedi, K. A Review on Insulin Trafficking and Exocytosis. Gene 2019, 706, 52–61. [Google Scholar] [CrossRef]
- Von Heijne, G. The Signal Peptide. J. Membr. Biol. 1990, 115, 195–201. [Google Scholar] [CrossRef]
- Hussain, S.; Mohd Ali, J.; Jalaludin, M.Y.; Harun, F. Permanent Neonatal Diabetes Due to a Novel Insulin Signal Peptide Mutation. Pediatr. Diabetes 2013, 14, 299–303. [Google Scholar] [CrossRef]
- Liu, M.; Weiss, M.A.; Arunagiri, A.; Yong, J.; Rege, N.; Sun, J.; Haataja, L.; Kaufman, R.J.; Arvan, P. Biosynthesis, Structure, and Folding of the Insulin Precursor Protein. Diabetes Obes. Metab. 2018, 20, 28–50. [Google Scholar] [CrossRef]
- Kellogg, M.K.; Miller, S.C.; Tikhonova, E.B.; Karamyshev, A.L. SRPassing Co-Translational Targeting: The Role of the Signal Recognition Particle in Protein Targeting and MRNA Protection. Int. J. Mol. Sci. 2021, 22, 6284. [Google Scholar] [CrossRef]
- Kriegler, T.; Kiburg, G.; Hessa, T. Translocon-Associated Protein Complex (TRAP) Is Crucial for Co-Translational Translocation of Pre-Proinsulin. J. Mol. Biol. 2020, 432, 166694. [Google Scholar] [CrossRef]
- Li, X.; Itani, O.A.; Haataja, L.; Dumas, K.J.; Yang, J.; Cha, J.; Flibotte, S.; Shih, H.-J.; Delaney, C.E.; Xu, J.; et al. Requirement for Translocon-Associated Protein (TRAP) α in Insulin Biogenesis. Sci. Adv. 2019, 5, eaax0292. [Google Scholar] [CrossRef]
- Karunanayake, C.; Page, R.C. Cytosolic Protein Quality Control Machinery: Interactions of Hsp70 with a Network of Co-Chaperones and Substrates. Exp. Biol. Med. 2021, 246, 1419–1434. [Google Scholar] [CrossRef]
- Boesgaard, T.W.; Pruhova, S.; Andersson, E.A.; Cinek, O.; Obermannova, B.; Lauenborg, J.; Damm, P.; Bergholdt, R.; Pociot, F.; Pisinger, C.; et al. Further Evidence That Mutations in INS Can Be a Rare Cause of Maturity-Onset Diabetes of the Young (MODY). BMC Med. Genet. 2010, 11, 42. [Google Scholar] [CrossRef]
- Edghill, E.L.; Flanagan, S.E.; Patch, A.-M.; Boustred, C.; Parrish, A.; Shields, B.; Shepherd, M.H.; Hussain, K.; Kapoor, R.R.; Malecki, M.; et al. Insulin Mutation Screening in 1,044 Patients with Diabetes: Mutations in the INS Gene Are a Common Cause of Neonatal Diabetes but a Rare Cause of Diabetes Diagnosed in Childhood or Adulthood. Diabetes 2008, 57, 1034–1042. [Google Scholar] [CrossRef]
- Liu, M.; Huang, Y.; Xu, X.; Li, X.; Alam, M.; Arunagiri, A.; Haataja, L.; Ding, L.; Wang, S.; Itkin-Ansari, P.; et al. Normal and Defective Pathways in Biogenesis and Maintenance of the Insulin Storage Pool. J. Clin. Invest. 2021, 131, e142240. [Google Scholar] [CrossRef]
- Gehart, H.; Ricci, R. Saving the Neck from Scission. Commun. Integr. Biol. 2013, 6, e23098. [Google Scholar] [CrossRef]
- Lawrence, M.C. Understanding Insulin and Its Receptor from Their Three-Dimensional Structures. Mol. Metab. 2021, 52, 101255. [Google Scholar] [CrossRef]
- Chang, S.-G.; Choi, K.-D.; Jang, S.-H.; Shin, H.-C. Role of Disulfide Bonds in the Structure and Activity of Human Insulin. Mol. Cells 2003, 16, 323–330. [Google Scholar]
- Arunagiri, A.; Haataja, L.; Pottekat, A.; Pamenan, F.; Kim, S.; Zeltser, L.M.; Paton, A.W.; Paton, J.C.; Tsai, B.; Itkin-Ansari, P.; et al. Proinsulin Misfolding Is an Early Event in the Progression to Type 2 Diabetes. eLife 2019, 8, e44532. [Google Scholar] [CrossRef]
- Weiss, M.; Steiner, D.F.; Philipson, L.H. Insulin Biosynthesis, Secretion, Structure, and Structure-Activity Relationships. In Endotext; Feingold, K.R., Anawalt, B., Boyce, A., Chrousos, G., de Herder, W.W., Dhatariya, K., Dungan, K., Hershman, J.M., Hofland, J., Kalra, S., et al., Eds.; MDText.com, Inc.: South Dartmouth, MA, USA, 2000. [Google Scholar]
- Dalbey, R.E.; Lively, M.O.; Bron, S.; van Dijl, J.M. The Chemistry and Enzymology of the Type I Signal Peptidases. Protein Sci. 1997, 6, 1129–1138. [Google Scholar] [CrossRef] [PubMed]
- Meur, G.; Simon, A.; Harun, N.; Virally, M.; Dechaume, A.; Bonnefond, A.; Fetita, S.; Tarasov, A.I.; Guillausseau, P.-J.; Boesgaard, T.W.; et al. Insulin Gene Mutations Resulting in Early-Onset Diabetes: Marked Differences in Clinical Presentation, Metabolic Status, and Pathogenic Effect through Endoplasmic Reticulum Retention. Diabetes 2010, 59, 653–661. [Google Scholar] [CrossRef] [PubMed]
- Liu, M.; Lara-Lemus, R.; Shan, S.; Wright, J.; Haataja, L.; Barbetti, F.; Guo, H.; Larkin, D.; Arvan, P. Impaired Cleavage of Preproinsulin Signal Peptide Linked to Autosomal-Dominant Diabetes. Diabetes 2012, 61, 828–837. [Google Scholar] [CrossRef] [PubMed]
- Rajan, S.; Eames, S.C.; Park, S.-Y.; Labno, C.; Bell, G.I.; Prince, V.E.; Philipson, L.H. In Vitro Processing and Secretion of Mutant Insulin Proteins That Cause Permanent Neonatal Diabetes. Am. J. Physiol. Endocrinol. Metab. 2010, 298, E403–E410. [Google Scholar] [CrossRef]
- Polak, M.; Dechaume, A.; Cavé, H.; Nimri, R.; Crosnier, H.; Sulmont, V.; de Kerdanet, M.; Scharfmann, R.; Lebenthal, Y.; Froguel, P.; et al. Heterozygous Missense Mutations in the Insulin Gene Are Linked to Permanent Diabetes Appearing in the Neonatal Period or in Early Infancy: A Report from the French ND (Neonatal Diabetes) Study Group. Diabetes 2008, 57, 1115–1119. [Google Scholar] [CrossRef]
- Dimova, R.; Tankova, T.; Gergelcheva, I.; Tournev, I.; Konstantinova, M. A Family with Permanent Neonatal Diabetes Due to a Novel Mutation in INS Gene. Diabetes Res. Clin. Pr. 2015, 108, e28–e30. [Google Scholar] [CrossRef]
- Yang, Y.; Hua, Q.-X.; Liu, J.; Shimizu, E.H.; Choquette, M.H.; Mackin, R.B.; Weiss, M.A. Solution Structure of Proinsulin: Connecting Domain Flexibility and Prohormone Processing. J. Biol. Chem. 2010, 285, 7847–7851. [Google Scholar] [CrossRef]
- Todorova, N.; Marinelli, F.; Piana, S.; Yarovsky, I. Exploring the Folding Free Energy Landscape of Insulin Using Bias Exchange Metadynamics. J. Phys. Chem. B 2009, 113, 3556–3564. [Google Scholar] [CrossRef]
- Rege, N.K.; Liu, M.; Yang, Y.; Dhayalan, B.; Wickramasinghe, N.P.; Chen, Y.-S.; Rahimi, L.; Guo, H.; Haataja, L.; Sun, J.; et al. Evolution of Insulin at the Edge of Foldability and Its Medical Implications. Proc. Natl. Acad. Sci. USA 2020, 117, 29618–29628. [Google Scholar] [CrossRef]
- Weiss, M.A.; Nguyen, D.T.; Khait, I.; Inouye, K.; Frank, B.H.; Beckage, M.; O’Shea, E.; Shoelson, S.E.; Karplus, M.; Neuringer, L.J. Two-Dimensional NMR and Photo-CIDNP Studies of the Insulin Monomer: Assignment of Aromatic Resonances with Application to Protein Folding, Structure, and Dynamics. Biochemistry 1989, 28, 9855–9873. [Google Scholar] [CrossRef]
- Yang, Y.; Chan, L. Monogenic Diabetes: What It Teaches Us on the Common Forms of Type 1 and Type 2 Diabetes. Endocr. Rev. 2016, 37, 190–222. [Google Scholar] [CrossRef]
- Nishi, M.; Nanjo, K. Insulin Gene Mutations and Diabetes. J. Diabetes Investig. 2011, 2, 92–100. [Google Scholar] [CrossRef]
- Støy, J.; Steiner, D.F.; Park, S.-Y.; Ye, H.; Philipson, L.H.; Bell, G.I. Clinical and Molecular Genetics of Neonatal Diabetes Due to Mutations in the Insulin Gene. Rev. Endocr. Metab. Disord. 2010, 11, 205–215. [Google Scholar] [CrossRef]
- Park, S.-Y.; Ye, H.; Steiner, D.F.; Bell, G.I. Mutant Proinsulin Proteins Associated with Neonatal Diabetes Are Retained in the Endoplasmic Reticulum and Not Efficiently Secreted. Biochem. Biophys. Res. Commun. 2010, 391, 1449–1454. [Google Scholar] [CrossRef]
- Arunagiri, A.; Haataja, L.; Cunningham, C.N.; Shrestha, N.; Tsai, B.; Qi, L.; Liu, M.; Arvan, P. Misfolded Proinsulin in the Endoplasmic Reticulum during Development of Beta Cell Failure in Diabetes. Ann. N. Y. Acad. Sci. 2018, 1418, 5–19. [Google Scholar] [CrossRef]
- Allen, J.R.; Nguyen, L.X.; Sargent, K.E.G.; Lipson, K.L.; Hackett, A.; Urano, F. High ER Stress in Beta-Cells Stimulates Intracellular Degradation of Misfolded Insulin. Biochem. Biophys. Res. Commun. 2004, 324, 166–170. [Google Scholar] [CrossRef]
- Costes, S. Targeting Protein Misfolding to Protect Pancreatic Beta-Cells in Type 2 Diabetes. Curr. Opin. Pharmacol. 2018, 43, 104–110. [Google Scholar] [CrossRef]
- Brange, J.; Andersen, L.; Laursen, E.D.; Meyn, G.; Rasmussen, E. Toward Understanding Insulin Fibrillation. J. Pharm. Sci. 1997, 86, 517–525. [Google Scholar] [CrossRef]
- Choi, J.H.; May, B.C.H.; Wille, H.; Cohen, F.E. Molecular Modeling of the Misfolded Insulin Subunit and Amyloid Fibril. Biophys. J. 2009, 97, 3187–3195. [Google Scholar] [CrossRef]
- Haataja, L.; Snapp, E.; Wright, J.; Liu, M.; Hardy, A.B.; Wheeler, M.B.; Markwardt, M.L.; Rizzo, M.A.; Arvan, P. Proinsulin Intermolecular Interactions during Secretory Trafficking in Pancreatic β Cells. J. Biol. Chem. 2013, 288, 1896–1906. [Google Scholar] [CrossRef]
- Weiss, M.A.; Lawrence, M.C. A Thing of Beauty: Structure and Function of Insulin’s “Aromatic Triplet”. Diabetes Obes. Metab. 2018, 20, 51–63. [Google Scholar] [CrossRef] [PubMed]
- Gorai, B.; Vashisth, H. Progress in Simulation Studies of Insulin Structure and Function. Front. Endocrinol. 2022, 13, 908724. [Google Scholar] [CrossRef]
- Raghunathan, S.; El Hage, K.; Desmond, J.L.; Zhang, L.; Meuwly, M. The Role of Water in the Stability of Wild-Type and Mutant Insulin Dimers. J. Phys. Chem. B 2018, 122, 7038–7048. [Google Scholar] [CrossRef] [PubMed]
- Derewenda, U.; Derewenda, Z.; Dodson, G.G.; Hubbard, R.E.; Korber, F. Molecular Structure of Insulin: The Insulin Monomer and Its Assembly. Br. Med. Bull. 1989, 45, 4–18. [Google Scholar] [CrossRef] [PubMed]
- Pandyarajan, V.; Phillips, N.B.; Rege, N.; Lawrence, M.C.; Whittaker, J.; Weiss, M.A. Contribution of TyrB26 to the Function and Stability of Insulin. J. Biol. Chem. 2016, 291, 12978–12990. [Google Scholar] [CrossRef]
- Hostens, K.; Pavlovic, D.; Zambre, Y.; Ling, Z.; Van Schravendijk, C.; Eizirik, D.L.; Pipeleers, D.G. Exposure of Human Islets to Cytokines Can Result in Disproportionately Elevated Proinsulin Release. J. Clin. Invest. 1999, 104, 67–72. [Google Scholar] [CrossRef]
- Kahn, S.E.; Halban, P.A. Release of Incompletely Processed Proinsulin Is the Cause of the Disproportionate Proinsulinemia of NIDDM. Diabetes 1997, 46, 1725–1732. [Google Scholar] [CrossRef]
- Grill, V.; Pigon, J.; Hartling, S.G.; Binder, C.; Efendic, S. Effects of Dexamethasone on Glucose-Induced Insulin and Proinsulin Release in Low and High Insulin Responders. Metabolism 1990, 39, 251–258. [Google Scholar] [CrossRef]
- Davidson, H.W.; Rhodes, C.J.; Hutton, J.C. Intraorganellar Calcium and PH Control Proinsulin Cleavage in the Pancreatic Beta Cell via Two Distinct Site-Specific Endopeptidases. Nature 1988, 333, 93–96. [Google Scholar] [CrossRef]
- Goodge, K.A.; Hutton, J.C. Translational Regulation of Proinsulin Biosynthesis and Proinsulin Conversion in the Pancreatic Beta-Cell. Semin. Cell Dev. Biol. 2000, 11, 235–242. [Google Scholar] [CrossRef]
- Smeekens, S.P.; Montag, A.G.; Thomas, G.; Albiges-Rizo, C.; Carroll, R.; Benig, M.; Phillips, L.A.; Martin, S.; Ohagi, S.; Gardner, P. Proinsulin Processing by the Subtilisin-Related Proprotein Convertases Furin, PC2, and PC3. Proc. Natl. Acad. Sci. USA 1992, 89, 8822–8826. [Google Scholar] [CrossRef]
- Orci, L.; Halban, P.; Perrelet, A.; Amherdt, M.; Ravazzola, M.; Anderson, R.G. PH-Independent and -Dependent Cleavage of Proinsulin in the Same Secretory Vesicle. J. Cell Biol. 1994, 126, 1149–1156. [Google Scholar] [CrossRef]
- Shibasaki, Y.; Kawakami, T.; Kanazawa, Y.; Akanuma, Y.; Takaku, F. Posttranslational Cleavage of Proinsulin Is Blocked by a Point Mutation in Familial Hyperproinsulinemia. J. Clin. Invest. 1985, 76, 378–380. [Google Scholar] [CrossRef]
- Rhodes, C.J.; Alarcón, C. What Beta-Cell Defect Could Lead to Hyperproinsulinemia in NIDDM? Some Clues from Recent Advances Made in Understanding the Proinsulin-Processing Mechanism. Diabetes 1994, 43, 511–517. [Google Scholar] [CrossRef]
- Michael, J.; Carroll, R.; Swift, H.H.; Steiner, D.F. Studies on the Molecular Organization of Rat Insulin Secretory Granules. J. Biol. Chem. 1987, 262, 16531–16535. [Google Scholar] [CrossRef]
- Davidson, H.W.; Wenzlau, J.M.; O’Brien, R.M. Zinc Transporter 8 (ZnT8) and β Cell Function. Trends Endocrinol. Metab. 2014, 25, 415–424. [Google Scholar] [CrossRef]
- Mukherjee, S.; Mondal, S.; Deshmukh, A.A.; Gopal, B.; Bagchi, B. What Gives an Insulin Hexamer Its Unique Shape and Stability? Role of Ten Confined Water Molecules. J. Phys. Chem. B 2018, 122, 1631–1637. [Google Scholar] [CrossRef]
- Weiss, M.A. The Structure and Function of Insulin: Decoding the TR Transition. Vitam. Horm. 2009, 80, 33–49. [Google Scholar] [CrossRef]
- Chang, X.; Jorgensen, A.M.; Bardrum, P.; Led, J.J. Solution Structures of the R6 Human Insulin Hexamer. Biochemistry 1997, 36, 9409–9422. [Google Scholar] [CrossRef]
- Omar-Hmeadi, M.; Idevall-Hagren, O. Insulin Granule Biogenesis and Exocytosis. Cell. Mol. Life Sci. 2021, 78, 1957–1970. [Google Scholar] [CrossRef]
- Newsholme, P.; Krause, M. Nutritional Regulation of Insulin Secretion: Implications for Diabetes. Clin. Biochem. Rev. 2012, 33, 35–47. [Google Scholar] [PubMed]
- Secretion of Insulin in Response to Diet and Hormones. Pancreapedia Exocrine Pancreas Knowledge Base; Version 2; American Pancreatic Association, Posted 23 December 2020. Available online: https://doi.org/10.3998/panc.2020.16 (accessed on 6 December 2022).
- Suckale, J.; Solimena, M. The Insulin Secretory Granule as a Signaling Hub. Trends Endocrinol. Metab. 2010, 21, 599–609. [Google Scholar] [CrossRef] [PubMed]
- Kelley, K.M.; Schmidt, K.E.; Berg, L.; Sak, K.; Galima, M.M.; Gillespie, C.; Balogh, L.; Hawayek, A.; Reyes, J.A.; Jamison, M. Comparative Endocrinology of the Insulin-like Growth Factor-Binding Protein. J. Endocrinol. 2002, 175, 3–18. [Google Scholar] [CrossRef] [PubMed]
- Froesch, E.R.; Zapf, J. Insulin-like Growth Factors and Insulin: Comparative Aspects. Diabetologia 1985, 28, 485–493. [Google Scholar] [CrossRef] [PubMed]
- Pullen, R.A.; Lindsay, D.G.; Wood, S.P.; Tickle, I.J.; Blundell, T.L.; Wollmer, A.; Krail, G.; Brandenburg, D.; Zahn, H.; Gliemann, J.; et al. Receptor-Binding Region of Insulin. Nature 1976, 259, 369–373. [Google Scholar] [CrossRef] [PubMed]
- Papaioannou, A.; Kuyucak, S.; Kuncic, Z. Molecular Dynamics Simulations of Insulin: Elucidating the Conformational Changes That Enable Its Binding. PLoS ONE 2015, 10, e0144058. [Google Scholar] [CrossRef]
- Li, J.; Park, J.; Mayer, J.P.; Webb, K.J.; Uchikawa, E.; Wu, J.; Liu, S.; Zhang, X.; Stowell, M.H.B.; Choi, E.; et al. Synergistic Activation of the Insulin Receptor via Two Distinct Sites. Nat. Struct. Mol. Biol. 2022, 29, 357–368. [Google Scholar] [CrossRef]
- Uchikawa, E.; Choi, E.; Shang, G.; Yu, H.; Bai, X.-C. Activation Mechanism of the Insulin Receptor Revealed by Cryo-EM Structure of the Fully Liganded Receptor-Ligand Complex. eLife 2019, 8, e48630. [Google Scholar] [CrossRef]
- Menting, J.G.; Whittaker, J.; Margetts, M.B.; Whittaker, L.J.; Kong, G.K.-W.; Smith, B.J.; Watson, C.J.; Záková, L.; Kletvíková, E.; Jiráček, J.; et al. How Insulin Engages Its Primary Binding Site on the Insulin Receptor. Nature 2013, 493, 241–245. [Google Scholar] [CrossRef]
- De Meyts, P. Insulin/Receptor Binding: The Last Piece of the Puzzle? What Recent Progress on the Structure of the Insulin/Receptor Complex Tells Us (or Not) about Negative Cooperativity and Activation. Bioessays 2015, 37, 389–397. [Google Scholar] [CrossRef]
- Accili, D.; Cama, A.; Barbetti, F.; Kadowaki, H.; Kadowaki, T.; Taylor, S.I. Insulin Resistance Due to Mutations of the Insulin Receptor Gene: An Overview. J. Endocrinol. Invest. 1992, 15, 857–864. [Google Scholar] [CrossRef]
- Taylor, S.I.; Cama, A.; Accili, D.; Barbetti, F.; Quon, M.J.; de la Luz Sierra, M.; Suzuki, Y.; Koller, E.; Levy-Toledano, R.; Wertheimer, E. Mutations in the Insulin Receptor Gene. Endocr. Rev. 1992, 13, 566–595. [Google Scholar] [CrossRef]
- Flier, J.S.; Kahn, C.R.; Jarrett, D.B.; Roth, J. Characterization of Antibodies to the Insulin Receptor: A Cause of Insulin-Resistant Diabetes in Man. J. Clin. Invest. 1976, 58, 1442–1449. [Google Scholar] [CrossRef]
- Flier, J.S.; Kahn, C.R.; Roth, J.; Bar, R.S. Antibodies That Impair Insulin Receptor Binding in an Unusual Diabetic Syndrome with Severe Insulin Resistance. Science 1975, 190, 63–65. [Google Scholar] [CrossRef]
- Najjar, S.M.; Perdomo, G. Hepatic Insulin Clearance: Mechanism and Physiology. Physiology 2019, 34, 198–215. [Google Scholar] [CrossRef]
- Najjar, S.M.; Caprio, S.; Gastaldelli, A. Insulin Clearance in Health and Disease. Annu. Rev. Physiol. 2023, 85, 1. [Google Scholar] [CrossRef]
- Leissring, M.A.; González-Casimiro, C.M.; Merino, B.; Suire, C.N.; Perdomo, G. Targeting Insulin-Degrading Enzyme in Insulin Clearance. Int. J. Mol. Sci. 2021, 22, 2235. [Google Scholar] [CrossRef]
- Poy, M.N.; Yang, Y.; Rezaei, K.; Fernström, M.A.; Lee, A.D.; Kido, Y.; Erickson, S.K.; Najjar, S.M. CEACAM1 Regulates Insulin Clearance in Liver. Nat. Genet. 2002, 30, 270–276. [Google Scholar] [CrossRef]
- Rubenstein, A.H.; Mako, M.E.; Horwitz, D.L. Insulin and the Kidney. Nephron 1975, 15, 306–326. [Google Scholar] [CrossRef]
- Rubenstein, A.H.; Spitz, I. Role of the Kidney in Insulin Metabolism and Excretion. Diabetes 1968, 17, 161–169. [Google Scholar] [CrossRef]
- Duckworth, W.C.; Bennett, R.G.; Hamel, F.G. Insulin Degradation: Progress and Potential. Endocr. Rev. 1998, 19, 608–624. [Google Scholar] [CrossRef] [PubMed]
- Koh, H.-C.E.; Cao, C.; Mittendorfer, B. Insulin Clearance in Obesity and Type 2 Diabetes. Int. J. Mol. Sci. 2022, 23, 596. [Google Scholar] [CrossRef] [PubMed]
- Valera Mora, M.E.; Scarfone, A.; Calvani, M.; Greco, A.V.; Mingrone, G. Insulin Clearance in Obesity. J. Am. Coll. Nutr. 2003, 22, 487–493. [Google Scholar] [CrossRef] [PubMed]
- Bizzotto, R.; Tricò, D.; Natali, A.; Gastaldelli, A.; Muscelli, E.; De Fronzo, R.A.; Arslanian, S.; Ferrannini, E.; Mari, A. New Insights on the Interactions Between Insulin Clearance and the Main Glucose Homeostasis Mechanisms. Diabetes Care 2021, 44, 2115–2123. [Google Scholar] [CrossRef]
- Spoto, B.; Pisano, A.; Zoccali, C. Insulin Resistance in Chronic Kidney Disease: A Systematic Review. Am. J. Physiol. Ren. Physiol. 2016, 311, F1087–F1108. [Google Scholar] [CrossRef]
- Wiseman, M.J.; Saunders, A.J.; Keen, H.; Viberti, G. Effect of Blood Glucose Control on Increased Glomerular Filtration Rate and Kidney Size in Insulin-Dependent Diabetes. N. Engl. J. Med. 1985, 312, 617–621. [Google Scholar] [CrossRef]
- Jones, A.G.; Hattersley, A.T. The Clinical Utility of C-Peptide Measurement in the Care of Patients with Diabetes. Diabet. Med. 2013, 30, 803–817. [Google Scholar] [CrossRef]
- Kamiya, H.; Zhang, W.; Ekberg, K.; Wahren, J.; Sima, A.A.F. C-Peptide Reverses Nociceptive Neuropathy in Type 1 Diabetes. Diabetes 2006, 55, 3581–3587. [Google Scholar] [CrossRef]
- Samnegård, B.; Jacobson, S.H.; Jaremko, G.; Johansson, B.-L.; Ekberg, K.; Isaksson, B.; Eriksson, L.; Wahren, J.; Sjöquist, M. C-Peptide Prevents Glomerular Hypertrophy and Mesangial Matrix Expansion in Diabetic Rats. Nephrol. Dial. Transpl. 2005, 20, 532–538. [Google Scholar] [CrossRef]
- Johansson, J.; Ekberg, K.; Shafqat, J.; Henriksson, M.; Chibalin, A.; Wahren, J.; Jörnvall, H. Molecular Effects of Proinsulin C-Peptide. Biochem. Biophys. Res. Commun. 2002, 295, 1035–1040. [Google Scholar] [CrossRef]
- Rigler, R.; Pramanik, A.; Jonasson, P.; Kratz, G.; Jansson, O.T.; Nygren, P.; Stâhl, S.; Ekberg, K.; Johansson, B.; Uhlén, S.; et al. Specific Binding of Proinsulin C-Peptide to Human Cell Membranes. Proc. Natl. Acad. Sci. USA 1999, 96, 13318–13323. [Google Scholar] [CrossRef]
- Galloway, J.A.; Hooper, S.A.; Spradlin, C.T.; Howey, D.C.; Frank, B.H.; Bowsher, R.R.; Anderson, J.H. Biosynthetic Human Proinsulin. Review of Chemistry, in Vitro and in Vivo Receptor Binding, Animal and Human Pharmacology Studies, and Clinical Trial Experience. Diabetes Care 1992, 15, 666–692. [Google Scholar] [CrossRef]
- Steiner, D.F. On the Role of the Proinsulin C-Peptide. Diabetes 1978, 27 (Suppl. 1), 145–148. [Google Scholar] [CrossRef]
- Mahajan, A.; Wessel, J.; Willems, S.M.; Zhao, W.; Robertson, N.R.; Chu, A.Y.; Gan, W.; Kitajima, H.; Taliun, D.; Rayner, N.W.; et al. Refining the Accuracy of Validated Target Identification through Coding Variant Fine-Mapping in Type 2 Diabetes. Nat. Genet. 2018, 50, 559–571. [Google Scholar] [CrossRef]
- Little, R.R.; Wielgosz, R.I.; Josephs, R.; Kinumi, T.; Takatsu, A.; Li, H.; Stein, D.; Burns, C. Implementing a Reference Measurement System for C-Peptide: Successes and Lessons Learned. Clin. Chem. 2017, 63, 1447–1456. [Google Scholar] [CrossRef]
- Kuzuya, H.; Blix, P.M.; Horwitz, D.L.; Steiner, D.F.; Rubenstein, A.H. Determination of Free and Total Insulin and C-Peptide in Insulin-Treated Diabetics. Diabetes 1977, 26, 22–29. [Google Scholar] [CrossRef]
- Davis, A.K.; DuBose, S.N.; Haller, M.J.; Miller, K.M.; DiMeglio, L.A.; Bethin, K.E.; Goland, R.S.; Greenberg, E.M.; Liljenquist, D.R.; Ahmann, A.J.; et al. Prevalence of Detectable C-Peptide According to Age at Diagnosis and Duration of Type 1 Diabetes. Diabetes Care 2015, 38, 476–481. [Google Scholar] [CrossRef]
- Bonser, A.M.; Garcia-Webb, P. C-Peptide Measurement: Methods and Clinical Utility. Crit. Rev. Clin. Lab. Sci. 1984, 19, 297–352. [Google Scholar] [CrossRef]
- Little, R.R.; Rohlfing, C.L.; Tennill, A.L.; Madsen, R.W.; Polonsky, K.S.; Myers, G.L.; Greenbaum, C.J.; Palmer, J.P.; Rogatsky, E.; Stein, D.T. Standardization of C-Peptide Measurements. Clin. Chem. 2008, 54, 1023–1026. [Google Scholar] [CrossRef]
- Leighton, E.; Sainsbury, C.A.; Jones, G.C. A Practical Review of C-Peptide Testing in Diabetes. Diabetes Ther. 2017, 8, 475–487. [Google Scholar] [CrossRef]
- Faber, O.K.; Binder, C.; Markussen, J.; Heding, L.G.; Naithani, V.K.; Kuzuya, H.; Blix, P.; Horwitz, D.L.; Rubenstein, A.H. Characterization of Seven C-Peptide Antisera. Diabetes 1978, 27 (Suppl. 1), 170–177. [Google Scholar] [CrossRef] [PubMed]
- Halban, P.A. Proinsulin Processing in the Regulated and the Constitutive Secretory Pathway. Diabetologia 1994, 37 (Suppl. 2), S65–S72. [Google Scholar] [CrossRef] [PubMed]
- Stoll, R.W.; Touber, J.L.; Menahan, L.A.; Williams, R.H. Clearance of Porcine Insulin, Proinsulin, and Connecting Peptide by the Isolated Rat Liver. Proc. Soc. Exp. Biol. Med. 1970, 133, 894–896. [Google Scholar] [CrossRef] [PubMed]
- Rubenstein, A.H.; Pottenger, L.A.; Mako, M.; Getz, G.S.; Steiner, D.F. The Metabolism of Proinsulin and Insulin by the Liver. J. Clin. Invest. 1972, 51, 912–921. [Google Scholar] [CrossRef]
- Peavy, D.E.; Brunner, M.R.; Duckworth, W.C.; Hooker, C.S.; Frank, B.H. Receptor Binding and Biological Potency of Several Split Forms (Conversion Intermediates) of Human Proinsulin. Studies in Cultured IM-9 Lymphocytes and in Vivo and in Vitro in Rats. J. Biol. Chem. 1985, 260, 13989–13994. [Google Scholar] [CrossRef]
- Peavy, D.E.; Abram, J.D.; Frank, B.H.; Duckworth, W.C. In Vitro Activity of Biosynthetic Human Proinsulin. Receptor Binding and Biologic Potency of Proinsulin and Insulin in Isolated Rat Adipocytes. Diabetes 1984, 33, 1062–1067. [Google Scholar] [CrossRef]
- Prager, R.; Schernthaner, G. Receptor Binding Properties of Human Insulin (Recombinant DNA) and Human Proinsulin and Their Interaction at the Receptor Site. Diabetes Care 1982, 5 (Suppl. 2), 104–106. [Google Scholar] [CrossRef]
- Malaguarnera, R.; Sacco, A.; Voci, C.; Pandini, G.; Vigneri, R.; Belfiore, A. Proinsulin Binds with High Affinity the Insulin Receptor Isoform A and Predominantly Activates the Mitogenic Pathway. Endocrinology 2012, 153, 2152–2163. [Google Scholar] [CrossRef]
- Papaioannou, A.; Kuyucak, S.; Kuncic, Z. Elucidating the Activation Mechanism of the Insulin-Family Proteins with Molecular Dynamics Simulations. PLoS ONE 2016, 11, e0161459. [Google Scholar] [CrossRef]
- Frasca, F.; Pandini, G.; Scalia, P.; Sciacca, L.; Mineo, R.; Costantino, A.; Goldfine, I.D.; Belfiore, A.; Vigneri, R. Insulin Receptor Isoform A, a Newly Recognized, High-Affinity Insulin-like Growth Factor II Receptor in Fetal and Cancer Cells. Mol. Cell. Biol. 1999, 19, 3278–3288. [Google Scholar] [CrossRef]
- Storlien, L.H.; Higgins, J.A.; Thomas, T.C.; Brown, M.A.; Wang, H.Q.; Huang, X.F.; Else, P.L. Diet Composition and Insulin Action in Animal Models. Br. J. Nutr. 2000, 83 (Suppl. 1), S85–S90. [Google Scholar] [CrossRef]
- Sah, S.P.; Singh, B.; Choudhary, S.; Kumar, A. Animal Models of Insulin Resistance: A Review. Pharmacol. Rep. 2016, 68, 1165–1177. [Google Scholar] [CrossRef]
- King, A.J.F. The Use of Animal Models in Diabetes Research. Br. J. Pharmacol. 2012, 166, 877–894. [Google Scholar] [CrossRef]
- Rees, D.A.; Alcolado, J.C. Animal Models of Diabetes Mellitus. Diabet. Med. 2005, 22, 359–370. [Google Scholar] [CrossRef]
- Moriyama, H.; Abiru, N.; Paronen, J.; Sikora, K.; Liu, E.; Miao, D.; Devendra, D.; Beilke, J.; Gianani, R.; Gill, R.G.; et al. Evidence for a Primary Islet Autoantigen (Preproinsulin 1) for Insulitis and Diabetes in the Nonobese Diabetic Mouse. Proc. Natl. Acad. Sci. USA 2003, 100, 10376–10381. [Google Scholar] [CrossRef]
- Mehran, A.E.; Templeman, N.M.; Brigidi, G.S.; Lim, G.E.; Chu, K.-Y.; Hu, X.; Botezelli, J.D.; Asadi, A.; Hoffman, B.G.; Kieffer, T.J.; et al. Hyperinsulinemia Drives Diet-Induced Obesity Independently of Brain Insulin Production. Cell Metab. 2012, 16, 723–737. [Google Scholar] [CrossRef]
- Clark, J.L.; Steiner, D.F. Insulin Biosynthesis in the Rat: Demonstration of Two Proinsulins. Proc. Natl. Acad. Sci. USA 1969, 62, 278–285. [Google Scholar] [CrossRef]
- Edlund, T.; Walker, M.D.; Barr, P.J.; Rutter, W.J. Cell-Specific Expression of the Rat Insulin Gene: Evidence for Role of Two Distinct 5’ Flanking Elements. Science 1985, 230, 912–916. [Google Scholar] [CrossRef]
- Papasani, M.R.; Robison, B.D.; Hardy, R.W.; Hill, R.A. Early Developmental Expression of Two Insulins in Zebrafish (Danio Rerio). Physiol. Genom. 2006, 27, 79–85. [Google Scholar] [CrossRef]
- Londraville, R.L.; Prokop, J.W.; Duff, R.J.; Liu, Q.; Tuttle, M. On the Molecular Evolution of Leptin, Leptin Receptor, and Endospanin. Front. Endocrinol. 2017, 8, 58. [Google Scholar] [CrossRef]
- Wernersson, R.; Frogne, T.; Rescan, C.; Hansson, L.; Bruun, C.; Grønborg, M.; Jensen, J.N.; Madsen, O.D. Analysis Artefacts of the INS-IGF2 Fusion Transcript. BMC Mol. Biol. 2015, 16, 13. [Google Scholar] [CrossRef] [PubMed]
- Bailetti, D.; Sentinelli, F.; Prudente, S.; Cimini, F.A.; Barchetta, I.; Totaro, M.; Di Costanzo, A.; Barbonetti, A.; Leonetti, F.; Cavallo, M.G.; et al. Deep Resequencing of 9 Candidate Genes Identifies a Role for ARAP1 and IGF2BP2 in Modulating Insulin Secretion Adjusted for Insulin Resistance in Obese Southern Europeans. Int. J. Mol. Sci. 2022, 23, 1221. [Google Scholar] [CrossRef] [PubMed]
- Wasserfall, C.; Nick, H.S.; Campbell-Thompson, M.; Beachy, D.; Haataja, L.; Kusmartseva, I.; Posgai, A.; Beery, M.; Rhodes, C.; Bonifacio, E.; et al. Persistence of Pancreatic Insulin MRNA Expression and Proinsulin Protein in Type 1 Diabetes Pancreata. Cell Metab. 2017, 26, 568–575. [Google Scholar] [CrossRef] [PubMed]
- Kanatsuna, N.; Delli, A.; Andersson, C.; Nilsson, A.-L.; Vaziri-Sani, F.; Larsson, K.; Carlsson, A.; Cedervall, E.; Jönsson, B.; Neiderud, J.; et al. Doubly Reactive INS-IGF2 Autoantibodies in Children with Newly Diagnosed Autoimmune (Type 1) Diabetes. Scand. J. Immunol. 2015, 82, 361–369. [Google Scholar] [CrossRef]
- Rotwein, P. The Insulin-like Growth Factor 2 Gene and Locus in Nonmammalian Vertebrates: Organizational Simplicity with Duplication but Limited Divergence in Fish. J. Biol. Chem. 2018, 293, 15912–15932. [Google Scholar] [CrossRef]
- Brosch, M.; Saunders, G.I.; Frankish, A.; Collins, M.O.; Yu, L.; Wright, J.; Verstraten, R.; Adams, D.J.; Harrow, J.; Choudhary, J.S.; et al. Shotgun Proteomics Aids Discovery of Novel Protein-Coding Genes, Alternative Splicing, and “Resurrected” Pseudogenes in the Mouse Genome. Genome Res. 2011, 21, 756–767. [Google Scholar] [CrossRef]
- Amarger, V.; Nguyen, M.; Van Laere, A.-S.; Braunschweig, M.; Nezer, C.; Georges, M.; Andersson, L. Comparative Sequence Analysis of the INS-IGF2-H19 Gene Cluster in Pigs. Mamm. Genome 2002, 13, 388–398. [Google Scholar] [CrossRef]
- Sleutels, F.; Tjon, G.; Ludwig, T.; Barlow, D.P. Imprinted Silencing of Slc22a2 and Slc22a3 Does Not Need Transcriptional Overlap between Igf2r and Air. EMBO J. 2003, 22, 3696–3704. [Google Scholar] [CrossRef]
- Rotwein, P. The Complex Genetics of Human Insulin-like Growth Factor 2 Are Not Reflected in Public Databases. J. Biol. Chem. 2018, 293, 4324–4333. [Google Scholar] [CrossRef]
- Monk, D.; Sanches, R.; Arnaud, P.; Apostolidou, S.; Hills, F.A.; Abu-Amero, S.; Murrell, A.; Friess, H.; Reik, W.; Stanier, P.; et al. Imprinting of IGF2 P0 Transcript and Novel Alternatively Spliced INS-IGF2 Isoforms Show Differences between Mouse and Human. Hum. Mol. Genet. 2006, 15, 1259–1269. [Google Scholar] [CrossRef]
- Radhakrishnan, V.K.; Ravichandran, K.; Eke, C.; Ortiz-Vicil, A.; Tan, Q.; De León, M.; De León, D.D. Methylation of a Newly Identified Region of the INS-IGF2 Gene Determines IGF2 Expression in Breast Cancer Tumors and in Breast Cancer Cells. Oncotarget 2020, 11, 3904. [Google Scholar] [CrossRef]
- Barresi, V.; Cosentini, I.; Scuderi, C.; Napoli, S.; Di Bella, V.; Spampinato, G.; Condorelli, D.F. Fusion Transcripts of Adjacent Genes: New Insights into the World of Human Complex Transcripts in Cancer. Int. J. Mol. Sci. 2019, 20, 5252. [Google Scholar] [CrossRef]
- Chung, W.K.; Erion, K.; Florez, J.C.; Hattersley, A.T.; Hivert, M.-F.; Lee, C.G.; McCarthy, M.I.; Nolan, J.J.; Norris, J.M.; Pearson, E.R.; et al. Precision Medicine in Diabetes: A Consensus Report from the American Diabetes Association (ADA) and the European Association for the Study of Diabetes (EASD). Diabetes Care 2020, 43, 1617–1635. [Google Scholar] [CrossRef]
- Bourgeois, S.; Sawatani, T.; Van Mulders, A.; De Leu, N.; Heremans, Y.; Heimberg, H.; Cnop, M.; Staels, W. Towards a Functional Cure for Diabetes Using Stem Cell-Derived Beta Cells: Are We There Yet? Cells 2021, 10, 191. [Google Scholar] [CrossRef]
- Kim, M.-K.; Kim, H.-S.; Lee, I.-K.; Park, K.-G. Endoplasmic Reticulum Stress and Insulin Biosynthesis: A Review. Exp. Diabetes Res. 2012, 2012, 509437. [Google Scholar] [CrossRef]
- Guerrero-Hernández, A.; Leon-Aparicio, D.; Chavez-Reyes, J.; Olivares-Reyes, J.A.; DeJesus, S. Endoplasmic Reticulum Stress in Insulin Resistance and Diabetes. Cell Calcium 2014, 56, 311–322. [Google Scholar] [CrossRef]
- Ozcan, U.; Cao, Q.; Yilmaz, E.; Lee, A.-H.; Iwakoshi, N.N.; Ozdelen, E.; Tuncman, G.; Görgün, C.; Glimcher, L.H.; Hotamisligil, G.S. Endoplasmic Reticulum Stress Links Obesity, Insulin Action, and Type 2 Diabetes. Science 2004, 306, 457–461. [Google Scholar] [CrossRef]
- Nakatani, Y.; Kaneto, H.; Kawamori, D.; Yoshiuchi, K.; Hatazaki, M.; Matsuoka, T.; Ozawa, K.; Ogawa, S.; Hori, M.; Yamasaki, Y.; et al. Involvement of Endoplasmic Reticulum Stress in Insulin Resistance and Diabetes. J. Biol. Chem. 2005, 280, 847–851. [Google Scholar] [CrossRef]
- Salvadó, L.; Palomer, X.; Barroso, E.; Vázquez-Carrera, M. Targeting Endoplasmic Reticulum Stress in Insulin Resistance. Trends Endocrinol. Metab. 2015, 26, 438–448. [Google Scholar] [CrossRef]
- Maltoni, G.; Franceschi, R.; Di Natale, V.; Al-Qaisi, R.; Greco, V.; Bertorelli, R.; De Sanctis, V.; Quattrone, A.; Mantovani, V.; Cauvin, V.; et al. Next Generation Sequencing Analysis of MODY-X Patients: A Case Report Series. J. Pers. Med. 2022, 12, 1613. [Google Scholar] [CrossRef]
- Alam, M.; Arunagiri, A.; Haataja, L.; Torres, M.; Larkin, D.; Kappler, J.; Jin, N.; Arvan, P. Predisposition to Proinsulin Misfolding as a Genetic Risk to Diet-Induced Diabetes. Diabetes 2021, 70, 2580–2594. [Google Scholar] [CrossRef] [PubMed]
- Dean, B.M.; Becker, F.; McNally, J.M.; Tarn, A.C.; Schwartz, G.; Gale, E.A.; Bottazzo, G.F. Insulin Autoantibodies in the Pre-Diabetic Period: Correlation with Islet Cell Antibodies and Development of Diabetes. Diabetologia 1986, 29, 339–342. [Google Scholar] [CrossRef] [PubMed]
- Potter, K.N.; Wilkin, T.J. The Molecular Specificity of Insulin Autoantibodies. Diabetes Metab. Res. Rev. 2000, 16, 338–353. [Google Scholar] [CrossRef] [PubMed]
- Atkinson, M.A.; Maclaren, N.K.; Riley, W.J.; Winter, W.E.; Fisk, D.D.; Spillar, R.P. Are Insulin Autoantibodies Markers for Insulin-Dependent Diabetes Mellitus? Diabetes 1986, 35, 894–898. [Google Scholar] [CrossRef]
- Habener, J.F.; Stoffers, D.A. A Newly Discovered Role of Transcription Factors Involved in Pancreas Development and the Pathogenesis of Diabetes Mellitus. Proc. Assoc. Am. Physicians 1998, 110, 12–21. [Google Scholar]
- Mitchell, S.M.S.; Frayling, T.M. The Role of Transcription Factors in Maturity-Onset Diabetes of the Young. Mol. Genet. Metab. 2002, 77, 35–43. [Google Scholar] [CrossRef]
- Damcott, C.M.; Pollin, T.I.; Reinhart, L.J.; Ott, S.H.; Shen, H.; Silver, K.D.; Mitchell, B.D.; Shuldiner, A.R. Polymorphisms in the Transcription Factor 7-like 2 (TCF7L2) Gene Are Associated with Type 2 Diabetes in the Amish: Replication and Evidence for a Role in Both Insulin Secretion and Insulin Resistance. Diabetes 2006, 55, 2654–2659. [Google Scholar] [CrossRef]
- Navarro Gonzalez, J.; Zweig, A.S.; Speir, M.L.; Schmelter, D.; Rosenbloom, K.R.; Raney, B.J.; Powell, C.C.; Nassar, L.R.; Maulding, N.D.; Lee, C.M.; et al. The UCSC Genome Browser Database: 2021 Update. Nucleic Acids Res. 2021, 49, D1046–D1057. [Google Scholar] [CrossRef]
- Ghoussaini, M.; Mountjoy, E.; Carmona, M.; Peat, G.; Schmidt, E.M.; Hercules, A.; Fumis, L.; Miranda, A.; Carvalho-Silva, D.; Buniello, A.; et al. Open Targets Genetics: Systematic Identification of Trait-Associated Genes Using Large-Scale Genetics and Functional Genomics. Nucleic Acids Res. 2021, 49, D1311–D1320. [Google Scholar] [CrossRef]
- Arnold, M.; Raffler, J.; Pfeufer, A.; Suhre, K.; Kastenmüller, G. SNiPA: An Interactive, Genetic Variant-Centered Annotation Browser. Bioinformatics 2015, 31, 1334–1336. [Google Scholar] [CrossRef]
- Brown, G.R.; Hem, V.; Katz, K.S.; Ovetsky, M.; Wallin, C.; Ermolaeva, O.; Tolstoy, I.; Tatusova, T.; Pruitt, K.D.; Maglott, D.R.; et al. Gene: A Gene-Centered Information Resource at NCBI. Nucleic Acids Res. 2015, 43, D36–D42. [Google Scholar] [CrossRef]
- Tamura, K.; Peterson, D.; Peterson, N.; Stecher, G.; Nei, M.; Kumar, S. MEGA5: Molecular Evolutionary Genetics Analysis Using Maximum Likelihood, Evolutionary Distance, and Maximum Parsimony Methods. Mol. Biol. Evol. 2011, 28, 2731–2739. [Google Scholar] [CrossRef]
- Thompson, J.D.; Higgins, D.G.; Gibson, T.J. CLUSTAL W: Improving the Sensitivity of Progressive Multiple Sequence Alignment through Sequence Weighting, Position-Specific Gap Penalties and Weight Matrix Choice. Nucleic Acids Res. 1994, 22, 4673–4680. [Google Scholar] [CrossRef]
- Papadopoulos, J.S.; Agarwala, R. COBALT: Constraint-Based Alignment Tool for Multiple Protein Sequences. Bioinformatics 2007, 23, 1073–1079. [Google Scholar] [CrossRef]
- Leinonen, R.; Sugawara, H.; Shumway, M. The Sequence Read Archive. Nucleic Acids Res. 2011, 39, D19–D21. [Google Scholar] [CrossRef]
- Frankish, A.; Diekhans, M.; Ferreira, A.-M.; Johnson, R.; Jungreis, I.; Loveland, J.; Mudge, J.M.; Sisu, C.; Wright, J.; Armstrong, J.; et al. GENCODE Reference Annotation for the Human and Mouse Genomes. Nucleic Acids Res. 2019, 47, D766–D773. [Google Scholar] [CrossRef]
- Patro, R.; Duggal, G.; Love, M.I.; Irizarry, R.A.; Kingsford, C. Salmon Provides Fast and Bias-Aware Quantification of Transcript Expression. Nat. Methods 2017, 14, 417–419. [Google Scholar] [CrossRef]
- Starruß, J.; de Back, W.; Brusch, L.; Deutsch, A. Morpheus: A User-Friendly Modeling Environment for Multiscale and Multicellular Systems Biology. Bioinformatics 2014, 30, 1331–1332. [Google Scholar] [CrossRef]
- Berman, H.M.; Westbrook, J.; Feng, Z.; Gilliland, G.; Bhat, T.N.; Weissig, H.; Shindyalov, I.N.; Bourne, P.E. The Protein Data Bank. Nucleic Acids Res. 2000, 28, 235–242. [Google Scholar] [CrossRef]
- Pettersen, E.F.; Goddard, T.D.; Huang, C.C.; Meng, E.C.; Couch, G.S.; Croll, T.I.; Morris, J.H.; Ferrin, T.E. UCSF ChimeraX: Structure Visualization for Researchers, Educators, and Developers. Protein Sci. 2021, 30, 70–82. [Google Scholar] [CrossRef]
- Scapin, G.; Dandey, V.P.; Zhang, Z.; Prosise, W.; Hruza, A.; Kelly, T.; Mayhood, T.; Strickland, C.; Potter, C.S.; Carragher, B. Structure of the Insulin Receptor–Insulin Complex by Single-Particle Cryo-EM Analysis. Nature 2018, 556, 122–125. [Google Scholar] [CrossRef] [PubMed]











| BioProject | Details | Samples with INS | INS TPM | INS–IGF2 TPM | INSR TPM | % rs3842753 | % rs3842752 | % rs689 |
|---|---|---|---|---|---|---|---|---|
| PRJNA217347 | pancreatic islet donors | 86 | 16,730.85 | 4.62 | 15.73 | 58.70 | 33.41 | 58.02 |
| PRJNA587101 | circadian control of human in vitro islet maturation | 84 | 9810.66 | 0.93 | 14.03 | 99.22 | 0.00 | 21.76 |
| PRJNA422401 | pancreatic islet donors | 82 | 158,258.15 | 14.55 | 11.46 | 79.46 | 14.37 | 73.37 |
| PRJNA638360 | human islets | 66 | 244,231.55 | 63.57 | 16.38 | 71.44 | 21.84 | 65.93 |
| PRJNA671458 | human β cell dysfunction | 64 | 120,539.80 | 18.46 | 13.60 | 61.94 | 22.69 | 85.29 |
| PRJNA723013 | pancreatic adenocarcinoma | 38 | 690.01 | 0.03 | 15.50 | 96.34 | 3.49 | 44.59 |
| PRJNA865345 | pancreatic cancer precursors | 23 | 3871.01 | 0.22 | 18.19 | 67.22 | 26.12 | 40.31 |
| PRJNA248621 | human islets | 22 | 34,362.72 | 0.98 | 9.43 | 74.55 | 10.00 | 31.33 |
| PRJNA540989 | pancreatic ductal adenocarcinoma | 20 | 450.69 | 0.01 | 5.55 | 81.70 | 10.75 | 49.63 |
| PRJNA34535 | NIH Epigenomics Roadmap Initiative | 19 | 51,300.19 | 4.12 | 14.74 | 99.95 | 0.00 | 58.24 |
| PRJNA402080 | human islet | 19 | 103,070.06 | 9.11 | 10.35 | 62.89 | 24.00 | 70.05 |
| PRJNA280220 | islet cell | 18 | 27,584.13 | 0.81 | 9.22 | 61.41 | 31.24 | 46.96 |
| PRJNA287037 | insulin secretion and diabetes risk | 18 | 176,313.01 | 32.36 | 11.72 | 65.41 | 18.33 | 53.76 |
| PRJNA553683 | Islets | 18 | 12,790.08 | 0.69 | 8.09 | 76.54 | 17.54 | 59.05 |
| PRJNA703993 | pancreatic islets | 18 | 38,803.35 | 7.78 | 5.83 | 60.14 | 36.83 | 57.70 |
| PRJNA497610 | pancreatic beta cells | 16 | 126,692.88 | 2.82 | 5.89 | 63.43 | 26.46 | 23.07 |
| PRJNA691365 | pancreatic β cells | 16 | 316,037.03 | 57.23 | 3.31 | 52.65 | 33.10 | 40.37 |
| PRJNA752997 | type 1 diabetes | 16 | 209,389.83 | 19.22 | 9.85 | 76.84 | 10.23 | 36.60 |
| PRJNA484008 | pancreatic neuroendocrine tumors | 16 | 36,626.03 | 5.90 | 17.18 | 64.55 | 17.13 | 43.88 |
| PRJNA490335 | pancreatic cancer | 16 | 3706.33 | 0.19 | 3.75 | 93.42 | 6.48 | 78.33 |
| PRJNA716264 | patient-derived organoids | 10 | 1023.80 | 0.15 | 19.79 | 64.31 | 25.89 | 64.08 |
| PRJNA630983 | pancreatic ductal adenocarcinoma | 7 | 116.67 | 0.01 | 55.89 | 35.33 | 42.66 | 53.13 |
Disclaimer/Publisher’s Note: The statements, opinions and data contained in all publications are solely those of the individual author(s) and contributor(s) and not of MDPI and/or the editor(s). MDPI and/or the editor(s) disclaim responsibility for any injury to people or property resulting from any ideas, methods, instructions or products referred to in the content. |
© 2023 by the authors. Licensee MDPI, Basel, Switzerland. This article is an open access article distributed under the terms and conditions of the Creative Commons Attribution (CC BY) license (https://creativecommons.org/licenses/by/4.0/).
Share and Cite
Cook, T.W.; Wilstermann, A.M.; Mitchell, J.T.; Arnold, N.E.; Rajasekaran, S.; Bupp, C.P.; Prokop, J.W. Understanding Insulin in the Age of Precision Medicine and Big Data: Under-Explored Nature of Genomics. Biomolecules 2023, 13, 257. https://doi.org/10.3390/biom13020257
Cook TW, Wilstermann AM, Mitchell JT, Arnold NE, Rajasekaran S, Bupp CP, Prokop JW. Understanding Insulin in the Age of Precision Medicine and Big Data: Under-Explored Nature of Genomics. Biomolecules. 2023; 13(2):257. https://doi.org/10.3390/biom13020257
Chicago/Turabian StyleCook, Taylor W., Amy M. Wilstermann, Jackson T. Mitchell, Nicholas E. Arnold, Surender Rajasekaran, Caleb P. Bupp, and Jeremy W. Prokop. 2023. "Understanding Insulin in the Age of Precision Medicine and Big Data: Under-Explored Nature of Genomics" Biomolecules 13, no. 2: 257. https://doi.org/10.3390/biom13020257
APA StyleCook, T. W., Wilstermann, A. M., Mitchell, J. T., Arnold, N. E., Rajasekaran, S., Bupp, C. P., & Prokop, J. W. (2023). Understanding Insulin in the Age of Precision Medicine and Big Data: Under-Explored Nature of Genomics. Biomolecules, 13(2), 257. https://doi.org/10.3390/biom13020257

