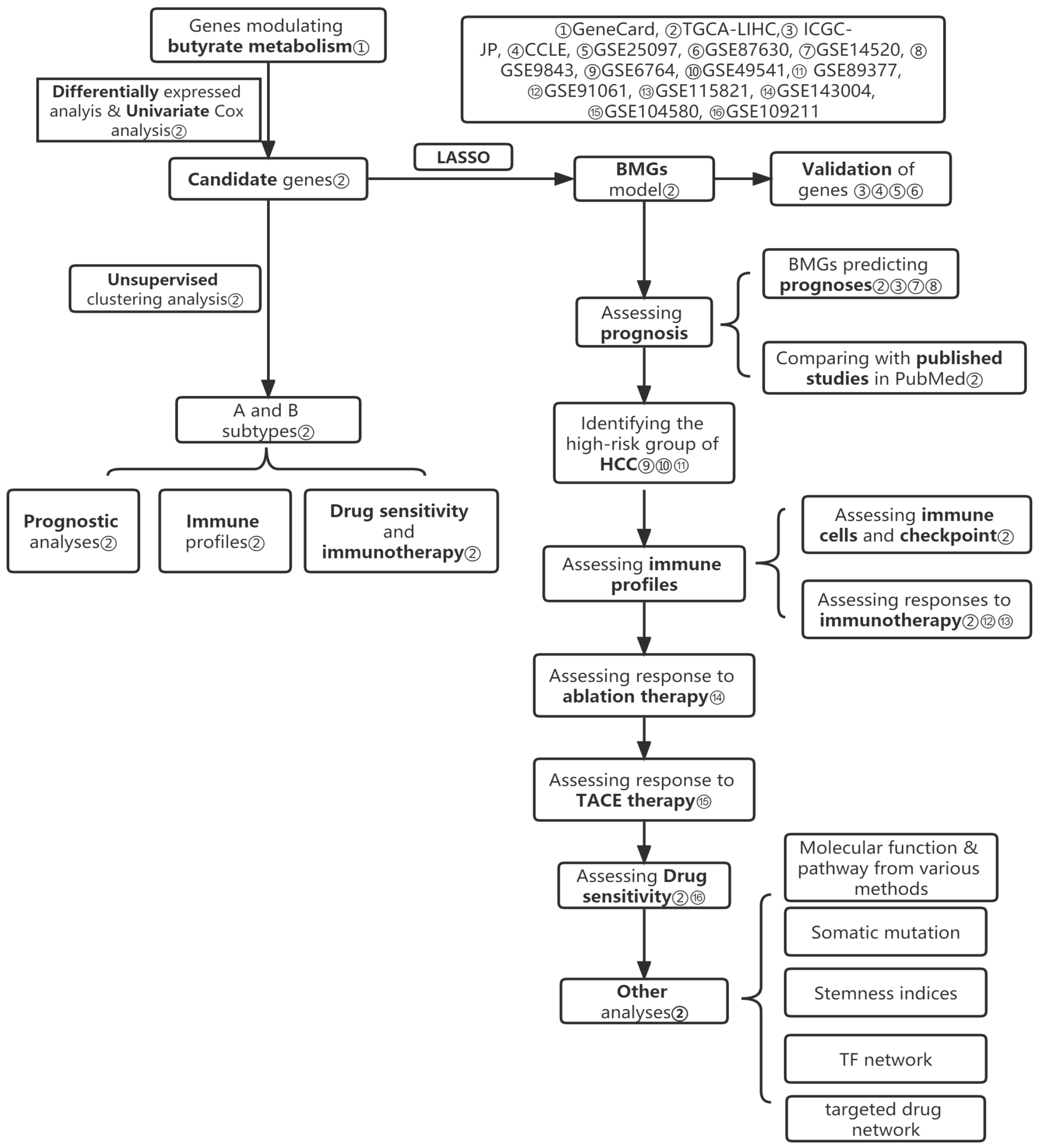
Genes Modulating Butyrate Metabolism for Assessing Clinical Prognosis and Responses to Systematic Therapies in Hepatocellular Carcinoma
Abstract
1. Introduction
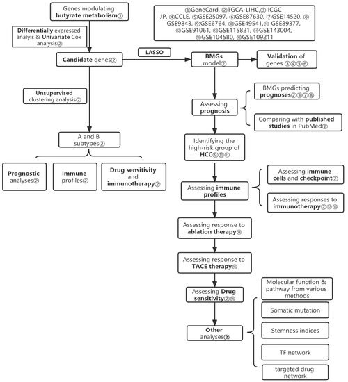
2. Materials and Methods
2.1. Data Acquisition
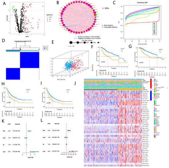
2.2. Identification of Butyrate-Related Subtype in HCC
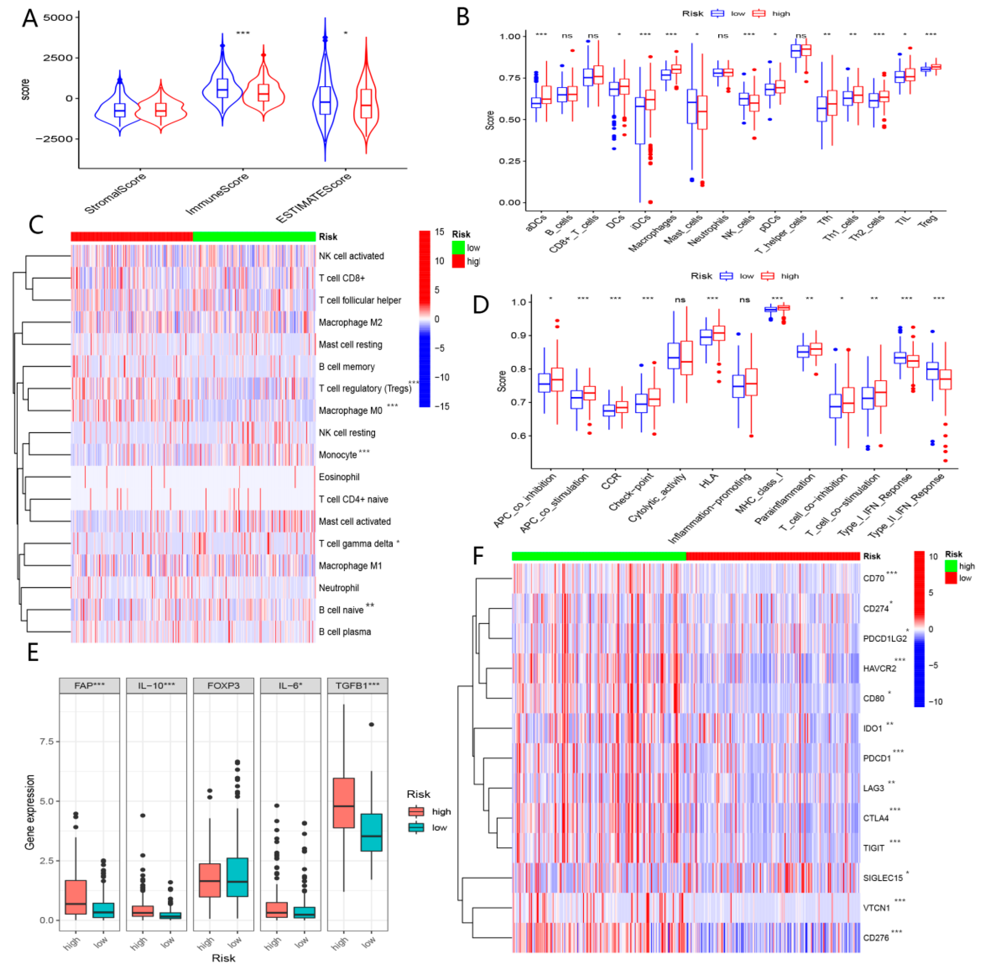
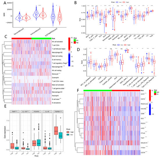
2.3. Prognostic Profiles and Immune Characteristics in Different Subtype Related to BM
2.4. The Role of BMGs in Predicting Clinical Prognoses in HCC
2.4.1. Construction and Validation of BMGs
2.4.2. The Correlation between BMGs and Clinical Indicators
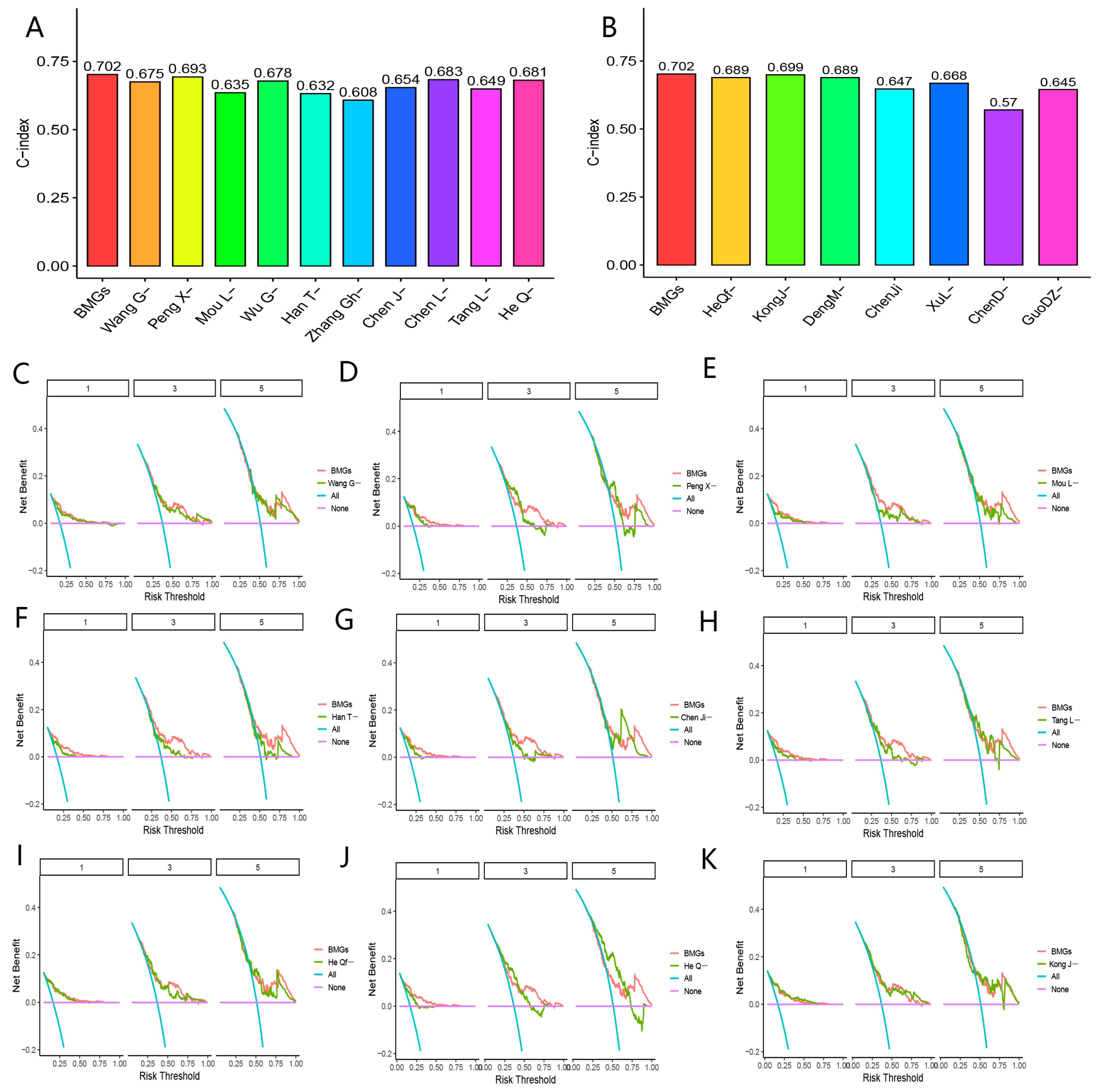
2.4.3. Comparison of BMGs with Other Studies
2.4.4. Construction of a Nomogram Based on BMGs
2.5. The Power of BMGs for the Early Detection of the Risk of HCC
2.6. The Significance of BMGs in Assessing the Responses to Diverse Therapies
2.6.1. The Role of BMGs in the Prediction of Responses to Immunotherapy
2.6.2. The Role of BMGs in Assessing the Efficacy of TACE and Ablation Therapy
2.6.3. The Role of BMGs in Assessing the Drug Sensitivity
2.7. Other Analyses
2.7.1. Somatic Mutation Analyses
2.7.2. Analysis of Molecular Functions and Pathways
2.7.3. Stemness Indices Analyses
2.8. Statistical Analyses
3. Results
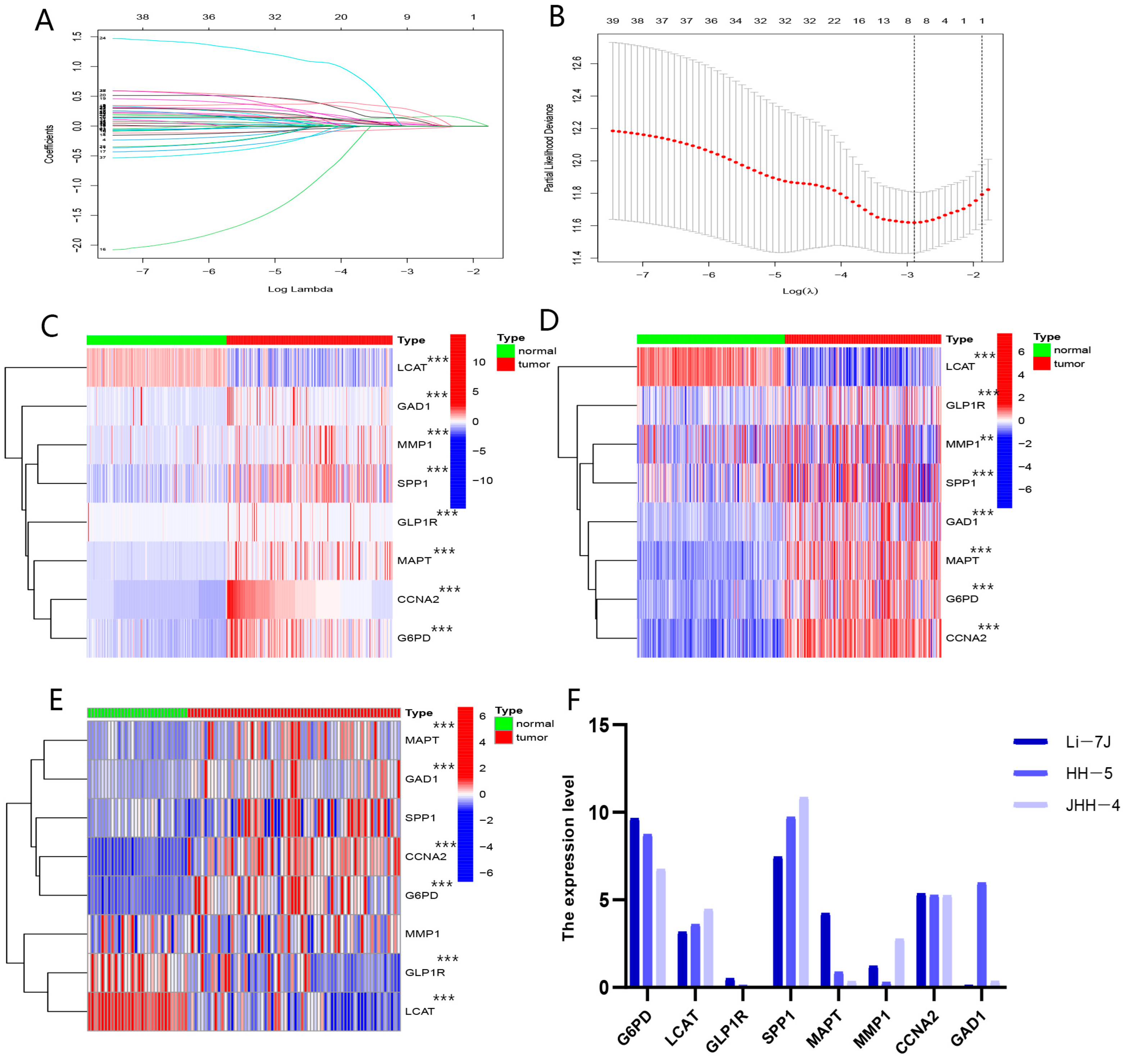
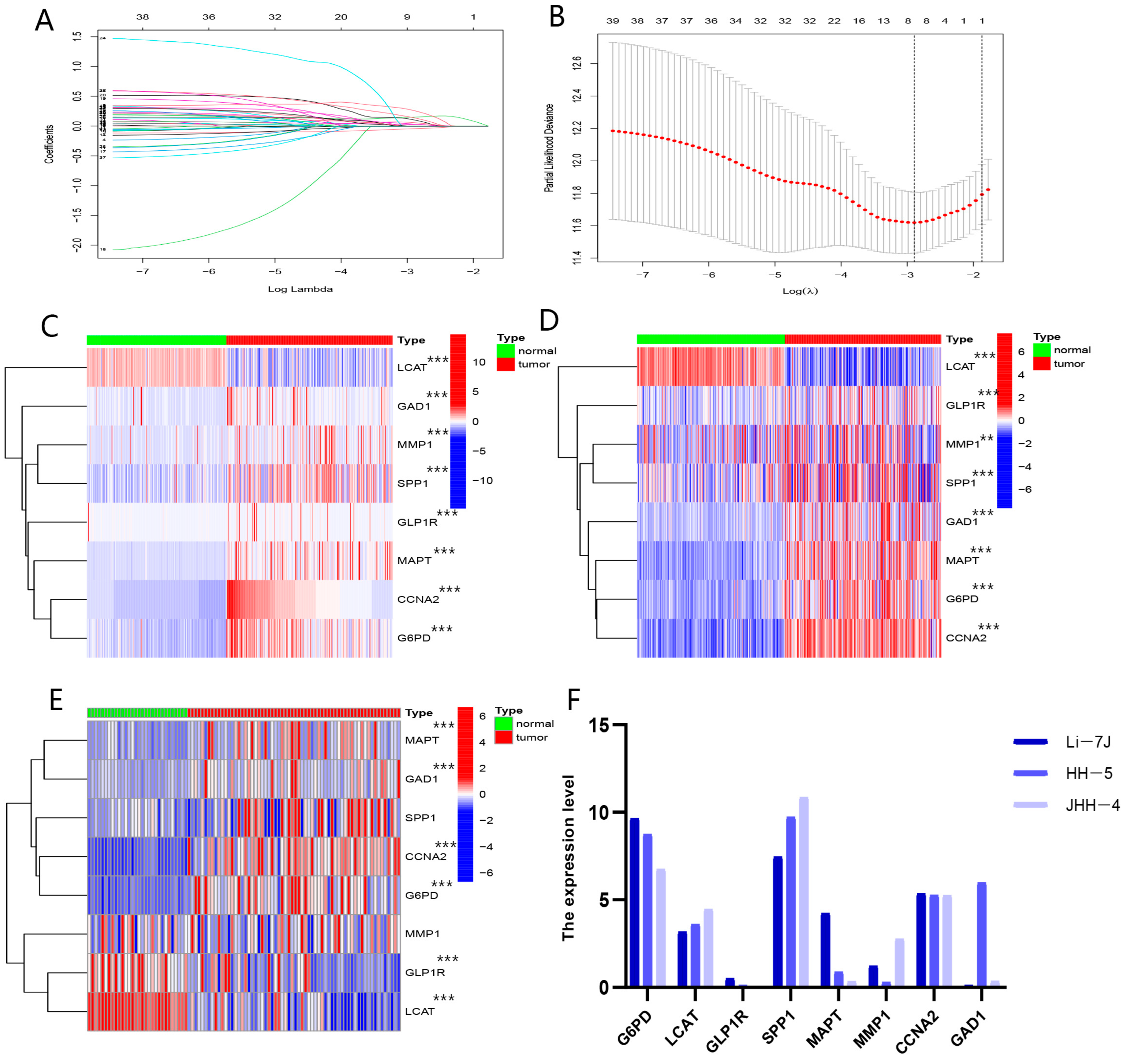
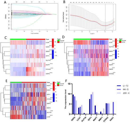
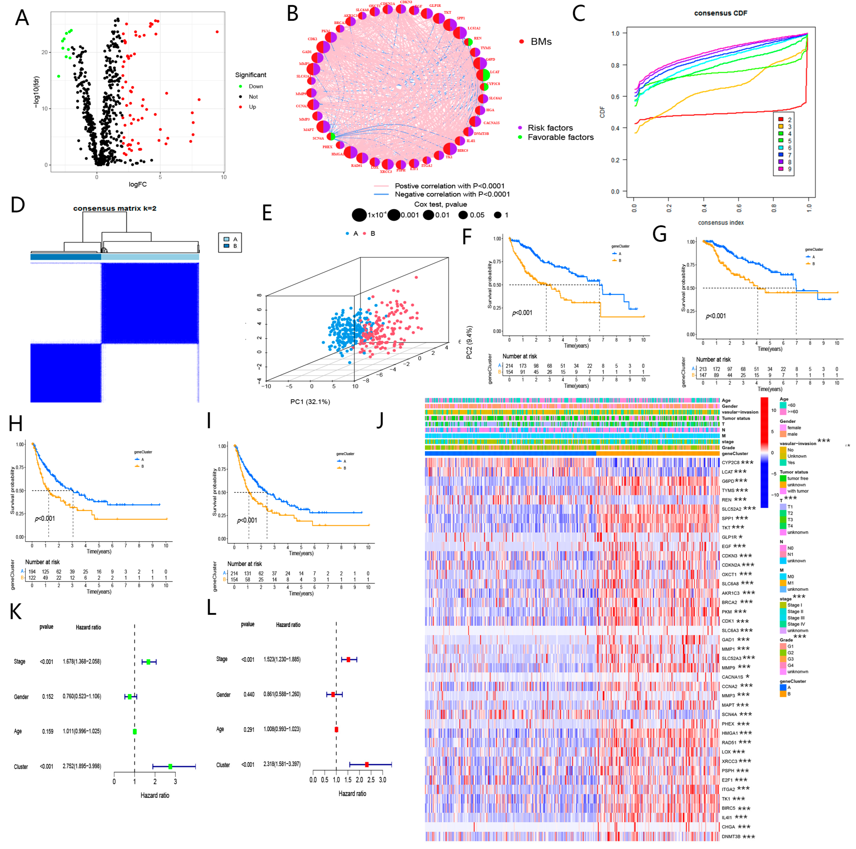
3.1. Identification of Candidate Genes
3.2. Identification of Butyrate Metabolism-Related Subtype in HCC
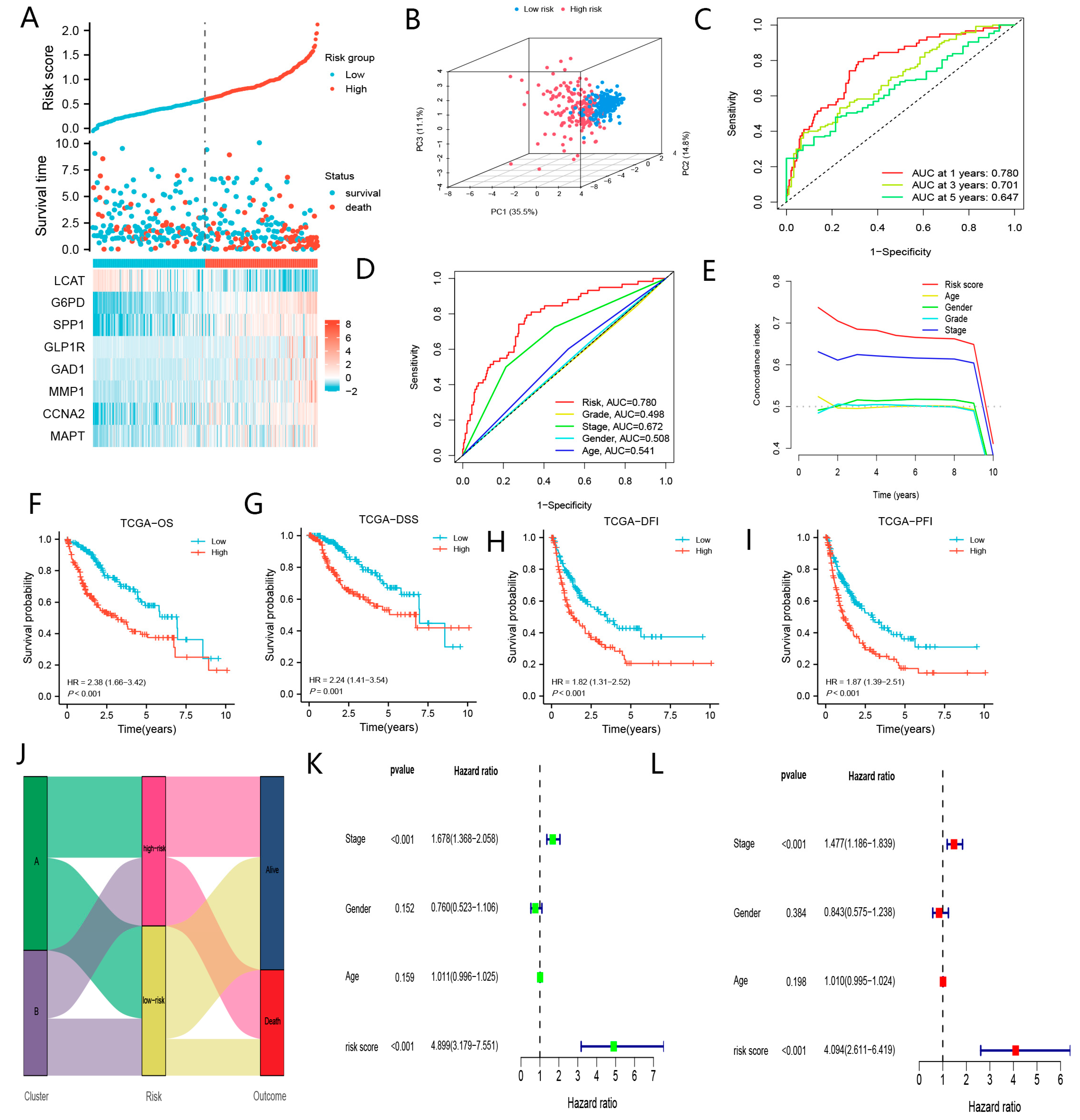
3.3. Excellent Performance of BMGs to Predict the Prognosis of HCC
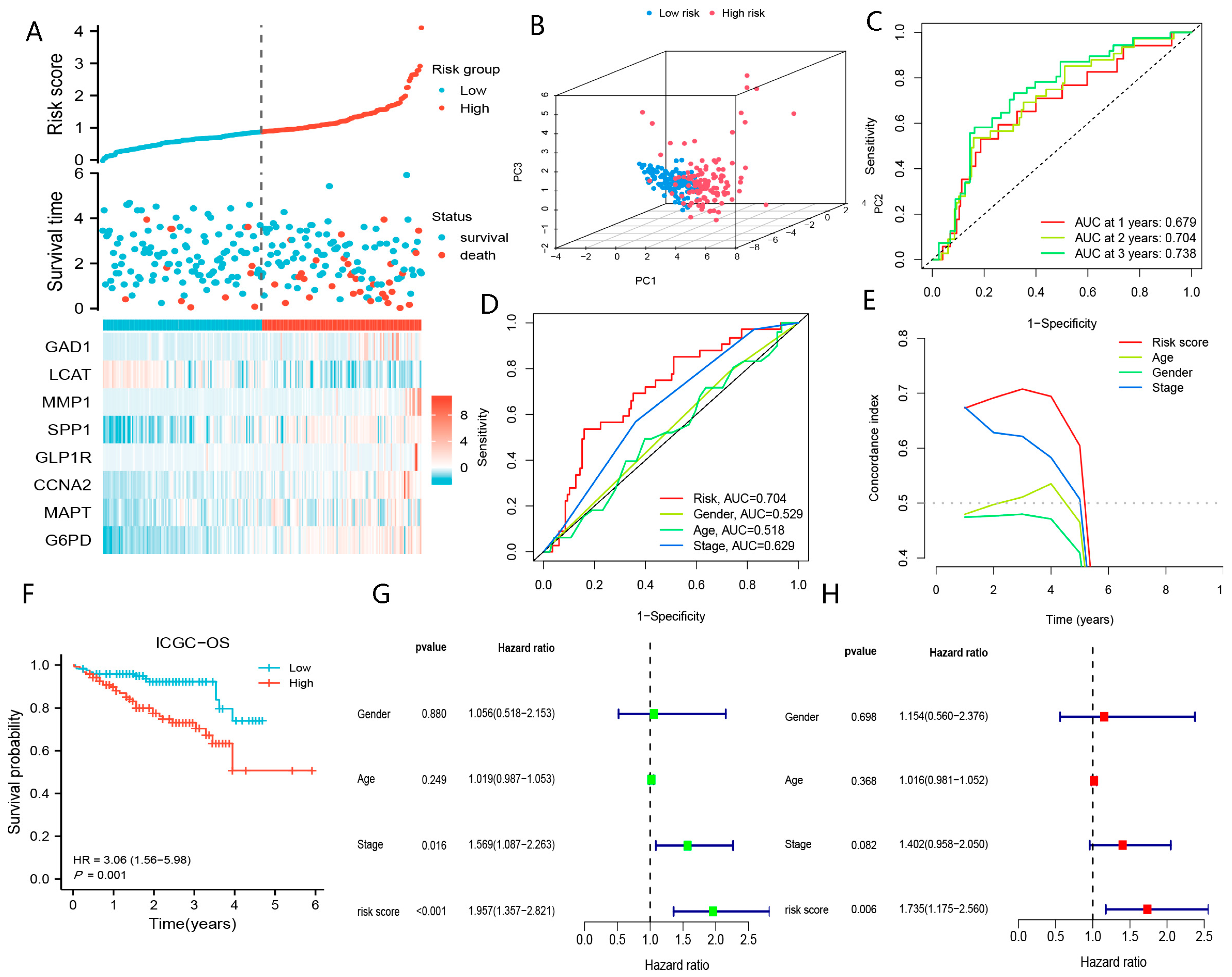
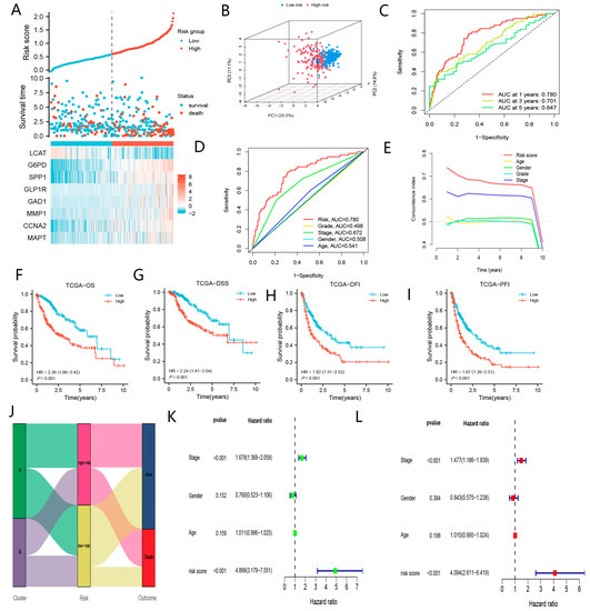
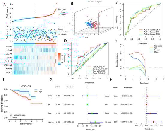
3.3.1. Construction and Validation of BMGs in Diverse Cohorts
3.3.2. The Correlation between BMGs and Clinical Indicators
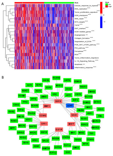
3.3.3. Stronger Predictive Performances of BMGs
3.3.4. Construction of BMGs-Based Nomogram
3.4. The Great Potential of BMGs for Determining the High-Risk Group of HCC
3.5. The Role of BMGs in Predicting Responses to Systematic Therapies
3.5.1. The Excellent Predictive Performances in Predicting Immunotherapy Responses
3.5.2. BMGs for Evaluation of Responses to TACE and Ablation Therapy
3.5.3. BMGs for Prediction of Drug Sensitivity
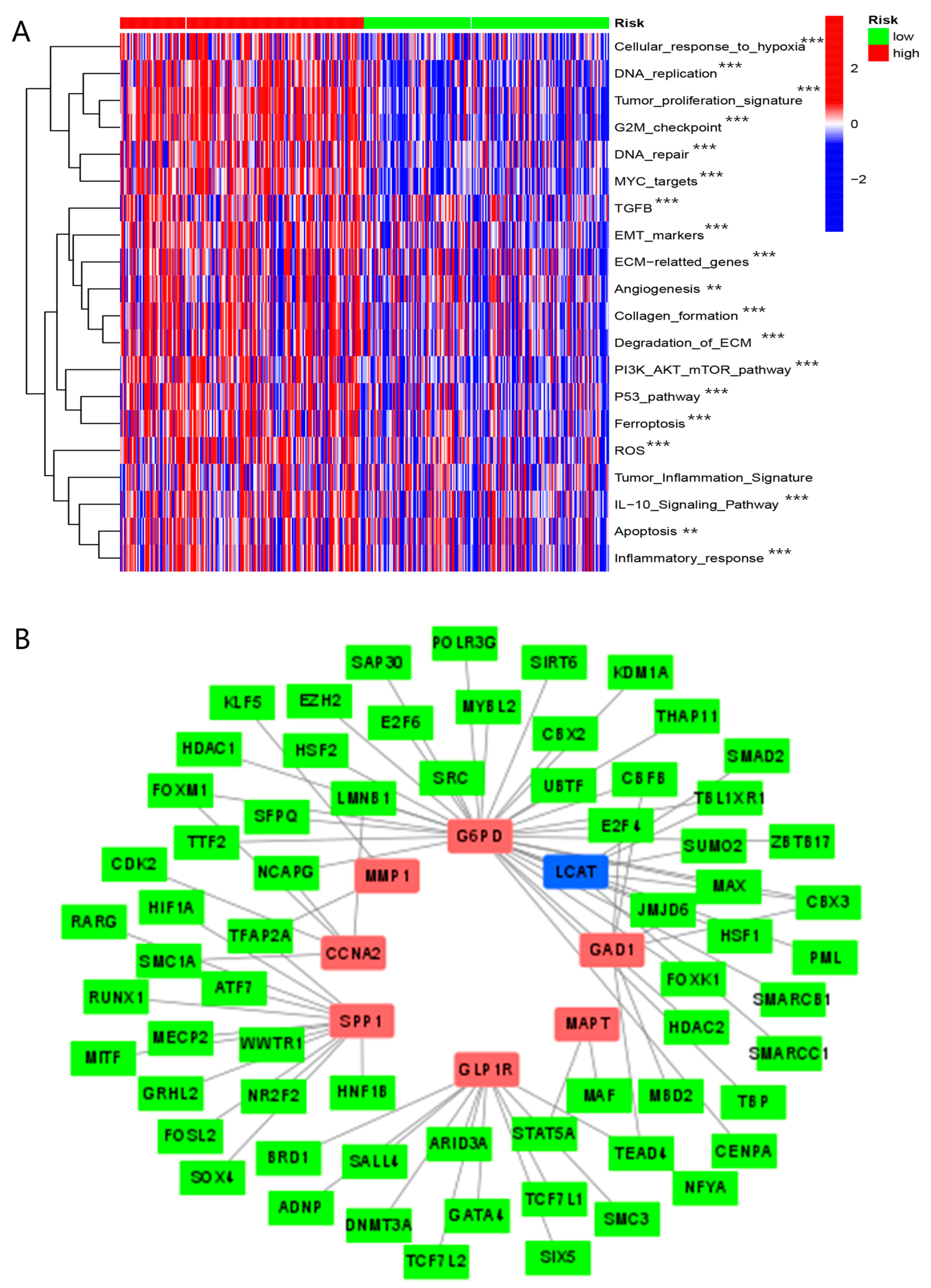
3.6. Analysis of Molecular Function in Different Groups
3.7. Stemness Indices Analysis
3.8. Somatic Mutation Analyses
4. Discussion
5. Conclusions
Supplementary Materials
Author Contributions
Funding
Institutional Review Board Statement
Informed Consent Statement
Data Availability Statement
Conflicts of Interest
Abbreviations
| HCC | hepatocellular carcinoma; | 
| LASSO | least absolute shrinkage and selection operator; | 
| TCGA | cancer Genome Atlas; | 
| TMB | tumor mutation burden; | 
| OS | overall survival; | 
| TME | tumor microenvironment; | 
| BM | butyrate matabolism | 
| BMGs | butyrate matabolism- related gene signature | 
| CR | complete response | 
| PR | partial response | 
| AUC | area under curve | 
References
- Sung, H.; Ferlay, J.; Siegel, R.L.; Laversanne, M.; Soerjomataram, I.; Jemal, A.; Bray, F. Global Cancer Statistics 2020: GLOBOCAN Estimates of Incidence and Mortality Worldwide for 36 Cancers in 185 Countries. CA Cancer J. Clin. 2021, 71, 209–249. [Google Scholar] [CrossRef] [PubMed]
 - Rebouissou, S.; Nault, J. Advances in molecular classification and precision oncology in hepatocellular carcinoma. J. Hepatol. 2020, 72, 215–229. [Google Scholar] [CrossRef] [PubMed]
 - Pillai, A.; Ahn, J.; Kulik, L. Integrating Genomics into Clinical Practice in Hepatocellular Carcinoma: The Challenges Ahead. Am. J. Gastroenterol. 2020, 115, 1960–1969. [Google Scholar] [CrossRef] [PubMed]
 - Greten, T.F.; Lai, C.W.; Li, G.; Staveley-O’Carroll, K.F. Targeted and Immune-Based Therapies for Hepatocellular Carcinoma. Gastroenterology 2019, 156, 510–524. [Google Scholar] [CrossRef]
 - Llovet, J.M.; Montal, R.; Sia, D.; Finn, R.S. Molecular therapies and precision medicine for hepatocellular carcinoma. Nat. Rev. Clin. Oncol. 2018, 15, 599–616. [Google Scholar] [CrossRef]
 - Cheng, W.Y.; Wu, C.Y.; Yu, J. The role of gut microbiota in cancer treatment: Friend or foe? Gut 2020, 69, 1867–1876. [Google Scholar] [CrossRef]
 - Gopalakrishnan, V.; Spencer, C.N.; Nezi, L.; Reuben, A.; Andrews, M.C.; Karpinets, T.V.; Prieto, P.A.; Vicente, D.; Hoffman, K.; Wei, S.C.; et al. Gut microbiome modulates response to anti-PD-1 immunotherapy in melanoma patients. Science 2018, 359, 97–103. [Google Scholar] [CrossRef]
 - Hosseinkhani, F.; Heinken, A.; Thiele, I.; Lindenburg, P.W.; Harms, A.C.; Hankemeier, T. The contribution of gut bacterial metabolites in the human immune signaling pathway of non-communicable diseases. Gut Microbes 2021, 13, 1882927. [Google Scholar] [CrossRef]
 - He, Y.; Fu, L.; Li, Y.; Wang, W.; Gong, M.; Zhang, J.; Dong, X.; Huang, J.; Wang, Q.; Mackay, C.R.; et al. Gut microbial metabolites facilitate anticancer therapy efficacy by modulating cytotoxic CD8+ T cell immunity. Cell Metab. 2021, 33, 988–1000.e7. [Google Scholar] [CrossRef]
 - Nomura, M.; Nagatomo, R.; Doi, K.; Shimizu, J.; Baba, K.; Saito, T.; Matsumoto, S.; Inoue, K.; Muto, M. Association of Short-Chain Fatty Acids in the Gut Microbiome with Clinical Response to Treatment with Nivolumab or Pembrolizumab in Patients with Solid Cancer Tumors. JAMA Netw. Open 2020, 3, e202895. [Google Scholar] [CrossRef]
 - Luu, M.; Riester, Z.; Baldrich, A.; Reichardt, N.; Yuille, S.; Busetti, A.; Klein, M.; Wempe, A.; Leister, H.; Raifer, H.; et al. Microbial short-chain fatty acids modulate CD8+ T cell responses and improve adoptive immunotherapy for cancer. Nat. Commun. 2021, 12, 4077. [Google Scholar] [CrossRef] [PubMed]
 - Rangan, P.; Mondino, A. Microbial short-chain fatty acids: A strategy to tune adoptive T cell therapy. J. Immunother. Cancer 2022, 10, e004147. [Google Scholar] [CrossRef] [PubMed]
 - Panebianco, C.; Villani, A.; Pisati, F.; Orsenigo, F.; Ulaszewska, M.; Latiano, T.P.; Potenza, A.; Andolfo, A.; Terracciano, F.; Tripodo, C.; et al. Butyrate, a postbiotic of intestinal bacteria, affects pancreatic cancer and gemcitabine response in in vitro and in vivo models. Biomed. Pharmacother. 2022, 151, 113163. [Google Scholar] [CrossRef]
 - Maggio, A.; Magli, A.; Rancati, T.; Fiorino, C.; Valvo, F.; Fellin, G.; Ricardi, U.; Munoz, F.; Cosentino, D.; Cazzaniga, L.F.; et al. Daily sodium butyrate enema for the prevention of radiation proctitis in prostate cancer patients undergoing radical radiation therapy: Results of a multicenter randomized placebo-controlled dose-finding phase 2 study. Int. J. Radiat. Oncol. Biol. Phys. 2014, 89, 518–524. [Google Scholar] [CrossRef] [PubMed]
 - Yu, Q.; Dai, W.; Ji, J.; Wu, L.; Feng, J.; Li, J.; Zheng, Y.; Li, Y.; Cheng, Z.; Zhang, J.; et al. Sodium butyrate inhibits aerobic glycolysis of hepatocellular carcinoma cells via the c-myc/hexokinase 2 pathway. J. Cell. Mol. Med. 2022, 26, 3031–3045. [Google Scholar] [CrossRef]
 - Zhou, X.Q.; Mao, X.M.; Fan, R.; Li, S.Y.; Shang, J.; Zhang, T.; Li, R.H.; Li, H.Q.; Hui, Y.; Chen, W.H.; et al. Trilobolide-6-O-isobutyrate suppresses hepatocellular carcinoma tumorigenesis through inhibition of IL-6/STAT3 signaling pathway. Phytother. Res. 2021, 35, 5741–5753. [Google Scholar] [CrossRef]
 - De Conti, A.; Tryndyak, V.; Heidor, R.; Jimenez, L.; Moreno, F.S.; Beland, F.A.; Rusyn, I.; Pogribny, I.P. Butyrate-containing structured lipids inhibit RAC1 and epithelial-to-mesenchymal transition markers: A chemopreventive mechanism against hepatocarcinogenesis. J. Nutr. Biochem. 2020, 86, 108496. [Google Scholar] [CrossRef]
 - Pant, K.; Saraya, A.; Venugopal, S.K. Oxidative stress plays a key role in butyrate-mediated autophagy via Akt/mTOR pathway in hepatoma cells. Chem. Biol. Interact. 2017, 273, 99–106. [Google Scholar] [CrossRef]
 - Cancer Genome Atlas Research Network. Comprehensive and Integrative Genomic Characterization of Hepatocellular Carcinoma. Cell 2017, 169, 1327–1341.e23. [Google Scholar] [CrossRef]
 - Hoshida, Y.; Nijman, S.M.; Kobayashi, M.; Chan, J.A.; Brunet, J.P.; Chiang, D.Y.; Villanueva, A.; Newell, P.; Ikeda, K.; Hashimoto, M.; et al. Integrative transcriptome analysis reveals common molecular subclasses of human hepatocellular carcinoma. Cancer Res. 2009, 69, 7385–7392. [Google Scholar] [CrossRef]
 - Jiang, P.; Gu, S.; Pan, D.; Fu, J.; Sahu, A.; Hu, X.; Li, Z.; Traugh, N.; Bu, X.; Li, B.; et al. Signatures of T cell dysfunction and exclusion predict cancer immunotherapy response. Nat. Med. 2018, 24, 1550–1558. [Google Scholar] [CrossRef] [PubMed]
 - Malta, T.M.; Sokolov, A.; Gentles, A.J.; Burzykowski, T.; Poisson, L.; Weinstein, J.N.; Kamińska, B.; Huelsken, J.; Omberg, L.; Gevaert, O.; et al. Machine Learning Identifies Stemness Features Associated with Oncogenic Dedifferentiation. Cell 2018, 173, 338–354.e15. [Google Scholar] [CrossRef] [PubMed]
 - Li, Y.; Mo, H.; Wu, S.; Liu, X.; Tu, K. A Novel Lactate Metabolism-Related Gene Signature for Predicting Clinical Outcome and Tumor Microenvironment in Hepatocellular Carcinoma. Front. Cell Dev. Biol. 2022, 9, 801959. [Google Scholar] [CrossRef] [PubMed]
 - Zhao, Y.; Zhang, J.; Wang, S.; Jiang, Q.; Xu, K. Identification and Validation of a Nine-Gene Amino Acid Metabolism-Related Risk Signature in HCC. Front. Cell Dev. Biol. 2021, 9, 731790. [Google Scholar] [CrossRef] [PubMed]
 - Yuan, C.; Yuan, M.; Chen, M.; Ouyang, J.; Tan, W.; Dai, F.; Yang, D.; Liu, S.; Zheng, Y.; Zhou, C.; et al. Prognostic Implication of a Novel Metabolism-Related Gene Signature in Hepatocellular Carcinoma. Front. Oncol. 2021, 11, 666199. [Google Scholar] [CrossRef] [PubMed]
 - Wang, Z.; Embaye, K.S.; Yang, Q.; Qin, L.; Zhang, C.; Liu, L.; Zhan, X.; Zhang, F.; Wang, X.; Qin, S. A Novel Metabolism-Related Signature as a Candidate Prognostic Biomarker for Hepatocellular Carcinoma. J. Hepatocell. Carcinoma 2021, 8, 119–132. [Google Scholar] [CrossRef]
 - Peng, Y.; Liu, C.; Li, M.; Li, W.; Zhang, M.; Jiang, X.; Chang, Y.; Liu, L.; Wang, F.; Zhao, Q. Identification of a prognostic and therapeutic immune signature associated with hepatocellular carcinoma. Cancer Cell Int. 2021, 21, 98. [Google Scholar] [CrossRef]
 - Fu, X.W.; Song, C.Q. Identification and Validation of Pyroptosis-Related Gene Signature to Predict Prognosis and Reveal Immune Infiltration in Hepatocellular Carcinoma. Front. Cell Dev. Biol. 2021, 9, 748039. [Google Scholar] [CrossRef]
 - Lin, Z.; Xu, Q.; Miao, D.; Yu, F. An Inflammatory Response-Related Gene Signature Can Impact the Immune Status and Predict the Prognosis of Hepatocellular Carcinoma. Front. Oncol. 2021, 11, 644416. [Google Scholar] [CrossRef]
 - Zhang, J.; Zhang, M.; Huang, J.; Zhang, G.; Li, C.; Wang, X.; Kong, W. Development and Validation of an Autophagy-Related Gene Signature for Predicting the Prognosis of Hepatocellular Carcinoma. Biomed. Res. Int. 2021, 2021, 7771037. [Google Scholar] [CrossRef]
 - Zhang, G.; Sun, J.; Zhang, X. A novel Cuproptosis-related LncRNA signature to predict prognosis in hepatocellular carcinoma. Sci. Rep. 2022, 12, 11325. [Google Scholar] [CrossRef] [PubMed]
 - Ding, F.; Li, J.; Zhang, Y.; Wang, C.; Yu, Y. Identifying a Novel Endoplasmic Reticulum-Related Prognostic Model for Hepatocellular Carcinomas. Oxid. Med. Cell. Longev. 2022, 2022, 8248355. [Google Scholar] [CrossRef] [PubMed]
 - Yang, Y.; Wu, G.; Li, Q.; Zheng, Y.; Liu, M.; Zhou, L.; Chen, Z.; Wang, Y.; Guo, Q.; Ji, R.; et al. Angiogenesis-Related Immune Signatures Correlate with Prognosis, Tumor Microenvironment, and Therapeutic Sensitivity in Hepatocellular Carcinoma. Front. Mol. Biosci. 2021, 8, 690206. [Google Scholar] [CrossRef]
 - Tang, H.; You, T.; Sun, Z.; Bai, C.; Wang, Y. Extracellular Matrix-Based Gene Expression Signature Defines Two Prognostic Subtypes of Hepatocellular Carcinoma with Different Immune Microenvironment Characteristics. Front. Mol. Biosci. 2022, 9, 839806. [Google Scholar] [CrossRef] [PubMed]
 - Zhu, J.; Tang, B.; Lv, X.; Meng, M.; Weng, Q.; Zhang, N.; Li, J.; Fan, K.; Zheng, L.; Fang, S.; et al. Identifying Apoptosis-Related Transcriptomic Aberrations and Revealing Clinical Relevance as Diagnostic and Prognostic Biomarker in Hepatocellular Carcinoma. Front. Oncol. 2021, 10, 519180. [Google Scholar] [CrossRef] [PubMed]
 - Li, Q.; Jin, L.; Jin, M. Novel Hypoxia-Related Gene Signature for Risk Stratification and Prognosis in Hepatocellular Carcinoma. Front. Genet. 2021, 12, 613890. [Google Scholar] [CrossRef] [PubMed]
 - Zhang, Z.; Zeng, X.; Wu, Y.; Liu, Y.; Zhang, X.; Song, Z. Cuproptosis-Related Risk Score Predicts Prognosis and Characterizes the Tumor Microenvironment in Hepatocellular Carcinoma. Front. Immunol. 2022, 13, 925618. [Google Scholar] [CrossRef]
 - Zhang, B.; Zhao, J.; Liu, B.; Shang, Y.; Chen, F.; Zhang, S.; He, J.; Fan, Y.; Tan, K. Development and Validation of a Novel Ferroptosis-Related Gene Signature for Prognosis and Immunotherapy in Hepatocellular Carcinoma. Front. Mol. Biosci. 2022, 9, 940575. [Google Scholar] [CrossRef]
 - Wang, G.; Xiao, R.; Zhao, S.; Sun, L.; Guo, J.; Li, W.; Zhang, Y.; Bian, X.; Qiu, W.; Wang, S. Cuproptosis regulator-mediated patterns associated with immune infiltration features and construction of cuproptosis-related signatures to guide immunotherapy. Front. Immunol. 2022, 13, 945516. [Google Scholar] [CrossRef]
 - Peng, X.; Zhu, J.; Liu, S.; Luo, C.; Wu, X.; Liu, Z.; Li, Y.; Yuan, R. Signature construction and molecular subtype identification based on cuproptosis-related genes to predict the prognosis and immune activity of patients with hepatocellular carcinoma. Front. Immunol. 2022, 13, 990790. [Google Scholar] [CrossRef]
 - Mou, L.; Jia, C.; Wu, Z.; Xin, B.; Liang Zhen, C.A.; Wang, B.; Ni, Y.; Pu, Z. Clinical and Prognostic Value of PPIA, SQSTM1, and CCL20 in Hepatocellular Carcinoma Patients by Single-Cell Transcriptome Analysis. Cells 2022, 11, 3078. [Google Scholar] [CrossRef]
 - Wu, G.; Yang, Y.; Ye, R.; Yue, H.; Zhang, H.; Huang, T.; Liu, M.; Zheng, Y.; Wang, Y.; Zhou, Y.; et al. Development and validation of an ECM-related prognostic signature to predict the immune landscape of human hepatocellular carcinoma. BMC Cancer 2022, 22, 1036. [Google Scholar] [CrossRef]
 - Han, T.; Liu, Y.; Chen, Y.; Chen, T.; Li, Y.; Li, Q.; Zhao, M. Identification of the Mechanism of Matrine Combined with Glycyrrhizin for Hepatocellular Carcinoma Treatment through Network Pharmacology and Bioinformatics Analysis. Oxid. Med. Cell. Longev. 2022, 2022, 2663758. [Google Scholar] [CrossRef]
 - Zhang, G.H. Regulatory T-cells-related signature for identifying a prognostic subtype of hepatocellular carcinoma with an exhausted tumor microenvironment. Front. Immunol. 2022, 13, 975762. [Google Scholar] [CrossRef]
 - Chen, J.; Yao, S.; Sun, Z.; Wang, Y.; Yue, J.; Cui, Y.; Yu, C.; Xu, H.; Li, L. The pattern of expression and prognostic value of key regulators for m7G RNA methylation in hepatocellular carcinoma. Front. Genet. 2022, 13, 894325. [Google Scholar] [CrossRef]
 - Chen, L.; Zhang, D.; Zheng, S.; Li, X.; Gao, P. Stemness analysis in hepatocellular carcinoma identifies an extracellular matrix gene-related signature associated with prognosis and therapy response. Front. Genet. 2022, 13, 959834. [Google Scholar] [CrossRef]
 - Tang, L.; Wei, R.; Chen, R.; Fan, G.; Zhou, J.; Qi, Z.; Wang, K.; Wei, Q.; Wei, X.; Xu, X. Establishment and validation of a cholesterol metabolism-related prognostic signature for hepatocellular carcinoma. Comput. Struct. Biotechnol. J. 2022, 20, 4402–4414. [Google Scholar] [CrossRef]
 - He, Q.; Yang, J.; Jin, Y. Immune infiltration and clinical significance analyses of the coagulation-related genes in hepatocellular carcinoma. Brief Bioinform. 2022, 23, bbac291. [Google Scholar] [CrossRef]
 - He, Q.; Yang, J.; Jin, Y. Development and Validation of TACE Refractoriness-Related Diagnostic and Prognostic Scores and Characterization of Tumor Microenvironment Infiltration in Hepatocellular Carcinoma. Front. Immunol. 2022, 13, 869993. [Google Scholar] [CrossRef]
 - Kong, J.; Yu, G.; Si, W.; Li, G.; Chai, J.; Liu, Y.; Liu, J. Identification of a glycolysis-related gene signature for predicting prognosis in patients with hepatocellular carcinoma. BMC Cancer 2022, 22, 142. [Google Scholar] [CrossRef]
 - Deng, M.; Sun, S.; Zhao, R.; Guan, R.; Zhang, Z.; Li, S.; Wei, W.; Guo, R. The pyroptosis-related gene signature predicts prognosis and indicates immune activity in hepatocellular carcinoma. Mol. Med. 2022, 28, 16. [Google Scholar] [CrossRef] [PubMed]
 - Chen, J.; Tao, Q.; Lang, Z.; Gao, Y.; Jin, Y.; Li, X.; Wang, Y.; Zhang, Y.; Yu, S.; Lv, B.; et al. Signature Construction and Molecular Subtype Identification Based on Pyroptosis-Related Genes for Better Prediction of Prognosis in Hepatocellular Carcinoma. Oxid. Med. Cell. Longev. 2022, 2022, 4494713. [Google Scholar] [CrossRef] [PubMed]
 - Xu, L.; Zheng, Q.; Liu, W. Combination of ferroptosis and pyroptosis to construct a prognostic classifier and predict immune landscape, chemotherapeutic efficacy and immunosuppressive molecules in hepatocellular carcinoma. BMC Cancer 2022, 22, 229. [Google Scholar] [CrossRef]
 - Chen, D.; Liu, J.; Zang, L.; Xiao, T.; Zhang, X.; Li, Z.; Zhu, H.; Gao, W.; Yu, X. Integrated Machine Learning and Bioinformatic Analyses Constructed a Novel Stemness-Related Classifier to Predict Prognosis and Immunotherapy Responses for Hepatocellular Carcinoma Patients. Int. J. Biol. Sci. 2022, 18, 360–373. [Google Scholar] [CrossRef] [PubMed]
 - Guo, D.Z.; Huang, A.; Wang, Y.P.; Cao, Y.; Fan, J.; Yang, X.R.; Zhou, J. Development of an Eight-gene Prognostic Model for Overall Survival Prediction in Patients with Hepatocellular Carcinoma. J. Clin. Transl. Hepatol. 2021, 9, 898–908. [Google Scholar] [CrossRef]
 - Bindea, G.; Mlecnik, B.; Tosolini, M.; Kirilovsky, A.; Waldner, M.; Obenauf, A.C.; Angell, H.; Fredriksen, T.; Lafontaine, L.; Berger, A.; et al. Spatiotemporal dynamics of intratumoral immune cells reveal the immune landscape in human cancer. Immunity 2013, 39, 782–795. [Google Scholar] [CrossRef]
 - Finotello, F.; Trajanoski, Z. Quantifying tumor-infiltrating immune cells from transcriptomics data. Cancer Immunol. Immunother. 2018, 67, 1031–1040. [Google Scholar] [CrossRef]
 - Charoentong, P.; Finotello, F.; Angelova, M.; Mayer, C.; Efremova, M.; Rieder, D.; Hackl, H.; Trajanoski, Z. Pan-cancer Immunogenomic Analyses Reveal Genotype-Immunophenotype Relationships and Predictors of Response to Checkpoint Blockade. Cell Rep. 2017, 18, 248–262. [Google Scholar] [CrossRef]
 - Ott, P.A.; Bang, Y.J.; Piha-Paul, S.A.; Razak, A.R.A.; Bennouna, J.; Soria, J.C.; Rugo, H.S.; Cohen, R.B.; O’Neil, B.H.; Mehnert, J.M.; et al. T-Cell-Inflamed Gene-Expression Profile, Programmed Death Ligand 1 Expression, and Tumor Mutational Burden Predict Efficacy in Patients Treated with Pembrolizumab Across 20 Cancers: KEYNOTE-028. J. Clin. Oncol. 2019, 37, 318–327. [Google Scholar] [CrossRef]
 - Ayers, M.; Lunceford, J.; Nebozhyn, M.; Murphy, E.; Loboda, A.; Kaufman, D.R.; Albright, A.; Cheng, J.D.; Kang, S.P.; Shankaran, V.; et al. IFN-γ-related mRNA profile predicts clinical response to PD-1 blockade. J. Clin. Investig. 2017, 127, 2930–2940. [Google Scholar] [CrossRef]
 - Haber, P.K.; Castet, F.; Torres-Martin, M.; Andreu-Oller, C.; Puigvehí, M.; Miho, M.; Radu, P.; Dufour, J.F.; Verslype, C.; Zimpel, C.; et al. Molecular Markers of Response to Anti-PD1 Therapy in Advanced Hepatocellular Carcinoma. Gastroenterology 2022, 164, 72–88.e18. [Google Scholar] [CrossRef]
 - Sangro, B.; Melero, I.; Wadhawan, S.; Finn, R.S.; Abou-Alfa, G.K.; Cheng, A.L.; Yau, T.; Furuse, J.; Park, J.W.; Boyd, Z.; et al. Association of inflammatory biomarkers with clinical outcomes in nivolumab-treated patients with advanced hepatocellular carcinoma. J. Hepatol. 2020, 73, 1460–1469. [Google Scholar] [CrossRef]
 - Huang, C.; Sun, Y.; Liao, S.R.; Chen, Z.X.; Lin, H.F.; Shen, W.Z. Suppression of Berberine and Probiotics (in vitro and in vivo) on the Growth of Colon Cancer with Modulation of Gut Microbiota and Butyrate Production. Front. Microbiol. 2022, 13, 869931. [Google Scholar] [CrossRef]
 - Wang, L.; Shannar, A.A.F.; Wu, R.; Chou, P.; Sarwar, M.S.; Kuo, H.C.; Peter, R.M.; Wang, Y.; Su, X.; Kong, A.N. Butyrate Drives Metabolic Rewiring and Epigenetic Reprogramming in Human Colon Cancer Cells. Mol. Nutr. Food Res. 2022, 66, e2200028. [Google Scholar] [CrossRef]
 - Karimi, Z.; Taymouri, S.; Minaiyan, M.; Mirian, M. Evaluation of thermosensitive chitosan hydrogel containing gefitinib loaded cellulose acetate butyrate nanoparticles in a subcutaneous breast cancer model. Int. J. Pharm. 2022, 624, 122036. [Google Scholar] [CrossRef]
 - Li, Y.; He, P.; Liu, Y.; Qi, M.; Dong, W. Combining Sodium Butyrate with Cisplatin Increases the Apoptosis of Gastric Cancer In Vivo and In Vitro via the Mitochondrial Apoptosis Pathway. Front. Pharmacol. 2021, 12, 708093. [Google Scholar] [CrossRef]
 - Cao, F.; Luo, A.; Yang, C. G6PD inhibits ferroptosis in hepatocellular carcinoma by targeting cytochrome P450 oxidoreductase. Cell Signal. 2021, 87, 110098. [Google Scholar] [CrossRef]
 - Liu, T.; Shi, Q.; Yang, L.; Wang, S.; Song, H.; Wang, Z.; Xu, X.; Liu, H.; Zheng, H.; Shen, Z. Long non-coding RNAs HERH-1 and HERH-4 facilitate cyclin A2 expression and accelerate cell cycle progression in advanced hepatocellular carcinoma. BMC Cancer 2021, 21, 957. [Google Scholar] [CrossRef]
 - Liu, H.; Lan, T.; Li, H.; Xu, L.; Chen, X.; Liao, H.; Chen, X.; Du, J.; Cai, Y.; Wang, J.; et al. Circular RNA circDLC1 inhibits MMP1-mediated liver cancer progression via interaction with HuR. Theranostics 2021, 11, 1396–1411. [Google Scholar] [CrossRef]
 - Yu, C.L.; Yu, Y.L.; Yang, S.F.; Hsu, C.E.; Lin, C.L.; Hsieh, Y.H.; Chiou, H.L. Praeruptorin A reduces metastasis of human hepatocellular carcinoma cells by targeting ERK/MMP1 signaling pathway. Environ. Toxicol. 2021, 36, 540–549. [Google Scholar] [CrossRef]
 - Kimura, R.; Kasamatsu, A.; Koyama, T.; Fukumoto, C.; Kouzu, Y.; Higo, M.; Endo-Sakamoto, Y.; Ogawara, K.; Shiiba, M.; Tanzawa, H.; et al. Glutamate acid decarboxylase 1 promotes metastasis of human oral cancer by β-catenin translocation and MMP7 activation. BMC Cancer 2013, 13, 555. [Google Scholar] [CrossRef] [PubMed]
 - Zhou, M.; Mok, M.T.; Sun, H.; Chan, A.W.; Huang, Y.; Cheng, A.S.; Xu, G. The anti-diabetic drug exenatide, a glucagon-like peptide-1 receptor agonist, counteracts hepatocarcinogenesis through cAMP-PKA-EGFR-STAT3 axis. Oncogene 2017, 36, 4135–4149. [Google Scholar] [CrossRef]
 - Mameri, H.; Buhagiar-Labarchède, G.; Fontaine, G.; Corcelle, C.; Barette, C.; Onclercq-Delic, R.; Beauvineau, C.; Mahuteau-Betzer, F.; Amor-Guéret, M. Cytidine deaminase deficiency in tumor cells is associated with sensitivity to a naphthol derivative and a decrease in oncometabolite levels. Cell. Mol. Life Sci. 2022, 79, 465. [Google Scholar] [CrossRef]
 - Chen, Y.; Tang, W.F.; Lin, H.; Bao, H.; Li, W.; Wang, A.; Wu, X.; Su, J.; Lin, J.S.; Shao, Y.W.; et al. Wait-and-See Treatment Strategy Could Be Considered for Lung Adenocarcinoma with Special Pleural Dissemination Lesions, and Low Genomic Instability Correlates with Better Survival. Ann. Surg. Oncol. 2020, 27, 3808–3818. [Google Scholar] [CrossRef]
 - Calderaro, J.; Couchy, G.; Imbeaud, S.; Amaddeo, G.; Letouzé, E.; Blanc, J.F.; Laurent, C.; Hajji, Y.; Azoulay, D.; Bioulac-Sage, P.; et al. Histological subtypes of hepatocellular carcinoma are related to gene mutations and molecular tumour classification. J. Hepatol. 2017, 67, 727–738. [Google Scholar] [CrossRef]
 - Jia, K.; Chen, Y.; Sun, Y.; Hu, Y.; Jiao, L.; Ma, J.; Yuan, J.; Qi, C.; Li, Y.; Gong, J.; et al. Multiplex immunohistochemistry defines the tumor immune microenvironment and immunotherapeutic outcome in CLDN18.2-positive gastric cancer. BMC Med. 2022, 20, 223. [Google Scholar] [CrossRef]
 - Lin, Y.; Ge, X.; Zhang, X.; Wu, Z.; Liu, K.; Lin, F.; Dai, C.; Guo, W.; Li, J. Protocadherin-8 promotes invasion and metastasis via laminin subunit γ2 in gastric cancer. Cancer Sci. 2018, 109, 732–740. [Google Scholar] [CrossRef]
 - Yan, Y.D.; Zhao, Y.; Zhang, C.; Fu, J.; Su, Y.J.; Cui, X.L.; Ma, E.L.; Liu, B.L.; Gu, Z.C.; Lin, H.W. Toxicity spectrum of immunologic therapy in advanced lung cancer: A safety analysis from clinical trials and a pharmacovigilance system. EClinicalMedicine 2022, 50, 101535. [Google Scholar] [CrossRef]
 - Wang, L.; de Oliveira, R.L.; Huijberts, S.; Bosdriesz, E.; Pencheva, N.; Brunen, D.; Bosma, A.; Song, J.Y.; Zevenhoven, J.; Los-de Vries, G.T.; et al. An Acquired Vulnerability of Drug-Resistant Melanoma with Therapeutic Potential. Cell 2018, 173, 1413–1425.e14. [Google Scholar] [CrossRef]
 
















Disclaimer/Publisher’s Note: The statements, opinions and data contained in all publications are solely those of the individual author(s) and contributor(s) and not of MDPI and/or the editor(s). MDPI and/or the editor(s) disclaim responsibility for any injury to people or property resulting from any ideas, methods, instructions or products referred to in the content.  | 
© 2022 by the authors. Licensee MDPI, Basel, Switzerland. This article is an open access article distributed under the terms and conditions of the Creative Commons Attribution (CC BY) license (https://creativecommons.org/licenses/by/4.0/).
Share and Cite
Chuanbing, Z.; Zhengle, Z.; Ruili, D.; Kongfan, Z.; Jing, T. Genes Modulating Butyrate Metabolism for Assessing Clinical Prognosis and Responses to Systematic Therapies in Hepatocellular Carcinoma. Biomolecules 2023, 13, 52. https://doi.org/10.3390/biom13010052
Chuanbing Z, Zhengle Z, Ruili D, Kongfan Z, Jing T. Genes Modulating Butyrate Metabolism for Assessing Clinical Prognosis and Responses to Systematic Therapies in Hepatocellular Carcinoma. Biomolecules. 2023; 13(1):52. https://doi.org/10.3390/biom13010052
Chicago/Turabian StyleChuanbing, Zhao, Zhang Zhengle, Ding Ruili, Zhu Kongfan, and Tao Jing. 2023. "Genes Modulating Butyrate Metabolism for Assessing Clinical Prognosis and Responses to Systematic Therapies in Hepatocellular Carcinoma" Biomolecules 13, no. 1: 52. https://doi.org/10.3390/biom13010052
APA StyleChuanbing, Z., Zhengle, Z., Ruili, D., Kongfan, Z., & Jing, T. (2023). Genes Modulating Butyrate Metabolism for Assessing Clinical Prognosis and Responses to Systematic Therapies in Hepatocellular Carcinoma. Biomolecules, 13(1), 52. https://doi.org/10.3390/biom13010052
        