Identification of Immune-Related Subtypes and Construction of a Novel Prognostic Model for Bladder Urothelial Cancer
Abstract
1. Introduction
2. Materials and Methods
2.1. Download and Processing of Data
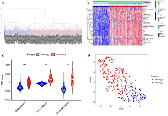
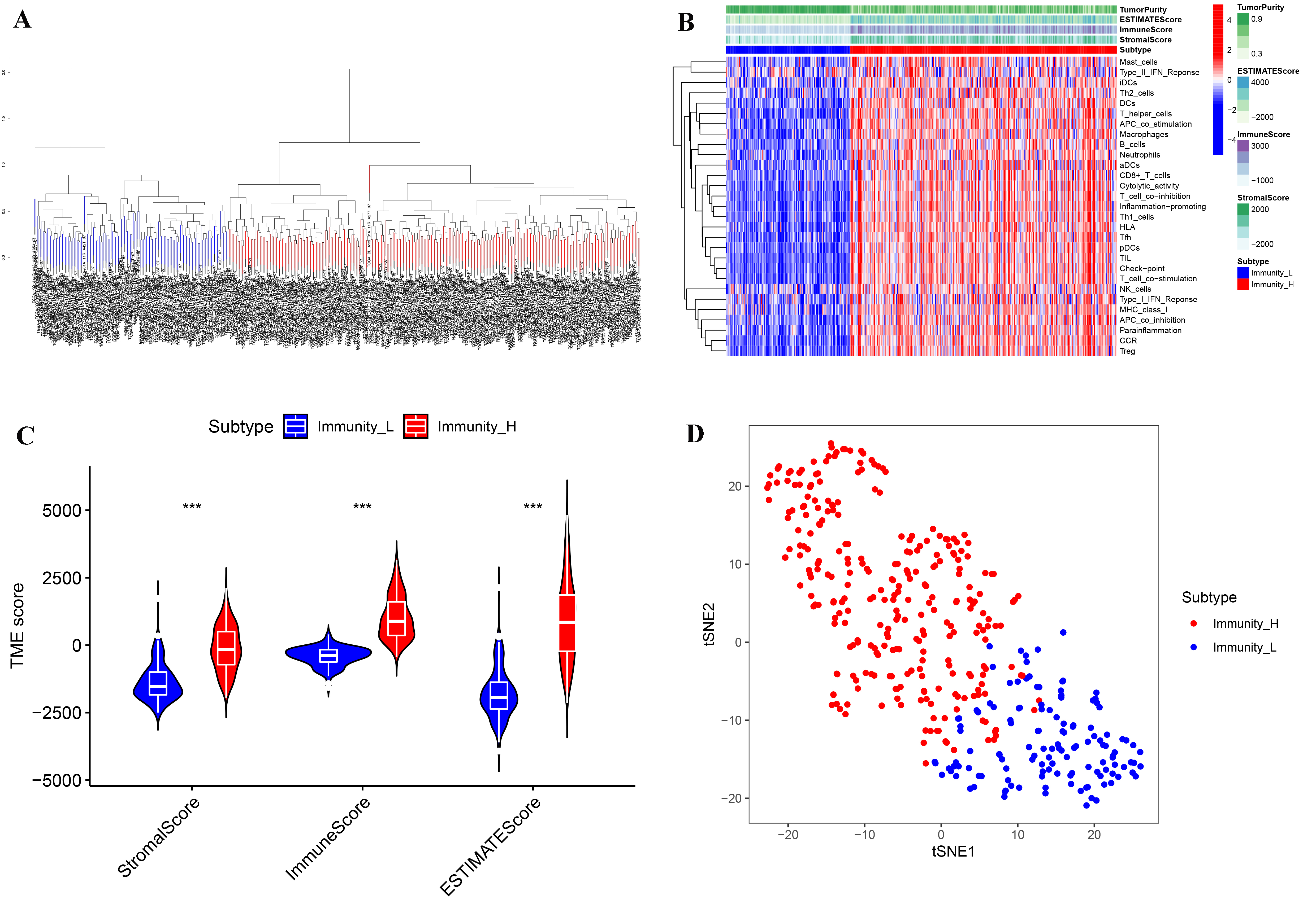
2.2. Hierarchical Clustering of TCGA-BLCA Samples
2.3. Further Evaluation of Immune-Related Characteristics and Tumor Purity of the Two Subtypes
2.4. Comparative Analysis of KEGG Pathways of the Two Subtypes
2.5. Screening and Analyzing of Prognosis-Related Immune Genes for TCGA-BLCA and GSE13507
2.6. Construction of a Prognostic Model for BLCA
2.7. Kaplan–Meier Plotter and RT-qPCR
- β-Actin:
- 5′-TGGACATCCGCAAAGACCTG-3′ (Forward),
- 5′-CCGATCCACA CGGAGTACTT-3′ (Reverse);
- CTSS (Cathepsin S):
- 5′-TGACAACGGCTTTCCAGTACA-3′ (Forward),
- 5′-GGCAGCACGATATTTTGAGTCAT-3′ (Reverse);
- FABP6 (Fatty Acid Binding Protein 6):
- 5′-GCCCGCAACTTCAAGATCG-3′ (Forward),
- 5′-CCTTGCCAACAGTGAACTTGT-3′ (Reverse);
- NRP2 (Neuropilin 2):
- 5′-CCAACGGGACCATCGAATCTC-3′ (Forward),
- 5′-CCAGCCAATCGTACTTGCAGT-3′ (Reverse);
- PDGFRA (Platelet-Derived Growth Factor Receptor, Alpha Polypeptide):
- 5′-TTGAAGGCAGGCACATTTACA-3′ (Forward),
- 5′-GCGACAAGGTATAATGGCAGAAT-3′ (Reverse);
- PDGFRB (Platelet-Derived Growth Factor Receptor, Beta Polypeptide):
- 5′-AGCACCTTCGTTCTGACCTG-3′ (Forward),
- 5′-TATTCTCCCGTGTCTAGCCCA-3′ (Reverse);
- S100A7 (S100 Calcium Binding Protein A7):
- 5′-ACGTGATGACAAGATTGACAAGC-3′ (Forward),
- 5′-GCGAGGTAATTTGTGCCCTTT-3′ (Reverse);
- S100A8 (S100 Calcium Binding Protein n A8):
- 5′-ATGCCGTCTACAGGGATGAC-3′ (Forward),
- 5′-ACTGAGGACACTCGGTCTCTA-3′ (Reverse);
- S100A9 (S100 Calcium Binding Protein A9):
- 5′-GGTCATAGAACACATCATGGAGG-3′ (Forward),
- 5′-GGCCTGGCTTATGGTGGTG-3′ (Reverse);
- S100A10 (S100 Calcium Binding Protein A10):
- 5′-GGCTACTTAACAAAGGAGGACC-3′ (Forward),
- 5′-GAGGCCCGCAATTAGGGAAA-3′ (Reverse);
3. Results
3.1. Preliminary Evaluation of the Two Subtypes of BLCA
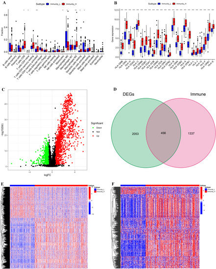
3.2. Comparison of Immune-Related Characteristics between Two Subtypes
3.3. GSEA Enrichment Analysis
3.4. Identifying PIGs and Constructing Regulatory Networks of PIGs with TFs
3.5. Constructing an IRPM of BLCA through Combining Tumor Samples of TCGA-BLCA and GSE13507
3.6. Combination Analysis of TMB and IRPM
3.7. Independent Prognostic Analysis of Risk Score and Clinicopathological Features and Construction and Validation of a Nomogram
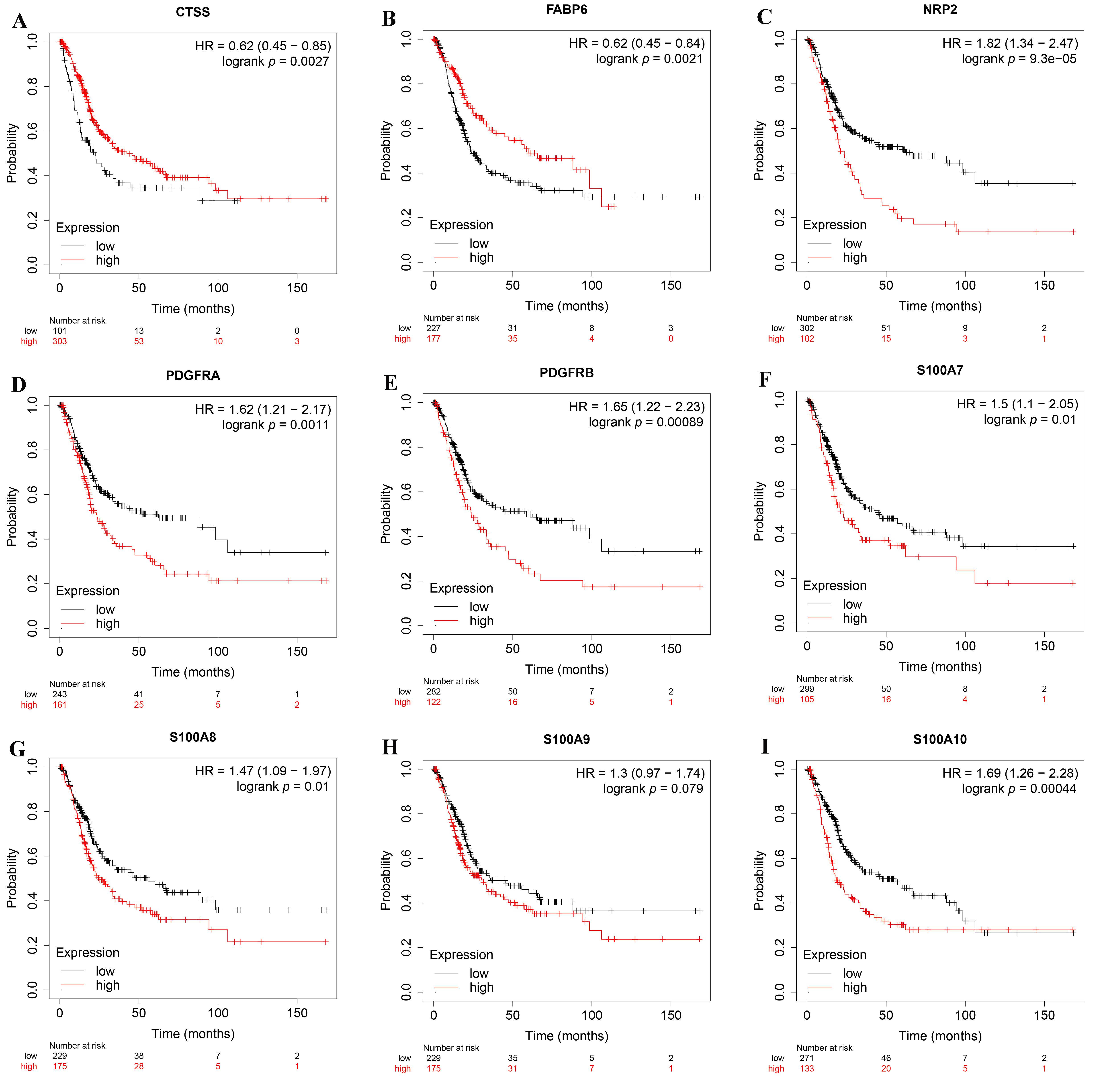
3.8. Verification of the Effect of IRPM-Constructing Genes on the Prognosis of BLCA
3.9. Differences in the Expression of IRPM-Constructing Genes in BLCA Tissues and Adjacent Normal Tissues
4. Discussion
5. Conclusions
Supplementary Materials
Author Contributions
Funding
Institutional Review Board Statement
Informed Consent Statement
Data Availability Statement
Conflicts of Interest
References
- Siegel, R.L.; Miller, K.D.; Jemal, A. Cancer statistics, 2020. CA Cancer J. Clin. 2020, 70, 7–30. [Google Scholar] [CrossRef] [PubMed]
- Zhang, M.; Zhang, X.; Yu, M.; Zhang, W.; Zhang, D.; Zeng, S.; Wang, X.; Hu, X. A Novel Ferroptosis-Related Gene Model for Overall Survival Predictions of Bladder Urothelial Carcinoma Patients. Front. Oncol. 2021, 11, 698856. [Google Scholar] [CrossRef] [PubMed]
- Warrick, J.I.; Sjodahl, G.; Kaag, M.; Raman, J.D.; Merrill, S.; Shuman, L.; Chen, G.; Walter, V.; DeGraff, D.J. Intratumoral Heterogeneity of Bladder Cancer by Molecular Subtypes and Histologic Variants. Eur. Urol. 2019, 75, 18–22. [Google Scholar] [CrossRef] [PubMed]
- Hoadley, K.A.; Yau, C.; Wolf, D.M.; Cherniack, A.D.; Tamborero, D.; Ng, S.; Leiserson, M.D.M.; Niu, B.; McLellan, M.D.; Uzunangelov, V.; et al. Multiplatform analysis of 12 cancer types reveals molecular classification within and across tissues of origin. Cell 2014, 158, 929–944. [Google Scholar] [CrossRef] [PubMed]
- Witjes, J.A.; Bruins, H.M.; Cathomas, R.; Comperat, E.M.; Cowan, N.C.; Gakis, G.; Hernandez, V.; Linares Espinos, E.; Lorch, A.; Neuzillet, Y.; et al. European Association of Urology Guidelines on Muscle-invasive and Metastatic Bladder Cancer: Summary of the 2020 Guidelines. Eur. Urol. 2021, 79, 82–104. [Google Scholar] [CrossRef]
- Pfannstiel, C.; Strissel, P.L.; Chiappinelli, K.B.; Sikic, D.; Wach, S.; Wirtz, R.M.; Wullweber, A.; Taubert, H.; Breyer, J.; Otto, W.; et al. The Tumor Immune Microenvironment Drives a Prognostic Relevance That Correlates with Bladder Cancer Subtypes. Cancer Immunol. Res. 2019, 7, 923–938. [Google Scholar] [CrossRef]
- Hu, J.; Yu, A.; Othmane, B.; Qiu, D.; Li, H.; Li, C.; Liu, P.; Ren, W.; Chen, M.; Gong, G.; et al. Siglec15 shapes a non-inflamed tumor microenvironment and predicts the molecular subtype in bladder cancer. Theranostics 2021, 11, 3089–3108. [Google Scholar] [CrossRef]
- Hu, J.; Othmane, B.; Yu, A.; Li, H.; Cai, Z.; Chen, X.; Ren, W.; Chen, J.; Zu, X. 5mC regulator-mediated molecular subtypes depict the hallmarks of the tumor microenvironment and guide precision medicine in bladder cancer. BMC Med. 2021, 19, 289. [Google Scholar] [CrossRef]
- Xu, C.; Pei, D.; Liu, Y.; Yu, Y.; Guo, J.; Liu, N.; Kang, Z. Identification of a Novel Tumor Microenvironment Prognostic Signature for Bladder Urothelial Carcinoma. Front. Oncol. 2022, 12, 818860. [Google Scholar] [CrossRef]
- Da Costa, J.B.; Gibb, E.A.; Nykopp, T.K.; Mannas, M.; Wyatt, A.W.; Black, P.C. Molecular tumor heterogeneity in muscle invasive bladder cancer: Biomarkers, subtypes, and implications for therapy. Urol. Oncol. 2018. [Google Scholar] [CrossRef]
- Burrell, R.A.; McGranahan, N.; Bartek, J.; Swanton, C. The causes and consequences of genetic heterogeneity in cancer evolution. Nature 2013, 501, 338–345. [Google Scholar] [CrossRef] [PubMed]
- Prasetyanti, P.R.; Medema, J.P. Intra-tumor heterogeneity from a cancer stem cell perspective. Mol. Cancer 2017, 16, 41. [Google Scholar] [CrossRef] [PubMed]
- Kang, Z.; Li, W.; Yu, Y.H.; Che, M.; Yang, M.L.; Len, J.J.; Wu, Y.R.; Yang, J.F. Identification of Immune-Related Genes Associated With Bladder Cancer Based on Immunological Characteristics and Their Correlation With the Prognosis. Front. Genet. 2021, 12, 763590. [Google Scholar] [CrossRef] [PubMed]
- Guan, X.; Xu, Z.Y.; Chen, R.; Qin, J.J.; Cheng, X.D. Identification of an Immune Gene-Associated Prognostic Signature and Its Association With a Poor Prognosis in Gastric Cancer Patients. Front. Oncol. 2020, 10, 629909. [Google Scholar] [CrossRef]
- Cao, R.; Yuan, L.; Ma, B.; Wang, G.; Tian, Y. Immune-related long non-coding RNA signature identified prognosis and immunotherapeutic efficiency in bladder cancer (BLCA). Cancer Cell Int. 2020, 20, 276. [Google Scholar] [CrossRef]
- Wang, Z.; Tu, L.; Chen, M.; Tong, S. Identification of a tumor microenvironment-related seven-gene signature for predicting prognosis in bladder cancer. BMC Cancer 2021, 21, 692. [Google Scholar] [CrossRef]
- Zhang, L.H.; Li, L.Q.; Zhan, Y.H.; Zhu, Z.W.; Zhang, X.P. Identification of an IRGP Signature to Predict Prognosis and Immunotherapeutic Efficiency in Bladder Cancer. Front. Mol. Biosci. 2021, 8, 607090. [Google Scholar] [CrossRef]
- Hanzelmann, S.; Castelo, R.; Guinney, J. GSVA: Gene set variation analysis for microarray and RNA-seq data. BMC Bioinform. 2013, 14, 7. [Google Scholar] [CrossRef]
- Yoshihara, K.; Shahmoradgoli, M.; Martinez, E.; Vegesna, R.; Kim, H.; Torres-Garcia, W.; Trevino, V.; Shen, H.; Laird, P.W.; Levine, D.A.; et al. Inferring tumour purity and stromal and immune cell admixture from expression data. Nat. Commun. 2013, 4, 2612. [Google Scholar] [CrossRef]
- Newman, A.M.; Liu, C.L.; Green, M.R.; Gentles, A.J.; Feng, W.; Xu, Y.; Hoang, C.D.; Diehn, M.; Alizadeh, A.A. Robust enumeration of cell subsets from tissue expression profiles. Nat. Methods 2015, 12, 453–457. [Google Scholar] [CrossRef]
- Bhattacharya, S.; Dunn, P.; Thomas, C.G.; Smith, B.; Schaefer, H.; Chen, J.; Hu, Z.; Zalocusky, K.A.; Shankar, R.D.; Shen-Orr, S.S.; et al. ImmPort, toward repurposing of open access immunological assay data for translational and clinical research. Sci. Data 2018, 5, 180015. [Google Scholar] [CrossRef] [PubMed]
- Ritchie, M.E.; Phipson, B.; Wu, D.; Hu, Y.; Law, C.W.; Shi, W.; Smyth, G.K. limma powers differential expression analyses for RNA-sequencing and microarray studies. Nucleic Acids Res. 2015, 43, e47. [Google Scholar] [CrossRef] [PubMed]
- Zheng, R.; Wan, C.; Mei, S.; Qin, Q.; Wu, Q.; Sun, H.; Chen, C.H.; Brown, M.; Zhang, X.; Meyer, C.A.; et al. Cistrome Data Browser: Expanded datasets and new tools for gene regulatory analysis. Nucleic Acids Res. 2019, 47, D729–D735. [Google Scholar] [CrossRef] [PubMed]
- Mei, S.; Qin, Q.; Wu, Q.; Sun, H.; Zheng, R.; Zang, C.; Zhu, M.; Wu, J.; Shi, X.; Taing, L.; et al. Cistrome Data Browser: A data portal for ChIP-Seq and chromatin accessibility data in human and mouse. Nucleic Acids Res. 2017, 45, D658–D662. [Google Scholar] [CrossRef] [PubMed]
- Zhang, K.; Qian, Y.; Quan, X.; Zhu, T.; Qian, B. A Novel Signature of Lipid Metabolism-Related Gene Predicts Prognosis and Response to Immunotherapy in Lung Adenocarcinoma. Front. Cell Dev. Biol. 2022, 10, 730132. [Google Scholar] [CrossRef]
- Zou, X.; Guo, B.; Ling, Q.; Mo, Z. Toll-Like Receptors Serve as Biomarkers for Early Diagnosis and Prognosis Assessment of Kidney Renal Clear Cell Carcinoma by Influencing the Immune Microenvironment: Comprehensive Bioinformatics Analysis Combined With Experimental Validation. Front. Mol. Biosci. 2022, 9, 832238. [Google Scholar] [CrossRef]
- Tang, C.; Ma, J.; Liu, X.; Liu, Z. Development and validation of a novel stem cell subtype for bladder cancer based on stem genomic profiling. Stem. Cell Res. Ther. 2020, 11, 457. [Google Scholar] [CrossRef]
- Hanahan, D.; Weinberg, R.A. Hallmarks of cancer: The next generation. Cell 2011, 144, 646–674. [Google Scholar] [CrossRef]
- Hanahan, D.; Coussens, L.M. Accessories to the crime: Functions of cells recruited to the tumor microenvironment. Cancer Cell 2012, 21, 309–322. [Google Scholar] [CrossRef]
- Schulz, M.; Salamero-Boix, A.; Niesel, K.; Alekseeva, T.; Sevenich, L. Microenvironmental Regulation of Tumor Progression and Therapeutic Response in Brain Metastasis. Front. Immunol. 2019, 10, 1713. [Google Scholar] [CrossRef]
- Sadagopan, A.; Michelakos, T.; Boyiadzis, G.; Ferrone, C.; Ferrone, S. Human Leukocyte Antigen Class I Antigen-Processing Machinery Upregulation by Anticancer Therapies in the Era of Checkpoint Inhibitors: A Review. JAMA Oncol. 2022, 8, 462–473. [Google Scholar] [CrossRef] [PubMed]
- Kawazu, M.; Ueno, T.; Saeki, K.; Sax, N.; Togashi, Y.; Kaneseki, T.; Chida, K.; Kishigami, F.; Sato, K.; Kojima, S.; et al. HLA Class I Analysis Provides Insight Into the Genetic and Epigenetic Background of Immune Evasion in Colorectal Cancer With High Microsatellite Instability. Gastroenterology 2021, 162, 799–812. [Google Scholar] [CrossRef] [PubMed]
- Li, K.; Zhang, Z.; Mei, Y.; Li, M.; Yang, Q.; Wu, Q.; Yang, H.; He, L.; Liu, S. Targeting the innate immune system with nanoparticles for cancer immunotherapy. J. Mater. Chem. B 2022, 10, 1709–1733. [Google Scholar] [CrossRef]
- Chaturvedi, P.; George, V.; Shrestha, N.; Wang, M.; Dee, M.J.; Zhu, X.; Liu, B.; Egan, J.; D’Eramo, F.; Spanoudis, C.; et al. Immunotherapeutic HCW9218 augments anti-tumor activity of chemotherapy via NK cell-mediated reduction of therapy-induced senescent cells. Mol. Ther. 2022, 30, 1171–1187. [Google Scholar] [CrossRef]
- Chen, D.S.; Mellman, I. Oncology meets immunology: The cancer-immunity cycle. Immunity 2013, 39, 1–10. [Google Scholar] [CrossRef] [PubMed]
- Brown, R.; Nath, S.; Lora, A.; Samaha, G.; Elgamal, Z.; Kaiser, R.; Taggart, C.; Weldon, S.; Geraghty, P.; Cathepsin, S. Investigating an old player in lung disease pathogenesis, comorbidities, and potential therapeutics. Respir. Res. 2020, 21, 111. [Google Scholar] [CrossRef] [PubMed]
- Riether, C.; Ochsenbein, A.F. Genetic Alterations Impact Immune Microenvironment Interactions in Follicular Lymphoma. Cancer Cell 2020, 37, 621–622. [Google Scholar] [CrossRef]
- Dheilly, E.; Battistello, E.; Katanayeva, N.; Sungalee, S.; Michaux, J.; Duns, G.; Wehrle, S.; Sordet-Dessimoz, J.; Mina, M.; Racle, J.; et al. Cathepsin S Regulates Antigen Processing and T Cell Activity in Non-Hodgkin Lymphoma. Cancer Cell 2020, 37, 674–689.e612. [Google Scholar] [CrossRef]
- Bararia, D.; Hildebrand, J.A.; Stolz, S.; Haebe, S.; Alig, S.; Trevisani, C.P.; Osorio-Barrios, F.; Bartoschek, M.D.; Mentz, M.; Pastore, A.; et al. Cathepsin S Alterations Induce a Tumor-Promoting Immune Microenvironment in Follicular Lymphoma. Cell Rep. 2020, 31, 107522. [Google Scholar] [CrossRef]
- Aldaz, P.; Arozarena, I. Tyrosine Kinase Inhibitors in Adult Glioblastoma: An (Un)Closed Chapter? Cancers 2021, 13, 5799. [Google Scholar] [CrossRef]
- Bernat-Peguera, A.; Simón-Extremera, P.; da Silva-Diz, V.; López de Munain, M.; Díaz-Gil, L.; Penin, R.M.; González-Suárez, E.; Pérez Sidelnikova, D.; Bermejo, O.; Viñals, J.M.; et al. PDGFR-induced autocrine SDF-1 signaling in cancer cells promotes metastasis in advanced skin carcinoma. Oncogene 2019, 38, 5021–5037. [Google Scholar] [CrossRef] [PubMed]
- Hayashi, Y.; Bardsley, M.R.; Toyomasu, Y.; Milosavljevic, S.; Gajdos, G.B.; Choi, K.M.; Reid-Lombardo, K.M.; Kendrick, M.L.; Bingener-Casey, J.; Tang, C.M.; et al. Platelet-Derived Growth Factor Receptor-α Regulates Proliferation of Gastrointestinal Stromal Tumor Cells With Mutations in KIT by Stabilizing ETV1. Gastroenterology 2015, 149, 420–432.e416. [Google Scholar] [CrossRef] [PubMed]
- Lin, L.H.; Lin, J.S.; Yang, C.C.; Cheng, H.W.; Chang, K.W.; Liu, C.J. Overexpression of Platelet-Derived Growth Factor and Its Receptor Are Correlated with Oral Tumorigenesis and Poor Prognosis in Oral Squamous Cell Carcinoma. Int. J. Mol. Sci. 2020, 21, 2360. [Google Scholar] [CrossRef] [PubMed]
- Lin, C.H.; Chang, H.H.; Lai, C.R.; Wang, H.H.; Tsai, W.C.; Tsai, Y.L.; Changchien, C.Y.; Cheng, Y.C.; Wu, S.T.; Chen, Y. Fatty Acid Binding Protein 6 Inhibition Decreases Cell Cycle Progression, Migration and Autophagy in Bladder Cancers. Int. J. Mol. Sci. 2022, 23, 2154. [Google Scholar] [CrossRef] [PubMed]
- Poghosyan, S.; Frenkel, N.; Lentzas, A.; Laoukili, J.; Rinkes, I.B.; Kranenburg, O.; Hagendoorn, J. Loss of Neuropilin-2 in Murine Mesenchymal-like Colon Cancer Organoids Causes Mesenchymal-to-Epithelial Transition and an Acquired Dependency on Insulin-Receptor Signaling and Autophagy. Cancers 2022, 14, 671. [Google Scholar] [CrossRef]
- Lungulescu, C.; Ghimpau, V.; Gheonea, D.I.; Sur, D.; Lungulescu, C.V. The Role of Neuropilin-2 in the Epithelial to Mesenchymal Transition of Colorectal Cancer: A Systematic Review. Biomedicines 2022, 10, 172. [Google Scholar] [CrossRef]
- Mishra, S.; Charan, M.; Shukla, R.K.; Agarwal, P.; Misri, S.; Verma, A.K.; Ahirwar, D.K.; Siddiqui, J.; Kaul, K.; Sahu, N.; et al. cPLA2 blockade attenuates S100A7-mediated breast tumorigenicity by inhibiting the immunosuppressive tumor microenvironment. J. Exp. Clin. Cancer Res. 2022, 41, 54. [Google Scholar] [CrossRef]
- Lu, Z.; Zheng, S.; Liu, C.; Wang, X.; Zhang, G.; Wang, F.; Wang, S.; Huang, J.; Mao, S.; Lei, Y.; et al. S100A7 as a potential diagnostic and prognostic biomarker of esophageal squamous cell carcinoma promotes M2 macrophage infiltration and angiogenesis. Clin. Transl. Med. 2021, 11, e459. [Google Scholar] [CrossRef]
- Goh, J.Y.; Feng, M.; Wang, W.; Oguz, G.; Yatim, S.; Lee, P.L.; Bao, Y.; Lim, T.H.; Wang, P.; Tam, W.L.; et al. Chromosome 1q21.3 amplification is a trackable biomarker and actionable target for breast cancer recurrence. Nat. Med. 2017, 23, 1319–1330. [Google Scholar] [CrossRef]
- Zhou, X.; Shi, M.; Cao, J.; Yuan, T.; Yu, G.; Chen, Y.; Fang, W.; Li, H. S100 Calcium Binding Protein A10, A Novel Oncogene, Promotes the Proliferation, Invasion, and Migration of Hepatocellular Carcinoma. Front. Genet. 2021, 12, 695036. [Google Scholar] [CrossRef]
- Chan, T.A.; Yarchoan, M.; Jaffee, E.; Swanton, C.; Quezada, S.A.; Stenzinger, A.; Peters, S. Development of tumor mutation burden as an immunotherapy biomarker: Utility for the oncology clinic. Ann. Oncol. 2019, 30, 44–56. [Google Scholar] [CrossRef] [PubMed]
- Palmeri, M.; Mehnert, J.; Silk, A.W.; Jabbour, S.K.; Ganesan, S.; Popli, P.; Riedlinger, G.; Stephenson, R.; de Meritens, A.B.; Leiser, A.; et al. Real-world application of tumor mutational burden-high (TMB-high) and microsatellite instability (MSI) confirms their utility as immunotherapy biomarkers. ESMO Open 2021, 7, 100336. [Google Scholar] [CrossRef] [PubMed]
- Jiang, T.; Chen, J.; Xu, X.; Cheng, Y.; Chen, G.; Pan, Y.; Fang, Y.; Wang, Q.; Huang, Y.; Yao, W.; et al. On-treatment blood TMB as predictors for camrelizumab plus chemotherapy in advanced lung squamous cell carcinoma: Biomarker analysis of a phase III trial. Mol. Cancer 2022, 21, 4. [Google Scholar] [CrossRef]
- Zhao, Y.; Song, Q.; Xu, F.; Zhou, Y.; Zuo, X.; Zhang, Z. Pyroptosis-Related Risk Signature Exhibits Distinct Prognostic, Immune, and Therapeutic Landscapes in Hepatocellular Carcinoma. Front. Genet. 2022, 13, 823443. [Google Scholar] [CrossRef] [PubMed]
- Li, H.; Zhang, X.; Yi, C.; He, Y.; Chen, X.; Zhao, W.; Yu, D. Ferroptosis-related gene signature predicts the prognosis in Oral squamous cell carcinoma patients. BMC Cancer 2021, 21, 835. [Google Scholar] [CrossRef]
- Fakhry, C.; Zhang, Q.; Nguyen-Tan, P.F.; Rosenthal, D.I.; Weber, R.S.; Lambert, L.; Trotti, A.M., 3rd; Barrett, W.L.; Thorstad, W.L.; Jones, C.U.; et al. Development and Validation of Nomograms Predictive of Overall and Progression-Free Survival in Patients With Oropharyngeal Cancer. J. Clin. Oncol. 2017, 35, 4057–4065. [Google Scholar] [CrossRef]
- Wang, S.J.; Fuller, C.D.; Kim, J.S.; Sittig, D.F.; Thomas, C.R., Jr.; Ravdin, P.M. Prediction model for estimating the survival benefit of adjuvant radiotherapy for gallbladder cancer. J. Clin. Oncol. 2008, 26, 2112–2117. [Google Scholar] [CrossRef]
- Previs, R.A.; Bevis, K.S.; Huh, W.; Tillmanns, T.; Perry, L.; Moore, K.; Chapman, J.; McClung, C.; Kiet, T.; Java, J.; et al. A prognostic nomogram to predict overall survival in women with recurrent ovarian cancer treated with bevacizumab and chemotherapy. Gynecol. Oncol. 2014, 132, 531–536. [Google Scholar] [CrossRef]
- Yuan, K.; Zeng, R.; Deng, P.; Zhang, A.; Liu, H.; Wang, N.; Tang, Y.; Yin, Z.; Liu, H. Identification and Verification of Immune-Related Genes Prognostic Signature Based on ssGSEA for Adrenocortical Carcinoma (ACC). Int. J. Gen. Med. 2022, 15, 1471–1483. [Google Scholar] [CrossRef]









| Sample | Sex | Years of Age | TNM Stage | Histological Type |
|---|---|---|---|---|
| Sample 1 | Male | 56 | T2aN0M0 | bladder urothelial cancer |
| Sample 2 | Male | 64 | T2bN0M0 | bladder urothelial cancer |
| Sample 3 | Male | 76 | T2aN0M0 | bladder urothelial cancer |
| Sample 4 | Male | 59 | T2aN0M0 | bladder urothelial cancer |
| Sample 5 | Male | 62 | T2bN0M0 | bladder urothelial cancer |
Publisher’s Note: MDPI stays neutral with regard to jurisdictional claims in published maps and institutional affiliations. |
© 2022 by the authors. Licensee MDPI, Basel, Switzerland. This article is an open access article distributed under the terms and conditions of the Creative Commons Attribution (CC BY) license (https://creativecommons.org/licenses/by/4.0/).
Share and Cite
Zhang, J.; Huang, C.; Yang, R.; Wang, X.; Fang, B.; Mi, J.; Yuan, H.; Mo, Z.; Sun, Y. Identification of Immune-Related Subtypes and Construction of a Novel Prognostic Model for Bladder Urothelial Cancer. Biomolecules 2022, 12, 1670. https://doi.org/10.3390/biom12111670
Zhang J, Huang C, Yang R, Wang X, Fang B, Mi J, Yuan H, Mo Z, Sun Y. Identification of Immune-Related Subtypes and Construction of a Novel Prognostic Model for Bladder Urothelial Cancer. Biomolecules. 2022; 12(11):1670. https://doi.org/10.3390/biom12111670
Chicago/Turabian StyleZhang, Jiange, Caisheng Huang, Rirong Yang, Xiang Wang, Bo Fang, Junhao Mi, Hao Yuan, Zengnan Mo, and Yihai Sun. 2022. "Identification of Immune-Related Subtypes and Construction of a Novel Prognostic Model for Bladder Urothelial Cancer" Biomolecules 12, no. 11: 1670. https://doi.org/10.3390/biom12111670
APA StyleZhang, J., Huang, C., Yang, R., Wang, X., Fang, B., Mi, J., Yuan, H., Mo, Z., & Sun, Y. (2022). Identification of Immune-Related Subtypes and Construction of a Novel Prognostic Model for Bladder Urothelial Cancer. Biomolecules, 12(11), 1670. https://doi.org/10.3390/biom12111670

