Connexin 43 Gene Ablation Does Not Alter Human Pluripotent Stem Cell Germ Lineage Specification
Abstract
1. Introduction
2. Materials and Methods
2.1. Induced Pluripotent Stem Cell Culture
2.2. Stem Cell Differentiation
2.3. Immunofluorescence
2.4. Confocal Microscopy
2.5. Western Blotting
2.6. RNA Transcript Analysis
2.7. Dye Transfer Assay
2.8. Flow Cytometry
2.9. Statistical Analysis
3. Results
3.1. Connexin Isoforms Are Differentially Expressed during Human iPSC Germ Lineage Specification
3.2. Cx43 Protein Expression Persists throughout Lineage Specification
3.3. Human iPSCs Tolerate GJA1 CRISPR-Cas9 Editing
3.4. Cx43-eGFP iPSCs Differentiate into All Three Germ Lineages
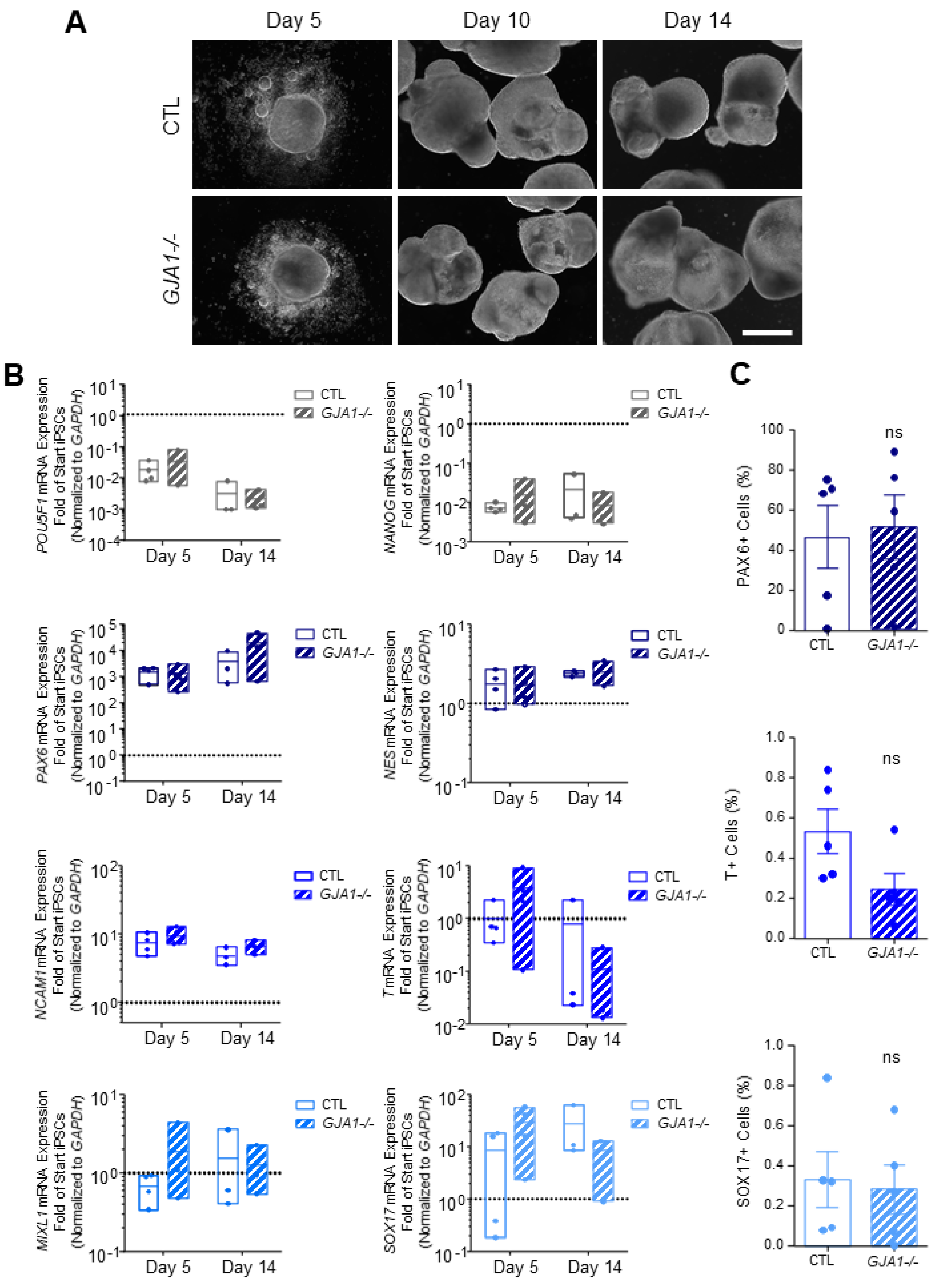
3.5. Cx43 Is Dispensable during Lineage Specification
3.6. Other Connexin Isoforms Do Not Compensate for the Loss of Cx43 during Lineage Specification
4. Discussion
5. Conclusions
Author Contributions
Funding
Institutional Review Board Statement
Informed Consent Statement
Data Availability Statement
Acknowledgments
Conflicts of Interest
References
- Wörsdörfer, P.; Maxeiner, S.; Markopoulos, C.; Kirfel, G.; Wulf, V.; Auth, T.; Urschel, S.; von Maltzahn, J.; Willecke, K. Connexin Expression and Functional Analysis of Gap Junctional Communication in Mouse Embryonic Stem Cells. Stem Cells 2008, 26, 431–439. [Google Scholar] [CrossRef] [PubMed]
- Esseltine, J.L.; Laird, D.W. Next-Generation Connexin and Pannexin Cell Biology. Trends Cell Biol. 2016, 26, 944–955. [Google Scholar] [CrossRef]
- Laird, D.W. Life Cycle of Connexins in Health and Disease. Biochem. J. 2006, 394, 527–543. [Google Scholar] [CrossRef]
- Bevans, C.G.; Kordel, M.; Rhee, S.K.; Harris, A. Isoform Composition of Connexin Channels Determines Selectivity among Second Messengers and Uncharged Molecules. J. Biol. Chem. 1998, 273, 2808–2816. [Google Scholar] [CrossRef] [PubMed]
- Harris, A.L.; Contreras, J.E. Motifs in the Permeation Pathway of Connexin Channels Mediate Voltage and Ca2+ Sensing. Front. Physiol. 2014, 5, 113. [Google Scholar] [CrossRef]
- Vitorín, J.F.E.; Pontifex, T.K.; Burt, J.M. Determinants of Cx43 Channel Gating and Permeation: The Amino Terminus. Biophys. J. 2016, 110, 127–140. [Google Scholar] [CrossRef]
- Oyamada, M.; Takebe, K.; Endo, A.; Hara, S.; Oyamada, Y. Connexin Expression and Gap-Junctional Intercellular Communication in ES Cells and iPS Cells. Front. Pharmacol. 2013, 4, 85. [Google Scholar] [CrossRef] [PubMed]
- Laird, D.W.; Naus, C.C.; Lampe, P.D. SnapShot: Connexins and Disease. Cell 2017, 170, 1260–1260.e1. [Google Scholar] [CrossRef]
- Becker, D.L.; Leclerc-David, C.; Warner, A. The Relationship of Gap Junctions and Compaction in the Preimplantation Mouse Embryo. Development 1992, 116, 113–118. [Google Scholar] [CrossRef]
- Wei, C.-J.; Francis, R.; Xu, X.; Lo, C.W. Connexin43 Associated with an N-Cadherin-Containing Multiprotein Complex Is Required for Gap Junction Formation in NIH3T3 Cells. J. Biol. Chem. 2005, 280, 19925–19936. [Google Scholar] [CrossRef]
- Lee, S.; Gilula, N.; Warner, A. Gap Junctional Communication and Compaction during Preimplantation Stages of Mouse Development. Cell 1987, 51, 851–860. [Google Scholar] [CrossRef]
- Wong, R.C.B.; Pera, M.F.; Pébay, A. Role of Gap Junctions in Embryonic and Somatic Stem Cells. Stem Cell Rev. Rep. 2008, 4, 283–292. [Google Scholar] [CrossRef]
- Wörsdörfer, P.; Wagner, N.; Ergün, S. The Role of Connexins During Early Embryonic Development: Pluripotent Stem Cells, Gene Editing, and Artificial Embryonic Tissues as Tools to Close the Knowledge Gap. Histochem. Cell Biol. 2018, 150, 327–339. [Google Scholar] [CrossRef] [PubMed]
- Bloor, D.J.; Wilson, Y.; Kibschull, M.; Traub, O.; Leese, H.J.; Winterhager, E.; Kimber, S.J. Expression of Connexins in Human Preimplantation Embryos in Vitro. Reprod. Biol. Endocrinol. 2004, 2, 25. [Google Scholar] [CrossRef] [PubMed][Green Version]
- Hardy, K.; Warner, A.; Winston, R.M.; Becker, D.L. Expression of Intercellular Junctions during Preimplantation Development of the Human Embryo. Mol. Hum. Reprod. 1996, 2, 621–632. [Google Scholar] [CrossRef]
- Gabriel, H.-D.; Jung, D.; Bützler, C.; Temme, A.; Traub, O.; Winterhager, E.; Willecke, K. Transplacental Uptake of Glucose Is Decreased in Embryonic Lethal Connexin26-Deficient Mice. J. Cell Biol. 1998, 140, 1453–1461. [Google Scholar] [CrossRef] [PubMed]
- Reaume, A.; De Sousa, P.; Kulkarni, S.; Langille, B.; Zhu, D.; Davies, T.; Juneja, S.; Kidder, G.; Rossant, J. Cardiac Malformation in Neonatal Mice Lacking Connexin43. Science 1995, 267, 1831–1834. [Google Scholar] [CrossRef] [PubMed]
- Nishii, K.; Kumai, M.; Egashira, K.; Miwa, T.; Hashizume, K.; Miyano, Y.; Shibata, Y. Mice Lacking Connexin45 Conditionally in Cardiac Myocytes Display Embryonic Lethality Similar to That of Germline Knockout Mice Without Endocardial Cushion Defect. Cell Commun. Adhes. 2003, 10, 365–369. [Google Scholar] [CrossRef]
- Houghton, F.D. Role of Gap Junctions during Early Embryo Development. Reproduction 2005, 129, 129–135. [Google Scholar] [CrossRef]
- Esseltine, J.L.; Brooks, C.R.; Edwards, N.A.; Subasri, M.; Sampson, J.; Séguin, C.; Betts, D.H.; Laird, D.W. Dynamic Regulation of Connexins in Stem Cell Pluripotency. Stem Cells 2019, 38, 52–66. [Google Scholar] [CrossRef]
- Huettner, J.E.; Lu, A.; Qu, Y.; Wu, Y.; Kim, M.; McDonald, J.W. Gap Junctions and Connexon Hemichannels in Human Embryonic Stem Cells. Stem Cells 2006, 24, 1654–1667. [Google Scholar] [CrossRef] [PubMed]
- Peng, Q.; Yue, C.; Chen, A.C.H.; Lee, K.C.; Fong, S.W.; Yeung, W.S.B.; Lee, Y.L. Connexin 43 Is Involved in Early Differentiation of Human Embryonic Stem Cells. Differentiation 2018, 105, 33–44. [Google Scholar] [CrossRef]
- Loh, K.M.; Ang, L.T.; Zhang, J.; Kumar, V.; Ang, J.; Auyeong, J.Q.; Lee, K.L.; Choo, S.H.; Lim, C.Y.; Nichane, M.; et al. Efficient Endoderm Induction from Human Pluripotent Stem Cells by Logically Directing Signals Controlling Lineage Bifurcations. Cell Stem Cell 2014, 14, 237–252. [Google Scholar] [CrossRef] [PubMed]
- Gilbert, S.F. Developmental Biology, 6th ed.; Sinauer Associates: Sutherland, MA, USA, 2000. [Google Scholar]
- Qin, J.; Chang, M.; Wang, S.; Liu, Z.; Zhu, W.; Wang, Y.; Yan, F.; Li, J.; Zhang, B.; Dou, G.; et al. Connexin 32-Mediated Cell-Cell Communication Is Essential for Hepatic Differentiation from Human Embryonic Stem Cells. Sci. Rep. 2016, 6, 37388. [Google Scholar] [CrossRef] [PubMed]
- Pei, H.; Zhai, C.; Li, H.; Yan, F.; Qin, J.; Yuan, H.; Zhang, R.; Wang, S.; Zhang, W.; Chang, M.; et al. Connexin 32 and Connexin 43 Are Involved in Lineage Restriction of Hepatic Progenitor Cells to Hepatocytes. Stem Cell Res. Ther. 2017, 8, 252. [Google Scholar] [CrossRef] [PubMed]
- Yang, W.; Lampe, P.D.; Kensel-Hammes, P.; Hesson, J.; Ware, C.B.; Crisa, L.; Cirulli, V. Connexin 43 Functions as a Positive Regulator of Stem Cell Differentiation into Definitive Endoderm and Pancreatic Progenitors. iScience 2019, 19, 450–460. [Google Scholar] [CrossRef] [PubMed]
- Shao, Q.; Esseltine, J.L.; Huang, T.; Novielli-Kuntz, N.; Ching, J.E.; Sampson, J.; Laird, D.W. Connexin43 is Dispensable for Early Stage Human Mesenchymal Stem Cell Adipogenic Differentiation But Is Protective against Cell Senescence. Biomolecules 2019, 9, 474. [Google Scholar] [CrossRef]
- Esseltine, J.L.; Shao, Q.; Brooks, C.; Sampson, J.; Betts, D.H.; A Séguin, C.; Laird, D.W. Connexin43 Mutant Patient-Derived Induced Pluripotent Stem Cells Exhibit Altered Differentiation Potential. J. Bone Miner. Res. 2017, 32, 1368–1385. [Google Scholar] [CrossRef]
- Claassen, D.; Desler, M.M.; Rizzino, A. ROCK Inhibition Enhances the Recovery and Growth of Cryopreserved Human Embryonic Stem Cells and Human Induced Pluripotent Stem Cells. Mol. Reprod. Dev. 2009, 76, 722–732. [Google Scholar] [CrossRef]
- Mullen, A.C.; Wrana, J.L. TGF-β Family Signaling in Embryonic and Somatic Stem-Cell Renewal and Differentiation. Cold Spring Harb. Perspect. Biol. 2017, 9, a022186. [Google Scholar] [CrossRef] [PubMed]
- Tabari, M.G.; Jorsaraei, S.G.A.; Ghasemzadeh-Hasankolaei, M.; Ahmadi, A.A.; Ghasemi, M. Comparison of Germ Cell Gene Expressions in Spontaneous Monolayer versus Embryoid Body Differentiation of Mouse Embryonic Stem Cells toward Germ Cells. Int. J. Fertil. Steril. 2019, 13, 139–147. [Google Scholar] [CrossRef]
- Dahlmann, J.; Kensah, G.; Kempf, H.; Skvorc, D.; Gawol, A.; Elliott, D.; Dräger, G.; Zweigerdt, R.; Martin, U.; Gruh, I. The Use of Agarose Microwells for Scalable Embryoid Body Formation and Cardiac Differentiation of Human and Murine Pluripotent Stem Cells. Biomaterials 2013, 34, 2463–2471. [Google Scholar] [CrossRef]
- Friedrich, J.; Seidel, C.; Ebner, R.; Kunz-Schughart, L.A. Spheroid-Based Drug Screen: Considerations and Practical Approach. Nat. Protoc. 2009, 4, 309–324. [Google Scholar] [CrossRef] [PubMed]
- Laboratory, C.S.H. Mowial-DABCO Stock Solution. Cold Spring Harb. Protoc. 2007, 291. [Google Scholar] [CrossRef]
- Schindelin, J.; Arganda-Carreras, I.; Frise, E.; Kaynig, V.; Longair, M.; Pietzsch, T.; Preibisch, S.; Rueden, C.; Saalfeld, S.; Schmid, B.; et al. Fiji: An Open-Source Platform for Biological-Image Analysis. Nat. Methods 2012, 9, 676–682. [Google Scholar] [CrossRef]
- Bolte, S.; Cordelières, F.P. A Guided Tour into Subcellular Colocalization Analysis in Light Microscopy. J. Microsc. 2006, 224, 213–232. [Google Scholar] [CrossRef] [PubMed]
- Ke, Q.; Li, L.; Cai, B.; Liu, C.; Yang, Y.; Gao, Y.; Huang, W.; Yuan, X.; Wang, T.; Zhang, Q.; et al. Connexin 43 Is Involved in the Generation of Human-Induced Pluripotent Stem Cells. Hum. Mol. Genet. 2013, 22, 2221–2233. [Google Scholar] [CrossRef] [PubMed]
- Genet, N.; Bhatt, N.; Bourdieu, A.; Hirschi, K.K. Multifaceted Roles of Connexin 43 in Stem Cell Niches. Curr. Stem Cell Rep. 2018, 4, 1–12. [Google Scholar] [CrossRef] [PubMed]
- Goodenough, D.A.; Paul, D.L. Gap Junctions. Cold Spring Harb. Perspect. Biol. 2009, 1, a002576. [Google Scholar] [CrossRef]
- Söhl, G. Gap Junctions and the Connexin Protein Family. Cardiovasc. Res. 2004, 62, 228–232. [Google Scholar] [CrossRef]
- Aasen, T.; Mesnil, M.; Naus, C.C.; Lampe, P.D.; Laird, D.W. Gap Junctions and Cancer: Communicating for 50 Years. Nat. Rev. Cancer 2016, 16, 775–788. [Google Scholar] [CrossRef] [PubMed]
- Qin, J.; Chang, M.; Wang, S.; Liu, Z.; Zhu, W.; Wang, Y.; Yan, F.; Li, J.; Zhang, B.; Dou, G.; et al. Author Correction: Connexin 32-Mediated Cell-Cell Communication Is Essential for Hepatic Differentiation from Human Embryonic Stem Cells. Sci. Rep. 2020, 10, 6165. [Google Scholar] [CrossRef] [PubMed]
- Wong, R.C.; Pébay, A.; Nguyen, L.T.; Koh, K.L.; Pera, M.F. Presence of Functional Gap Junctions in Human Embryonic Stem Cells. Stem Cells 2004, 22, 883–889. [Google Scholar] [CrossRef]
- Carpenter, M.K.; Rosler, E.S.; Fisk, G.J.; Brandenberger, R.; Ares, X.; Miura, T.; Lucero, M.; Rao, M.S. Properties of Four Human Embryonic Stem Cell Lines Maintained in a Feeder-Free Culture System. Dev. Dyn. 2003, 229, 243–258. [Google Scholar] [CrossRef] [PubMed]
- Mills, S.L.; Massey, S.C. A Series of Biotinylated Tracers Distinguishes Three Types of Gap Junction in Retina. J. Neurosci. 2000, 20, 8629–8636. [Google Scholar] [CrossRef]
- Weber, P.A.; Chang, H.-C.; Spaeth, K.E.; Nitsche, J.M.; Nicholson, B. The Permeability of Gap Junction Channels to Probes of Different Size Is Dependent on Connexin Composition and Permeant-Pore Affinities. Biophys. J. 2004, 87, 958–973. [Google Scholar] [CrossRef]
- Elfgang, C.; Eckert, R.; Lichtenberg-Fraté, H.; Butterweck, A.; Traub, O.; A Klein, R.; Hülser, D.F.; Willecke, K. Specific Permeability and Selective Formation of Gap Junction Channels in Connexin-Transfected HeLa Cells. J. Cell Biol. 1995, 129, 805–817. [Google Scholar] [CrossRef]
- Smyth, J.; Shaw, R.M. Autoregulation of Connexin43 Gap Junction Formation by Internally Translated Isoforms. Cell Rep. 2013, 5, 611–618. [Google Scholar] [CrossRef]
- Leybaert, L.; Lampe, P.D.; Dhein, S.; Kwak, B.; Ferdinandy, P.; Beyer, E.; Laird, D.W.; Naus, C.C.; Green, C.R.; Schulz, R. Connexins in Cardiovascular and Neurovascular Health and Disease: Pharmacological Implications. Pharmacol. Rev. 2017, 69, 396–478. [Google Scholar] [CrossRef]
- Fukunaga, I.; Fujimoto, A.; Hatakeyama, K.; Aoki, T.; Nishikawa, A.; Noda, T.; Minowa, O.; Kurebayashi, N.; Ikeda, K.; Kamiya, K. In Vitro Models of GJB2-Related Hearing Loss Recapitulate Ca2+ Transients via a Gap Junction Characteristic of Developing Cochlea. Stem Cell Rep. 2016, 7, 1023–1036. [Google Scholar] [CrossRef]
- Moore, J.C.; Tsang, S.-Y.; Rushing, S.N.; Lin, D.; Tse, H.F.; Chan, C.W.; Li, R.A. Functional Consequences of Overexpressing the Gap Junction Cx43 in the Cardiogenic Potential of Pluripotent Human Embryonic Stem Cells. Biochem. Biophys. Res. Commun. 2008, 377, 46–51. [Google Scholar] [CrossRef] [PubMed]
- Lin, F.-X.; Zheng, G.-Z.; Chang, B.; Chen, R.-C.; Zhang, Q.-H.; Xie, P.; Xie, D.; Yu, G.-Y.; Hu, Q.-X.; Liu, D.-Z.; et al. Connexin 43 Modulates Osteogenic Differentiation of Bone Marrow Stromal Cells through GSK-3beta/Beta-Catenin Signaling Pathways. Cell. Physiol. Biochem. 2018, 47, 161–175. [Google Scholar] [CrossRef] [PubMed]
- Mannino, G.; Vicario, N.; Parenti, R.; Giuffrida, R.; Furno, D.L. Connexin Expression Decreases during Adipogenic Differentiation of Human Adipose-Derived Mesenchymal Stem Cells. Mol. Biol. Rep. 2020, 47, 9951–9958. [Google Scholar] [CrossRef] [PubMed]
- Christodoulou, N.; Weberling, A.; Strathdee, D.; Anderson, K.I.; Timpson, P.; Zernicka-Goetz, M. Morphogenesis of Extra-Embryonic Tissues Directs the Remodelling of the Mouse Embryo at Implantation. Nat. Commun. 2019, 10, 3557. [Google Scholar] [CrossRef]
- Weberling, A.; Zernicka-Goetz, M. Trophectoderm Mechanics Direct Epiblast Shape upon Embryo Implantation. Cell Rep. 2021, 34, 108655. [Google Scholar] [CrossRef]
- Niemann, H.; Seamark, B. Blastoids: A New Model for Human Blastocyst Development. Signal Transduct. Target. Ther. 2021, 6, 1–2. [Google Scholar] [CrossRef]
- Warmflash, A.; Sorre, B.; Etoc, F.; Siggia, E.D.; Brivanlou, A.H. A Method to Recapitulate Early Embryonic Spatial Patterning in Human Embryonic Stem Cells. Nat. Methods 2014, 11, 847–854. [Google Scholar] [CrossRef]
- Moris, N.; Anlas, K.; Brink, S.C.V.D.; Alemany, A.; Schröder, J.; Ghimire, S.; Balayo, T.; van Oudenaarden, A.; Arias, A.M. An in Vitro Model of Early Anteroposterior Organization during Human Development. Nature 2020, 582, 410–415. [Google Scholar] [CrossRef]
- Ke, Q.; Li, L.; Yao, X.; Lai, X.; Cai, B.; Chen, H.; Chen, R.; Zhai, Z.; Huang, L.; Li, K.; et al. Enhanced Generation of Human Induced Pluripotent Stem Cells by Ectopic Expression of Connexin 45. Sci. Rep. 2017, 7, 458. [Google Scholar] [CrossRef]
- Wong, R.C.-B.; Dottori, M.; Koh, K.L.; Nguyen, L.T.; Pera, M.F.; Pébay, A. Gap Junctions Modulate Apoptosis and Colony Growth of Human Embryonic Stem Cells Maintained in a Serum-Free System. Biochem. Biophys. Res. Commun. 2006, 344, 181–188. [Google Scholar] [CrossRef]
- Sharovskaya, Y.Y.; Philonenko, E.S.; Kiselev, S.L.; Lagarkova, M.A. De Novo Reestablishment of Gap Junctional Intercellular Communications during Reprogramming to Pluripotency and Differentiation. Stem Cells Dev. 2012, 21, 2623–2629. [Google Scholar] [CrossRef] [PubMed]
- Dbouk, H.A.; Mroue, R.M.; El-Sabban, M.E.; Talhouk, R.S. Connexins: A Myriad of Functions Extending beyond Assembly of Gap Junction Channels. Cell Commun. Signal. 2009, 7, 4. [Google Scholar] [CrossRef] [PubMed]
- Czyż, J.; Piwowarczyk, K.; Paw, M.; Luty, M.; Wróbel, T.; Catapano, J.; Madeja, Z.; Ryszawy, D. Connexin-Dependent Intercellular Stress Signaling in Tissue Homeostasis and Tumor Development. Acta Biochim. Pol. 2017, 64, 377–389. [Google Scholar] [CrossRef]









| Target Protein | Host Species or Dye | Antibody Type & Fluorophore | Dilution | Cat# & Vendor |
|---|---|---|---|---|
| Actin | Dye | Phalloidin (AF555) | 1:500 | A34055, ThermoFisher |
| Brachyury | Rabbit | Primary | 1:1000 | EPR18113, Abcam (Cambridge, UK) |
| Brachyury | Goat | Primary | 1:500 | IC2085G, R&D Systems (Minneapolis, MN, USA) |
| Connexin43 | Rabbit | Primary | 1:1000 | C6219, Sigma-Aldrich |
| Nestin | Mouse | Primary | 1:500 | 14-9843-82, ThermoFisher |
| Nuclei | Dye | Hoechst 33342 | 1:1000 | H3570, Fisher Scientific |
| SOX17 | Goat | Primary | 1:500 | AF1924, R&D Systems |
| SOX2 | Mouse | Primary | 1:200 | AF2018, R&D Systems |
| Goat | Donkey | Secondary (AF555) | 1:500 | AS32816, ThermoFisher |
| Goat | Donkey | Secondary (AF647) | 1:500 | A21082, ThermoFisher |
| Mouse | Donkey | Secondary (AF488) | 1:500 | A31572, ThermoFisher |
| Mouse | Donkey | Secondary (AF555) | 1:500 | A31570, ThermoFisher |
| Mouse | Goat | Secondary (AF647) | 1:500 | A32728, ThermoFisher |
| Rabbit | Donkey | Secondary (AF488) | 1:500 | A21206, ThermoFisher |
| Rabbit | Donkey | Secondary (AF555) | 1:500 | A31572, ThermoFisher |
| Rabbit | Donkey | Secondary (AF647) | 1:500 | A31573, ThermoFisher |
| Target | Host Species | Antibody & Fluorophore | Dilution | Cat# & Vendor |
|---|---|---|---|---|
| Brachyury (T) | Rabbit | Primary | 1:1000 | ab209665, Abcam |
| Connexin43 | Rabbit | Primary | 1:2000 | C6219, Sigma-Aldrich |
| GAPDH | Mouse | Primary | 1:5000 | MAB374, Sigma-Aldrich |
| PAX6 | Rabbit | Primary | 1:1000 | ab195045, Abcam |
| SOX17 | Goat | Primary | 1:1000 | AF1924, R&D Systems |
| Goat | Donkey | Secondary (HRP) | 1:1000 | Mearow Lab |
| Mouse | Goat | Secondary (HRP) | 1:1000 | 31430, ThermoFisher |
| Rabbit | Goat | Secondary (HRP) | 1:1000 | 31460, ThermoFisher |
| Target | Forward (5’-3’) | Reverse (5’-3’) | Product Size (bp) |
|---|---|---|---|
| FOXA2 | Hs.PT.58.22972176 | ||
| GAPDH | TGCTTTTAACTCTGGTAAAG | CACTTGATTTTGGAGGGATC | 198 |
| GJA1 (Cx43) | GGTCTGAGTGCCTGAACTTGCCT | AGCCACACCTTCCCTCCAGCA | 184 |
| GJA10 (Cx62) | AGGCAACTTGAACTAGACCCTT | GCCGTAGTTGTACCTAGCCA | 197 |
| GJA4 (Cx37) | TCAGCACACCCACCCTGGTCT | GGATGCGCAGGCGACCATCTT | 189 |
| GJA5 (Cx40) | CCCAGTATACGAAGCCTTTC | TTTGGTATGCTGCTGGTATG | 136 |
| GJB1 (Cx32) | AGGTCCACATCTCAGGGACA | AAGACGGTTTTCTCGGTGGG | 199 |
| GJB2 (Cx26) | CCCGACGCAGAGCAAAC | CAGGGTGCAGACAAAGT | 200 |
| GJB3 (Cx31) | CACTCTCTGGCATGGCTTCA | GTAGGTCGGGCAATGTAGCA | 96 |
| GJB4 (Cx30.3) | TGTGGTGGACGTACTTGCTG | GCGGGGCATGTCATAATCCT | 101 |
| GJB5 (Cx31.1) | AAACAAGACGACCTCCTTTC | CCCTCACAAGATGGTTTTCT | 111 |
| GJC1 (Cx45) | TACACCGAACTGTCCAATGC | TCCCATCCCCTGATTTGCTA | 271 |
| GJD2 (Cx36) | AGCAGCACTCCACTATGATCG | GTAGAGTAGCGGCGTTCTCG | 286 |
| MIXL1 | GCTTTCAGTTACCCTCCCAGA- TAAC | GCACAGGAAGTACATAACAA- GTGC | 270 |
| NANOG | TGCTGAGATGCCTCACACGGA | TGACCGGGACCTTGTCTTCCTT | 155 |
| NCAM1 | GCCTGAAGCCCGAAACAAC | CACTGGGTTCCCCTTGGA | 117 |
| NES | CTGCGGGCTACTGAAAAGTT | TCCAGGAGGGTCCTGTACG | 161 |
| PAX6 | CAGCTCGGTGGTGTCTTTG | CCGTTGGACACGTTTTGATTG | 167 |
| POU4F1 (OCT4) | TGGGCTCGAGAAGGATGTG | GCATAGTCGCTGCTTGATCG | 78 |
| SOX17 | GAGCCAAGGGCGAGTCCCGTA | CCTTCCACGACTTGCCCAGCAT | 141 |
| T (Brachyury) | Hs.PT.58.1243965 | ||
| Target | Host Species | Fluorophore | Dilution | Cat# & Vendor |
|---|---|---|---|---|
| Brachyury (T) | Goat | AF488 | 1:50 | IC2085G, R&D Systems |
| PAX6 | Mouse | PerCP-Cy5.5 | 1:200 | 562388, BD Biosciences, Franklin Lakes, NJ, USA |
| SOX17 | Goat | APC | 1:200 | IC1924A, R&D Systems |
| Connexin Protein | Connexin Gene (Human) | iPSCs | Ectoderm | Mesoderm | Endoderm |
|---|---|---|---|---|---|
| Cx26 | GJB2 | + | + | + | + |
| Cx30.3 | GJB4 | + | + | + | + + + |
| Cx31 | GJB3 | + | + | + | + + + |
| Cx31.1 | GJB5 | + | + | + | + |
| Cx32 | GJB1 | + | + | nd | + + + |
| Cx36 | GJD2 | + | + | nd | + + + |
| Cx37 | GJA4 | + | + | + | + + + |
| Cx40 | GJA5 | + | + | + | + + + |
| Cx43 | GJA1 | + | + | + | + |
| Cx45 | GJC1 | + | + + + | + + + | + |
| Cx62 | GJA10 | + | + + + | + | + |
Publisher’s Note: MDPI stays neutral with regard to jurisdictional claims in published maps and institutional affiliations. |
© 2021 by the authors. Licensee MDPI, Basel, Switzerland. This article is an open access article distributed under the terms and conditions of the Creative Commons Attribution (CC BY) license (https://creativecommons.org/licenses/by/4.0/).
Share and Cite
Christopher, G.A.; Noort, R.J.; Esseltine, J.L. Connexin 43 Gene Ablation Does Not Alter Human Pluripotent Stem Cell Germ Lineage Specification. Biomolecules 2022, 12, 15. https://doi.org/10.3390/biom12010015
Christopher GA, Noort RJ, Esseltine JL. Connexin 43 Gene Ablation Does Not Alter Human Pluripotent Stem Cell Germ Lineage Specification. Biomolecules. 2022; 12(1):15. https://doi.org/10.3390/biom12010015
Chicago/Turabian StyleChristopher, Grace A., Rebecca J. Noort, and Jessica L. Esseltine. 2022. "Connexin 43 Gene Ablation Does Not Alter Human Pluripotent Stem Cell Germ Lineage Specification" Biomolecules 12, no. 1: 15. https://doi.org/10.3390/biom12010015
APA StyleChristopher, G. A., Noort, R. J., & Esseltine, J. L. (2022). Connexin 43 Gene Ablation Does Not Alter Human Pluripotent Stem Cell Germ Lineage Specification. Biomolecules, 12(1), 15. https://doi.org/10.3390/biom12010015

