The Patent Eligibility of 3D Bioprinting: Towards a New Version of Living Inventions’ Patentability
Abstract
:1. Introduction
2. Methodology and Materials
3. Results
3.1. The Patentability of Nature-Related Inventions
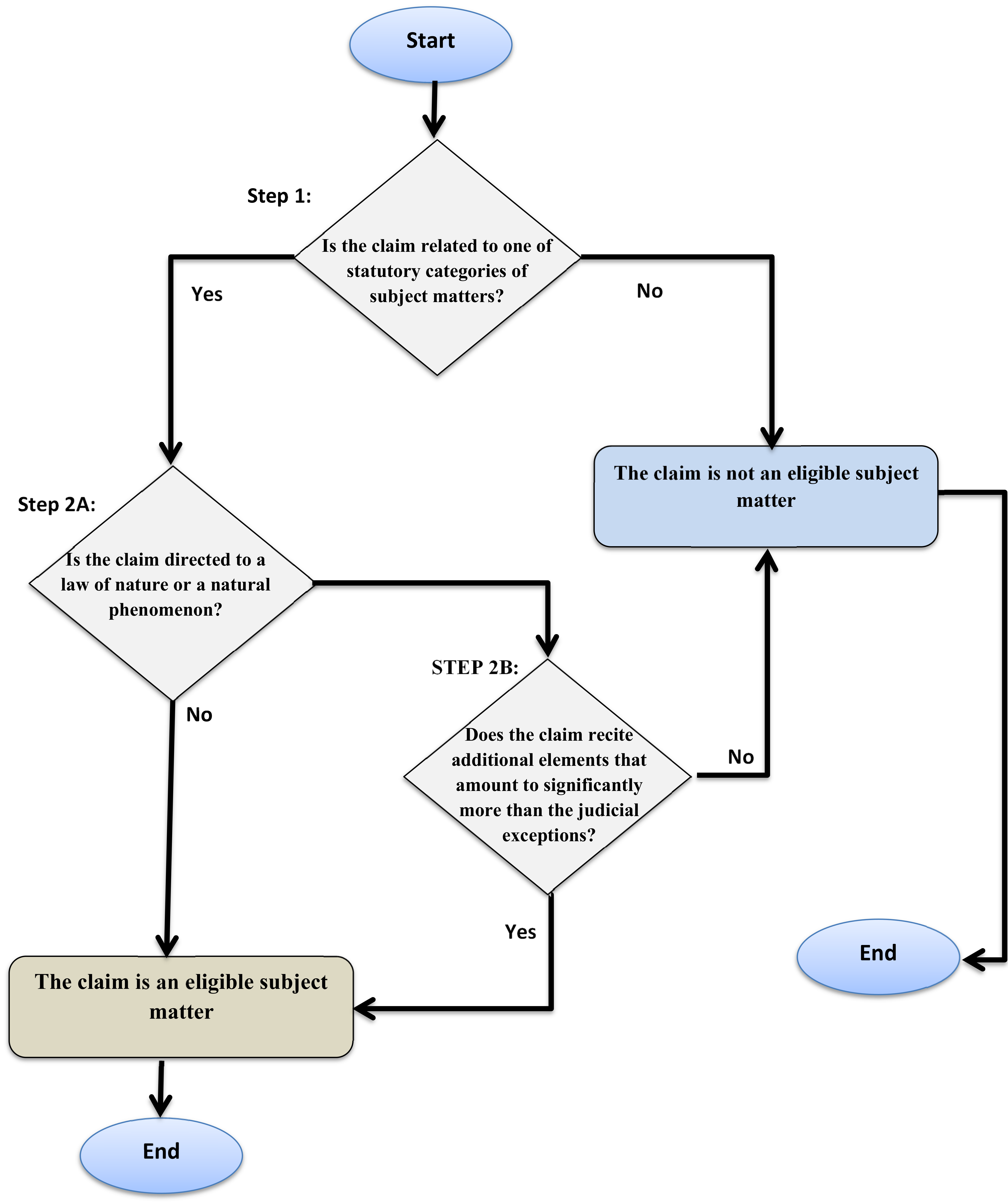
3.2. The U.S. “Product of Nature” Doctrine
3.3. The EU Exclusion of Discovery
4. Discussion
5. Conclusions
Author Contributions
Funding
Informed Consent Statement
Data Availability Statement
Conflicts of Interest
References
- Bicudo, E.; Faulkner, A.; Li, P. Online Survey with Bioprinting Companies Preliminary Findings; University of Sussex: Brighton, UK, 2020. [Google Scholar]
 - Matai, I.; Kaur, G.; Seyedsalehi, A.; McClinton, A.; Laurencin, C.T. Progress in 3D bioprinting technology for tissue/organ regenerative engineering. Biomaterials 2020, 226, 119536. [Google Scholar] [CrossRef]
 - Mahfouzi, S.H.; Safiabadi Tali, S.H.; Amoabediny, G. 3D bioprinting for lung and tracheal tissue engineering: Criteria, advances, challenges, and future directions. Bioprinting 2021, 21, e00124. [Google Scholar] [CrossRef]
 - Kent, C. The Future of Bioprinting: A New Frontier in Regenerative Healthcare. Med. Device Netw. 2019. Available online: https://www.borderless.net/news/life-sciences/the- (accessed on 29 November 2021).
 - Ammar, J. Defective Computer-Aided Design Software Liability In 3d Bioprinted Human Organ Equivalents Recommended Citation Defective Computer-Aided Design Software Liability In 3d Bioprinted Human Organ Equivalents. High Technol. Law J. 2019, 35, 4–6. [Google Scholar]
 - Gudapati, H.; Dey, M.; Ozbolat, I. A comprehensive review on droplet-based bioprinting: Past, present and future. Biomaterials 2016, 102, 20–42. [Google Scholar] [CrossRef] [Green Version]
 - Ozbolat, I.T.; Hospodiuk, M. Current advances and future perspectives in extrusion-based bioprinting. Biomaterials 2016, 76, 321–343. [Google Scholar] [CrossRef] [PubMed] [Green Version]
 - Ng, W.L.; Lee, J.M.; Zhou, M.; Chen, Y.-W.; Lee, K.-X.A.; Yeong, W.Y.; Shen, Y.-F. Vat polymerization-based bioprinting—Process, materials, applications and regulatory challenges. Biofabrication 2020, 12, 22001. [Google Scholar] [CrossRef]
 - Minssen, T.; Mimler, M. Chapter 7: Patenting Bioprinting-Technologies in the US and Europe—The 5th Element in the 3rd Dimension. In 3D Printing, Intellectual Property and Innovation—Insights from Law and Technology; Wolters Kluwer: Alphen aan den Rijn, The Netherlands, 2017; pp. 117–148. [Google Scholar]
 - Fisch, P.; Holub, M.; Zenobi-Wong, M. Improved accuracy and precision of bioprinting through progressive cavity pump-controlled extrusion. Biofabrication 2021, 13, 15012. [Google Scholar] [CrossRef]
 - Dou, C.; Perez, V.; Qu, J.; Tsin, A.; Xu, B.; Li, J. A State-of-the-Art Review of Laser-Assisted Bioprinting and its Future Research Trends. ChemBioEng Rev. 2021, 8, 517–534. [Google Scholar] [CrossRef]
 - Weinberg, M. It Will Be Awesome if They Don’t Screw It Up: 3D Printing, Intellectual Property and the Fight Over the Next Great Disruptive Technology; Public Knowledge: Washington, DC, USA, 2010; Volume 2. [Google Scholar]
 - Hsiao, J.-H. Patent Eligibility of 3d Bioprinted Organs in Taiwan. Albany Law J. Sci. Technol. 2018, 28, 1–22. [Google Scholar]
 - Ebrahim, T.Y. 3D Bioprinting Patentable Subject Matter Boundaries. Seattle Univ. Law Rev. 2017, 41, 1–59. [Google Scholar]
 - Ammar, J. The Medical Mile Gearing toward 3D-Bespoke Healthcare: A Comparison of United States and European Union Patent Regimes. Gonzaga Law Rev. 2016, 52, 279–326. [Google Scholar]
 - Agarwal, R.; Agarwal, P. 3D Bio-Printing: Addressing the Conundrum of Patent Eligibility. Ex Gratia Law J. 2020, 1. Available online: https://exgratialawjournal.com/journal/volume-1/vol1-issue3-dec2020/3d-bio-printing-addressing-the-conundrum-of-patent-eligibility-by-riya-agarwal-and-priya-agarwal/ (accessed on 3 March 2021).
 - Kirillova, A.; Bushev, S.; Abubakirov, A.; Sukikh, G. Bioethical and legal issues in 3D bioprinting. Int. J. Bioprinting 2020, 6, 272. [Google Scholar] [CrossRef] [PubMed]
 - Boucher, P. 3D Bio-Printing for Medical and Enhancement Purposes In-Depth Analysis Science and Technology Options Assessment; European Parliament: Strasbourg, France, 2018. [Google Scholar]
 - Xin, X. Patent Eligibility of 3D-Printed Organs. AIPLA Q. J. 2016, 44, 143–170. [Google Scholar]
 - Bilski v. Kappos, 561 US—Supreme Court. 2010, p. 593. Available online: https://supreme.justia.com/cases/federal/us/561/593/ (accessed on 29 November 2021).
 - Diamond v. Chakrabarty, 447 US 303—Supreme Court. 1980, p. 303. Available online: https://supreme.justia.com/cases/federal/us/447/303/ (accessed on 29 November 2021).
 - Sprott, W.D. From Pine Straw to CDNA: The History of the Product of Nature Doctrine. Houst. Bus. Tax Law J. 2013, 14, 290–322. [Google Scholar]
 - American Wood Paper Co. v. Fiber Disintegrating Co; 1874; Vol. 90 US, p. 566. Available online: https://www.law.cornell.edu/supremecourt/text/90/566 (accessed on 29 November 2021).
 - Ex Parte Latimer; 1889; Vol. Dec, p. 123. Available online: https://brooklynworks.brooklaw.edu/cgi/viewcontent.cgi?referer=www.google.com/&httpsredir=1&article=1460&context=faculty (accessed on 29 November 2021).
 - Kuehmsted v. Farbenfabriken of Elberfeld Co.; 1910; Vol. 179 F. 701, p. 701. Available online: https://cite.case.law/f/179/701/ (accessed on 29 November 2021).
 - PARKE-DAVIS & CO. v. H. K. MULFORD CO; 1911; Vol. 189 F. 95. Available online: https://cite.case.law/f/189/95/ (accessed on 29 November 2021).
 - Dennis v. Pitner; 1939; Vol. 106 F.2d 1. Available online: https://law.justia.com/cases/federal/appellate-courts/F2/106/142/1494472/ (accessed on 29 November 2021).
 - Sterling Drug v. Watson, 135 F. Supp. 173—Dist. Court, Dist. of Columbia 1955. Available online: https://casetext.com/case/sterling-drug-v-watson (accessed on 29 November 2021).
 - Merck & Co. v. Olin Mathieson Chemical Corporation, 253 F. 2d 156—Court of Appeals, 4th Circuit 1958. Available online: https://law.justia.com/cases/federal/appellate-courts/F2/253/156/145548/ (accessed on 29 November 2021).
 - Application of Bergstrom, 427 F. 2d 1394—Court of Customs and Patent Appeals 1970. Available online: https://casetext.com/case/application-of-bergstrom (accessed on 29 November 2021).
 - Application of Bergy, 596 F. 2d 952—Court of Customs and Patent Appeals 1979. Available online: https://casetext.com/case/application-of-bergy-2 (accessed on 29 November 2021).
 - American Fruit Growers, Inc. v. Brogdex Co., 283 US 1—Supreme Court 1931. Available online: https://supreme.justia.com/cases/federal/us/283/1/ (accessed on 29 November 2021).
 - Cho, S. The Current Application of the Myriad and Mayo/Alice Ruling on Patent Eligibility: Inconsistent Results and Contradistinguishing Biotechnology Products. HeinOnline 2020, 38, 183–218. [Google Scholar]
 - Amgen, Inc. v. Chugai Pharmaceutical Co., Ltd., 927 F. 2d 1200—Court of Appeals, Federal Circuit 1991. Available online: https://casetext.com/case/amgen-inc-v-chugai-pharmaceutical-co-ltd (accessed on 29 November 2021).
 - Mayo Collaborative v. Prometheus Labs., 132 S. Ct. 1289—Supreme Court; 2012. Available online: https://h2o.law.harvard.edu/cases/4410 (accessed on 29 November 2021).
 - Ass’n for Molecular Pathology v. Myriad, 133 S. Ct. 2107—Supreme Court 2013. Available online: https://h2o.law.harvard.edu/collages/13891 (accessed on 29 November 2021).
 - Federal Register: 2014 Interim Guidance on Patent Subject Matter Eligibility. Available online: https://www.federalregister.gov/documents/2014/12/16/2014-29414/2014-interim-guidance-on-patent-subject-matter-eligibility (accessed on 3 January 2021).
 - In Re Roslin Institute (Edinburgh), 750 F. 3d 1333—Court of Appeals, Federal Circuit 2014. Available online: https://casetext.com/case/in-re-institution (accessed on 29 November 2021).
 - Federal Register: 2019 Revised Patent Subject Matter Eligibility Guidance. Available online: https://www.federalregister.gov/documents/2019/01/07/2018-28282/2019-revised-patent-subject-matter-eligibility-guidance (accessed on 30 November 2020).
 - Aerotel Ltd V Telco Holdings Ltd Macrossan’s Patent Application. Rep. Pat. Des. Trade Mark Cases 2007, 124, 117–161. [CrossRef]
 - Whitworth, L. Comparison of the Implementation of Statutory Patent Eligibility Requirements Applied to Gene Patents in the European Union, the United States, and Australia. IDEA 2016, 56, 449–477. [Google Scholar]
 - Lindhorst, R.A. A Tale of Two Mice: Insights on the Divergent Treatment of Patent-Eligible Subject Matter in the United States and the European Union. Texas Intellect. Prop. Law J. 2019, 28, 99–128. [Google Scholar]
 - European Parliament and Council European Parliament and Council Directive 2008/98/EC of the European Parliament and of the Council of 19 November 2008 on Waste and Repealing Certain Directives (Waste Framework); European Parliament and Council: Strasbourg, France, 2008.
 - Kingdom of the Netherlands v European Parliament and Council of the European Union; OPOCE, 2001. Available online: https://eur-lex.europa.eu/legal-content/EN/TXT/?uri=CELEX%3A61998CJ0377 (accessed on 29 November 2021).
 - Lucchi, N. A New Era for Biotech Patents? Empirical and Theoretical Considerations on the current Patent Dilemma. BioLaw J.—Riv. BioDiritto 2021, 21, 289–303. [Google Scholar] [CrossRef]
 - Judgment in Case Oliver Brüstle v. Greenpeace e.V. / Embryo Research; European Institute of Bioethics: Brussels, Belgium, 2011; Available online: https://www.ieb-eib.org/en/justice/biomedical-research/unclassified/judgment-in-case-oliver-brustle-v-greenpeace-e-v-embryo-research-271.html (accessed on 29 November 2021).
 - Court of Justice of the European Union (Grand Chamber). International Stem Cell Corporation v Comptroller—General of Patents, Designs and Trade Marks; Oxford Academic: Oxford, UK, 2015; Volume 132, pp. 495–520. [Google Scholar]
 - Bavec, S.; Raspor, P. Patenting Biotechnological Inventions in Europe. Food Technol. Biotechnol. 2002, 40, 353–359. [Google Scholar]
 - Burk, D.L.; Lemley, M.A. Is Patent Law Technology-Specific. Berkeley Technol. Law J. 2002, 17, 1155. [Google Scholar] [CrossRef] [Green Version]
 - Ansonia Brass & Copper Co. v. Electrical Supply Co., 144 US 11—Supreme Court 1892. Available online: https://www.law.cornell.edu/supremecourt/text/144/11 (accessed on 29 November 2021).
 - Hollister v. Benedict & Burnham Mfg. Co., 113 US 59—Supreme Court 1885. Available online: https://supreme.justia.com/cases/federal/us/113/59/ (accessed on 29 November 2021).
 - Atlantic Works v. Brady, 107 US 192—Supreme Court 1883. Available online: https://supreme.justia.com/cases/federal/us/107/192/ (accessed on 29 November 2021).
 - Cuno Engineering Corp. v. Automatic Devices Corp., 314 US 84—Supreme Court 1941. Available online: https://supreme.justia.com/cases/federal/us/314/84/ (accessed on 29 November 2021).
 - Kirsch Mfg. Co. v. Gould Mersereau Co., 6 F. 2d 793—Circuit Court of Appeals, 2nd Circuit 1925. Available online: https://casetext.com/case/kirsch-mfg-co-v-gould-mersereau-co (accessed on 29 November 2021).
 - Kaensup, W.; Chutima, S.; Wongwises, S. Experimental study on drying of chilli in a combined microwave-vacuum-rotary drum dryer. Dry. Technol. 2002, 20, 2067–2079. [Google Scholar] [CrossRef]
 - Osenga, K. Patent-Eligible Subject Matter... Still Wielding the Wrong Weapon—12 Years Later. IDEA 2020, 60, 104. [Google Scholar]
 - Rossman, J. Industrial Creativity: The Psychology of the Inventor; Universe Books: New York, NY, USA, 1964. [Google Scholar]
 - Colston, C. Principles of Intellectual Property Law; Cvendish: London, UK, 1999. [Google Scholar]
 - Bacchini, S. Concise Oxford English Dictionary, 12th ed.; Oxford University Press: Oxford, UK, 2012. [Google Scholar]
 - Shell Development Company v. Watson, 149 F. Supp. 279—Dist. Court, Dist. of Columbia 1957. Available online: https://law.justia.com/cases/federal/district-courts/FSupp/149/279/1893837/ (accessed on 29 November 2021).
 - Prodanović, S.; Milutinović, M. Some applications of biomaterials in automotive industry. In Advances in Applications of Industrial Biomaterials; Springer International Publishing: New York, NY, USA, 2017; pp. 1–20. ISBN 9783319627670. [Google Scholar]
 - Bolonduro, O.A.; Duffy, B.M.; Rao, A.A.; Black, L.D.; Timko, B.P. From biomimicry to bioelectronics: Smart materials for cardiac tissue engineering. Nano Res. 2020, 13, 1253–1267. [Google Scholar] [CrossRef]
 - Mills, J.G.; Rosenberg, P.; Highley, R.C.; Reiley, D.C. Patent Law Basics; Clark Boardman Callaghan: New York, NY, USA, 2010; ISBN 0876328974. [Google Scholar]
 - Markey, H. Why Not the Statute. J. Pat. Off. Soc. 1983, 65, 331–341. [Google Scholar]
 


Publisher’s Note: MDPI stays neutral with regard to jurisdictional claims in published maps and institutional affiliations.  | 
© 2022 by the authors. Licensee MDPI, Basel, Switzerland. This article is an open access article distributed under the terms and conditions of the Creative Commons Attribution (CC BY) license (https://creativecommons.org/licenses/by/4.0/).
Share and Cite
Althabhawi, N.M.; Zainol, Z.A. The Patent Eligibility of 3D Bioprinting: Towards a New Version of Living Inventions’ Patentability. Biomolecules 2022, 12, 124. https://doi.org/10.3390/biom12010124
Althabhawi NM, Zainol ZA. The Patent Eligibility of 3D Bioprinting: Towards a New Version of Living Inventions’ Patentability. Biomolecules. 2022; 12(1):124. https://doi.org/10.3390/biom12010124
Chicago/Turabian StyleAlthabhawi, Nabeel M., and Zinatul Ashiqin Zainol. 2022. "The Patent Eligibility of 3D Bioprinting: Towards a New Version of Living Inventions’ Patentability" Biomolecules 12, no. 1: 124. https://doi.org/10.3390/biom12010124
APA StyleAlthabhawi, N. M., & Zainol, Z. A. (2022). The Patent Eligibility of 3D Bioprinting: Towards a New Version of Living Inventions’ Patentability. Biomolecules, 12(1), 124. https://doi.org/10.3390/biom12010124
        
                                                
