Long-Term Tri-Modal In Vivo Tracking of Engrafted Cartilage-Derived Stem/Progenitor Cells Based on Upconversion Nanoparticles
Abstract
1. Introduction
2. Materials and Methods
2.1. Fabrication of UCNPs
2.1.1. Synthesis of NaYF4:Yb3+/Tm3+@ NaGdF4 @ SiO2 UCNPs
2.1.2. Surface Modification of UCNP@SiO2
2.1.3. Characterization of UCNP@SiO2-TS
2.2. Isolation and Identification of Rat CSPCs
2.2.1. Isolation of Rat CSPCs
2.2.2. Identification of Rat CSPCs
2.3. Cell Labeling and Cellular Uptake of Nanoparticles
2.3.1. Cell Labeling Procedure
2.3.2. Quantification of the Nanoparticles Taken by the CSPCs
2.3.3. Cellular Uptake Observed under UCL
2.4. Influence of UCNP@SiO2-TS on the Functions of CSPCs
2.4.1. Cell Viability
2.4.2. Cell Migration
2.4.3. Multilineage Differentiation
2.5. Preparation of UCNP@SiO2-TS-Labeled CSPCs Encapsulated in Alginate Hydrogel
2.6. In Vitro Tri-Modal Imaging of UCNP@SiO2-TS and UCNP@SiO2-TS-Labeled CSPCs
2.6.1. In Vitro UCL Imaging
2.6.2. In Vitro CT Imaging
2.6.3. In Vitro MRI Measurement
2.7. Long-Term In Vivo Tri-Modal Tracking of Labeled CSPCs during Ectopic Chondrogenesis
2.8. Statistical Analysis
3. Results
3.1. Characterization of UCNPs
3.2. Identification of Rat CSPCs
3.3. Cell Labeling and Cellular Uptake of Nanoparticles
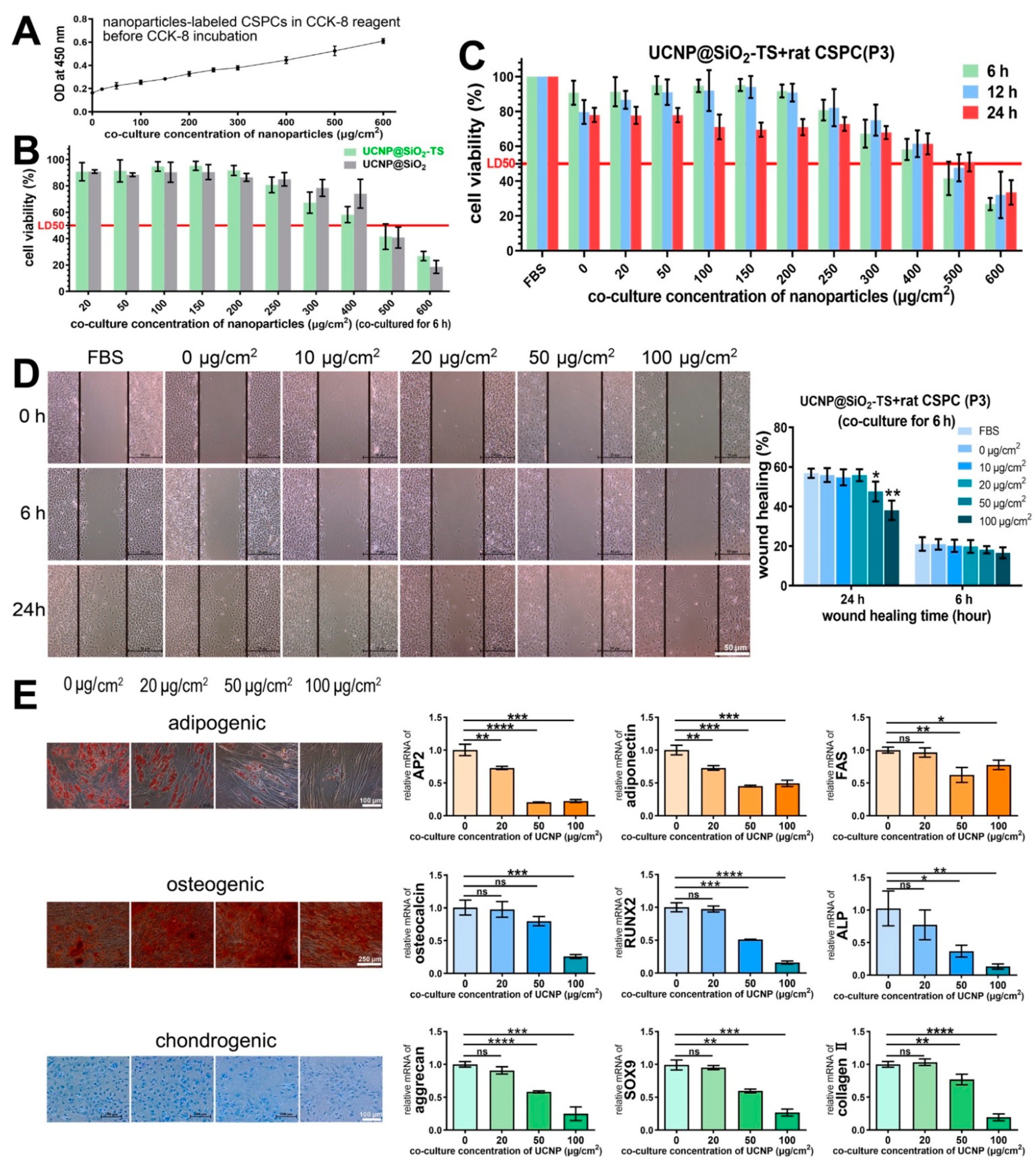
3.4. The Cytotoxicity of UCNP@SiO2-TS on CSPCs
3.5. In Vitro and In Vivo CT Imaging of CSPCs
3.6. In Vitro and In Vivo MRI Imaging of CSPCs
3.7. In Vitro and In Vivo UCL Imaging of Labeled CSPCs in Hydrogel Constructs
4. Discussion
5. Conclusions
Author Contributions
Funding
Institutional Review Board Statement
Informed Consent Statement
Data Availability Statement
Conflicts of Interest
References
- Hu, L.; Yin, C.; Zhao, F.; Ali, A.; Ma, J.; Qian, A. Mesenchymal Stem Cells: Cell Fate Decision to Osteoblast or Adipocyte and Application in Osteoporosis Treatment. Int. J. Mol. Sci. 2018, 19, 360. [Google Scholar] [CrossRef] [PubMed]
- Zhang, Z.; Yin, S.; Xue, X.; Ji, J.; Tong, J.; Goltzman, D.; Miao, D. Transplantation of bone marrow-derived mesenchymal stem cells rescues partially rachitic phenotypes induced by 1,25-Dihydroxyvitamin D deficiency in mice. Am. J. Transl. Res. 2016, 8, 4382–4393. [Google Scholar]
- McCarthy, H.E.; Bara, J.J.; Brakspear, K.; Singhrao, S.K.; Archer, C.W. The comparison of equine articular cartilage progenitor cells and bone marrow-derived stromal cells as potential cell sources for cartilage repair in the horse. Vet. J. 2012, 192, 345–351. [Google Scholar] [CrossRef]
- Zhang, X.; Qi, L.; Chen, Y.; Xiong, Z.; Li, J.; Xu, P.; Pan, Z.; Zhang, H.; Chen, Z.; Xue, K.; et al. The in vivo chondrogenesis of cartilage stem/progenitor cells from auricular cartilage and the perichondrium. Am. J. Transl. Res. 2019, 11, 2855–2865. [Google Scholar]
- Terrovitis, J.; Stuber, M.; Youssef, A.; Preece, S.; Leppo, M.; Kizana, E.; Schar, M.; Gerstenblith, G.; Weiss, R.G.; Marban, E.; et al. Magnetic resonance imaging overestimates ferumoxide-labeled stem cell survival after transplantation in the heart. Circulation 2008, 117, 1555–1562. [Google Scholar] [CrossRef] [PubMed]
- Daldrup-Link, H.E.; Chan, C.; Lenkov, O.; Taghavigarmestani, S.; Nazekati, T.; Nejadnik, H.; Chapelin, F.; Khurana, A.; Tong, X.; Yang, F.; et al. Detection of Stem Cell Transplant Rejection with Ferumoxytol MR Imaging: Correlation of MR Imaging Findings with Those at Intravital Microscopy. Radiology 2017, 284, 495–507. [Google Scholar] [CrossRef]
- Weissleder, R.; Mahmood, U. Molecular imaging. Radiology 2001, 219, 316–333. [Google Scholar] [CrossRef] [PubMed]
- Min, Y.; Li, J.; Liu, F.; Padmanabhan, P.; Yeow, E.K.L.; Xing, B. Recent Advance of Biological Molecular Imaging Based on Lanthanide-Doped Upconversion-Luminescent Nanomaterials. Nanomaterials 2014, 4, 129–154. [Google Scholar] [CrossRef]
- Chen, F.; Bu, W.; Cai, W.; Shi, J. Functionalized Upconversion Nanoparticles: Versatile Nanoplatforms for Translational Research. Curr. Mol. Med. 2013, 13, 1613–1632. [Google Scholar] [CrossRef][Green Version]
- Park, Y.I.; Lee, K.T.; Suh, Y.D.; Hyeon, T. Upconverting nanoparticles: A versatile platform for wide-field two-photon microscopy and multi-modal in vivo imaging. Chem. Soc. Rev. 2015, 44, 1302–1317. [Google Scholar] [CrossRef]
- Chen, D.; Wan, D.; Wang, R.; Liu, Y.; Sun, K.; Tao, X.; Qu, Y.; Dai, K.; Ai, S.; Tao, K. Multimodal Nanoprobe Based on Upconversion Nanoparticles for Monitoring Implanted Stem Cells in Bone Defect of Big Animal. ACS Biomater. Sci. Eng. 2018, 4, 626–634. [Google Scholar] [CrossRef]
- Xiang, L.J.; Zhu, X.J.; Zhang, H.H.; Yang, L.; Deng, K.X.; Liu, Y.; Ye, M.S.; Hu, L.; Yang, X.Y.; Zhou, H.P. A water-soluble, upconverting Sr2Yb0.3Gd0.7F7:Er(3+)/Tm(3+)@PSIoAm bio-probe for in vivo trimodality imaging. Nanoscale 2018, 10, 14414–14420. [Google Scholar] [CrossRef]
- Li, X.; Yi, Z.; Xue, Z.; Zeng, S.; Liu, H. Multifunctional BaYbF 5: Gd/Er upconversion nanoparticles for in vivo tri-modal upconversion optical, X-ray computed tomography and magnetic resonance imaging. Mater. Sci. Eng. C 2017, 75, 510–516. [Google Scholar] [CrossRef]
- Shen, J.W.; Yang, C.X.; Dong, L.X.; Sun, H.R.; Gao, K.; Yan, X.P. Incorporation of computed tomography and magnetic resonance imaging function into NaYF4:Yb/Tm upconversion nanoparticles for in vivo trimodal bioimaging. Anal. Chem. 2013, 85, 12166–12172. [Google Scholar] [CrossRef]
- Han, Y.; An, Y.; Jia, G.; Wang, X.; He, C.; Ding, Y.; Tang, Q. Theranostic micelles based on upconversion nanoparticles for dual-modality imaging and photodynamic therapy in hepatocellular carcinoma. Nanoscale 2018, 10, 6511–6523. [Google Scholar] [CrossRef] [PubMed]
- Liu, J.; Huang, L.; Tian, X.; Chen, X.; Shao, Y.; Xie, F.; Chen, D.; Li, L. Magnetic and fluorescent Gd2O3:Yb(3+)/Ln(3+) nanoparticles for simultaneous upconversion luminescence/MR dual modal imaging and NIR-induced photodynamic therapy. Int. J. Nanomed. 2017, 12, 1–14. [Google Scholar] [CrossRef][Green Version]
- Qiao, H.; Cui, Z.; Yang, S.; Ji, D.; Wang, Y.; Yang, Y.; Han, X.; Fan, Q.; Qin, A.; Wang, T.; et al. Targeting Osteocytes to Attenuate Early Breast Cancer Bone Metastasis by Theranostic Upconversion Nanoparticles with Responsive Plumbagin Release. ACS Nano 2017, 11, 7259–7273. [Google Scholar] [CrossRef]
- Ni, D.; Zhang, J.; Bu, W.; Zhang, C.; Yao, Z.; Xing, H.; Wang, J.; Duan, F.; Liu, Y.; Fan, W.; et al. PEGylated NaHoF4 nanoparticles as contrast agents for both X-ray computed tomography and ultra-high field magnetic resonance imaging. Biomaterials 2016, 76, 218–225. [Google Scholar] [CrossRef]
- Yi, Z.; Zeng, S.; Lu, W.; Wang, H.; Rao, L.; Liu, H.; Hao, J. Synergistic dual-modality in vivo upconversion luminescence/X-ray imaging and tracking of amine-functionalized NaYbF(4):Er nanoprobes. ACS Appl. Mater. Interfaces 2014, 6, 3839–3846. [Google Scholar] [CrossRef]
- He, M.; Huang, P.; Zhang, C.; Hu, H.; Bao, C.; Gao, G.; He, R.; Cui, D. Dual Phase-Controlled Synthesis of Uniform Lanthanide-Doped NaGdF4 Upconversion Nanocrystals Via an OA/Ionic Liquid Two-Phase System for In Vivo Dual-Modality Imaging. Adv. Funct. Mater. 2011, 21, 4470–4477. [Google Scholar] [CrossRef]
- Cheng, L.; Wang, C.; Ma, X.; Wang, Q.; Cheng, Y.; Wang, H.; Li, Y.; Liu, Z. Multifunctional Upconversion Nanoparticles for Dual-Modal Imaging-Guided Stem Cell Therapy under Remote Magnetic Control. Adv. Funct. Mater. 2013, 23, 272–280. [Google Scholar] [CrossRef]
- Lu, B.; Wang, H.; Lu, Q.; Tang, Z.; Dou, H.; Dai, T.; Li, S. Novel Hybrid Dextran-Gadolinium Nanoparticles as High-relaxivity T1 Magnetic Resonance Imaging Contrast Agent for Mapping the Sentinel Lymph Node. J. Comput. Assist. Tomogr. 2019, 43, 350–357. [Google Scholar] [CrossRef] [PubMed]
- Sun, Y.; Peng, J.; Feng, W.; Li, F. Upconversion nanophosphors Naluf(4):Yb,Tm for lymphatic imaging in vivo by real-time upconversion luminescence imaging under ambient light and high-resolution X-ray CT. Theranostics 2013, 3, 346–353. [Google Scholar] [CrossRef] [PubMed]
- Hu, X.; Zhu, J.; Li, X.; Zhang, X.; Meng, Q.; Yuan, L.; Zhang, J.; Fu, X.; Duan, X.; Chen, H.; et al. Dextran-coated fluorapatite crystals doped with Yb3+/Ho3+ for labeling and tracking chondrogenic differentiation of bone marrow mesenchymal stem cells in vitro and in vivo. Biomaterials 2015, 52, 441–451. [Google Scholar] [CrossRef]
- Xu, Y.; Xiang, J.; Zhao, H.; Liang, H.; Huang, J.; Li, Y.; Pan, J.; Zhou, H.; Zhang, X.; Wang, J.H.; et al. Human amniotic fluid stem cells labeled with up-conversion nanoparticles for imaging-monitored repairing of acute lung injury. Biomaterials 2016, 100, 91–100. [Google Scholar] [CrossRef] [PubMed]
- Li, X.; Liu, L.; Fu, Y.; Chen, H.; Abualrejal, M.M.A.; Zhang, H.; Wang, Z.; Zhang, H. Peptide-enhanced tumor accumulation of upconversion nanoparticles for sensitive upconversion luminescence/magnetic resonance dual-mode bioimaging of colorectal tumors. Acta Biomater. 2020, 104, 167–175. [Google Scholar] [CrossRef]
- Xue, K.; Xia, W.; Zhang, X.; Qi, L.; Zhou, J.; Xu, P.; Liu, K. Isolation and identification of stem cells in different subtype of cartilage tissue. Expert Opin. Biol. 2015, 15, 623–632. [Google Scholar] [CrossRef] [PubMed]
- Shen, S.; Wang, C. Upconversion Fluorescent Nanoprobe for Highly Sensitive In Vivo Cell Tracking. Methods Mol. Biol. 2020, 2126, 85–93. [Google Scholar] [CrossRef] [PubMed]
- Pleumeekers, M.M.; Nimeskern, L.; Koevoet, W.L.; Kops, N.; Poublon, R.M.; Stok, K.S.; van Osch, G.J. The in vitro and in vivo capacity of culture-expanded human cells from several sources encapsulated in alginate to form cartilage. Eur. Cell Mater. 2014, 27, 264–280; discussion 278–280. [Google Scholar] [CrossRef] [PubMed]
- Akcakaya, M.; Weingartner, S.; Basha, T.A.; Roujol, S.; Bellm, S.; Nezafat, R. Joint myocardial T1 and T2 mapping using a combination of saturation recovery and T2 -preparation. Magn. Reson. Med. 2016, 76, 888–896. [Google Scholar] [CrossRef]
- Bidhult, S.; Kantasis, G.; Aletras, A.H.; Arheden, H.; Heiberg, E.; Hedstrom, E. Validation of T1 and T2 algorithms for quantitative MRI: Performance by a vendor-independent software. BMC Med. Imaging 2016, 16, 46. [Google Scholar] [CrossRef]
- Abdukayum, A.; Yang, C.-X.; Zhao, Q.; Chen, J.-T.; Dong, L.-X.; Yan, X.-P. Gadolinium Complexes Functionalized Persistent Luminescent Nanoparticles as a Multimodal Probe for Near-Infrared Luminescence and Magnetic Resonance Imaging in Vivo. Anal. Chem. 2014, 86, 4096–4101. [Google Scholar] [CrossRef]
- Lee, J.; Lee, T.S.; Ryu, J.; Hong, S.; Kang, M.; Im, K.; Kang, J.H.; Lim, S.M.; Park, S.; Song, R. RGD Peptide-Conjugated Multimodal NaGdF4:Yb3+/Er3+ Nanophosphors for Upconversion Luminescence, MR, and PET Imaging of Tumor Angiogenesis. J. Nucl. Med. 2013, 54, 96–103. [Google Scholar] [CrossRef]
- Hifumi, H.; Yamaoka, S.; Tanimoto, A.; Citterio, D.; Suzuki, K. Gadolinium-based hybrid nanoparticles as a positive MR contrast agent. J. Am. Chem. Soc. 2006, 128, 15090–15091. [Google Scholar] [CrossRef]
- Tang, X.L.; Wu, J.; Lin, B.L.; Cui, S.; Liu, H.M.; Yu, R.T.; Shen, X.D.; Wang, T.W.; Xia, W. Near-infrared light-activated red-emitting upconverting nanoplatform for T1-weighted magnetic resonance imaging and photodynamic therapy. Acta Biomater. 2018, 74, 360–373. [Google Scholar] [CrossRef] [PubMed]
- Wang, J.; Zhang, H.; Ni, D.; Fan, W.; Qu, J.; Liu, Y.; Jin, Y.; Cui, Z.; Xu, T.; Wu, Y.; et al. High-Performance Upconversion Nanoprobes for Multimodal MR Imaging of Acute Ischemic Stroke. Small 2016, 12, 3591–3600. [Google Scholar] [CrossRef] [PubMed]
- Wang, C.; Cheng, L.; Xu, H.; Liu, Z. Towards whole-body imaging at the single cell level using ultra-sensitive stem cell labeling with oligo-arginine modified upconversion nanoparticles. Biomaterials 2012, 33, 4872–4881. [Google Scholar] [CrossRef] [PubMed]
- Zhao, L.; Kutikov, A.; Shen, J.; Duan, C.; Song, J.; Han, G. Stem Cell Labeling using Polyethylenimine Conjugated (alpha-NaYbF4:Tm3+)/CaF2 Upconversion Nanoparticles. Theranostics 2013, 3, 249–257. [Google Scholar] [CrossRef] [PubMed]
- Idris, N.M.; Li, Z.; Ye, L.; Sim, E.K.; Mahendran, R.; Ho, P.C.; Zhang, Y. Tracking transplanted cells in live animal using upconversion fluorescent nanoparticles. Biomaterials 2009, 30, 5104–5113. [Google Scholar] [CrossRef] [PubMed]
- Li, J.; Lee, W.Y.-W.; Wu, T.; Xu, J.; Zhang, K.; Wong, D.S.H.; Li, R.; Li, G.; Bian, L. Near-infrared light-triggered release of small molecules for controlled differentiation and long-term tracking of stem cells in vivo using upconversion nanoparticles. Biomaterials 2016, 110, 1–10. [Google Scholar] [CrossRef] [PubMed]
- Ma, Y.; Ji, Y.; You, M.; Wang, S.; Dong, Y.; Jin, G.; Lin, M.; Wang, Q.; Li, A.; Zhang, X.; et al. Labeling and long-term tracking of bone marrow mesenchymal stem cells in vitro using NaYF4:Yb(3+),Er(3+) upconversion nanoparticles. Acta Biomater. 2016, 42, 199–208. [Google Scholar] [CrossRef] [PubMed]
- Ren, N.; Liang, N.; Yu, X.; Wang, A.; Xie, J.; Sun, C. Ligand-free upconversion nanoparticles for cell labeling and their effects on stem cell differentiation. Nanotechnology 2020, 31, 145101. [Google Scholar] [CrossRef] [PubMed]
- Gnach, A.; Lipinski, T.; Bednarkiewicz, A.; Rybka, J.; Capobianco, J.A. Upconverting nanoparticles: Assessing the toxicity. Chem. Soc. Rev. 2015, 44, 1561–1584. [Google Scholar] [CrossRef] [PubMed]
- Hemmer, E.; Benayas, A.; Legare, F.; Vetrone, F. Exploiting the biological windows: Current perspectives on fluorescent bioprobes emitting above 1000 nm. Nanoscale Horiz. 2016, 1, 168–184. [Google Scholar] [CrossRef] [PubMed]











Publisher’s Note: MDPI stays neutral with regard to jurisdictional claims in published maps and institutional affiliations. |
© 2021 by the authors. Licensee MDPI, Basel, Switzerland. This article is an open access article distributed under the terms and conditions of the Creative Commons Attribution (CC BY) license (https://creativecommons.org/licenses/by/4.0/).
Share and Cite
Chen, C.-H.; Tang, N.; Xue, K.; Zhang, H.-Z.; Chen, Y.-H.; Xu, P.; Sun, K.; Tao, K.; Liu, K. Long-Term Tri-Modal In Vivo Tracking of Engrafted Cartilage-Derived Stem/Progenitor Cells Based on Upconversion Nanoparticles. Biomolecules 2021, 11, 958. https://doi.org/10.3390/biom11070958
Chen C-H, Tang N, Xue K, Zhang H-Z, Chen Y-H, Xu P, Sun K, Tao K, Liu K. Long-Term Tri-Modal In Vivo Tracking of Engrafted Cartilage-Derived Stem/Progenitor Cells Based on Upconversion Nanoparticles. Biomolecules. 2021; 11(7):958. https://doi.org/10.3390/biom11070958
Chicago/Turabian StyleChen, Chu-Hsin, Na Tang, Ke Xue, Hui-Zhong Zhang, Ya-Hong Chen, Peng Xu, Kang Sun, Ke Tao, and Kai Liu. 2021. "Long-Term Tri-Modal In Vivo Tracking of Engrafted Cartilage-Derived Stem/Progenitor Cells Based on Upconversion Nanoparticles" Biomolecules 11, no. 7: 958. https://doi.org/10.3390/biom11070958
APA StyleChen, C.-H., Tang, N., Xue, K., Zhang, H.-Z., Chen, Y.-H., Xu, P., Sun, K., Tao, K., & Liu, K. (2021). Long-Term Tri-Modal In Vivo Tracking of Engrafted Cartilage-Derived Stem/Progenitor Cells Based on Upconversion Nanoparticles. Biomolecules, 11(7), 958. https://doi.org/10.3390/biom11070958
