Functional and Stress Response Analysis of Heat Shock Proteins 40 and 90 of Giant River Prawn (Macrobrachium rosenbergii) under Temperature and Pathogenic Bacterial Exposure Stimuli
Abstract
:1. Introduction
2. Materials and Methods
2.1. Experimental Animals
2.2. Total RNA Isolation and mRNA Extraction
2.3. 5′ Rapid Amplification of cDNA Ends (RACE) PCR
2.4. Cloning and Characterization of the Full-Length Hsp cDNAs of the Giant River Prawn
2.5. Phylogenetic Analysis of hsp Genes of Various Animal Species
2.6. Distribution of Giant River Prawn hsp Genes in Various Tissues of Healthy Prawns
2.6.1. First-Strand cDNA Construction
2.6.2. Quantitative Real-Time RT-PCR (qRT-PCR)
2.7. Expression Profiling of the Giant River Prawn hsp40 and hsp90 mRNAs under Aeromonas hydrophila Induction Determined Using qRT-PCR
2.7.1. Experimental Animals
2.7.2. A. Hydrophila Preparation
2.7.3. Induction Experiment
2.7.4. Total RNA Extraction and First-Strand cDNA Synthesis
2.7.5. qRT-PCR Analysis
2.7.6. Statistical Analysis
2.8. Expression Analyses of the Giant River Prawn hsp40 and hsp90 mRNAs in Response to Heat and Cold Shock Stimulation Determined by qRT-PCR
2.8.1. Experimental Animals and Temperature Controls
2.8.2. qRT-PCR and Data Analyses
2.9. Silencing Analysis and Effects of hsp40 and hsp90 Gene Knockdown on Disease Resistance
2.9.1. Experimental Design
2.9.2. Double-Stranded RNA (dsRNA) Preparation
2.9.3. Delivery of dsRNA and Expression Analysis of the hsp40 and hsp90 Genes
2.9.4. Effects of hsp40 and hsp90 Gene Silencing on High-Temperature Stress
2.9.5. Effects of hsp40 and hsp90 Gene Silencing on A. hydrophila Infection
2.10. Data Analysis
3. Results
3.1. Characterization and Sequence Analysis of Mr-hsp40 and Mr-hsp90
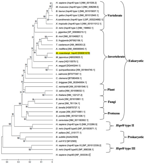
3.2. Homological Analysis of the Nucleotide and Amino Acid Sequences and Phylogenetic Tree Analysis of Mr-hsp40 and Mr-hsp90
3.3. Expression Analysis of the Giant River Prawn hsp40 and hsp90 Genes
3.4. Expression Analyses of Giant River Prawn hsp40 and hsp90 mRNAs in Response to Stress Conditions
3.4.1. Expression Analyses of Mr-hsp40 and Mr-hsp90
3.4.2. Expression Analyses of Giant River Prawn Mr-hsp40 and Mr-hsp90 mRNAs in Response to Heat and Cold Shocks
3.5. Gene Knockdown Analysis
3.6. Effects of Gene Knockdown on the Response to Temperature Stress and A. hydrophila Injection
4. Discussion
Supplementary Materials
Author Contributions
Funding
Institutional Review Board Statement
Informed Consent Statement
Acknowledgments
Conflicts of Interest
References
- FAO. Farming River Prawns. A Manual for the Culture of the Giant River Prawn (Macrobrachium rosenbergii). 2014. Available online: http://www.fao.org/fishery/culturedspecies/Macrobrachium_rosenbergii/en (accessed on 14 December 2020).
- New, M.B. Freshwater prawn culture: A review. Aquaculture 1990, 88, 99–143. [Google Scholar] [CrossRef]
- Cheng, W.; Chen, J.C. Enterococcus-like infections in Macrobrachium rosenbergii are exacerbated by high pH and temperature but reduced by low salinity. Dis. Aquat. Org. 1998, 34, 103–108. [Google Scholar] [CrossRef] [PubMed] [Green Version]
- Habashy, M.; Hassan, M.M.S. Effects of temperature and salinity on growth and reproduction of the river prawn, Macrobrachium rosenbergii (Crustacea- Decapoda) in Egypt. IJESE 2011, 1, 83–90. [Google Scholar]
- Kumaresan, V.; Palanisamy, R.; Pasupuleti, M.; Arockiaraj, J. Impacts of environmental and biological stressors on immune system of Macrobrachium rosenbergii. Rev. Aquacult. 2017, 9, 21–25. [Google Scholar] [CrossRef]
- Wedemeyer, G.R. Effects of rearing conditions on health and physiological condition of fish in intensive culture: In fish. In Stress and Health in Aquaculture; Iwama, G.A., Pickering, A.D., Sumpter, J.P., Schreck, C.B., Eds.; Cambridge University Press: Cambridge, UK, 1997; pp. 1–34. [Google Scholar]
- Pockley, A.G. Heat shock proteins as regulators of the immune response. Lancet 2003, 362, 469–476. [Google Scholar] [CrossRef]
- Feder, M.E.; Hofmann, G.E. Heat-shock proteins, molecular chaperones, and the stress response: Evolutionary and ecological physiology. Annu. Rev. Physiol. 1999, 61, 243–282. [Google Scholar] [CrossRef] [PubMed] [Green Version]
- Lindquist, S.; Craig, E.A. The heat shock proteins. Annu. Rev. Genet. 1988, 22, 631–677. [Google Scholar] [CrossRef]
- Moseley, P. Stress proteins and the immune response. Immunopharmacology 2000, 48, 299–302. [Google Scholar] [CrossRef]
- Rupik, W.; Jasik, K.; Bembenek, J.; Widlak, W. The expression patterns of heat shock genes and proteins and their role during vertebrate’s development. Comp. Biochem. Physiol. A Mol. Integr. Physiol. 2011, 159, 349–366. [Google Scholar] [CrossRef]
- Roberts, R.J.; Agius, C.; Saliba, C.; Bossier, P.; Sung, Y.Y. Heat shock proteins (chaperones) in fish and shellfish and their potential role in relation to fish health. J. Fish Dis. 2010, 33, 789–801. [Google Scholar] [CrossRef]
- Qiu, X.B.; Shao, Y.M.; Miao, S.; Wang, L. The diversity of the DnaJ/Hsp40 family, the crucial partners for Hsp70 chaperones. Cell. Mol. Life Sci. 2006, 63, 2560–2570. [Google Scholar] [CrossRef]
- Qian, Y.Q.; Patel, D.; Hartl, F.U.; McColl, D.J. Nuclear magnetic resonance solution structure of the human Hsp40 (HDJ-1) J-domain. J. Mol. Biol. 1996, 260, 224–235. [Google Scholar] [CrossRef]
- Hennessy, F.; Nicoll, W.S.; Zimmermann, R.; Cheetham, M.E.; Blatch, G.L. Not all J domains are created equal: Implications for the specificity of Hsp40-Hsp70 interactions. Protein Sci. 2005, 14, 1697–1709. [Google Scholar] [CrossRef] [PubMed] [Green Version]
- Li, J.; Qian, X.; Sha, B. Heat shock protein 40: Structural studies and their functional implications. Protein Pept. Lett. 2009, 16, 606–612. [Google Scholar] [CrossRef] [PubMed] [Green Version]
- Crevel, G.; Bates, H.; Huikeshoven, H.; Cotterill, S. The Drosophila Dpit47 protein is a nuclear Hsp90 co-chaperone that interacts with DNA polymerase alpha. J. Cell Sci. 2001, 114, 2015–2025. [Google Scholar] [CrossRef]
- Richter, K.; Buchner, J. Hsp90: Chaperoning signal transduction. J. Cell. Physiol. 2001, 188, 281–290. [Google Scholar] [CrossRef]
- Pearl, L.H.; Prodromou, C. Structure and mechanism of the Hsp90 molecular chaperone machinery. Annu. Rev. Biochem. 2006, 75, 271–294. [Google Scholar] [CrossRef]
- Chen, B.; Zhong, D.; Monteiro, A. Comparative genomics and evolution of the HSP90 family of genes across all kingdoms of organisms. BMC Genomics 2006, 7, 156. [Google Scholar] [CrossRef] [Green Version]
- Theodoraki, M.A.; Caplan, A.J. Quality control and fate determination of Hsp90 client proteins. Biochim. Biophys. Acta. 2012, 1823, 683–688. [Google Scholar] [CrossRef] [PubMed] [Green Version]
- Palmisano, A.N.; Winton, J.R.; Dickhoff, W.W. Tissue-specific induction of Hsp90 mRNA and plasma cortisol response in chinook salmon following heat shock, seawater challenge, and handling challenge. Mar. Biotechnol. 2000, 2, 329–338. [Google Scholar] [CrossRef]
- Young, J.C.; Wolfgang, M.; Obermann, J.; Hartl, F.U. Specific binding of tetratricopeptide repeat proteins to the C-terminal 12-kda domain of hsp90. J. Biol. Chem. 1998, 273, 18007–18010. [Google Scholar] [CrossRef] [Green Version]
- Onuoha, S.C.; Coulstock, E.T.; Grossmann, J.G.; Jackson, S.E. Structural studies on the co-chaperone hop and its complexes with Hsp90. J. Mol. Biol. 2008, 379, 732–744. [Google Scholar] [CrossRef]
- Hartl, F.U.; Hayer-Hartl, M. Molecular chaperones in the cytosol: From nascent chain to folded protein. Science 2002, 295, 1852–1858. [Google Scholar] [CrossRef] [PubMed] [Green Version]
- Youker, R.T.; Walsh, P.; Beilharz, T.; Lithgow, T.; Brodsky, J.L. Distinct roles for the Hsp40 and Hsp90 molecular chaperones during cystic fibrosis transmembrane conductance regulator degradation in yeast. Mol. Biol. Cell. 2004, 15, 4787–4797. [Google Scholar] [CrossRef] [PubMed] [Green Version]
- Toe, A.; Areechon, N.; Srisapoome, P. Molecular characterization and immunological response analysis of a novel transferrin-like, pacifastin heavy chain protein in giant freshwater prawn, Macrobrachium rosenbergii (De Man, 1879). Fish Shellfish Immunol. 2012, 33, 801–812. [Google Scholar] [CrossRef] [PubMed]
- Thompson, J.D.; Higgins, D.G.; Gibson, T.J. CLUSTAL W: Improving the sensitivity of progressive multiple sequence alignment through sequence weighting, position-specific gap penalties and weight matrix choice. Nucleic Acids Res. 1994, 22, 4673–4680. [Google Scholar] [CrossRef] [PubMed] [Green Version]
- Tamura, K.; Dudley, J.; Nei, M.; Kumar, S. MEGA4: Molecular evolutionary genetics analysis (MEGA) software version 4.0. Mol. Biol. Evol. 2007, 24, 1596–1599. [Google Scholar] [CrossRef] [PubMed]
- Livak, K.J.; Schmittgen, T.D. Analysis of relative gene expression data using real time quantitative PCR and the 2ࢤΔΔCt method. Methods 2001, 25, 402–408. [Google Scholar] [CrossRef]
- Fan, C.Y.; Ren, H.Y.; Lee, P.; Caplan, A.J.; Cyr, D.M. The type 1 Hsp40 zinc finger-like region is required for Hsp70 to capture non-native polypeptides from Ydj1. J. Biol. Chem. 2005, 280, 695–702. [Google Scholar] [CrossRef] [Green Version]
- Danwattananusorn, T.; Fagutao, F.F.; Shitara, A.; Kondo, H.; Aoki, T.; Nozaki, R.; Hirono, I. Molecular characterization and expression analysis of heat shock proteins 40, 70 and 90 from kuruma shrimp Marsupenaeus japonicus. Fish. Sci. 2011, 77, 929–937. [Google Scholar] [CrossRef]
- Kho, Y.; Kim, S.C.; Jiang, C.; Barma, D.; Kwon, S.W.; Cheng, J.; Jaunbergs, J.; Weinbaum, C.; Tamanoi, F.; Falck, J.; et al. A tagging-via-substrate technology for detection and proteomics of farnesylated proteins. Proc. Natl. Acad. Sci. USA 2004, 101, 12479–12484. [Google Scholar] [CrossRef] [Green Version]
- Itoh, H.; Komatsuda, A.; Ohtani, H.; Wakui, H.; Imai, H.; Sawada, K.I.; Otaka, M.; Ogura, M.; Suzuki, A.; Hamada, F. Mammalian HSP60 is quickly sorted into the mitochondria under conditions of dehydration. Eur. J. Biochem. 2002, 269, 5931–5938. [Google Scholar] [CrossRef]
- Prodromou, C.; Roe, S.M.; OBrien, R.; Ladbury, J.E.; Piper, P.W.; Pearl, L.H. Identification and structural characterization of the ATP/ADP-binding site in the Hsp90 molecular chaperone. Cell 1997, 90, 65–75. [Google Scholar] [CrossRef] [Green Version]
- Brown, M.A.; Zhu, L.; Schmidt, C.; Tucker, P.W. Hsp90—From signal transduction to cell transformation. Biochem. Biophys. Res. Commun. 2007, 363, 241–246. [Google Scholar] [CrossRef] [PubMed] [Green Version]
- Gupta, R.S. Phylogenetic analysis of the 90 kD heat shock family of protein sequences and an examination of the relationship among animals, plants, and fungi species. Mol. Biol. Evol. 1995, 12, 1063–1073. [Google Scholar]
- Schwarz, F.; Aebi, M. Mechanisms and principles of N-linked protein glycosylation. Curr. Opin. Struc. Biol. 2011, 21, 576–582. [Google Scholar] [CrossRef] [PubMed]
- Hainzl, O.; Lapina, M.C.; Buchner, J.; Richter, K. The charged linker region is an important regulator of Hsp90 function. J. Biol. Chem. 2009, 284, 22559–22567. [Google Scholar] [CrossRef] [PubMed] [Green Version]
- Pantzartzi, C.N.; Kourtidis, A.; Drosopoulou, E.; Yiangou, M.; Scouras, Z.G. Isolation and characterization of two cytoplasmic hsp90s from Mytilus galloprovincialis (Mollusca: Bivalvia) that contain a complex promoter with a p53 binding site. Gene 2009, 431, 47–54. [Google Scholar] [CrossRef] [PubMed]
- Chaurasia, M.K.; Nizam, F.; Ravichandran, G.; Arasu, M.V.; Al-Dhabi, N.A.; Arshad, A.; Elumalai, P.; Arockiaraj, J. Molecular importance of prawn large heat shock proteins 60, 70 and 90. Fish Shellfish Immunol. 2016, 48, 228–238. [Google Scholar] [CrossRef]
- Dong, C.W.; Zhang, Y.B.; Zhang, Q.Y.; Gui, J.F. Differential expression of three Paralichthys olivaceus Hsp40 genes in responses to virus infection and heat shock. Fish Shellfish Immunol. 2006, 21, 146–158. [Google Scholar] [CrossRef]
- Zhang, X.Y.; Zhang, M.Z.; Zheng, C.J.; Liu, J.; Hu, H.J. Identification of two hsp90 genes from the marine crab, Portunus trituberculatus and their specific expression profiles under different environmental conditions. Comp. Biochem. Physiol. C Toxicol. Pharmacol. 2009, 150, 465–473. [Google Scholar] [CrossRef]
- Terada, K.; Yomogida, K.; Imai, T.; Kiyonari, H.; Takeda, N.; Kadomatsu, T.; Yano, M.; Aizawa, S.; Mori, M. A type I DnaJ homolog, DjA1, regulates androgen receptor signaling and spermatogenesis. EMBO J. 2005, 24, 611–622. [Google Scholar] [CrossRef] [Green Version]
- Shamovsky, I.; Nudler, E. New insights into the mechanism of heat shock response activation. Cell. Mol. Life Sci. 2008, 65, 855–861. [Google Scholar] [CrossRef]
- Krukenberg, K.A.; Street, T.O.; Lavery, L.A.; Agard, D.A. Conformational dynamics of the molecular chaperone Hsp90. Q. Rev. Biophys. 2011, 44, 229–255. [Google Scholar] [CrossRef] [PubMed] [Green Version]
- Arukwe, A.; Goksoyr, A. Eggshell and egg yolk proteins in fish: Hepatic proteins for the next generation: Oogenetic, population, and evolutionary implications of endocrine disruption. Comp. Hepatol. 2003, 2, 4. [Google Scholar] [CrossRef] [PubMed] [Green Version]
- Osborne, N.; Sherry, J.; Rendell, J.L.; Currie, S. The role of hsp90 in 17α-ethynylestradiol-induced endocrine disruption in rainbow trout hepatocytes. Ecotoxicol. Environ. Saf. 2007, 68, 13–19. [Google Scholar] [CrossRef] [PubMed]
- Fairs, N.J.; Quinlan, P.T.; Goad, L.J. Changes in ovarian unconjugated and conjugated steroid titers during vitellogenesis in Penaeus monodon. Aquaculture 1990, 89, 83–99. [Google Scholar] [CrossRef]
- Wu, L.T.; Chu, K.H. Characterization of heat shock protein 90 in the shrimp Metapenaeus ensis: Evidence for its role in the regulation of vitellogenin synthesis. Mol. Reprod. Dev. 2008, 5, 952–959. [Google Scholar] [CrossRef]
- Zhao, W.; Chen, L.; Qin, J.; Wu, P.; Zhang, F.; Li, E.; Tang, B. MnHSP90 cDNA characterization and its expression during the ovary development in oriental river prawn, Macrobrachium nipponense. Mol. Biol. Rep. 2011, 38, 1399–1406. [Google Scholar] [CrossRef] [PubMed]
- Sung, H.H.; Hwang, S.F.; Tasi, F.M. Responses of giant freshwater prawn (Macrobrachium rosenbergii) to challenge by two strains of Aeromonas spp. J. Invertebr. Pathol. 2000, 76, 278–284. [Google Scholar] [CrossRef]
- Abdolnabi, S.; Ina-Salwany, M.Y.; Daud, H.M.; Mariana, N.S.; Abdelhadi, Y.M. Pathogenicity of Aeromonas hydrophila in giant freshwater prawn; Macrobrachium rosenbergii, cultured in East Malaysia. Iran. J. Fish. Sci. 2014, 14, 232–245. [Google Scholar]
- Sung, Y.Y.; MacRae, T.H. Heat shock proteins and disease control in aquatic organisms. J. Aquac. Res. Development. 2012, 3, 1. [Google Scholar]
- Tsutsumi, S.; Neckers, L. Extracellular heat shock protein 90: A role for a molecular chaperone in cell motility and cancer metastasis. Cancer Sci. 2007, 98, 1536–1539. [Google Scholar] [CrossRef]
- Vega, V.L.; Rodriguez-Silva, M.; Frey, T.; Gehrmann, M.; Diaz, J.C.; Steinem, C.; Multhoff, G.; Arispe, N.; De Maio, A. Hsp70 translocates into the plasma membrane after stress and is released into the extracellular environment in a membrane-associated form that activates macrophages. J. Immunol. 2008, 180, 4299–4307. [Google Scholar] [CrossRef] [PubMed] [Green Version]
- Kern, J.; Untergasser, G.; Zenzmaier, C.; Sarg, B.; Gastl, B.; Gunsilius, E.; Steurer, M. GRP-78 secreted by tumor cells blocks the antiangiogenic activity of bortezomib. Blood 2009, 114, 3960–3967. [Google Scholar] [CrossRef] [Green Version]
- Chalmin, F.; Ladoire, S.; Mignot, G.; Vincent, J.; Bruchard, M.; Remy-Martin, J.P.; Boireau, W.; Rouleau, A.; Simon, B.; Lanneau, D.; et al. Membrane-associated Hsp72 from tumor-derived exosomes mediates STAT3-dependent immunosuppressive function of mouse and human myeloid-derived suppressor cells. J. Clin. Investig. 2010, 120, 457–471. [Google Scholar] [CrossRef] [PubMed]
- De Maio, A. Extracellular Hsp70: Export and function. Curr. Protein Pept. Sci. 2014, 15, 225–231. [Google Scholar] [CrossRef]
- Rungrassamee, W.; Leelatanawit, R.; Jiravanichpaisal, P.; Klinbunga, S.; Karoonuthaisiri, N. Expression and distribution of three heat shock protein genes under heat shock stress and under exposure to Vibrio harveyi in Penaeus monodon. Dev. Comp. Immunol. 2010, 34, 1082–1089. [Google Scholar] [CrossRef]
- Das, S.; Mohapatra, A.; Sahoo, P.K. Expression analysis of heat shock protein genes during Aeromonas hydrophila infection in rohu, Labeo rohita, with special reference to molecular characterization of Grp78. Cell Stress Chaperones 2015, 20, 73–84. [Google Scholar] [CrossRef] [Green Version]
- Didenko, T.; Duarte, A.M.S.; Karagöz, G.E.; Rüdiger, S.G.D. Hsp90 structure and function studied by NMR spectroscopy. Biochim. Biophys. Acta. 2012, 1823, 636–647. [Google Scholar] [CrossRef] [PubMed] [Green Version]
- Basu, S.; Binder, R.J.; Suto, R.; Anderson, K.M.; Srivastava, P.K. Necrotic but not apoptotic cell death releases heat shock proteins, which deliver a partial maturation signal to dendritic cells and activate the NF-κB pathway. Int. Immunol. 2000, 11, 1539–1546. [Google Scholar] [CrossRef]
- Wang, W.; Wang, A.; Liu, Y.; Xiu, J.; Liu, Z.; Sun, R. Effects of temperature on growth, adenosine phosphates, ATPase and cellular defense response of juvenile shrimp Macrobrachium nipponense. Aquaculture 2006, 256, 624–630. [Google Scholar] [CrossRef]
- Basu, S.; Binder, R.J.; Ramalingam, T.; Srivastava, P.K. CD91 is a common receptor for heat shock proteins gp96, hsp90, hsp70, and calreticulin. Immunity 2001, 14, 303–313. [Google Scholar] [CrossRef] [Green Version]
- Haug, G.; Aktories, K.; Barth, H. The host cell chaperone Hsp90 is necessary for cytotoxic action of the binary iota-like toxins. Infect. Immun. 2004, 72, 3066–3068. [Google Scholar] [CrossRef] [Green Version]
- Hennig, O.L.; Andreatta, E.R. Effect of temperature in an intensive nursery system for Penaeus paulensis (Pérez Farfante, 1967). Aquaculture 1998, 164, 167–172. [Google Scholar] [CrossRef]
- Manush, S.M.; Pal, A.K.; Chatterjee, N.; Das, T.; Mukherjee, S.C. Thermal tolerance and oxygen consumption of Macrobrachium rosenbergii acclimated to three temperatures. J. Therm. Biol. 2004, 29, 15–19. [Google Scholar] [CrossRef]
- Brett, J.R. Implications and assessments of environmental stress. In Investigations of Fish-Power Problems; Larkin, P.A., MacMillan, H.R., Eds.; Lectures in Fisheries, University of British Columbia: Vancouver, BC, Canada, 1958; pp. 69–83. [Google Scholar]
- Snyder, G. Water Temperature Effects on Fish and Aquatic Life. 2016. Available online: http://sciencefairwater.com/physical-water-quality-parameters/water-temperature/water-temperature-effects-on-fish-and-aquatic-life/ (accessed on 16 January 2021).
- Hall, D.M.; Xu, L.; Drake, V.J.; Oberley, L.W.; Oberley, T.D.; Moseley, P.L.; Kregel, K.C. Aging reduces adaptive capacity and stress protein expression in the liver after heat stress. J. Appl. Physiol. 2000, 89, 749–759. [Google Scholar] [CrossRef] [PubMed]
- Li, F.; Luan, W.; Zhang, C.; Zhang, J.; Wang, B.; Xie, Y.; Li, S.; Xiang, J. Cloning of cytoplasmic heat shock protein 90 (FcHSP90) from Fenneropenaeus chinensis and its expression response to heat shock and hypoxia. Cell Stress Chaperones 2009, 14, 161–172. [Google Scholar] [CrossRef] [Green Version]
- Xuereb, B.; Forget-Leray, J.; Souissi, S.; Glippa, O.; Devreker, D.; Lesueur, T.; Marie, J.S.; Danger, M.; Boulangé-Lecomte, C. Molecular characterization and mRNA expression of grp78 and hsp90A in the estuarine copepod Eurytemora affinis. Cell Stress Chaperones 2012, 17, 457–472. [Google Scholar] [CrossRef] [PubMed] [Green Version]
- Spees, J.L.; Chang, S.A.; Snyder, M.J.; Chang, E.S. Thermal acclimation and stress in the American lobster, Homarus americanus: Equivalent temperature shifts elicit unique gene expression patterns for molecular chaperones and polyubiquitin. Cell Stress Chaperones 2002, 7, 97–106. [Google Scholar] [CrossRef] [Green Version]
- Chang, E.S. Stressed-out lobsters: Crustacean hyperglycemic hormone and stress proteins. Integr. Comp. Biol. 2005, 45, 43–50. [Google Scholar] [CrossRef]
- Díaz, A.C.; Sousa, L.G.; Petriella, A.M. Functional cytology of the hepatopancreas of Palaemonetes argentinus (Crustacea, Decapoda, Caridea) under osmotic stress. Braz. Arch. Biol. Technol. 2010, 53, 599–608. [Google Scholar] [CrossRef] [Green Version]
- Malev, O.; Rut, M.; Maguire, I.; Tambuk, A.; Ferrero, E.A.; Lorenzon, S.; Klobučar, G.r.I.V. Genotoxic physiological and immunological effects caused by temperature increase, air exposure or food deprivation in freshwater crayfish Astacus leptodactylus. Comp. Biochem. Physiol. C 2010, 152, 433–443. [Google Scholar] [CrossRef] [PubMed]
- Prangnell, D.I.; Fotedar, R. The growth and survival of western king prawns, Penaeus latisulcatus Kishinouye, in potassium-fortified inland saline water. Aquaculture 2006, 259, 234–242. [Google Scholar] [CrossRef]
- Paschen, W.; Mengesdorf, T.; Althausen, S.; Hotop, S. Peroxidative stress selectively down-regulates the neuronal stress response activated under conditions of endoplasmic reticulum dysfunction. J. Neuronchem. 2001, 76, 1916–1924. [Google Scholar] [CrossRef] [PubMed] [Green Version]
- Zhu, G.; Lee, A.S. Role of the unfolded protein response, GRP78 and GRP94 in organ homeostasis. J. Cell. Physiol. 2015, 230, 1413–1420. [Google Scholar] [CrossRef] [Green Version]
- Lindquist, S. Heat-shock proteins and stress tolerance in microorganisms. Curr. Opin. Genet. Dev. 1992, 2, 748–755. [Google Scholar] [CrossRef]
- Whangchai, N.; Ungsethaphand, T.; Chitmanat, C.; Mengumphan, K.; Uraiwan, S. Performance of giant river prawn (Macrobrachium rosenbergii de Man) reared in earthen ponds beneath plastic film shelters. Chiang Mai, J. Sci. 2007, 34, 89–96. [Google Scholar]
- Qiu, J.; Wang, W.N.; Wang, L.; Liu, Y.F.; Wang, A.L. Oxidative stress, DNA damage and osmolality in the pacific white shrimp, Litopenaeus vannamei exposed to acute low temperature stress. Comp. Biochem. Physiol. C. 2011, 154, 36–41. [Google Scholar] [CrossRef]
- Deane, E.E.; Woo, N.Y.S. Growth hormone increases hsc70/hsp70 expression and protects against apoptosis in whole blood preparations from silver sea bream. Ann. N. Y. Acad. Sci. 2005, 1040, 288–292. [Google Scholar] [CrossRef]
- Weber, T.E.; Bosworth, B.G. Effects of 28-day exposure to cold temperature or feed restriction on growth, body composition, and expression of genes related to muscle growth and metabolism in channel catfish. Aquaculture 2005, 246, 483–492. [Google Scholar] [CrossRef]
- Chen, T.; Lin, T.; Li, H.; Lu, T.; Li, J.; Huang, W.; Sun, H.; Jiang, X.; Zhang, J.; Yan, A.; et al. Heat shock protein 40 (HSP40) in Pacific white shrimp (Litopenaeus vannamei): Molecular cloning, tissue distribution and ontogeny, response to temperature, acidity/alkalinity and salinity stresses, and potential role in ovarian development. Front Physiol. 2018, 9, 1784. [Google Scholar] [CrossRef]














| Gene | Primer Name | Primer Sequence (5’-3’) | Size | Purposes |
|---|---|---|---|---|
| β-actin | RTB-actin_F | TTCACCATCGGCATTGAGAGGTTC | 119 bp | Real-Time PCR |
| RTB-actin_R | CACGTCGCACTTCATGATGGAGTT | Real-Time PCR | ||
| Mr-hsp40 | F_GFP_hsp40 | TGCAGGTTCGCATACAACAGTTGG | 398 bp | RT-RCR |
| R_GFP_hsp40 | TTCGCCTGGAATAGCACTGATCAC | RT-RCR, Touchdown PCR in RACE | ||
| RTF_GFP_hsp40 | TCGCAAGCATACGAAGTTCTCAGC | 136 bp | Real-Time PCR | |
| RTR_GFP_hsp40 | CCGAAGAACATGTCGAAGATGTCC | Real-Time PCR | ||
| Mr-HSP40T7_F | GGATCCTAATACGACTCACTATAGGGGGTGGAAAGAAGCCCCCAG | Gene silencing | ||
| Mr-HSP40T7_R | GGATCCTAATACGACTCACTATAGGGCTCCTGGTCTCCCTCACCA | Gene silencing | ||
| Mr-hsp90 | F_GFP_hsp90 | CGAGTACCTGAACTTCCTCAATGG | 565 bp | RT-RCR |
| R_GFP_hsp90 | CCTGTTCACGAGATTCACCAGTGA | RT-RCR, Touchdown PCR in RACE | ||
| RTF_GFP_hsp90 | GATGAGATGTGCTCCCTGAAGGAT | 91 bp | Real-Time PCR | |
| RTR_GFP_hsp90 | CCTGTTCACGAGATTCACCAGTGA | Real-Time PCR | ||
| Mr-HSP90T7_F | GGATCCTAATACGACTCACTATAGGTGAGGCCTGACCATGGGGAA | Gene silencing | ||
| Mr-HSP90T7_R | GGATCCTAATACGACTCACTATAGGGGCGACAAGTCTGTCCAGCA | Gene silencing | ||
| Green fluorescence protein (GFP) | GFP_F | TAATACGACTCACTAAGGGAGACACATGAAGCAGCACGACCT | Gene silencing | |
| GFP_R | TAATACGACTCACTATAGGGAGAAGTTCACCTTGATGCCGTTC | Gene silencing | ||
| UPM | LongUPM primer | CTAATACGACTCACTATAGGGCAAGCAGTGGTAACAACGCAGAGT | Touchdown PCR in RACE | |
| ShortUPM primer | CTAATACGACTCACTATAGGGC |
Publisher’s Note: MDPI stays neutral with regard to jurisdictional claims in published maps and institutional affiliations. |
© 2021 by the authors. Licensee MDPI, Basel, Switzerland. This article is an open access article distributed under the terms and conditions of the Creative Commons Attribution (CC BY) license (https://creativecommons.org/licenses/by/4.0/).
Share and Cite
Ju-Ngam, T.; McMillan, N.; Yoshimizu, M.; Kasai, H.; Wongpanya, R.; Srisapoome, P. Functional and Stress Response Analysis of Heat Shock Proteins 40 and 90 of Giant River Prawn (Macrobrachium rosenbergii) under Temperature and Pathogenic Bacterial Exposure Stimuli. Biomolecules 2021, 11, 1034. https://doi.org/10.3390/biom11071034
Ju-Ngam T, McMillan N, Yoshimizu M, Kasai H, Wongpanya R, Srisapoome P. Functional and Stress Response Analysis of Heat Shock Proteins 40 and 90 of Giant River Prawn (Macrobrachium rosenbergii) under Temperature and Pathogenic Bacterial Exposure Stimuli. Biomolecules. 2021; 11(7):1034. https://doi.org/10.3390/biom11071034
Chicago/Turabian StyleJu-Ngam, Tanya, Nichanun McMillan, Mamoru Yoshimizu, Hisae Kasai, Ratree Wongpanya, and Prapansak Srisapoome. 2021. "Functional and Stress Response Analysis of Heat Shock Proteins 40 and 90 of Giant River Prawn (Macrobrachium rosenbergii) under Temperature and Pathogenic Bacterial Exposure Stimuli" Biomolecules 11, no. 7: 1034. https://doi.org/10.3390/biom11071034
APA StyleJu-Ngam, T., McMillan, N., Yoshimizu, M., Kasai, H., Wongpanya, R., & Srisapoome, P. (2021). Functional and Stress Response Analysis of Heat Shock Proteins 40 and 90 of Giant River Prawn (Macrobrachium rosenbergii) under Temperature and Pathogenic Bacterial Exposure Stimuli. Biomolecules, 11(7), 1034. https://doi.org/10.3390/biom11071034

