Genomic and Metabolomic Analysis of Antarctic Bacteria Revealed Culture and Elicitation Conditions for the Production of Antimicrobial Compounds
Abstract
1. Introduction
2. Materials and Methods
2.1. Bacterial Isolation and Culture
2.2. Screening of Culture Conditions for Elicitation of Secondary Metabolites
2.3. Extraction and Detection of Secondary Metabolites by LC-MS/MS
2.4. LC-QTOF-MS/MS Metadata Analysis
2.5. Antibacterial Activity
2.6. Genome Sequencing and Assembly
2.7. Genome Analysis and Identification of Secondary Metabolites
3. Results
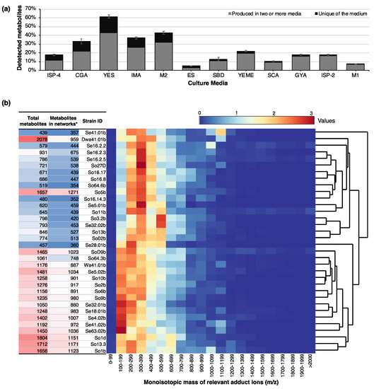
3.1. Screening of Multiple Nutritional Conditions is Recommended to Access a Major Diversity of Secondary Metabolites
3.2. Response to Elicitation Treatment Varies among Strains
3.2.1. Sodium Nitroprusside (SNP)
3.2.2. Lipopolysaccharide (LPS)
3.2.3. Coculture
3.3. Antibacterial Activity was Dependent on Culture Conditions and All Elicitation Treatments—LPS, SNP, and Coculture—Showed Improved Activity
3.4. Gene Clusters on the Genomes Suggest Antibacterial Potential of Antarctic bacteria and Few of Them Were Associated with Metabolomics Profile and Annotation
4. Conclusions
Supplementary Materials
Author Contributions
Funding
Conflicts of Interest
References
- Dougan, G.; Dowson, C.; Overington, J. Meeting the discovery challenge of drug-resistant infections: Progress and focusing resources. Drug Discov. Today 2019, 24, 452–461. [Google Scholar] [CrossRef]
- Koyama, N.; Tomoda, H. MS network-based screening for new antibiotics discovery. J. Antibiot. (Tokyo) 2019, 72, 54–56. [Google Scholar] [CrossRef] [PubMed]
- Durand, G.A.; Raoult, D.; Dubourg, G. Antibiotic discovery: History, methods and perspectives. Int. J. Antimicrob. Agents 2019, 53, 371–382. [Google Scholar] [CrossRef] [PubMed]
- Chevrette, M.G.; Currie, C.R. Emerging evolutionary paradigms in antibiotic discovery. J. Ind. Microbiol. Biotechnol. 2019, 46, 257–271. [Google Scholar] [CrossRef] [PubMed]
- Hutchings, M.I.; Truman, A.W. Antibiotics: Past, present and future. Curr. Opin. Microbiol. 2019, 51, 72–80. [Google Scholar] [CrossRef]
- Pereira, F. Metagenomics: A gateway to drug discovery. Adv. Biol. Sci. Res. 2019, 453–468. [Google Scholar] [CrossRef]
- Tanner, K.; Vilanova, C.; Porcar, M. Bioprospecting challenges in unusual environments. Microb. Biotechnol. 2017, 10, 671–673. [Google Scholar] [CrossRef]
- Qin, S.; Li, W.-J.; Dastager, S.G.; Hozzein, W.N. Editorial: Actinobacteria in Special and Extreme Habitats: Diversity, Function Roles, and Environmental Adaptations. Front. Microbiol. 2016, 7, 1415. [Google Scholar] [CrossRef]
- Asencio, G.; Lavin, P.; Alegría, K.; Domínguez, M.; Bello, H.; González-Rocha, G.; González-Aravena, M. Antibacterial activity of the Antarctic bacterium Janthinobacterium sp. SMN 33.6 against multi-resistant Gram-negative bacteria. Electron. J. Biotechnol. 2014, 17, 1–5. [Google Scholar] [CrossRef]
- Gulder, T.A.; Moore, B.S. Chasing the treasures of the sea—Bacterial marine natural products. Curr. Opin. Microbiol. 2009, 12, 252–260. [Google Scholar] [CrossRef]
- Jackson, S.A.; Crossman, L.; Almeida, E.L.; Margassery, L.M.; Kennedy, J.; Dobson, A.D.W. Diverse and abundant secondary metabolism biosynthetic gene clusters in the genomes of marine sponge derived Streptomyces spp. Isolates. Mar. Drugs 2018, 16, E67. [Google Scholar] [CrossRef] [PubMed]
- Gomez-Escribano, J.P.; Alt, S.; Bibb, M.J. Next generation sequencing of actinobacteria for the discovery of novel natural products. Mar. Drugs 2016, 14, E78. [Google Scholar] [CrossRef]
- Jensen, P.R.; Moore, B.S.; Fenical, W. The marine actinomycete genus Salinispora: A model organism for secondary metabolite discovery. Nat. Prod. Rep. 2015, 32, 738–751. [Google Scholar] [CrossRef] [PubMed]
- Seyedsayamdost, M.R. High-throughput platform for the discovery of elicitors of silent bacterial gene clusters. Proc. Natl. Acad. Sci. USA 2014, 111, 7266–7271. [Google Scholar] [CrossRef] [PubMed]
- Moon, K.; Xu, F.; Zhang, C.; Seyedsayamdost, M.R. Bioactivity-HiTES Unveils Cryptic Antibiotics Encoded in Actinomycete Bacteria. ACS Chem. Biol. 2019, 14, 767–774. [Google Scholar] [CrossRef]
- Ochi, K. Cryptic Pathways and Implications for Novel Drug Discovery. Microb. Resour. 2017, 189–203. [Google Scholar] [CrossRef]
- Raju, R.; Piggott, A.M.; Barrientos Diaz, L.X.; Khalil, Z.; Capon, R.J. Heronapyrroles A-C: Farnesylated 2-nitropyrroles from an Australian marine-derived Streptomyces sp. Org. Lett. 2010, 12, 5158–5161. [Google Scholar] [CrossRef]
- Khalil, Z.G.; Cruz-Morales, P.; Licona-Cassani, C.; Marcellin, E.; Capon, R.J. Inter-Kingdom beach warfare: Microbial chemical communication activates natural chemical defences. ISME J. 2019, 13, 147–158. [Google Scholar] [CrossRef]
- Khalil, Z.G.; Kalansuriya, P.; Capon, R.J. Lipopolysaccharide (LPS) stimulation of fungal secondary metabolism. Mycology 2014, 5, 168–178. [Google Scholar] [CrossRef]
- Khalil, Z.G.; Huang, X.C.; Raju, R.; Piggott, A.M.; Capon, R.J. Shornephine A: Structure, chemical stability, and P-glycoprotein inhibitory properties of a rare diketomorpholine from an Australian marine-derived Aspergillus sp. J. Org. Chem. 2014, 79, 8700–8705. [Google Scholar] [CrossRef]
- Dewapriya, P.; Khalil, Z.G.; Prasad, P.; Salim, A.A.; Cruz-Morales, P.; Marcellin, E.; Capon, R.J. Talaropeptides A-D: Structure and Biosynthesis of Extensively N-methylated Linear Peptides from an Australian Marine Tunicate-Derived Talaromyces sp. Front. Chem. 2018, 6, 394. [Google Scholar] [CrossRef]
- Elbanna, A.H.; Khalil, Z.G.; Bernhardt, P.V.; Capon, R.J. Scopularides revisited: Molecular networking guided exploration of lipodepsipeptides in Australian marine fish gastrointestinal tract-derived fungi. Mar. Drugs 2019, 17, E475. [Google Scholar] [CrossRef] [PubMed]
- Okada, B.K.; Seyedsayamdost, M.R. Antibiotic dialogues: Induction of silent biosynthetic gene clusters by exogenous small molecules. FEMS Microbiol. Rev. 2017, 41, 19–33. [Google Scholar] [CrossRef] [PubMed]
- Lavin, P.L.; Yong, S.T.; Wong, C.M.V.L.; De Stefano, M. Isolation and characterization of Antarctic psychrotroph Streptomyces sp. strain INACH3013. Antarct. Sci. 2016, 28, 433–442. [Google Scholar] [CrossRef]
- Lavin, P.L.; Yong, S.T.; Wong, C.M.V.L.; Perez, A.R.G.; Dorador, C. The trade-off between antimicrobial production and growth of an Antarctic psychrotroph Streptomyces sp. strain INACH3013. Antarct. Sci. 2017, 29, 427–428. [Google Scholar] [CrossRef]
- Xu, F.; Nazari, B.; Moon, K.; Bushin, L.B.; Seyedsayamdost, M.R. Discovery of a Cryptic Antifungal Compound from Streptomyces albus J1074 Using High-Throughput Elicitor Screens. J. Am. Chem. Soc. 2017, 139, 9203–9212. [Google Scholar] [CrossRef]
- Wakefield, J.; Hassan, H.M.; Jaspars, M.; Ebel, R.; Rateb, M.E. Dual induction of new microbial secondary metabolites by fungal bacterial co-cultivation. Front. Microbiol. 2017, 8, 1284. [Google Scholar] [CrossRef]
- Zhang, C.; Straight, P.D. Antibiotic discovery through microbial interactions. Curr. Opin. Microbiol. 2019, 51, 64–71. [Google Scholar] [CrossRef]
- Zhang, X.; Elliot, M.A. Unlocking the trove of metabolic treasures: Activating silent biosynthetic gene clusters in bacteria and fungi. Curr. Opin. Microbiol. 2019, 51, 9–15. [Google Scholar] [CrossRef]
- Mao, D.; Okada, B.K.; Wu, Y.; Xu, F.; Seyedsayamdost, M.R. Recent advances in activating silent biosynthetic gene clusters in bacteria. Curr. Opin. Microbiol. 2018, 45, 156–163. [Google Scholar] [CrossRef]
- Wang, M.; Carver, J.J.; Phelan, V.V.; Sanchez, L.M.; Garg, N.; Peng, Y.; Nguyen, D.D.; Watrous, J.; Kapono, C.A.; Luzzatto-Knaan, T.; et al. Sharing and community curation of mass spectrometry data with Global Natural Products Social Molecular Networking. Nat. Biotechnol. 2016, 34, 828–837. [Google Scholar] [CrossRef] [PubMed]
- Genilloud, O. Natural products discovery and potential for new antibiotics. Curr. Opin. Microbiol. 2019, 51, 81–87. [Google Scholar] [CrossRef] [PubMed]
- Wikler, M.A.; Cockerill, F.R.; Craig, W.A.; Dudley, M.N.; Eliopoulos, G.M.; Hecht, D.W.; Hindler, J.F.; Ferraro, M.J.; Swenson, J.M.; Low, D.E.; et al. Performance standards for antimicrobial disk susceptibility tests; approved standard—Ninth edition. CLSI 2006, 26, 1–35. [Google Scholar]
- Rex, J.H.; Johnson, E.M.; Ghannoum, M.A.; Knapp, C.C.; Alexander, B.D.; Motyl, M.R.; Andes, D.; Ostrosky-Zeichner, L.; Brown, S.D.; Pfaller, M.A.; et al. Method for Antifungal Disk Diffusion Susceptibility Testing of Yeasts: Approved Guideline M44-A; Clinical and Laboratory Standards Institute: Chester County, PA, USA; Wayne, NJ, USA, 2009; ISBN 1562385321. [Google Scholar]
- De Coster, W.; D’Hert, S.; Schultz, D.T.; Cruts, M.; Van Broeckhoven, C. NanoPack: Visualizing and processing long-read sequencing data. Bioinformatics 2018, 34, 2666–2669. [Google Scholar] [CrossRef]
- Chen, S.; Zhou, Y.; Chen, Y.; Gu, J. Fastp: An ultra-fast all-in-one FASTQ preprocessor. Bioinformatics 2018, 34, i884–i890. [Google Scholar] [CrossRef]
- Andrews, S. FastQC: A Quality Control Tool for High Throughput Sequence Data. Bioinforma. Babraham 2010, 11583827. Available online: http://www.bioinformatics.babraham.ac.uk/projects/ (accessed on 12 December 2019).
- Wick, R.R.; Judd, L.M.; Gorrie, C.L.; Holt, K.E. Unicycler: Resolving bacterial genome assemblies from short and long sequencing reads. PLoS Comput. Biol. 2017, 13, e1005595. [Google Scholar] [CrossRef]
- Lam, K.K.; Labutti, K.; Khalak, A.; Tse, D. FinisherSC: A repeat-aware tool for upgrading de novo assembly using long reads. Bioinformatics 2015, 31, 3207–3209. [Google Scholar] [CrossRef]
- Chakraborty, M.; Baldwin-Brown, J.G.; Long, A.D.; Emerson, J.J. Contiguous and accurate de novo assembly of metazoan genomes with modest long read coverage. Nucleic Acids Res. 2016, 44, e147. [Google Scholar] [CrossRef]
- Walker, B.J.; Abeel, T.; Shea, T.; Priest, M.; Abouelliel, A.; Sakthikumar, S.; Cuomo, C.A.; Zeng, Q.; Wortman, J.; Young, S.K.; et al. Pilon: An integrated tool for comprehensive microbial variant detection and genome assembly improvement. PLoS ONE 2014, 9, e112963. [Google Scholar] [CrossRef]
- Gurevich, A.; Saveliev, V.; Vyahhi, N.; Tesler, G. QUAST: Quality assessment tool for genome assemblies. Bioinformatics 2013, 29, 1072–1075. [Google Scholar] [CrossRef] [PubMed]
- Parks, D.H.; Imelfort, M.; Skennerton, C.T.; Hugenholtz, P.; Tyson, G.W. CheckM: Assessing the quality of microbial genomes recovered from isolates, single cells, and metagenomes. Genome Res. 2015, 25, 1043–1055. [Google Scholar] [CrossRef] [PubMed]
- Hugoson, E.; Lam, W.T.; Guy, L. miComplete: Weighted quality evaluation of assembled microbial genomes. Bioinformatics 2019, 36, 936–937. [Google Scholar] [CrossRef] [PubMed]
- Tatusova, T.; Dicuccio, M.; Badretdin, A.; Chetvernin, V.; Nawrocki, E.P.; Zaslavsky, L.; Lomsadze, A.; Pruitt, K.D.; Borodovsky, M.; Ostell, J. NCBI prokaryotic genome annotation pipeline. Nucleic Acids Res. 2016, 44, 6614–6624. [Google Scholar] [CrossRef]
- Aziz, R.K.; Bartels, D.; Best, A.; DeJongh, M.; Disz, T.; Edwards, R.A.; Formsma, K.; Gerdes, S.; Glass, E.M.; Kubal, M.; et al. The RAST Server: Rapid annotations using subsystems technology. BMC Genomics 2008, 9, 75. [Google Scholar] [CrossRef]
- Katoh, K.; Rozewicki, J.; Yamada, K.D. MAFFT online service: Multiple sequence alignment, interactive sequence choice and visualization. Brief. Bioinform. 2017, 20, 1160–1166. [Google Scholar] [CrossRef]
- Kalyaanamoorthy, S.; Minh, B.Q.; Wong, T.K.F.; Von Haeseler, A.; Jermiin, L.S. ModelFinder: Fast model selection for accurate phylogenetic estimates. Nat. Methods 2017, 14, 587–589. [Google Scholar] [CrossRef]
- Trifinopoulos, J.; Nguyen, L.T.; Von Haeseler, A.; Minh, B.Q. W-IQ-TREE: A fast online phylogenetic tool for maximum likelihood analysis. Nucleic Acids Res. 2016, 14, W232–W235. [Google Scholar] [CrossRef]
- Gouy, M.; Guindon, S.; Gascuel, O. SeaView Version 4: A Multiplatform Graphical User Interface for Sequence Alignment and Phylogenetic Tree Building. Mol. Biol. Evol. 2010, 27, 221–224. [Google Scholar] [CrossRef]
- Blin, K.; Shaw, S.; Steinke, K.; Villebro, R.; Ziemert, N.; Lee, S.Y.; Medema, M.H.; Weber, T. antiSMASH 5.0: Updates to the secondary metabolite genome mining pipeline. Nucleic Acids Res. 2019, 47, W81–W87. [Google Scholar] [CrossRef]
- Rutledge, P.J.; Challis, G.L. Discovery of microbial natural products by activation of silent biosynthetic gene clusters. Nat. Rev. Microbiol. 2015, 18, 509–523. [Google Scholar] [CrossRef] [PubMed]
- Van Wezel, G.P.; McDowall, K.J. The regulation of the secondary metabolism of Streptomyces: New links and experimental advances. Nat. Prod. Rep. 2011, 28, 1311–1333. [Google Scholar] [CrossRef] [PubMed]
- Cornforth, D.M.; Foster, K.R. Competition sensing: The social side of bacterial stress responses. Nat. Rev. Microbiol. 2013, 11, 285–293. [Google Scholar] [CrossRef]
- Ikeda, H.; Ishikawa, J.; Hanamoto, A.; Shinose, M.; Kikuchi, H.; Shiba, T.; Sakaki, Y.; Hattori, M.; Omura, S. Complete genome sequence and comparative analysis of the industrial microorganism Streptomyces avermitilis. Nat. Biotechnol. 2003, 21, 526–531. [Google Scholar] [CrossRef] [PubMed]
- Tyc, O.; Song, C.; Dickschat, J.S.; Vos, M.; Garbeva, P. The Ecological Role of Volatile and Soluble Secondary Metabolites Produced by Soil Bacteria. Trends Microbiol. 2017, 25, 280–292. [Google Scholar] [CrossRef] [PubMed]
- Shi, Y.; Pan, C.; Wang, K.; Chen, X.; Wu, X.; Chen, C.T.A.; Wu, B. Synthetic multispecies microbial communities reveals shifts in secondary metabolism and facilitates cryptic natural product discovery. Environ. Microbiol. 2017, 19, 3606–3618. [Google Scholar] [CrossRef]
- Abdelmohsen, U.R.; Grkovic, T.; Balasubramanian, S.; Kamel, M.S.; Quinn, R.J.; Hentschel, U. Elicitation of secondary metabolism in actinomycetes. Biotechnol. Adv. 2015, 33, 798–811. [Google Scholar] [CrossRef]
- Hong, K.; Gao, A.H.; Xie, Q.Y.; Gao, H.; Zhuang, L.; Lin, H.P.; Yu, H.P.; Li, J.; Yao, X.S.; Goodfellow, M.; et al. Actinomycetes for marine drug discovery isolated from mangrove soils and plants in China. Mar. Drugs 2009, 7, 24–44. [Google Scholar] [CrossRef]
- Dehm, D.; Krumbholz, J.; Baunach, M.; Wiebach, V.; Hinrichs, K.; Guljamow, A.; Tabuchi, T.; Jenke-Kodama, H.; Süssmuth, R.D.; Dittmann, E. Unlocking the Spatial Control of Secondary Metabolism Uncovers Hidden Natural Product Diversity in Nostoc punctiforme. ACS Chem. Biol. 2019, 14, 1271–1279. [Google Scholar] [CrossRef]
- Novakovic, B.; Habibi, E.; Wang, S.Y.; Arts, R.J.W.; Davar, R.; Megchelenbrink, W.; Kim, B.; Kuznetsova, T.; Kox, M.; Zwaag, J.; et al. β-Glucan Reverses the Epigenetic State of LPS-Induced Immunological Tolerance. Cell 2016, 5, 1354–1368. [Google Scholar] [CrossRef]
- Zhang, A.H.; Liu, W.; Jiang, N.; Xu, Q.; Tan, R.X. Spirodalesol, an NLRP3 Inflammasome Activation Inhibitor. Org. Lett. 2016, 18, 6496–6499. [Google Scholar] [CrossRef] [PubMed]
- De la Luz Cádiz-Gurrea, M.; Micol, V.; Joven, J.; Segura-Carretero, A.; Fernández-Arroyo, S. Different behavior of polyphenols in energy metabolism of lipopolysaccharide-stimulated cells. Food Res. Int. 2019, 118, 96–100. [Google Scholar] [CrossRef] [PubMed]
- Fiorito, S.; Epifano, F.; Taddeo, V.A.; Genovese, S. Recent acquisitions on oxyprenylated secondary metabolites as anti-inflammatory agents. Eur. J. Med. Chem. 2018, 153, 116–122. [Google Scholar] [CrossRef] [PubMed]
- Svahn, K.S.; Göransson, U.; Chryssanthou, E.; Olsen, B.; Sjölin, J.; Strömstedt, A.A. Induction of gliotoxin secretion in Aspergillus fumigatus by bacteria-associated molecules. PLoS ONE 2014, 9, e0093685. [Google Scholar] [CrossRef] [PubMed]
- Fischer, J.; Schroeckh, V.; Brakhage, A.A. Awakening of Fungal Secondary Metabolite Gene Clusters. In Gene Expression Systems in Fungi: Advancements and Applications; Schmoll, M., Dattenböck, C., Eds.; Springer: Cham, Switzerland, 2016; pp. 253–273. [Google Scholar]
- Rastegari, A.A. Profile of Secondary Metabolite Gene Cluster in Microbe. In New and Future Developments in Microbial Biotechnology and Bioengineering; Singh, H.B., Gupta, V.K., Jogaiah, S., Eds.; Elsevier: Amsterdam, The Netherlands, 2019; pp. 113–132. [Google Scholar]
- Netzker, T.; Fischer, J.; Weber, J.; Mattern, D.J.; König, C.C.; Valiante, V.; Schroeckh, V.; Brakhage, A.A. Microbial communication leading to the activation of silent fungal secondary metabolite gene clusters. Front. Microbiol. 2015, 6, 299. [Google Scholar] [CrossRef] [PubMed]
- Vaz Jauri, P.; Kinkel, L.L. Nutrient overlap, genetic relatedness and spatial origin influence interaction-mediated shifts in inhibitory phenotype among Streptomyces spp. FEMS Microbiol. Ecol. 2014, 90, 275. [Google Scholar] [CrossRef]
- Kinkel, L.L.; Schlatter, D.C.; Xiao, K.; Baines, A.D. Sympatric inhibition and niche differentiation suggest alternative coevolutionary trajectories among Streptomycetes. ISME J. 2014, 8, 249–256. [Google Scholar] [CrossRef]
- Onaka, H.; Mori, Y.; Igarashi, Y.; Furumai, T. Mycolic acid-containing bacteria induce natural-product biosynthesis in Streptomyces species. Appl. Environ. Microbiol. 2011, 77, 400–406. [Google Scholar] [CrossRef]
- Quinn, R.A.; Nothias, L.F.; Vining, O.; Meehan, M.; Esquenazi, E.; Dorrestein, P.C. Molecular Networking As a Drug Discovery, Drug Metabolism, and Precision Medicine Strategy. Trends Pharmacol. Sci. 2017, 38, 143–154. [Google Scholar] [CrossRef]
- Cristopher, A.B.P.; Christian, M.H.; Fernandez-Marin, H.; Gutierrez, M. Fungus-growing ant’s microbial interaction of streptomyces sp. and escovopsis sp. through molecular networking and MALDI imaging. Nat. Prod. Commun. 2019, 14, 63–66. [Google Scholar] [CrossRef]
- Nair, D.; Vanuopadath, M.; Nair, B.G.; Pai, J.G.; Nair, S.S. Identification and characterization of a library of surfactins and fengycins from a marine endophytic Bacillus sp. J. Basic Microbiol. 2016, 56, 1159–1172. [Google Scholar] [CrossRef] [PubMed]
- Gerard, J.; Lloyd, R.; Barsby, T.; Haden, P.; Kelly, M.T.; Andersen, R.J. Massetolides A-H, antimycobacterial cyclic depsipeptides produced by two pseudomonads isolated from marine habitats. J. Nat. Prod. 1997, 60, 223–229. [Google Scholar] [CrossRef] [PubMed]
- De Bruijn, I.; De Kock, M.J.D.; De Waard, P.; Van Beek, T.A.; Raaijmakers, J.M. Massetolide A biosynthesis in Pseudomonas fluorescens. J. Bacteriol. 2008, 190, 2777–2789. [Google Scholar] [CrossRef] [PubMed]
- Vesth, T.; Lagesen, K.; Acar, Ö.; Ussery, D. CMG-Biotools, a Free Workbench for Basic Comparative Microbial Genomics. PLoS ONE 2013, 8, e0060120. [Google Scholar] [CrossRef]
- Chen, Y.; Liu, J.; Yuan, B.; Cao, C.; Qin, S.; Cao, X.; Bian, G.; Wang, Z.; Jiang, J. Methylated actinomycin D, a novel actinomycin D analog induces apoptosis in HepG2 cells through Fas- and mitochondria-mediated pathways. Mol. Carcinog. 2013, 52, 983–996. [Google Scholar] [CrossRef]
- Vior, N.M.; Lacret, R.; Chandra, G.; Dorai-Raj, S.; Trick, M.; Truman, A.W. Discovery and biosynthesis of the antibiotic bicyclomycin in distant bacterial classes. bioRxiv 2017, 236828. [Google Scholar] [CrossRef]
- Li, J.; Tian, X.P.; Zhu, T.J.; Yang, L.L.; Li, W.J. Streptomyces fildesensis sp. nov., a novel streptomycete isolated from Antarctic soil. Antonie van Leeuwenhoek 2011, 100, 537–543. [Google Scholar] [CrossRef]
- Núñez-Montero, K.; Lamilla, C.; Abanto, M.; Maruyama, F.; Jorquera, M.A.; Santos, A.; Martinez-Urtaza, J.; Barrientos, L. Antarctic Streptomyces fildesensis So13.3 strain as a promising source for antimicrobials discovery. Sci. Rep. 2019, 9, 7488. [Google Scholar] [CrossRef]
- Han, S.-R.; Kim, K.-H.; Ahn, D.-H.; Park, H.; Oh, T.-J. Complete genome sequence of carotenoid-producing Microbacterium sp. strain PAMC28756 isolated from an Antarctic lichen. J. Biotechnol. 2016, 226, 18–19. [Google Scholar] [CrossRef]
- Ferreras, E.R.; De Maayer, P.; Makhalanyane, T.P.; Guerrero, L.D.; Aislabie, J.M.; Cowan, D.A. Draft Genome Sequence of Microbacterium sp. Strain CH12i, Isolated from Shallow Groundwater in Cape Hallett, Antarctica. Genome Announc. 2014, 2. [Google Scholar] [CrossRef]
- Núñez-Montero, K.; Barrientos, L. Advances in Antarctic Research for Antimicrobial Discovery: A Comprehensive Narrative Review of Bacteria from Antarctic Environments as Potential Sources of Novel Antibiotic Compounds against Human Pathogens and Microorganisms of Industrial Importance. Antibiotics 2018, 7, 90. [Google Scholar] [CrossRef] [PubMed]
- Kim, E.H.; Cho, K.H.; Lee, Y.M.; Yim, J.H.; Lee, H.K.; Cho, J.C.; Hong, S.G. Diversity of cold-active protease-producing bacteria from arctic terrestrial and marine environments revealed by enrichment culture. J. Microbiol. 2010, 48, 426–432. [Google Scholar] [CrossRef] [PubMed]
- Wang, Q.; Ji, F.; Wang, J.; Jiang, B.; Li, L.; An, L.; Li, Y.; Bao, Y. Characterization of a salt-activated protease with temperature-dependent secretion in Stenotrophomonas maltophilia FF11 isolated from frozen Antarctic krill. J. Ind. Microbiol. Biotechnol. 2016, 43, 829–840. [Google Scholar] [CrossRef] [PubMed]
- Vazquez, S.; Ruberto, L.; Mac Cormack, W. Properties of extracellular proteases from three psychrotolerant Stenotrophomonas maltophilia isolated from Antarctic soil. Polar Biol. 2005, 28, 319–325. [Google Scholar] [CrossRef]
- Gilbert, J.A.; Hill, P.J.; Dodd, C.E.R.; Laybourn-Parry, J. Demonstration of antifreeze protein activity in Antarctic lake bacteria. Microbiology 2004, 150. [Google Scholar] [CrossRef]
- Sanyal, A.; Antony, R.; Samui, G.; Thamban, M. Microbial communities and their potential for degradation of dissolved organic carbon in cryoconite hole environments of Himalaya and Antarctica. Microbiol. Res. 2018, 208, 32–42. [Google Scholar] [CrossRef]
- Peeters, K.; Verleyen, E.; Hodgson, D.A.; Convey, P.; Ertz, D.; Vyverman, W.; Willems, A. Heterotrophic bacterial diversity in aquatic microbial mat communities from Antarctica. Polar Biol. 2012, 35, 543–554. [Google Scholar] [CrossRef][Green Version]
- Huang, Y.; Wei, Z.; Danzeng, W.; Kim, M.C.; Zhu, G.; Zhang, Y.; Liu, Z.; Peng, F. Sphingomonas antarctica sp. nov., isolated from Antarctic tundra soil. Int. J. Syst. Evol. Microbiol. 2017, 67, 4064–4068. [Google Scholar] [CrossRef]
- Margesin, R.; Zhang, D.C.; Busse, H.J. Sphingomonas alpina sp. nov., a psychrophilic bacterium isolated from alpine soil. Int. J. Syst. Evol. Microbiol. 2012, 62, 1558–1563. [Google Scholar] [CrossRef]
- Subramanian, P.; Joe, M.M.; Yim, W.-J.; Hong, B.-H.; Tipayno, S.C.; Saravanan, V.S.; Yoo, J.-H.; Chung, J.-B.; Sultana, T.; Sa, T.-M. Psychrotolerance Mechanisms in Cold-Adapted Bacteria and their Perspectives as Plant Growth-Promoting Bacteria in Temperate Agriculture. Korean J. Soil Sci. Fertil. 2011, 44, 625–636. [Google Scholar] [CrossRef][Green Version]
- Purusharth, R.I.; Madhuri, B.; Ray, M.K. Exoribonuclease R in Pseudomonas syringae is essential for growth at low temperature and plays a novel role in the 3′ end processing of 16 and 5 S ribosomal RNA. J. Biol. Chem. 2007, 282, 16267–16277. [Google Scholar] [CrossRef] [PubMed]
- Wang, Y.; Hou, Y.; Nie, P.; Wang, Y.; Ren, X.; Wei, Q.; Wang, Q. A novel cold-adapted and salt-tolerant RNase R from Antarctic sea-ice bacterium Psychrobacter sp. Ant206. Molecules 2019, 24, E2229. [Google Scholar] [CrossRef] [PubMed]
- Cimermancic, P.; Medema, M.H.; Claesen, J.; Kurita, K.; Wieland Brown, L.C.; Mavrommatis, K.; Pati, A.; Godfrey, P.A.; Koehrsen, M.; Clardy, J.; et al. Insights into secondary metabolism from a global analysis of prokaryotic biosynthetic gene clusters. Cell 2014, 158, 412–421. [Google Scholar] [CrossRef]
- Flatt, P.M.; Mahmud, T. Biosynthesis of aminocyclitol-aminoglycoside antibiotics and related compounds. Nat. Prod. Rep. 2007, 24, 358–392. [Google Scholar] [CrossRef] [PubMed]
- Adamek, M.; Alanjary, M.; Sales-Ortells, H.; Goodfellow, M.; Bull, A.T.; Winkler, A.; Wibberg, D.; Kalinowski, J.; Ziemert, N. Comparative genomics reveals phylogenetic distribution patterns of secondary metabolites in Amycolatopsis species. BMC Genomics 2018, 19, 426. [Google Scholar] [CrossRef] [PubMed]
- Witting, K.D.; Sussmuth, R. Discovery of Antibacterials and Other Bioactive Compounds from Microorganisms—Evaluating Methodologies for Discovery and Generation of Non-Ribosomal Peptide Antibiotics. Curr. Drug Targets 2011, 12, 1547–1559. [Google Scholar] [CrossRef]
- Paek, S.-M. Recent Synthesis and Discovery of Brefeldin a Analogs. Mar. Drugs 2018, 16, 133. [Google Scholar] [CrossRef]
- Ambati, R.R.; Moi, P.S.; Ravi, S.; Aswathanarayana, R.G. Astaxanthin: Sources, extraction, stability, biological activities and its commercial applications—A review. Mar. Drugs 2014, 12, 128–152. [Google Scholar] [CrossRef]
- Inoue, Y.; Shimazawa, M.; Nagano, R.; Kuse, Y.; Takahashi, K.; Tsuruma, K.; Hayashi, M.; Ishibashi, T.; Maoka, T.; Hara, H. Astaxanthin analogs, adonixanthin and lycopene, activate Nrf2 to prevent light-induced photoreceptor degeneration. J. Pharmacol. Sci. 2017, 134, 147–157. [Google Scholar] [CrossRef]
- Weintraub, S.; Shpigel, T.; Harris, L.G.; Schuster, R.; Lewis, E.C.; Lewitus, D.Y. Astaxanthin-based polymers as new antimicrobial compounds. Polym. Chem. 2017, 8, 4182–4189. [Google Scholar] [CrossRef]
- Cao, L.; Gurevich, A.; Alexander, K.L.; Naman, C.B.; Leão, T.; Glukhov, E.; Luzzatto-Knaan, T.; Vargas, F.; Quinn, R.; Bouslimani, A.; et al. MetaMiner: A Scalable Peptidogenomics Approach for Discovery of Ribosomal Peptide Natural Products with Blind Modifications from Microbial Communities. Cell Syst. 2019, 9, 600–608.e4. [Google Scholar] [CrossRef] [PubMed]
- Hug, J.; Bader, C.; Remškar, M.; Cirnski, K.; Müller, R. Concepts and Methods to Access Novel Antibiotics from Actinomycetes. Antibiotics 2018, 7, E44. [Google Scholar] [CrossRef] [PubMed]






| Strain ID | Annotated Antibiotics |
|---|---|
| So13b | Aphidicolin |
| Dwa41.01b* | Sarmentoside, Massetolides |
| Se14.01b | Aphidicolin |
| Se16.2.5 | Monolinolein, Tetramisole |
| Se18.01b* | Anisomycin, Aphidicolin, Sarmentoside |
| Se32.01b | Aphidicolin, Anisomycin |
| Se41.02b | Sarmentoside, Massetolides, Viscosin |
| Se5.01b | Monoelaidin |
| Se5.02b | Monoesin, Monoelaidin, Sarmentoside, Monoactin, Dinactin |
| Se63.02b* | Monoelaidin, Sarmentoside, Aphidicolin, Antimycin |
| So1b* | Surfactin, Sarmentoside, Dactinomycin, Bacillibactin, Actinomycin |
| So10b | Dinactin, Sarmentoside |
| So13.3* | Streptorubin, Surfactin, Sarmentoside, Prenyletin, Dactinomycin, Actinomycin, Piericidin |
| So16.17 | Surfactin |
| So1d | Xefoampeptide, Monoelaidin, Sarmentoside, Enterobactin. |
| So2b | Monoelaidin |
| So5b | Sarmentoside, Anisomycin |
| So64.3b | Surfactin, Sarmentoside, Dinactin |
| So6b | Monoactin, Dinactin, Antimycin, Piericidin |
| So9b | Sarmentoside |
| SoD9b* | Monoelaidin, Brefeldin A |
| Wa41.01b | Bassianolide, Sarmentoside |
| Antarctic Strain | Untreated | LPS Elicitation | SNP Elicitation | Coculture | Pathogen | ||||||||||||||||||||
|---|---|---|---|---|---|---|---|---|---|---|---|---|---|---|---|---|---|---|---|---|---|---|---|---|---|
| M2 | IMA | ISP4 | YES | CGA | ES | M2 | IMA | ISP4 | YES | CGA | ES | M2 | IMA | ISP4 | YES | CGA | ES | M2 | IMA | ISP4 | YES | CGA | ES | ||
| Se18.01 | - | - | - | - | - | - | - | - | - | - | - | - | - | - | - | - | - | - | - | - | 6.5 | - | 9 | - | S. aureus |
| - | - | - | - | - | - | - | - | - | - | - | - | - | - | - | - | - | - | - | - | - | - | - | - | E. coli | |
| - | - | - | - | - | - | - | - | - | - | - | - | - | - | - | - | - | - | - | - | - | - | - | - | E. faecalis | |
| Se16.2.3 | - | - | - | - | - | - | - | - | - | - | - | - | - | - | - | - | - | - | - | - | - | - | - | - | S. aureus |
| - | - | - | 7 | - | - | 6.5 | - | - | - | - | - | 6.5 | - | - | - | 6.5 | - | - | - | - | - | - | - | E. coli | |
| - | - | - | - | - | - | - | - | - | - | - | - | - | - | - | - | - | - | - | - | - | - | - | - | E. faecalis | |
| So1 | 6.5 | - | - | 6.5 | - | - | - | - | - | - | - | - | - | - | - | - | - | - | - | 14 | 11 | - | - | - | S. aureus |
| - | - | - | 6.5 | - | - | - | - | - | - | - | - | - | - | - | - | - | - | - | - | - | - | - | - | E. coli | |
| 6.5 | - | - | 7.5 | - | - | - | - | - | - | - | - | - | - | - | - | - | - | 18 | 11 | - | - | - | E. faecalis | ||
| SoD9 | - | 12 | - | - | - | - | - | 12 | - | - | - | - | - | - | - | - | - | - | - | - | - | - | - | - | S. aureus |
| - | - | - | - | - | - | - | - | - | - | - | - | - | - | - | - | - | - | - | - | - | - | - | - | E. coli | |
| - | - | - | - | - | - | - | - | - | - | - | - | - | - | - | - | - | - | - | - | - | - | - | - | E. faecalis | |
| So64.6 | - | - | - | - | - | - | - | - | 7 | - | - | - | - | - | 8 | - | - | - | - | - | - | - | - | - | S. aureus |
| - | - | - | - | - | - | - | - | - | - | - | - | - | - | - | - | - | - | - | - | - | - | - | - | E. coli | |
| - | - | - | - | - | - | - | - | - | - | - | - | - | - | - | - | - | - | - | - | - | - | - | - | E. faecalis | |
| So13.3 | - | 11 | 7 | - | - | - | - | - | - | - | - | - | - | - | - | - | - | - | - | 14 | 11 | - | - | - | S. aureus |
| - | - | - | 7 | - | - | 6.5 | - | - | - | 6.5 | - | - | - | - | - | - | - | - | - | - | - | - | - | E. coli | |
| - | - | - | - | - | - | - | 12 | - | 7 | 6.5 | - | - | - | - | - | - | - | - | 18 | 11 | - | - | - | E. faecalis | |
| Se63.02 | - | - | - | - | - | - | - | - | - | - | - | - | - | - | - | - | - | - | - | - | 6.5 | - | 9 | - | S. aureus |
| - | - | - | 7 | - | - | 6.5 | - | - | 6.5 | 7 | - | 6.5 | - | - | - | - | - | - | - | - | - | - | - | E. coli | |
| - | - | - | - | - | - | 8 | - | - | - | - | - | 9.5 | - | - | - | 7 | - | - | - | - | - | - | - | E. faecalis | |
| Dwa41.01 | 6.5 | 6.5 | - | - | - | - | - | - | - | - | - | - | 7 | 9 | - | - | - | - | - | - | - | - | - | - | S. aureus |
| - | - | - | - | - | - | 6.5 | - | - | - | - | - | - | - | - | - | - | - | - | - | - | - | - | E. coli | ||
| - | - | - | - | - | - | - | - | - | - | - | - | - | - | - | - | - | - | - | - | - | - | - | - | E. faecalis | |
.| Strain ID | Closest Taxa (Identity %)* | Completeness | Length | Contigs | Coverage | Plasmids | GC Content (%) | Number of CDSs | Number of ARNs |
|---|---|---|---|---|---|---|---|---|---|
| So13.3 | Streptomyces fildesensis (100%) | 100.00% | 9.563.913 | 1 | 140 | 0 | 70.4 | 8990 | 87 |
| So64.6b | Sphingomonas alpina (99.6%) | 99.66% | 5.570.175 | 1 | 150 | 0 | 63.5 | 4922 | 51 |
| SoD9b | Stenotrophomonas maltophilia (99.8%) | 98.64% | 4.415.649 | 1 | 205 | 0 | 66.8 | 4495 | 83 |
| So1b | Bacillus subtilis (100%) | 100.00% | 4.070.574 | 1 | 220 | 0 | 43.9 | 4213 | 116 |
| Dwa41.01b | Uncultured bacterium – Massilia sp. (98.3%) | 96.68% | 5.348.447 | 1 | 185 | 1 | 65.2 | 5456 | 90 |
| Se63.02b | Microbacterium sp. (99.8%) | 93.33% | 4.082.358 | 1 | 250 | 0 | 68.5 | 4650 | 51 |
| Se16.2.3 | Massilia sp. (98.3%) | 95.13% | 5.349.291 | 1 | 225 | 1 | 65.3 | 5446 | 90 |
© 2020 by the authors. Licensee MDPI, Basel, Switzerland. This article is an open access article distributed under the terms and conditions of the Creative Commons Attribution (CC BY) license (http://creativecommons.org/licenses/by/4.0/).
Share and Cite
Núñez-Montero, K.; Quezada-Solís, D.; Khalil, Z.G.; Capon, R.J.; Andreote, F.D.; Barrientos, L. Genomic and Metabolomic Analysis of Antarctic Bacteria Revealed Culture and Elicitation Conditions for the Production of Antimicrobial Compounds. Biomolecules 2020, 10, 673. https://doi.org/10.3390/biom10050673
Núñez-Montero K, Quezada-Solís D, Khalil ZG, Capon RJ, Andreote FD, Barrientos L. Genomic and Metabolomic Analysis of Antarctic Bacteria Revealed Culture and Elicitation Conditions for the Production of Antimicrobial Compounds. Biomolecules. 2020; 10(5):673. https://doi.org/10.3390/biom10050673
Chicago/Turabian StyleNúñez-Montero, Kattia, Damián Quezada-Solís, Zeinab G. Khalil, Robert J. Capon, Fernando D. Andreote, and Leticia Barrientos. 2020. "Genomic and Metabolomic Analysis of Antarctic Bacteria Revealed Culture and Elicitation Conditions for the Production of Antimicrobial Compounds" Biomolecules 10, no. 5: 673. https://doi.org/10.3390/biom10050673
APA StyleNúñez-Montero, K., Quezada-Solís, D., Khalil, Z. G., Capon, R. J., Andreote, F. D., & Barrientos, L. (2020). Genomic and Metabolomic Analysis of Antarctic Bacteria Revealed Culture and Elicitation Conditions for the Production of Antimicrobial Compounds. Biomolecules, 10(5), 673. https://doi.org/10.3390/biom10050673

