Of Retinoids and Organotins: The Evolution of the Retinoid X Receptor in Metazoa
Abstract
:1. Introduction
2. Materials and Methods
2.1. Sampling and RNA Extraction
2.2. RXR Gene Isolation
2.3. Sequence and Phylogenetic Analysis
2.4. Construction of Plasmid Vectors
2.5. Chemicals and Solutions
2.6. Cell Culture and Transactivation Assays
2.7. Statistical Analysis
3. Results
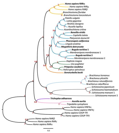
3.1. Phylogenetic and Sequence Analyses of RXR in Metazoan Lineages
3.2. In vitro Interaction of RXRs with 9cisRA
3.3. In vitro Interaction of RXRs with TBT
3.4. Mutagenesis of Bryozoan Specific RXR Orthologs
4. Discussion
5. Conclusions
Supplementary Materials
Author Contributions
Funding
Acknowledgments
Conflicts of Interest
References
- Laudet, V.; Gronemeyer, H. The Nuclear Receptors Factsbook, 1st ed.; Academic Press: London, UK, 2002; ISBN 0-12-437735-1. [Google Scholar]
- Paps, J.; Holland, P.W.H. Reconstruction of the ancestral metazoan genome reveals an increase in genomic novelty. Nat. Commun. 2018, 9, 1730. [Google Scholar] [CrossRef] [Green Version]
- Gronemeyer, H.; Gustafsson, J.-Å.; Laudet, V. Principles for modulation of the nuclear receptor superfamily. Nat. Rev. Drug Discov. 2004, 3, 950–964. [Google Scholar] [CrossRef] [PubMed]
- Gutierrez-Mazariegos, J.; Schubert, M.; Laudet, V. Evolution of Retinoic Acid Receptors and Retinoic Acid Signaling. Membrane Biogenesis 2014, 70, 55–73. [Google Scholar]
- Vivat-Hannah, V.; Bourguet, W.; Gottardis, M.; Gronemeyer, H. Separation of Retinoid X Receptor Homo- and Heterodimerization Functions. Mol. Cell. Boil. 2003, 23, 7678–7688. [Google Scholar] [CrossRef] [PubMed] [Green Version]
- Germain, P.; Staels, B.; Dacquet, C.; Spedding, M.; Laudet, V. Overview of Nomenclature of Nuclear Receptors. Pharmacol. Rev. 2006, 58, 685–704. [Google Scholar] [CrossRef]
- Lefebvre, P.; Benomar, Y.; Staels, B. Retinoid X receptors: Common heterodimerization partners with distinct functions. Trends Endocrinol. Metab. 2010, 21, 676–683. [Google Scholar] [CrossRef] [Green Version]
- Evans, R.M.; Mangelsdorf, D.J. Nuclear Receptors, RXR, and the Big Bang. Cell 2014, 157, 255–266. [Google Scholar] [CrossRef] [Green Version]
- Handberg-Thorsager, M.; Gutierrez-Mazariegos, J.; Arold, S.; Nadendla, E.K.; Bertucci, P.Y.; Germain, P.; Tomancak, P.; Pierzchalski, K.; Jones, J.W.; Albalat, R.; et al. The ancestral retinoic acid receptor was a low-affinity sensor triggering neuronal differentiation. Sci. Adv. 2018, 4, eaao1261. [Google Scholar] [CrossRef] [Green Version]
- Szántó, A.; Narkar, V.; Shen, Q.; Uray, I.P.; A Davies, P.J.; Nagy, L. Retinoid X receptors: X-ploring their (patho)physiological functions. Cell Death Differ. 2004, 11, S126–S143. [Google Scholar] [CrossRef] [Green Version]
- Mark, M.; Ghyselinck, N.; Chambon, P. FUNCTION OF RETINOID NUCLEAR RECEPTORS: Lessons from Genetic and Pharmacological Dissections of the Retinoic Acid Signaling Pathway During Mouse Embryogenesis. Annu. Rev. Pharmacol. Toxicol. 2006, 46, 451–480. [Google Scholar] [CrossRef]
- Grun, F.; Watanabe, H.; Zamanian, Z.; Maeda, L.; Arima, K.; Cubacha, R.; Gardiner, D.M.; Kanno, J.; Iguchi, T.; Blumberg, B. Endocrine-disrupting organotin compounds are potent inducers of adipogenesis in vertebrates. Mol Endocrinol. 2006, 20, 2141–2155. [Google Scholar] [CrossRef] [PubMed]
- Castro, L.F.C.; Santos, M.M. To Bind or Not to Bind: The Taxonomic Scope of Nuclear Receptor Mediated Endocrine Disruption in Invertebrate Phyla. Environ. Sci. Technol. 2014, 48, 5361–5363. [Google Scholar] [CrossRef] [PubMed]
- Delfosse, V.; Le Maire, A.; Balaguer, P.; Bourguet, W. A structural perspective on nuclear receptors as targets of environmental compounds. Acta Pharmacol. Sin. 2014, 36, 88–101. [Google Scholar] [CrossRef] [PubMed] [Green Version]
- Bridgham, J.T.; Eick, G.N.; Larroux, C.; Deshpande, K.; Harms, M.; Gauthier, M.-E.; A Ortlund, E.; Degnan, B.M.; Thornton, J.W. Protein evolution by molecular tinkering: Diversification of the nuclear receptor superfamily from a ligand-dependent ancestor. PLoS Boil. 2010, 8, e1000497. [Google Scholar] [CrossRef] [Green Version]
- Novotny, P.; Chughtai, A.A.; Kostrouchová, M.; Kostrouchová, V.; Kostrouch, D.; Kaššák, F.; Kaňa, R.; Schierwater, B.; Kostrouchová, M.; Kostrouch, Z. Trichoplax adhaerens reveals a network of nuclear receptors sensitive to 9-cis-retinoic acid at the base of metazoan evolution. PeerJ 2017, 5, e3789. [Google Scholar] [CrossRef] [Green Version]
- Santos, M.M.; Ruivo, R.; Capitão, A.; Fonseca, E.; Castro, L.F.C. Identifying the gaps: Resources and perspectives on the use of nuclear receptor based-assays to improve hazard assessment of emerging contaminants. J. Hazard. Mater. 2018, 358, 508–511. [Google Scholar] [CrossRef]
- Thornton, J.W.; Need, E.; Crews, D. Resurrecting the Ancestral Steroid Receptor: Ancient Origin of Estrogen Signaling. Science 2003, 301, 1714–1717. [Google Scholar] [CrossRef] [Green Version]
- Keay, J.; Thornton, J.W. Hormone-activated estrogen receptors in annelid invertebrates: Implications for evolution and endocrine disruption. Endocrinology 2008, 150, 1731–1738. [Google Scholar] [CrossRef] [Green Version]
- Jones, B.L.; Walker, C.; Azizi, B.; Tolbert, L.; Williams, L.D.; Snell, T.W. Conservation of estrogen receptor function in invertebrate reproduction. BMC Evol. Boil. 2017, 17, 65. [Google Scholar] [CrossRef] [Green Version]
- Dawson, M.I.; Xia, Z. The retinoid X receptors and their ligands. Biochim. et Biophys. Acta (BBA) - Bioenerg. 2011, 1821, 21–56. [Google Scholar] [CrossRef] [Green Version]
- Heyman, R.A.; Mangelsdorf, D.J.; Dyck, J.A.; Stein, R.B.; Eichele, G.; Evans, R.M.; Thaller, C. 9-cis retinoic acid is a high affinity ligand for the retinoid X receptor. Cell 1992, 68, 397–406. [Google Scholar] [CrossRef]
- Allenby, G.; Bocquel, M.T.; Saunders, M.; Kazmer, S.; Speck, J.; Rosenberger, M.; Lovey, A.; Kastner, P.; Grippo, J.F.; Chambon, P. Retinoic acid receptors and retinoid X receptors: Interactions with endogenous retinoic acids. Proc. Natl. Acad. Sci. USA 1993, 90, 30–34. [Google Scholar] [CrossRef] [PubMed] [Green Version]
- Nishikawa, J.-I.; Mamiya, S.; Kanayama, T.; Nishikawa, T.; Shiraishi, F.; Horiguchi, T. Involvement of the Retinoid X Receptor in the Development of Imposex Caused by Organotins in Gastropods. Environ. Sci. Technol. 2004, 38, 6271–6276. [Google Scholar] [CrossRef] [PubMed]
- Bouton, D.; Escriva, H.; De Mendonça, R.L.; Glineur, C.; Bertin, B.; Noël, C.; Robinson-Rechavi, M.; De Groot, A.; Cornette, J.; Laudet, V.; et al. A conserved retinoid X receptor (RXR) from the mollusk Biomphalaria glabrata transactivates transcription in the presence of retinoids. J. Mol. Endocrinol. 2005, 34, 567–582. [Google Scholar] [CrossRef] [PubMed] [Green Version]
- Castro, L.F.C.; Lima, D.; Machado, A.; Melo, C.A.; Hiromori, Y.; Nishikawa, J.; Nakanishi, T.; Henriques, M.A.R.; Santos, M.M. Imposex induction is mediated through the Retinoid X Receptor signalling pathway in the neogastropod Nucella lapillus. Aquat. Toxicol. 2007, 85, 57–66. [Google Scholar] [CrossRef] [PubMed]
- André, A.; Ruivo, R.; Capitão, A.; Froufe, E.; Páscoa, I.; Castro, L.F.C.; Santos, M.M. Cloning and functional characterization of a retinoid X receptor orthologue in Platynereis dumerilii: An evolutionary and toxicological perspective. Chemosphere 2017, 182, 753–761. [Google Scholar] [CrossRef] [PubMed]
- Gutierrez-Mazariegos, J.; Nadendla, E.K.; Lima, D.; Pierzchalski, K.; Jones, J.W.; Kane, M.; Nishikawa, J.-I.; Hiromori, Y.; Nakanishi, T.; Santos, M.M.; et al. A mollusk retinoic acid receptor (RAR) ortholog sheds light on the evolution of ligand binding. Endocrinology 2014, 155, 4275–4286. [Google Scholar] [CrossRef] [Green Version]
- Tocchini-Valentini, G.D.; Rochel, N.; Escriva, H.; Germain, P.; Peluso-Iltis, C.; Paris, M.; Cianferani, S.; Van Dorsselaer, A.; Moras, D.; Laudet, V. Structural and Functional Insights into the Ligand-binding Domain of a Nonduplicated Retinoid X Nuclear Receptor from the Invertebrate Chordate Amphioxus. J. Boil. Chem. 2008, 284, 1938–1948. [Google Scholar] [CrossRef] [Green Version]
- Bonneton, F.; Zelus, D.; Iwema, T.; Robinson-Rechavi, M.; Laudet, V. Rapid Divergence of the Ecdysone Receptor in Diptera and Lepidoptera Suggests Coevolution Between ECR and USP-RXR. Mol. Boil. Evol. 2003, 20, 541–553. [Google Scholar] [CrossRef] [Green Version]
- Iwema, T.; Billas, I.; Beck, Y.; Bonneton, F.; Nierengarten, H.; Chaumot, A.; Richards, G.; Laudet, V.; Moras, D. Structural and functional characterization of a novel type of ligand-independent RXR-USP receptor. EMBO J. 2007, 26, 3770–3782. [Google Scholar] [CrossRef]
- Nowickyj, S.M.; Chithalen, J.V.; Cameron, N.; Tyshenko, M.G.; Petkovich, M.; Wyatt, G.R.; Jones, G.; Walker, V.K. Locust retinoid X receptors: 9-Cis-retinoic acid in embryos from a primitive insect. Proc. Natl. Acad. Sci. USA 2008, 105, 9540–9545. [Google Scholar] [CrossRef] [PubMed] [Green Version]
- Wang, Y.H.; Leblanc, G.A. Interactions of methyl farnesoate and related compounds with a crustacean retinoid X receptor. Mol. Cell. Endocrinol. 2009, 309, 109–116. [Google Scholar] [CrossRef] [PubMed]
- Kane, M.A. Analysis, occurrence, and function of 9-cis-retinoic acid. Biochim. et Biophys. Acta (BBA) - Mol. Cell Boil. Lipids 2012, 1821, 10–20. [Google Scholar] [CrossRef] [PubMed]
- Urquiza, A.M.D.; Liu, S.; Sjöberg, M.; Zetterström, R.H.; Griffiths, W.J.; Sjövall, J.; Perlmann, T. Docosahexaenoic Acid, a Ligand for the Retinoid X Receptor in Mouse Brain. Science 2000, 290, 2140–2144. [Google Scholar] [CrossRef]
- Lengqvist, J.; De Urquiza, A.M.; Bergman, A.-C.; Willson, T.M.; Sjövall, J.; Perlmann, T.; Griffiths, W.J. Polyunsaturated Fatty Acids Including Docosahexaenoic and Arachidonic Acid Bind to the Retinoid X Receptor α Ligand-binding Domain. Mol. Cell. Proteom. 2004, 3, 692–703. [Google Scholar] [CrossRef] [Green Version]
- Wolf, G. Is 9-cis-retinoic acid the endogenous ligand for the retinoic acid-X receptor? Nutr. Rev. 2006, 64, 532–538. [Google Scholar] [CrossRef]
- Kanayama, T.; Kobayashi, N.; Mamiya, S.; Nakanishi, T.; Nishikawa, J.-I. Organotin Compounds Promote Adipocyte Differentiation as Agonists of the Peroxisome Proliferator-Activated Receptor γ/Retinoid X Receptor Pathway. Mol. Pharmacol. 2004, 67, 766–774. [Google Scholar] [CrossRef]
- Santos, M.M.; Henriques, M.A.R.; Castro, L.F.C. Bentham Science Publisher Bentham Science Publisher Lipid Homeostasis Perturbation by Organotins: Effects on Vertebrates and Invertebrates. In Biochemical and Biological Effects of Organotins; Bentham Science Publishers Ltd.: Sharjah, UAE, 2012; pp. 83–96. [Google Scholar]
- Lee, M.-C.; Fonseca, E.; Park, J.C.; Yoon, D.-S.; Choi, H.-T.; Kim, M.; Han, J.; Cho, H.-S.; Shin, K.-H.; Santos, M.L.; et al. Tributyltin Affects Retinoid X Receptor-Mediated Lipid Metabolism in the Marine Rotifer Brachionus koreanus. Environ. Sci. Technol. 2019, 53, 7830–7839. [Google Scholar] [CrossRef]
- Capitão, A.; Lyssimachou, A.; Castro, L.F.C.; Santos, M.M. Obesogens in the aquatic environment: An evolutionary and toxicological perspective. Environ. Int. 2017, 106, 153–169. [Google Scholar] [CrossRef]
- Le Maire, A.; Grimaldi, M.; Roecklin, D.; Dagnino, S.; Vivat-Hannah, V.; Balaguer, P.; Bourguet, W. Activation of RXR–PPAR heterodimers by organotin environmental endocrine disruptors. EMBO Rep. 2009, 10, 367–373. [Google Scholar] [CrossRef]
- Urushitani, H.; Katsu, Y.; Kagechika, H.; Sousa, A.C.; Barroso, C.; Ohta, Y.; Shiraishi, H.; Iguchi, T.; Horiguchi, T. Characterization and comparison of transcriptional activities of the retinoid X receptors by various organotin compounds in three prosobranch gastropods; Thais clavigera, Nucella lapillus and Babylonia japonica. Aquat. Toxicol. 2018, 199, 103–115. [Google Scholar] [CrossRef] [PubMed]
- André, A.; Ruivo, R.; Fonseca, E.S.S.; Froufe, E.; Castro, L.F.C.; Santos, M.M. The retinoic acid receptor (RAR) in molluscs: Function, evolution and endocrine disruption insights. Aquat. Toxicol. 2019, 208, 80–89. [Google Scholar] [CrossRef]
- Rose, T.M.; Henikoff, J.G.; Henikoff, S. CODEHOP (COnsensus-DEgenerate Hybrid Oligonucleotide Primer) PCR primer design. Nucleic Acids Res. 2003, 31, 3763–3766. [Google Scholar] [CrossRef] [PubMed]
- Koressaar, T.; Remm, M. Enhancements and modifications of primer design program Primer3. Bioinform. 2007, 23, 1289–1291. [Google Scholar] [CrossRef] [PubMed] [Green Version]
- Untergasser, A.; Cutcutache, I.; Koressaar, T.; Ye, J.; Faircloth, B.C.; Remm, M.; Rozen, S.G. Primer3--new capabilities and interfaces. Nucleic Acids Res. 2012, 40, e115. [Google Scholar] [CrossRef] [PubMed] [Green Version]
- Katoh, K.; Toh, H. Parallelization of the MAFFT multiple sequence alignment program. Bioinform. 2010, 26, 1899–1900. [Google Scholar] [CrossRef] [PubMed]
- Miller, M.A.; Schwartz, T.; Pickett, B.E.; He, S.; Klem, E.B.; Scheuermann, R.H.; Passarotti, M.; Kaufman, S.; O’Leary, M.A. A RESTful API for Access to Phylogenetic Tools via the CIPRES Science Gateway. Evol. Bioinform. 2015, 11, 43–48. [Google Scholar] [CrossRef]
- Nascimento, F.; Dos Reis, M.; Yang, Z. A biologist’s guide to Bayesian phylogenetic analysis. Nat. Ecol. Evol. 2017, 1, 1446–1454. [Google Scholar] [CrossRef] [Green Version]
- Egea, P.; Mitschler, A.; Rochel, N.; Ruff, M.; Chambon, P.; Moras, D. Crystal structure of the human RXRa ligand-binding domain bound to its natural ligand: 9-cis retinoic acid. EMBO J. 2000, 19, 2592–2601. [Google Scholar] [CrossRef]
- Egea, P.; Mitschler, A.; Moras, D. Molecular recognition of agonist ligands by RXRs. Mol. Endocrinol. 2002, 16, 987–997. [Google Scholar] [CrossRef]
- De Groot, A.; De Rosny, E.; Juillan-Binard, C.; Ferrer, J.-L.; Laudet, V.; Pierce, R.J.; Pebay-Peyroula, E.; Fontecilla-Camps, J.C.; Borel, F. Crystal Structure of a Novel Tetrameric Complex of Agonist-bound Ligand-binding Domain of Biomphalaria glabrata Retinoid X Receptor. J. Mol. Boil. 2005, 354, 841–853. [Google Scholar] [CrossRef] [PubMed]
- Fonseca, E.; Ruivo, R.; Lopes-Marques, M.; Zhang, H.; Santos, M.; Venkatesh, B.; Castro, L. LXRalpha and LXRbeta Nuclear Receptors Evolved in the Common Ancestor of Gnathostomes. Genome Biol. Evol. 2017, 9, 222–230. [Google Scholar]
- Fonseca, E.S.S.; Hiromori, Y.; Kaite, Y.; Ruivo, R.; Franco, J.N.; Nakanishi, T.; Santos, M.M.; Castro, L.F.C. An Orthologue of the Retinoic Acid Receptor (RAR) Is Present in the Ecdysozoa Phylum Priapulida. Genes 2019, 10, 985. [Google Scholar] [CrossRef] [PubMed] [Green Version]
- Hiromori, Y.; Aoki, A.; Nishikawa, J.-I.; Nagase, H.; Nakanishi, T. Transactivation of the human retinoid X receptor by organotins: Use of site-directed mutagenesis to identify critical amino acid residues for organotin-induced transactivation. Metallomics 2015, 7, 1180–1188. [Google Scholar] [CrossRef] [PubMed]
- Freebern, W.J.; Osman, A.; Niles, E.G.; Christen, L.; LoVerde, P.T. Identification of a cDNA Encoding a Retinoid X Receptor Homologue fromSchistosoma mansoni. J. Boil. Chem. 1999, 274, 4577–4585. [Google Scholar] [CrossRef] [PubMed] [Green Version]
- Freebern, W.J.; Niles, E.G.; LoVerde, P.T. RXR-2, a member of the retinoid x receptor family in Schistosoma mansoni. Gene 1999, 233, 33–38. [Google Scholar] [CrossRef]
- Lv, J.; Feng, L.; Bao, Z.; Guo, H.; Zhang, Y.; Jiao, W.; Zhang, L.; Wang, S.; He, Y.; Hu, X. Molecular Characterization of RXR (Retinoid X Receptor) Gene Isoforms from the Bivalve Species Chlamys farreri. PLoS ONE 2013, 8, e74290. [Google Scholar] [CrossRef] [PubMed] [Green Version]
- Urushitani, H.; Katsu, Y.; Ohta, Y.; Shiraishi, H.; Iguchi, T.; Horiguchi, T. Cloning and characterization of retinoid X receptor (RXR) isoforms in the rock shell, Thais clavigera. Aquat. Toxicol. 2011, 103, 101–111. [Google Scholar] [CrossRef]
- Misof, B.; Liu, S.; Meusemann, K.; Peters, R.S.; Donath, A.; Mayer, C.; Frandsen, P.B.; Ware, J.L.; Flouri, T.; Beutel, R.G.; et al. Phylogenomics resolves the timing and pattern of insect evolution. Science 2014, 346, 763–767. [Google Scholar] [CrossRef]
- Sternberg, R.M.; Gooding, M.P.; Hotchkiss, A.K.; Leblanc, G.A. Environmental-endocrine control of reproductive maturation in gastropods: Implications for the mechanism of tributyltin-induced imposex in prosobranchs. Ecotoxicology 2009, 19, 4–23. [Google Scholar] [CrossRef]
- Lima, D.; Henriques, M.A.R.; Silva, R.; Santos, A.I.; Castro, L.F.C.; Santos, M.M. Tributyltin-induced imposex in marine gastropods involves tissue-specific modulation of the retinoid X receptor. Aquat. Toxicol. 2011, 101, 221–227. [Google Scholar] [CrossRef] [PubMed]
- Stange, D.; Sieratowicz, A.; Oehlmann, J. Imposex development in Nucella lapillus – evidence for the involvement of retinoid X receptor and androgen signalling pathways in vivo. Aquat. Toxicol. 2012, 106–107, 20–24. [Google Scholar] [CrossRef] [PubMed]
- André, A.; Ruivo, R.; Gesto, M.; Castro, L.F.C.; Santos, M.M. Retinoid metabolism in invertebrates: When evolution meets endocrine disruption. Gen. Comp. Endocrinol. 2014, 208, 134–145. [Google Scholar] [CrossRef] [PubMed]






| Phylum | Species | Nuclear Receptor | Accession Number | |
|---|---|---|---|---|
| Chordata | Homo sapiens | NR1B1, 2, 3 | RARα, β, γ | NP_000955.1, NP_000956.2, NP_000957.1 |
| NR2A1, 2 | HNF4α, γ | NP_000448.3, NP_004124.4 | ||
| NR2F1, 2 | COUP-TFI, TFII | NP_005645.1, NP_066285.1 | ||
| NR2B1, 2, 3 | RXRα, β, γ | NP_002948.1, NP_068811.1, NP_008848.1 | ||
| Branchiostoma floridae | NR2B4 | RXR | AAM46151.1 | |
| Branchiostoma lanceolatum | NR2B4 | RXR | ANP24206.1 | |
| Mollusca | Lottia gigantea | NR2B4 | RXR | ESO92876.1 |
| Patella vulgata | NR2B4 | RXR | ALQ43971.1 | |
| Nucella lapillus | NR2B4 | RXR | ABS70715.1 | |
| Reishia clavigera | NR2B4 | RXR | AAU12572.1 | |
| Acanthochitona crinita | NR2B4 | RXR | QAX24918.1 | |
| Annelida | Bonellia viridis | NR2B4 | RXR | Bvi_RXR1 |
| Platynereis dumerilii | NR2B4 | RXR | AVR59237.1 | |
| Capitella teleta | NR2B4 | RXR | ELT93409.1 | |
| Phoronida | Phoronopsis californica | NR2B4 | RXR | Pca_RXR1 |
| Brachiopoda | Megathiris detruncata | NR2B4 | RXR | Mde_RXR1 |
| Lingula anatina | NR2B4 | RXR | XP_013412668.1 | |
| Bryozoa | Bugula neritina | NR2B4-1,-2 | RXR1, 2 | Bne_RXR11, Bne_RXR21 |
| Membranipora membranacea | NR2B4-1,-2 | RXR1, 2 | SRX1121923 | |
| Rotifera | Brachionus koreanus | NR2B4 | RXR | ASL70628.1 |
| Brachionus plicatilis | NR2B4 | RXR | ASL70592.1 | |
| Brachionus rotundiformis | NR2B4 | RXR | ASL70517.1 | |
| Brachionus calyciflorus | NR2B4 | RXR | ASL70559.1 | |
| Platyhelminthes | Schistosoma japonicum | NR2B4 | RXR | AFP95235.1 |
| Schistosoma haematobium | NR2B4 | RXR | XP_012793373.1 | |
| Schistosoma mansoni | NR2B4-1,-2 | RXR1, 2 | XP_018645908.1, AAD45325.1 | |
| Priapulida | Priapulus caudatus | NR2B4 | RXR | QFQ33540.1 |
| Halicryptus spinulosus | NR2B4 | RXR | SRX1343820 | |
| Arthropoda | Uca pugilator | NR2B4 | RXR | AAC32789.3 |
| Daphnia magna | NR2B4 | RXR | ABF74729.1 | |
| Xenoturbellida | Xenoturbella bocki | NR2B4 | RXR | Xbo_RXR 1 |
| Placozoa | Trichoplax adhaerens | NR2B4 | RXR | ATD53319.1 |
| Cnidaria | Aurelia aurita | NR2B4 | RXR | AGT42223.1 |
| Tripedalia cystophora | NR2B4 | RXR | AAC80008.1 | |
© 2020 by the authors. Licensee MDPI, Basel, Switzerland. This article is an open access article distributed under the terms and conditions of the Creative Commons Attribution (CC BY) license (http://creativecommons.org/licenses/by/4.0/).
Share and Cite
Fonseca, E.; Ruivo, R.; Borges, D.; Franco, J.N.; Santos, M.M.; C. Castro, L.F. Of Retinoids and Organotins: The Evolution of the Retinoid X Receptor in Metazoa. Biomolecules 2020, 10, 594. https://doi.org/10.3390/biom10040594
Fonseca E, Ruivo R, Borges D, Franco JN, Santos MM, C. Castro LF. Of Retinoids and Organotins: The Evolution of the Retinoid X Receptor in Metazoa. Biomolecules. 2020; 10(4):594. https://doi.org/10.3390/biom10040594
Chicago/Turabian StyleFonseca, Elza, Raquel Ruivo, Débora Borges, João N. Franco, Miguel M. Santos, and L. Filipe C. Castro. 2020. "Of Retinoids and Organotins: The Evolution of the Retinoid X Receptor in Metazoa" Biomolecules 10, no. 4: 594. https://doi.org/10.3390/biom10040594
APA StyleFonseca, E., Ruivo, R., Borges, D., Franco, J. N., Santos, M. M., & C. Castro, L. F. (2020). Of Retinoids and Organotins: The Evolution of the Retinoid X Receptor in Metazoa. Biomolecules, 10(4), 594. https://doi.org/10.3390/biom10040594

