Abstract
We confront gravity, with big bang nucleosynthesis (BBN) requirements. The former is obtained using both the torsion scalar, as well as the teleparallel equivalent of the Gauss–Bonnet term, in the Lagrangian, resulting to modified Friedmann equations in which the extra torsional terms constitute an effective dark energy sector. We calculate the deviations of the freeze-out temperature , caused by the extra torsion terms in comparison to CDM paradigm. Then, we impose five specific models and extract the constraints on the model parameters in order for the ratio to satisfy the observational BBN bound. As we find, in most of the models the involved parameters are bounded in a narrow window around their general relativity values as expected, asin the power-law model, where the exponent n needs to be . Nevertheless, the logarithmic model can easily satisfy the BBN constraints for large regions of the model parameters. This feature should be taken into account in future model building.
PACS:
98.80.−k; 04.50.Kd; 26.35.+c; 98.80.Es
1. Introduction
There are two motivations that lead to the construction of modifications of gravity. The first is purely theoretical, namely, to construct gravitational theories that do not suffer from the renormalizability problems of general relativity and thus are closer to a quantum description [1,2]. The second is cosmological, namely, to construct gravitational theories that at a cosmological framework can describe the early and late accelarating eras [3,4,5,6,7], as well as to alleviate various observational tensions [8].
There is a rich literature on modified and extended theories of gravity. One may start from the Einstein–Hilbert Lagrangian and add extra terms, resulting in gravity [9,10,11], in gravity [12,13,14], in theories [15], in gravity [16,17,18] in Lovelock gravity [19,20], in Weyl gravity [21], in Horndeski/Galileon scalar-tensor theories [22,23], etc. Nevertheless, one can follow a different approach and add new terms to the equivalent torsional formulation of gravity, resulting in gravity [24,25], in gravity [26,27,28], in gravity [29,30], in scalar-torsion theories [31], etc. Torsional gravity has been proven to exhibit interesting phenomenology, both at the cosmological framework [32,33,34,35,36,37,38,39,40,41,42,43,44,45,46,47,48,49,50,51,52,53,54,55,56,57] and at the level of local, spherically symmetric solutions [58,59,60,61,62,63,64,65,66,67,68,69,70,71,72,73,74,75].
One crucial test that every modification of gravity should pass that is usually underestimated in the literature is the confrontation with Big Bang Nucleosynthesis (BBN) data [76,77,78,79,80]. Specifically, the amount of modification needed in order to fulfill the late-time cosmological requirements must not at the same time spoil the successes of early-time cosmology, and among them the BBN phase. Hence, whatever are the advantages of a specific modified theory of gravity, if it cannot satisfy the BBN constraints it must be excluded [81,82,83,84].
In the present manuscript, we are interested in investigating the BBN epoch in a universe governed by gravity. In particular, we desire to study various specific models that are known to lead to viable phenomenology and extract constraints on the involved model parameters. The plan of the article is as follows: In Section 2, we briefly present gravity, extracting the field equations and applying them to a cosmological framework. In Section 3, we summarize the BBN formalism and provide the difference in the freeze-out temperature caused by the extra torsion terms. Then, in Section 4, we investigate five specific models, confronting them with the observational BBN bounds. Finally, Section 5 is devoted to the Conclusions.
2. Gravity
In this section, we briefly review gravity [26,27,28]. As usual in torsional formulation of gravity, we use the tetrad field as the dynamical variable, which forms an orthonormal basis at the tangent space. In a coordinate basis, one can relate it with the metric through , where , and with Greek and Latin letters, denoting coordinate and tangent indices, respectively. Applying the Weitzenböck connection [25], the corresponding torsion tensor is
and then the torsion scalar is obtained through the contractions
and incorporates all information of the gravitational field. Used as a Lagrangian, the torsion scalar gives rise to exactly the same equations with general relativity, which is why the theory was named the teleparallel equivalent of general relativity (TEGR).
Similarly to curvature gravity, where one can construct higher-order invariants such as the Gauss–Bonnet one, in torsional gravity one may construct higher-order torsional invariants, too. In particular, since the curvature (Ricci) scalar and the torsion scalar differ by a total derivative, in [26] the authors followed the same recipe and extracted a higher-order torsional invariant that differs from the Gauss–Bonnet one by a boundary term, namely
where is the contortion tensor, and the generalized denotes the determinant of the Kronecker deltas. Note that similarly to the Gauss–Bonnet term, the teleparallel equivalent of the Gauss–Bonnet term is also a topological invariant in four dimensions.
Using the above torsional invariants, one can construct the new class of gravitational modifications, characterized by the action [26]
with the reduced Planck mass. The general field equations of the above action can be found in [26], where one can clearly see that the theory is different from , , and gravitational modifications, and thus it corresponds to a novel class of modified gravity.
In this work, we are interested in the cosmological applications of gravity. Hence, we consider a spatially flat Friedmann–Robertson–Walker (FRW) metric of the form
with the scale factor, which corresponds to the diagonal tetrad
In this case, the torsion scalar (2) and the teleparallel equivalent of the Gauss–Bonnet term (3) become
with the Hubble parameter and where dots denote derivatives with respect to t.
The general field equations for the FRW geometry are [27]
with , , and , and where , ,... denote multiple partial differentiations with respect to T and . Note that in the above equations, we have also introduced the radiation and matter sectors, corresponding to perfect fluids with energy densities , and pressures , , respectively. Lastly, we mention that the above equations for recover the TEGR and general relativity equations, where is the cosmological constant.
3. Big Bang Nucleosynthesis Constraints
Big bang nucleosynthesis (BBN) was a process that took place during radiation era. Let us first present the framework, which provides the BBN constraints through standard cosmology [76,77,78,79,80]. The first Friedmann equation from Einstein–Hilbert action can be written as
where . In the radiation era, the radiation sector dominates; hence, we can write
In addition, it is known that the energy density of relativistic particles is
where ∼ 10 is the effective number of degrees of freedom and T is the temperature. Thus, if we combine (16) with (17) we obtain
where GeV is the Planck mass.
During the radiation era, the scale factor evolves as . Therefore, using the relation of the Hubble parameter with the scale factor, we find that in the radiation era the Hubble parameter evolves as . Combining the last one with (18), we find the relation between temperature and time. Thus, we have (or MeV).
During the BBN, we have interactions between particles. For example, we have interactions between neutrons, protons, electrons, and neutrinos, namely, , , and . We name the conversion rate from a particle A to particle B as . Hence, the conversion rate from neutrons to protons is , and it is equal to the sum of the three interaction conversion rates written above. Therefore, the calculation of the neutron abundance arises from the protons-neutron conversion rate [78,79]
and its inverse , and therefore for the total rate we have . Now, we assume that the various particle (neutrino, electron, and photon) temperatures are the same and low enough in order to use the Boltzmann distribution instead of the Fermi-Dirac one, and we neglect the electron mass compared to the electron and neutrino energies. The final expression for the conversion rate is [81,82,83,84]
where GeV is the mass difference between neutron and proton and GeV−4.
We proceed in calculating the corresponding freeze-out temperature. This will arise comparing the universe expansion rate with . In particular, if , namely, if the expansion time is much smaller than the interaction time, we can consider thermal equilibrium [76,77]. On the contrary, if then particles do not have enough time to interact so they decouple. The freeze-out temperature , in which the decoupling takes place, corresponds to , with [81,82,83,84]. Now, if we use (18) and , we acquire
Using modified theories, we obtain extra terms in energy density due to the modification of gravity. The first Friedmann Equation (11) during radiation era becomes
where must be very small compared to in order to be in accordance with observations. Hence, we can write (22) using (16) as
where is the Hubble parameter of standard cosmology. Thus, we have , which quantifies the deviation from standard cosmology, i.e., form . This will lead to a deviation in the freeze-out temperature . Since and , we easily find
and finally
where we used that during BBN era. This theoretically calculated should be compared with the observational bound
which is obtained from the observational estimations of the baryon mass fraction converted to [85,86,87,88,89,90,91].
4. BBN Constraints on Gravity
In this section, we will apply the BBN analysis in the case of gravity. Let us mention here that in general, in modified gravity, inflation is not straightaway driven by an inflaton field, but the inflaton is hidden inside the gravitational modification, i.e., it is one of the extra scalar degrees of freedom of the modified graviton. Hence, in such frameworks reheating is usually performed gravitationally, and the reheating and BBN temperatures may differ from standard ones. Nevertheless, in the present work we make the assumption that we do not deviate significantly from the successful concordance scenario, in order to examine whether gravity can at first pass BBN constraints or not. Clearly a more general analysis should be performed in a separate project, to cover more radical cases too. In the following, we will examine five specific models that are considered to be viable in the literature.
4.1. Model I:
Firstly, we investigate the model [28]. Since in our analysis we focus on the radiation era where the Hubble parameter , we can express the derivatives of the Hubble parameter as powers of the Hubble parameter itself, e.g., and . Additionally, in order to eliminate one model parameter we will apply the Friedmann equation at present time, requiring
where is the dark energy density parameter and with the subscript “0” denoting the value of a quantity at present time. Doing so, and inserting into (13) and then into (25), we finally find
where
In this expression, we insert [92]
and the derivatives of the Hubble function at present are calculated through and with the current decceleration parameter of the Universe [92], and the current jerk parameter [93,94]. Hence, GeV2 and GeV3.
Using the above range of , we find that ∪ .
In Figure 1, we depict appearing in (28) versus the model parameter . As we can see, the allowed range is within the vertical dashed lines.
Figure 1.
vs. the model parameter (blue solid curve), for Model I: . The allowed range of , where (26) is satisfied (horizontal red dashed line), is within the vertical dashed lines.
4.2. Model II:
Let us now study the case , where , are the free parameters of the theory [28]. In this case, we find
Using the constraint (26), and according to (32), is linear in ; we deduce that (32) is valid for a small region around , where we have used the constraint from current cosmological era (27)
Using the above value of , we find that .
4.3. Model III:
Now, we analyze the model , where we have four free parameters, namely, , , , [28]. In order to simplify the analysis, we will impose the constraint , obtained above.
In this case, we find
Observing that expression (34) is linear in , and using the constraint (26) and two values for from the aforementioned range we extracted in model I, i.e., and , we find that (32) is valid for a small region around the point . Using another set of values (, ), we find that (32) is valid for a small region around the point , where we have used
from (27). Imposing the above range of , we find that for the first case and for the second.
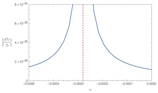
4.4. Model IV:
As a next model, we consider the power-law model , where the free parameters are , , n. In this model, we use values of , in order to constrain the power n. In this case, repeating the above steps, we find
We use the constraint (26) and four values for from the range we extracted in model I above. For , we find that the constraint (26) is valid for . Similarly, using the value , we find , while for we find . Finally, for , we find . We mention that we have used the relation
which arises from (27).
Now, taking , we find . Similarly, for , we find , while using , we find . Finally, for , we find .
In order to provide the above results in a more transparent way, in Figure 2, we present from (35) in terms of the model parameter n. As we observe, n needs to be to pass the BBN constraint (26).
Figure 2.
vs. the model parameter n (blue solid curve), for Model IV: with , and the upper bound for from (26) (red dashed line). As we observe, constraints from BBN require .
4.5. Model V:
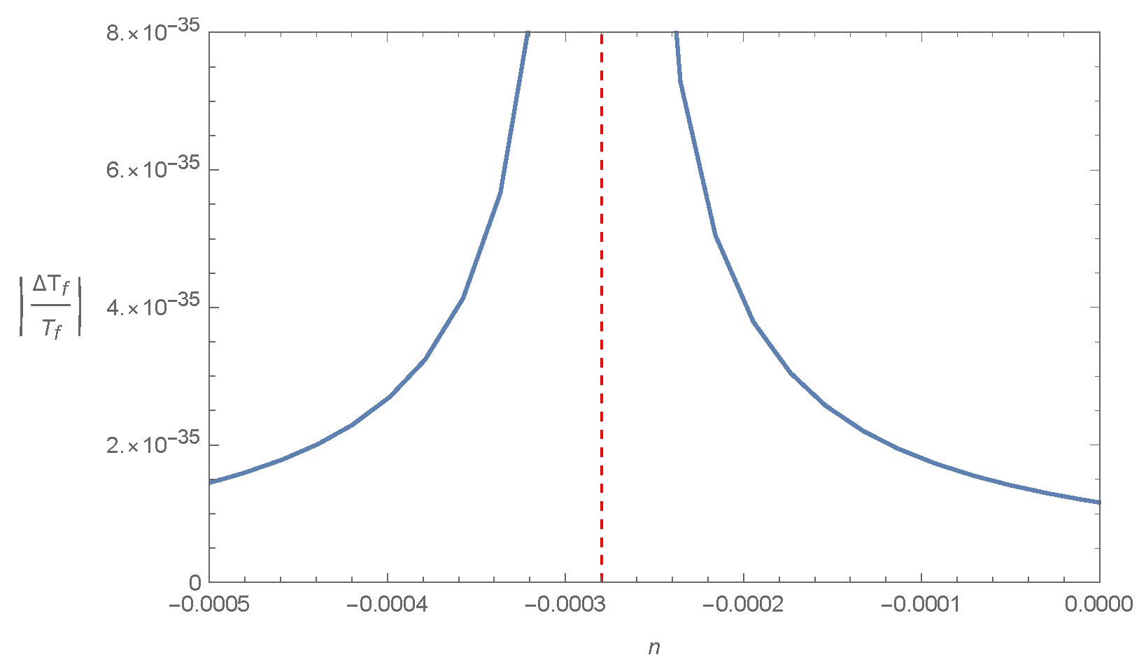
In the last model we examine is the logarithmic one, characterized by , where , , n are the free parameters. Repeating the above analysis, we find
where using relation (27) we find
We consider the values , , and we find that n is allowed to take every value apart from and a very small region around it since (37) diverges. Moreover, is allowed to take every value apart from 0, which is the value it obtains using the above narrow window for n. Using the same considerations as the above models, we find that for , the value of n is allowed to take every value apart from and a every value but 0. Similarly, for , we find that and , while for , we find and .
As an example, in Figure 3 we present from (37) as a function of the model parameter n. The model parameter n is allowed to take all possible values except those values around a very small region centered at , in which (37) diverges. Hence, we conclude that the logarithmic model can easily satisfy the BBN bounds.
Figure 3.
vs. the model parameter n (blue solid curve), for Model V: , choosing , . The vertical dashed line at denotes the point where (37) diverges.
5. Conclusions
Modified gravity aims to provide explanations for various epochs of the universe evolution, and at the same time to improve the renormalizability issues of general relativity. Nevertheless, despite the specific advantages at a given era of cosmological evolution, one should be very careful not to spoil the other, well understood and significantly constrained, phases, such as the big bang nucleosynthesis (BBN) one.
In particular, there are many modified gravity models, which are constructed phenomenologically in order to be able to describe the late-time universe evolution at both the background and perturbation level. Typically, these models are confronted with observational data such as Supernovae Type Ia (SNIa), Baryonic Acoustic Oscillations (BAO), cosmic microwave background (CMB), cosmic chronometers (CC), gamma-ray bursts (GRB), growth data, etc. The problem is that although modified gravity scenarios, through the extra terms they induce, are very efficient in describing the late-time universe, quite often they induce significant terms at early times too, thus spoiling the early-time evolution, such as the BBN phase, in which the concordance cosmological paradigm is very successful. Hence, independently of the late-universe successes that a modified gravity model may have, one should always examine whether the model can pass the BBN constraints too.
In the present work, we confronted one interesting class of gravitational modification, namely, gravity, with BBN requirements. The former is obtained using both the torsion scalar, as well as the teleparallel equivalent of the Gauss–Bonnet term, in the Lagrangian. Hence, one obtains modified Friedmann equations in which the extra torsional terms constitute an effective dark energy sector.
We started by calculating the deviations of the freeze-out temperature , caused by the extra torsion terms, in comparison to CDM paradigm. We imposed five specific models that have been proposed in the literature in phenomenological grounds, i.e., in order to be able to describe the late-time evolution and lead to acceleration without an explicit cosmological constant. Hence, we extracted the constraints on the model parameters in order for the ratio to satisfy the BBN bound . As we found, in most of the models the involved parameters are bounded in a narrow window around their general relativity values, as expected. However, the logarithmic model can easily satisfy the BBN constraints for large regions of the model parameters, which acts as an advantage for this scenario.
We stress here that we did not fix the cosmological parameters to their general relativity values; on the contrary, we left them completely free and we examined which parameter regions are allowed if we want the models to pass the BBN constraints. The fact that in most models the parameter regions are constrained to a narrow window around their general relativity values was in some sense expected, but in general is not guaranteed or known a priori since many modified gravity models are completely excluded under the BBN analysis since for all parameter regions their early-universe effect is huge.
In conclusion, gravity, apart from having interesting cosmological implications both in the inflationary and late-time phase, possesses particular sub-classes that can safely pass BBN bounds; nevertheless, the torsional modification is constrained in narrow windows around the general relativity values. This feature should be taken into account in future model building.
Author Contributions
Conceptualization, E.N.S.; methodology, E.N.S., P.A.; software, P.A.; validation, E.N.S., S.B.; formal analysis, P.A.; investigation, P.A.; data curation, P.A.; writing—original draft preparation, E.N.S.; writing—review and editing, P.A., S.B., K.Y.; visualization, P.A.; supervision, E.N.S., S.B.; project administration, P.A. All authors have read and agreed to the published version of the manuscript.
Funding
This research received no external funding.
Institutional Review Board Statement
Not applicable.
Informed Consent Statement
Not applicable.
Data Availability Statement
Not applicable.
Acknowledgments
This research is co-financed by Greece and the European Union (European Social Fund-ESF) through the Operational Programme “Human Resources Development, Education and Lifelong Learning” in the context of the project “Strengthening Human Resources Research Potential via Doctorate Research” (MIS-5000432), implemented by the State Scholarships Foundation (IKY). The work of N.E.M is supported in part by the UK Science and Technology Facilities research Council (STFC) under the research grant ST/T000759/1. S.B., N.E.M., and E.N.S. also acknowledge participation in the COST Association Action CA18108 “Quantum Gravity Phenomenology in the Multimessenger Approach (QG-MM)”.
Conflicts of Interest
The authors declare no conflict of interest.
References
- Stelle, K.S. Renormalization of Higher Derivative Quantum Gravity. Phys. Rev. D 1977, 16, 953. [Google Scholar] [CrossRef]
- Addazi, A.; Alvarez-Muniz, J.; Batista, R.A.; Amelino-Camelia, G.; Antonelli, V.; Arzano, M.; Asorey, M.; Atteia, J.L.; Bahamonde, S.; Bajardi, F.; et al. Quantum gravity phenomenology at the dawn of the multi-messenger era—A review. arXiv 2021. [Google Scholar] [CrossRef]
- Nojiri, S.; Odintsov, S.D. Unified cosmic history in modified gravity: From F(R) theory to Lorentz non-invariant models. Phys. Rep. 2011, 505, 59–144. [Google Scholar] [CrossRef]
- Clifton, T.; Ferreira, P.G.; Padilla, A.; Skordis, C. Modified Gravity and Cosmology. Phys. Rep. 2012, 513, 1–189. [Google Scholar] [CrossRef]
- Nojiri, S.; Odintsov, S.D.; Oikonomou, V.K. Modified Gravity Theories on a Nutshell: Inflation, Bounce and Late-time Evolution. Phys. Rep. 2017, 692, 1–104. [Google Scholar] [CrossRef]
- Saridakis, E.N.; Lazkoz, R.; Salzano, V.; Moniz, P.V.; Capozziello, S.; Jiménez, J.B.; Laurentis, M.D.; Olmo, G.J.; Akrami, Y.; Bahamonde, S.; et al. Modified gravity and cosmology: An update by the CANTATA network. arXiv 2021. [Google Scholar] [CrossRef]
- Ishak, M. Testing General Relativity in Cosmology. Living Rev. Relativ. 2019, 22, 1–204. [Google Scholar] [CrossRef]
- Abdalla, E.; Abellán, G.F.; Aboubrahim, A.; Agnello, A.; Akarsu, Ö.; Akrami, Y.; Alestas, G.; Aloni, D.; Amendola, L.; Anchordoqui, L.A.; et al. Cosmology intertwined: A review of the particle physics, astrophysics, and cosmology associated with the cosmological tensions and anomalies. J. High Energy Astrophys. 2022, 34, 49–211. [Google Scholar] [CrossRef]
- Starobinsky, A.A. A New Type of Isotropic Cosmological Models without Singularity. Phys. Lett. 1980, 91, 99–102. [Google Scholar] [CrossRef]
- Capozziello, S. Curvature Quintessence. Int. J. Mod. Phys. 2002, 11, 483–491. [Google Scholar] [CrossRef] [Green Version]
- Felice, A.D.; Tsujikawa, S. f (R) theories. Living Rev. Relativ. 2010, 13, 3. [Google Scholar] [CrossRef] [PubMed]
- Antoniadis, I.; Rizos, J.; Tamvakis, K. Singularity—Free cosmological solutions of the superstring effective action. Nucl. Phys. B 1994, 415, 497–514. [Google Scholar] [CrossRef]
- Nojiri, S.; Odintsov, S.D. Modified Gauss-Bonnet theory as gravitational alternative for dark energy. Phys. Lett. B 2005, 631, 1–6. [Google Scholar] [CrossRef]
- Felice, A.D.; Tsujikawa, S. Construction of cosmologically viable f(G) dark energy models. Phys. Lett. B 2009, 675, 1–8. [Google Scholar] [CrossRef]
- Yousaf, Z.; Bhatti, M.Z.; Khan, S.; Sahoo, P.K. f(G,TαβTαβ) theory and complex cosmological structures. Phys. Dark Univ. 2022, 36, 101015. [Google Scholar] [CrossRef]
- Erices, C.; Papantonopoulos, E.; Saridakis, E.N. Cosmology in cubic and f (P) gravity. Phys. Rev. D 2019, 99, 1235277. [Google Scholar] [CrossRef]
- Marciu, M. Note on the dynamical features for the extended f (P) cubic gravity. Phys. Rev. D 2020, 101, 10. [Google Scholar] [CrossRef]
- Jiménez, J.B.; Jiménez-Cano, A. On the strong coupling of Einsteinian Cubic Gravity and its generalisations. J. Cosmol. Astropart. Phys. 2021, 1, 69. [Google Scholar] [CrossRef]
- Lovelock, D. The Einstein tensor and its generalizations. J. Math. Phys. 1971, 12, 498–501. [Google Scholar] [CrossRef]
- Deruelle, N.; Farina-Busto, L. The Lovelock Gravitational Field Equations in Cosmology. Phys. Rev. D 1990, 41, 3696. [Google Scholar] [CrossRef] [Green Version]
- Mannheim, P.D.; Kazanas, D. Exact Vacuum Solution to Conformal Weyl Gravity and Galactic Rotation Curves. Astrophys. J. 1989, 342, 635–638. [Google Scholar] [CrossRef]
- Horndeski, G.W. Second-order scalar-tensor field equations in a four-dimensional space. Int. J. Theor. Phys. 1974, 10, 363–384. [Google Scholar] [CrossRef]
- Deffayet, C.; Esposito-Farese, G.; Vikman, A. Covariant Galileon. Phys. Rev. D 2009, 79, 84003. [Google Scholar] [CrossRef]
- Bengochea, G.R.; Ferraro, R. Dark torsion as the cosmic speed-up. Phys. Rev. D 2009, 79, 124019. [Google Scholar] [CrossRef]
- Cai, Y.F.; Capozziello, S.; Laurentis, M.D.; Saridakis, E.N. f (T) teleparallel gravity and cosmology. Rep. Prog. Phys. 2016, 79, 106901. [Google Scholar] [CrossRef]
- Kofinas, G.; Saridakis, E.N. Teleparallel equivalent of Gauss-Bonnet gravity and its modifications. Phys. Rev. D 2014, 90, 84044. [Google Scholar] [CrossRef]
- Kofinas, G.; Leon, G.; Saridakis, E.N. Dynamical behavior in f (T, TG) cosmology. Class. Quantum Gravity 2014, 31, 175011. [Google Scholar] [CrossRef]
- Kofinas, G.; Saridakis, E.N. Cosmological applications of F(T, TG) gravity. Phys. Rev. D 2014, 90, 84045. [Google Scholar] [CrossRef]
- Bahamonde, D.; Böhmer, C.G.; Wright, M. Modified teleparallel theories of gravity. Phys. Rev. D 2015, 92, 104042. [Google Scholar] [CrossRef]
- Bahamonde, S.; Capozziello, S. Noether Symmetry Approach in f (T, B) teleparallel cosmology. Eur. Phys. J. C 2017, 77, 107. [Google Scholar] [CrossRef] [Green Version]
- Geng, C.Q.; Lee, C.C.; Saridakis, E.N.; Wu, Y.P. “Teleparallel” dark energy. Phys. Lett. B 2011, 704, 384–387. [Google Scholar] [CrossRef]
- Wu, P.; Yu, H.W. Observational constraints on f (T) theory. Phys. Lett. B 2010, 693, 415–420. [Google Scholar] [CrossRef]
- Myrzakulov, R. Accelerating universe from F(T) gravity. Eur. Phys. J. C 2011, 71, 1752. [Google Scholar] [CrossRef]
- Zheng, R.; Huang, Q.G. Growth factor in f (T) gravity. J. Cosmol. Astropart. Phys. 2011, 3, 2. [Google Scholar] [CrossRef]
- Tamanini, N.; Boehmer, C.G. Good and bad tetrads in f (T) gravity. Phys. Rev. D 2012, 86, 44009. [Google Scholar] [CrossRef]
- Bamba, K.; Myrzakulov, R.; Nojiri, S.; Odintsov, S.D. Reconstruction of f (T) gravity: Rip cosmology, finite-time future singularities and thermodynamics. Phys. Rev. D 2012, 85, 104036. [Google Scholar] [CrossRef]
- Dong, H.; Wang, Y.B.; Meng, X.H. Extended Birkhoff’s Theorem in the f (T) Gravity. Eur. Phys. J. C 2012, 72, 2002. [Google Scholar] [CrossRef]
- Karami, K.; Abdolmaleki, A. Generalized second law of thermodynamics in f (T)-gravity. J. Cosmol. Astropart. Phys. 2012, 4, 7. [Google Scholar] [CrossRef]
- Liu, D.; Reboucas, M.J. Energy conditions bounds on f (T) gravity. Phys. Rev. D 2012, 86, 83515. [Google Scholar] [CrossRef]
- Otalora, G. Scaling attractors in interacting teleparallel dark energy. J. Cosmol. Astropart. Phys. 2013, 7, 44. [Google Scholar] [CrossRef]
- Ong, Y.C.; Izumi, K.; Nester, J.M.; Chen, P. Problems with Propagation and Time Evolution in f (T) Gravity. Phys. Rev. D 2013, 88, 24019. [Google Scholar] [CrossRef]
- Chen, P.; Izumi, K.; Nester, J.M.; Ong, Y.C. Remnant Symmetry, Propagation and Evolution in f(T) Gravity. Phys. Rev. D 2015, 91, 64003. [Google Scholar] [CrossRef]
- Farrugia, G.; Said, J.L. Stability of the flat FLRW metric in f (T) gravity. Phys. Rev. D 2016, 94, 124054. [Google Scholar] [CrossRef]
- Bejarano, C.; Ferraro, R.; Guzmán, M.J. McVittie solution in f (T) gravity. Eur. Phys. J. C 2017, 77, 825. [Google Scholar] [CrossRef]
- Hohmann, M.; Jarv, L.; Ualikhanova, U. Dynamical systems approach and generic properties of f (T) cosmology. Phys. Rev. D 2017, 96, 43508. [Google Scholar] [CrossRef]
- Bahamonde, S.; Böhmer, C.G.; Krššák, M. New classes of modified teleparallel gravity models. Phys. Lett. B 2017, 775, 37–43. [Google Scholar] [CrossRef]
- Abedi, H.; Capozziello, S.; D’Agostino, R.; Luongo, O. Effective gravitational coupling in modified teleparallel theories. Phys. Rev. D 2018, 97, 84008. [Google Scholar] [CrossRef]
- Golovnev, A.; Koivisto, T. Cosmological perturbations in modified teleparallel gravity models. J. Cosmol. Astropart. Phys. 2018, 11, 12. [Google Scholar] [CrossRef]
- Krssak, M.; van den Hoogen, R.J.; Pereira, J.G.; Böhmer, C.J.; Coley, A.A. Teleparallel theories of gravity: Illuminating a fully invariant approach. Class. Quantum Gravity 2019, 36, 183001. [Google Scholar] [CrossRef]
- Deng, X.M. Probing f (T) gravity with gravitational time advancement. Class. Quantum Gravity 2018, 35, 175013. [Google Scholar] [CrossRef]
- Caruana, M.; Farrugia, G.; Said, J.L. Cosmological bouncing solutions in f (T, B) gravity. Eur. Phys. J. C 2020, 80, 640. [Google Scholar] [CrossRef]
- Ren, X.; Wong, T.H.T.; Cai, Y.F.; Saridakis, E.N. Data-driven Reconstruction of the Late-time Cosmic Acceleration with f (T) Gravity. Phys. Dark Univ. 2021, 32, 100812. [Google Scholar] [CrossRef]
- Briffa, R.; Escamilla-Rivera, C.; Levi, J.S.; Mifsud, J.; Pullicino, N.L. Impact of H0 priors on f (T) late time cosmology. Eur. Phys. J. Plus 2022, 137, 532. [Google Scholar] [CrossRef]
- Benisty, D.; Guendelman, E.I.; van de Venn, A.; Vasak, D.; Struckmeier, J.; Stoecker, H. The dark side of the torsion: Dark energy from propagating torsion. Eur. Phys. J. C 2022, 82, 264. [Google Scholar] [CrossRef]
- Dialektopoulos, K.F.; Said, J.L.; Oikonomopoulou, Z. Classification of teleparallel Horndeski cosmology via Noether symmetries. Eur. Phys. J. C 2022, 82, 259. [Google Scholar] [CrossRef]
- Papagiannopoulos, G.; Basilakos, S.; Saridakis, E.N. Dynamical system analysis of Myrzakulov gravity. arXiv 2022. [Google Scholar] [CrossRef]
- Papanikolaou, T.; Tzerefos, C.; Basilakos, S.; Saridakis, E.N. No constraints for f (T) gravity from gravitational waves induced from primordial black hole fluctuations. arXiv 2022. [Google Scholar] [CrossRef]
- Wang, T. Static Solutions with Spherical Symmetry in f (T) Theories. Phys. Rev. D 2011, 84, 24042. [Google Scholar] [CrossRef]
- Boehmer, C.G.; Mussa, A.; Tamanini, N. Existence of relativistic stars in f (T) gravity. Class. Quantum Gravity 2011, 28, 245020. [Google Scholar] [CrossRef]
- Ferraro, R.; Fiorini, F. Spherically symmetric static spacetimes in vacuum f (T) gravity. Phys. Rev. D 2011, 84, 83518. [Google Scholar] [CrossRef] [Green Version]
- Meng, X.H.; Wang, Y.B. Birkhoff’s theorem in the f (T) gravity. Eur. Phys. J. C 2011, 71, 1755. [Google Scholar] [CrossRef]
- Rodrigues, M.E.; Houndjo, M.J.S.; Saez-Gomez, D.; Rahaman, F. Anisotropic Universe Models in f (T) Gravity. Phys. Rev. D 2012, 86, 104059. [Google Scholar] [CrossRef]
- Rodrigues, M.E.; Houndjo, M.J.S.; Tossa, J.; Momeni, D.; Myrzakulov, R. Charged Black Holes in Generalized Teleparallel Gravity. J. Cosmol. Astropart. Phys. 2013, 11, 24. [Google Scholar] [CrossRef]
- Nashed, G.G.L. Spherically symmetric charged-dS solution in f (T) gravity theories. Phys. Rev. D 2013, 88, 104034. [Google Scholar] [CrossRef]
- Bejarano, C.; Ferraro, R.; Guzmán, M.J. Kerr geometry in f (T) gravity. Eur. Phys. J. C 2015, 75, 77. [Google Scholar] [CrossRef]
- Das, A.; Rahaman, F.; Guha, B.K.; Ray, S. Relativistic compact stars in f (T) gravity admitting conformal motion. Astrophys. Space Sci. 2015, 358, 36. [Google Scholar] [CrossRef]
- Mai, Z.F.; Lu, H. Black Holes, Dark Wormholes and Solitons in f (T) Gravities. Phys. Rev. D 2017, 95, 124024. [Google Scholar] [CrossRef]
- Mustafa, G.; Abbas, G.; Xia, T. Wormhole solutions in F(T, TG) gravity under Gaussian and Lorentzian non-commutative distributions with conformal motions. Chin. J. Phys. 2019, 60, 362–378. [Google Scholar] [CrossRef]
- Nashed, G.G.L.; Capozziello, S. Stable and self-consistent compact star models in teleparallel gravity. Eur. Phys. J. C 2020, 80, 969. [Google Scholar] [CrossRef]
- Pfeifer, C.; Schuster, S. Static spherically symmetric black holes in weak f(T)-gravity. Universe 2021, 7, 153. [Google Scholar] [CrossRef]
- Ren, X.; Zhao, Y.; Saridakis, E.N.; Cai, Y.F. Deflection angle and lensing signature of covariant f (T) gravity. J. Cosmol. Astropart. Phys. 2021, 10, 62. [Google Scholar] [CrossRef]
- Bahamonde, S.; Golovnev, A.; Guzmán, M.J.; Said, J.L.; Pfeifer, C. Black holes in f(T,B) gravity: Exact and perturbed solutions. J. Cosmol. Astropart. Phys. 2022, 1, 37. [Google Scholar] [CrossRef]
- Bahamonde, S.; Ducobu, L.; Pfeifer, C. Scalarized black holes in teleparallel gravity. J. Cosmol. Astropart. Phys. 2022, 4, 18. [Google Scholar] [CrossRef]
- Huang, Y.; Zhang, J.; Ren, X.; Saridakis, E.N.; Cai, Y.F. N-body simulations, halo mass functions, and halo density profile in f (T) gravity. arXiv 2022. [Google Scholar] [CrossRef]
- Zhao, Y.; Ren, X.; Ilyas, A.; Saridakis, E.N.; Cai, Y.F. Quasinormal modes of black holes in f (T) gravity. arXiv 2022. [Google Scholar] [CrossRef]
- Bernstein, J.; Brown, L.S.; Feinberg, G. Cosmological helium production simplified. Rev. Mod. Phys. 1989, 61, 25. [Google Scholar] [CrossRef]
- Kolb, E.W.; Turner, M.S. The Early Universe. Front. Phys. 1990, 69, 1–547. [Google Scholar]
- Olive, K.A.; Steigman, G.; Walker, T.P. Primordial nucleosynthesis: Theory and observations. Phys. Rep. 2000, 333, 389–407. [Google Scholar] [CrossRef]
- Cyburt, R.H.; Fields, B.D.; Olive, K.A.; Yeh, T.H. Big Bang Nucleosynthesis: 2015. Rev. Mod. Phys. 2016, 88, 15004. [Google Scholar] [CrossRef]
- Asimakis, P.; Basilakos, S.; Mavromatos, N.E.; Saridakis, E.N. Big bang nucleosynthesis constraints on higher-order modified gravities. Phys. Rev. D 2022, 105, 8. [Google Scholar] [CrossRef]
- Torres, D.F.; Vucetich, H.; Plastino, A. Early universe test of nonextensive statistics. Phys. Rev. Lett. 1997, 79, 1588–1590. [Google Scholar] [CrossRef]
- Lambiase, G. Lorentz invariance breakdown and constraints from big-bang nucleosynthesis. Phys. Rev. D 2005, 72, 87702. [Google Scholar] [CrossRef]
- Lambiase, G. Dark matter relic abundance and big bang nucleosynthesis in Horava’s gravity. Phys. Rev. D 2011, 83, 107501. [Google Scholar] [CrossRef]
- Anagnostopoulos, F.K.; Gakis, V.; Saridakis, E.N.; Basilakos, S. New models and Big Bang Nucleosynthesis constraints in f (Q) gravity. arXiv 2022. [Google Scholar] [CrossRef]
- Coc, A.; Vangioni-Flam, E.; Descouvemont, P.; Adahchour, A.; Angulo, C. Updated Big Bang nucleosynthesis confronted to WMAP observations and to the abundance of light elements. Astrophys. J. 2004, 600, 544–552. [Google Scholar] [CrossRef]
- Olive, K.A.; Skillman, E.; Steigman, G. The Primordial abundance of He-4: An Update. Astrophys. J. 1997, 483, 788. [Google Scholar] [CrossRef]
- Izotov, Y.I.; Thuan, T.X. The Primordial abundance of 4-He revisited. Astrophys. J. 1998, 500, 188. [Google Scholar] [CrossRef]
- Fields, B.D.; Olive, K.A. On the evolution of helium in blue compact galaxies. Astrophys. J. 1998, 506, 177. [Google Scholar] [CrossRef]
- Izotov, Y.I.; Chaffee, F.H.; Foltz, C.B.; Green, R.F.; Guseva, N.G.; Thuan, T.X. Helium abundance in the most metal-deficient blue compact galaxies: I zw 18 and sbs 0335-052. Astrophys. J. 1999, 527, 757–777. [Google Scholar] [CrossRef]
- Kirkman, D.; Tytler, D.; Suzuki, N.; O’Meara, J.M.; Lubin, D. The Cosmological baryon density from the deuterium to hydrogen ratio towards QSO absorption systems: D/H towards Q1243+3047. Astrophys. J. Suppl. 2003, 149, 1. [Google Scholar] [CrossRef]
- Izotov, Y.I.; Thuan, T.X. Systematic effects and a new determination of the primordial abundance of He-4 and dY/dZ from observations of blue compact galaxies. Astrophys. J. 2004, 602, 200–230. [Google Scholar] [CrossRef] [Green Version]
- Aghanim, N. et al. [Planck Collaboration] Planck 2018 results. VI. Cosmological parameters. Astron. Astrophys. 2020, 641, A6. [Google Scholar]
- Visser, M. Jerk and the cosmological equation of state. Class. Quantum Gravity 2004, 21, 2603–2616. [Google Scholar] [CrossRef]
- Al Mamon, A.; Bamba, K. Observational constraints on the jerk parameter with the data of the Hubble parameter. Eur. Phys. J. C 2018, 78, 862. [Google Scholar] [CrossRef] [Green Version]
Publisher’s Note: MDPI stays neutral with regard to jurisdictional claims in published maps and institutional affiliations. |
© 2022 by the authors. Licensee MDPI, Basel, Switzerland. This article is an open access article distributed under the terms and conditions of the Creative Commons Attribution (CC BY) license (https://creativecommons.org/licenses/by/4.0/).


