Modeling of the Wind/Disk Outflow from Be Stars II: Formation of the Keplerian Disk
Abstract
1. Introduction
- The radiative force was corrected taking into account the finite size of the star. This correction is crucially important for the radiative winds. Without this correction the steady state solution crossing all the critical points [39] does not exist for rapidly rotating stars [16,40]. According to [16,40,41], adding a correction factor to the radiative force produces new solutions and allows the flow to pass though the new critical points.
- A mechanism of the angular momentum transport from the star to the outflow has been incorporated into the model. To force enabling the angular momentum transport, we adopt the stellar rotation speed slightly above the critical value. In this case, the surface of the star rotates slightly faster than the matter at the Kepler orbit. Angular momentum transfer from the star to the matter becomes unavoidable.
2. Methods
2.1. Radiative Acceleration
2.2. System of Equations
2.3. Dimensionless Variables
2.4. Boundary Conditions
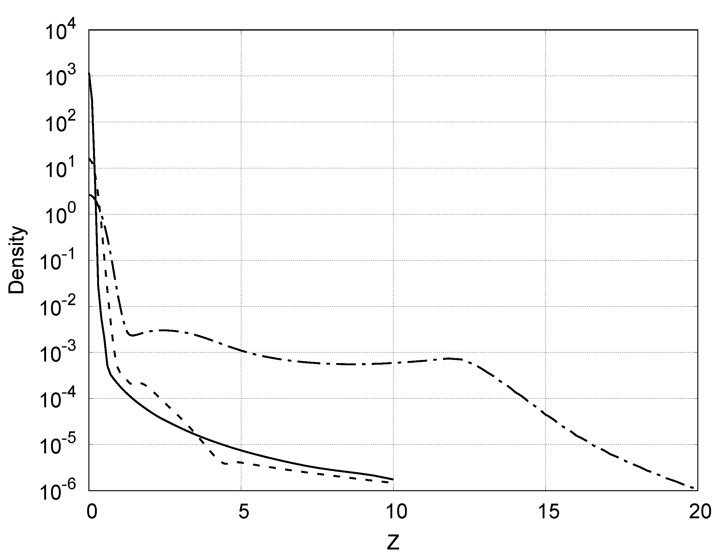
3. Results
3.1. Motivation of Consideration of the Supercritical Rotation
3.2. Rotation on 0.5% Faster Than Critical One
3.3. Rotation on 1% Faster Than Critical One
4. Discussion
Author Contributions
Funding
Data Availability Statement
Conflicts of Interest
References
- Porter, J.M.; Rivinius, T. Classical Be Stars. Publ. Astron. Soc. Pac. 2003, 115, 1153–1170. [Google Scholar] [CrossRef]
- Rivinius, T.; Carciofi, A.C.; Martayan, C. Classical Be stars. Rapidly rotating B stars with viscous Keplerian decretion disks. Astron. Astrophys. Rev. 2013, 21, 69. [Google Scholar] [CrossRef]
- Cranmer, S.R.; Owocki, S.P. The effect of oblateness and gravity darkening on the radiation driving in winds from rapidly rotating B stars. Astrophys. J. 1995, 440, 308–321. [Google Scholar] [CrossRef]
- Owocki, S.P.; Cranmer, S.R.; Gayley, K.G. Inhibition FO Wind Compressed Disk Formation by Nonradial Line-Forces in Rotating Hot-Star Winds. Astrophys. J. Lett. 1996, 472, L115. [Google Scholar] [CrossRef]
- Petrenz, P.; Puls, J. 2-D non-LTE models of radiation driven winds from rotating early-type stars. I. Winds with an optically thin continuum. Astron. Astrophys. 2000, 358, 956–992. [Google Scholar]
- Porter, J.M. Continuum IR emission of Be star wind-compressed discs. Astron. Astrophys. 1997, 324, 597–605. [Google Scholar]
- Wheelwright, H.E.; Bjorkman, J.E.; Oudmaijer, R.D.; Carciofi, A.C.; Bjorkman, K.S.; Porter, J.M. Probing the properties of Be star discs with spectroastrometry and NLTE radiative transfer modelling: β CMi. Mon. Not. R. Astron. Soc. 2012, 423, L11–L15. [Google Scholar] [CrossRef]
- Kraus, S.; Monnier, J.D.; Che, X.; Schaefer, G.; Touhami, Y.; Gies, D.R.; Aufdenberg, J.P.; Baron, F.; Thureau, N.; ten Brummelaar, T.A.; et al. Gas Distribution, Kinematics, and Excitation Structure in the Disks around the Classical Be Stars β Canis Minoris and ζ Tauri. Astrophys. J. 2012, 744, 19. [Google Scholar] [CrossRef]
- Lee, U.; Osaki, Y.; Saio, H. Viscous excretion discs around Be stars. Mon. Not. R. Astron. Soc. 1991, 250, 432–437. [Google Scholar] [CrossRef]
- Okazaki, A.T.; Negueruela, I. A natural explanation for periodic X-ray outbursts in Be/X-ray binaries. Astron. Astrophys. 2001, 377, 161–174. [Google Scholar] [CrossRef]
- Porter, J.M. On outflowing viscous disc models for Be stars. Astron. Astrophys. 1999, 348, 512–518. [Google Scholar]
- Vieira, R.G.; Carciofi, A.C.; Bjorkman, J.E.; Rivinius, T.; Baade, D.; Rímulo, L.R. The life cycles of Be viscous decretion discs: Time-dependent modelling of infrared continuum observations. Mon. Not. R. Astron. Soc. 2017, 464, 3071–3089. [Google Scholar] [CrossRef]
- Lee, U. Viscous Decretion Discs around Rapidly Rotating Stars. Publ. Astron. Soc. Jpn. 2013, 65, 122. [Google Scholar] [CrossRef]
- Pelupessy, I.; Lamers, H.J.G.L.M.; Vink, J.S. The radiation driven winds of rotating B[e] supergiants. Astron. Astrophys. 2000, 359, 695–706. [Google Scholar]
- Bjorkman, J.E.; Cassinelli, J.P. Equatorial disk formation around rotating stars due to Ram pressure confinement by the stellar wind. Astrophys. J. 1993, 409, 429–449. [Google Scholar] [CrossRef]
- Friend, D.B.; Abbott, D.C. The theory of radiatively driven stellar winds. III—Wind models with finite disk correction and rotation. Astrophys. J. 1986, 311, 701–707. [Google Scholar] [CrossRef]
- Dubus, G. Gamma-ray binaries and related systems. Astron. Astrophys. Rev. 2013, 21, 64. [Google Scholar] [CrossRef]
- Johnston, S.; Manchester, R.N.; Lyne, A.G.; Bailes, M.; Kaspi, V.M.; Qiao, G.; D’Amico, N. PSR 1259-63—A binary radio pulsar with a Be star companion. Astrophys. J. Lett. 1992, 387, L37–L41. [Google Scholar] [CrossRef]
- Melatos, A.; Johnston, S.; Melrose, D.B. Stellar wind and stellar disc models of dispersion and rotation measure variations in the PSR B1259-63/SS2883 binary system. Mon. Not. R. Astron. Soc. 1995, 275, 381–397. [Google Scholar] [CrossRef]
- Negueruela, I.; Ribó, M.; Herrero, A.; Lorenzo, J.; Khangulyan, D.; Aharonian, F.A. Astrophysical Parameters of LS 2883 and Implications for the PSR B1259-63 Gamma-ray Binary. Astrophys. J. Lett. 2011, 732, L11. [Google Scholar] [CrossRef]
- Johnston, S.; Manchester, R.N.; McConnell, D.; Campbell-Wilson, D. Transient radio emission from the PSR B1259-63 system near periastron. Mon. Not. R. Astron. Soc. 1999, 302, 277–287. [Google Scholar] [CrossRef]
- Johnston, S.; Ball, L.; Wang, N.; Manchester, R.N. Radio observations of PSR B1259-63 through the 2004 periastron passage. Mon. Not. R. Astron. Soc. 2005, 358, 1069–1075. [Google Scholar] [CrossRef]
- Kirk, J.G.; Ball, L.; Skjæraasen, O. Inverse Compton emission of TeV gamma rays from PSR B1259-63. Astropart. Phys. 1999, 10, 31–45. [Google Scholar] [CrossRef]
- Aharonian, F.; Akhperjanian, A.G.; Aye, K.M.; Bazer-Bachi, A.R.; Beilicke, M.; Benbow, W.; Berge, D.; Berghaus, P.; Bernlöhr, K.; Boisson, C.; et al. Discovery of the binary pulsar PSR B1259-63 in very-high-energy gamma rays around periastron with HESS. Astron. Astrophys. 2005, 442, 1–10. [Google Scholar] [CrossRef]
- Aharonian, F.; Akhperjanian, A.G.; Anton, G.; Barres de Almeida, U.; Bazer-Bachi, A.R.; Becherini, Y.; Behera, B.; Bernlöhr, K.; Bochow, A.; Boisson, C.; et al. Very high energy γ-ray observations of the binary PSR B1259-63/SS2883 around the 2007 Periastron. Astron. Astrophys. 2009, 507, 389–396. [Google Scholar] [CrossRef]
- Abdo, A.A.; Ackermann, M.; Ajello, M.; Allafort, A.; Ballet, J.; Barbiellini, G.; Bastieri, D.; Bechtol, K.; Bellazzini, R.; Berenji, B.; et al. Discovery of High-energy Gamma-ray Emission from the Binary System PSR B1259-63/LS 2883 around Periastron with Fermi. Astrophys. J. Lett. 2011, 736, L11. [Google Scholar] [CrossRef]
- Chernyakova, M.; Abdo, A.A.; Neronov, A.; McSwain, M.V.; Moldón, J.; Ribó, M.; Paredes, J.M.; Sushch, I.; de Naurois, M.; Schwanke, U.; et al. Multiwavelength observations of the binary system PSR B1259-63/LS 2883 around the 2010–2011 periastron passage. Mon. Not. R. Astron. Soc. 2014, 439, 432–445. [Google Scholar] [CrossRef]
- Neronov, A.; Chernyakova, M. Radio-to-TeV γ-ray emission from PSR B1259 63. Astrophys. Space Sci. 2007, 309, 253–259. [Google Scholar] [CrossRef]
- Chernyakova, M.; Neronov, A.; van Soelen, B.; Callanan, P.; O’Shaughnessy, L.; Babyk, I.; Tsygankov, S.; Vovk, I.; Krivonos, R.; Tomsick, J.A.; et al. Multi-wavelength observations of the binary system PSR B1259-63/LS 2883 around the 2014 periastron passage. Mon. Not. R. Astron. Soc. 2015, 454, 1358–1370. [Google Scholar] [CrossRef]
- Caliandro, G.A.; Cheung, C.C.; Li, J.; Scargle, J.D.; Torres, D.F.; Wood, K.S.; Chernyakova, M. Gamma-Ray Flare Activity from PSR B1259-63 during 2014 Periastron Passage and Comparison to Its 2010 Passage. Astrophys. J. 2015, 811, 68. [Google Scholar] [CrossRef]
- Johnson, T.J.; Wood, K.S.; Kerr, M.; Corbet, R.H.D.; Cheung, C.C.; Ray, P.S.; Omodei, N. A Luminous and Highly Variable Gamma-Ray Flare Following the 2017 Periastron of PSR B1259-63/LS 2883. Astrophys. J. 2018, 863, 27. [Google Scholar] [CrossRef]
- Chang, Z.; Zhang, S.; Chen, Y.P.; Ji, L.; Kong, L.D.; Liu, C.Z. The GeV emission of PSR B1259-63 during its last three periastron passages observed by Fermi-LAT. Res. Astron. Astrophys. 2018, 18, 152. [Google Scholar] [CrossRef]
- Chang, Z.; Zhang, S.; Chen, Y.P.; Ji, L.; Kong, L.D.; Wang, P.J. Fermi-LAT Observation of PSR B1259-63 during Its 2021 Periastron Passage. Universe 2021, 7, 472. [Google Scholar] [CrossRef]
- Khangulyan, D.; Bogovalov, S.V.; Aharonian, F.A. Binary Pulsar System PSR B1259-63/LS2883 as a Gamma-Ray Emitter. Int. J. Mod. Phys. Conf. Ser. 2014, 28, 1460169. [Google Scholar] [CrossRef]
- Bogovalov, S.V.; Khangulyan, D.; Koldoba, A.; Ustyugova, G.V.; Aharonian, F. Modelling the interaction between relativistic and non-relativistic winds in binary pulsar systems: Strong magnetization of the pulsar wind. Mon. Not. R. Astron. Soc. 2019, 490, 3601–3607. [Google Scholar] [CrossRef]
- Khangulyan, D.; Aharonian, F.A.; Bogovalov, S.V.; Ribó, M. Post-periastron Gamma-Ray Flare from PSR B1259-63/LS 2883 as a Result of Comptonization of the Cold Pulsar Wind. Astrophys. J. Lett. 2012, 752, L17. [Google Scholar] [CrossRef]
- Bogovalov, S.V.; Petrov, M.A.; Timofeev, V.A. Winds from fast rotating stars. Mon. Not. R. Astron. Soc. 2021, 502, 2409–2418. [Google Scholar] [CrossRef]
- Bogovalov, S.; Petrov, M. Modeling of the Wind/Disk Outflow from Be Stars. Universe 2021, 7, 353. [Google Scholar] [CrossRef]
- Abbott, D.C. The theory of radiatively driven stellar winds. I. A physical interpretation. Astrophys. J. 1980, 242, 1183–1207. [Google Scholar] [CrossRef]
- Curé, M. The Influence of Rotation in Radiation-driven Wind from Hot Stars: New Solutions and Disk Formation in Be Stars. Astrophys. J. 2004, 614, 929–941. [Google Scholar] [CrossRef]
- Pauldrach, A.; Puls, J.; Kudritzki, R.P. Radiation-driven winds of hot luminous stars—Improvements of the theory and first results. Astron. Astrophys. 1986, 164, 86–100. [Google Scholar]
- Castor, J.I.; Abbott, D.C.; Klein, R.I. Radiation-driven winds in Of stars. Astrophys. J. 1975, 195, 157–174. [Google Scholar] [CrossRef]
- Kudritzki, R.P. Line-driven Winds, Ionizing Fluxes, and Ultraviolet Spectra of Hot Stars at Extremely Low Metallicity. I. Very Massive O Stars. Astrophys. J. 2002, 577, 389–408. [Google Scholar] [CrossRef]
- Muijres, L.E.; Vink, J.S.; de Koter, A.; Müller, P.E.; Langer, N. Predictions for mass-loss rates and terminal wind velocities of massive O-type stars. Astron. Astrophys. 2012, 537, A37. [Google Scholar] [CrossRef]
- Landau, L.D.; Lifshitz, E.M. Fluid Mechanics; Pergamon Press: Oxford, UK, 1987. [Google Scholar]
- Pope, S.B. Turbulent Flows; Cambridge University Press: Cambridge, UK, 2000. [Google Scholar]
- Versteeg, H.K.; Malalasekera, W. An Introduction to Computational Fluid Dynamics. The Finite Volume Method; Longman Scientific and Technical; Longman Group: Harlow, UK, 1995. [Google Scholar]
- Johnston, S.; Manchester, R.N.; Lyne, A.G.; D’Amico, N.; Bailes, M.; Gaensler, B.M.; Nicastro, L. Radio observations of PSR B1259-63 around periastron. Mon. Not. R. Astron. Soc. 1996, 279, 1026–1036. [Google Scholar] [CrossRef]
- Miller-Jones, J.C.A.; Deller, A.T.; Shannon, R.M.; Dodson, R.; Moldón, J.; Ribó, M.; Dubus, G.; Johnston, S.; Paredes, J.M.; Ransom, S.M.; et al. The geometric distance and binary orbit of PSR B1259-63. Mon. Not. R. Astron. Soc. 2018, 479, 4849–4860. [Google Scholar] [CrossRef]
- Kudritzki, R.P.; Yorke, H.W.; Frisch, H. Radiation in Moving Gaseous Media: Eighteenth Advanced Course of the Swiss Society of Astrophysics and Astronomy; Geneva Observatory: Versoix, Switzerland, 1988. [Google Scholar]
- Bagnulo, S.; Landstreet, J.D.; Fossati, L.; Kochukhov, O. Magnetic field measurements and their uncertainties: The FORS1 legacy. Astron. Astrophys. 2012, 538, A129. [Google Scholar] [CrossRef][Green Version]
- Wade, G.A.; Grunhut, J.H.; MiMeS Collaboration. The MiMeS Survey of Magnetism in Massive Stars. In Proceedings of the Circumstellar Dynamics at High Resolution, Foz do Iguaçu, Brazil, 27 February–2 March 2012; Carciofi, A.C., Rivinius, T., Eds.; Astronomical Society of the Pacific Conference Series. Volume 464, p. 405. [Google Scholar]
- Kee, N.D.; Kuiper, R. Line-driven ablation of circumstellar discs: IV. The role of disc ablation in massive star formation and its contribution to the stellar upper mass limit. Mon. Not. R. Astron. Soc. 2019, 483, 4893–4900. [Google Scholar] [CrossRef]
- Bjorkman, J.E.; Carciofi, A.C. Modeling the Structure of Hot Star Disks. In The Nature and Evolution of Disks Around Hot Stars; Ignace, R., Gayley, K.G., Eds.; Astronomical Society of the Pacific Conference Series; Astronomical Society of the Pacific: San Francisco, CA, USA, 2005; Volume 337, p. 75. [Google Scholar]
- Neiner, C.; Mathis, S.; Saio, H.; Lee, U. Be Star Outbursts: Transport of Angular Momentum by Waves. In Progress in Physics of the Sun and Stars: A New Era in Helio- and Asteroseismology; Shibahashi, H., Lynas-Gray, A.E., Eds.; Astronomical Society of the Pacific Conference Series; Astronomical Society of the Pacific: San Francisco, CA, USA, 2013; Volume 479, p. 319. [Google Scholar]
- Cassinelli, J.P.; Brown, J.C.; Maheswaran, M.; Miller, N.A.; Telfer, D.C. A Magnetically Torqued Disk Model for Be Stars. Astrophys. J. 2002, 578, 951–966. [Google Scholar] [CrossRef]
- Brown, J.C.; Cassinelli, J.P.; Maheswaran, M. Magnetically Fed Hot Star Keplerian Disks with Slow Outflow. Astrophys. J. 2008, 688, 1320–1325. [Google Scholar] [CrossRef]
- Friend, D.B.; MacGregor, K.B. Winds from rotating, magnetic, hot stars. I. General model results. Astrophys. J. 1984, 282, 591–602. [Google Scholar] [CrossRef]
- Owocki, S.; Ud-Doula, A. Magnetic Spin-Up of Line-Driven Stellar Winds. In Magnetic Fields in O, B and A Stars: Origin and Connection to Pulsation, Rotation and Mass Loss; Balona, L.A., Henrichs, H.F., Medupe, R., Eds.; Astronomical Society of the Pacific Conference Series; Astronomical Society of the Pacific: San Francisco, CA, USA, 2003; Volume 305, p. 350. [Google Scholar]
- Ud-Doula, A.; Owocki, S. The Effects of Magnetic Fields on Line-Driven Hot-Star Winds. In Magnetic Fields in O, B and A Stars: Origin and Connection to Pulsation, Rotation and Mass Loss; Balona, L.A., Henrichs, H.F., Medupe, R., Eds.; Astronomical Society of the Pacific Conference Series; Astronomical Society of the Pacific: San Francisco, CA, USA, 2003; Volume 305, p. 343. [Google Scholar]
- Ud-Doula, A.; Owocki, S.P.; Kee, N.D. Disruption of circumstellar discs by large-scale stellar magnetic fields. Mon. Not. R. Astron. Soc. 2018, 478, 3049–3055. [Google Scholar] [CrossRef]













Publisher’s Note: MDPI stays neutral with regard to jurisdictional claims in published maps and institutional affiliations. |
© 2022 by the authors. Licensee MDPI, Basel, Switzerland. This article is an open access article distributed under the terms and conditions of the Creative Commons Attribution (CC BY) license (https://creativecommons.org/licenses/by/4.0/).
Share and Cite
Bogovalov, S.; Petrov, M. Modeling of the Wind/Disk Outflow from Be Stars II: Formation of the Keplerian Disk. Universe 2022, 8, 591. https://doi.org/10.3390/universe8110591
Bogovalov S, Petrov M. Modeling of the Wind/Disk Outflow from Be Stars II: Formation of the Keplerian Disk. Universe. 2022; 8(11):591. https://doi.org/10.3390/universe8110591
Chicago/Turabian StyleBogovalov, Sergey, and Maxim Petrov. 2022. "Modeling of the Wind/Disk Outflow from Be Stars II: Formation of the Keplerian Disk" Universe 8, no. 11: 591. https://doi.org/10.3390/universe8110591
APA StyleBogovalov, S., & Petrov, M. (2022). Modeling of the Wind/Disk Outflow from Be Stars II: Formation of the Keplerian Disk. Universe, 8(11), 591. https://doi.org/10.3390/universe8110591

