Abstract
We review some of the main results of the quantum field theoretical approach to neutrino mixing and oscillations. We show that the quantum field theoretical framework, where flavor vacuum is defined, permits giving a precise definition of flavor states as eigenstates of (non-conserved) lepton charges. We obtain the exact oscillation formula, which in the relativistic limit reproduces the Pontecorvo oscillation formula and illustrates some of the contradictions arising in the quantum mechanics approximation. We show that the gauge theory structure underlies the neutrino mixing phenomenon and that there exists entanglement between mixed neutrinos. The flavor vacuum is found to be an entangled generalized coherent state of . We also discuss flavor energy uncertainty relations, which impose a lower bound on the precision of neutrino energy measurements, and we show that the flavor vacuum inescapably emerges in certain classes of models with dynamical symmetry breaking.
1. Introduction
The study of neutrino mixing and oscillations has attracted much attention in past decades and the present day in the theoretical [1,2,3,4,5,6,7,8,9,10,11,12,13,14,15,16,17,18,19,20] and experimental [21,22,23,24,25] research activity. Apart from the interest in the specific phenomenon, it is clear that the understanding of the neutrino mixing and oscillations opens the doors to the physics beyond the standard model (SM) [26]. For example, the simple fact that neutrinos are massive particles requires some corrections to the Lagrangian of the SM where they enter as massless particles [26,27,28]. Moreover, neutrinos are described by quantum fields, and their proper treatment requires the formalism of quantum field theory (QFT), and in particular of those features that make QFT drastically different from quantum mechanics (QM). Quantum fields are indeed mathematically characterized by infinitely many degrees of freedom. This is a key feature of QFT, allowing it to escape from the strict dictate of the Stone–von-Neumann theorem [29,30], by which, for systems with a finite number of degrees of freedom, all the representations of the canonical commutation (or anticommutation) relations (CCR, or CAR) are unitarily equivalent, i.e., physically equivalent, as in fact it happens in QM. In QFT, the Stone–von-Neumann theorem does not apply exactly because there exist infinitely many degrees of freedom, and thus, infinitely many unitarily non-equivalent representations of the CCR (or CAR) are allowed to exist in QFT. In other words, under proper boundary conditions, different dynamical regimes may exist, i.e., different phases of the system, each one described by a different (unitary non-equivalent) representation.
The discovery of such a structural aspect of QFT, in the early 1950s of the past century, after a first “disappointment”, was recognized to be the great richness of QFT [31,32,33,34,35]. It allows, e.g., the phenomenon of the spontaneous symmetry breaking (SSB) [36], which constitutes the foundations where the very same SM rests and is of crucial importance in condensed matter physics (e.g., in superconductivity, ferromagnetism, etc.) and in the study of phase transitions [34,36,37]. The new scenario was soon clarified, for example, by the Haag theorem [38,39,40], showing that in QFT, eigenstates of the full Hamiltonian H (including interaction terms) do not go to the eigenstates of the free Hamiltonian in the limit of the coupling constant g going to zero. We have nonperturbative physics.
A similar situation occurs in neutrino mixing physics. The mixing transformations are discovered to lead to the flavor vacuum representation, which is in fact unitarily inequivalent to the massive neutrino representation [5,6] (see also [41,42,43,44,45,46]).
Our review in this work is thus limited to the study of the neutrino mixing and oscillations in their natural framework of QFT. We also explicitly show a few of the substantial contradictions and fallacies emerging in the naive perturbative approach. Here, we mention, as a first no-go obstacle to the QM mixing treatment, the Bargmann superselection rule stating that coherent superposition of states with different masses is not allowed in non-relativistic QM [47,48]. In Appendix A, it is shown how fields with different masses and Bogoliubov transformations are related.
The unique possibility offered by QFT of defining the flavor vacuum permits to give a precise definition of flavor states as eigenstates of (non-conserved) lepton charges, thus showing its physical significance. This leads, in turn, to the exact oscillation formula, which differs from the one obtained in the QM approximation [7]. These aspects are discussed in Section 2 for the two-flavor neutrino case. The conclusions also apply to the three-flavor neutrino case, whose formalism is shortly summarized in Appendix B. In Section 3 and Section 4, the contradictions intrinsic to the perturbative QM approach are presented. In Section 5, it is shown that the time evolution of mixed (flavored) neutrinos exhibits the structure of a gauge theory and its nonperturbative character is confirmed. In Section 6, the entanglement between the flavor neutrinos is shortly described, also noticing that the flavor vacuum itself is an entangled generalized coherent state. The flavor-energy uncertainty relations, implicit in the mixing phenomenon due to the flavor oscillations, which impose a lower bound on neutrino energy-measurements precision, are reviewed in Section 7, and in Section 8, the dynamical generation of neutrino mixing and flavor vacuum condensate is discussed. Section 9 is devoted to concluding remarks. In Appendix C, by using the first quantization methods applied to the Dirac equation, which however do not explicitly exhibit the foliation into the QFT unitarily inequivalent representations, it is obtained that the oscillation formula is consistent with the one derived in the QFT formalism.
2. Neutrino Mixing in QFT
In this section, the explicit construction of the neutrino flavor eigenstates is reviewed [5,6,41,42,43,44,45,46]. We will derive the exact oscillation formula (see Equations (47) and (48) [6,7]). The derivation is based on the characteristic feature of QFT mentioned in the Introduction, namely, the existence of unitarily inequivalent representations of field algebra (in the present case CAR) [32,33,34,35,36,37] (see also Appendix A).
2.1. Mixing Transformation and Flavor Vacuum
In the following, for simplicity, we consider only two neutrino flavors. Our conclusions can be extended to the case of three neutrinos (see Appendix B). It is convenient to start by writing down the mixing transformation [1,2,3,4]:
U is the mixing matrix
where is the mixing angle (in the case of three flavors, one has the Pontecorvo–Maki–Nakagawa–Sakata (PMNS) matrix [49] (see Appendix B)).
The fields , , denote the Dirac field operators for massive neutrinos with masses :
with , , . and are the annihilation operators for the massive neutrino vacuum state :
The anticommutation relations are, as usual,
and the orthonormality and completeness relations are:
Note that for and , and similarly for other spinor products. We then denote the Fock space for , by
The Hamiltonian mass terms for the massive and flavored fields are
respectively, with , , , and .
Let us now notice that mixing transformation (1) can be formally rewritten as [5,6]
with the generator given by:
In fact, from the above equations we obtain, e.g., for
with the initial conditions
and similarly for .
The crucial remark is that the vacuum is not invariant under the action of the generator :
The state (13) is known as flavor vacuum, and it is annihilated by the operators and , defined by:
and similarly for . Thus, explicitly,
Explicitly
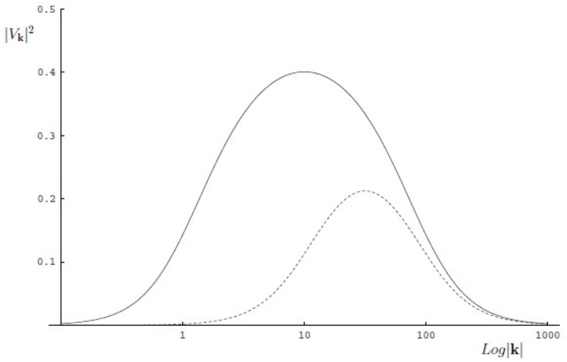
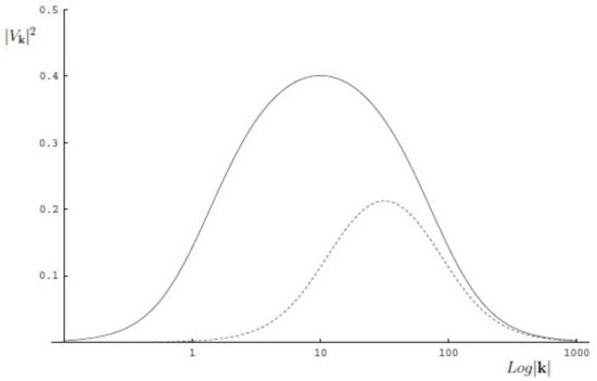
Notice that . In the relativistic limit , and . Furthermore, when and/or , i.e., when no mixing occurs. has the maximum at with for , and for . A plot of is reported in Figure 1.
Figure 1.
for sample values of masses. The solid line corresponds to and , while the dashed line corresponds to and [37].
The flavor fields can be thus expanded as:
and the flavor Hilbert space is defined as .
In order to analyze the explicit structure of flavor vacuum (13), we decompose the mixing generator as [6,50]:
where , with
Here , and . , generate the Bogoliubov transformations, which are related to mass shifts () (see Equations (A5) and (A6)), and generates a rotation. Note that
and the Bogoliubov transformations induce a condensate structure in the vacuum:
We remark that the vacuum with condensate structure Equation (29) is the well-known superconductivity vacuum and the (mean-field) vacuum of Nambu–Jona Lasinio model [51,52]. It is an entangled state for the and modes, for any and .
The decomposition Equation (25) thus shows that a rotation of fields is not a simple rotation of creation and annihilation operators. This fact is clearly exploited by Equations (15)–(18).
Then flavor vacuum is thus [6,50] an entangled (see Section 6.2) generalized coherent state [53]. Its explicit condensate structure is given by (Here we choose as reference time. Moreover we abbreviate . We will often use such abbreviation and ) [6]
and we see that there are four kinds of condensate particle–antiparticle pairs with zero momentum and spin. The condensation density for the particle is
vanishing for and/or (in both cases no mixing occurs). The same result holds for .
At each time t, is orthogonal to the vacuum for the massive neutrinos in the infinite volume limit [6,41,42,43,44,45,46]:
i.e., flavor and massive fields belong to unitarily inequivalent representations of the CAR. Moreover, in a similar way, for :
In other words, flavor representations at different times are unitarily inequivalent. This fact reminds us of the quantization of unstable particles [54,55] of QFT in the curved spacetime [56] and of quantum dissipative systems [57]. In particular, we will come back to the formal analogy of neutrinos with unstable particles in Section 7.
In Appendix A, we further analyze the Bogoliubov transformations in relation to fields with different masses. We consider in the following the flavor charge structure and obtain the QFT oscillation formulas.
2.2. Flavor Eigenstates, Charges and Neutrino Oscillations
Let us now introduce the flavor charges for a weak decay Lagrangian. Consider, for example, the weak decay reaction . The relevant effective Lagrangian is with
where and l are flavor doublets for neutrinos and charged leptons, while and are the respective mass matrices. In the two-flavor case , and
Of course, the components in imply the presence of the bilinear neutrino mixing terms in . Note that can be diagonalized by the mixing transformation Equation (1) [1,2,3,4,58], so that
The Lagrangian is invariant under the global transformations and leading to the conservation of the total flavor charge corresponding to the lepton-number conservation [58]. This can be written in terms of the flavor charges for neutrinos and charged leptons [59]
with
The above charges can be derived via Noether’s theorem [59] from the Lagrangian (36). Explicitly:
with , , two conserved (Noether) charges:
and . Note that contributions in that cannot be written in terms of are related to the non-trivial structure of the flavor Hilbert space.
By observing that , we see that neutrinos are produced and detected with a definite flavor [8,60,61]. However, . In other words, flavor is not preserved by neutrino propagation. This fact gives rise to the phenomenon of flavor oscillations. By using the words of Reference [62], when neutrinos are produced and detected they “carry identity cards”, i.e., a definite flavor and “can surreptitiously change them if given the right opportunity”.
The previous discussions suggest that flavor states are made by flavored particle states obtained according to the natural choice [63]
and similarly for the antineutrinos (). One can prove that such flavor states are eigenstates of the charge operators:
In the same way, one can build a basis of the flavor Hilbert space, by repeated action of flavor creation operators on the flavor vacuum.
As a first application, one can derive the oscillation formula by taking the expectation value of the flavor charges [7]
where , which gives
where . Notice the presence of the term proportional to in the oscillation formula Equations (47) and (48). We recall that provides a measure of the condensate structure of the flavor vacuum, as shown in the previous Section 2.1 (see, e.g., Equation (31)). As already mentioned, in the relativistic limit , , and the oscillation formula reduces to the Pontecorvo one (see Equations (52) and (53) below) in such a limit. As observed in [6], Equations (47) and (48) still give an exact result in the relativistic limit, i.e., although they reproduce the Pontecorvo formulas in that limit, they are not the result of the quantum mechanics finite volume approximation. The dynamical scenario out of which they are derived is not the one of perturbative physics. In this sense, the long debated problem on the building up a Fock space for flavor states [6,60,64,65,66,67] finds only a formal agreement on the existence of such a Fock space for relativistic neutrinos. The deep nature of the phenomenon of neutrino mixing and oscillations remains obscure as far as one is trapped in the inappropriate perturbative approach.
3. Contradictions in the Quantum Mechanics Approach to Neutrino Mixing and Oscillations
On the basis of the results obtained in the previous section, we now review problems and contradictions arising in the perturbative approximation. We show in this section and in the following one that the definition of flavor states as linear combinations of mass-eigenstates leads indeed to some absurd consequences. The main reason is that such states are approximately eigenstates of flavor charges only for high momenta.
We consider first the derivation of the oscillation formula in the QM formalism, then we consider the paradox arising in the study of Green’s functions. Then, in the next section, we consider the lepton number conservation in the production vertex.
3.1. The Pontecorvo Oscillation Formula
We consider the states originally introduced as the flavor states by Pontecorvo and collaborators [1,2,3,4,58]:
They are constructed considering the vacuum state , which is annihilated by and (the mass vacuum) to be the unique vacuum state of the theory. At fixed time, they are eigenstates of flavor charges only for high momenta:
Indeed, this is not true at all energy scales. To see this, we consider the 2-flavor case ( and ) and evaluate the oscillation formula as the expectation value of the flavor charge on a reference neutrino state [7,59,68]:
where is given by Equation (21). For , , it is , and we obtain the Pontecorvo oscillation formula [1,2,3,4,58], :
which can be put in an even more familiar (and experimentally suitable) form
where we used that, in the above limit, , where L is the traveled distance (e.g., the source-detector distance), and we defined , . is usually called oscillation length [8].
However, at energies where , we have at
which is unacceptable because it tells us that flavor is undefined even at [61,68]. A similar paradox, which does not occur in the case of the exact oscillation formulas Equations (47) and (48), was found in Reference [7], in connection with the study of two-point Green’s functions for flavor fields, and it will be reviewed in the following.
3.2. Two-Point Green’s Functions for Flavor Fields
Following Reference [7], we now write down the propagator for flavor fields. Some inconsistencies related to the use of the mass vacuum in the construction of flavor states also emerge in this context.
Firstly, consider the propagator constructed on the mass vacuum (in this Section, we use the same notation as in Reference [7]. The propagator is thus defined as the vacuum expectation value of the time-ordered products of fields. Such a definition differs from the one of Reference [69] just by a factor i.) :
This can be explicitly written in terms of the propagators of mass fields:
where
In Reference [7], it was defined the amplitude of the process where a neutrino is created at and its flavor is observed unchanged at time , as:
where is the Fourier transform of the Wightman function
An explicit computation gives
However, this result is unacceptable because
This inconsistency, which is similar to the one encountered in Equation (54) disappears by considering the propagator on the flavor vacuum [7]
with . Note that this is indeed consistent from a mathematical point of view. In fact, generally does not belong to the domain of (see Equation (32)).
One can check that differs from just by boundary terms. For example, we consider the Fourier transform of :
By introducing, as before, the Wightman function , we define
This can be evaluated explicitly:
Now satisfies the right initial condition:
Moreover,
Here, are defined in a similar way as . We can thus identify the different pieces in Equation (68) as flavor (un)-changing probabilities, and the QFT oscillation formula can be explicitly derived. The result coincides with Equation (47) [7].
Note that the difference between the propagators on mass and flavor vacuum (cf. Equation (63)) does not appear by using retarded propagators both on flavor and mass vacua [43]:
and
4. Lepton Number Conservation in the Vertex
In Reference [60] it was pointed out that the amplitude of the neutrino detection process , where and are the initial and the final particles, respectively, and is the electron, is generally different from zero if , if we use the Pontecorvo states. In fact, for low-energy weak processes (where we can use the four-fermion Fermi interaction):
where are the matrix elements of the X part. This is generally different from . This seems to be inconsistent because the flavor of the neutrino is defined by the flavor of the associated charged lepton in the (lepton-neutrino) doublet (see also Reference [70]). From this observation, in the attempt of avoiding the inconsistency, weak process states were introduced [60].
However, there is an important remark. The S matrix is defined so that it connects and states [71]:
The asymptotic states are defined far before and after the interaction, so that neutrino oscillation occurs, leading to the violation of family lepton number conservation. This is actually what should be expected [46]. The previous example is thus not pathological in this sense. However, the lepton number has to be conserved in the production and detection vertices (at tree level), where flavor oscillation can be neglected (obviously loop diagrams can produce a violation of the lepton number in the production and detection vertices, but these contributions are negligible in the following discussion). Because this point was debated in the literature [72], it is important to review it in detail.
Flavor Charge Conservation in the Vertex
Let us consider the (Pontecorvo states) amplitude of the process
The interaction Hamiltonian density is
and
as it can be deduced from Equation (36). The usual amplitude is obtained by taking the asymptotic limit , . However, as mentioned, the flavor states are not asymptotic stable states, and we want to investigate the short-time behavior of the amplitude (around the interaction time ). Explicit calculations (cfr. Reference [73]) give:
where and are the energy and the polarization vector of and is the positron wave function. We take and , when , where is the lifetime, while is the oscillation time. Under this condition, we can expand the amplitude at the leading order in , obtaining:
In the same way, one can evaluate the flavor violating amplitude
In that case, we find
which in the short time limit becomes
This is clearly different from zero, which is inconsistent.
The inconsistency disappears when considering the correct QFT flavor states (44). Let us first evaluate the amplitudes of the decay [73]:
with , and then the “wrong” one, :
Looking at the case , we find [73]:
and
which is the expected consistent result.
5. Neutrino Mixing and the Gauge Theory Structure
In the flavor basis, the kinematic and mass terms in the Lagrangian for the flavored neutrino fields are (cf. Equation (34))
For simplicity, when no confusion arises, we omit the space time dependence of the fields, . The field equations derived from are
, and are the Dirac matrices. We choose the representation
where are the Pauli matrices and is the identity matrix. In a compact form:
with the diagonal mass matrix . The mixing term, proportional to , is taken into account by the (non-Abelian) covariant derivative [74]:
We thus recognize that flavor mixing can be described as an interaction of the flavor fields with an constant gauge field:
i.e., having only the temporal component in spacetime and only the first component in space, . The covariant derivative can be written in the form:
where we have defined as the coupling constant for the mixing interaction. The Lagrangian is thus written as
In the case of maximal mixing (), the coupling constant grows to infinity while goes to zero. Since the gauge connection is a constant, with just one non-zero component in group space, its field strength vanishes identically:
Despite the fact that vanishes identically, the gauge field leads to observable effects (e.g., neutrino oscillations), in analogy with the Aharonov–Bohm effect [75].
If one goes ahead with the idea of considering the gauge field , as an “external field”, it is natural to define the energy momentum tensor as:
is the Minkowskian metric tensor. is to be compared with the canonical energy momentum tensor (so that ):
The difference between the two is just the presence of the interaction terms, proportional to , in the 00 component, i.e., , while we have , . One then may proceed by defining the 4-momentum operator and the Lorentz group generators , which satisfy the usual Poincaré algebra at fixed time [74].
What is the physical interpretation of the tilde operators? An intriguing suggestion comes from the possibility of viewing a gauge field as a thermal reservoir [37,76,77,78]. Then, in Reference [74], the tilde-Hamiltonian operator was interpreted as a Gibbs free energy , where the temperature T is identified with the coupling constant , and entropy S associated to flavor mixing is given by [74]
with (cf. Equation (8)). The appearance of an entropy confirms that each one of the two-flavor neutrinos can be viewed formally as an “open system”, which presents some kind of (cyclic) dissipation. This interpretation can be compared with the one presented in Section 7, where neutrinos are viewed as (cyclic) unstable particles.
Summing up, the gauge field structure in the mixed neutrino evolution shows that one flavored neutrino evolution is intrinsically dependent on the other flavored neutrino evolution, cf. Equation (88). This signals that an entanglement is present in neutrino mixing, as will be discussed in the following Section 6.
6. Entanglement and Neutrino Mixing in QFT
The entanglement phenomenon represents a crucial feature of QM and QFT [79]. It has been experimentally tested in recent decades and many efforts are devoted to its study in quantum optics and in general quantum theoretical computing. It is very interesting that it is also present in neutrino mixing and oscillations [80,81,82,83,84,85,86,87]. Here, we briefly summarize its main aspects in the QFT neutrino mixing framework. In Section 6.1, we consider the entanglement associated to the variances of the observables flavor charges discussed in Section 2.2. In Section 6.2, we consider the entanglement as a property of the vacuum for the flavor neutrinos, namely the entanglement of the neutrino–antineutrino pairs condensed in it; therefore, entanglement is a specific QFT feature of the neutrino mixing.
6.1. Neutrino Entanglement
It has been shown that one can regard QM flavor states as entangled states by introducing the correspondence with two-qubit states [37,88]:
where denotes states in the Hilbert space for neutrinos with mass . Thus, the occupation number allows to interpret the flavor states as arising from the entanglement of the , neutrinos. This is known as static entanglement [37,88].
In a similar way, a correspondence between two-flavor QM states and two-qubit states can be introduced [81,83,87]
where and denote the absence and the presence of a neutrino in mode , respectively. Because it relies on the time evolution of flavor states, this phenomenon is known as dynamic entanglement.
In QFT, both static and dynamic entanglement are present and can be efficiently quantified by considering the variances of operator charges [84] (see also the general discussion of Reference [89].). For example, considering the charges , cf. Equation (43), we obtain a measure of the static entanglement present in the states :
This result coincides with the QM one [84]. On the other hand, the dynamic entanglement can be measured by the variances of the flavor charges:
The differences with the relativistic limit result must be traced to the presence of the vacuum condensate affecting the oscillation formulas Equations (47) and (48).
It is interesting to investigate the origin of the static and the dynamical entanglement in relation to putting unitarily inequivalent representations into play: in the static entanglement, the flavor Hilbert space at time t to which the entangled state belongs, is unitarily inequivalent to the Hilbert space for the qubit states , see Equation (32); on the other hand, in the case of dynamical entanglement, where the qubits are taken to be the flavor states at time , the inequivalence is among the flavor Hilbert space at different times (cf. Equation (33)).
6.2. Entangled Vacuum State
Particle–antiparticle pairs () with zero momentum and spin appear to be condensate in the flavor vacuum, as shown in Equation (30). They are entangled pairs of condensed quanta. The entanglement correlation is due to the coherent condensate structure of the vacuum generated by the Bogoliubov transformations. A measure of the particle entanglement in is provided by the linear correlation coefficient given by (see, e.g., [90,91])
where a and b generically denote and/or quanta, the symbol denotes expectation value in , , number operators, the variance , the covariance .
For non-correlated modes , and is zero. Moreover, in the case , , so that .
Notice that and/or cannot be zero in Equation (103), i.e., such values are excluded from the existence domain of . From inspection of the vacuum structure (Equation (30)) and of the operator transformations (Equations (15)–(18)), we find, for , (and similarly for ), which thus has to be not zero. Therefore, we must exclude the values and (), solutions of , and and () where can be only satisfied (otherwise it is never satisfied since is always larger than 1).
Summing up, the definition of is meaningful only within its existence domain, to which the values , , (i.e., ), for any , do not belong.
Then, within such existence domain, we find, for any and ,
and for the pairs (), ,
Finally, , and similarly for pairs, for . Therefore, in such cases.
As we see, the QFT formalism describes and allows to quantify the vacuum entanglement in the neutrino mixing and oscillation phenomenon.
7. Flavor–Energy Uncertainty Relations
In Section 2.2, we remarked that flavor charges do not commute with the free part of the Lagrangian and then with the corresponding Hamiltonian H. This leads to a flavor–energy uncertainty relation [92] that can be formalized via the Mandelstam–Tamm time-energy uncertainty relation (TEUR) [93], where flavor charges play the role of clock observables for the oscillating neutrino systems. Note that, because only flavor can be detected in weak processes, such uncertainty relations put a fundamental bound on neutrino energy/mass precision. As remarked in References [94,95,96], Mossbauer neutrinos could furnish an example of neutrinos produced with a definite energy and then this could spoil the oscillation phenomenon. Here, we do not discuss such a problem.
7.1. Time–Energy Uncertainty Relations for Neutrino Oscillations: Pontecorvo Flavor States
The Mandelstam–Tamm version of TEUR is formulated as [93]
We put
Here, represents the “clock observable” whose dynamics quantifies temporal changes in a system, and is the characteristic time interval over which the mean value of O changes by a standard deviation.
TEUR for neutrino oscillations in flat spacetime have been extensively studied in References [94,95,96,97] and later extended to stationary curved spacetimes [98]. Here, we follow in our presentation a slightly different strategy. We start by considering the number operator for flavor (Pontecorvo) neutrinos:
where the Pontecorvo ladder operators are defined as
with the annihilation operator of fields with definite mass (cf. Equations (1) and (3)).
The oscillation formula (52) [1,2,3,4,58] can be obtained by taking the expectation value of the number operator over Pontecorvo flavor states (49). In particular
where, in this subsection, . By setting in (107) and taking into account that
one obtains
Note that, as discussed in Section 6, quantifies the dynamic flavor entanglement of the neutrino state (49).
If we consider in the interval , where is the time when reaches the first minimum, this is a monotonically decreasing function [94,95,96,97]. In other words, if we try to reveal neutrinos in processes with time scales much smaller than oscillation time, they can be thought as unstable particles [92,99].
The inequality (111) can be further simplified by noticing that the maximum value of the r.h.s. is , then the weaker inequality
holds. By means of triangular inequality and integrating both sides from 0 to T, we obtain
Therefore, one finds
with . For , so that , we finally obtain
which has a Heisenberg-like form.
7.2. Time–Energy Uncertainty Relation for Neutrino Oscillations in QFT
Let us now consider the QFT treatment of TEUR. We have seen in the previous subsection that this is a consequence of the non-conservation of the number of neutrinos with definite flavor. However, we used an approach based on Pontecorvo flavor states, which is consistent only in the relativistic limit, as extensively discussed in the previous sections.
In the QFT treatment lepton charges are natural candidates as clock observables. In fact, starting from
we find the flavor–energy uncertainty relation
The flavor variance was computed in Equation (102) and quantifies the dynamic entanglement for neutrino states in QFT (cf. Section 6). Proceeding as before, one finds
From (117) we arrive at the Mandelstam–Tamm TEUR in the form
when , i.e., in the relativistic case, we obtain
with . In the same limit
Therefore, as previously remarked, at the leading order , and the standard oscillation formula (53) is recovered. The r.h.s. of (53) reaches its maximum at and the inequality (119) reads
Note that is time independent and then (122) applies in the interaction vertex. Inequalities of the form (122) are well-known in the literature and are usually interpreted as conditions for neutrino oscillations [97,100]. However, having based our derivation on exact flavor states and charges, we can see the above relations in a new light: from the inequality (122), we infer that flavor neutrinos have an inherent energy uncertainty which represents a bound on the experimental precision that can be reached by energy/mass measurements. In order to clarify this point, note that (32) implies that
i.e., neutrino flavor eigenstates, which are produced in charged current weak decays, cannot be written as a linear superposition of single-particle mass eigenstates. The orthogonality condition (123) does not hold for Pontecorvo states (49):
This contradiction is resolved by observing that
which means that the relativistic limit cannot be taken once the “thermodynamical” QFT limit is performed but has to be considered just as a single-particle approximation, which does not take into account the intrinsic multi-particle nature of QFT. Equation (123) should be thus understood as
where we used the fact that the Hilbert spaces for both massive and flavor fields have a tensor product structure [33]. The first factor on the r.h.s. corresponds to (124), and it is finite. However, as said above, this corresponds to a selection of a single particle sub-space from the complete Hilbert space. In other words, beyond the QM single particle view, the Pontecorvo definition of a neutrino state cannot work, leading to the contradictions and paradoxes of Section 3 and Section 4.
Let us now consider the exact oscillation formula (47) in the next-to-the-leading relativistic order in :
By setting , the relation (119) can be written as
i.e., the bound on the energy is lowered with respect to (122). For neutrino masses (these values for neutrino masses are taken from Reference [23], in the case of inverted hierarchy): , , and , then .
On the other hand, in the non-relativistic regime consider, e.g., . In this case,
and we can rewrite (119) as
with . To compare it with the relativistic case, we take , with , obtaining
Here
Substituting the same values for neutrino masses, we obtain , i.e., the original bound on energy decreased by .
8. Dynamical Generation of Field Mixing
8.1. Basic Facts
We have seen that the formalism based on the flavor vacuum permits writing down exact eigenstates of flavor charges (44). In contrast, the use of a mass vacuum leads to some inconsistencies (cf., e.g., Equation (61)). We have started our discussion on neutrino oscillations from the effective Lagrangian (cf. Equations (34)–(36)), regardless of the fundamental mechanism of mass and mixing generation. The problem of dynamical generation of neutrino masses and mixing is still debated (see, e.g., References [101,102,103,104]). In a simple extension of the Standard Model [105], neutrino masses and mixing are generated via usual Anderson–Higgs–Kibble mechanisms with non-diagonal Yukawa-coupling matrices. A popular idea for Majorana mass generation is the see-saw mechanism [106,107], which would explain the smallness of neutrino masses with respect to the electroweak energy scale.
In References [108,109], this subject was studied in the string theory context. In type I string theory, the dynamical description of open strings requires imposing Dirichlet or Neumann boundary conditions. In particular, one can impose Dirichlet boundary conditions on a -dimensional hypersurface embedded in the complete 10 dimensional spacetime of string theory. These hypersurfaces are named D-branes or Dp-brane and they behave as dynamical objects. A particularly interesting perspective is the possibility of describing the observed Universe as a D3-brane. This is assumed, e.g., in the D-foam models. In these models, the Universe evolves in a bulk 10-dimensional spacetime through D-particle (D0-brane) defects. An observer in the D3-brane perceives them as point-like defects of spacetime, which realize a spacetime foam (a D-foam) [110]. Open strings can thus scatter with such defects. At the lowest order of the perturbative expansion, this interaction can be described by an effective four-fermions interaction. In this context, masses and mixing of fermions (e.g., neutrinos) can be dynamically generated. It turns out that mixing is dynamically generated when fermion–antifermion pairs, which mix particles of different types, condensate in the vacuum. Remarkably such pairs are the ones that result in non-trivial quantum correlations on flavor vacuum, as seen in Section 6.2.
To put these considerations on a safe ground, in Reference [111] an analysis of different patterns of symmetry breaking for chirally symmetric models was carried out, looking at flavor charges and currents at various symmetry breaking stages. Because of its algebraic nature, this analysis is intrinsically nonperturbative and insensitive to the details of the model. We now briefly review the main results of that work.
8.2. Dynamical Generation of Flavor Vacuum in Chirally-Symmetric Models
Following Reference [111], let us consider a Lagrangian density , invariant under the global chiral-flavor group . Let the fermion field be a flavor doublet
Under a generic chiral-group transformation , the field transforms as [36]
Here , and are real-valued transformation parameters of G. Noether’s theorem implies the conserved vector and axial currents
and the ensuing conserved charges
From these, we recover the Lie algebra of the chiral-flavor group G:
Here and is the Levi-Civita pseudo-tensor.
To proceed, let us recall [36] that SSB is characterized by the existence of some local operator(s) so that, on the vacuum ,
where . Here, are the order parameters and represent group generators from the quotient space , with H being the stability group. In our case, will be taken as and according to the SSB scheme under consideration.
By analogy with quark condensation in QCD [36], we will limit our considerations to order parameters that are condensates of fermion–antifermion pairs. To this end, we introduce the following composite operators
with . For simplicity, we now assume .
Let us now consider three specific SSB schemes :
(i) SSB sequence corresponding to a single mass generation is [36,112]
The broken-phase symmetry (which corresponds to dynamically generated mass matrix ) is characterized by the order parameter
One can easily check that this is invariant under the residual symmetry group (vacuum stability group) but not under the full chiral group G.
(ii) As a second case, we consider the SSB pattern
which is responsible for the dynamical generation of different masses . In this case, the order parameters take the form
(iii) Finally, we consider the SSB scheme
which is responsible for the dynamical generation of field mixing.
Let us introduce
where m indicates that is now a doublet of fields in the mass basis. The SSB condition now reads
Hence we find [111] that a necessary condition for a dynamical generation of field mixing within chiral symmetric systems is the presence of exotic pairs in the vacuum, made up by fermions and antifermions with different masses (generally also diagonal condensate may be present):
In other words, field mixing requires mixing at the level of the vacuum condensate structure. This conclusion is consistent with flavor vacuum. Moreover, this is an agreement with References [108,109]. We remark that the above result is basically model independent (the only assumption made was the global chiral symmetry) and has a nonperturbative nature.
In the mean-field approximation, the vacuum condensate responsible for Equation (147) has exactly the same form as flavor vacuum (see Equation (30)). In that case, one can explicitly compute the order parameter [111]:
This correctly goes to zero, when or when .
9. Conclusions
The QFT treatment of flavor states presented in Section 2 for two-flavor Dirac neutrinos leads to a vacuum state for the mixed fields, the flavor vacuum, which is orthogonal to the vacuum state for the fields with definite masses. Such a result also holds in the case of three-flavor neutrinos (see Appendix B) and can be extended to Majorana neutrinos [113]. The use of the flavor vacuum allows to define the exact eigenstates of the flavor charges, and an exact oscillation formula can be derived by taking the expectation values of flavor charges on flavor states. It is worth remarking that such formula can also be derived in a first quantized approach (cf. Appendix C), independently of the QFT construction. However, the QFT approach gives us a deeper insight, even fixing phenomenological bounds as the TEUR (cf. Section 7), i.e., a form of Mandelstam–Tamm uncertainty relation involving flavor charges, which fixes a lower bound on neutrino energy resolution. This means that only flavor states have a physical meaning, both in weak interactions and neutrino propagation. These conclusions are also supported by the fact that contradictions and paradoxes arise by using standard QM flavor states and assuming the mass vacuum as a physical vacuum, as shown in Section 3 and Section 4.
We have also seen how the vacuum structure emerges as a condensate and that its Poincaré group properties exhibit a peculiar character, namely at each time t the flavor vacuum state is unitarily inequivalent to the one at a different time . This reminds us of a similar scenario in the quantization in the presence of a curved background [56], of unstable particles [54], and of quantum dissipative systems [57]. This fact, which is compatible with the simple observation that flavor states cannot be interpreted in terms of irreducible representations of the Poincaré group [66,114], stimulated studies of possible recovering of Lorentz invariance for mixed fields, e.g., in Reference [115], where nonlinear realizations of the Poincaré group [116,117] have been related to non–standard dispersion relations for the mixed particles. It has been recently shown, in the simpler case of boson mixing, that such Poincaré symmetry breaking (and related breakdown) is actually an SSB, which has to be traced in the mechanism of dynamical mixing generation, and that the QFT flavor oscillation formula is, however, Lorentz invariant [114]. However, observable effects of such violation in the cosmological scenario could be possible. Such results should be compared to other ways, which were previously investigated in the literature, on possible violations of the Lorentz (and ) invariance [118,119,120,121,122].
As discussed in Section 8, the origin of flavor vacuum condensate structure, and the related Poincaré symmetry breaking, could be connected with quantum gravity physics (e.g., string theory [108,109]), and it is then interesting to look at possible signals of quantum gravity phenomenology on neutrino oscillations, as decoherence induced by quantum gravity [123,124,125].
The important role played by neutrinos in cosmology and astrophysics should also be mentioned [126,127,128,129,130,131,132,133]. For example, evidence seems to exist of the so-called cosmic neutrino background (CNB) [134], similar to the cosmic microwave background (CMB) radiation, which is supposed to be leftover radiation from the early universe expansion [128]. The CMB presents today a thermal spectrum of black body radiation of temperature of K. The CNB, composed of relic neutrinos, has today an estimated temperature of about K [134]. We observe that CMB and CNB have also been studied in the finite temperature QFT [34,35,135,136], and in relation to the dark energy puzzle [137,138,139] framework, and also in these cases, the vacuum state turns out to be a time-dependent generalized coherent state. For brevity, we do not discuss this topic further here.
We have discussed in Section 5 the gauge theory structure of the time evolution of flavored neutrinos. Here we remark that such a discussion, framing the mixing phenomenon within the gauge theory paradigm of QFT, sheds more light on the inextricable interdependence of the flavored neutrinos fields, their evolution equations being interdependent equations. Such a structure also clarifies the origin of the entanglement structure in neutrino mixing and of the flavored vacuum discussed in Section 6 and also leads to the recognition of the role played by free energy and entropy describing the flavored neutrino non-unitary time evolution mentioned above. Moreover, it suggests a possible description of the vacuum in terms of refractive medium [74,140], which, however, we do not report here for brevity.
Funding
L.S. was funded by Charles University Research Center (UNCE/SCI/013).
Institutional Review Board Statement
Not applicable.
Informed Consent Statement
Not applicable.
Data Availability Statement
Not applicable.
Acknowledgments
L.S. acknowledges support from Charles University Research Center (UNCE/SCI/013).
Conflicts of Interest
The authors declare no conflict of interest.
Appendix A. Unitarily Inequivalent Representations of CAR and Fields with Different Masses
Let us consider two Dirac fields and with different masses, which for simplicity we put and , satisfying:
respectively. These fields can be expanded, at , as
where V is the volume. The CAR and the orthonormality relations of the Dirac spinors are the usual ones. We want to find the expressions of the creation and annihilation operators of one of the fields in terms of the ones of the other field, which preserve the CAR and the field representations Equations (A2) and (A3) [32,36]
From the orthogonality relations of Dirac spinors, we obtain
where . This is a Bogoliubov transformation [32,33,34,35,36,37], which is indeed a canonical transformation, i.e., it preserves the CAR. It is evident from Equations (A5) and (A6) that the vacuum annihilated by the tilde operators is not annihilated by the non-tilde ones, , . We want to find the vacuum state for these ones, say , . To find the relation between the two vacua and , thus between the Fock spaces and , we must find the form of the generator B for Equations (A5) and (A6):
One can prove that B has the form
Thus, the vacuum state is given by
As already observed in the text for Equation (29), the vacuum Equation (A9) is formally the same as the superconductivity vacuum and the vacuum of the Nambu–Jona Lasinio model [51,52]. It is an entangled state for the condensed modes and . For such a state, the linear correlation coefficient [90] defined in Equation (103) is found to be equal to one. The vacuum-vacuum amplitude is:
i.e., going to the continuum limit
Taking into account that when , and introducing an ultra-violet cut off , we obtain
which goes to zero in the limit or : . This means that in such a limit, does not belong to the domain of or, in other words, does not belong to . This fact implies that the two representations of CAR are unitarily inequivalent [32,33,34,35,36,37]. In such case, the Bogoliubov transformations (A5), (A6) are improper canonical transformations, and relations such as Equations (29) and (A9), expressing one of the vacuum in terms of the other one, are only formal ones [33].
Appendix B. Three-Flavor Neutrino Mixing in Quantum Field Theory
Mixing relations for three-flavor neutrinos are written as:
where , and is the Pontecorvo–Maki–Nakagawa–Sakata (PMNS) matrix [49]:
with , and is the -violating phase. We have [6,141]:
where and the generator of the mixing transformation is
As in the case of two-flavor mixing, the flavor vacuum is given by:
where is the mass vaccum. The flavor annihilation operators are:
and similar ones for antiparticles (). The expressions and relations for the Bogoliubov coefficients U and V are the following:
Parameterizations of mixing matrix can be obtained by introducing different phases and defining the more general generators:
There are six different matrices obtained by permutations of the above generators. We can obtain all possible parameterizations of the matrix by setting two of the phases and permuting rows/columns to zero.
Currents and charges for 3-flavor fermion mixing can be obtained from the Lagrangian for three free Dirac fields with different masses
where and .
The transformations:
with real constants, and the Gell-Mann matrices, providing the currents:
The combinations:
are the Noether charges for the fields with . The flavor charges are:
where and indicate the normal ordering with respect to the flavor and the mass vacuum, respectively. One then proceeds in a similar way as in the two-flavor case [6,141].
Appendix C. First Quantized Oscillation Formula and Dirac Equation
In this appendix, following References [142,143] (see also References [68,144]), we review the derivation of the neutrino oscillation formula in relativistic QM. Here, the procedure leads to the QFT oscillation formulas; however, the QFT foliation into unitarily inequivalent representations of the CAR and its physical content does not explicitly appear. The coincidence between Equations (A47) and (47) is a strong indication of the genuineness of the QFT results.
Flavor wavefunction satisfies the Dirac equation:
where is the mass matrix introduced in Equation (37).
For simplicity, we limit the study to one spatial dimension (along the z-axis). By introducing wavefunctions of neutrinos with definite masses:
one can express a neutrino wavepacket as:
where are the wavepackets describing neutrinos with definite masses, are the eigenstates of and are flavor eigenstates. A neutrino is produced as a flavor eigenstate if , with . The oscillation probability will be given by
Note that with respect to the usual QM treatment, where only positive frequency modes are included, this analysis explicitly shows that negative frequency contribution also has to be involved in the computation of the interference term (A39) (In the QFT formalism, this point is strictly related to the fact that the flavor vacuum state cannot be expressed in terms of the vacuum for massive neutrinos, i.e., they belong to inequivalent Hilbert spaces). In fact, let us consider the Fourier expansion of :
The requirement that the neutrino is produced with definite flavor assumes the form:
where is the flavor neutrino distribution in the momentum space, at , is the mean momentum of mass wavepackets and w is a constant spinor, satisfying . By using orthogonality conditions of Dirac spinors, we derive the relations
The notation here is slightly different with respect to References [142,143,144] in order to relate to previous sections. For plane waves, . The oscillation probability thus reads
The main difference with respect to the oscillation formula Equation (52) is the presence of a fast oscillating term, with frequency . This is analogous to the Zitterbewegung encountered in atomic physics, which leads to the Darwin contribution to the fine structure of the hydrogen atom [71]. In our case, this effect is very small when . In that regime, and , and the oscillation probability recovers its form (52).
Incidentally, we remark that the QM treatment [3,8], not including negative frequency terms, is similar to the rotating wave approximation [145] usually encountered in quantum optics and atomic physics, where fast oscillating terms in the Hamiltonian are neglected in order to find exact solutions to the eigenvalue problem. However, in the case of neutrino oscillations, there are no reasons to neglect the contribution with , apart from the case, where such contributions are in fact negligible, as explicitly discussed in Section 7.2.
References
- Gribov, V.N.; Pontecorvo, B. Neutrino astronomy and lepton charge. Phys. Lett. B 1969, 28, 493. [Google Scholar] [CrossRef]
- Bilenky, S.M.; Pontecorvo, B. Quark-Lepton Analogy and Neutrino Oscillations. Phys. Lett. B 1976, 61, 248. [Google Scholar] [CrossRef]
- Bilenky, S.M.; Pontecorvo, B. Again on Neutrino Oscillations. Lett. Nuovo Cim. 1976, 17, 569. [Google Scholar] [CrossRef]
- Bilenky, S.M.; Pontecorvo, B. Lepton Mixing and the Solar Neutrino Puzzle. Comments Nucl. Part. Phys. 1977, 7, 149–152. [Google Scholar]
- Alfinito, E.; Blasone, M.; Iorio, A.; Vitiello, G. Squeezed neutrino oscillations in quantum field theory. Phys. Lett. B 1995, 362, 91–96. [Google Scholar] [CrossRef]
- Blasone, M.; Vitiello, G. Quantum field theory of fermion mixing. Ann. Phys. 1995, 244, 283–311, Erratum in Annals Phys. 1996, 249, 363–364. [Google Scholar] [CrossRef]
- Blasone, M.; Henning, P.A.; Vitiello, G. The Exact formula for neutrino oscillations. Phys. Lett. B 1999, 451, 140–145. [Google Scholar] [CrossRef]
- Giunti, C.; Kim, C. Fundamentals of Neutrino Physics and Astrophysics; Oxford University Press: Oxford, UK, 2007. [Google Scholar]
- Formaggio, J.; Kaiser, D.; Murskyj, M.; Weiss, T. Violation of the Leggett-Garg Inequality in Neutrino Oscillations. Phys. Rev. Lett. 2016, 117, 012224. [Google Scholar] [CrossRef]
- Ahluwalia, D.V.; Labun, L.; Torrieri, G. Neutrino mixing in accelerated proton decays. Eur. Phys. J. A 2016, 52, 189. [Google Scholar] [CrossRef]
- Gangopadhyay, D.; Roy, A.S. Three-flavoured neutrino oscillations and the Leggett–Garg inequality. Eur. Phys. J. C 2017, 77, 260. [Google Scholar] [CrossRef]
- Blasone, M.; Lambiase, G.; Luciano, G.G.; Petruzziello, L. Role of neutrino mixing in accelerated proton decay. Phys. Rev. D 2018, 97, 105008. [Google Scholar] [CrossRef]
- Cozzella, G.; Fulling, S.A.; Landulfo, A.G.; Matsas, G.E.; Vanzella, D.A. Unruh effect for mixing neutrinos. Phys. Rev. D 2018, 97, 105022. [Google Scholar] [CrossRef]
- Blasone, M.; Smaldone, L.; Vitiello, G. Flavor neutrino states for pedestrians. J. Phys. Conf. Ser. 2019, 1275, 012023. [Google Scholar] [CrossRef]
- Blasone, M.; Lambiase, G.; Luciano, G.G.; Petruzziello, L. On the β-decay of the accelerated proton and neutrino oscillations: A three-flavor description with CP violation. Eur. Phys. J. C 2020, 80, 130. [Google Scholar] [CrossRef]
- Grimus, W. Revisiting the quantum field theory of neutrino oscillations in vacuum. J. Phys. G 2020, 47, 085004. [Google Scholar] [CrossRef]
- Buoninfante, L.; Luciano, G.G.; Petruzziello, L.; Smaldone, L. Neutrino oscillations in extended theories of gravity. Phys. Rev. D 2020, 101, 024016. [Google Scholar] [CrossRef]
- Chatelain, A.; Volpe, M.C. Neutrino decoherence in presence of strong gravitational fields. Phys. Lett. B 2020, 801, 135150. [Google Scholar] [CrossRef]
- Naumov, V.A.; Shkirmanov, D.S. Reactor Antineutrino Anomaly Reanalysis in Context of Inverse-Square Law Violation. Universe 2021, 7, 246. [Google Scholar] [CrossRef]
- Cabo, A.; Cabo Bizet, N. About the neutrino oscillation-like effects in general physical systems. Eur. Phys. J. Plus 2021, 136, 1042. [Google Scholar] [CrossRef]
- Vogel, P.; Wen, L.; Zhang, C. Neutrino Oscillation Studies with Reactors. Nat. Commun. 2015, 6, 6935. [Google Scholar] [CrossRef]
- Aartsen, M.G.; Ackermann, M.; Adams, J.; Aguilar, J.A.; Ahlers, M.; Ahrens, M.; Al Samarai, I.; Altmann, D.; Andeen, K.; Anderson, T.; et al. Measurement of Atmospheric Neutrino Oscillations at 6–56 GeV with IceCube DeepCore. Phys. Rev. Lett. 2018, 120, 071801. [Google Scholar] [CrossRef] [PubMed]
- Yao, W.M.; Amsler, C.D.; Asner, D.M.; Bamett, R.M.; Beringer, J.; Burchat, P.R.; Carone, C.D.; Caso, C.; Dahl, O.I.; D’Ambrosio, G.; et al. (Particle Data Group). Review of Particle Physics. Phys. Rev. D 2018, 98, 030001. [Google Scholar] [CrossRef]
- Nakano, Y. Recent Solar neutrino Results from Super-Kamiokande. J. Phys. Conf. Ser. 2020, 1342, 012037. [Google Scholar] [CrossRef]
- Agafonova, N.; Alexandrov, A.; Anokhina, A.; Aoki, S.; Ariga, A.; Ariga, T.; Bertolin, A.; Bozza, C.; Brugnera, R.; Buonaura, A.; et al. OPERA tau neutrino charged current interactions. Sci. Data 2021, 8, 218. [Google Scholar] [CrossRef]
- Cheng, T.; Li, L. Gauge Theory of Elementary Particle Physics; Clarendon Press: Oxford, UK, 1984. [Google Scholar]
- Weinberg, S. A Model of Leptons. Phys. Rev. Lett. 1967, 19, 1264–1266. [Google Scholar] [CrossRef]
- Salam, A. Weak and Electromagnetic Interactions. Conf. Proc. C 1968, 680519, 367–377. [Google Scholar] [CrossRef]
- Stone, M.H. Linear Transformations in Hilbert Space. Proc. Natl. Acad. Sci. USA 1930, 16, 172–175. [Google Scholar] [CrossRef]
- von Neumann, J. Die Eindeutigkeit der Schroedingerschen Operatoren. Math. Ann. 1931, 104, 570. [Google Scholar] [CrossRef]
- Friedrichs, K. Mathematical Aspects of the Quantum Theory of Fields; Interscience Publishers: New York, NY, USA, 1953. [Google Scholar]
- Barton, G. Introduction to Advanced Field Theory; Interscience Tracts on Physics and Astronomy; Wiley: Hoboken, NJ, USA, 1963. [Google Scholar]
- Berezin, J.; Berezin, F.; (Firm), E.S.T.; Mugibayashi, N.; Jeffrey, A. The Method of Second Quantization; Pure and Applied Physics: A Series of Monographs and Textbooks. 24; Academic Press: Cambridge, MA, USA, 1966. [Google Scholar]
- Umezawa, H.; Matsumoto, H.; Tachiki, M. Thermo Field Dynamics and Condensed States; North-Holland Publishing Company: Amsterdam, The Netherlands, 1982. [Google Scholar]
- Umezawa, H. Advanced Field Theory: Micro, Macro, and Thermal Physics; American Inst. of Physics: College Park, MD, USA, 1993. [Google Scholar]
- Miransky, V. Dynamical Symmetry Breaking in Quantum Field Theories; World Scientific: Singapore, 1993. [Google Scholar]
- Blasone, M.; Jizba, P.; Vitiello, G. Quantum Field Theory and Its Macroscopic Manifestations: Boson Condensation, Ordered Patterns, and Topological Defects; Imperial College Press: London, UK, 2011. [Google Scholar]
- Haag, R. On quantum field theories. Mat.-Fys. Meddelelser 1955, 29, 12. [Google Scholar]
- Haag, R. Local Quantum Physics: Fields, Particles, Algebras; Theoretical and Mathematical Physics; Springer: Berlin/Heidelberg, Germany, 1996. [Google Scholar]
- Bogolyubov, N.N.; Logunov, A.A.; Oksak, A.I.; Todorov, I.T. General Principles of Quantum Field Theory; Reidel: Boston, MA, USA, 1990. [Google Scholar]
- Fujii, K.; Habe, C.; Yabuki, T. Note on the field theory of neutrino mixing. Phys. Rev. D 1999, 59, 113003. [Google Scholar] [CrossRef]
- Hannabuss, K.C.; Latimer, D.C. The quantum field theory of fermion mixing. J. Phys. A 2000, 33, 1369–1373. [Google Scholar] [CrossRef]
- Fujii, K.; Habe, C.; Yabuki, T. Remarks on flavor-neutrino propagators and oscillation formulas. Phys. Rev. D 2001, 64, 013011. [Google Scholar] [CrossRef]
- Ji, C.R.; Mishchenko, Y. General theory of quantum field mixing. Phys. Rev. D 2002, 65, 096015. [Google Scholar] [CrossRef]
- Hannabuss, K.C.; Latimer, D.C. Fermion mixing in quasifree states. J. Phys. A 2003, 36, L69. [Google Scholar] [CrossRef]
- Lee, C.Y. Interactions and oscillations of coherent flavor eigenstates in beta decay. Mod. Phys. Lett. A 2020, 35, 2030015. [Google Scholar] [CrossRef]
- Bargmann, V. On Unitary Ray Representations of Continuous Groups. Ann. Math. 1954, 59, 1–46. [Google Scholar] [CrossRef]
- Greenberger, D.M. Inadequacy of the Usual Galilean Transformation in Quantum Mechanics. Phys. Rev. Lett. 2001, 87, 100405. [Google Scholar] [CrossRef] [PubMed]
- Maki, Z.; Nakagawa, M.; Sakata, S. Remarks on the Unified Model of Elementary Particles. Prog. Theor. Phys. 1962, 28, 870–880. [Google Scholar] [CrossRef]
- Blasone, M.; Gargiulo, M.; Vitiello, G. On the rôle of rotations and Bogoliubov transformations in neutrino mixing. Phys. Lett. B 2016, 761, 104–110. [Google Scholar] [CrossRef][Green Version]
- Nambu, Y.; Jona-Lasinio, G. Dynamical Model of Elementary Particles Based on an Analogy with Superconductivity. I. Phys. Rev. 1961, 122, 345–358. [Google Scholar] [CrossRef]
- Nambu, Y.; Jona-Lasinio, G. Dynamical Model of Elementary Particles Based on an Analogy with Superconductivity. II. Phys. Rev. 1961, 124, 246–254. [Google Scholar] [CrossRef]
- Perelomov, A. Generalized Coherent States and Their Applications; Theoretical and Mathematical Physics; Springer: Berlin/Heidelberg, Germany, 2012. [Google Scholar]
- De Filippo, S.; Vitiello, G. Vacuum Structure for Unstable Particles. Lett. Nuovo Cim. 1977, 19, 92. [Google Scholar] [CrossRef]
- Exner, P. Representations of the Poincaré group associated with unstable particles. Phys. Rev. D 1983, 28, 2621–2627. [Google Scholar] [CrossRef]
- Martellini, M.; Sodano, P.; Vitiello, G. Vacuum Structure for a Quantum Field Theory in Curved Space-time. Nuovo Cim. A 1978, 48, 341. [Google Scholar] [CrossRef]
- Celeghini, E.; Rasetti, M.; Vitiello, G. Quantum dissipation. Ann. Phys. 1992, 215, 156–170. [Google Scholar] [CrossRef]
- Bilenky, S.M.; Petcov, S.T. Massive Neutrinos and Neutrino Oscillations. Rev. Mod. Phys. 1987, 59, 671, Erratum in Rev. Mod. Phys. 1989, 61, 169Erratum in Rev. Mod. Phys. 1988, 60, 575–575. [Google Scholar] [CrossRef]
- Blasone, M.; Jizba, P.; Vitiello, G. Currents and charges for mixed fields. Phys. Lett. B 2001, 517, 471–475. [Google Scholar] [CrossRef]
- Giunti, C.; Kim, C.W.; Lee, U.W. Remarks on the weak states of neutrinos. Phys. Rev. D 1992, 45, 2414–2420. [Google Scholar] [CrossRef]
- Blasone, M.; Capolupo, A.; Ji, C.; Vitiello, G. On flavor violation for massive and mixed neutrinos. Nucl. Phys. B Proc. Suppl. 2009, 188, 37–39. [Google Scholar] [CrossRef]
- Close, F. Neutrino; Oxford University Press: Oxford, UK, 2010. [Google Scholar]
- Blasone, M.; Vitiello, G. Remarks on the neutrino oscillation formula. Phys. Rev. D 1999, 60, 111302. [Google Scholar] [CrossRef]
- Mannheim, P.D. Derivation of the formalism for neutrino matter oscillations from the neutrino relativistic field equations. Phys. Rev. D 1988, 37, 1935–1941. [Google Scholar] [CrossRef] [PubMed]
- Ho, C.M. On Neutrino Flavor States. JHEP 2012, 12, 022. [Google Scholar] [CrossRef]
- Lobanov, A.E. Particle quantum states with indefinite mass and neutrino oscillations. Ann. Phys. 2019, 403, 82–105. [Google Scholar] [CrossRef]
- Fantini, G.; Gallo Rosso, A.; Vissani, F.; Zema, V. Introduction to the Formalism of Neutrino Oscillations. Adv. Ser. Direct. High Energy Phys. 2018, 28, 37–119. [Google Scholar] [CrossRef]
- Nishi, C.C. Intrinsic flavor violation for massive neutrinos. Phys. Rev. D 2008, 78, 113007. [Google Scholar] [CrossRef]
- Greiner, W.; Bromley, D.; Reinhardt, J. Field Quantization; Springer: Berlin/Heidelberg, Germany, 2013. [Google Scholar]
- Bilenky, S.M.; Giunti, C. Lepton numbers in the framework of neutrino mixing. Int. J. Mod. Phys. A 2001, 16, 3931–3949. [Google Scholar] [CrossRef]
- Itzykson, C.; Zuber, J. Quantum Field Theory; Dover Books on Physics; Dover Publications: New York, NY, USA, 2012. [Google Scholar]
- Li, Y.F.; Liu, Q.Y. A Paradox on quantum field theory of neutrino mixing and oscillations. JHEP 2006, 10, 048. [Google Scholar] [CrossRef][Green Version]
- Blasone, M.; Capolupo, A.; Ji, C.R.; Vitiello, G. On flavor conservation in weak interaction decays involving mixed neutrinos. Int. J. Mod. Phys. A 2010, 25, 4179–4194. [Google Scholar] [CrossRef]
- Blasone, M.; Di Mauro, M.; Vitiello, G. Non-abelian gauge structure in neutrino mixing. Phys. Lett. B 2011, 697, 238–245. [Google Scholar] [CrossRef][Green Version]
- Aharonov, Y.; Bohm, D. Significance of Electromagnetic Potentials in the Quantum Theory. Phys. Rev. 1959, 115, 485–491. [Google Scholar] [CrossRef]
- Celeghini, E.; Graziano, E.; Nakamura, K.; Vitiello, G. Finite temperature quantum field theory and gauge field. Phys. Lett. B 1992, 285, 98–102. [Google Scholar] [CrossRef]
- Celeghini, E.; Graziano, E.; Nakamura, K.; Vitiello, G. Dissipative and inhomogeneous systems and the gauge field. Phys. Lett. B 1993, 304, 121–126. [Google Scholar] [CrossRef]
- Del Giudice, E.; Vitiello, G. Role of the electromagnetic field in the formation of domains in the process of symmetry-breaking phase transitions. Phys. Rev. A 2006, 74, 022105. [Google Scholar] [CrossRef]
- Nielsen, M.; Chuang, I. Quantum Computation and Quantum Information; Cambridge Series on Information and the Natural Sciences; Cambridge University Press: Cambridge, UK, 2000. [Google Scholar]
- Blasone, M.; Dell’Anno, F.; De Siena, S.; Di Mauro, M.; Illuminati, F. Multipartite entangled states in particle mixing. Phys. Rev. D 2008, 77, 096002. [Google Scholar] [CrossRef]
- Blasone, M.; Dell’Anno, F.; De Siena, S.; Illuminati, F. Entanglement in neutrino oscillations. EPL 2009, 85, 50002. [Google Scholar] [CrossRef]
- Blasone, M.; Dell’Anno, F.; De Siena, S.; Illuminati, F. Entanglement in a QFT Model of Neutrino Oscillations. Adv. High Energy Phys. 2014, 2014, 359168. [Google Scholar] [CrossRef]
- Massimo, B.; Dell’Anno, F.; De Siena, S.; Illuminati, F. Neutrino flavor entanglement. Nucl. Phys. B Proc. Suppl. 2013, 237-238, 320–322. [Google Scholar] [CrossRef]
- Blasone, M.; Dell’Anno, F.; De Siena, S.; Illuminati, F. A field-theoretical approach to entanglement in neutrino mixing and oscillations. EPL 2014, 106, 30002. [Google Scholar] [CrossRef]
- Bittencourt, V.A.S.V.; Villas Boas, C.J.; Bernardini, A.E. Maximal correlation between flavor entanglement and oscillation damping due to localization effects. EPL 2014, 108, 50005. [Google Scholar] [CrossRef][Green Version]
- Blasone, M.; Dell’Anno, F.; De Siena, S.; Illuminati, F. Flavor entanglement in neutrino oscillations in the wave packet description. EPL 2015, 112, 20007. [Google Scholar] [CrossRef]
- Alok, A.K.; Banerjee, S.; Sankar, S.U. Quantum correlations in terms of neutrino oscillation probabilities. Nucl. Phys. B 2016, 909, 65–72. [Google Scholar] [CrossRef]
- Blasone, M.; Dell’Anno, F.; De Siena, S.; Illuminati, F. On entanglement in neutrino mixing and oscillations. J. Phys. Conf. Ser. 2010, 237, 012007. [Google Scholar] [CrossRef]
- Klyachko, A.A.; Öztop, B.; Shumovsky, A.S. Quantification of entanglement via uncertainties. Phys. Rev. A 2007, 75, 032315. [Google Scholar] [CrossRef]
- Gerry, C.; Knight, P.; Knight, P. Introductory Quantum Optics; Cambridge University Press: Cambridge, UK, 2005. [Google Scholar]
- Sabbadini, S.A.; Vitiello, G. Entanglement and Phase-Mediated Correlations in Quantum Field Theory. Application to Brain-Mind States. Appl. Sci. 2019, 9, 3203. [Google Scholar] [CrossRef]
- Blasone, M.; Jizba, P.; Smaldone, L. Flavor-energy uncertainty relations for neutrino oscillations in quantum field theory. Phys. Rev. D 2019, 99, 016014. [Google Scholar] [CrossRef]
- Mandelstam, L.; Tamm, I. The Uncertainty Relation Between Energy and Time in Non-relativistic Quantum Mechanics. J. Phys. Mosc. 1945, 9, 249. [Google Scholar] [CrossRef]
- Bilenky, S.M.; von Feilitzsch, F.; Potzel, W. Time–energy uncertainty relations for neutrino oscillations and the Mössbauer neutrino experiment. J. Phys. G Nucl. Part. Phys. 2008, 35, 095003. [Google Scholar] [CrossRef]
- Akhmedov, E.K.; Kopp, J.; Lindner, M. On application of the time-energy uncertainty relation to Mossbauer neutrino experiments. J. Phys. G 2009, 36, 078001. [Google Scholar] [CrossRef][Green Version]
- Bilenky, S.M.; von Feilitzsch, F.; Potzel, W. Reply to the Comment on ‘On application of the time-energy uncertainty relation to Moessbauer neutrino experiments’ by E Kh Akhmedov, J Kopp and M Lindner. J. Phys. G 2009, 36, 078002. [Google Scholar] [CrossRef]
- Bilenky, S.M. Neutrino Oscillations and Time-Energy Uncertainty Relation. arXiv 2006, arXiv:hep-ph/0605228. [Google Scholar]
- Blasone, M.; Lambiase, G.; Luciano, G.G.; Petruzziello, L.; Smaldone, L. Time-energy uncertainty relation for neutrino oscillations in curved spacetime. Class. Quant. Grav. 2020, 37, 155004. [Google Scholar] [CrossRef]
- Blasone, M.; Jizba, P.; Smaldone, L. Flavor neutrinos as unstable particles. J. Phys. Conf. Ser. 2020, 1612, 012004. [Google Scholar] [CrossRef]
- Kayser, B. On the quantum mechanics of neutrino oscillation. Phys. Rev. D 1981, 24, 110–116. [Google Scholar] [CrossRef]
- King, S.F. Neutrino Mass Models: A Road map. J. Phys. Conf. Ser. 2008, 136, 022038. [Google Scholar] [CrossRef]
- Altarelli, G.; Feruglio, F. Discrete flavor symmetries and models of neutrino mixing. Rev. Mod. Phys. 2010, 82, 2701–2729. [Google Scholar] [CrossRef]
- Chaber, P.; Dziewit, B.; Holeczek, J.; Richter, M.; Zrałek, M.; Zajac, S. Lepton masses and mixing in a two-Higgs-doublet model. Phys. Rev. D 2018, 98, 055007. [Google Scholar] [CrossRef]
- King, S.F. Unified Models of Neutrinos, Flavour and CP Violation. Prog. Part. Nucl. Phys. 2017, 94, 217–256. [Google Scholar] [CrossRef]
- Cheng, T.P.; Li, L.F. Neutrino masses, mixings, and oscillations in SU(2)×U(1) models of electroweak interactions. Phys. Rev. D 1980, 22, 2860–2868. [Google Scholar] [CrossRef]
- Minkowski, P. μ → eγ at a rate of one out of 109 muon decays? Phys. Lett. B 1977, 67, 421–428. [Google Scholar] [CrossRef]
- Yanagida, T. Horizontal Symmetry and Masses of Neutrinos. Prog. Theor. Phys. 1980, 64, 1103. [Google Scholar] [CrossRef]
- Mavromatos, N.E.; Sarkar, S.; Tarantino, W. Flavour Condensates in Brane Models and Dark Energy. Phys. Rev. D 2009, 80, 084046. [Google Scholar] [CrossRef]
- Mavromatos, N.E.; Sarkar, S.; Tarantino, W. Condensate Structure of D-particle Induced Flavour Vacuum. Mod. Phys. Lett. A 2013, 28, 1350045. [Google Scholar] [CrossRef]
- Ellis, J.; Mavromatos, N.E.; Westmuckett, M. Supersymmetric D-brane model of space-time foam. Phys. Rev. D 2004, 70, 044036. [Google Scholar] [CrossRef]
- Blasone, M.; Jizba, P.; Mavromatos, N.E.; Smaldone, L. Dynamical generation of field mixing via flavor vacuum condensate. Phys. Rev. D 2019, 100, 045027. [Google Scholar] [CrossRef]
- Fujimoto, Y.; Papastamatiou, N.J. Spontaneous Breakdown and Current Algebras. Nuovo Cim. A 1977, 40, 468–482. [Google Scholar] [CrossRef]
- Blasone, M.; Palmer, J.S. Mixing and oscillations of neutral particles in quantum field theory. Phys. Rev. D 2004, 69, 057301. [Google Scholar] [CrossRef]
- Blasone, M.; Jizba, P.; Mavromatos, N.E.; Smaldone, L. Some nontrivial aspects of Poincaré and CPT invariance of flavor vacuum. Phys. Rev. D 2020, 102, 025021. [Google Scholar] [CrossRef]
- Blasone, M.; Magueijo, J.; Pires-Pacheco, P. Neutrino mixing and Lorentz invariance. Europhys. Lett. 2005, 70, 600. [Google Scholar] [CrossRef]
- Magueijo, J.; Smolin, L. Lorentz invariance with an invariant energy scale. Phys. Rev. Lett. 2002, 88, 190403. [Google Scholar] [CrossRef]
- Magueijo, J.; Smolin, L. Generalized Lorentz invariance with an invariant energy scale. Phys. Rev. D 2003, 67, 044017. [Google Scholar] [CrossRef]
- Lambiase, G. Neutrino oscillations and Lorentz invariance breakdown. Phys. Lett. B 2003, 560, 1–6. [Google Scholar] [CrossRef]
- Kostelecky, V.A.; Mewes, M. Lorentz and CPT violation in neutrinos. Phys. Rev. D 2004, 69, 016005. [Google Scholar] [CrossRef]
- Hooper, D.; Morgan, D.; Winstanley, E. Lorentz and CPT invariance violation in high-energy neutrinos. Phys. Rev. D 2005, 72, 065009. [Google Scholar] [CrossRef]
- Ellis, J.; Harries, N.; Meregaglia, A.; Rubbia, A.; Sakharov, A.S. Probes of Lorentz violation in neutrino propagation. Phys. Rev. D 2008, 78, 033013. [Google Scholar] [CrossRef]
- Diaz, J.S.; Kostelecky, V.A.; Mewes, M. Perturbative Lorentz and CPT violation for neutrino and antineutrino oscillations. Phys. Rev. D 2009, 80, 076007. [Google Scholar] [CrossRef]
- Amelino-Camelia, G. Neutrinos and quantum spacetime. Nat. Phys. 2007, 3, 81–83. [Google Scholar] [CrossRef]
- Alfaro, J.; Morales-Tecotl, H.A.; Urrutia, L.F. Quantum gravity corrections to neutrino propagation. Phys. Rev. Lett. 2000, 84, 2318–2321. [Google Scholar] [CrossRef]
- Lambiase, G. Cerenkov’s effect and neutrino oscillations in loop quantum gravity. Mod. Phys. Lett. A 2003, 18, 23–30. [Google Scholar] [CrossRef]
- Bennett, C.L.; Banday, A.; Gorski, K.M.; Hinshaw, G.; Jackson, P.; Keegstra, P.; Kogut, A.; Smoot, G.F.; Wilkinson, D.T.; Wright, E.L. Four year COBE DMR cosmic microwave background observations: Maps and basic results. Astrophys. J. Lett. 1996, 464, L1–L4. [Google Scholar] [CrossRef]
- de Bernardis, P.; Ade, P.A.; Bock, J.J.; Bond, J.R.; Borrill, J.; Boscaleri, A.; Coble, K.; Crill, B.P.; De Gasperis, G.; Farese, P.C.; et al. A Flat universe from high resolution maps of the cosmic microwave background radiation. Nature 2000, 404, 955–959. [Google Scholar] [CrossRef] [PubMed]
- Gawiser, E.; Silk, J. The Cosmic microwave background radiation. Phys. Rep. 2000, 333, 245–267. [Google Scholar] [CrossRef]
- Bashinsky, S.; Seljak, U. Signatures of relativistic neutrinos in CMB anisotropy and matter clustering. Phys. Rev. D 2004, 69, 083002. [Google Scholar] [CrossRef]
- Mangano, G.; Miele, G.; Pastor, S.; Pinto, T.; Pisanti, O.; Serpico, P.D. Relic neutrino decoupling including flavor oscillations. Nucl. Phys. B 2005, 729, 221–234. [Google Scholar] [CrossRef]
- Weinberg, S. Cosmology; Oxford University Press: Oxford, UK, 2008. [Google Scholar]
- Fixsen, D.J. The temperature of the cosmic microwavebackground. Astrophys. J. 2009, 707, 916–920. [Google Scholar] [CrossRef]
- Komatsu, E.; Smith, K.M.; Dunkley, J.; Bennett, C.L.; Gold, B.; Hinshaw, G.; Jarosik, N.; Larson, D.; Nolta, M.R.; Page, L.; et al. Seven-year Wilkinson microwave anysotropy probe (WMAP) observations: Cosmological intepreatation. Astrophys. J. Suppl. Ser. 2011, 192, 18. [Google Scholar] [CrossRef]
- Kolb, E.; Turner, M. The Early Universe; Frontiers in Physics; Avalon Publishing: New York, NY, USA, 1994. [Google Scholar]
- Takahasi, Y.; Umezawa, H. Thermo field dynamics. Collect. Phenom. 1975, 2, 55–80. [Google Scholar]
- Capolupo, A.; Lambiase, G.; Vitiello, G. Thermal condensate structure and cosmological energy density of the Universe. Adv. High Energy Phys. 2016, 2016, 3127597. [Google Scholar] [CrossRef]
- Blasone, M.; Capolupo, A.; Capozziello, S.; Carloni, S.; Vitiello, G. Neutrino mixing contribution to the cosmological constant. Phys. Lett. A 2004, 323, 182–189. [Google Scholar] [CrossRef]
- Capolupo, A.; Capozziello, S.; Vitiello, G. Neutrino mixing as a source of dark energy. Phys. Lett. A 2007, 363, 53–56. [Google Scholar] [CrossRef]
- Capolupo, A.; Capozziello, S.; Vitiello, G. Dark energy, cosmological constant and neutrino mixing. Int. J. Mod. Phys. A 2008, 23, 4979–4990. [Google Scholar] [CrossRef]
- Bruno, A.; Capolupo, A.; Kak, S.; Raimondo, G.; Vitiello, G. Gauge theory and two level systems. Mod. Phys. Lett. B 2011, 25, 1661–1670. [Google Scholar] [CrossRef]
- Blasone, M.; Capolupo, A.; Vitiello, G. Quantum field theory of three flavor neutrino mixing and oscillations with CP violation. Phys. Rev. D 2002, 66, 025033. [Google Scholar] [CrossRef]
- Bernardini, A.E.; De Leo, S. Dirac spinors and flavor oscillations. Eur. Phys. J. C 2004, 37, 471–480. [Google Scholar] [CrossRef]
- Bernardini, A.E.; Leo, S.D. Flavor and chiral oscillations with Dirac wave packets. Phys. Rev. D 2005, 71, 076008. [Google Scholar] [CrossRef]
- Nishi, C.C. First quantized approaches to neutrino oscillations and second quantization. Phys. Rev. D 2006, 73, 053013. [Google Scholar] [CrossRef]
- Kurcz, A.; Capolupo, A.; Beige, A.; Del Giudice, E.; Vitiello, G. Energy concentration in composite quantum systems. Phys. Rev. A 2010, 81, 063821. [Google Scholar] [CrossRef]
Publisher’s Note: MDPI stays neutral with regard to jurisdictional claims in published maps and institutional affiliations. |
© 2021 by the authors. Licensee MDPI, Basel, Switzerland. This article is an open access article distributed under the terms and conditions of the Creative Commons Attribution (CC BY) license (https://creativecommons.org/licenses/by/4.0/).
