Abstract
We investigate the evolution of a set of viscous rings, solving a diffusion-like evolution equation in the (Keplerian disk) Newtonian regime. The Lynden-Bell and Pringle approach for a single disk regime is applied to a disk with a ring profile mimicking a set of orbiting viscous rings. We discuss the time evolution of the disk, adopting different initial wavy (ringed) density profiles. Four different stages of the ring-cluster evolution are distinguished. In the second part of this analysis, we also explore the general relativistic framework by investigating the time evolution of composed systems of general relativistic co-rotating and counter-rotating equatorial disks orbiting a central Kerr black hole for faster spinning and slowly spinning black holes. In the sideline of this analysis, we consider a modified viscosity prescription mimicking an effective viscosity in the general relativistic ring interspace acting in the early phases of the rings’ evolutions, exploring the double system dynamics. Each ring of the separate sequence spreads inside the cluster modifying its inner structure following the rings merging. As the original ringed structure disappears, a single disk appears. The final configuration has a (well-defined) density peak, and its evolution turns in the final stages are dominated by its activity at the inner edge.
1. Introduction
We explore the evolution of a set of accretion disks described by an initial density having a ringed profile. In the first part of this analysis, we will consider the evolution of a cluster of viscous Keplerian rings, following the classical approach developed for the single disk in [1,2]. In the second part of this investigation, we examine the independent, combined, diffusive viscous evolution of sequences of co-rotating and counter-rotating disks orbiting around a central Kerr black hole (BH), following the analysis of [3], based on the approach in [4,5,6,7,8,9], developed for the single general relativistic disk orbiting in the Kerr background.
The evolving of a (Keplerian) geometrically thin disk subjected to a viscous torque has been examined with a diffusion-like equation by Lynden-Bell and Pringle in [2] (see also [10,11]), while the spreading of viscous disks in the relativistic regime was developed by [12] and also by [4,5,6,7,8,9,13,14,15]. In [3], a ring-cluster diffusive evolution was analysed following the approach in [4,5,6,7,8,9], describing the evolution of the azimuthal-averaged and height-integrated disk surface density governed by different viscosity prescriptions and different inner-boundary conditions. It was proved that the disk luminosity curves presented a fingerprint of the initial inner-ringed structure of the disk. The cluster evolution was also discussed in [16] following the (alternative) approach developed for the single general relativistic disk in [12]. The ringed disks were evolved analysing the disk mass, the radial density drifts and the mass flux at the variation of time, the central attractor parameter and the relative ring rotation orientation.
Our analysis considers the Keplerian approximation for the toroidal configurations (thin disks) orbiting a central attractor, while it has been proved in [3,16] that the one-dimensional, relativistic equations reduce to the Keplerian equations in the Newtonian limit.
The interest in the multi-rings scenarios lies in their relevance in the astrophysical context. In active galactic nuclei (AGNs), for example, the orbiting disks may leave traces of chaotical, discontinuous accretion episodes, eventually forming matter remnants orbiting the central attractor. Therefore, aggregates of orbiting toroids can form with strongly different features such as different rotation orientations with respect to the central attractor. From a phenomenological viewpoint, these composite structures of orbiting disks could emerge in the X-ray spectrum emission as a stratified emission profile; they may be the framework for several phenomena as the obscuring and screening tori and may lead to a double (simultaneous) accretion onto the central attractor or inter-disk jet shell emission, enhancing the accretion rate [17,18]1.
Phenomenologically, these structures have wild internal activity and can be the host for obscuring and screening tori. The imprint of these substructures might appear in the X-ray emission spectrum typical, for example, of the AGNs and originated from the matter accretion by an SMBH located at the center of the active galaxy. This X-ray emission spectrum traces the SMBH evolution2. Obscuring effects in the emission profile can affect different emission processes. The screening tori in these hosts (i.e., ringed disks in AGN having, for example, a small, internal, quiescent co-rotating torus) might leave traces of their presence in the form of a “radially stratified” emission profile, with the discrete (radial) structure being related to the inner ringed configuration of the disk. In this high-energetic environment, in particular, the AGN X–ray variability appears, providing hints for an established relation between X-ray emission and the innermost regions of accretion ringed-disk torus. This possibility has been discussed in more general terms in, for example, [17,18], where it was proposed that the AGNs X-ray spectra should reflect the discrete structure of a ringed disk by the relatively indistinct excesses of the relativistically broadened emission-line components. This would arise by a bounded radial distance, from a series of episodic accretion events occurring in the accretion structure (i.e., even a broad finite bandwidth could be associated with different light profiles).
It should be noted that discrepancies introduced in the different bandpasses have been discussed in detail for one relativistic thin disk in the UV and X-ray (as well as optical) bands at several different wavelengths (the disk evolving with a finite ISCO stress)—see for example [4,5,6,7,8,9]. It is worth noting that, in a ringed disk, these traces could be transient, in the sense of being bound to (being generated from) the intrinsic morphological variability of the orbiting structure. A second aspect related to the ringed-disk variability, which could be potentially typical of SMBHs, consists in the establishment of interrupted accretion phases at high redshift, which has long been indicated as a mechanism of acquisition of large masses for SMBHs with super-Eddington luminosity. The inner disk in an orbiting cluster can evolve, interacting with the adjacent (outer) disks and giving rise to a composition of successive (super-Eddington) accretion phases—see for example [23,24,25,26,27,28,29]. Alongside the inner ringed structure evolution, a different and parallel mechanism behind the emergence of composite phases of accretion which are then reflected in the emission spectrum is the composition of each component disk accretion stage. This process might be interpreted as one interrupted phase of accretion from the single agglomeration of disks taken as a single disk, although generated by the multiple accretion disks with the composition of their accretion phases. A typical, particular scenario in the ringed disks phenomenology associated with its evolution is the simultaneous accretion onto the central attractor from a couple of tori and the screening effect from the co-rotating inner torus of an orbiting pair. Interestingly, rapid multiple phases of accretion could occur from a tori doublet constituted by an outer counter-rotating and an inner co-rotating configuration, both in accretion onto the central BH. The orbiting cluster would be distinguished also by inter-disk jet shell emission associated with each disk component3). On the other hand, the inner regions of the accretion disks (i.e., each inner edge in the ringed inner discrete structure) could be associated with several oscillation modes, typical of each component. These have been related in many models to the establishment of the quasi-periodic oscillations (QPOs) in different X–ray sources.
From the point of view of numerical integration, we address the issue of an inner ringed structure evolution, considering first one disk with a modulated (ringed) initial density profile, using different viscosity prescriptions for ring doublets, triplets and quadruplets. In [3], the diffusive evolution of a viscous general relativistic disk with an inner ringed structure orbiting a central Kerr BH was considered. In this analysis, we study the combined independent evolutions of the general relativistic ringed disk from the analysis in [3] and the evolution of the Keplerian multi-rings. Thus, the first part of this analysis considers the evolution of ringed accretion Keplerian disks and the combined evolutions of rings. The results of this analysis were also found to be in agreement with the non-relativistic limit of the general relativistic analyses in [3,16], where the ringed accretion disk evolution was considered. The second part of this manuscript discusses the combination of independent evolutions, considering the analysis in [3] (based on the approach of [4,5,6,7,8,9]). The analysis in [16] considers the evolution of ringed disks from a different approach based on [12].
In more detail, the evolution (diffusive) equations are solved numerically for clusters of rings with equal viscosity prescription and the same initial data described as one system. Within adapted initial conditions on the rings’ initial density inhomogeneity and spreading, we investigate the solutions of the diffusion equation for one system having a non-homogeneous density distribution in the radial direction, with density maxima (the rings) and density minima (the spaces between the rings that constitute the inner discrete structure of the ringed disk). Such a density distribution can be conceived as a single density profile with a radial wave-like trend, the maxima corresponding to the maximum points of density (the rings) and the minima (zero) being the space that makes up the internal ringed-disk structure. Therefore, an initial wavy (ringed) density profile is established, modelling the two rings with the same viscosity prescription. The clusters of rings are created from one initial wavy density profile (then combined for the independent evolution analysis) based on the ringed accretion disk (RAD), which was constructed in [30] as an aggregate of toroidal axis-symmetric disks of co-rotating and counter-rotating fluid structures (tori), orbiting one central super-massive Kerr BH, with symmetry plane coinciding with the equatorial plane of the central Kerr BH. The model was then generalized to include tilted tori.
The location of the maxima, the spacing of the rings and the size of the maxima are rendered as parameters corresponding to the radial location of the rings, central density of the rings and spacing, respectively, to be fixed in the analysis. The rings’ relative rotation orientation is a further relevant parameter to be fixed. Then we compare this evolution with the combined independent evolution of disks (combined sets of clusters are be considered). The stars’ tidal disruption occurring in regions very dense with massive stellar systems (see for example [31,32]) is among the main processes potentially leading to the formation of the ringed structures. The issue of the formation of a wavy density profile, i.e., a ringed accretion disk, is well-treated in literature. Different accretion periods from the central attractor of different companions is a possibility in particularly active environments, perhaps from the interrupted accretion phases of an accretionary cloud as hypothesized for very massive, high-red shifted SMBHs. This situation can produce the most diverse conditions for the matter distribution in orbit, depending on the diverse initial conditions induced by the setup of the different accretion processes and the properties of the companions, which could also affect the viscosity parameter and the disk rotation orientation. A further mechanism for the formation of a ringed orbiting structure is the rupture of an originally tilted disk orbiting a central spinning BH. A disk forming from a companion may be tilted or misaligned with respect to the rotation axis of the central BH. This may lead, due to the Lense–Thirring effect on the accretion flow, to a disk rupture, followed by the final formation of two orbiting tori having an inner co-rotating disk and an outer co-planar disk that may also be counter-rotating with respect to the BH. This phenomenon, which may be associated with warping waves (density wave profile), may depend on several factors intrinsic to the accreting matter, such as viscosity. Another process which could also be concomitant with the action of the Lense–Thirring effect would be a planar disk rupture due to a violent transient phenomenon such as an impact or gravitational disturbance from a local (transient) companion. In general, the Lense–Thirring effect can combine with the vertical stresses and the polar gradient of pressure, in the Bardeen–Petterson effect. A misaligned torus would be consequentially disrupted and, under the action of the tori (viscous) torques, the BH spin could also change eventually [33,34,35,36,37,38,39].
In the second part of this analysis, we implement a general relativistic formulation of the first part onset, studying the combined independent evolutions of aggregates of rings orbiting a central Kerr BH attractor. Each cluster evolves according to the diffusive general relativistic time evolution as considered4. In [3], ring aggregates were considered with the same relative rotation orientation (ℓco-rotating), composed by co-rotating or counter-rotating rings with respect to the central BH. In the current paper, clusters of rings with opposite relative rotation orientation (ℓcounter-rotating) are investigated. They are constituted by an inner co-rotating ring and an outer counter-rotating ring or viceversa by an inner counter-rotating ring and an outer co-rotating ring with respect to the central BH. We explore the combined sets of clusters in the general relativistic extension of the analysis for the Lynden-Bell and Pringle case. Defining adapted initial conditions on the rings’ initial density inhomogeneity and spreading, we observe the combination of more profiles, having each sequence with an initial wavy (ringed) density profile modelling the two ℓco-rotating rings with the same viscosity prescription (where the viscosity can be constant or also be radial or density-dependent). Therefore, through the composition of the two independent evolutions, the ℓcounter-rotating rings with different viscosity profiles are tested, examining the combined effects of the initial rings spreading and density gradients in the initial evolution. Different boundary conditions are adopted at the inner edge of the inner disk, using the “finite ISCO stress” or “vanishing ISCO stress” conditions.
The layout of this paper is as follows.
We begin our analysis by considering in Section 2 the evolution of viscous Keplerian disks aggregates in the framework developed in [1,2]. This analysis deals with the case where the Keplerian approximation for the orbiting configurations can be adopted. We reduce to the results found in this framework in the general relativistic case, when implementing the hypothesis of slow attractors with negligible mass. In Section 3, we begin the analysis of the general relativistic case, following the discussion in [3]. We consider the analysis for BH attractors with spin in Section 3.1. Meanwhile, in Section 3.2 are the results for the case of BH attractors with spin . Discussion is in Section 4. Conclusions are in Section 5. In Appendix A are some notes on further conditions for the modified viscosity in the inter-disk space, analysed also in Appendix B, where the apparent images and the inter-disk space for a system of two tori are shown.
2. Evolution of Viscous Tori
The accretion disk viscous evolution has been described in [1,2] by a diffusion-type equation dictated by the height-integrated mass and angular momentum conservation equations in terms of the (dominant) component of the viscous stress tensor integrated over the full thickness of the tori [1,11]. Following [1,2], the continuity equation describing the evolution of the disk surface density is
for an axially symmetric disk (it is function of r only)5, and is the radial velocity. From the conservation of the (local) angular momentum in the disk (surface density of angular momentum in the disk, corresponds to the relativistic velocity), there is , where is the viscous torque density ( is the viscous torque) and , is the angular velocity of the disk material, and is the vertically averaged kinematic viscosity (here there is ).
Consequently, the disk radial velocity profile is
Assuming a Keplerian disk, where ( in geometrical units), the fluid density is governed by the diffusive equation for the disk6.
governing the dynamics of a thin accretion disk around a central object of mass M7. (matter is assumed to move in circles with circular velocity ). During the accretion phase, the central object accretes gas from the disk with a small radial velocity component due to viscous dissipation. Matter infall is mostly within the disk (equatorial) plane. Equation (3) is in general non-linear for the viscosity function of . The equation could be solved8, also analytically assuming specific profiles of the viscosity . Assuming constant, an analytical solution for a single ring is
where and are constant, and is the modified Bessel function of the first kind—see Figure 1.
Figure 1.
Evolution of double ring surface densities at different (dimensionless) times signed on the panels. The fluid surface density, given in Equation (4), is plotted versus radial distance r at selected time t. (All the quantities are dimensionless). Orange (Green) curve is the one-ring model , black dashed curve shows the evolution of the two-ring (independent) composition . Where and , with (therefore for model , there is and .). Two fluid rings and spread radially over time t due to their constant shear viscosity . (Here, geometric units are considered where, in particular, radius r has units of mass M, and the rotational law for the Keplerian disk is , in geometrical units, and the central gravitational mass is at the origin ).
In Figure 1, we show the evolution of a two-ring system, using initial data in Equation (4) with different viscosities . We particularly focus on the first stages of aggregate evolution and the region of ring spacing9.
The ringed-disk (RAD) evolution is solved firstly as the solution of the diffusion equation for one system with an initial wavy (ringed) profile in rings with the same characteristics (rotation orientation, viscosity distribution) and then, from the composition of the two independent evolutions, for the rings with different viscosity profiles. However, in the approximation considered here there are no fluid interaction models for the rings. The two rings, and , evolve by spreading radially, with timescales defined according to their (constant) shear viscosity. Matter increases at (build-up on) the origin and, at later times of evolution, follows a phase of matter decreasing typical of the last phases of the accretion process. The composed independent evolution of the two solutions is also shown in the system in Figure 1, proving how the evolution of the aggregate is governed by initial ring density gradients and separation (the ring spacing), while only to a lesser extent, on the different rings’ viscosity. In the diffusive evolution of a RAD, it is therefore possible to identify four different phases. (I) Similarly to the single disk case, the RAD evolves with the rings spreading in the RAD, outwardly and inwardly, slowly modifying the disk inner stratified structure. (II) Hence, this dynamic leads to the progressive smoothing out of the main initial radial density inhomogeneities, defining the RAD internal ringed profile. (III) A new peak in density arises from the RAD evolution, which is possible to observe in correspondence with the initial cluster density peaks. This phase is therefore characterized by the beginning of the formation of a single (bulbed) disk with a non-ringed inner structure, from the initial RAD. (IV) The evolution at the origin (i.e., the inner edge of the final disk, corresponding to the inner edge of the innermost disk of the initial configuration) dominates this phase, regulated by the conditions assumed at the inner edge. However, in the composite system of Figure 1, two major aspects of the ringed-disk evolution emerge: firstly, the mass increase at the inner edge (the origin), followed at later times by the destruction of the ringed structure (cancellation of the ringed spacing), and secondly the formation of a single maximum of density close to the origin as accretion proceeds.
As is clear from Figure 2, there is a first “merging” stage where the initial density fluctuations defining the RAD disappear, and a new density peak forms, constructing the new disk inner structure. The newly created maximum density in the disk is evidenced correlated to the initial peak. In Figure 2 (left panel), a three-ring model is shown. The smallest rings merge into the formation of a density peak. A single (non-ringed) accretion disk is formed.
Figure 2.
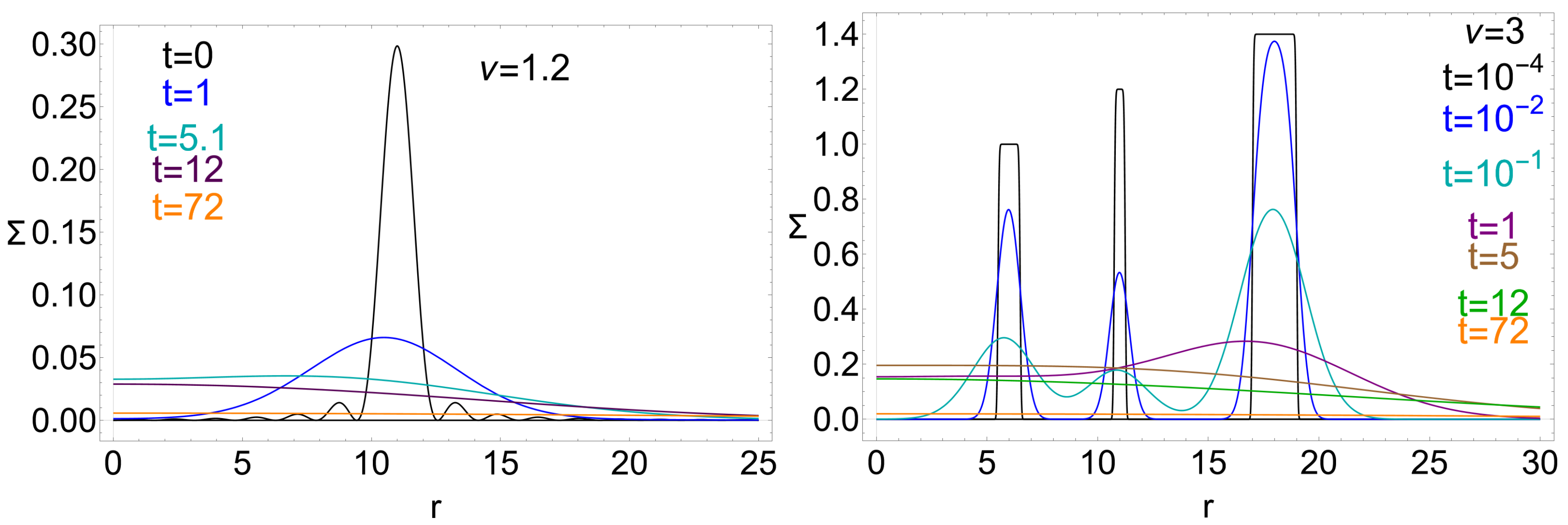
The fluid surface density is given from the integration of Equation (3) (all the quantities are dimensionless). Left panel: Surface densities at different dimensionless times signed on the panel for constant shear viscosity and initial condition (where for , and for ) and , where , plotted versus radial distance r, (with , is the right boundary of the numerical integration). Right panel: surface densities at different times signed on the panel. Initial data are set as , , with shear viscosity , where is the unit box function, equal to 1 for and 0 otherwise.
In the analysis of a RAD, as in Figure 3, we use the initial data for the n-rings:
(where and where as constants to be fixed for each model (10. The integration range is where () is a radius fixing the outer (inner) boundary of the radial range of the numerical integration. (In the integration, the disk inner edge is .) At radial infinity, we can assume the condition of zero matter for the ringed disks (and ). Different boundary conditions are generally considered at the ring inner edge (here, inner edge of the inner ring of the RAD). The condition is associated with vanishing viscous torque (for example, for the accretion disks orbiting a slowly rotating star). The matter reaches the inner boundary and accretes with its angular momentum. On the other hand, for the condition (no accretion at the inner boundary), the matter is expelled at larger radii. In general, the analysis for shows that the viscosity leads the ring spreading (asymmetrically in r). The disk has null mass at infinite radius (this condition defines the “infinite disk model” where there is no outer edge). The angular momentum is transferred from the inner region to the outer regions of the disk by the disk matter, also grounding the disk accretion on the origin (the initial radius ).
Figure 3.
Surface densities plotted versus radial distance r at different dimensionless times signed on the panels. (All the quantities are dimensionless). The fluid surface density is given from the integration of Equation (3) for different constant shear viscosity signed on the panels. In the upper panels, the initial data on the surface densities in Equation (5) are for rings, where , and , (with , , is the right boundary of the numerical integration). In the bottom panels, the initial density is in Equation (5) for rings, defined by , , and for , (and (left panel, model ), and (right panel, model ).
Figure 3 demonstrates the (slow, radial) drift of the density maximum of each ring component during the early phases of the cluster evolution, while there is a smoothing and levelling of the ringed profile in the initial stages of the evolution. The process timescale depends on the tori relative distance and the spread of the two rings. The cluster is composed by a two-ring components profile, with matter having homogeneous and constant viscosity distribution , adjusting the overall process timescales. Figure 3—upper panels show the effects of different viscosities ( and ) upon an initial density profile, fixed according to Equation (5), with parameter values as described in the caption of Figure 3 (each integration in the upper panel is fixed by the same boundary conditions). In the lower panels, on the other hand, at same viscosity coefficient , two different models, and , are considered. The two models are distinguished by different boundary conditions on the density function and its radial derivatives, evaluated at infinity or at the origin—see description in Figure 3. This choice highlights the effects of the different boundary conditions, appearing mainly in the density evolution at the origin. This can also be considered in comparison with the upper panels, where other boundary conditions are adopted11.
A density peak forms corresponding with the initial RAD maximum density. The inner structure is progressively destroyed, with the final phases of evolutions dominated by the boundary conditions at the inner edge. Note, in models where the density is not vanishing at the origin (i.e., ), the matter tends to build up at the origin (matter sink). The early phases, however, are weakly influenced by conditions assumed at the boundary (the RAD inner edge). The clusters under investigation are composed of rings of different densities and spreading, which are expected to regulate mainly the inner rings’ mutual interaction. The evolution of the clusters’ independent composition is qualitatively similar to the aggregate composite evolutions. We also note that a constant viscosity implies the evolution equation to be linear. At the origin, there is a build-up phase of inner disk material, influenced in this model by the viscosity prescription on each ring component.
In Figure 4, picturing four rings with different viscosities (combination of two ring sets) with different densities and spreads, it is clear that the independent co-evolution is similar to the co-evolution, where the rings’ different viscosities correspond to different evolution timescales for the two rings12. In Figure 4, it is demonstrated how two ring sets ( and , and their combination ) evolve under different viscosity values. The spatial separation of the rings, the relative magnitude of ring densities, and the viscosity prescriptions are parameters we fixed, with the ring number and the boundary conditions, to test the influence of one of the parameter in the disk evolution, compared with the single sequence evolution. The choice of different viscosity coefficients has been suggested by the different astrophysical contexts from which a ringed disk can be generated, for example, by BH interacting with different companions or in different stages of the BH life in its matter environment. Furthermore, in general we expect an orbiting sequence would be differently affected by a viscosity increasing with radius or, vice versa, under the action of a viscosity decreasing with the distance from the central attractor (this issue is discussed more extensively in the next section in the general relativistic case). The choice to compare the combination disk evolution for equal viscosity (upper panel of Figure 4) and with strongly different viscosity values for sequence (bottom panel of Figure 4) is motivated by the diverse situations from which a ringed disk might be formed. On the other hand, as the viscosity in this model is constant in each separate sequence, the internal radial viscosity gradient in the ringed disk is the relevant parameter in the evolution comparison. In a discrete system such as a RAD, it would be possible to model an inhomogeneous viscosity (viscosity with a non-null radial gradient) inside a disk (eventually responsible for internal fractures during disk evolution) in a discrete system with each component having a different constant viscosity value. The ringed-disk evolution might be mistakenly interpreted as evolution of a single disk with a non-trivial internal viscosity prescription, with possible complicated origin to trace back, affecting the disk evolution and accretion processes. The disks’ interaction, the inner ringed disk dynamics, described here by viscous diffusion, would be explained as accretion from a single disk’s inner regions, induced by different density regions. Whereas, an actual ringed disk, as a cluster of interacting rings having different constant viscosities, could constitute an alternative model explaining a non-trivial viscosity prescription.
Figure 4.
The fluids surface density is given from the integration of Equation (3). Surface densities for a four-ring system are plotted (center and right panels) versus radial distance r at different dimensionless times signed on the panel. All the quantities are dimensionless. The boundary conditions are set according to ( is the right boundary of the numerical integration). The initial densities correspond to the ring pairs shown in the left panel, defined according to Equation (5) where is composed by two rings () with parameters , , and with and parameters , . In the model (center panel), fixing the shear viscosity , we solved the problem with the initial data . In right panel, we solved the problem with initial data and and the problem with the initial data with . The independent co-evolution of two solutions is shown.
3. Evolution of Viscous General Relativistic Tori
The procedure described in the present section borrows from the discussion of the general relativistic framework for the analysis on the single ℓco-rotating sequence of ring evolutions around a Kerr BH evolution in [3]. Here, we analyse the ℓcounter-rotating sequences of rings from independent combinations of the ℓco-rotating sequence studied in [3]. Therefore, we refer to this analysis and references therein for further details on the main definitions and notations.
We consider co-rotating and counter-rotating toroids in the spacetime of a central Kerr BH. The physics of general relativistic accretion disks orbiting around a central Kerr BH with dimensionless spin13. is constrained by the Kerr background (equatorial) circular geodesic structure: radius , the photon circular orbit and the marginally circular orbit for time-like particles, the marginally bounded circular orbit , and the marginally (last) stable circular orbit, , where the sign ∓ is for co-rotating and counter-rotating motion, respectively.
Hence, for the inner edge of the equatorial toroidal accreting disk there is in general . In the analysis of the RAD inner structure, it is convenient to first consider the seeds, i.e., a set of two accretion disks or RAD of the order . For a seed, the tori centers are for counter-rotating and co-rotating tori, respectively14. The case of can therefore be explored by examining the RAD seeds and defining their relative properties.
A system of two tori formed by an inner co-rotating torus and an outer counter-rotating torus orbiting around a BH with spin is shown in Figure 5. Blue lines are streams of test particles leaving the outer torus inner edge in accretion towards the central attractor freely falling onto the inner co-rotating torus. The co-rotating inner torus has the inner edge coincident with the outer ergosurface (on the equatorial plane) of the central Kerr BH. We show two tori as equi-pressure and equi-density surfaces, i.e., the shape of the outer and inner torus tori are determined by the equi-pressure surfaces of the geometrically thick barotropic disk of the Polish doughnut model with constant parameter ℓ–see for example [30,40]. The inner and outer edges of each disk, are the points of minimum pressure (density) on the equatorial plane. The point of maximum density (pressure) in each disk of the couple is the center of the disk15—see [30].
Figure 5.
Equatorial thick disks in the Kerr BH spacetime with . Central black sphere is the BH, central light gray surface is the outer ergosurface. There is . Outer (counter-rotating, red) torus parameters are . Inner (co-rotating, yellow) torus parameters are . Blue lines are streams of test particles leaving (freely falling) the outer torus inner edge. Left panel: three-dimensional view shows the shape of the torus (equi–pressure surfaces of the barotropic Polish doughnut tori with constant parameter ℓ) and the streams of test particles. Middle panel: stream-lines of the infalling matter in the inner region and the inner torus are shown in -projection (view along the rotation axis z). Right panel: as in the middle panel but in a three-dimensional view.
Introducing notation ≶, there is for the rings’ relative location (relative location of the tori centers) for the inner and outer tori of a pair of disks with respect to the central BH. By construction, the initial data on the ring seeds describes separated tori, i.e., within the adopted notation and introducing the ring outer edge , there is ).
In the RAD seeds, we need to introduce the concept of ℓco-rotating tori for inner and outer disks if they are both co-rotating or counter-rotatingand ℓcounter-rotating tori if one is co-rotating and counter-rotating. The two ℓco-rotating tori can be both co-rotating or counter-rotating with respect to the central attractor.
In Figure A2, Figure A3 and Figure A4, the simulated disk images from GR ray-tracing approach are shown for various configurations.
In this section, we analyse the evolution of the azimuthal-averaged and height-integrated disk surface density, following [4,5,6,7,8,9]. Using the notation (fluid energy momentum tensor induced by a disk turbulence with in general dependent on the density , i.e., assuming the turbulent stress depends on the local surface density), the disk evolution is determined by the following equation:
(Here, and , where are components of the fluid four velocities [3], see [3,4,5,6,7,8,9], for details on Equation (6)).
We consider the initial data in Equations (5), used to describe the Keplerian models, written as follows:
Constants define the models listed in Table 1 for rings, where parameter is the initial spread, while set the disk mass at fixed central radius .
Table 1.
Initial tori models for rings, defined in Equations (7), where is the central radius, is the initial disk spread. All the quantities are in dimensionless units. The initial density profiles fix a part of initial data in numerical integration. At fixed , parameters and fix the disk mass. n is the ring number per model. W are models for the stress tensor component where are constant and is the inner edge. , , are different boundary conditions on the variable. Model (corresponding with a constant viscosity model), can be seen as a special case of model with . We explore model fixing and model fixing .
The initial density profiles and the boundary conditions are fixed by Table 1 for four models for the stress tensor component W (where the inner edge is fixed at ).
Therefore, we consider the Kerr central BH with spins and , for co–rotating and counter–rotating rings respectively, within the following boundary conditions of Table 1.
For BHs with spin (Section 3.2), the independent combined evolutions of the ℓco-rotating couples of co-rotating and counter-rotating rings are shown in Figure 6, Figure 7, Figure 8 and Figure 9, and, for BHs with spin (Section 3.2), RADs are studied in Figure 10, Figure 11, Figure 12 and Figure 13. The evolution of the single ℓco-rotating sequence of rings has been studied in [3].
We considered the following16: , and , with boundary conditions17. In , , of Table 1, the ℓco-rotating and ℓcounter-rotating quadruplets of ℓco-rotating seeds have been analysed in the following two cases:
- (1)
- Spin (Section 3.1) We study the ℓcounter-rotating quadruplet in Figure 6, Figure 7, Figure 8 and Figure 9. In this case, we explore the evolution of the independently combined ℓco-rotating pairs and . Finally, we shall analyse in Figure 14 the ℓcounter-rotating pair model for the independently combined evolution of the doublet constituted by single disks having different relative rotation orientation and composed by an inner counter-rotating ring and an outer co-rotating ring . Description of each model and and is in Table 1.
- (2)
3.1. RADs Orbiting BHs with
We start considering RADs orbiting BHs with spin .
In Figure 6, we study the ℓcounter-rotating quadruplet . This is the combination of the ℓco-rotating seeds’ independent evolutions, forming a ℓcounter-rotating quadruplet orbiting the central spinning attractor, composed by two sets of ℓco-rotating rings. Stress model is considered with constant (for ) and (for ) and boundary conditions , , and . While the RAD inner-ringed structure is fast destroyed by the rings’ initial spreading, the inner boundary conditions at the RAD inner edge influence mostly the final phases of the RAD evolution and its accretion onto the attractor. The conditions at and are, in particular, differentiated. Even in this composite analysis of independent evolutions of counter-rotating sequences of rings, the formation of the final single (non-ringed) disk is defined by the emergence of a peak in density having a negligible radial drift. The maximum density reports traces of the initial ringed structure, locating the initial ring with maximum spreading.
Figure 6.
Combined (independent) evolution of the surface densities of the ℓcounter-rotating ring couples composed by two sets of ℓco-rotating rings for the Kerr spacetime with spin and stress model . Dimensionless time values for the different stages of evolution are signed on the panel. Radius are the initial radius of integration and are the marginally stable orbits for counter-rotating and co-rotating fluids, respectively. The initial density profile is model , where are defined in Table 1. System is the ℓcounter-rotating quadruplet . There are boundary conditions , and , with constant () and ().
Figure 6.
Combined (independent) evolution of the surface densities of the ℓcounter-rotating ring couples composed by two sets of ℓco-rotating rings for the Kerr spacetime with spin and stress model . Dimensionless time values for the different stages of evolution are signed on the panel. Radius are the initial radius of integration and are the marginally stable orbits for counter-rotating and co-rotating fluids, respectively. The initial density profile is model , where are defined in Table 1. System is the ℓcounter-rotating quadruplet . There are boundary conditions , and , with constant () and ().

The analysis in Figure 6 shows18 The RAD shows the inner structure evolve nearly independently from the RAD inner boundary condition, also from the combined evolutions of differently rotating ℓco-rotating rings with differences in the viscosity prescriptions, and with the spreading of the initial rings in the inner structure affecting the final (single) disk-density peak. The rings’ initial density has a less predominant role in determining the emergence and the features of the density maximum distributions of the final disk. As for the single ring case, the ℓco-rotating case, and the case of the Keplerian rings analysed in Section 2, the disk matter, in the final evolution, builds up at the inner edge.
The four phases of evolution of the ringed disc, highlighted in the Section 2 for the Keplerian case, are then reproduced also for the GR case. While both seeds ( and ) have fast growth and decrease early phases, the outer and inner rings of the entire RAD quadruplet are destroyed in the first phases, with the final RAD maximum density drifting radially. We repeated the analysis for the stress model in Figure 7, with the same onset on the viscosity prescriptions (with constant () and ()) and boundary conditions.
The analysis in Figure 7 confirms, for the stress model , the results discussed in relation to the stress model .
The evolution of a ℓcounter-rotating pair of rings could be studied as a limiting case of the combination of ℓco-rotating sequences. Hence, in Figure 14, we analysed the stress model with constant and boundary condition for an ℓcounter-rotating couple of rings composed by an outer co-rotating and a inner counter-rotating ring. The initial density profile is the combination of model and of Table 1. The combined rings form the couple , where radius . The rings therefore have the same viscosity prescription and boundary conditions, mimicking the evolution of a single ringed disk. For equal ring spread, the final single ring maximum is determined by the ring with larger density profile. Therefore, the inner counter-rotating torus, having smaller density , is destroyed in the earliest stage of RAD evolution.
Figure 7.
Same as Figure 6, for stress model .
Figure 7.
Same as Figure 6, for stress model .

Figure 8.
Same as Figure 6 for stress model .
Figure 8.
Same as Figure 6 for stress model .

Figure 9.
As in Figure 8 for stress model , the initial radius of integration is and boundary condition .
Figure 9.
As in Figure 8 for stress model , the initial radius of integration is and boundary condition .

Stress model is studied in Figure 8 with constant , for the quadruplet . The later time evolution at the RAD seed inner edge could be compared with the late time evolution within the stress model .
Stress model is investigated in Figure 9, for the same quadruplet, with constant and and boundary condition . The maximum point of density is characterized by a radial drift while, at later stages of evolution, as expected, the accreting matter decreases at the inner edge, preceded by a building-up phase.
In Appendix A, we explore the effects of a modified viscosity prescription mimicking an effective viscosity in the double rings interspace of an ℓco-rotating pair of co-rotating rings in the Kerr metric with spin . The initial density profile is model , and boundary condition ; the viscosity profile is adapted for the inter-disk-space interaction. We explore the early phase dynamics of the double system. Qualitatively, the simple modification of the viscosity profiles does not appear to affect the inter-disk evolution (while a quantitatively larger modification would require a further discussion on the boundary conditions, it can involve a different dynamic in the spacing region).
3.2. RADs Orbiting BHs with
In this Section, we consider a RAD and its central BH with . As first case, we will examine the initial density profile defined by the ℓcounter-rotating quadruplet composed of two sets of ℓco-rotating rings: the RAD formed by the combination of the models and of Table 1, that is, the ℓcounter–rotating quadruplet .
In the corresponding panels of Figure 10, it is evidenced how the inner ℓcounter-rotating couple is first destroyed and the ring spreading determines the single disk density distribution at the later times, with the different boundary conditions, or , and , or , determining the different RAD evolutions at later stages close to the inner edge. In Figure 11, the analysis is repeated for the stress model with constant and . Considering the early and final phases of the RAD evolution, we observe a building-up phase of the disk mass at the RAD inner edge, as well as for the faster spinning central attractor. However, in this case, this effect appears emerging while the inner-ringed structure of the ring aggregate is still well-defined. In this situation, nevertheless, it is remarkable to note the large ring spacings in the initial configuration. As was conjectured also for the corresponding evolutions of the single ℓco-rotating sequences in [3], this effect may be due to the presence of an accretion process which is developing along to distinct phases (or, possibly, interrupted phases of accretion). Accordingly, then, there is one phase dominated by the inner disk (regulated by the conditions at the inner edge) and a second driven by the outer ring (however, the inner boundary conditions appear to affect the entire seed evolution.) The combination of two independent evolutions does not alter this onset, appearing to characterize RADs with initial large ring spacing.
Figure 10.
Same as Figure 6 for the Kerr spacetime with spin and stress model . The initial density profile is model , where are defined in Table 1, with constant for and for . System is the ℓ counter-rotating quadruplet . The boundary conditions are , and .

Figure 11.
As the analysis shown in Figure 10 for stress model .
Figure 11.
As the analysis shown in Figure 10 for stress model .

Stress model is then analysed in Figure 12. Also, in this case there is a small radial drift for the maximum. The co-rotating and counter-rotating cases show some similarities (in the later evolution and close to the inner boundary conditions) for .
Figure 12.
Same as the analysis shown in Figure 10 for stress model .
Figure 12.
Same as the analysis shown in Figure 10 for stress model .

In Figure 13, stress model is investigated (see also Figure 9 for ). Hints of the inner ringed structure are present also in later times of the analysis.
Figure 13.
Same as Figure 10 for stress model , initial radius of integration , with boundary condition .
Figure 13.
Same as Figure 10 for stress model , initial radius of integration , with boundary condition .

4. Discussion
In this paper, our primary goals were twofold, consisting first in the analysis of the non-relativistic limit of the composite evolutions of GR tori, under different conditions and, secondarily, the investigation of the evolution of sequences of GR tori defined by different rotation orientation and different viscosity and boundary conditions. The analysis is also a test of the validity of the evolutions of ℓcounter-rotating sequences’ independent combination, obtained by comparing the ring sequences with equal rotation orientation and the evolution of their combinations (also in the non-relativistic case). Therefore, as described below, our major findings concern these two aspects. We investigated the combined independent evolutions of the general relativistic ringed disk and the evolution of the Keplerian multi-rings. We proved that results of this analysis reduce to the non-relativistic limit. The analysis of evolution for viscous Keplerian disks is used to deal with the case where the Keplerian approximation can be adopted. Results are derived for the general relativistic case comparing slow- and fast-spinning attractors. This work is part of the research line on the analysis of the diffusive evolution of thick, viscous GR disks. We have shown that GR evolution in [3] is reduced to the non-relativistic limit considered in Section 2. The independent combination of sequences in evolution with same or opposite rotation orientation is in general not qualitatively different from the evolution of the single sequence, in all cases considered featuring the occurrence of different combination of initial data and parameter values as viscosity prescription, or different boundary conditions, and in a similar way to the non-relativistic case. Then, comparison of the cases variations has been performed graphically, inspecting the evolution of the disk surface density for the two gravitational regimes. In all cases, therefore, an homogenization of the disk matter at final stage of the ringed-disk evolution is generally noticed and four phases within its time evolution are identified. Each ring of the separate sequence spreads inside the cluster, modifying its inner structure following the rings merging. As the original ringed structure disappears, a single disk appears. The final configuration will have a (well-defined) density peak and its evolution turns, in the final stages, dominated by its activity at the inner edge.
Finally, we discuss here some aspects related to the ringed-disk evolution under radius-dependent viscosity prescription. Model (I) in Table 1 prescribes a constant viscosity, while (II) and (III) models feature the viscosity term decreasing with the radius, being smaller far from the central attractor (the viscosity decreases faster with the radius in model (II)). In model (IV), the viscosity increases moving outwards. We consider the similarities and differences in the evolution of , depending on the choice of model, namely on whether a viscosity increases towards spatial infinity (model (IV)) rather than towards the central massive object (models (II) and (III)), and their different attribution with the spin of the black hole in the two regimes considered in our investigation. We stress however that, as in the analyses carried out here, the ring spacing (the interspace between the density maxima in the initial configuration) is rather small, the RAD evolution results in general dominated by the initial data and the physics at the RAD inner edge, rather than the viscosity prescription. We proceed by comparing the effects of the viscosity prescriptions at different spins, for the same boundary conditions. As expected, comparing Figure 13 with the upper left panel of Figure 12, the evolution at the inner edge and the process timescales are different for the two models (IV) and (III). The evolution of the disks at the inner edge is affected by the different model, appearing more complex and articulated in the different components also at later times for model (IV) (see also Figure 11 and Figure 12 for the comparison of models (II) and (III)). In the case of slower-spinning attractors, we compare Figure 9 with Figure 8—upper left panel for the (IV) and (III) models, respectively. We can observer a similar situation occurring for the BH spin . The differences emerging between the (II) and (III) models appear smaller, comparing Figure 7 (upper left panel) and Figure 8 (upper left panel), i.e., this would lead to investigating further whether for slow attractors the rate of the viscosity variation, decreasing with the radius r, is less relevant than for fast attractors in determining the RAD evolution.
In general RAD, density evolution follows the four phases evidenced also in [3,16] for the general relativistic frameworks. The RAD evolution depends mostly on the initial rings spreading and on initial ring densities (to a lesser extent). During the first phase, the ring components spread inwardly and outwardly in the RAD, modifying the RAD internal structure which is then “smoothed out” to form a single accretion disk with density maximum close to the initial maximum density of the ring component with greater spreading (maximum density). In other words, the RAD evolution is essentially the evolution of its internal structure in the initial stages even in the case of ℓcounter-rotating sequences. This situation, resulting in the formation of a single (smooth) disk (although retaining some traces of the initial radial inhomogeneity in density), becomes the case of a single disk in the final stages of the evolution of the orbital aggregate.
However, we adopted in this analysis, especially in the general relativistic case and for the evolution of each ℓcorotating sequence, a series of assumptions in part derived from the single-disk approach which have to be considered further for the case of ringed disks, either for the case of evolution from one initial density profile or for the combined evolution. It is clear that in the inter-disk space, for the ℓco-rotating sequences or combined independent evolutions different assumptions may be considered. We adopted for the ℓco-rotating sequences, and then combined in independent evolutions, an initial small inhomogeneity in density, hinting at the internal ringed profile of the orbiting disk—[46,47]. This onset requires the viscosity and torque roles to be further considered in relation to the rings’ inter-disk activity, especially for rings with opposite relative rotation orientation. On methodological viewpoint, in the perturbed equations (for the Keplerian as well as the GR case) we assumed the matter flux is carried forward only by viscosity and the ring spacing is assumed nearly vacuum. In the single-ring evolution, the outer part of the disk acts on the inner one, and the rate of angular momentum change is governed by torque term (due to viscosity) and the radial flow (the surface density term). The two disks’ interaction could be accounted for in Equation (3) in a limiting situation, as an added positive or negative mass rate term, for the approximation where the mass of the inner disk is replenished by the distant ring, while accreting in the central BH. The included term would act as the external source of mass. Within a “free-falling” assumption for the accretion flow, we would need to solve the geodesic equations for the flows, having a radial non-vanishing velocity component, with . Furthermore, the stress models have been extended at infinity (for the outer disk of each cluster) and in the region .
In Appendix A, we explore the effects of a modified viscosity prescription mimicking an effective viscosity in the double-ring inter-space of an ℓco-rotating pair of co-rotating rings in the Kerr metric with spin in the GR framework, exploring the early phase dynamics of the double system. The introduction of enhanced viscosity profiles does not appear to affect qualitatively the inter-disk evolution. Whereas a quantitatively larger modification would require a further discussion on the boundary conditions, it could affect more deeply the ring dynamics in the spacing region. We plan to explore this situation more in a future work. In Appendix B, we show the apparent images of co-rotating and counter-rotating disks orbiting a Kerr BH with spin . The figures show disk images in the different spacetimes considered in our analysis, from different observer points of view in two different models, for geometrically thin disks in Figure A2 and Figure A3, and in Figure A4) for geometrically thick disks.
5. Conclusions
We discussed the evolution of a ringed accretion disk composed of clusters of thin rings. To this end, we solved a diffusion-like equation for the RAD surface density defined by an initial density profile. The first part of this analysis was performed in the Keplerian approximation. In the general relativistic framework, we analysed the independent combined evolutions of ℓco-rotating sequences of rings orbiting a Kerr BH. The sequence evolutions from one wavy density profile, in both frameworks, are compared with the evolutions of combinations of rings having different characteristics (initial density, rotation orientation, viscosity prescriptions, boundary conditions). The two cases do not show significant differences; instead, the boundary conditions of the different ring densities and in some cases the different viscosity are a characterizing factor of the later stage of the evolution of the ringed disk at the inner edge where the accretion occurs, in agreement also with the analysis of [3,16]. This can also give clues on the technical point of view on the modelization related to the effective viscosity approximation in the inter-disk region, in case of collision among the ring components of ℓco-rotating or ℓcounter-rotating sequences. Some notes on this further analysis are in Appendix A.
In the first part of this analysis, we used the classical approach developed in [1] to introduce different approximations, serving also to fix conditions, concepts and notations, and initial data adopted in the following sections. We can consider the Keplerian approximation (holding often for the thin disks) as a limit of the general relativistic systems (for slow-spinning attractors with negligible mass). The equations governing the rings’ evolution follow the equations in the Newtonian limit. The analysis focused particularly on the process timescales in the initial phases of the cluster evolution. The clusters are composed of rings of different densities and spreading. In general, the ring spread regulates mainly the inner rings’ interaction with respect to ring densities.
The aggregate evolves proceeding with the fast and progressive disappearance of the ringed structure (this process is generally independent of the boundary conditions imposed on the inner edge), with the rings merging towards the formation of a single orbiting disk, having radially inhomogeneous density distribution. A maximum in density appears in the single final disk with a very small radial drift. The location of the disk maximum is generally related to the maximum density of the initial configuration, and to the initial ring with the larger spreading.
This can be described in detail: (I) Each ring spreads inwardly and outwardly inside the cluster. The RAD inner structure is consequently modified with the ring spacing reducing and the rings gradually merging. (II) The RAD ringed structure disappears with the formation of a single disk retaining, in the density radial distribution, fingerprints of the initial configuration. (III) The final disk emerges with a (well-defined) density peak. (IV) The single disk evolution is dominated by the accretion at the inner edge.
In the second part of this analysis, we examined the combined independent general relativistic evolutions of co-rotating and counter-rotating sequences with respect to the central Kerr BH of ℓco-rotating aggregates. The ℓco-rotating sequences investigated in this analysis were analysed in [3], solving a diffusion-like propagating equation for the RAD surface density with an initial modulated density profile. The equations for each ℓco-rotating sequence express the conservation of the toroidal component of the stress energy tensor and particle number. The relativistic equations are one-dimensional relativistic equations based on the approach developed in [4,5,6,7,8,9] for a single disk, and they reduce to the Lynden-Bell and Pringle case in the Newtonian limit.
We considered a set of combined different cases: (1) the BH spins and ; (2) different viscosity prescriptions; (3) different boundary conditions—as considered in Table 1. Finite and zero stress conditions at the RAD inner edge are discussed. Evolution for the case at or are differentiated, and differences appear also between the counter-rotating and the co-rotating seeds, even for slowly spinning central BH [3].
Comparing the evolutions of the ℓco-rotating sequences and the combined independent evolutions in the Keplerian case and the GR case show them to be a good fit with the evolutions for clusters of ℓco-rotating rings recovered from a wavy initial density profile, providing an insight on the modelization of the tori interactions in the viscous fluids case.
The initial ring spreading mostly determines the presence of the maximum density of the final disk. However, despite the accretion, disk activity is mostly concentrated closer to the disk inner edge (similarly to the single disk model); it has been observed that in some situations the conditions at the inner edge could also directly influence the entire cluster evolution, including the outer ring evolution.
For small density , close to the last stable circular radius, the disks evolved similarly to the Lynden-Bell and Pringle case, while closer to the situation is more complex. The analysis shows that the combination of the ℓcounter-rotating seed evolution is qualitatively similar to the ℓco-rotating seed evolution. (To test the reliability of the approach of independent combination of ℓco-rotating sequences, we considered a ℓcounter-rotating couple studied as a limiting case of the combination of ℓco-rotating sequences. The two rings have the same viscosity prescriptions and boundary conditions).
The processes involving the ℓco-rotating sequences, and therefore also the combined evolutions, appear less dependent on the different viscosity values. The disk in all evolutions appears to retain, in certain middle phases, a modulated internal density profile, clearly marked as inheritance and fingerprint of the tori initial density spreading and separation (the ringed-disk initial data as initial density profile).
In the evolution towards the single-disk formation by merging ring density initial difference appeared to be less relevant than the rings’ initial spreading difference.
A pronounced initial ring spacing in the cluster can be accompanied and connected to the presence of accretion into two phases (or also interrupted phases of accretion): a first phase dominating the dynamics at inner edge and driven mainly by the inner ring of the cluster, and a second phase where the major activity is concentrate in the outer ring. (In some cases, conditions at the RAD inner edge can have direct influence for the entire seed evolution).
In the ℓco-rotating sequence evolutions, the increase of the outer-ring mass at larger stages of evolution appears independent from the rings’ relative rotation orientation and the rings’ rotation with respect to the central BH.
The approximation adopted here may serve as an illustration of how the diffusion dynamics describes the two or multi-rings in the spacing region, i.e., the analysis of the spacing region dynamics. The observational aspects related to the ringed structures’ phenomenology can include the high-frequency quasi-periodic oscillations (HF-QPOs). In [48], for example, the possibility that the QPOs twin peak could be related to a ringed disk has been investigated, i.e., the twin peak has been investigated as correlated to the inhomogeneous density structure modelling a cluster of disks as considered here. In this context, several oscillation models have to be considered for each disk component and specifically for the inter-disk inner edges. Since QPOs are also often considered associated with oscillations of the inner edge, the complex internal structure, possibly also made of disks with relative opposite rotation, can open scenarios to numerous instabilities. QPOs could emerge in this context as the composition of natural oscillation modes for each disk, combined with the oscillatory phenomena of the inter-space between the rings, depending on the timescale of existence of ringed structures following the tori interaction.
Author Contributions
Conceptualization, D.P., Z.S. and V.K. All authors have contributed to read and agreed to the published version of the manuscript.
Funding
This research received no external funding.
Data Availability Statement
No new data were used or generated in this article.
Acknowledgments
V.K. acknowledges the Czech Science Foundation (ref. GM24-10599M).
Conflicts of Interest
The authors declare no conflicts of interest.
Appendix A. Modified Viscosity Prescription in the Region of Ring Interspace
In this Section, we explore the effects of a modified viscosity prescription mimicking an enhanced effective viscosity in the double-ring system interspace, exploring the early phases of dynamics of the ringed system. The artificial viscosity depends on the surface density of the two adjacent rings, acting in the initial merging times19. We test the viscosity modification with the spreading rings.
We consider, in Figure A1 in the GR framework, the evolution of the viscosity functions (left panels) and of the surface density (right panels) of an ℓco-rotating couple of co-rotating rings in the Kerr metric with spin , for viscosity model defined as
For model , quantities are constant, and in [3] the following two turbulent stress behaviours have been analysed20.
Based on this set-up, we modified the viscosity prescription as the inner and outer rings of the couple have viscosity , respectively, where
based on the stress model , considered in the case of Equation (A2) with constant and boundary condition .
Figure A1.
Evolution of the viscosity functions (left panels) and of the surface density (right panels) of an ℓco-rotating pair of co-rotating rings in the Kerr metric with spin . Radius is the marginally stable orbit for co-rotating particles. The initial density profile is model of Table 1. The viscosity profile is the function (upper panels) and (bottom panels), based on the stress model , considered in the case of Equation (A2) with and condition . Dashed line is the standard viscosity prescription at time .
Figure A1.
Evolution of the viscosity functions (left panels) and of the surface density (right panels) of an ℓco-rotating pair of co-rotating rings in the Kerr metric with spin . Radius is the marginally stable orbit for co-rotating particles. The initial density profile is model of Table 1. The viscosity profile is the function (upper panels) and (bottom panels), based on the stress model , considered in the case of Equation (A2) with and condition . Dashed line is the standard viscosity prescription at time .

The initial density profile is model of Table 1. Results of this analysis are shown in Figure A1 (the boundary condition is fixed to the marginally stable orbit for co-rotating fluids). Qualitatively, the small modification of the viscosity profiles does not appear to affect the inter-disk evolution. Larger modification, requiring however a further discussion on the boundary conditions, can involve a different dynamic in the spacing region.
Appendix B. The Double-Ring System
Direct and indirect images21: are presented for the thin disk components in Figure A3 and Figure A2 (and the thick disk model in Figure A4)22. Primary and secondary apparent images of each equatorial accretion disk model, components of the doublet around the Kerr BH, are shown as seen by a faraway observer, in the celestial plane, where are celestial coordinates [53].
Figure A2.
Apparent (gravitationally and Doppler-red-shifted) image of an equatorial thin disk in the Kerr BH spacetime with . There is , and . Each panel is for a different view angle . The observer is placed at asymptotic infinity.
Figure A2.
Apparent (gravitationally and Doppler-red-shifted) image of an equatorial thin disk in the Kerr BH spacetime with . There is , and . Each panel is for a different view angle . The observer is placed at asymptotic infinity.

Figure A3.
Apparent (gravitationally and Doppler-red-shifted) image of an equatorial thin disk in the Kerr BH spacetime with . There is , and . Each panel is for a different view angle . The observer is placed at asymptotic infinity.
Figure A3.
Apparent (gravitationally and Doppler-red-shifted) image of an equatorial thin disk in the Kerr BH spacetime with . There is , and . Each panel is for a different view angle . The observer is placed at asymptotic infinity.

Below, we report for convenience the horizon , the marginally circular orbit (photon circular orbit) , marginally bounded orbit and marginally stable orbits for co-rotating and counter-rotating particles, for BH with spin and respectively:
In Section 3 and Figure 5, Figure A2, Figure A3 and Figure A4, we have taken into account that the inner edge of an accretion disk is generally located in the interval , for counter-rotating and co-rotating disks, respectively. Thinner and smaller disks’ inner edges are located closer to the marginally stable orbits . The inner edges of thicker and fatter disks are closer to the marginally bounded circular orbit . For example, in the thick disk, as the Polish doughnut model (see [40]), we considered in the torus of Figure 5 and Figure A4 disks having inner edge are quiescent, and there is no accretion cusp—[30,40]. We have used this criterion in Section 3 for the inner edge of the general relativistic disks. As discussed in the text, inner edges on the marginally stable orbits or at different radius imply different stress conditions.
Figure A4.
Apparent image of an equatorial thick disk in the Kerr BH spacetime with as seen by a distant observer at different inclination angle indicated on the panels. Each panel is for a different view angle . There is , and .
Figure A4.
Apparent image of an equatorial thick disk in the Kerr BH spacetime with as seen by a distant observer at different inclination angle indicated on the panels. Each panel is for a different view angle . There is , and .

Notes
| 1 | With rapid multiple phases of accretion, this effect could provide a way to increase the mass accretion rate and the mass of the super-massive black hole. |
| 2 | There are several models of corona accretion framing the AGN X-ray [19,20,21,22]. Our analysis here focuses on the accretion disk morphology and its possible influence on the emission spectra, independently of the specifics of the accretion and emission processes. On the other hand, the existence and significance of peaks in the luminosity profiles from sequences of general relativistic orbiting disks, having the same rotation orientation, have been presented in [3]. |
| 3 | These might be observable by the planned X-ray observatory NewATHENA: (Advanced Telescope for High ENergy Astrophysics): https://www.cosmos.esa.int/web/athena (accessed on 2 March 2025). |
| 4 | Spreading of viscous disks in the relativistic regime was also developed in [12]. In this approach, the RAD evolution and independent combined evolution has been studied in [16]. |
| 5 | Only radial advection is dominant when the assumption of geometrical thinness is justified and, therefore, the problem is essentially radial. A similar geometrical approximation also holds for general relativistic geometrically thick disks which are essentially governed by radial pressure gradients on the disk equatorial plane; therefore, such disks are also essentially a one-dimensional (radial) system. In the thin disks, on the other hand, because the viscous time is much longer than the dynamical timescale, during the viscous processes the disk vertical structure can be considered in hydrostatic equilibrium and therefore neglected. |
| 6 | For a Keplerian disk, the radial (drift) velocity in Equation (2) induced by the viscous torque is |
| 7 | The equation is independent of the fluid rotation orientation. |
| 8 | Assuming time-steady disks ; integrating radially the equation within this assumption at disk inner edge , the viscous torque vanishes (and the mass flow is constant at every radius). Condition (marginally stable circular orbit) is assumed; as at , matter may radially infall (without centrifugal effects) in the general relativistic onset. |
| 9 | |
| 10 | Surface densities and of Equation (5) are considered to model two distinct profiles for the RAD density distribution. The physical distinction between the two profiles is fixed by the parameters and . In the integrations studied in this section, the density profile describes the number of rings (maximum points of the RAD density function), the height of the maximum (value of the maximum density in the single ring), spacing between the rings, and the spreading of the maximum (i.e., extension of the single ring on the equatorial plane). Therefore, the parameters of the functions describing the density profile fix these quantities (only). Obviously, in certain limits on r, the profile can reduce to . The two distinct functional forms (,) were adopted for convenience for the integrations of the two profiles evolved, separately and in combination, in Figure 4. |
| 11 | The issue of the boundary conditions on the density and its radial derivative at the inner edge will also be treated in the general relative case in the sequel of this analysis. |
| 12 | In the first approximation, the viscosity is the most relevant factor when the viscosity fluctuation in the RAD distribution is the greatest. |
| 13 | Parameter is the metric spin, where total angular momentum is J and the gravitational mass parameter is M. A Kerr BH is defined by the condition . We adopt the geometrical units and the signature; Latin indices run in . The radius r has unit of mass , and the angular momentum units of , the velocities and with and . For the sake of convenience, we always consider the dimensionless energy an angular momentum per unit of mass . |
| 14 | For the barotropic tori, the tori centers are the points of maximum pressure and density in the disks, while the inner edge is the point of minimum density and pressure. |
| 15 | We stress that the tori are orbiting (not–self gravitating) around a central Kerr BH of fixed mass and spin. The accretion feedback on the BH parameter is not considered. The shape of tori is reduced to an equi-potential surface. In fact, in the geometrically thick Polish doughnut (P-D) tori models, only the Euler equation describes the axially symmetric stationary GRHD perfect fluid barotropic tori. The equation governs the force balance in the disk, composed by one-species particles. The Euler equation encodes the centrifugal, pressure and gravitational forces, which are dominant with respect to the dissipative ones in determining the disk instability. In these models, the von Zeipel condition holds, and the surfaces of constant relativistic velocity and of constant specific angular momentum ℓ coincide. Therefore, we use the rotation law independently of the equation of state. These tori are optical opaque, and radiation-pressure supported, cooled by advection (with low viscosity) and with super-Eddington luminosity. The accretion occurs from a Roche lobe overflow from the tori cusps by hydro-mechanic instability. These symmetry conditions imply that the toroidal surfaces are closed-cusped or closed-quiescent (without cusp). The maximum density points in the disk (and ringed disk) are fixed, and the pressure gradients (from the Euler equations) are regulated by the gradients of an effective potential function for the fluid parametrized with constant ℓ and regulated by the force balance in the disk [41], where equipressure surfaces are the toroidal surfaces given by the equipotential surfaces of the effective potential. The minimum of the effective potential are the maxima of pressure in the torus (torus center ), and the minimum of pressure are the surfaces cusp for closed cusped tori—see [40]. |
| 16 | The location of the inner edge of the innermost ring is fixed considering or , and constrained by the condition , for counter-rotating and co-rotating tori, respectively (see Section 3 and Appendix A). Radii are functions of the BH spin a and, for co-rotating (counter-rotating) disks, the radii and their difference, , decrease (increase) in magnitude with the spin—[3,16,30,42]. The values of for and are given in Appendix B. This range is spin-dependent, while the precise location of the inner edge in the range is arbitrary, with smaller-cusped disks having, in general, inner edges close to . The extension of the radial range for the inner edge (setting also the disk maximum extension) and its location with respect to the central attractor depend uniquely on the BH spin. In Appendix A are further notes on disk construction—see also [16,30]. The selection of other parameters such as the viscosity constants or the number of rings displayed in Table 1 has been done to more efficiently consider the different effects of the parameters on the evolution in comparison with the literature. The viscosity prescriptions have been selected from the study of the ℓco-rotating sequences in [3] and the analyses of the single disk evolution [4,5,6,7,8,9], where the physical relevance for the single disk is also explained at length. |
| 17 | The issue of finite or vanishing stress at the ISCO (marginally stable circular orbit) is still a debated (and controversial) issue, as the adoption of either of the two conditions requires a careful discussion of the radial gradients at the ISCO. This problematic aspect of the disk modelization is inherited from the single-disk analysis in GR and related to the disk inner-edge definition. This issue is complicated, in the RAD framework, by the existence of inter-disk inner edges, shaping the internal ringed structure of the disk. Therefore, two main situations may occur in the RAD framework: (1) tRhe single ring inner edge can be located at radius smaller than the marginally stable orbit (ISCO); (2) In the case of ℓcounter-rotating rings orbiting the central attractor, the two corresponding ISCO radii for co-rotating and counter-rotating rings need to be taken into account together. In general, two conditions have been explored based on the quantity and its radial gradient, evaluated at the marginally stable circular orbit: the so-called “finite ISCO stress” condition and the “vanishing ISCO stress” condition, respectively. In the single ring model, there is the requirement that the first derivative of the quantity vanishes at the ISCO (because under the usual circular orbit assumption), a feature characterizing any finite ISCO stress (in the finite stress condition, the radial gradient of vanishes). Vice versa, for the “vanishing ISCO stress” condition, vanishes at the ISCO. See also [43], where geometrically thin accretion disks crossing the ISCO are studied in 3D pseudo-Newtonian simulation with the zero-torque boundary condition at the radius. A GRMHD simulation investigating the magnetic stresses close to ISCO is in [44], where the radiation edge in magnetized BH accretion disc is considered. In [45], the magnetic torque at ISCO is studied with a 3D simulation of a thin accretion disk orbiting a non-spinning BH. |
| 18 | Matter accretes into the central BH from the inner edge of the innermost ring. The accreting flow from the ringed disk eventually crosses the BH horizon at . Radius , for and , is in Appendix B (note, on the equatorial plane, the outer ergosurface is independent on the spin and it is located at ). |
| 19 | Note, an evaluation of the torsion in the spacing area in the first instances of the evolution could provide an indication of the effective viscosity felt in the later stages of evolution. |
| 20 | There is (from the stability conditions in the disk evolution). Note the case (Kramer’s opacity parametrization) is related to the free-free (or bound-free) scattering throughout the ring—see, for further details, [4,5,6,7,8,9]) |
| 21 | Most of the analysis in this section has been performed with Gradus.jl “Spacetime generic, general relativistic ray-tracing (GRRT) in Julia”, https://github.com/astro-group-bristol/Gradus.jl, accessed on 2 March 2025 [49] (using DifferentialEquations.jl [50] and ForwardDiff.jl [51] packages), written in Julia programming language [52]: (https://julialang.org/release, accessed on 2 March 2025). |
| 22 | Colours indicate combined gravitational and Doppler shifts. The false colour represents the redshift of the emission (largest values for lighter colours) that comes from the surface of the disk. |
References
- Lynden-Bell, D.; Pringle, J.E. The evolution of viscous discs and the origin of the nebular variables. MNRAS 1974, 168, 603–637. [Google Scholar] [CrossRef]
- Pringle, J.E. Accretion discs in astrophysics. ARA&A 1981, 19, 137–162. [Google Scholar]
- Pugliese, D.; Stuchlik, Z.; Karas, V. Notes on the general relativistic viscous ringed disc evolution. MNRAS 2024, 534, 2875–2893. [Google Scholar]
- Balbus, S.A. The general relativistic thin disk evolution equation. MNRAS 2017, 471, 4832–4838. [Google Scholar] [CrossRef]
- Balbus, S.A.; Mummery, A. The evolution of Kerr disks and late-time tidal disruption event light curves. MNRAS 2018, 481, 3348–3356. [Google Scholar] [CrossRef]
- Balbus, S.A.; Mummery, A. An upper observable black hole mass scale for tidal destruction events with thermal X-ray spectra. MNRAS 2021, 505, 1629–1644. [Google Scholar]
- Mummery, A.; Balbus, S.A. The spectral evolution of disk dominated tidal disruption events. MNRAS 2000, 492, 5655–5674. [Google Scholar] [CrossRef]
- Mummery, A. A unified model of tidal destruction events in the disk-dominated phase. arXiv 2021, arXiv:2104.06212. [Google Scholar]
- Mummery, A.; Balbus, S.A. Evolution of relativistic thin disks with a finite ISCO stress I. Stalled accretion. MNRAS 2019, 489, 132–142. [Google Scholar] [CrossRef]
- Nixon, C.J.; Pringle, J.E. Accretion disks with non-zero central torque. New Astron. 2021, 85, 101493. [Google Scholar] [CrossRef]
- Frank, J.; King, A.; Raine, D.J. Accretion Power in Astrophysics, 3rd ed.; Cambridge University Press: Cambridge, UK, 2002. [Google Scholar]
- Riffert, H. The Dynamics of a Viscous Gas Ring around a Kerr Black Hole. Astrophys. J. 2000, 529, 119–126. [Google Scholar] [CrossRef]
- Perego, A.; Dotti, M.; Colpi, M.; Volonteri, M. Mass and spin co-evolution during the alignment of a black hole in a warped accretion disc. MNRAS 2009, 399, 2249–2263. [Google Scholar] [CrossRef]
- Mayer, M.; Pringle, J.E. Variability of black hole accretion disks: The cool, thermal disk component. MNRAS 2006, 368, 379–396. [Google Scholar] [CrossRef][Green Version]
- Falcke, H.; Melia, F. Accretion disk evolution with wind infall. 1. General solution and application to Sgr A*. Astrophys. J. 1997, 479, 740. [Google Scholar] [CrossRef][Green Version]
- Pugliese, D.; Stuchlik, Z.; Karas, V. On the Viscous Ringed Disk Evolution in the Kerr Black Hole Spacetime. Universe 2024, 10, 435. [Google Scholar] [CrossRef]
- Sochora, V.; Karas, V.; Svoboda, J.; Dovciak, M. Black hole accretion rings revealed by future X-ray spectroscopy. MNRAS 2011, 418, 276–283. [Google Scholar] [CrossRef][Green Version]
- Karas, V.; Sochora, V. Extremal energy shifts of radiation from a ring near a rotating black hole. Astrophys. J. 2010, 725, 1507–1515. [Google Scholar] [CrossRef]
- Wilkins, D.R.; Gallo, L.C. The Comptonization of accretion disc X-ray emission: Consequences for X-ray reflection and the geometry of AGN coronae. MNRAS 2015, 448, 703–712. [Google Scholar] [CrossRef]
- Laloux, B.; Georgakakis, A.; Alexander, D.M.; Buchner, J.; Andonie, C.; Acharya, N.; Aird, J.; Alonso-Tetilla, A.V.; Bongiorno, A.; Hickox, R.C.; et al. Accretion properties of X-ray AGN: Evidence for radiation-regulated obscuration with redshift-dependent host galaxy contribution. MNRAS 2024, 532, 3459–3479. [Google Scholar] [CrossRef]
- Barlow-Hall, C.L.; Delaney, J.; Aird, J.; Evans, P.A.; Osborne, J.P.; Watson, M.G. Constraints on the X-ray luminosity function of AGN at z = 5.7–6.4 with the Extragalactic Serendipitous Swift Survey. MNRAS 2023, 519, 6055–6064. [Google Scholar] [CrossRef]
- Laha, S.; Ricci, C.; Mather, J.C.; Behar, E.; Gallo, L.C.; Marin, F.; Mbarek, R.; Hankla, A. X-ray properties of coronal emission in radio quiet Active Galactic Nuclei. arXiv 2024, arXiv:2412.11321. [Google Scholar] [CrossRef]
- Volonteri, M.; Sikora, M.; Lasota, J.-P. The Evolution of Active Galactic Nuclei and their Spins. ApJ 2007, 667, 704. [Google Scholar] [CrossRef]
- Volonteri, M. Gravitational Recoil: Signatures on the Massive Black Hole Population. ApJ 2007, 663, L5. [Google Scholar] [CrossRef]
- Volonteri, M. Formation of supermassive black holes. A & AR 2010, 18, 279. [Google Scholar]
- Li, L.X. Accretion, Growth of Supermassive Black Holes, and Feedback in Galaxy Mergers. MNRAS 2012, 424, 1461. [Google Scholar] [CrossRef]
- Oka, T.; Tsujimoto, S.; Iwata, Y.; Nomura, M.; Takekawa, S. Millimetre-wave emission from an intermediate-mass black hole candidate in the Milky Way. Nat. Astron. 2017, 1, 709–712. [Google Scholar] [CrossRef]
- Kawakatu, N.; Ohsuga, K. New method for exploring super-Eddington active galactic nuclei by near-infrared observations. MNRAS 2011, 417, 2562–2570. [Google Scholar] [CrossRef][Green Version]
- Allen, S.W.; Dunn, R.J.H.; Fabian, A.C.; Taylor, G.B.; Reynolds, C.S. The relation between accretion rate and jet power in x-ray luminous elliptical galaxies. MNRAS 2006, 372, 21. [Google Scholar] [CrossRef]
- Pugliese, D.; Stuchlík, Z. Ringed accretion disks. Astrophys. J. 2015, 221, 25. [Google Scholar] [CrossRef]
- Peißker, F.; Eckart, A.; Zajaček, M.; Ali, B.; Parsa, M. Indications of a Population of Faint Fast-moving Stars inside the S2 Orbit–S4711 on a 7.6 yr Orbit around Sgr A*. ApJ 2020, 899, 50. [Google Scholar] [CrossRef]
- Peißker, F.; Zajaček, M.; Labadie, L.; Bordier, E.; Eckart, A.; Melamed, M.; Karas, V. A binary system in the S cluster close to the supermassive black hole Sagittarius A*. Nat. Commun. 2024, 15, 10608. [Google Scholar] [CrossRef] [PubMed]
- Bardeen, J.M.; Petterson, J.A. The Lense-Thirring Effect and Accretion Disks around Kerr Black Holes. Astrophys. J. 1975, 195, L65. [Google Scholar] [CrossRef]
- Nealon, R.; Price, D.; Nixon, C. On the Bardeen–Petterson effect in black hole accretion disks. MNRAS 2015, 448, 1526. [Google Scholar] [CrossRef]
- Martin, R.G.; Nixon, C.; Lubow, S.H.; Armitage, P.J.; Price, D.J.; Dogan, S.; King, A. The Kozai-Lidov Mechanism in Hydrodynamical Disks. Astrophys. J. 2014, 792, L33. [Google Scholar] [CrossRef]
- King, A.; Nixon, C. Misaligned Accretion and Jet Production. Astrophys. J. 2018, 857, L7. [Google Scholar] [CrossRef]
- Nixon, C.; King, A.; Price, D. Tearing up the disk: Misaligned accretion on to a binary. MNRAS 2013, 434, 1946. [Google Scholar] [CrossRef]
- Nixon, C.J.; King, A.R.; Price, D.J. Rapid AGN accretion from counter-rotating discs. MNRAS 2012, 422, 2547. [Google Scholar] [CrossRef]
- King, A.R.; Lubow, S.H.; Ogilvie, G.I.; Pringle, J.E. Aligning spinning black holes and accretion disks. MNRAS 2005, 363, 49. [Google Scholar] [CrossRef]
- Abramowicz, M.A.; Fragile, P.C. Black Hole Accretion Disks. Living Rev. Relativ. 2013, 16, 1. [Google Scholar] [CrossRef]
- Boyer, R.H. Geodesic Killing orbits and bifurcate Killing horizons. Proc. R. Soc. Lond. A 1969, 311, 245. [Google Scholar]
- Carter, B. Global Structure of the Kerr Family of Gravitational Fields. Phys. Rev. 1968, 174, 1559. [Google Scholar] [CrossRef]
- Armitage, P.J.; Reynolds, C.S.; Chiang, J. Simulations of Accretion Flows Crossing the Last Stable Orbit. ApJ 2001, 548, 868. [Google Scholar] [CrossRef]
- Beckwith, K.; Hawley, J.F.; Krolik, J.H. Where is the radiation edge in magnetized black hole accretion discs? MNRAS 2008, 390, 21–38. [Google Scholar] [CrossRef]
- Shafee, R.; McKinney, J.C.; Narayan, R.; Tchekhovskoy, A.; Gammie, C.F.; McClintock, J.E. Three-Dimensional Simulations of Magnetized Thin Accretion Disks around Black Holes: Stress in the Plunging Region. ApJ 2008, 687, L25. [Google Scholar] [CrossRef]
- Pugliese, D.; Stuchlik, Z. Lense—Thirring effect on accretion flow from counter-rotating tori. MNRAS 2022, 512, 5895–5926. [Google Scholar] [CrossRef]
- Pugliese, D.; Stuchlik, Z. Inter—disks inversion surfaces. EPJC 2024, 84, 1082. [Google Scholar] [CrossRef]
- Pugliese, D.; Stuchlík, Z. Limiting effects in clusters of misaligned toroids orbiting static SMBHs. MNRAS 2020, 493, 4229. [Google Scholar] [CrossRef]
- Baker, F.; Young, A. Gradus.jl; Version 0.1.0.; Zenodo: Bruxelles/Brussel, Belgium, 2022. [Google Scholar] [CrossRef]
- Rackauckas, C.; Nie, Q. DifferentialEquations.jl —A Performant and Feature-Rich Ecosystem for Solving Differential Equations in Julia. J. Open Res. Softw. 2017, 1, 5. [Google Scholar] [CrossRef]
- Revels, J.; Lubin, M.; Papamarkou, T. Forward-Mode Automatic Differentiation in Julia. arXiv 2016, arXiv:1607.07892. [Google Scholar] [CrossRef]
- Bezanson, J.; Edelman, A.; Karpinski, S.; Shah, V.B. Julia: A fresh approach to numerical computing. SIAM Rev. 2017, 59, 65–98. [Google Scholar] [CrossRef]
- Bardeen, J.M. Black Holes; DeWitt, C., DeWitt, B.S., Eds.; Gordon & Breach: New York, NY, USA, 1973; p. 215. [Google Scholar]
Disclaimer/Publisher’s Note: The statements, opinions and data contained in all publications are solely those of the individual author(s) and contributor(s) and not of MDPI and/or the editor(s). MDPI and/or the editor(s) disclaim responsibility for any injury to people or property resulting from any ideas, methods, instructions or products referred to in the content. |
© 2025 by the authors. Licensee MDPI, Basel, Switzerland. This article is an open access article distributed under the terms and conditions of the Creative Commons Attribution (CC BY) license (https://creativecommons.org/licenses/by/4.0/).





