The Iwasawa–Taniguchi Effect in Compton-thick Seyfert 2 Galaxies with Extended Hard X-Ray Emission
Abstract
1. Introduction
2. Observations and Data Reduction
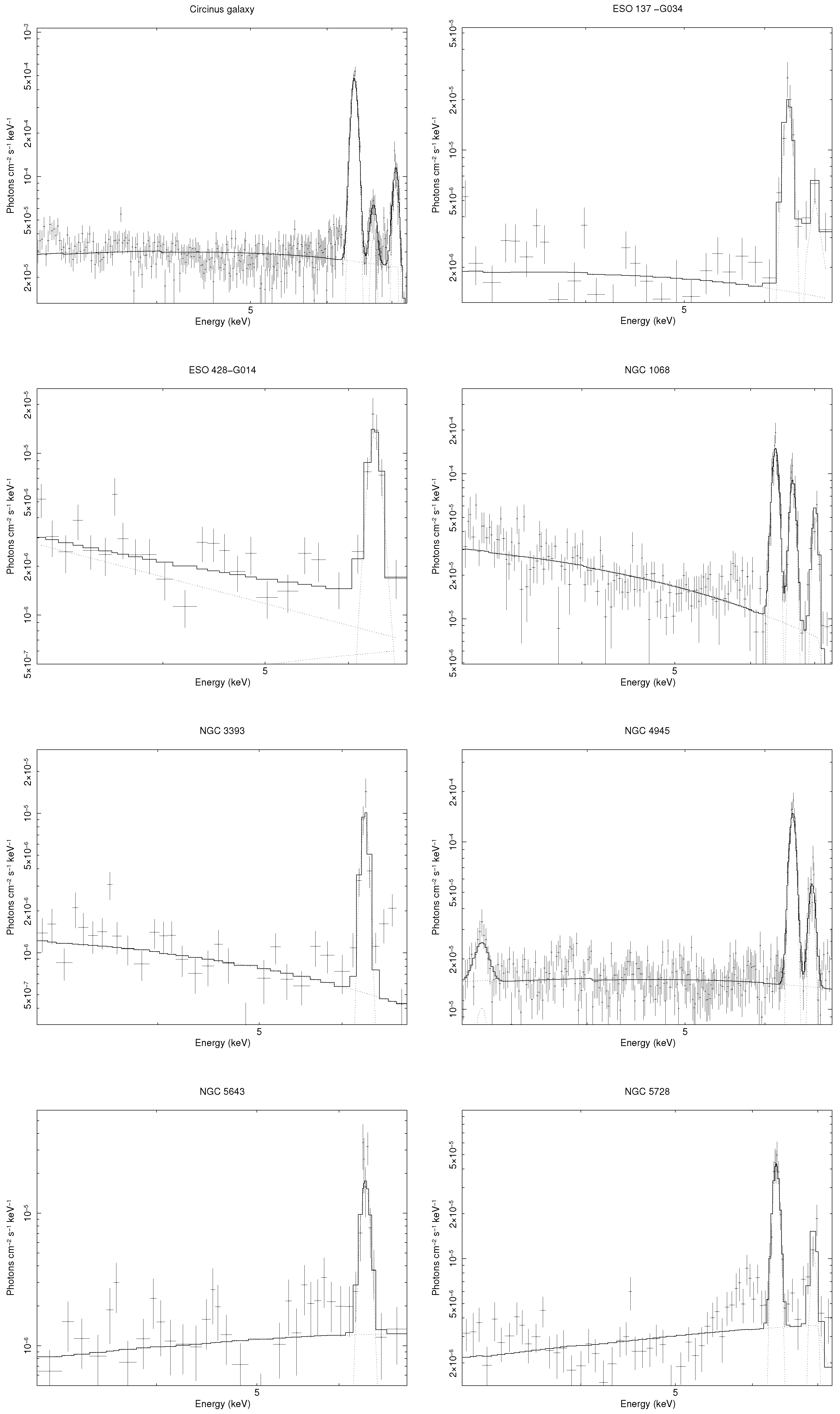
3. Spectral Fitting
4. Discussion
4.1. The Impact of the Nucleus on the Extended Region
4.2. The Production Efficiency of the Fe K Line
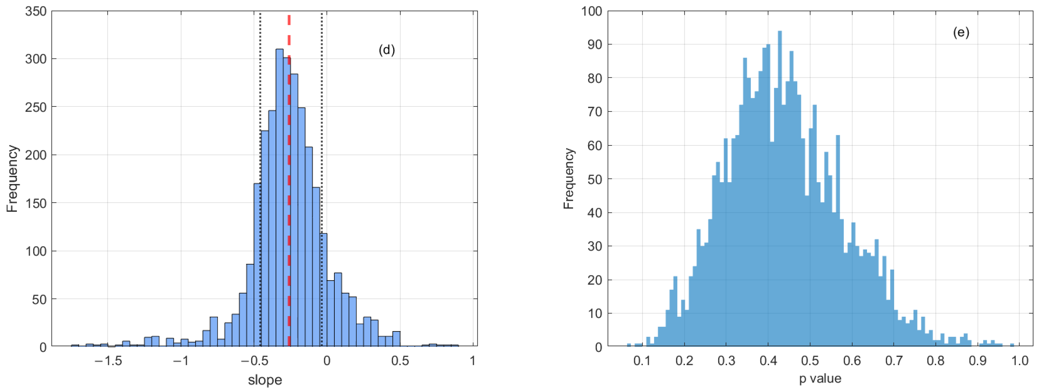
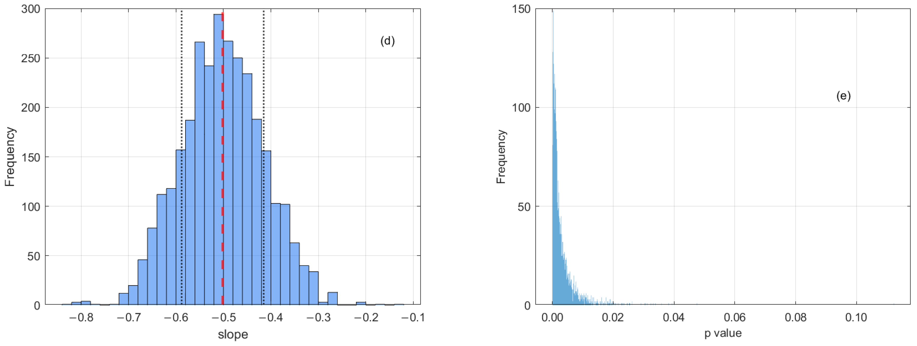
4.3. Iwasawa-Taniguchi Effect and Redshift
5. Conclusions
- Our preliminary analysis suggests a possible difference in the slope of the Baldwin effect between the nuclear and extended regions.The observational data indicate that the slope in the nuclear region (∼) is flatter than that in the extended region (∼), suggesting that the ‘Iwasawa-Taniguchi’ effect may exhibit region-dependent characteristics.
- The production efficiency of the Fe K line appears to be higher in the nuclear region than in the extended region. This difference may result from multiple factors (e.g., iron abundance, angle of inclination, and column density), which require further investigation.
- Both the Fe K line luminosity and reflection continuum luminosity in the extended region correlate positively with the nuclear luminosity, indicating that the central AGN may influences the extended emission.
- In the nuclear region, the Fe K equivalent width is inversely correlated with both nuclear luminosity and redshift, with the correlation with redshift appearing stronger. Conversely, in the extended region, no significant inverse correlation with redshift is discernible.
- The above conclusions are all derived from the preliminary fitting results based on a small sample of eight cases, and thus have certain limitations. Due to the limited sample size, the observed relationships or trends may be influenced by random fluctuations and may not stably reflect the overall situation. The current analysis is still in the exploratory stage, and the patterns or associations discovered need to be further verified through larger and more representative samples as well as more appropriate models. Increasing the sample size and adopting more rigorous statistical methods in the future will help improve the reliability and general applicability of the conclusions, thereby clarifying the true relationships among the variables.
Author Contributions
Funding
Data Availability Statement
Conflicts of Interest
Abbreviations
| EW | Equivalent width |
| NED | NASA/IPAC Extragalactic Database |
| CIAO | Chandra Interactive Analysis of Observations |
| CALDB | Calibration Data Base |
Appendix A. Nuclear Region EW for Powerlaw Model


Appendix B. Nuclear Region EW for Pexrav Model


Appendix C. Extended Region EW for Pexrav Model


Appendix D












| 1 | http://cxc.harvard.edu/ciao/threads/merge_all/, accessed on 1 October 2023. |
| 2 | http://cxc.harvard.edu/ciao/PSFs/chart2/, accessed on 5 March 2024. |
| 3 | http://cxc.harvard.edu/ciao/threads/marx/, accessed on 5 March 2024. |
| 4 | PIMMS v4.14; https://cxc.harvard.edu/toolkit/pimms.jsp, accessed on 2 July 2024. |
| 5 | Extensive tests of Cstat with binned data and comparisons with χ2; are presented in the Appendix of Lanzuisi et al. [34]. |
| 6 | The inclination angle [38] between the observer’s line-of-sight and the symmetry axis of the torus is given by , where corresponds to a face-on viewing angle and corresponds to an edge-on viewing angle. |
References
- Shu, X.W.; Yaqoob, T.; Wang, J.X. The Cores of the Fe Kα Lines in Active Galactic Nuclei: An Extended Chandra High Energy Grating Sample. Astrophys. J. Suppl. Ser. 2010, 187, 581–606. [Google Scholar] [CrossRef]
- Liu, T.; Wang, J.X. The Difference in Narrow Fe Kα Line Emission Between Seyfert 1 and Seyfert 2 Galaxies. Astrophys. J. 2010, 725, 2381–2391. [Google Scholar] [CrossRef]
- Andonie, C.; Bauer, F.E.; Carraro, R.; Arévalo, P.; Alexander, D.M.; Brandt, W.N.; Buchner, J.; He, A.; Koss, M.J.; Ricci, C.; et al. Localizing narrow Fe Kα emission within bright AGN. Astron. Astrophys. 2022, 664, A46. [Google Scholar] [CrossRef]
- Tanimoto, A.; Ueda, Y.; Odaka, H.; Yamada, S.; Ricci, C. NuSTAR Observations of 52 Compton-thick Active Galactic Nuclei Selected by the Swift/Burst Alert Telescope All-sky Hard X-Ray Survey. Astrophys. J. Suppl. Ser. 2022, 260, 30. [Google Scholar] [CrossRef]
- Matt, G.; Perola, G.C.; Fiore, F.; Guainazzi, M.; Nicastro, F.; Piro, L. The BeppoSAX observation of Mrk 766. arXiv 2000. [Google Scholar] [CrossRef]
- Bauer, F.E.; Arévalo, P.; Walton, D.J.; Koss, M.J.; Puccetti, S.; Gandhi, P.; Stern, D.; Alexander, D.M.; Baloković, M.; Boggs, S.E.; et al. NuSTAR Spectroscopy of Multi-component X-Ray Reflection from NGC 1068. Astrophys. J. 2015, 812, 116. [Google Scholar] [CrossRef]
- Marinucci, A.; Miniutti, G.; Bianchi, S.; Matt, G.; Risaliti, G. A Chandra view of the clumpy reflector at the heart of the Circinus galaxy. Mon. Not. R. Astron. Soc. 2013, 436, 2500–2504. [Google Scholar] [CrossRef]
- Marinucci, A.; Bianchi, S.; Fabbiano, G.; Matt, G.; Risaliti, G.; Nardini, E.; Wang, J. Spatially resolved Fe K spectroscopy of NGC 4945. Mon. Not. R. Astron. Soc. 2017, 470, 4039–4047. [Google Scholar] [CrossRef]
- Fabbiano, G.; Elvis, M.; Paggi, A.; Karovska, M.; Maksym, W.P.; Raymond, J.; Risaliti, G.; Wang, J. Discovery of a Kiloparsec Extended Hard X-Ray Continuum and Fe-Kα from the Compton Thick AGN ESO 428-G014. Astrophys. J. Lett. 2017, 842, L4. [Google Scholar] [CrossRef]
- Fabbiano, G.; Paggi, A.; Siemiginowska, A.; Elvis, M. Chandra Detection of the Circumnuclear Molecular Torus of the Compton-thick Active Galactic Nucleus in NGC 5643. Astrophys. J. Lett. 2018, 869, L36. [Google Scholar] [CrossRef]
- Ma, J.; Elvis, M.; Fabbiano, G.; Baloković, M.; Maksym, W.P.; Jones, M.L.; Risaliti, G. Is Extended Hard X-Ray Emission Ubiquitous in Compton-thick AGN? Astrophys. J. 2020, 900, 164. [Google Scholar] [CrossRef]
- Jones, M.L.; Parker, K.; Fabbiano, G.; Elvis, M.; Maksym, W.P.; Paggi, A.; Ma, J.; Karovska, M.; Siemiginowska, A.; Wang, J. Extended X-Ray Emission in Compton Thick AGN with Deep Chandra Observations. Astrophys. J. 2021, 910, 19. [Google Scholar] [CrossRef]
- Tzanavaris, P.; Yaqoob, T.; LaMassa, S. Ubiquity and magnitude of large FeK α equivalent widths in AGN extended regions. Phys. Rev. D 2023, 108, 123037. [Google Scholar] [CrossRef]
- Fabbiano, G.; Siemiginowska, A.; Paggi, A.; Elvis, M.; Volonteri, M.; Mayer, L.; Karovska, M.; Maksym, W.P.; Risaliti, G.; Wang, J. Deep Chandra Observations of ESO 428-G014. IV. The Morphology of the Nuclear Region in the Hard Continuum and Fe Kα Line. Astrophys. J. 2019, 870, 69. [Google Scholar] [CrossRef]
- Trindade Falcao, A.; Fabbiano, G.; Elvis, M.; Karovska, M.; Maksym, W.; Paggi, A. Discovery of kpc-scale semi-relativistic Fe K emission in NGC 5728. In Proceedings of the AAS/High Energy Astrophysics Division, Horshoe Bay, TX, USA, 7–12 April 2024; Volume 21, p. 202.06. [Google Scholar]
- Ghisellini, G.; Haardt, F.; Matt, G. The contribution of the obscuring torus to the X-ray spectrum of Seyfert galaxies: A test for the unification model. Mon. Not. R. Astron. Soc. 1994, 267, 743–754. [Google Scholar] [CrossRef]
- Hicks, E.K.S.; Davies, R.I.; Malkan, M.A.; Genzel, R.; Tacconi, L.J.; Müller Sánchez, F.; Sternberg, A. The Role of Molecular Gas in Obscuring Seyfert Active Galactic Nuclei. Astrophys. J. 2009, 696, 448–470. [Google Scholar] [CrossRef]
- Prieto, M.A.; Mezcua, M.; Fernández-Ontiveros, J.A.; Schartmann, M. The central parsecs of active galactic nuclei: Challenges to the torus. Mon. Not. R. Astron. Soc. 2014, 442, 2145–2164. [Google Scholar] [CrossRef]
- Iwasawa, K.; Taniguchi, Y. The X-Ray Baldwin Effect. Astrophys. J. Lett. 1993, 413, L15. [Google Scholar] [CrossRef]
- Baldwin, J.A. Luminosity Indicators in the Spectra of Quasi-Stellar Objects. Astrophys. J. 1977, 214, 679–684. [Google Scholar] [CrossRef]
- Bianchi, S.; Guainazzi, M.; Matt, G.; Fonseca Bonilla, N. On the Iwasawa-Taniguchi effect of radio-quiet AGN. Astron. Astrophys. 2007, 467, L19–L22. [Google Scholar] [CrossRef]
- Page, K.L.; O’Brien, P.T.; Reeves, J.N.; Turner, M.J.L. An X-ray Baldwin effect for the narrow Fe Kα lines observed in active galactic nuclei. Mon. Not. R. Astron. Soc. 2004, 347, 316–322. [Google Scholar] [CrossRef]
- Jiang, P.; Wang, J.X.; Wang, T.G. On the X-Ray Baldwin Effect for Narrow Fe Kα Emission Lines. Astrophys. J. 2006, 644, 725–732. [Google Scholar] [CrossRef]
- Meléndez, M.; Kraemer, S.B.; Armentrout, B.K.; Deo, R.P.; Crenshaw, D.M.; Schmitt, H.R.; Mushotzky, R.F.; Tueller, J.; Markwardt, C.B.; Winter, L. New Indicators for AGN Power: The Correlation between [O IV] 25.89 μm and Hard X-Ray Luminosity for Nearby Seyfert Galaxies. Astrophys. J. 2008, 682, 94–103. [Google Scholar] [CrossRef]
- Ricci, C.; Ueda, Y.; Paltani, S.; Ichikawa, K.; Gandhi, P.; Awaki, H. Iron Kα emission in type-I and type-II active galactic nuclei. Mon. Not. R. Astron. Soc. 2014, 441, 3622–3633. [Google Scholar] [CrossRef]
- Boorman, P.G.; Gandhi, P.; Baloković, M.; Brightman, M.; Harrison, F.; Ricci, C.; Stern, D. An Iwasawa-Taniguchi effect for Compton-thick active galactic nuclei. Mon. Not. R. Astron. Soc. 2018, 477, 3775–3790. [Google Scholar] [CrossRef]
- Davis, J.E.; Bautz, M.W.; Dewey, D.; Heilmann, R.K.; Houck, J.C.; Huenemoerder, D.P.; Marshall, H.L.; Nowak, M.A.; Schattenburg, M.L.; Schulz, N.S.; et al. Raytracing with MARX: X-ray observatory design, calibration, and support. In Space Telescopes and Instrumentation 2012: Ultraviolet to Gamma Ray; Takahashi, T., Murray, S.S., den Herder, J.W.A., Eds.; SPIE: Amsterdam, The Netherlands, 2012; Volume 8443, p. 84431A. [Google Scholar] [CrossRef]
- Davis, J.E. Event Pileup in Charge-coupled Devices. Astrophys. J. 2001, 562, 575–582. [Google Scholar] [CrossRef]
- Zhang, L.; Packham, C.; Hicks, E.K.S.; Davies, R.I.; Shimizu, T.T.; Alonso-Herrero, A.; Hermosa Muñoz, L.; García-Bernete, I.; Pereira-Santaella, M.; Audibert, A.; et al. The Galaxy Activity, Torus, and Outflow Survey (GATOS). IV. Exploring Ionized Gas Outflows in Central Kiloparsec Regions of GATOS Seyferts. Astrophys. J. 2024, 974, 195. [Google Scholar] [CrossRef]
- Della Ceca, R.; Severgnini, P.; Caccianiga, A.; Comastri, A.; Gilli, R.; Fiore, F.; Piconcelli, E.; Malaguti, P.; Vignali, C. Heavily obscured AGN with BeppoSAX, INTEGRAL, SWIFT, XMM and Chandra: Prospects for Simbol-X. Mem. Soc. Astron. Ital. 2008, 79, 65. [Google Scholar] [CrossRef]
- Burlon, D.; Ajello, M.; Greiner, J.; Comastri, A.; Merloni, A.; Gehrels, N. Three-year Swift-BAT Survey of Active Galactic Nuclei: Reconciling Theory and Observations? Astrophys. J. 2011, 728, 58. [Google Scholar] [CrossRef]
- Colbert, E.J.M.; Weaver, K.A.; Krolik, J.H.; Mulchaey, J.S.; Mushotzky, R.F. The X-Ray Reflectors in the Nucleus of the Seyfert Galaxy NGC 1068. Astrophys. J. 2002, 581, 182–196. [Google Scholar] [CrossRef]
- Oh, K.; Koss, M.; Markwardt, C.B.; Schawinski, K.; Baumgartner, W.H.; Barthelmy, S.D.; Cenko, S.B.; Gehrels, N.; Mushotzky, R.; Petulante, A.; et al. The 105-Month Swift-BAT All-sky Hard X-Ray Survey. Astrophys. J. Suppl. Ser. 2018, 235, 4. [Google Scholar] [CrossRef]
- Lanzuisi, G.; Civano, F.; Elvis, M.; Salvato, M.; Hasinger, G.; Vignali, C.; Zamorani, G.; Aldcroft, T.; Brusa, M.; Comastri, A.; et al. The Chandra-COSMOS survey - IV. X-ray spectra of the bright sample. Mon. Not. R. Astron. Soc. 2013, 431, 978–996. [Google Scholar] [CrossRef]
- Cash, W. Generation of Confidence Intervals for Model Parameters in X-ray Astronomy. Astron. Astrophys. 1976, 52, 307. [Google Scholar]
- Arnaud, K.A. XSPEC: The First Ten Years; Vol. 101, Astronomical Society of the Pacific Conference Series; Astronomical Society of the Pacific: San Francisco, CA, USA, 1996; p. 17. [Google Scholar]
- Yi, H.; Wang, J.; Shu, X.; Fabbiano, G.; Pappalardo, C.; Wang, C.; Yu, H. The Kiloparsec-scale Fe Ka Emission in the Compton-thin Seyfert 2 Galaxy NGC 4388 Resolved by Chandra. Astrophys. J. 2021, 908, 156. [Google Scholar] [CrossRef]
- Murphy, K.D.; Yaqoob, T. An X-ray spectral model for Compton-thick toroidal reprocessors. Mon. Not. R. Astron. Soc. 2009, 397, 1549–1562. [Google Scholar] [CrossRef]
- Green, P.J.; Forster, K.; Kuraszkiewicz, J. Quasar Evolution and the Baldwin Effect in the Large Bright Quasar Survey. Astrophys. J. 2001, 556, 727–737. [Google Scholar] [CrossRef]










| Source | ObsID | Exposure Time (ks) | Instrument | Net Counts |
|---|---|---|---|---|
| Circinus | 12823 | 152.36 | ACIS-S | 22,274 ± 149 |
| 12824 | 38.89 | ACIS-S | 5647 ± 75 | |
| 4770 | 55.03 | ACIS-S | 5071 ± 74 | |
| 4771 | 58.97 | ACIS-S | 5260 ± 72 | |
| ESO137-G034 | 21422 | 44.76 | ACIS-S | 456 ± 21 |
| 25843 | 29.15 | ACIS-S | 301 ± 17 | |
| 25844 | 22.41 | ACIS-S | 216 ± 15 | |
| 25845 | 28.50 | ACIS-S | 283 ± 17 | |
| 27770 | 34.05 | ACIS-S | 340 ± 18 | |
| 28912 | 26.39 | ACIS-S | 275 ± 16 | |
| ESO 428-G 014 | 4866 | 29.78 | ACIS-S | 279 ± 16 |
| 17030 | 43.50 | ACIS-S | 448 ± 21 | |
| 18745 | 81.16 | ACIS-S | 882 ± 30 | |
| NGC 1068 | 370 | 11.47 | ACIS-S | 1055 ± 32 |
| 344 | 47.44 | ACIS-S | 2163 ± 46 | |
| 29071 | 10.25 | ACIS-S | 938 ± 30 | |
| 29072 | 9.33 | ACIS-S | 860 ± 29 | |
| 9148 | 79.57 | ACIS-S | 2899 ± 54 | |
| 9149 | 88.73 | ACIS-S | 3209 ± 57 | |
| NGC 3393 | 4868 | 29.33 | ACIS-S | 146 ± 12 |
| 12290 | 69.16 | ACIS-S | 333 ± 19 | |
| 20496 | 48.25 | ACIS-S | 277 ± 17 | |
| 20497 | 39.54 | ACIS-S | 243 ± 16 | |
| 20498 | 44.52 | ACIS-S | 301 ± 17 | |
| 21039 | 44.47 | ACIS-S | 235 ± 15 | |
| 21047 | 95.84 | ACIS-S | 562 ± 24 | |
| 21048 | 40.43 | ACIS-S | 244 ± 16 | |
| 22077 | 47.15 | ACIS-S | 276 ± 17 | |
| 22078 | 79.06 | ACIS-S | 454 ± 21 | |
| NGC 4945 | 864 | 49.12 | ACIS-S | 639 ± 26 |
| 14984 | 128.76 | ACIS-S | 3882 ± 62 | |
| 14985 | 68.73 | ACIS-S | 2235 ± 47 | |
| 4899 | 77.37 | ACIS-S | 1155 ± 34 | |
| 4900 | 95.60 | ACIS-S | 1351 ± 37 | |
| NGC 5643 | 17031 | 72.12 | ACIS-S | 787 ± 28 |
| 17664 | 41.53 | ACIS-S | 529 ± 23 | |
| NGC 5728 | 22582 | 49.42 | ACIS-S | 801 ± 28 |
| 22583 | 29.68 | ACIS-S | 499 ± 22 | |
| 23041 | 13.89 | ACIS-S | 223 ± 15 | |
| 23042 | 25.73 | ACIS-S | 428 ± 21 | |
| 23043 | 19.81 | ACIS-S | 331 ± 18 | |
| 23221 | 15.86 | ACIS-S | 261 ± 16 | |
| 23249 | 29.68 | ACIS-S | 253 ± 16 | |
| 23254 | 19.82 | ACIS-S | 376 ± 19 | |
| 25006 | 21.79 | ACIS-S | 345 ± 19 | |
| 25007 | 16.37 | ACIS-S | 296 ± 18 | |
| NGC 424 | 3146 | 9.18 | ACIS-S | 282 ± 17 |
| 21417 | 15.28 | ACIS-S | 291 ± 19 | |
| NGC 1125 | 21418 | 53.15 | ACIS-S | 278 ± 17 |
| NGC 3281 | 21419 | 9.13 | ACIS-S | 385 ± 19 |
| NGC 4500 | 21420 | 18.13 | ACIS-S | 154 ± 13 |
| ESO 005-G004 | 21421 | 21.94 | ACIS-S | 183 ± 14 |
| MKN 573 | 7745 | 38.08 | ACIS-S | 207 ± 14 |
| 12294 | 9.92 | ACIS-S | 44 ± 7 | |
| 13124 | 52.37 | ACIS-S | 286 ± 17 | |
| 13125 | 16.83 | ACIS-S | 82 ± 10 | |
| NGC 1386 | 4076 | 19.64 | ACIS-S | 92 ± 10 |
| 12289 | 17.32 | ACIS-S | 68 ± 9 | |
| 13185 | 29.67 | ACIS-S | 161 ± 13 | |
| 13257 | 33.82 | ACIS-S | 160 ± 13 | |
| NGC 7212 | 4078 | 19.9 | ACIS-S | 214 ± 15 |
| 20372 | 49.42 | ACIS-S | 496 ± 23 | |
| 21668 | 51.38 | ACIS-S | 529 ± 23 | |
| 21672 | 27.21 | ACIS-S | 227 ± 16 |
| Source | Circinus | ESO 137-G 034 | ESO 428-G 014 | NGC 1068 |
|---|---|---|---|---|
| 3–8 keV | 11735 ± 108 | 713 ± 27 | 455 ± 21 | 4322 ± 67 |
| 6–7 keV | 3831 ± 62 | 231 ± 15 | 98 ± 10 | 1017 ± 32 |
| 6.2–6.5 keV | 2489 ± 49 | 130 ± 11 | 62 ± 9 | 449 ± 21 |
| Source | NGC 3393 | NGC 4945 | NGC 5643 | NGC 5728 |
| 3–8 keV | 852 ± 30 | 7028 ± 85 | 253 ± 16 | 1446 ± 38 |
| 6–7 keV | 242 ± 15 | 1953 ± 44 | 88 ± 9 | 540 ± 23 |
| 6.2–6.5 keV | 134 ± 11 | 1098 ± 33 | 65 ± 8 | 301 ± 17 |
| Source | NGC 424 | NGC 1125 | NGC3281 | NGC 4500 |
| 3–8 keV | 61 ± 10 | 89 ± 12 | 86 ± 10 | 29 ± 6 |
| 6–7 keV | 16 ± 4 | 21 ± 5 | 20 ± 5 | 5 ± 3 |
| 6.2–6.5 keV | 7 ± 3 | 7 ± 3 | 7 ± 3 | 3 ± 2 |
| Source | ESO 005-G004 | MKN 573 | NGC 1386 | NGC 7212 |
| 3–8 keV | 25 ± 6 | 128 ± 12 | 174 ± 14 | 329 ± 19 |
| 6–7 keV | 8 ± 3 | 28 ± 6 | 45 ± 8 | 73 ± 9 |
| 6.2–6.5 keV | 7 ± 3 | 14 ± 4 | 34 ± 6 | 32 ± 6 |
| Galaxy | Exp. Time | 4–6 keV | 6–7 keV | 6.2–6.5 keV | |||
|---|---|---|---|---|---|---|---|
| ks | >1″ | S/N | >1″ | S/N | >1″ | S/N | |
| Circinus | 305.25 | 3138 ± 65 | 42 | 2391 ± 62 | 33 | 1530 ± 50 | 26 |
| ESO 137-G034 | 185.26 | 144 ± 16 | 7 | 179 ± 15 | 10 | 100 ± 11 | 8 |
| ESO 428-G014 | 154.44 | 114 ± 13 | 8 | 114 ± 12 | 8 | 62 ± 10 | 5 |
| NGC 1068 | 246.79 | 862 ± 35 | 22 | 503 ± 30 | 14 | 269 ± 21 | 11 |
| NGC 3393 | 537.75 | 226 ± 17 | 11 | 152 ± 15 | 8 | 81 ± 11 | 6 |
| NGC 4945 | 357.58 | 2884 ± 54 | 52 | 1783 ± 44 | 38 | 970 ± 33 | 28 |
| NGC 5643 | 113.65 | 56 ± 9 | 5 | 39 ± 9 | 3 | 29 ± 8 | 3 |
| NGC 5728 | 242.05 | 432 ± 24 | 17 | 368 ± 23 | 14 | 105 ± 17 | 13 |
| Source | RA | Dec | z | 1″ | Log( | ||
|---|---|---|---|---|---|---|---|
| /pc | erg/s | ||||||
| Circinus | 14:13:09.95 | * | 30 | ||||
| ESO137-G034 | 16:35:13.995 | 195 | |||||
| ESO 428-G 014 | 7:16:31.21 | 117 | – | ||||
| NGC 1068 | 2:42:40.711 | * | 78 | ||||
| NGC 3393 | 10:48:23.46 | 261 | |||||
| NGC 4945 | 13:05:27.4775 | * | 39 | ||||
| NGC 5643 | 14:32:40.743 | * | 83 | ||||
| NGC 5728 | 14:42:23.8968 | * | 189 |
| Nucleus Model 1 | |||||
| Source | /dof | ||||
| keV | eV | erg/s | erg/s | ||
| Circinus | 472.42/329 | ||||
| ESO 137- G 034 | 51.15/57 | ||||
| ESO 428- G 014 | 64.94/52 | ||||
| NGC 1068 | 347.25/243 | ||||
| NGC 3393 | 44.71/49 | ||||
| NGC 4945 | 127.77/87 | ||||
| NGC 5643 | 54.28/53 | ||||
| NGC 5728 | 68.08/65 | ||||
| Nucleus Model 2 | |||||
| Circinus | 455.28/330 | ||||
| ESO 137-G 034 | 50.57/56 | ||||
| ESO 428-G 014 | 60.38/52 | ||||
| NGC 1068 | 289.44/222 | ||||
| NGC 3393 | 35.86/46 | ||||
| NGC 4945 | 109.15/86 | ||||
| NGC 5643 | 49.69/53 | ||||
| NGC 5728 | 67.31/64 | ||||
| Extended region Model 3 | |||||
| Source | /dof | ||||
| keV | eV | erg/s | erg/s | ||
| Circinus | 298.17/292 | ||||
| ESO 137- G 034 | 11.94/15 | ||||
| ESO 428- G 014 | 32.32/23 | ||||
| NGC 1068 | 164.24/137 | ||||
| NGC 3393 | 42.61/28 | ||||
| NGC 4945 | 259.57/239 | ||||
| NGC 5643 | 45.31/37 | ||||
| NGC 5728 | 106.92/65 | ||||
| Source | Nuclear Region | Extended Region | ||||
|---|---|---|---|---|---|---|
| 1 | 2 | 3 | 1 | 2 | 3 | |
| Circinus | ||||||
| Energy (keV) | ||||||
| flux() | ||||||
| ESO 137-G 034 | ||||||
| Energy (keV) | ||||||
| flux () | ||||||
| ESO 428-G 014 | ||||||
| Energy(keV) | ||||||
| flux() | ||||||
| NGC 1068 | ||||||
| Energy (keV) | ||||||
| flux() | ||||||
| NGC 3393 | ||||||
| Energy(keV) | ||||||
| flux() | ||||||
| NGC 4945 | ||||||
| Energy(keV) | ||||||
| flux() | ||||||
| NGC 5643 | ||||||
| Energy(keV) | ||||||
| flux() | ||||||
| NGC 5728 | ||||||
| Energy(keV) | ||||||
| flux() | ||||||
Disclaimer/Publisher’s Note: The statements, opinions and data contained in all publications are solely those of the individual author(s) and contributor(s) and not of MDPI and/or the editor(s). MDPI and/or the editor(s) disclaim responsibility for any injury to people or property resulting from any ideas, methods, instructions or products referred to in the content. |
© 2025 by the authors. Licensee MDPI, Basel, Switzerland. This article is an open access article distributed under the terms and conditions of the Creative Commons Attribution (CC BY) license (https://creativecommons.org/licenses/by/4.0/).
Share and Cite
Chen, J.; Yi, H.; Liu, C.; Ye, S.; Yi, S. The Iwasawa–Taniguchi Effect in Compton-thick Seyfert 2 Galaxies with Extended Hard X-Ray Emission. Universe 2025, 11, 348. https://doi.org/10.3390/universe11100348
Chen J, Yi H, Liu C, Ye S, Yi S. The Iwasawa–Taniguchi Effect in Compton-thick Seyfert 2 Galaxies with Extended Hard X-Ray Emission. Universe. 2025; 11(10):348. https://doi.org/10.3390/universe11100348
Chicago/Turabian StyleChen, Jia, Huili Yi, Chengchao Liu, Shenfang Ye, and Shuangxi Yi. 2025. "The Iwasawa–Taniguchi Effect in Compton-thick Seyfert 2 Galaxies with Extended Hard X-Ray Emission" Universe 11, no. 10: 348. https://doi.org/10.3390/universe11100348
APA StyleChen, J., Yi, H., Liu, C., Ye, S., & Yi, S. (2025). The Iwasawa–Taniguchi Effect in Compton-thick Seyfert 2 Galaxies with Extended Hard X-Ray Emission. Universe, 11(10), 348. https://doi.org/10.3390/universe11100348

