Abstract
The anti-correlation between the equivalent width of the neutral narrow Fe K line and the 2–10 keV luminosity (the Iwasawa–Taniguchi effect) in the nuclear regions of active galactic nuclei has been debated in recent years. With the high angular resolution of Chandra, an increasing number of Compton-thick sources have been found to show extended narrow Fe K emission on scales from tens of parsecs to kiloparsecs, attributed to reprocessing of nuclear radiation by surrounding Compton-thick material. We analyze eight Compton-thick sources with prominent extended Fe K emission. We confirm the Iwasawa–Taniguchi effect in the extended component relative to the reflection spectrum, with a steeper slope, indicating reduced production efficiency of neutral Fe K photon outside the nucleus. Both the reflection spectrum and Fe K luminosities correlate positively with intrinsic AGN luminosity, suggesting that the nucleus drives the extended emission. Finally, we find a linear relationship between redshift and the equivalent width of the nuclear Fe K line, with no such trend in the extended component.
1. Introduction
Compton-thick AGNs are obscured by a circumnuclear torus with a column density greater than the inverse Thomson scattering cross section, , i.e., cm−2. At such high column densities, the primary nuclear emission is reprocessed by the circumnuclear material, producing a Compton reflection continuum together with an associated fluorescent Fe K line at 6.4 keV [1,2,3,4]. The spectra of Compton-thick Seyfert 2 galaxies are dominated in the X-ray band by reflection components from both cold and ionized circumnuclear material [5]. In recent years, substantial evidence has emerged for extended narrow Fe K emission on scales ranging from tens to thousands of parsecs in several nearby Compton-thick AGNs [6,7,8,9,10,11,12,13,14,15]. The material producing this line must therefore be neutral and relatively cool [16]. The high angular resolution of Chandra enables investigation of these extended clumpy structures beyond the nuclear region with arcsecond spatial resolution. Molecular and geometrically thick obscuring material has been reported at distances beyond the torus, for example, by Hicks et al. [17] at ∼30 pc, while Prieto et al. [18] considered whether kiloparsec-scale dust filaments could account for a significant fraction of obscuration.
The equivalent width (EW) of the narrow core of the neutral Fe K fluorescence line has been observed to anti-correlate with the underlying intrinsic X-ray continuum luminosity. This effect was first reported by Iwasawa and Taniguchi [19] for a sample of 37 largely unobscured AGNs observed with the Ginga satellite. They obtained the relation . This inverse correlation is analogous to the well-known Baldwin effect, in which the EW of the line anti-correlates with the AGN ultraviolet continuum [20]. Bianchi et al. [21] referred to the X-ray Baldwin effect as the ‘Iwasawa-Taniguchi’ effect.
The Iwasawa–Taniguchi effect has since been explored in more detail across different AGN classes. Page et al. [22] found for 53 type I AGNs observed by XMM-Newton, consistent with the slope obtained by Iwasawa and Taniguchi [19]. With a larger sample of 101 AGNs, Jiang et al. [23] reported a similar trend, . By excluding radio-loud AGNs from their sample, they also measured a shallower anticorrelation, , for 75 radio-quiet AGNs. The reduced slope was attributed to contamination by relativistic jets in radio-loud AGNs, which can enhance the observed continuum.
The conventional Iwasawa-Taniguchi effect describes the strength of the Fe K line relative to the intrinsic continuum (). However, in Compton-thick sources ( cm−2), the X-ray spectrum below 10 keV is strongly depleted and flattened because of the interplay of photoelectric absorption and Compton down-scattering. As a result, there is a prominent direct intrinsic power-law component lacking, making the EW difficult to measure. Meléndez et al. [24] showed that the luminosity [O IV] 25.89 μm correlates well with the very hard X-ray luminosity (14–195 keV) measured by Swift/BAT and is much less affected by extinction. Using [O IV] emission as a proxy for AGN intrinsic luminosity, Liu and Wang [2] derived the relation between and for different Seyfert galaxy types. Meanwhile, Ricci et al. [25] reported a significant detection of the Iwasawa-Taniguchi effect in both Seyfert 1s and 2s, finding . This study was the first to investigate the effect in obscured sources using the harder 10–50 keV band to characterize the intrinsic continuum. Using the 12-μm mid-infrared continuum as a proxy for bolometric luminosity, Boorman et al. [26] found for 72 Compton-thick AGNs.
In general, these studies have focused on the AGN nuclear core. In this Letter, we report the discovery of extended components in the 4–6 keV hard continuum and 6.4 keV Fe K emission, suggesting scattering in the interstellar medium of photons escaping the nuclear region. The purpose of this paper is to explore the differences and connections between the Fe K line in the nuclear and extended regions. Previous results indicated that the nuclear region follows the Iwasawa-Taniguchi effect. Here, we analyze and discuss this effect for the extended narrow Fe K emission on scales from tens to thousands of parsecs. The paper is organized as follows. Section 2 describes the observations and data reduction, Section 3 presents the spectral analyses, and Section 4 and Section 5 provide discussion and conclusions.
2. Observations and Data Reduction
At present, only a few sources have been reported to show obvious extended structures in the hard X-ray band (>3 keV) [6,7,8,9,10,11,12,13,14,15]. Table 1 summarize the observational information for these sources. The data were reduced with the Chandra Interactive Analysis of Observations (CIAO; version 4.12) and the Chandra Calibration Database (CALDB; version 4.9.3), following standard procedures. Event files were generated with the CIAO tool CHANDRA_REPRO and merged following the CIAO merge threads1, using the longest observation as astrometric reference. High background flares (≥3) were filtered out. After cleaning for background flaring, point sources in the field of view were identified with the WAVDETECT tool and removed. The total net counts in the 3 to 8 keV band above the background are listed in the last column. Table 2 shows excess counts above the background level in different bands within the extended region (1–10 arcsec). For NGC 424, NGC 1125, NGC 3281, NGC 4500, and ESO 005-G004, the exposure times are extremely short. Moreover, the counts within the extended regions are insufficient for robust spectral analysis. For MKN 573, no significant Fe K line signal was detected in its extended region. For NGC 1386 and NGC 7212, the limited number of Fe K photons and the relatively low signal-to-noise ratio of the extended spectra prevent a reliable characterization of the line. Consequently, we selected the remaining 8 sources that have adequate exposure times and sufficient counts in their extended regions for spectral analysis.
Table 1.
Observation log.
Table 2.
Excess counts (>1″) above background in the extended region.
To quantify the significance of extended components, we simulate the contribution of the ACIS-S PSF in the 4–6 keV and 6.2–6.5 keV bands using the simulation tools ChaRT2 and MARX3 [27]. The first band (4–6 keV) was chosen to image the circumnuclear material responsible for the Compton reflection continuum, while excluding strong line contributions; the second band (6.2–6.5 keV) was chosen to map the neutral Fe K emission. The peak of the simulated PSF emission was normalized to the peak of the observed source radial profile. We calculated the excess counts above the PSF outside the central 1″ radius circle in the 4–6 keV, 6–7 keV, and 6.2–6.5 keV bands. In all cases, the signal-to-noise ratio exceeded that of the PSF. The results are presented in Table 3.
Table 3.
Excess counts above the PSF from regions outside the central 1″ radius circle in selected energy bands.
The first two columns of Figure 1 show the radial profiles of the source and the ACIS-S point spread function in both the hard continuum and Fe K bands. We divided the 6.2–6.5 keV image by the 4.0–6.0 keV image and smoothed the resulting ratio map with a Gaussian kernel of 2 pixels. Adopted as a proxy for the EW, this map (shown in the third column of Figure 1) indicates the relative strength of Fe K emission with respect to the associated reflection continuum. The Fe K signal may extend to kiloparsec scales. Its EW excess is clumpy and roughly axisymmetric with respect to the nucleus. Table 4 summarizes the properties of the 8 Compton-thick Seyfert 2 galaxies studied in this work. Throughout the paper, we focus our analysis on energies above 3 keV to eliminate contributions from diffuse soft-emitting gas. PIMMS4 estimates that the pileup fraction is at most 3% for all sources except the Circinus galaxy and NGC 1068, which have acceptable pileup fractions of ≈8% and ≈15%. For Circinus and NGC 1068, we corrected for the pileup effects following the procedure of Davis [28].

Figure 1.
(Left): Radial profiles of the sources and the ACIS-S PSF in the 4.0–6.0 keV band. (Center): Radial profiles of the sources and the ACIS-S PSF in the 6.2–6.5 keV band. Surface brightness was extracted in concentric annuli of a 1-pixel radius for both the source and the PSF. The PSF radial profile was normalized to the peak of the source. All profiles are background-subtracted; the background level is indicated by the dashed horizontal line. (Right): Ratio between the Fe K and continuum images, adopted as a proxy for EW. The region between the two green circles marks the extended area.
Table 4.
Properties of eight Compton-thick Seyfert 2 galaxies.
3. Spectral Fitting
Spectra from the nuclear source were extracted from a circular region with a radius of 1 arcsec. Background spectra were extracted from a circular region of radius 5 arcsec, free of sources, and away from diffuse emission. For the nuclear region, the spectra were binned to at least 15 counts per background subtracted spectral channel, allowing the use of statistics. For NGC 5643, given the low photon counts in the extended region, we followed Lanzuisi et al. [34] and used the Cstat statistic5 , a modified version of the Cash statistic [35]. Spectral modeling was performed with XSPEC 12.10.1 [36]. Throughout this paper, we adopt standard cosmological parameters: km s−1 Mpc −1, , and .
To eliminate the contribution from diffuse, soft X-ray emitting gas, we restrict our analysis to the energy band above 3 keV. The primary emission is reprocessed by neutral material, producing a Compton reflection continuum and an associated Fe K line. The nuclear spectrum shown in Figure 2 was extracted from within a radius of 1 arcsec centered on the hard X-ray peak. We fit the spectrum with two models: (i) a simple phenomenological model absorbed power law plus Gaussian lines, and (ii) an absorbed pexrav (reflection continuum) plus Gaussian lines. Pexrav models computes reflection off a slab of infinite extent and optical depth covering between 0 and Sr of the sky relative to the illuminating source, corresponding to R between 0 and 1. The pexrav component physically simulates the reflected continuum, while the Gaussian component corresponds to the Fe K lines produced in the same process. The detection of a narrow Fe K emission line in the extended component strongly suggests the presence of cold, dense material being illuminated by a hard X-ray source. To model this X-ray reflection process physically, we also employed the pexrav model plus Gaussian lines. For ESO 428-G014, we incorporated a powerlaw component into our model to better characterize the spectral energy distribution. The extended region spectrum are shown in Figure 3. The photon index of the power law is fixed to values reported in the literature, as listed in Table 4.
Figure 2.
Energy spectra with model fits for the nuclear regions. The red line shows a simple absorbed power-law model, while the blue line shows a pexrav reflection model.
Figure 3.
Spectra of the extended regions. The dashed curves represent the individual model components: the continuum emission and the Gaussian line features.
The EW errors were assessed using Monte Carlo simulations. For each best-fit model, 1000 fake spectra were generated and refitted to propagate the uncertainties associated with the continuum. The resulting EW distributions were well described by Gaussian functions. We adopted the centroid of the Gaussian as the final EW value and report the () confidence interval in Table 5. Detailed results of these fits are presented in Appendix A, Appendix B and Appendix C.
Table 5.
Fitting parameters for the nuclear and extended regions.
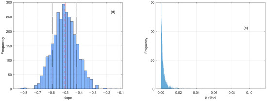
We then fit linear relationships between the equivalent width of the Fe K line and the luminosity of 2–10 keV, separately, for the nuclear and extended regions. To address the limitation of a small sample size, we employed Monte Carlo and bootstrap methods (3000 iterations each) to robustly estimate the slope parameter. The results are summarized in Figure 4, Figure 5 and Figure 6. To clearly illustrate the relationship between the fitted curves and the data points, we display only 100 randomly selected fits (in Figure 4a, Figure 5a and Figure 6a). The slope distributions (in Figure 4b, Figure 5b and Figure 6b) are approximately Gaussian, and their confidence intervals were used to assess uncertainties. The distributions of the Spearman correlation coefficient r (in Figure 4c, Figure 5c and Figure 6c), concentrated mainly between −0.4 and −0.9, suggest a negative correlation between the two quantities. This result is further supported by the bootstrap-derived slope distributions and their confidence intervals (in Figure 4d, Figure 5d and Figure 6d). The dotted lines represent the 68% confidence intervals, while the red line indicates the centroid of the Gaussian fit to the Monte Carlo slope distribution, demonstrating good agreement between the two approaches. Given that less than one-third of the p-values (in Figure 4e, Figure 5e and Figure 6e) are below 0.05, the statistical evidence for a negative correlation is insufficient. For the nuclear region, we find for the power law model and for the pexrav model. For the extended region, the best-fit relation is .
Figure 4.
(a) MC-MC method fitting linear relationships between the equivalent width of the Fe K line and the luminosity of 2−10 keV (b) MC-MC method slope distribution. Red lines: The distribution of the slopes from the 3000 Monte Carlo fits is well-represented by a Gaussian distribution. The red line is the Gaussian curve fitted to this distribution (c) MC-MC method Spearman correlation coefficient r (d) bootstrap methods slope distribution (e) MC-MC method p value distribution.
Figure 5.
(a) MC-MC method fitting results linear relationships between the equivalent width of the Fe K line and the luminosity of 2−10 keV (b) MC-MC method slope distribution. Red lines: The distribution of the slopes from the 3000 Monte Carlo fits is well-represented by a Gaussian distribution. The red line is the Gaussian curve fitted to this distribution (c) MC-MC method Spearman correlation coefficient r (d) bootstrap methods slope distribution (e) MC-MC method p value distribution.
Figure 6.
(a) MC-MC method fitting results linear relationships between the equivalent width of the Fe K line and the luminosity of 2−10 keV for extended region (b) MC-MC method slope distribution. Red lines: The distribution of the slopes from the 3000 Monte Carlo fits is well-represented by a Gaussian distribution. The red line is the Gaussian curve fitted to this distribution (c) MC-MC method Spearman correlation coefficient r (d) bootstrap methods slope distribution (e) MC-MC method p value distribution.
Our preliminary analysis suggests a possible difference in the slope of the Baldwin effect between the nuclear and extended regions. The observational data indicate that the slope in the nuclear region (∼) is flatter than that in the extended region (∼). However, given the small sample size, this result should be considered exploratory. Estimates derived from limited samples often carry substantial uncertainties. Therefore, the robustness and general applicability of the observed negative correlation require confirmation with larger samples. Should this trend be verified in future studies, it would indicate potential differences in the mechanisms responsible for Fe K line production in nuclear versus extended regions, suggesting that the ‘Iwasawa-Taniguchi’ effect may exhibit region-dependent characteristics.
Apart from the Fe K line, for both the nuclear region and the extended region, we have carried out fittings for other emission lines. These emission lines are presented in Table 6. For the nuclear regions of most active galactic nuclei in Table 6, the additional Gaussian emission lines at approximately 6.7 keV and 6.9 keV correspond to the Fe XXV He line, line and the Fe XXVI Ly respectively. The appearance of such spectral lines indicates that there is a highly heated thermal plasma with a high metallicity in the nuclear region, which is usually associated with extreme physical processes such as the innermost region of the black hole accretion disk or high-speed outflows. In the extended region, the Fe XXV He line is more prevalent. It is likely that there exists a spatially dispersed hot gas region within this extended area. The temperature of this hot gas region ranges from approximately 15 million to 70 million Kelvin (1.3–6 keV), and it is abundantly rich in iron elements.
Table 6.
The remaining emission lines present in the spectrum.
4. Discussion
4.1. The Impact of the Nucleus on the Extended Region
We further explored the relationships between nuclear luminosity and the luminosity of the extended region, as well as between nuclear luminosity and the line luminosity of Fe K in the extended region. To ensure the robustness of the linear fits, all subsequent related analyzes in this study employed a combined Monte Carlo and bootstrap resampling approach. Figure 7 shows a positive correlation between the luminosity of the nuclear and extended regions, with and a Spearman rank correlation coefficient ranging from 0.75 to 0.92. Similarly, the relationship between the Fe K line luminosity in the extended region and the nuclear luminosity is given by , with a Spearman rank coefficient ranging from 0.8 to 0.95, as shown in Figure 8. This suggests that the Fe K line luminosity in the extended region is positively correlated with the nuclear luminosity. While statistical significance was achieved (all p-values < 0.05), the small sample size may limit the generalizability and robustness of these effects.
Figure 7.
(a) MC-MC method fitting results linear relationships between nuclear 2–10 keV luminosity and the 2–10 keV luminosity of the extended region (b) MC-MC method slope distribution. Red lines: The distribution of the slopes from the 3000 Monte Carlo fits is well-represented by a Gaussian distribution. The red line is the Gaussian curve fitted to this distribution (c) MC-MC method Spearman correlation coefficient r (d) bootstrap methods slope distribution (e) MC-MC method p value distribution.
Figure 8.
(a) MC-MC method fitting results linear relationships between nuclear 2–10 keV luminosity and the luminosity of Fe K line in the extended region (b) MC-MC method slope distribution. Red lines: The distribution of the slopes from the 3000 Monte Carlo fits is well-represented by a Gaussian distribution. The red line is the Gaussian curve fitted to this distribution (c) MC-MC method Spearman correlation coefficient r (d) bootstrap methods slope distribution (e) MC-MC method p value distribution.
We also analyzed the nuclear luminosity in the harder 14–195 keV band [33], listed in Table 4, to assess the potential influence of the intrinsic continuum on the extended regions, as photoelectric absorption is less significant at these energies. The fitted relations are and . The corresponding fits are shown in Appendix D Figure A4 and Figure A5.
The Spearman rank correlation coefficients for both relations exceed 0.5, indicating moderate positive correlations between the extended region luminosity (and its Fe K luminosity) and the nuclear luminosity. However, ninety percent of the p-values exceed 0.05. The limited sample size reduces the statistical significance of these results, underscoring the need for confirmation with larger samples.
4.2. The Production Efficiency of the Fe K Line
We investigate the relationship between the luminosity of the Fe K line and its corresponding reflection spectrum in both the nuclear and extended regions. For the extended region, the relation is , with Spearman correlation coefficients , p value <0.05. For the nuclear region, we find , with Spearman correlation coefficients , p value < 0.05. Detailed results of the linear fits are presented in Appendix D Figure A6 and Figure A7.
From these fits, it follows that the Fe K luminosity is related to its respective reflection continuum. Combining with previous results, we find that the equivalent widths of the Fe K line in both the nuclear and extended regions may exhibit the Iwasawa-Taniguchi effect, though with different linear correlation coefficients.
Figure 9 illustrates the Iwasawa–Taniguchi effect in both the nuclear and extended regions. Points A and B mark the equivalent width values of the nuclear region corresponding to a 1 dex change in luminosity. When the equivalent width is expressed as the ratio of the Fe K line luminosity to the continuum luminosity, comparison of Points A and B shows that . While both the Fe K line and the continuum luminosities increase with rising 2–10 keV luminosity, we find and . In other words, the continuum rises more steeply than the Fe K line. Similarly, in the extended region (Points C and D), the enhancement of the continuum exceeds that of the Fe K line. However, due to the difference in slope between the two regions, the relative strength of the continuum increase differs. For the nuclear region,
Figure 9.
Compare the Iwasawa–Taniguchi effect in both the nuclear and extended regions. The equivalent width values corresponding to a 1 dex change in luminosity are marked by points A and B in the nuclear region, and by points C and D in the extended region. Red lines: Linear regression fit representing the Iwasawa–Taniguchi effect for nuclear region. Blue lines: Linear regression fit representing the Iwasawa–Taniguchi effect for extended region.
We define as the production rate of the Fe K line, and as the relative production rate. For the extended region, the slope is steeper:
yielding and . Thus, as luminosity increases, the relative production efficiency of the Fe K line in the extended region is lower than in the nuclear region. Equivalently,
If the continuum increases by a factor of 10 in both regions, the Fe K line increases by a factor of ∼5 in the nuclear region but only ∼3.5 in the extended region. Therefore, Fe K emission from extended regions is more easily overwhelmed by the rising continuum. In summary, the Baldwin effect may differs between the nuclear and extended regions.
This difference could partly reflect variations in iron abundance. However, enhanced iron abundance is typically associated with delayed SN Ia enrichment over ∼1 Gyr timescales. Such an iron enrichment on these time-scales cannot remain constrained in a region of tens of parsecs [7,8,13,37].
Tzanavaris et al. [13] used Monte Carlo simulations to show that the Fe K equivalent width in extended regions depends on when . In addition, the angle of inclination6 can also influence the efficiency of Fe K production. However, the limited spectral quality and lack of high-energy coverage prevent simultaneous constraints on column density and inclination with the MYTORUS model [38] in extended regions [8].
Thus, the production efficiency of the Fe K line probably depends on multiple factors, including iron abundance, , and inclination, which require further investigation.
4.3. Iwasawa-Taniguchi Effect and Redshift
Although the Baldwin effect is generally understood as an anticorrelation between equivalent width and luminosity, Green et al. [39] argued that the EW in their data was more strongly correlated with redshift than with luminosity. We therefore investigate whether this relationship holds consistently in both the extended and nuclear regions.
For the nuclear region, the equivalent width and redshift show a significant linear correlation, expressed as , with Spearman correlation coefficients ranging from −0.97 to −0.65, with p value < 0.05. In contrast, the equivalent width in the extended region does not show significant dependence on the redshift: , with Spearman correlation coefficients ranging from −0.4 to −0.2, with p value > 0.05. The corresponding fitting results are presented in Appendix D Figure A8 and Figure A9. In the nuclear region, the equivalent width of Fe K is inversely correlated with both nuclear luminosity () and redshift, but the inverse correlation with redshift appears to be stronger.
We emphasize that our sample is confined to the local Universe (see Table 4). Our study focuses on these nearby galaxies in order to leverage the high spatial resolution of the Chandra telescope to clearly distinguish the nuclear regions from the extended structures—a task that becomes prohibitively challenging at higher redshifts because the angular size of these structures diminishes with distance. Consequently, this study presents a high-resolution analysis of these sources in the local universe and is not suited for investigating cosmological evolution with redshift, which distinguishes it from the study by Green et al. [39], whose sample reached redshifts up to 3. Furthermore, we also note that for the galaxies in our sample, Hubble distances may be non-negligibly affected by local peculiar velocities, adding a source of uncertainty to any distance-dependent quantities.
5. Conclusions
We analyzed eight Compton-thick Seyfert 2 galaxies with obvious extended structures in both the Fe K line band and the hard continuum band. By separating the nuclear and extended components, we draw the following conclusions:
- Our preliminary analysis suggests a possible difference in the slope of the Baldwin effect between the nuclear and extended regions.The observational data indicate that the slope in the nuclear region (∼) is flatter than that in the extended region (∼), suggesting that the ‘Iwasawa-Taniguchi’ effect may exhibit region-dependent characteristics.
- The production efficiency of the Fe K line appears to be higher in the nuclear region than in the extended region. This difference may result from multiple factors (e.g., iron abundance, angle of inclination, and column density), which require further investigation.
- Both the Fe K line luminosity and reflection continuum luminosity in the extended region correlate positively with the nuclear luminosity, indicating that the central AGN may influences the extended emission.
- In the nuclear region, the Fe K equivalent width is inversely correlated with both nuclear luminosity and redshift, with the correlation with redshift appearing stronger. Conversely, in the extended region, no significant inverse correlation with redshift is discernible.
- The above conclusions are all derived from the preliminary fitting results based on a small sample of eight cases, and thus have certain limitations. Due to the limited sample size, the observed relationships or trends may be influenced by random fluctuations and may not stably reflect the overall situation. The current analysis is still in the exploratory stage, and the patterns or associations discovered need to be further verified through larger and more representative samples as well as more appropriate models. Increasing the sample size and adopting more rigorous statistical methods in the future will help improve the reliability and general applicability of the conclusions, thereby clarifying the true relationships among the variables.
Author Contributions
Conceptualization, H.Y.; methodology, J.C. and H.Y.; software, J.C.; validation, H.Y.; formal analysis, H.Y. and C.L.; investigation, J.C., H.Y., C.L. and S.Y. (Shenfang Ye); data curation, J.C. and H.Y.; writing—review and editing, J.C. and H.Y.; supervision, H.Y., C.L., S.Y. (Shenfang Ye) and S.Y. (Shuangxi Yi); original draft, J.C. All authors have read and agreed to the published version of the manuscript.
Funding
This research was funded by Natural Science Foundation of Shandong Province (Nos. ZR2022QA088).
Data Availability Statement
The original contributions presented in the study are included in the article. Further inquiries can be directed to the corresponding author.
Conflicts of Interest
The authors declare no conflicts of interest.
Abbreviations
The following abbreviations are used in this manuscript:
| EW | Equivalent width |
| NED | NASA/IPAC Extragalactic Database |
| CIAO | Chandra Interactive Analysis of Observations |
| CALDB | Calibration Data Base |
Appendix A. Nuclear Region EW for Powerlaw Model

Figure A1.
Monte Carlo simulation results for nuclear region with Powerlaw Model.
Appendix B. Nuclear Region EW for Pexrav Model

Figure A2.
Monte Carlo simulation results for nuclear region with Pexrav Model.
Appendix C. Extended Region EW for Pexrav Model

Figure A3.
Monte Carlo simulation results for extended region with Pexrav Model.
Appendix D

Figure A4.
(a) MC-MC method fitting results: linear relationships between nuclear 14–195 keV luminosity and the luminosity of 2–10 keV in the extended region; (b) MC-MC method slope distribution; (c) MC-MC method Spearman correlation coefficient; r (d) bootstrap method slope distribution; (e) MC-MC method p value distribution.

Figure A5.
(a) MC-MC method fitting results: linear relationships between nuclear 14–195 keV luminosity and the luminosity of the Fe K line in the extended region; (b) MC-MC method slope distribution; (c) MC-MC method Spearman correlation coefficient; r (d) bootstrap method slope distribution; (e) MC-MC method p value distribution.

Figure A6.
(a) MC-MC method fitting results: linear relationships between extended region 2–10 keV luminosity and the luminosity of the Fe K line in the extended region; (b) MC-MC method slope distribution; (c) MC-MC method Spearman correlation coefficient; r (d) bootstrap method slope distribution; (e) MC-MC method p value distribution.

Figure A7.
(a) MC-MC method fitting results linear relationships between nuclear region 2–10 keV luminosity and the luminosity of the Fe K line in the nuclear region (b) MC-MC method slope distribution (c) MC-MC method Spearman correlation coefficient r (d) bootstrap methods slope distribution (e) MC-MC method p value distribution.

Figure A8.
(a) MC-MC method fitting results: linear relationships between nuclear region Fe K EW and the redshift; (b) MC-MC method slope distribution; (c) MC-MC method Spearman correlation coefficient; r (d) bootstrap method slope distribution; (e) MC-MC method p value distribution.

Figure A9.
(a) MC-MC method fitting results: linear relationships between extended region Fe K EW and the redshift; (b) MC-MC method slope distribution; (c) MC-MC method Spearman correlation coefficient; r (d) bootstrap method slope distribution; (e) MC-MC method p value distribution.
Notes
| 1 | http://cxc.harvard.edu/ciao/threads/merge_all/, accessed on 1 October 2023. |
| 2 | http://cxc.harvard.edu/ciao/PSFs/chart2/, accessed on 5 March 2024. |
| 3 | http://cxc.harvard.edu/ciao/threads/marx/, accessed on 5 March 2024. |
| 4 | PIMMS v4.14; https://cxc.harvard.edu/toolkit/pimms.jsp, accessed on 2 July 2024. |
| 5 | Extensive tests of Cstat with binned data and comparisons with χ2; are presented in the Appendix of Lanzuisi et al. [34]. |
| 6 | The inclination angle [38] between the observer’s line-of-sight and the symmetry axis of the torus is given by , where corresponds to a face-on viewing angle and corresponds to an edge-on viewing angle. |
References
- Shu, X.W.; Yaqoob, T.; Wang, J.X. The Cores of the Fe Kα Lines in Active Galactic Nuclei: An Extended Chandra High Energy Grating Sample. Astrophys. J. Suppl. Ser. 2010, 187, 581–606. [Google Scholar] [CrossRef]
- Liu, T.; Wang, J.X. The Difference in Narrow Fe Kα Line Emission Between Seyfert 1 and Seyfert 2 Galaxies. Astrophys. J. 2010, 725, 2381–2391. [Google Scholar] [CrossRef]
- Andonie, C.; Bauer, F.E.; Carraro, R.; Arévalo, P.; Alexander, D.M.; Brandt, W.N.; Buchner, J.; He, A.; Koss, M.J.; Ricci, C.; et al. Localizing narrow Fe Kα emission within bright AGN. Astron. Astrophys. 2022, 664, A46. [Google Scholar] [CrossRef]
- Tanimoto, A.; Ueda, Y.; Odaka, H.; Yamada, S.; Ricci, C. NuSTAR Observations of 52 Compton-thick Active Galactic Nuclei Selected by the Swift/Burst Alert Telescope All-sky Hard X-Ray Survey. Astrophys. J. Suppl. Ser. 2022, 260, 30. [Google Scholar] [CrossRef]
- Matt, G.; Perola, G.C.; Fiore, F.; Guainazzi, M.; Nicastro, F.; Piro, L. The BeppoSAX observation of Mrk 766. arXiv 2000. [Google Scholar] [CrossRef]
- Bauer, F.E.; Arévalo, P.; Walton, D.J.; Koss, M.J.; Puccetti, S.; Gandhi, P.; Stern, D.; Alexander, D.M.; Baloković, M.; Boggs, S.E.; et al. NuSTAR Spectroscopy of Multi-component X-Ray Reflection from NGC 1068. Astrophys. J. 2015, 812, 116. [Google Scholar] [CrossRef]
- Marinucci, A.; Miniutti, G.; Bianchi, S.; Matt, G.; Risaliti, G. A Chandra view of the clumpy reflector at the heart of the Circinus galaxy. Mon. Not. R. Astron. Soc. 2013, 436, 2500–2504. [Google Scholar] [CrossRef]
- Marinucci, A.; Bianchi, S.; Fabbiano, G.; Matt, G.; Risaliti, G.; Nardini, E.; Wang, J. Spatially resolved Fe K spectroscopy of NGC 4945. Mon. Not. R. Astron. Soc. 2017, 470, 4039–4047. [Google Scholar] [CrossRef]
- Fabbiano, G.; Elvis, M.; Paggi, A.; Karovska, M.; Maksym, W.P.; Raymond, J.; Risaliti, G.; Wang, J. Discovery of a Kiloparsec Extended Hard X-Ray Continuum and Fe-Kα from the Compton Thick AGN ESO 428-G014. Astrophys. J. Lett. 2017, 842, L4. [Google Scholar] [CrossRef]
- Fabbiano, G.; Paggi, A.; Siemiginowska, A.; Elvis, M. Chandra Detection of the Circumnuclear Molecular Torus of the Compton-thick Active Galactic Nucleus in NGC 5643. Astrophys. J. Lett. 2018, 869, L36. [Google Scholar] [CrossRef]
- Ma, J.; Elvis, M.; Fabbiano, G.; Baloković, M.; Maksym, W.P.; Jones, M.L.; Risaliti, G. Is Extended Hard X-Ray Emission Ubiquitous in Compton-thick AGN? Astrophys. J. 2020, 900, 164. [Google Scholar] [CrossRef]
- Jones, M.L.; Parker, K.; Fabbiano, G.; Elvis, M.; Maksym, W.P.; Paggi, A.; Ma, J.; Karovska, M.; Siemiginowska, A.; Wang, J. Extended X-Ray Emission in Compton Thick AGN with Deep Chandra Observations. Astrophys. J. 2021, 910, 19. [Google Scholar] [CrossRef]
- Tzanavaris, P.; Yaqoob, T.; LaMassa, S. Ubiquity and magnitude of large FeK α equivalent widths in AGN extended regions. Phys. Rev. D 2023, 108, 123037. [Google Scholar] [CrossRef]
- Fabbiano, G.; Siemiginowska, A.; Paggi, A.; Elvis, M.; Volonteri, M.; Mayer, L.; Karovska, M.; Maksym, W.P.; Risaliti, G.; Wang, J. Deep Chandra Observations of ESO 428-G014. IV. The Morphology of the Nuclear Region in the Hard Continuum and Fe Kα Line. Astrophys. J. 2019, 870, 69. [Google Scholar] [CrossRef]
- Trindade Falcao, A.; Fabbiano, G.; Elvis, M.; Karovska, M.; Maksym, W.; Paggi, A. Discovery of kpc-scale semi-relativistic Fe K emission in NGC 5728. In Proceedings of the AAS/High Energy Astrophysics Division, Horshoe Bay, TX, USA, 7–12 April 2024; Volume 21, p. 202.06. [Google Scholar]
- Ghisellini, G.; Haardt, F.; Matt, G. The contribution of the obscuring torus to the X-ray spectrum of Seyfert galaxies: A test for the unification model. Mon. Not. R. Astron. Soc. 1994, 267, 743–754. [Google Scholar] [CrossRef]
- Hicks, E.K.S.; Davies, R.I.; Malkan, M.A.; Genzel, R.; Tacconi, L.J.; Müller Sánchez, F.; Sternberg, A. The Role of Molecular Gas in Obscuring Seyfert Active Galactic Nuclei. Astrophys. J. 2009, 696, 448–470. [Google Scholar] [CrossRef]
- Prieto, M.A.; Mezcua, M.; Fernández-Ontiveros, J.A.; Schartmann, M. The central parsecs of active galactic nuclei: Challenges to the torus. Mon. Not. R. Astron. Soc. 2014, 442, 2145–2164. [Google Scholar] [CrossRef]
- Iwasawa, K.; Taniguchi, Y. The X-Ray Baldwin Effect. Astrophys. J. Lett. 1993, 413, L15. [Google Scholar] [CrossRef]
- Baldwin, J.A. Luminosity Indicators in the Spectra of Quasi-Stellar Objects. Astrophys. J. 1977, 214, 679–684. [Google Scholar] [CrossRef]
- Bianchi, S.; Guainazzi, M.; Matt, G.; Fonseca Bonilla, N. On the Iwasawa-Taniguchi effect of radio-quiet AGN. Astron. Astrophys. 2007, 467, L19–L22. [Google Scholar] [CrossRef]
- Page, K.L.; O’Brien, P.T.; Reeves, J.N.; Turner, M.J.L. An X-ray Baldwin effect for the narrow Fe Kα lines observed in active galactic nuclei. Mon. Not. R. Astron. Soc. 2004, 347, 316–322. [Google Scholar] [CrossRef]
- Jiang, P.; Wang, J.X.; Wang, T.G. On the X-Ray Baldwin Effect for Narrow Fe Kα Emission Lines. Astrophys. J. 2006, 644, 725–732. [Google Scholar] [CrossRef]
- Meléndez, M.; Kraemer, S.B.; Armentrout, B.K.; Deo, R.P.; Crenshaw, D.M.; Schmitt, H.R.; Mushotzky, R.F.; Tueller, J.; Markwardt, C.B.; Winter, L. New Indicators for AGN Power: The Correlation between [O IV] 25.89 μm and Hard X-Ray Luminosity for Nearby Seyfert Galaxies. Astrophys. J. 2008, 682, 94–103. [Google Scholar] [CrossRef]
- Ricci, C.; Ueda, Y.; Paltani, S.; Ichikawa, K.; Gandhi, P.; Awaki, H. Iron Kα emission in type-I and type-II active galactic nuclei. Mon. Not. R. Astron. Soc. 2014, 441, 3622–3633. [Google Scholar] [CrossRef]
- Boorman, P.G.; Gandhi, P.; Baloković, M.; Brightman, M.; Harrison, F.; Ricci, C.; Stern, D. An Iwasawa-Taniguchi effect for Compton-thick active galactic nuclei. Mon. Not. R. Astron. Soc. 2018, 477, 3775–3790. [Google Scholar] [CrossRef]
- Davis, J.E.; Bautz, M.W.; Dewey, D.; Heilmann, R.K.; Houck, J.C.; Huenemoerder, D.P.; Marshall, H.L.; Nowak, M.A.; Schattenburg, M.L.; Schulz, N.S.; et al. Raytracing with MARX: X-ray observatory design, calibration, and support. In Space Telescopes and Instrumentation 2012: Ultraviolet to Gamma Ray; Takahashi, T., Murray, S.S., den Herder, J.W.A., Eds.; SPIE: Amsterdam, The Netherlands, 2012; Volume 8443, p. 84431A. [Google Scholar] [CrossRef]
- Davis, J.E. Event Pileup in Charge-coupled Devices. Astrophys. J. 2001, 562, 575–582. [Google Scholar] [CrossRef]
- Zhang, L.; Packham, C.; Hicks, E.K.S.; Davies, R.I.; Shimizu, T.T.; Alonso-Herrero, A.; Hermosa Muñoz, L.; García-Bernete, I.; Pereira-Santaella, M.; Audibert, A.; et al. The Galaxy Activity, Torus, and Outflow Survey (GATOS). IV. Exploring Ionized Gas Outflows in Central Kiloparsec Regions of GATOS Seyferts. Astrophys. J. 2024, 974, 195. [Google Scholar] [CrossRef]
- Della Ceca, R.; Severgnini, P.; Caccianiga, A.; Comastri, A.; Gilli, R.; Fiore, F.; Piconcelli, E.; Malaguti, P.; Vignali, C. Heavily obscured AGN with BeppoSAX, INTEGRAL, SWIFT, XMM and Chandra: Prospects for Simbol-X. Mem. Soc. Astron. Ital. 2008, 79, 65. [Google Scholar] [CrossRef]
- Burlon, D.; Ajello, M.; Greiner, J.; Comastri, A.; Merloni, A.; Gehrels, N. Three-year Swift-BAT Survey of Active Galactic Nuclei: Reconciling Theory and Observations? Astrophys. J. 2011, 728, 58. [Google Scholar] [CrossRef]
- Colbert, E.J.M.; Weaver, K.A.; Krolik, J.H.; Mulchaey, J.S.; Mushotzky, R.F. The X-Ray Reflectors in the Nucleus of the Seyfert Galaxy NGC 1068. Astrophys. J. 2002, 581, 182–196. [Google Scholar] [CrossRef]
- Oh, K.; Koss, M.; Markwardt, C.B.; Schawinski, K.; Baumgartner, W.H.; Barthelmy, S.D.; Cenko, S.B.; Gehrels, N.; Mushotzky, R.; Petulante, A.; et al. The 105-Month Swift-BAT All-sky Hard X-Ray Survey. Astrophys. J. Suppl. Ser. 2018, 235, 4. [Google Scholar] [CrossRef]
- Lanzuisi, G.; Civano, F.; Elvis, M.; Salvato, M.; Hasinger, G.; Vignali, C.; Zamorani, G.; Aldcroft, T.; Brusa, M.; Comastri, A.; et al. The Chandra-COSMOS survey - IV. X-ray spectra of the bright sample. Mon. Not. R. Astron. Soc. 2013, 431, 978–996. [Google Scholar] [CrossRef]
- Cash, W. Generation of Confidence Intervals for Model Parameters in X-ray Astronomy. Astron. Astrophys. 1976, 52, 307. [Google Scholar]
- Arnaud, K.A. XSPEC: The First Ten Years; Vol. 101, Astronomical Society of the Pacific Conference Series; Astronomical Society of the Pacific: San Francisco, CA, USA, 1996; p. 17. [Google Scholar]
- Yi, H.; Wang, J.; Shu, X.; Fabbiano, G.; Pappalardo, C.; Wang, C.; Yu, H. The Kiloparsec-scale Fe Ka Emission in the Compton-thin Seyfert 2 Galaxy NGC 4388 Resolved by Chandra. Astrophys. J. 2021, 908, 156. [Google Scholar] [CrossRef]
- Murphy, K.D.; Yaqoob, T. An X-ray spectral model for Compton-thick toroidal reprocessors. Mon. Not. R. Astron. Soc. 2009, 397, 1549–1562. [Google Scholar] [CrossRef]
- Green, P.J.; Forster, K.; Kuraszkiewicz, J. Quasar Evolution and the Baldwin Effect in the Large Bright Quasar Survey. Astrophys. J. 2001, 556, 727–737. [Google Scholar] [CrossRef]
Disclaimer/Publisher’s Note: The statements, opinions and data contained in all publications are solely those of the individual author(s) and contributor(s) and not of MDPI and/or the editor(s). MDPI and/or the editor(s) disclaim responsibility for any injury to people or property resulting from any ideas, methods, instructions or products referred to in the content. |
© 2025 by the authors. Licensee MDPI, Basel, Switzerland. This article is an open access article distributed under the terms and conditions of the Creative Commons Attribution (CC BY) license (https://creativecommons.org/licenses/by/4.0/).