Relational Lorentzian Asymptotically Safe Quantum Gravity: Showcase Model
Abstract
1. Introduction
- While ASQG uses mostly Euclidian signature, CQG uses exclusively Lorentzian signature.
- While ASQG employs background-dependent methods, CQG is manifestly background-independent.
- While ASQG relies on truncations of the exact renormalization flow (Wetterich) equations, no truncations are performed in CQG.
- First, if the goal is to write the path integral in terms of the Einstein–Hilbert action plus matter and further terms, then the Lorentzian signature is selected. If one is content to write the theory just as some sort of path integral, then the Euclidian version is also possible for the generating functional of Schwinger functions, which are generated by the given Hamiltonian via Osterwalder-Schrader reconstruction [29].
- Next, the path integral “measure” deviates from the “Lebesgue measure” of the spacetime metric by several functions that depend on the chosen Hilbert space representation of the Weyl algebra, the determinant of the deWitt metric and as a result of the splitting of the metric into ADM variables. Some of these factors, but not all, can be absorbed into a ghost action, which is related to the usual ghost action that results from the Fadeev–Popov determinant as a result of gauge fixing the metric to some, say de Donder, gauge.
- The Einstein–Hilbert plus observable matter action is corrected by a “reduction” action, which plays a role similar to a gauge fixing action but here is rather a fingerprint of how the gauge degrees of freedom have been absorbed into the observables of the theory in a way similar to the Higgs mechanism. Accordingly, the true degrees of freedom contain rather than observable gravity polarizations in d spacetime dimensions as they have “eaten” n scalar fields and have become “Goldstone” bosons.
- Furthermore, the generating functional of Feynman distributions contains a current only for the observable gravity polarizations, not for all of them. For reasons of better comparability with the existing ASQG literature, one can by hand augment the current by additional terms to include also the unphysical d gravity polarizations (which are integrated out in the correct non-augmented version by performing the lapse and shift integral) but one has to be careful in the interpretation of the resulting effective action: Its restriction to the observable part of the current is not the observable effective action that one is interested in. Rather, the two are related by a twisted combination of Legendre transforms and restriction maps.
- Finally, one has to add the cut-off action to define the effective average action. This, like the Einstein–Hilbert action, comes with a factor of i in the exponent in its Lorentzian version and requires a different type of cut-off functions than in the Euclidian signature case.
2. The Model and Lorentzian Tools
2.1. CQG Derivation
2.2. ASQG Treatment
2.3. Lorentzian Heat Kernel Expansion, Time Integrals, and Cut-Off Functions
3. ASQG Analysis of the Model
3.1. Evaluation of the Heat Kernel Traces
3.2. Evaluation of the Heat Kernel Time Integrals
3.3. Beta Functions and Flow Equations
3.4. UV Fixed Points of the Dimension-Free Flow
3.5. IR Limit of the Dimensionful Couplings and Admissible Trajectories
4. Conclusions
- We found that the coupling constant related to the matter contribution does not flow and also does not affect the flow of the gravitational coupling in the truncation considered here.
- We computed the flow of Newton’s constant and the cosmological constant, and we found an attractive UV fixed point at the value . Furthermore, we computed the critical exponents and related the coupling constant to two relevant directions.
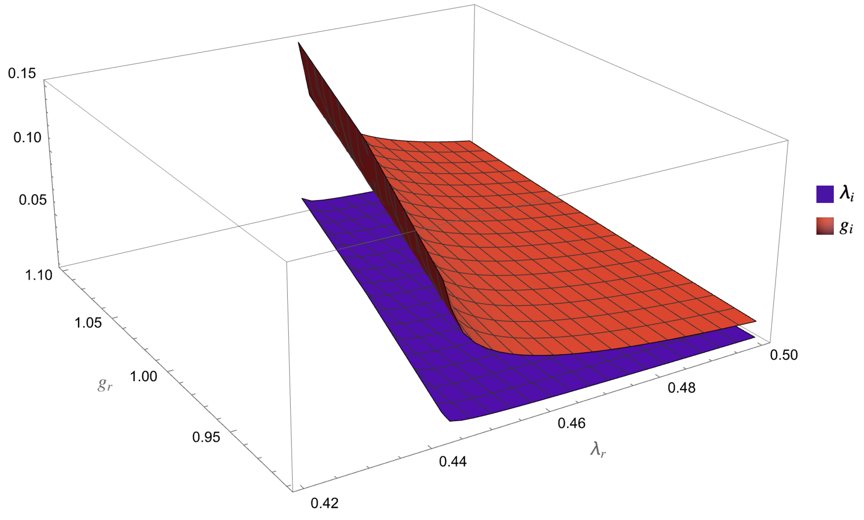
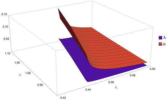
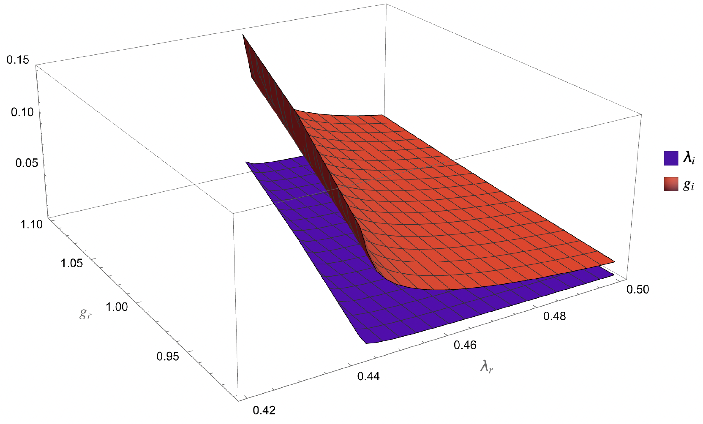
- We proved the existence of admissible trajectories, integrating down the flow to and finding trajectories that flow from real-valued dimensional couplings in the IR and reach the UV fixed point of the dimensionless couplings when .
Author Contributions
Funding
Data Availability Statement
Conflicts of Interest
| 1 | |
| 2 | |
| 3 | Remember that introduced in (13) is the integral kernel of and . Here, for convenience, we lowered two indexes with the background metric . |
References
- Percacci, R. An Introduction to Covariant Quantum Gravity and Asymptotic Safety; World Scientific: Singapore, 2017. [Google Scholar]
- Reuter, M.; Saueressig, F. Quantum Gravity and the Functional Renormalization Group; Cambridge Monographs on Mathematical Physics: Cambridge, UK, 2019. [Google Scholar]
- Bonanno, A.; Eichhorn, A.; Gies, H.; Pawlowski, J.M.; Percacci, R.; Reuter, M.; Saueressig, F.; Vacca, G.P. Critical reflections on asymptotically safe gravity. Front. Phys. 2020, 8, 269. [Google Scholar] [CrossRef]
- Rovelli, C. Quantum Gravity; Cambridge University Press: Cambridge, UK, 2004. [Google Scholar]
- Thiemann, T. Modern Canonical Quantum General Relativity; Cambridge University Press: Cambridge, UK, 2007. [Google Scholar]
- Pullin, J.; Gambini, R. A First Course in Loop Quantum Gravity; Oxford University Press: New York, NY, USA, 2011. [Google Scholar]
- Rovelli, C.; Vidotto, F. Covariant Loop Quantum Gravity; Cambridge University Press: Cambridge, UK, 2015. [Google Scholar]
- Thiemann, T. Asymptotically safe—Canonical quantum gravity junction. J. High Energy Phys. 2024, 2024, 13. [Google Scholar] [CrossRef]
- Manrique, E.; Rechenberger, S.; Saueressig, F. Asymptotically Safe Lorentzian Gravity. Phys. Rev. Lett. 2011, 106, 251302. [Google Scholar] [CrossRef]
- Biemans, J.; Platania, A.; Saueressig, F. Quantum gravity on foliated spacetimes: Asymptotically safe and sound. Phys. Rev. D 2017, 95, 086013. [Google Scholar] [CrossRef]
- Saueressig, F.; Wang, J. Foliated asymptotically safe gravity in the fluctuation approach. J. High Energy Phys. 2023, 2023, 64. [Google Scholar] [CrossRef]
- Korver, G.; Saueressig, F.; Wang, J. Global Flows of Foliated Gravity-Matter Systems. Phys. Lett. B 2024, 855, 138789. [Google Scholar] [CrossRef]
- D’Angelo, E.; Drago, N.; Pinamonti, N.; Rejzner, K. An Algebraic QFT Approach to the Wetterich Equation on Lorentzian Manifolds. Ann. Henri Poincare 2024, 25, 2295–2352. [Google Scholar] [CrossRef]
- D’Angelo, E.; Rejzner, K. A Lorentzian renormalisation group equation for gauge theories. arXiv 2023, arXiv:2303.01479. [Google Scholar]
- D’Angelo, E. Asymptotic safety in Lorentzian quantum gravity. Phys. Rev. D 2024, 109, 06601211. [Google Scholar] [CrossRef]
- Banerjee, R.; Niedermaier, M. The spatial Functional Renormalization Group and Hadamard states on cosmological spacetimes. Nucl. Phys. B 2022, 980, 115814. [Google Scholar] [CrossRef]
- Fehre, J.; Litim, D.F.; Pawlowski, J.M.; Reichert, M. Lorentzian Quantum Gravity and the Graviton Spectral Function. Phys. Rev. Lett. 2023, 130, 081501. [Google Scholar] [CrossRef]
- Baldazzi, A.; Percacci, R.; Skrinjar, V. Quantum fields without Wick rotation. Symmetry 2019, 11, 373. [Google Scholar] [CrossRef]
- Abbott, L.F. Introduction to the Background Field Method. Acta Phys. Polon. B 1982, 13, 33. [Google Scholar]
- Thiemann, T. Canonical quantum gravity, constructive QFT and renormalisation. Front. Phys. 2020, arXiv:2003.136220, 457, reprinted in Front. Phys. 2020, 8, 548232. [Google Scholar] [CrossRef]
- Daum, J.E.; Reuter, M. Einstein-Cartan gravity, Asymptotic Safety, and the running Immirzi parameter. Ann. Phys. 2013, 334, 351–419. [Google Scholar] [CrossRef]
- Baldazzi, A.; Falls, K.; Ferrero, R. Relational observables in asymptotically safe gravity. Ann. Phys. 2022, 440, 168822. [Google Scholar] [CrossRef]
- Wetterich, C. Exact evolution equation for the effective potential. Phys. Lett. B 1993, 301, 90–94. [Google Scholar] [CrossRef]
- Reuter, M. Nonperturbative evolution equation for quantum gravity. Phys. Rev. D 1998, 57, 971–985. [Google Scholar] [CrossRef]
- Parker, L.E.; Toms, D. Quantum Field Theory in Curved Spacetime: Quantized Field and Gravity; Cambridge University Press: Cambridge, UK, 2009. [Google Scholar]
- Christensen, S.M. Vacuum Expectation Value of the Stress Tensor in an Arbitrary Curved Background: The Covariant Point Separation Method. Phys. Rev. D 1976, 14, 2490–2501. [Google Scholar] [CrossRef]
- Moretti, V. Proof of the symmetry of the off diagonal heat kernel and Hadamard’s expansion coefficients in general C**(infinity) Riemannian manifolds. Commun. Math. Phys. 1999, 208, 283–309. [Google Scholar] [CrossRef]
- Decanini, Y.; Folacci, A. Off-diagonal coefficients of the Dewitt-Schwinger and Hadamard representations of the Feynman propagator. Phys. Rev. D 2006, 73, 044027. [Google Scholar] [CrossRef]
- Glimm, J.; Jaffe, A. Quantum Physics; Springer: New York, NY, USA, 1987. [Google Scholar]
- Hojman, S.A.; Kuchar, K.; Teitelboim, C. Geometrodynamics regained. Ann. Phys. 1976, 96, 88–135. [Google Scholar] [CrossRef]
- Isham, C.J.; Kuchar, K.V. Representations of Space-time Diffeomorphisms. 1. Canonical Parametrized Field Theories. Ann. Phys. 1985, 164, 288–315. [Google Scholar] [CrossRef]
- Isham, C.J.; Kuchar, K.V. Representations of Space-time Diffeomorphisms. 2. Canonical geometrodynamics. Ann. Phys. 1985, 164, 316–333. [Google Scholar] [CrossRef]
- Pons, J.M. On Dirac’s incomplete analysis of gauge transformations. Stud. Hist. Philos. Sci. B 2005, 36, 491–518. [Google Scholar] [CrossRef]
- Wald, R.M. General Relativity; The University of Chicago Press: Chicago, IL, USA, 1989. [Google Scholar]
- Henneaux, M.; Teitelboim, C. Quantisation of Gauge Systems; Princeton University Press: Princeton, NJ, USA, 1992. [Google Scholar]
- Cook, G.B. Initial data for numerical relativity. Living Rev. Relativ. 2014, 3, 5. [Google Scholar] [CrossRef]
- Giesel, K.; Vetter, A. Reduced loop quantization with four Klein–Gordon scalar fields as reference matter. Class. Quant. Grav. 2019, 36, 145002. [Google Scholar] [CrossRef]
- Benedetti, D.; Groh, K.; Machado, P.F.; Saueressig, F. The Universal RG Machine. J. High Energy Phys. 2011, 1106, 079. [Google Scholar] [CrossRef]
- Bernal, A.N.; Sanchez, M. On Smooth Cauchy hypersurfaces and Geroch’s splitting theorem. Commun. Math. Phys. 2003, 243, 461–470. [Google Scholar] [CrossRef]
- Bratteli, O.; Robinson, D.W. Operator Algebras and Quantum Statistical Mechanics; Springer: Berlin, Germany, 1997; Volume 1,2. [Google Scholar]
- Kuchar, K.V.; Torre, C.G. Gaussian reference fluid and interpretation of quantum geometrodynamics. Phys. Rev. D 1991, 43, 419–441. [Google Scholar] [CrossRef]
- Reuter, M.; Wetterich, C. Effective average action for gauge theories and exact evolution equations. Nucl. Phys. B 1994, 417, 181–214. [Google Scholar] [CrossRef]
- Morris, T.R. The Exact renormalization group and approximate solutions. Int. J. Mod. Phys. A 1994, 9, 2411–2450. [Google Scholar] [CrossRef]
- Bonanno, A.; Reuter, M. Proper time flow equation for gravity. J. High Energy Phys. 2005, 02, 035. [Google Scholar] [CrossRef]
- Bonanno, A.; Lippoldt, S.; Percacci, R.; Vacca, G.P. On Exact Proper Time Wilsonian RG Flows. Eur. Phys. J. C 2020, 80, 249. [Google Scholar] [CrossRef]
- Mazza, M.; Zappala, D. Proper time regulator and renormalization group flow. Phys. Rev. D 2001, 64, 105013. [Google Scholar] [CrossRef]
- Bonanno, A.; Zappala, D. Towards an accurate determination of the critical exponents with the renormalization group flow equations. Phys. Lett. B 2001, 504, 181–187. [Google Scholar] [CrossRef]
- Donà, P.; Eichhorn, A.; Percacci, R. Matter matters in asymptotically safe quantum gravity. Phys. Rev. D 2014, 89, 084035. [Google Scholar] [CrossRef]
- Falls, K.; Litim, D.F.; Nikolakopoulos, K.; Rahmede, C. Further evidence for asymptotic safety of quantum gravity. Phys. Rev. D 2016, 93, 104022. [Google Scholar] [CrossRef]
- Groh, K.; Saueressig, F.; Zanusso, O. Off-diagonal heat-kernel expansion and its application to fields with differential constraints. arXiv 2011, arXiv:1112.4856. [Google Scholar]
- Ferrero, R.; Fröb, M.B.; Lima, W.C.C. Heat kernel coefficients for massive gravity. J. Math. Phys. 2024, 65, 082301. [Google Scholar] [CrossRef]









Disclaimer/Publisher’s Note: The statements, opinions and data contained in all publications are solely those of the individual author(s) and contributor(s) and not of MDPI and/or the editor(s). MDPI and/or the editor(s) disclaim responsibility for any injury to people or property resulting from any ideas, methods, instructions or products referred to in the content. |
© 2024 by the authors. Licensee MDPI, Basel, Switzerland. This article is an open access article distributed under the terms and conditions of the Creative Commons Attribution (CC BY) license (https://creativecommons.org/licenses/by/4.0/).
Share and Cite
Ferrero, R.; Thiemann, T. Relational Lorentzian Asymptotically Safe Quantum Gravity: Showcase Model. Universe 2024, 10, 410. https://doi.org/10.3390/universe10110410
Ferrero R, Thiemann T. Relational Lorentzian Asymptotically Safe Quantum Gravity: Showcase Model. Universe. 2024; 10(11):410. https://doi.org/10.3390/universe10110410
Chicago/Turabian StyleFerrero, Renata, and Thomas Thiemann. 2024. "Relational Lorentzian Asymptotically Safe Quantum Gravity: Showcase Model" Universe 10, no. 11: 410. https://doi.org/10.3390/universe10110410
APA StyleFerrero, R., & Thiemann, T. (2024). Relational Lorentzian Asymptotically Safe Quantum Gravity: Showcase Model. Universe, 10(11), 410. https://doi.org/10.3390/universe10110410

