Single-Section Sequential MALDI-MSI Reveals Metabolic and N-Glycan Remodeling During Malignant Transformation in Hepatocellular Adenoma
Abstract
1. Introduction
2. Materials and Methods
2.1. FFPE Tissue Sectioning and Slide Preparation
2.2. Deparaffinization and Optical Imaging
2.3. Small Molecule MALDI-MSI
2.3.1. Matrix Preparation and Deposition
2.3.2. Small Molecule MSI Data Acquisition
2.4. Sequential In Situ N-Glycan Imaging
2.4.1. Matrix Removal, Rehydration, and Antigen Retrieval
2.4.2. PNGase F Application and Incubation
2.4.3. CHCA Matrix Deposition for N-Glycan Analysis
2.4.4. N-Glycan MSI Acquisition
2.5. Hematoxylin and Eosin (H&E) Staining
2.6. Data Processing and Annotation
2.7. Diffusion Pseudotime (DPT)
3. Results
3.1. A Robust MALDI-MSI Pipeline Produced Reproducible Small-Molecule and N-Glycan Spatial Profiles from the Same FFPE Tissue Section
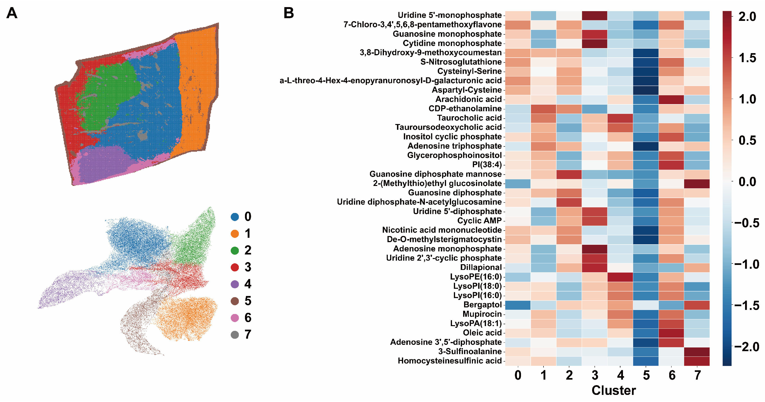
3.2. Spatial Stratification of Small-Molecule Metabolic Niches
3.3. Spatial Stratification of N-Glycan Signatures Reveals Distinct Glycosylation Niches
3.4. Spatial Variation in Metabolic Features Across Histologically Defined Regions
3.5. Spatial Variation in N-Glycan Features Across Histologically Defined Regions
4. Discussion
5. Conclusions
Supplementary Materials
Author Contributions
Funding
Institutional Review Board Statement
Informed Consent Statement
Data Availability Statement
Acknowledgments
Conflicts of Interest
Abbreviations
| HCA | Hepatocellular adenoma |
| FFPE | Formalin-fixed paraffin-embedded |
| MSI | Mass spectrometry imaging |
| MALDI | Matrix-assisted laser desorption/ionization |
| HMDB | Human Metabolome Database |
| FDR | False discovery rate |
| DPT | Diffusion Pseudotime |
| PCA | Principal Component Analysis |
| PI | Phosphatidylinositol |
| PA | Phosphatidic acid |
| NL | Normal Liver |
References
- Rooks, J.B.; Ory, H.W.; Ishak, K.G.; Strauss, L.T.; Greenspan, J.R.; Hill, A.P.; Tyler, C.W., Jr. Epidemiology of hepatocellular adenoma. The role of oral contraceptive use. JAMA 1979, 242, 644–648. [Google Scholar] [CrossRef]
- Bossen, L.; Gronbaek, H.; Lykke Eriksen, P.; Jepsen, P. Men with biopsy-confirmed hepatocellular adenoma have a high risk of progression to hepatocellular carcinoma: A nationwide population-based study. Liver Int. 2017, 37, 1042–1046. [Google Scholar] [CrossRef] [PubMed]
- Blechacz, B.; Gores, G.J. Positron emission tomography scan for a hepatic mass. Hepatology 2010, 52, 2186–2191. [Google Scholar] [CrossRef]
- Bioulac-Sage, P.; Laumonier, H.; Couchy, G.; Le Bail, B.; Sa Cunha, A.; Rullier, A.; Laurent, C.; Blanc, J.F.; Cubel, G.; Trillaud, H.; et al. Hepatocellular adenoma management and phenotypic classification: The Bordeaux experience. Hepatology 2009, 50, 481–489. [Google Scholar] [CrossRef] [PubMed]
- Deneve, J.L.; Pawlik, T.M.; Cunningham, S.; Clary, B.; Reddy, S.; Scoggins, C.R.; Martin, R.C.; D’Angelica, M.; Staley, C.A.; Choti, M.A.; et al. Liver cell adenoma: A multicenter analysis of risk factors for rupture and malignancy. Ann. Surg. Oncol. 2009, 16, 640–648. [Google Scholar] [CrossRef] [PubMed]
- Dokmak, S.; Paradis, V.; Vilgrain, V.; Sauvanet, A.; Farges, O.; Valla, D.; Bedossa, P.; Belghiti, J. A single-center surgical experience of 122 patients with single and multiple hepatocellular adenomas. Gastroenterology 2009, 137, 1698–1705. [Google Scholar] [CrossRef] [PubMed]
- Nault, J.C.; Couchy, G.; Balabaud, C.; Morcrette, G.; Caruso, S.; Blanc, J.F.; Bacq, Y.; Calderaro, J.; Paradis, V.; Ramos, J.; et al. Molecular Classification of Hepatocellular Adenoma Associates with Risk Factors, Bleeding, and Malignant Transformation. Gastroenterology 2017, 152, 880–894 e886. [Google Scholar] [CrossRef] [PubMed]
- Nault, J.C.; Paradis, V.; Cherqui, D.; Vilgrain, V.; Zucman-Rossi, J. Molecular classification of hepatocellular adenoma in clinical practice. J. Hepatol. 2017, 67, 1074–1083. [Google Scholar] [CrossRef]
- Tse, J.R.; Felker, E.R.; Naini, B.V.; Shen, L.; Shen, J.; Lu, D.S.K.; Kamaya, A.; Raman, S.S. Hepatocellular Adenomas: Molecular Basis and Multimodality Imaging Update. Radiographics 2023, 43, e220134. [Google Scholar] [CrossRef] [PubMed]
- Tian, H.; Rajbhandari, P.; Tarolli, J.; Decker, A.M.; Neelakantan, T.V.; Angerer, T.; Zandkarimi, F.; Remotti, H.; Frache, G.; Winograd, N.; et al. Multimodal mass spectrometry imaging identifies cell-type-specific metabolic and lipidomic variation in the mammalian liver. Dev. Cell 2024, 59, 869–881.e6. [Google Scholar] [CrossRef]
- Alexandrov, T. Spatial metabolomics: From a niche field towards a driver of innovation. Nat. Metab. 2023, 5, 1443–1445. [Google Scholar] [CrossRef] [PubMed]
- Van de Plas, R.; Yang, J.; Spraggins, J.; Caprioli, R.M. Image fusion of mass spectrometry and microscopy: A multimodality paradigm for molecular tissue mapping. Nat. Methods 2015, 12, 366–372. [Google Scholar] [CrossRef]
- Woolman, M.; Katz, L.; Gopinath, G.; Kiyota, T.; Kuzan-Fischer, C.M.; Ferry, I.; Zaidi, M.; Peters, K.; Aman, A.; McKee, T.; et al. Mass Spectrometry Imaging Reveals a Gradient of Cancer-like Metabolic States in the Vicinity of Cancer Not Seen in Morphometric Margins from Microscopy. Anal. Chem. 2021, 93, 4408–4416. [Google Scholar] [CrossRef]
- Chan, Y.H.; Pathmasiri, K.C.; Pierre-Jacques, D.; Hibbard, M.C.; Tao, N.; Fischer, J.L.; Yang, E.; Cologna, S.M.; Gao, R. Gel-assisted mass spectrometry imaging enables sub-micrometer spatial lipidomics. Nat. Commun. 2024, 15, 5036. [Google Scholar] [CrossRef]
- Haghverdi, L.; Buttner, M.; Wolf, F.A.; Buettner, F.; Theis, F.J. Diffusion pseudotime robustly reconstructs lineage branching. Nat. Methods 2016, 13, 845–848. [Google Scholar] [CrossRef] [PubMed]
- Wolf, F.A.; Angerer, P.; Theis, F.J. SCANPY: Large-scale single-cell gene expression data analysis. Genome Biol. 2018, 19, 15. [Google Scholar] [CrossRef] [PubMed]
- Wolf, F.A.; Hamey, F.K.; Plass, M.; Solana, J.; Dahlin, J.S.; Gottgens, B.; Rajewsky, N.; Simon, L.; Theis, F.J. PAGA: Graph abstraction reconciles clustering with trajectory inference through a topology preserving map of single cells. Genome Biol. 2019, 20, 59. [Google Scholar] [CrossRef]
- Lee, Y.R.; Kaya, I.; Wik, E.; Baijnath, S.; Loden, H.; Nilsson, A.; Zhang, X.; Sehlin, D.; Syvanen, S.; Svenningsson, P.; et al. Comprehensive Approach for Sequential MALDI-MSI Analysis of Lipids, N-Glycans, and Peptides in Fresh-Frozen Rodent Brain Tissues. Anal. Chem. 2025, 97, 1338–1346. [Google Scholar] [CrossRef]
- Yan, J.; Jiang, Z.; Zhang, S.; Yu, Q.; Lu, Y.; Miao, R.; Tang, Z.; Fan, J.; Wu, L.; Duda, D.G.; et al. Spatial–temporal heterogeneities of liver cancer and the discovery of the invasive zone. Clin. Transl. Med. 2025, 15, e70224. [Google Scholar] [CrossRef]
- Duncan, K.D.; Petrosova, H.; Lum, J.J.; Goodlett, D.R. Mass spectrometry imaging methods for visualizing tumor heterogeneity. Curr. Opin. Biotechnol. 2024, 86, 103068. [Google Scholar] [CrossRef]
- He, M.J.; Pu, W.; Wang, X.; Zhong, X.; Zhao, D.; Zeng, Z.; Cai, W.; Liu, J.; Huang, J.; Tang, D.; et al. Spatial metabolomics on liver cirrhosis to hepatocellular carcinoma progression. Cancer Cell Int. 2022, 22, 366. [Google Scholar] [CrossRef]
- Ma, B.; Zhang, Y.; Ma, J.; Chen, X.; Sun, C.; Qin, C. Spatially resolved visualization of reprogrammed metabolism in hepatocellular carcinoma by mass spectrometry imaging. Cancer Cell Int. 2023, 23, 177. [Google Scholar] [CrossRef]
- Chong, Y.C.; Toh, T.B.; Chan, Z.; Lin, Q.X.X.; Thng, D.K.H.; Hooi, L.; Ding, Z.; Shuen, T.; Toh, H.C.; Dan, Y.Y.; et al. Targeted Inhibition of Purine Metabolism Is Effective in Suppressing Hepatocellular Carcinoma Progression. Hepatol. Commun. 2020, 4, 1362–1381. [Google Scholar] [CrossRef]
- Mullen, N.J.; Singh, P.K. Nucleotide metabolism: A pan-cancer metabolic dependency. Nat. Rev. Cancer 2023, 23, 275–294. [Google Scholar] [CrossRef]
- Hall, Z.; Chiarugi, D.; Charidemou, E.; Leslie, J.; Scott, E.; Pellegrinet, L.; Allison, M.; Mocciaro, G.; Anstee, Q.M.; Evan, G.I.; et al. Lipid Remodeling in Hepatocyte Proliferation and Hepatocellular Carcinoma. Hepatology 2021, 73, 1028–1044. [Google Scholar] [CrossRef] [PubMed]
- Morita, Y.; Sakaguchi, T.; Ikegami, K.; Goto-Inoue, N.; Hayasaka, T.; Hang, V.T.; Tanaka, H.; Harada, T.; Shibasaki, Y.; Suzuki, A.; et al. Lysophosphatidylcholine acyltransferase 1 altered phospholipid composition and regulated hepatoma progression. J. Hepatol. 2013, 59, 292–299. [Google Scholar] [CrossRef] [PubMed]
- Zhang, X.; Chen, M.; Ni, X.; Wang, Y.; Zheng, X.; Zhang, H.; Xu, S.; Yang, C.T. Metabolic Reprogramming of Sulfur in Hepatocellular Carcinoma and Sulfane Sulfur-Triggered Anti-Cancer Strategy. Front. Pharmacol. 2020, 11, 571143. [Google Scholar] [CrossRef]
- Ly, A.; Buck, A.; Balluff, B.; Sun, N.; Gorzolka, K.; Feuchtinger, A.; Janssen, K.P.; Kuppen, P.J.; van de Velde, C.J.; Weirich, G.; et al. High-mass-resolution MALDI mass spectrometry imaging of metabolites from formalin-fixed paraffin-embedded tissue. Nat. Protoc. 2016, 11, 1428–1443. [Google Scholar] [CrossRef] [PubMed]
- Bonifacio, V.D.B.; Pereira, S.A.; Serpa, J.; Vicente, J.B. Cysteine metabolic circuitries: Druggable targets in cancer. Br. J. Cancer 2021, 124, 862–879. [Google Scholar] [CrossRef] [PubMed]
- Colosimo, S.; Tomlinson, J.W. Bile acids as drivers and biomarkers of hepatocellular carcinoma. World J. Hepatol. 2022, 14, 1730–1738. [Google Scholar] [CrossRef]
- He, M.; Zhou, X.; Wang, X. Glycosylation: Mechanisms, biological functions and clinical implications. Signal Transduct. Target. Ther. 2024, 9, 194. [Google Scholar] [CrossRef] [PubMed]
- Scheper, A.F.; Schofield, J.; Bohara, R.; Ritter, T.; Pandit, A. Understanding glycosylation: Regulation through the metabolic flux of precursor pathways. Biotechnol. Adv. 2023, 67, 108184. [Google Scholar] [CrossRef]
- Toghi Eshghi, S.; Yang, S.; Wang, X.; Shah, P.; Li, X.; Zhang, H. Imaging of N-linked glycans from formalin-fixed paraffin-embedded tissue sections using MALDI mass spectrometry. ACS Chem. Biol. 2014, 9, 2149–2156. [Google Scholar] [CrossRef]
- Heijs, B.; Potthoff, A.; Soltwisch, J.; Dreisewerd, K. MALDI-2 for the Enhanced Analysis of N-Linked Glycans by Mass Spectrometry Imaging. Anal. Chem. 2020, 92, 13904–13911. [Google Scholar] [CrossRef]
- Saito, T.; Watanabe, A.; Nakano, M.; Matsuo, K. MALDI-TOF mass spectrometry imaging for N-glycans on FFPE tissue sections of mouse NASH liver through Sialic acid Benzylamidation. Glycoconj. J. 2021, 38, 167–175. [Google Scholar] [CrossRef]
- Zhang, H.; Shi, X.; Vu, N.Q.; Li, G.; Li, Z.; Shi, Y.; Li, M.; Wang, B.; Welham, N.V.; Patankar, M.S.; et al. On-Tissue Derivatization with Girard’s Reagent P Enhances N-Glycan Signals for Formalin-Fixed Paraffin-Embedded Tissue Sections in MALDI Mass Spectrometry Imaging. Anal. Chem. 2020, 92, 13361–13368. [Google Scholar] [CrossRef]
- de-Souza-Ferreira, M.; Ferreira, E.E.; de-Freitas-Junior, J.C.M. Aberrant N-glycosylation in cancer: MGAT5 and beta1,6-GlcNAc branched N-glycans as critical regulators of tumor development and progression. Cell. Oncol. 2023, 46, 481–501. [Google Scholar] [CrossRef] [PubMed]
- Akella, N.M.; Ciraku, L.; Reginato, M.J. Fueling the fire: Emerging role of the hexosamine biosynthetic pathway in cancer. BMC Biol. 2019, 17, 52. [Google Scholar] [CrossRef]
- Paneque, A.; Fortus, H.; Zheng, J.; Werlen, G.; Jacinto, E. The Hexosamine Biosynthesis Pathway: Regulation and Function. Genes 2023, 14, 933. [Google Scholar] [CrossRef] [PubMed]








Disclaimer/Publisher’s Note: The statements, opinions and data contained in all publications are solely those of the individual author(s) and contributor(s) and not of MDPI and/or the editor(s). MDPI and/or the editor(s) disclaim responsibility for any injury to people or property resulting from any ideas, methods, instructions or products referred to in the content. |
© 2026 by the authors. Licensee MDPI, Basel, Switzerland. This article is an open access article distributed under the terms and conditions of the Creative Commons Attribution (CC BY) license.
Share and Cite
Xu, J.; Sui, J.; Xu, D.; Zhou, X.; Hu, Y.; Yuan, J.; Liu, J.; Lu, L. Single-Section Sequential MALDI-MSI Reveals Metabolic and N-Glycan Remodeling During Malignant Transformation in Hepatocellular Adenoma. Metabolites 2026, 16, 217. https://doi.org/10.3390/metabo16040217
Xu J, Sui J, Xu D, Zhou X, Hu Y, Yuan J, Liu J, Lu L. Single-Section Sequential MALDI-MSI Reveals Metabolic and N-Glycan Remodeling During Malignant Transformation in Hepatocellular Adenoma. Metabolites. 2026; 16(4):217. https://doi.org/10.3390/metabo16040217
Chicago/Turabian StyleXu, Jianfeng, Jian Sui, Da Xu, Xiaoxue Zhou, Youhong Hu, Jie Yuan, Jia Liu, and Lu Lu. 2026. "Single-Section Sequential MALDI-MSI Reveals Metabolic and N-Glycan Remodeling During Malignant Transformation in Hepatocellular Adenoma" Metabolites 16, no. 4: 217. https://doi.org/10.3390/metabo16040217
APA StyleXu, J., Sui, J., Xu, D., Zhou, X., Hu, Y., Yuan, J., Liu, J., & Lu, L. (2026). Single-Section Sequential MALDI-MSI Reveals Metabolic and N-Glycan Remodeling During Malignant Transformation in Hepatocellular Adenoma. Metabolites, 16(4), 217. https://doi.org/10.3390/metabo16040217

