Ambient Mass Spectrometry Imaging Reveals Spatiotemporal Brain Distribution and Neurotransmitter Modulation by 1,8-Cineole: An Epoxy Monoterpene in Mongolian Medicine Sugmel-3
Abstract
1. Introduction
2. Materials and Methods
2.1. Chemicals and Reagents
2.2. Animal Experiments
2.3. Sample Preparation for AFADESI-MSI Analysis
2.4. AFADESI-MSI Analysis of Brain Tissue Sections
2.5. Data Processing and Statistical Analysis
2.6. Histopathological Staining
2.7. LC–MS/MS Analysis
2.8. Metabolite Identification
3. Results and Discussion
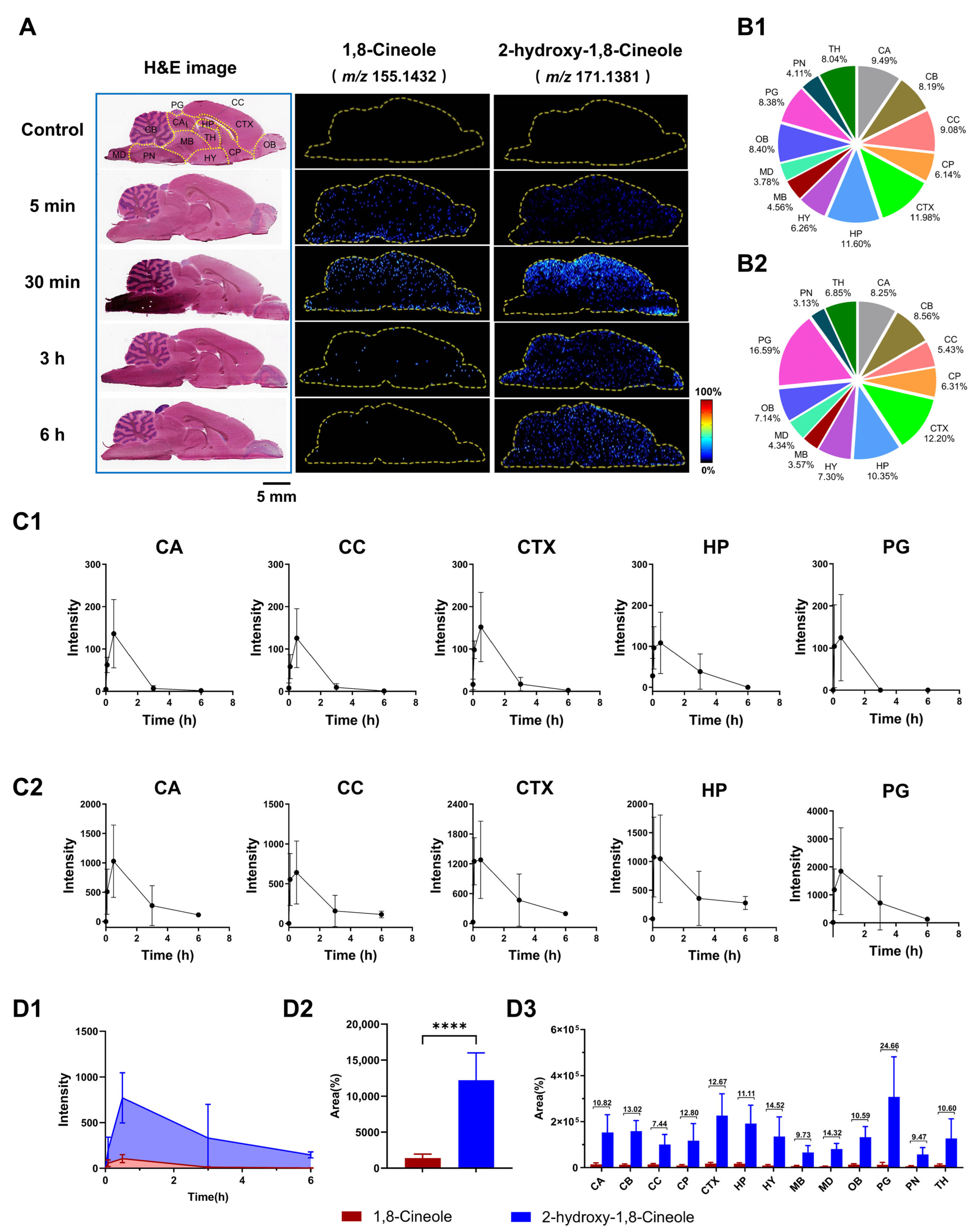
3.1. Mapping the Drug and Endogenous Metabolites in the Rat Brain
3.2. Temporo-Spatial Changes in 1,8-Cineole and Its Metabolite in the Brain
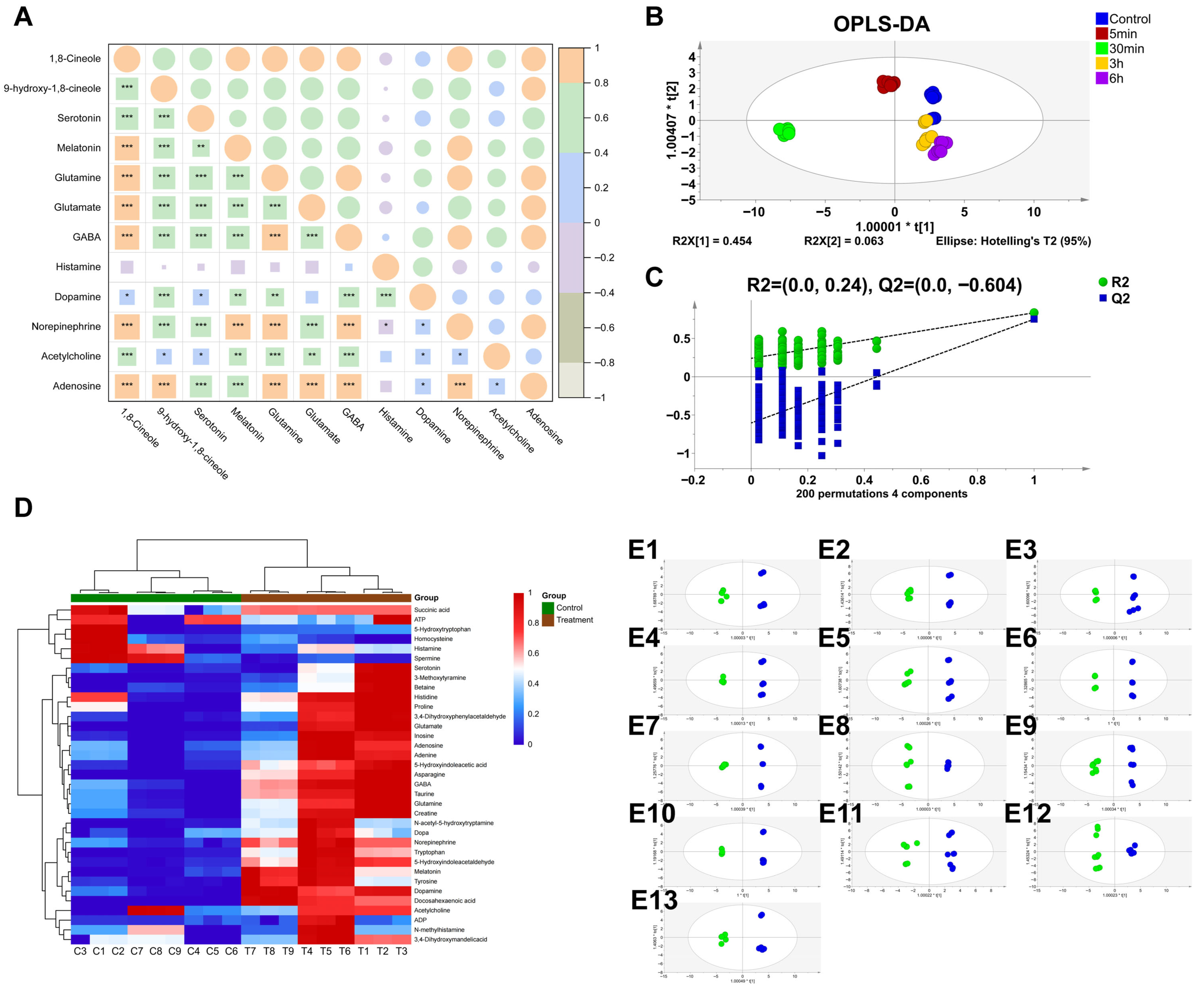
3.3. Microregional Regulation of NTs by 1,8-Cineole
3.4. Metabolic Regulation of NTs in Brain Microregions by 1,8-Cineole Intervention
3.5. Effects of 1,8-Cineole on 5-HT and GABA Metabolic Pathways in Brain Tissue
4. Conclusions
Supplementary Materials
Author Contributions
Funding
Institutional Review Board Statement
Informed Consent Statement
Data Availability Statement
Acknowledgments
Conflicts of Interest
Abbreviations
| CNS | Central Nervous System |
| AFADESI-MSI | Airflow-Assisted Desorption Electrospray Ionization Mass Spectrometry Imaging |
| 5-HT | Serotonin |
| GABA | Gamma-Aminobutyric Acid |
| Glu | Glutamate |
| Gln | Glutamine |
| Mel | Melatonin |
| DA | Dopamine |
| His | Histamine |
| Adn | Adenosine |
| Ach | Acetylcholine |
| Try | Tryptophan |
| NTs | Neurotransmitters |
| NT | Neurotransmitter |
| BBB | Blood–Brain Barrier |
References
- Yutog, Y. The Four Tantras, 1st ed.; Inner Mongolia People’s Publishing House: Hohhot, China, 1978; p. 1010. [Google Scholar]
- Wang, S.; Han, J.; Wu, R.; Sa, C. Content Determination of 4 Components in Different Parts of Mongolian Medicine Sugmel-3 Decoction. China Pharm. 2020, 31, 144–148. [Google Scholar]
- Ao, D.; Hu, R.; La, S. The Analysis of Essential oil of Baidoukou-Baijusheng of Sugmel-3 in Vitro by GC-MS. Guid. J. Tradit. Chin. Med. 2016, 22, 41–42, 46. [Google Scholar] [CrossRef]
- Rites, A.A.; Merino-Muñoz, P.; Ribeiro, F.; Miarka, B.; Salermo, V.; Gomes, D.V.; Brito, C.J.; Aedo-Muñoz, E. Effects of Peppermint Oil Inhalation on Vertical Jump Performance in Elite Young Professional Soccer Players: A Double-Blinded Randomized Crossover Study. Heliyon 2024, 10, e24360. [Google Scholar] [CrossRef] [PubMed]
- Hartley, N.; McLachlan, C.S. Aromas Influencing the GABAergic System. Molecules 2022, 27, 2414. [Google Scholar] [CrossRef]
- Kim, K.Y.; Seo, H.J.; Min, S.S.; Park, M.; Seol, G.H. The Effect of 1,8-Cineole Inhalation on Preoperative Anxiety: A Randomized Clinical Trial. Evid.-Based Complement. Altern. Med. Ecam 2014, 2014, 820126. [Google Scholar] [CrossRef] [PubMed]
- Pries, R.; Jeschke, S.; Leichtle, A.; Bruchhage, K.-L. Modes of Action of 1,8-Cineol in Infections and Inflammation. Metabolites 2023, 13, 751. [Google Scholar] [CrossRef] [PubMed]
- An, F.; Bai, Y.; Xuan, X.; Bian, M.; Zhang, G.; Wei, C. 1,8-Cineole Ameliorates Advanced Glycation End Products-Induced Alzheimer’s Disease-like Pathology in Vitro and in Vivo. Molecules 2022, 27, 3913. [Google Scholar] [CrossRef]
- Tan, X.; Xu, R.; Li, A.-P.; Li, D.; Wang, Y.; Zhao, Q.; Long, L.-P.; Fan, Y.-Z.; Zhao, C.-X.; Liu, Y.; et al. Antioxidant and Anti-Alzheimer’s Disease Activities of 1,8-Cineole and Its Cyclodextrin Inclusion Complex. Biomed. Pharmacother. 2024, 175, 116784. [Google Scholar] [CrossRef]
- Hoch, C.C.; Petry, J.; Griesbaum, L.; Weiser, T.; Werner, K.; Ploch, M.; Verschoor, A.; Multhoff, G.; Bashiri Dezfouli, A.; Wollenberg, B. 1,8-Cineole (Eucalyptol): A Versatile Phytochemical with Therapeutic Applications across Multiple Diseases. Biomed. Pharmacother. 2023, 167, 115467. [Google Scholar] [CrossRef]
- Dao, L.; Jiang, L.; Chen, Y.; Ayisa; Sa, C. Study on the Opening Effect of Eucalyptol on the Blood–Brain Barrier and Its Brain Pharmacokinetics. Biomed. Chromatogr. 2023, 37, e5631. [Google Scholar] [CrossRef]
- Sa, C.; Liu, J.; Dong, Y.; Jiang, L.; Gentana, G.; Wurita, A. Quantification of Eucalyptol (1,8-cineole) in Rat Serum by Gas Chromatography–Mass/Mass Spectrometry and Its Application to a Rat Pharmacokinetic Study. Biomed. Chromatogr. 2021, 35, e5080. [Google Scholar] [CrossRef]
- Wu, Z.-H.; Wang, R.-Z.; Sun, Z.-L.; Su, Y.; Xiao, L.-T. A Mass Spectrometry Imaging Approach on Spatiotemporal Distribution of Multiple Alkaloids in Gelsemium Elegans. Front. Plant Sci. 2022, 13, 1051756. [Google Scholar] [CrossRef] [PubMed]
- McCrorie, P.; Rowlinson, J.; Scurr, D.J.; Marlow, M.; Rahman, R. Detection of Label-Free Drugs within Brain Tissue Using Orbitrap Secondary Ion Mass Spectrometry as a Complement to Neuro-Oncological Drug Delivery. Pharmaceutics 2022, 14, 571. [Google Scholar] [CrossRef] [PubMed]
- Ban, W.; You, Y.; Yang, Z. Imaging Technologies for Cerebral Pharmacokinetic Studies: Progress and Perspectives. Biomedicines 2022, 10, 2447. [Google Scholar] [CrossRef] [PubMed]
- Van Assche, C.X.L.; Krüger, D.N.; Flinders, B.; Vandenbosch, M.; Franssen, C.; Guns, P.-J.D.; Heeren, R.M.A.; Cillero-Pastor, B. Improved On-Tissue Detection of the Anti-Cancer Agent Doxorubicin by Quantitative Matrix-Assisted Laser Desorption/Ionization Mass Spectrometry Imaging. Talanta 2024, 271, 125667. [Google Scholar] [CrossRef]
- Strittmatter, N.; Moss, J.I.; Race, A.M.; Sutton, D.; Canales, J.R.; Ling, S.; Wong, E.; Wilson, J.; Smith, A.; Howes, C.; et al. Multi-Modal Molecular Imaging Maps the Correlation between Tumor Microenvironments and Nanomedicine Distribution. Theranostics 2022, 12, 2162–2174. [Google Scholar] [CrossRef]
- Wang, Z.; Zhu, H.; Xiong, W. Advances in Mass Spectrometry-Based Multi-Scale Metabolomic Methodologies and Their Applications in Biological and Clinical Investigations. Sci. Bull. 2023, 68, 2268–2284. [Google Scholar] [CrossRef]
- He, M.J.; Pu, W.; Wang, X.; Zhang, W.; Tang, D.; Dai, Y. Comparing DESI-MSI and MALDI-MSI Mediated Spatial Metabolomics and Their Applications in Cancer Studies. Front. Oncol. 2022, 12, 891018. [Google Scholar] [CrossRef]
- Wang, Z.; Fu, W.; Huo, M.; He, B.; Liu, Y.; Tian, L.; Li, W.; Zhou, Z.; Wang, B.; Xia, J.; et al. Spatial-Resolved Metabolomics Reveals Tissue-Specific Metabolic Reprogramming in Diabetic Nephropathy by Using Mass Spectrometry Imaging. Acta Pharm. Sin. B 2021, 11, 3665–3677. [Google Scholar] [CrossRef]
- Han, J.; Wang, S.; Sa, C. Study on the mechanism of sedative and hypnotic effects of water extract of Sugmel-3 decoction on mice and hypnotic activity in insomnia model rats. China Pharm. 2018, 29, 3232–3235. [Google Scholar]
- Sa, C.; Chao, M.; Han, J.; Wang, S. Screening the sedative and hypnotic components of Sugmel-3 decoction aqueous extract. Shandong Med. J. 2018, 58, 18–21. [Google Scholar]
- Kim, H.; Kim, J.; Lee, H.; Shin, E.; Kang, H.; Jeon, J.; Youn, B. Baiap3 Regulates Depressive Behaviors in Mice via Attenuating Dense Core Vesicle Trafficking in Subsets of Prefrontal Cortex Neurons. Neurobiol. Stress. 2022, 16, 100423. [Google Scholar] [CrossRef]
- Dougnon, G.; Ito, M. Inhalation Administration of the Bicyclic Ethers 1,8- and 1,4-Cineole Prevent Anxiety and Depressive-like Behaviours in Mice. Molecules 2020, 25, 1884. [Google Scholar] [CrossRef]
- Avram, S.; Stan, M.S.; Udrea, A.M.; Buiu, C.; Boboc, A.A.; Mernea, M. 3D-ALMOND-QSAR Models to Predict the Antidepressant Effect of Some Natural Compounds. Pharmaceutics 2021, 13, 1449. [Google Scholar] [CrossRef] [PubMed]
- Wulff, K.; Dijk, D.-J.; Middleton, B.; Foster, R.G.; Joyce, E.M. Sleep and Circadian Rhythm Disruption in Schizophrenia. Br. J. Psychiatry J. Ment. Sci. 2012, 200, 308–316. [Google Scholar] [CrossRef] [PubMed]
- Li, T.; Jia, C.; Le, W. Hypocretin Neuron Hyperexcitability in the Hypothalamus: A Newly Discovered Culprit in Aging-Related Sleep Impairment. Signal Transduct. Target. Ther. 2022, 7, 236. [Google Scholar] [CrossRef] [PubMed]
- He, M.J.; Pu, W.; Wang, X.; Zhong, X.; Zhao, D.; Zeng, Z.; Cai, W.; Liu, J.; Huang, J.; Tang, D.; et al. Spatial Metabolomics on Liver Cirrhosis to Hepatocellular Carcinoma Progression. Cancer Cell Int. 2022, 22, 366. [Google Scholar] [CrossRef]
- Li, L.; Zang, Q.; Li, X.; Zhu, Y.; Wen, S.; He, J.; Zhang, R.; Abliz, Z. Spatiotemporal Pharmacometabolomics Based on Ambient Mass Spectrometry Imaging to Evaluate the Metabolism and Hepatotoxicity of Amiodarone in HepG2 Spheroids. J. Pharm. Anal. 2023, 13, 483–493. [Google Scholar] [CrossRef]
- Wang, Z.; He, B.; Liu, Y.; Huo, M.; Fu, W.; Yang, C.; Wei, J.; Abliz, Z. In Situ Metabolomics in Nephrotoxicity of Aristolochic Acids Based on Air Flow-Assisted Desorption Electrospray Ionization Mass Spectrometry Imaging. Acta Pharm. Sin. B 2020, 10, 1083–1093. [Google Scholar] [CrossRef]
- Jin, B.; Pang, X.; Zang, Q.; Ga, M.; Xu, J.; Luo, Z.; Zhang, R.; Shi, J.; He, J.; Abliz, Z. Spatiotemporally Resolved Metabolomics and Isotope Tracing Reveal CNS Drug Targets. Acta Pharm. Sin. B 2023, 13, 1699–1710. [Google Scholar] [CrossRef] [PubMed]
- Liu, Y.; Zhang, X.; Yang, S.; Zhou, Z.; Tian, L.; Li, W.; Wei, J.; Abliz, Z.; Wang, Z. Integrated Mass Spectrometry Imaging Reveals Spatial-Metabolic Alteration in Diabetic Cardiomyopathy and the Intervention Effects of Ferulic Acid. J. Pharm. Anal. 2023, 13, 1496–1509. [Google Scholar] [CrossRef] [PubMed]
- Wishart, D.S.; Feunang, Y.D.; Marcu, A.; Guo, A.C.; Liang, K.; Vázquez-Fresno, R.; Sajed, T.; Johnson, D.; Li, C.; Karu, N.; et al. HMDB 4.0: The Human Metabolome Database for 2018. Nucleic Acids Res. 2018, 46, D608–D617. [Google Scholar] [CrossRef]
- Sud, M.; Fahy, E.; Cotter, D.; Brown, A.; Dennis, E.A.; Glass, C.K.; Merrill, A.H.; Murphy, R.C.; Raetz, C.R.H.; Russell, D.W.; et al. LMSD: LIPID MAPS Structure Database. Nucleic Acids Res. 2007, 35, D527–D532. [Google Scholar] [CrossRef]
- Smith, C.A.; O’Maille, G.; Want, E.J.; Qin, C.; Trauger, S.A.; Brandon, T.R.; Custodio, D.E.; Abagyan, R.; Siuzdak, G. METLIN: A Metabolite Mass Spectral Database. Ther. Drug Monit. 2005, 27, 747–751. [Google Scholar] [CrossRef]
- Zhu, Y.; Zang, Q.; Luo, Z.; He, J.; Zhang, R.; Abliz, Z. An Organ-Specific Metabolite Annotation Approach for Ambient Mass Spectrometry Imaging Reveals Spatial Metabolic Alterations of a Whole Mouse Body. Anal. Chem. 2022, 94, 7286–7294. [Google Scholar] [CrossRef]
- Laskin, J.; Lanekoff, I. Ambient Mass Spectrometry Imaging Using Direct Liquid Extraction Techniques. Anal. Chem. 2016, 88, 52–73. [Google Scholar] [CrossRef]
- Li, Q.; Bai, J.; Ma, Y.; Sun, Y.; Zhou, W.; Wang, Z.; Zhou, Z.; Wang, Z.; Chen, Y.; Abliz, Z. Pharmacometabolomics and Mass Spectrometry Imaging Approach to Reveal the Neurochemical Mechanisms of Polygala Tenuifolia. J. Pharm. Anal. 2024, 14, 100973. [Google Scholar] [CrossRef]
- Halson, S.L. Sleep in Elite Athletes and Nutritional Interventions to Enhance Sleep. Sports Med. 2014, 44, 13–23. [Google Scholar] [CrossRef]
- Maier, S.F.; Seligman, M.E.P. Learned Helplessness at Fifty: Insights from Neuroscience. Psychol. Rev. 2016, 123, 349–367. [Google Scholar] [CrossRef]
- Zhong, Z.; Zhong, T.; Peng, Y.; Zhou, X.; Wang, Z.; Tang, H.; Wang, J. Symbiont-Regulated Serotonin Biosynthesis Modulates Tick Feeding Activity. Cell Host Microbe 2021, 29, 1545–1557.e4. [Google Scholar] [CrossRef] [PubMed]
- Nakamura, K. The Role of the Dorsal Raphé Nucleus in Reward-Seeking Behavior. Front. Integr. Neurosci. 2013, 7, 60. [Google Scholar] [CrossRef] [PubMed]
- Jones, E.; Umasankar, U.; Mallu, H.; Hampton, T.; Kulendran, A.; Patel, M. Lesson of the Month: Oxycodone-Induced Leukoencephalopathy: A Rare Diagnosis. Clin. Med. 2020, 20, 600–602. [Google Scholar] [CrossRef] [PubMed]
- Faust, K.; Gehrke, S.; Yang, Y.; Yang, L.; Beal, M.F.; Lu, B. Neuroprotective Effects of Compounds with Antioxidant and Anti-Inflammatory Properties in a Drosophila Model of Parkinson’s Disease. BMC Neurosci. 2009, 10, 109. [Google Scholar] [CrossRef]
- Cheng, S.; Zhou, W.; Ren, Y.; Gao, X.; Cai, D.; Li, M.; Zhou, Z.; Wang, Z.; Abliz, Z. Spatial Metabolic Modulation in Vascular Dementia by Erigeron Breviscapus Injection Using Ambient Mass Spectrometry Imaging. Phytomedicine 2025, 138, 156412. [Google Scholar] [CrossRef]
- Pang, X.; Gao, S.; Ga, M.; Zhang, J.; Luo, Z.; Chen, Y.; Zhang, R.; He, J.; Abliz, Z. Mapping Metabolic Networks in the Brain by Ambient Mass Spectrometry Imaging and Metabolomics. Anal. Chem. 2021, 93, 6746–6754. [Google Scholar] [CrossRef]
- Rajan, R.; Vasudevan, D.T. Effect of Permeation Enhancers on the Penetration Mechanism of Transfersomal Gel of Ketoconazole. J. Adv. Pharm. Technol. Res. 2012, 3, 112–116. [Google Scholar] [CrossRef]
- Straehla, J.P.; Warren, K.E. Pharmacokinetic Principles and Their Application to Central Nervous System Tumors. Pharmaceutics 2020, 12, 948. [Google Scholar] [CrossRef]
- Belay, D.G.; Worku, M.G. Prevalence of Pineal Gland Calcification: Systematic Review and Meta-Analysis. Syst. Rev. 2023, 12, 32. [Google Scholar] [CrossRef]
- Agrawal, M.; Saraf, S.; Saraf, S.; Dubey, S.K.; Puri, A.; Gupta, U.; Kesharwani, P.; Ravichandiran, V.; Kumar, P.; Naidu, V.G.M.; et al. Stimuli-Responsive in Situ Gelling System for Nose-to-Brain Drug Delivery. J. Control. Release 2020, 327, 235–265. [Google Scholar] [CrossRef] [PubMed]
- Adamantidis, A.R.; de Lecea, L. Sleep and the Hypothalamus. Science 2023, 382, 405–412. [Google Scholar] [CrossRef] [PubMed]
- Vallianatou, T.; Lin, W.; Bèchet, N.B.; Correia, M.S.; Shanbhag, N.C.; Lundgaard, I.; Globisch, D. Differential Regulation of Oxidative Stress, Microbiota-Derived, and Energy Metabolites in the Mouse Brain during Sleep. J. Cereb. Blood Flow. Metab. 2021, 41, 3324–3338. [Google Scholar] [CrossRef]
- Gao, X.; Wei, T.; Xu, S.; Sun, W.; Zhang, B.; Li, C.; Sui, R.; Fei, N.; Li, Y.; Xu, W.; et al. Sleep Disorders Causally Affect the Brain Cortical Structure: A Mendelian Randomization Study. Sleep. Med. 2023, 110, 243–253. [Google Scholar] [CrossRef]
- Schmidt, M.E.; Chiao, P.; Klein, G.; Matthews, D.; Thurfjell, L.; Cole, P.E.; Margolin, R.; Landau, S.; Foster, N.L.; Mason, N.S.; et al. The Influence of Biological and Technical Factors on Quantitative Analysis of Amyloid PET: Points to Consider and Recommendations for Controlling Variability in Longitudinal Data. Alzheimers Dement. 2015, 11, 1050–1068. [Google Scholar] [CrossRef]
- Singh, K.; Cauzzo, S.; García-Gomar, M.G.; Stauder, M.; Vanello, N.; Passino, C.; Bianciardi, M. Functional Connectome of Arousal and Motor Brainstem Nuclei in Living Humans by 7 Tesla Resting-State fMRI. Neuroimage 2022, 249, 118865. [Google Scholar] [CrossRef]
- Zhou, K.; Khokhar, J.Y.; Zhao, B.; Tyndale, R.F. First Demonstration That Brain CYP2D-Mediated Opiate Metabolic Activation Alters Analgesia in Vivo. Biochem. Pharmacol. 2013, 85, 1848–1855. [Google Scholar] [CrossRef]
- Peralbo-Molina, A.; Calderón-Santiago, M.; Jurado-Gámez, B.; Luque de Castro, M.D.; Priego-Capote, F. Exhaled Breath Condensate to Discriminate Individuals with Different Smoking Habits by GC-TOF/MS. Sci. Rep. 2017, 7, 1421. [Google Scholar] [CrossRef] [PubMed]
- Kanduč, M.; Chudoba, R.; Palczynski, K.; Kim, W.K.; Roa, R.; Dzubiella, J. Selective Solute Adsorption and Partitioning around Single PNIPAM Chains. Phys. Chem. Chem. Phys. 2017, 19, 5906–5916. [Google Scholar] [CrossRef] [PubMed]
- Terrar, D.A. Timing Mechanisms to Control Heart Rhythm and Initiate Arrhythmias: Roles for Intracellular Organelles, Signalling Pathways and Subsarcolemmal Ca2. Philos. Trans. R. Soc. Lond. B. Biol. Sci. 2023, 378, 20220170. [Google Scholar] [CrossRef] [PubMed]
- Miller, J.A.; Lang, J.E.; Ley, M.; Nagle, R.; Hsu, C.-H.; Thompson, P.A.; Cordova, C.; Waer, A.; Chow, H.-H.S. Human Breast Tissue Disposition and Bioactivity of Limonene in Women with Early-Stage Breast Cancer. Cancer Prev. Res. 2013, 6, 577–584. [Google Scholar] [CrossRef]
- Ghosh, C.; Hossain, M.; Solanki, J.; Dadas, A.; Marchi, N.; Janigro, D. Pathophysiological Implications of Neurovascular P450 in Brain Disorders. Drug Discov. Today 2016, 21, 1609–1619. [Google Scholar] [CrossRef] [PubMed]
- He, J.; Sun, C.; Li, T.; Luo, Z.; Huang, L.; Song, X.; Li, X.; Abliz, Z. Erratum: A Sensitive and Wide Coverage Ambient Mass Spectrometry Imaging Method for Functional Metabolites Based Molecular Histology. Adv. Sci. 2019, 6, 1802201. [Google Scholar] [CrossRef]
- Monti, J.M. Serotonin Control of Sleep-Wake Behavior. Sleep Med. Rev. 2011, 15, 269–281. [Google Scholar] [CrossRef]
- Lee, B.H.; Hille, B.; Koh, D.-S. Serotonin Modulates Melatonin Synthesis as an Autocrine Neurotransmitter in the Pineal Gland. Proc. Natl. Acad. Sci. USA 2021, 118, e2113852118. [Google Scholar] [CrossRef]
- Covassin, N.; Somers, V.K. Sleep, Melatonin, and Cardiovascular Disease. Lancet Neurol. 2023, 22, 979–981. [Google Scholar] [CrossRef]
- Bagley, M.C.; Ekelöf, M.; Rock, K.; Patisaul, H.; Muddiman, D.C. IR-MALDESI Mass Spectrometry Imaging of Underivatized Neurotransmitters in Brain Tissue of Rats Exposed to Tetrabromobisphenol A. Anal. Bioanal. Chem. 2018, 410, 7979–7986. [Google Scholar] [CrossRef]
- Wu, Y.; Miao, Y.; Chen, X.; Wan, X. A Randomized Placebo-Controlled Double-Blind Study of Dexmedetomidine on Postoperative Sleep Quality in Patients with Endoscopic Sinus Surgery. BMC Anesthesiol. 2022, 22, 172. [Google Scholar] [CrossRef]
- Azuma, K.; Zhou, Q.; Niwa, M.; Kubo, K.-Y. Association between Mastication, the Hippocampus, and the HPA Axis: A Comprehensive Review. Int. J. Mol. Sci. 2017, 18, 1687. [Google Scholar] [CrossRef]
- de la Cruz, F.; Wagner, G.; Schumann, A.; Suttkus, S.; Güllmar, D.; Reichenbach, J.R.; Bär, K.-J. Interrelations between Dopamine and Serotonin Producing Sites and Regions of the Default Mode Network. Hum. Brain Mapp. 2021, 42, 811–823. [Google Scholar] [CrossRef] [PubMed]
- Liu, K.; Kim, J.; Kim, D.W.; Zhang, Y.S.; Bao, H.; Denaxa, M.; Lim, S.-A.; Kim, E.; Liu, C.; Wickersham, I.R.; et al. Lhx6-Positive GABA-Releasing Neurons of the Zona Incerta Promote Sleep. Nature 2017, 548, 582–587. [Google Scholar] [CrossRef] [PubMed]
- Sato, Y.; Iketani, M.; Kurihara, Y.; Yamaguchi, M.; Yamashita, N.; Nakamura, F.; Arie, Y.; Kawasaki, T.; Hirata, T.; Abe, T.; et al. Cartilage Acidic Protein-1B (LOTUS), an Endogenous Nogo Receptor Antagonist for Axon Tract Formation. Science 2011, 333, 769–773. [Google Scholar] [CrossRef] [PubMed]
- de Chevigny, A.; Core, N.; Follert, P.; Wild, S.; Bosio, A.; Yoshikawa, K.; Cremer, H.; Beclin, C. Dynamic Expression of the Pro-Dopaminergic Transcription Factors Pax6 and Dlx2 during Postnatal Olfactory Bulb Neurogenesis. Front. Cell. Neurosci. 2012, 6, 6. [Google Scholar] [CrossRef]
- Xu, Y.; Ma, L.; Liu, F.; Yao, L.; Wang, W.; Yang, S.; Han, T. Lavender Essential Oil Fractions Alleviate Sleep Disorders Induced by the Combination of Anxiety and Caffeine in Mice. J. Ethnopharmacol. 2023, 302, 115868. [Google Scholar] [CrossRef]
- Yu, X.; Li, W.; Ma, Y.; Tossell, K.; Harris, J.J.; Harding, E.C.; Ba, W.; Miracca, G.; Wang, D.; Li, L.; et al. GABA and Glutamate Neurons in the VTA Regulate Sleep and Wakefulness. Nat. Neurosci. 2019, 22, 106–119. [Google Scholar] [CrossRef]
- Tardito, S.; Oudin, A.; Ahmed, S.U.; Fack, F.; Keunen, O.; Zheng, L.; Miletic, H.; Sakariassen, P.Ø.; Weinstock, A.; Wagner, A.; et al. Glutamine Synthetase Activity Fuels Nucleotide Biosynthesis and Supports Growth of Glutamine-Restricted Glioblastoma. Nat. Cell Biol. 2015, 17, 1556–1568. [Google Scholar] [CrossRef]
- Cheng, L.; Xu, C.; Wang, L.; An, D.; Jiang, L.; Zheng, Y.; Xu, Y.; Wang, Y.; Wang, Y.; Zhang, K.; et al. Histamine H1 Receptor Deletion in Cholinergic Neurons Induces Sensorimotor Gating Ability Deficit and Social Impairments in Mice. Nat. Commun. 2021, 12, 1142. [Google Scholar] [CrossRef]
- Ma, Q.; Jiang, L.; Chen, H.; An, D.; Ping, Y.; Wang, Y.; Dai, H.; Zhang, X.; Wang, Y.; Chen, Z.; et al. Histamine H2 Receptor Deficit in Glutamatergic Neurons Contributes to the Pathogenesis of Schizophrenia. Proc. Natl. Acad. Sci. USA 2023, 120, e2207003120. [Google Scholar] [CrossRef]
- Liu, D.; Huang, J.; Gao, S.; Jin, H.; He, J. A Temporo-Spatial Pharmacometabolomics Method to Characterize Pharmacokinetics and Pharmacodynamics in the Brain Microregions by Using Ambient Mass Spectrometry Imaging. Acta Pharm. Sin. B 2022, 12, 3341–3353. [Google Scholar] [CrossRef] [PubMed]
- Taheri, S.; Mignot, E. The Genetics of Sleep Disorders. Lancet Neurol. 2002, 1, 242–250. [Google Scholar] [CrossRef] [PubMed]
- Ly, S.; Pack, A.I.; Naidoo, N. The Neurobiological Basis of Sleep: Insights from Drosophila. Neurosci. Biobehav. Rev. 2018, 87, 67–86. [Google Scholar] [CrossRef] [PubMed]
- Spaeth, A.M.; Goel, N.; Dinges, D.F. Cumulative Neurobehavioral and Physiological Effects of Chronic Caffeine Intake: Individual Differences and Implications for the Use of Caffeinated Energy Products. Nutr. Rev. 2014, 72 (Suppl. S1), 34–47. [Google Scholar] [CrossRef] [PubMed]
- Cruz-Sanabria, F.; Carmassi, C.; Bruno, S.; Bazzani, A.; Carli, M.; Scarselli, M.; Faraguna, U. Melatonin as a Chronobiotic with Sleep-Promoting Properties. Curr. Neuropharmacol. 2023, 21, 951–987. [Google Scholar] [CrossRef]
- Guo, R.; Ye, J.; Liao, B.; Luo, X.; Rao, P. The Relationship between Anesthesia and Melatonin: A Review. Front. Pharmacol. 2023, 14, 1255752. [Google Scholar] [CrossRef]
- Nisar, S.; Bhat, A.A.; Hashem, S.; Syed, N.; Yadav, S.K.; Uddin, S.; Fakhro, K.; Bagga, P.; Thompson, P.; Reddy, R.; et al. Genetic and Neuroimaging Approaches to Understanding Post-Traumatic Stress Disorder. Int. J. Mol. Sci. 2020, 21, 4503. [Google Scholar] [CrossRef]
- Fridjonsdottir, E.; Vallianatou, T.; Mantas, I.; Shariatgorji, R.; Nilsson, A.; Schembri, L.S.; Odell, L.R.; Svenningsson, P.; Andrén, P.E. Region-Specific and Age-Dependent Multitarget Effects of Acetylcholinesterase Inhibitor Tacrine on Comprehensive Neurotransmitter Systems. ACS Chem. Biol. 2022, 17, 147–158. [Google Scholar] [CrossRef]
- Xiao, F.; Shao, S.; Zhang, H.; Li, G.; Piao, S.; Zhao, D.; Li, G.; Yan, M. Neuroprotective Effect of Ziziphi Spinosae Semen on Rats with P-Chlorophenylalanine-Induced Insomnia via Activation of GABAA Receptor. Front. Pharmacol. 2022, 13, 965308. [Google Scholar] [CrossRef]
- Liu, D.; Zhang, J.; Chen, J.; Zhang, C.; Yi, H.; Liu, D. Carrot-Based Fermentation Juice Rich in Sleep-Promoting Components Improved Sleep in Mice. Front. Nutr. 2022, 9, 1043055. [Google Scholar] [CrossRef]
- Zhang, Z.-W.; Gao, C.-S.; Zhang, H.; Yang, J.; Wang, Y.-P.; Pan, L.-B.; Yu, H.; He, C.-Y.; Luo, H.-B.; Zhao, Z.-X.; et al. Morinda Officinalis Oligosaccharides Increase Serotonin in the Brain and Ameliorate Depression via Promoting 5-Hydroxytryptophan Production in the Gut Microbiota. Acta Pharm. Sin. B 2022, 12, 3298–3312. [Google Scholar] [CrossRef]
- Sheng, Y.; Yang, H.; Wu, T.; Zhu, L.; Liu, L.; Liu, X. Alterations of Cytochrome P450s and UDP-Glucuronosyltransferases in Brain under Diseases and Their Clinical Significances. Front. Pharmacol. 2021, 12, 650027. [Google Scholar] [CrossRef]
- Rizk, M.; Vu, J.; Zhang, Z. Impact of Pediatric Traumatic Brain Injury on Hippocampal Neurogenesis. Neural Regen. Res. 2021, 16, 926–933. [Google Scholar] [CrossRef]
- Karbownik, M.S.; Kręczyńska, J.; Wiktorowska-Owczarek, A.; Kwarta, P.; Cybula, M.; Stilinović, N.; Pietras, T.; Kowalczyk, E. Decrease in Salivary Serotonin in Response to Probiotic Supplementation with Saccharomyces Boulardii in Healthy Volunteers under Psychological Stress: Secondary Analysis of a Randomized, Double-Blind, Placebo-Controlled Trial. Front. Endocrinol. 2021, 12, 800023. [Google Scholar] [CrossRef] [PubMed]
- Carocci, A.; Catalano, A.; Sinicropi, M.S. Melatonergic Drugs in Development. Clin. Pharmacol. Adv. Appl. 2014, 6, 127–137. [Google Scholar] [CrossRef] [PubMed]
- Okaty, B.W.; Commons, K.G.; Dymecki, S.M. Embracing Diversity in the 5-HT Neuronal System. Nat. Rev. Neurosci. 2019, 20, 397–424. [Google Scholar] [CrossRef] [PubMed]
- Zhang, M.; Zhong, H.; Cao, T.; Huang, Y.; Ji, X.; Fan, G.-C.; Peng, T. Gamma-Aminobutyrate Transaminase Protects against Lipid Overload-Triggered Cardiac Injury in Mice. Int. J. Mol. Sci. 2022, 23, 2182. [Google Scholar] [CrossRef]
- Jeong, A.-H.; Hwang, J.; Jo, K.; Kim, S.; Ahn, Y.; Suh, H.J.; Choi, H.-S. Fermented Gamma Aminobutyric Acid Improves Sleep Behaviors in Fruit Flies and Rodent Models. Int. J. Mol. Sci. 2021, 22, 3537. [Google Scholar] [CrossRef]
- Martinho, D.V.; Nobari, H.; Faria, A.; Field, A.; Duarte, D.; Sarmento, H. Oral Branched-Chain Amino Acids Supplementation in Athletes: A Systematic Review. Nutrients 2022, 14, 4002. [Google Scholar] [CrossRef]
- Badawy, A.A.-B. Modulation of Tryptophan and Serotonin Metabolism as a Biochemical Basis of the Behavioral Effects of Use and Withdrawal of Androgenic-Anabolic Steroids and Other Image- and Performance-Enhancing Agents. Int. J. Tryptophan Res. 2018, 11, 1178646917753422. [Google Scholar] [CrossRef]
- Huang, Y.-H.; Liu, S.-J.; Yuan, S.; Guan, C.; Tian, D.-Y.; Cui, X.; Zhang, Y.-W.; Yang, F.-Y. Overexpression of Ovine AANAT and HIOMT Genes in Switchgrass Leads to Improved Growth Performance and Salt-Tolerance. Sci. Rep. 2017, 7, 12212. [Google Scholar] [CrossRef]
- Chaturvedi, R.; Stork, T.; Yuan, C.; Freeman, M.R.; Emery, P. Astrocytic GABA Transporter Controls Sleep by Modulating GABAergic Signaling in Drosophila Circadian Neurons. Curr. Biol. 2022, 32, 1895–1908.e5. [Google Scholar] [CrossRef]
- Tryon, V.L.; Garman, H.D.; Loewy, R.L.; Niendam, T.A. Links between Human and Animal Models of Trauma and Psychosis: A Narrative Review. Biol. Psychiatry Cogn. Neurosci. Neuroimaging 2021, 6, 154–165. [Google Scholar] [CrossRef]
- Li, M.; Wang, L.; Liu, H.; Zhan, Q. Relationships between Rapid Eye Movement Sleep Behavior Disorder and Neurodegenerative Diseases: Clinical Assessments, Biomarkers, and Treatment. Chin. Med. J. 2018, 131, 966–973. [Google Scholar] [CrossRef]







Disclaimer/Publisher’s Note: The statements, opinions and data contained in all publications are solely those of the individual author(s) and contributor(s) and not of MDPI and/or the editor(s). MDPI and/or the editor(s) disclaim responsibility for any injury to people or property resulting from any ideas, methods, instructions or products referred to in the content. |
© 2025 by the authors. Licensee MDPI, Basel, Switzerland. This article is an open access article distributed under the terms and conditions of the Creative Commons Attribution (CC BY) license (https://creativecommons.org/licenses/by/4.0/).
Share and Cite
Wu, J.; Mu, Q.; Qi, J.; Bao, H.; Sa, C. Ambient Mass Spectrometry Imaging Reveals Spatiotemporal Brain Distribution and Neurotransmitter Modulation by 1,8-Cineole: An Epoxy Monoterpene in Mongolian Medicine Sugmel-3 . Metabolites 2025, 15, 631. https://doi.org/10.3390/metabo15090631
Wu J, Mu Q, Qi J, Bao H, Sa C. Ambient Mass Spectrometry Imaging Reveals Spatiotemporal Brain Distribution and Neurotransmitter Modulation by 1,8-Cineole: An Epoxy Monoterpene in Mongolian Medicine Sugmel-3 . Metabolites. 2025; 15(9):631. https://doi.org/10.3390/metabo15090631
Chicago/Turabian StyleWu, Jisiguleng, Qier Mu, Junni Qi, Hasen Bao, and Chula Sa. 2025. "Ambient Mass Spectrometry Imaging Reveals Spatiotemporal Brain Distribution and Neurotransmitter Modulation by 1,8-Cineole: An Epoxy Monoterpene in Mongolian Medicine Sugmel-3 " Metabolites 15, no. 9: 631. https://doi.org/10.3390/metabo15090631
APA StyleWu, J., Mu, Q., Qi, J., Bao, H., & Sa, C. (2025). Ambient Mass Spectrometry Imaging Reveals Spatiotemporal Brain Distribution and Neurotransmitter Modulation by 1,8-Cineole: An Epoxy Monoterpene in Mongolian Medicine Sugmel-3 . Metabolites, 15(9), 631. https://doi.org/10.3390/metabo15090631

