Essence of Chicken Supplementation Alters Brain and Blood Metabolite Signatures in Sleep-Deprived Mice
Abstract
1. Introduction
2. Materials and Methods
2.1. Dosage Information
2.2. Animals and Experimental Design
2.3. Sleep Deprivation Procedure
2.4. Quantitative Real-Time Polymerase Chain Reaction
2.5. Enzyme-Linked Immunoassay (ELISA) Assay
2.6. Untargeted Metabolic Profiling
2.7. Targeted Metabolic Profiling
2.8. Metabolomic Data Analysis
2.9. Statistical Analysis
3. Results
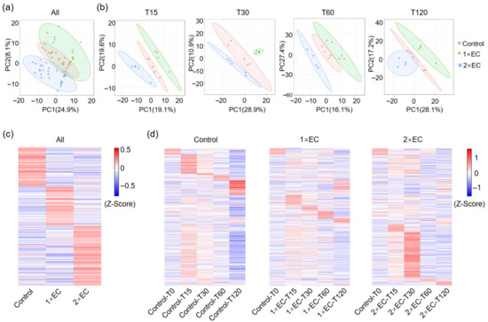
3.1. Effect of EC on Serum Metabolomics Based on the Kinetic Study
3.2. Effect of EC on the Serum Metabolite Profiles of Mice at Different Time Points
3.3. Effect of EC on Brain Metabolomics Based on Kinetic Study
3.4. Effect of EC on the Brain Metabolite Profiles of Mice at Different Time Points
3.5. Effect of EC on Serum Neurotransmitter Levels in the SD Mice
3.6. Effect of EC on Serum Metabolite Profiles in SD Mice
3.7. EC-Induced Changes in Specific Active Substances in Serum Metabolites of SD Mice

3.8. Correlation Analysis of Differential Metabolites and SD-Related Genes
4. Discussion
5. Conclusions
Supplementary Materials
Author Contributions
Funding
Institutional Review Board Statement
Informed Consent Statement
Data Availability Statement
Conflicts of Interest
Abbreviations
| EC | Essence of chicken |
| SD | Sleep deprivation |
| GC/MS | Gas chromatography coupled with mass spectrometry |
| CNS | Central nervous system |
| BBB | Blood–brain barrier |
| LC-MS | Liquid chromatography–mass spectrometry |
| BW | Body weight |
| ELISA | Enzyme-linked immunoassay |
| 5-HT | 5-hydroxytryptamine |
| KEGG | Kyoto Encyclopedia of Genes and Genomes |
| HMDB | Human Metabolome Database |
| SEM | Standard error of the mean |
| ANOVA | One-way analysis of variance |
| PCA | Principal coordinate analysis |
| ABC | ATP-binding cassette |
| IEGs | Immediate early genes |
| Arc | Activity-regulated cytoskeleton-associated protein |
| Nr4a1 | Nuclear receptor |
| Egr1 | Early growth response 1 |
| Tph2 | Tryptophan hydroxylase 2 |
| Aanat | Arylalkylamine N-acetyltransferase |
| Mao-b | Monoamine oxidase B |
| BCAA | Branched-chain amino acid |
| DOPA | Dihydroxyphenylalanine |
| DRN | Dorsal raphe nucleus |
| 5-HTP | 5-hydroxytryptop |
| 5-HTPDC | 5-hydroxyindole acetic acid |
| Ach | Acetylcholine chloride |
| No | Nitric oxide |
| REM | Rapid eye movement |
References
- Nabaee, E.; Kesmati, M.; Shahriari, A.; Khajehpour, L.; Torabi, M. Cognitive and hippocampus biochemical changes following sleep deprivation in the adult male rat. Biomed. Pharmacother. 2018, 104, 69–76. [Google Scholar] [CrossRef]
- Thompson, K.I.; Chau, M.; Lorenzetti, M.S.; Hill, L.D.; Fins, A.I.; Tartar, J.L. Acute sleep deprivation disrupts emotion, cognition, inflammation, and cortisol in young healthy adults. Front. Behav. Neurosci. 2022, 16, 945661. [Google Scholar] [CrossRef]
- Kerkhof, G.A. Epidemiology of sleep and sleep disorders in The Netherlands. Sleep Med. 2017, 30, 229–239. [Google Scholar] [CrossRef]
- Ramos, A.R.; Wheaton, A.G.; Johnson, D.A. Sleep Deprivation, Sleep Disorders, and Chronic Disease. Prev. Chronic Dis. 2023, 20, E77. [Google Scholar] [CrossRef] [PubMed]
- Willoughby, A.R.; Alikhani, I.; Karsikas, M.; Chua, X.Y.; Chee, M.W.L. Country differences in nocturnal sleep variability: Observations from a large-scale, long-term sleep wearable study. Sleep Med. 2023, 110, 155–165. [Google Scholar] [CrossRef] [PubMed]
- Watson, N.F.; Badr, M.S.; Belenky, G.; Bliwise, D.L.; Buxton, O.M.; Buysse, D.; Dinges, D.F.; Gangwisch, J.; Grandner, M.A.; Kushida, C.; et al. Recommended Amount of Sleep for a Healthy Adult: A Joint Consensus Statement of the American Academy of Sleep Medicine and Sleep Research Society. Sleep 2015, 38, 843–844. [Google Scholar] [CrossRef]
- Sang, D.; Lin, K.; Yang, Y.; Ran, G.; Li, B.; Chen, C.; Li, Q.; Ma, Y.; Lu, L.; Cui, X.Y.; et al. Prolonged sleep deprivation induces a cytokine-storm-like syndrome in mammals. Cell 2023, 186, 5500–5516.e5521. [Google Scholar] [CrossRef]
- Navarro-Sanchis, C.; Brock, O.; Winsky-Sommerer, R.; Thuret, S. Modulation of Adult Hippocampal Neurogenesis by Sleep: Impact on Mental Health. Front. Neural Circuits 2017, 11, 74. [Google Scholar] [CrossRef]
- Prince, T.M.; Abel, T. The impact of sleep loss on hippocampal function. Learn. Mem. 2013, 20, 558–569. [Google Scholar] [CrossRef]
- Zhao, M.; Tuo, H.; Wang, S.; Zhao, L. The Effects of Dietary Nutrition on Sleep and Sleep Disorders. Mediat. Inflamm. 2020, 2020, 3142874. [Google Scholar] [CrossRef]
- Cheon, J.; Kim, M. Comprehensive effects of various nutrients on sleep. Sleep Biol. Rhythm. 2022, 20, 449–458. [Google Scholar] [CrossRef]
- Scott, A.J.; Webb, T.L.; Martyn-St James, M.; Rowse, G.; Weich, S. Improving sleep quality leads to better mental health: A meta-analysis of randomised controlled trials. Sleep Med. Rev. 2021, 60, 101556. [Google Scholar] [CrossRef]
- Kang, X.; Jiang, L.; Lan, F.; Tang, Y.Y.; Zhang, P.; Zou, W.; Chen, Y.J.; Tang, X.Q. Hydrogen sulfide antagonizes sleep deprivation-induced depression- and anxiety-like behaviors by inhibiting neuroinflammation in a hippocampal Sirt1-dependent manner. Brain Res. Bull. 2021, 177, 194–202. [Google Scholar] [CrossRef]
- Hudson, A.N.; Van Dongen, H.P.A.; Honn, K.A. Sleep deprivation, vigilant attention, and brain function: A review. Neuropsychopharmacology 2020, 45, 21–30. [Google Scholar] [CrossRef]
- Bishir, M.; Bhat, A.; Essa, M.M.; Ekpo, O.; Ihunwo, A.O.; Veeraraghavan, V.P.; Mohan, S.K.; Mahalakshmi, A.M.; Ray, B.; Tuladhar, S.; et al. Sleep Deprivation and Neurological Disorders. BioMed Res. Int. 2020, 2020, 5764017. [Google Scholar] [CrossRef] [PubMed]
- Gou, X.J.; Cen, F.; Fan, Z.Q.; Xu, Y.; Shen, H.Y.; Zhou, M.M. Serum and Brain Metabolomic Variations Reveal Perturbation of Sleep Deprivation on Rats and Ameliorate Effect of Total Ginsenoside Treatment. Int. J. Genom. 2017, 2017, 5179271. [Google Scholar] [CrossRef] [PubMed]
- D’Souza, M.S. Brain and Cognition for Addiction Medicine: From Prevention to Recovery Neural Substrates for Treatment of Psychostimulant-Induced Cognitive Deficits. Front. Psychiatry 2019, 10, 509. [Google Scholar] [CrossRef] [PubMed]
- Liu, D.; Wang, Q.; Li, Y.; Yuan, Z.; Liu, Z.; Guo, J.; Li, X.; Zhang, W.; Tao, Y.; Mei, J. Fructus gardeniae ameliorates anxiety-like behaviors induced by sleep deprivation via regulating hippocampal metabolomics and gut microbiota. Front. Cell. Infect. Microbiol. 2023, 13, 1167312. [Google Scholar] [CrossRef]
- Wu, M.; Zhang, X.; Feng, S.; Freda, S.N.; Kumari, P.; Dumrongprechachan, V.; Kozorovitskiy, Y. Dopamine pathways mediating affective state transitions after sleep loss. Neuron 2024, 112, 141–154.e148. [Google Scholar] [CrossRef]
- Gaine, M.E.; Bahl, E.; Chatterjee, S.; Michaelson, J.J.; Abel, T.; Lyons, L.C. Altered hippocampal transcriptome dynamics following sleep deprivation. Mol. Brain 2021, 14, 125. [Google Scholar] [CrossRef]
- Colavito, V.; Fabene, P.F.; Grassi-Zucconi, G.; Pifferi, F.; Lamberty, Y.; Bentivoglio, M.; Bertini, G. Experimental sleep deprivation as a tool to test memory deficits in rodents. Front. Syst. Neurosci. 2013, 7, 106. [Google Scholar] [CrossRef]
- Yu, Z.; Li, B.; Tang, W.; Dong, Z.; Liu, R.; Yu, S. Acute sleep deprivation aggravates nitroglycerin-evoked hyperalgesia in mice. Mol. Pain 2023, 19, 17448069221149645. [Google Scholar] [CrossRef]
- Young, H.; Benton, D.; Carter, N. The effect of chicken extract on mood, cognition and heart rate variability. Nutrients 2015, 7, 887–904. [Google Scholar] [CrossRef]
- Al-Busafi, S.A.; Bhat, M.; Wong, P.; Ghali, P.; Deschenes, M. Antioxidant therapy in nonalcoholic steatohepatitis. Hepat. Res. Treat. 2012, 2012, 947575. [Google Scholar] [CrossRef]
- Huang, S.W.; Hsu, Y.J.; Lee, M.C.; Li, H.S.; Yeo, P.C.W.; Lim, A.L.; Huang, C.C. In Vitro and In Vivo Functional Characterization of Essence of Chicken as An Ergogenic Aid. Nutrients 2018, 10, 1943. [Google Scholar] [CrossRef] [PubMed]
- Ni, Y.; Ma, L.; Wu, T.; Lim, A.L.; Zhang, W.; Yang, L.; Nakao, Y.; Fu, Z. The involvement of sympathetic nervous system in essence of chicken-facilitated physiological adaption and circadian resetting. Life Sci. 2018, 201, 54–62. [Google Scholar] [CrossRef] [PubMed]
- Yamano, E.; Tanaka, M.; Ishii, A.; Tsuruoka, N.; Abe, K.; Watanabe, Y. Effects of chicken essence on recovery from mental fatigue in healthy males. Med. Sci. Monit. 2013, 19, 540–547. [Google Scholar]
- Suttiwan, P.; Yuktanandana, P.; Ngamake, S. Effectiveness of Essence of Chicken on Cognitive Function Improvement: A Randomized Controlled Clinical Trial. Nutrients 2018, 10, 845. [Google Scholar] [CrossRef] [PubMed]
- Moroz, L.L.; Nikitin, M.A.; Poličar, P.G.; Kohn, A.B.; Romanova, D.Y. Evolution of glutamatergic signaling and synapses. Neuropharmacology 2021, 199, 108740. [Google Scholar] [CrossRef]
- Davies, S.K.; Ang, J.E.; Revell, V.L.; Holmes, B.; Mann, A.; Robertson, F.P.; Cui, N.; Middleton, B.; Ackermann, K.; Kayser, M.; et al. Effect of sleep deprivation on the human metabolome. Proc. Natl. Acad. Sci. USA 2014, 111, 10761–10766. [Google Scholar] [CrossRef]
- Li, Y.F.; He, R.R.; Tsoi, B.; Kurihara, H. Bioactivities of chicken essence. J. Food Sci. 2012, 77, R105–R110. [Google Scholar] [CrossRef] [PubMed]
- Nair, A.; Jacob, S. A simple practice guide for dose conversion between animals and human. J. Basic Clin. Pharm. 2016, 7, 27–31. [Google Scholar] [CrossRef] [PubMed]
- Ni, Y.; Ni, L.; Ma, L.; Wang, Z.; Zhao, Y.; Hu, L.; Zheng, L.; Fu, Z. Neuroprotective effects of ProBeptigen/CMI-168 on aging-induced cognitive decline and neuroinflammation in mice: A comparison with essence of chicken. Acta Biochim. Biophys. Sin. 2021, 53, 419–429. [Google Scholar] [CrossRef] [PubMed]
- Vecsey, C.G.; Peixoto, L.; Choi, J.H.; Wimmer, M.; Jaganath, D.; Hernandez, P.J.; Blackwell, J.; Meda, K.; Park, A.J.; Hannenhalli, S.; et al. Genomic analysis of sleep deprivation reveals translational regulation in the hippocampus. Physiol. Genom. 2012, 44, 981–991. [Google Scholar] [CrossRef]
- Ma, L.; Zheng, A.; Ni, L.; Wu, L.; Hu, L.; Zhao, Y.; Fu, Z.; Ni, Y. Bifidobacterium animalis subsp. lactis lkm512 Attenuates Obesity-Associated Inflammation and Insulin Resistance Through the Modification of Gut Microbiota in High-Fat Diet-Induced Obese Mice. Mol. Nutr. Food Res. 2022, 66, e2100639. [Google Scholar] [CrossRef]
- Ni, Y.; Zheng, A.; Hu, Y.; Rong, N.; Zhang, Q.; Long, W.; Yang, S.; Nan, S.; Zhang, L.; Zhou, K.; et al. Compound dietary fiber and high-grade protein diet improves glycemic control and ameliorates diabetes and its comorbidities through remodeling the gut microbiota in mice. Front. Nutr. 2022, 9, 959703. [Google Scholar] [CrossRef]
- Toh, D.W.K.; Wong, C.H.; Fam, J.; Kim, J.E. Daily consumption of essence of chicken improves cognitive function: A systematically searched meta-analysis of randomized controlled trials. Nutr. Neurosci. 2021, 24, 236–247. [Google Scholar] [CrossRef]
- Huang, W.C.; Lin, C.I.; Chiu, C.C.; Lin, Y.T.; Huang, W.K.; Huang, H.Y.; Huang, C.C. Chicken essence improves exercise performance and ameliorates physical fatigue. Nutrients 2014, 6, 2681–2696. [Google Scholar] [CrossRef]
- Boldyrev, A.A.; Aldini, G.; Derave, W. Physiology and pathophysiology of carnosine. Physiol. Rev. 2013, 93, 1803–1845. [Google Scholar] [CrossRef]
- Coombes, J.S.; McNaughton, L.R. Effects of branched-chain amino acid supplementation on serum creatine kinase and lactate dehydrogenase after prolonged exercise. J. Sports Med. Phys. Fit. 2000, 40, 240–246. [Google Scholar]
- Jiang, J.; Wolk, A.; Vessby, B. Relation between the intake of milk fat and the occurrence of conjugated linoleic acid in human adipose tissue. Am. J. Clin. Nutr. 1999, 70, 21–27. [Google Scholar] [CrossRef]
- Choi, Y.K.; Kang, J.I.; Hyun, J.W.; Koh, Y.S.; Kang, J.H.; Hyun, C.G.; Yoon, K.S.; Lee, K.S.; Lee, C.M.; Kim, T.Y.; et al. Myristoleic Acid Promotes Anagen Signaling by Autophagy through Activating Wnt/β-Catenin and ERK Pathways in Dermal Papilla Cells. Biomol. Ther. 2021, 29, 211–219. [Google Scholar] [CrossRef] [PubMed]
- Kurihara, H.; Yao, X.-S.; Nagai, H.; Tsuruoka, N.; Shibata, H.; Kiso, Y.; Fukami, H. Anti-Stress Effect of BRAND’S Essence of Chicken (BEC) on Plasma Glucose Levels in Mice Loaded with Restraint Stress. J. Health Sci. 2006, 52, 252–258. [Google Scholar] [CrossRef]
- Zaragoza, J.; Tinsley, G.; Urbina, S.; Villa, K.; Santos, E.; Juaneza, A.; Tinnin, M.; Davidson, C.; Mitmesser, S.; Zhang, Z.; et al. Effects of acute caffeine, theanine and tyrosine supplementation on mental and physical performance in athletes. J. Int. Soc. Sports Nutr. 2019, 16, 56. [Google Scholar] [CrossRef] [PubMed]
- Parker, G.; Brotchie, H. Mood effects of the amino acids tryptophan and tyrosine: ‘Food for Thought’ III. Acta Psychiatr. Scand. 2011, 124, 417–426. [Google Scholar] [CrossRef]
- Alcaino, J.; Barahona, S.; Carmona, M.; Lozano, C.; Marcoleta, A.; Niklitschek, M.; Sepulveda, D.; Baeza, M.; Cifuentes, V. Cloning of the cytochrome p450 reductase (crtR) gene and its involvement in the astaxanthin biosynthesis of Xanthophyllomyces dendrorhous. BMC Microbiol. 2008, 8, 169. [Google Scholar] [CrossRef]
- Sanchez-Cano, F.; Hernández-Kelly, L.C.; Ortega, A. The Blood-Brain Barrier: Much More Than a Selective Access to the Brain. Neurotox. Res. 2021, 39, 2154–2174. [Google Scholar] [CrossRef]
- Altinoz, M.A.; Ozpinar, A. Acetylsalicylic acid and its metabolite gentisic acid may act as adjunctive agents in the treatment of psychiatric disorders. Behav. Pharmacol. 2019, 30, 627–641. [Google Scholar] [CrossRef]
- Ashidate, K.; Kawamura, M.; Mimura, D.; Tohda, H.; Miyazaki, S.; Teramoto, T.; Yamamoto, Y.; Hirata, Y. Gentisic acid, an aspirin metabolite, inhibits oxidation of low-density lipoprotein and the formation of cholesterol ester hydroperoxides in human plasma. Eur. J. Pharmacol. 2005, 513, 173–179. [Google Scholar] [CrossRef]
- Kennedy, G.; Spence, V.A.; McLaren, M.; Hill, A.; Underwood, C.; Belch, J.J. Oxidative stress levels are raised in chronic fatigue syndrome and are associated with clinical symptoms. Free Radic. Biol. Med. 2005, 39, 584–589. [Google Scholar] [CrossRef]
- Da, Y.; Luo, S.; Tian, Y. Real-Time Monitoring of Neurotransmitters in the Brain of Living Animals. ACS Appl. Mater. Interfaces 2023, 15, 138–157. [Google Scholar] [CrossRef] [PubMed]
- Monti, J.M. Serotonin control of sleep-wake behavior. Sleep Med. Rev. 2011, 15, 269–281. [Google Scholar] [CrossRef] [PubMed]
- Oikonomou, G.; Altermatt, M.; Zhang, R.W.; Coughlin, G.M.; Montz, C.; Gradinaru, V.; Prober, D.A. The Serotonergic Raphe Promote Sleep in Zebrafish and Mice. Neuron 2019, 103, 686–701.e688. [Google Scholar] [CrossRef] [PubMed]
- Stauch, B.; Johansson, L.C.; McCorvy, J.D.; Patel, N.; Han, G.W.; Huang, X.P.; Gati, C.; Batyuk, A.; Slocum, S.T.; Ishchenko, A.; et al. Structural basis of ligand recognition at the human MT(1) melatonin receptor. Nature 2019, 569, 284–288. [Google Scholar] [CrossRef]
- Yamano, T.; Niijima, A.; Iimori, S.; Tsuruoka, N.; Kiso, Y.; Nagai, K. Effect of L-carnosine on the hyperglycemia caused by intracranial injection of 2-deoxy-D-glucose in rats. Neurosci. Lett. 2001, 313, 78–82. [Google Scholar] [CrossRef]
- Chen, Z.; Sakurai, E.; Hu, W.; Jin, C.; Kiso, Y.; Kato, M.; Watanabe, T.; Wei, E.; Yanai, K. Pharmacological effects of carcinine on histaminergic neurons in the brain. Br. J. Pharmacol. 2004, 143, 573–580. [Google Scholar] [CrossRef]
- Turner, E.H.; Loftis, J.M.; Blackwell, A.D. Serotonin a la carte: Supplementation with the serotonin precursor 5-hydroxytryptophan. Pharmacol. Ther. 2006, 109, 325–338. [Google Scholar] [CrossRef]
- Xu, C.L.; Sim, M.K. Effect of oral feeding of essence of chicken on the level of 5-hydroxyindole acetic acid in the cerebrospinal fluid of the rat. Int. J. Food Sci. Nutr. 1997, 48, 113–117. [Google Scholar] [CrossRef]
- Chen, H.; Li, Y.F.; Jie, C.; Kurihara, H.; He, R.R. Effects of Chicken Extract on the Serotonergic System of Mice Loaded with Restraint Stress. Biomed. Sci. 2016, 6, 244–249. [Google Scholar]
- Kim, S.; Jo, K.; Hong, K.-B.; Han, S.H.; Suh, H.J. GABA and l -theanine mixture decreases sleep latency and improves NREM sleep. Pharm. Biol. 2019, 57, 64–72. [Google Scholar] [CrossRef]
- Zhang, X.; Yoshihara, K.; Miyata, N.; Hata, T.; Altaisaikhan, A.; Takakura, S.; Asano, Y.; Izuno, S.; Sudo, N. Dietary tryptophan, tyrosine, and phenylalanine depletion induce reduced food intake and behavioral alterations in mice. Physiol. Behav. 2022, 244, 113653. [Google Scholar] [CrossRef]
- He, B.; Bi, K.; Jia, Y.; Wang, J.; Lv, C.; Liu, R.; Zhao, L.; Xu, H.; Chen, X.; Li, Q. Rapid analysis of neurotransmitters in rat brain using ultra-fast liquid chromatography and tandem mass spectrometry: Application to a comparative study in normal and insomnic rats. J. Mass Spectrom. 2013, 48, 969–978. [Google Scholar] [CrossRef] [PubMed]
- Byun, J.I.; Shin, Y.Y.; Chung, S.E.; Shin, W.C. Safety and Efficacy of Gamma-Aminobutyric Acid from Fermented Rice Germ in Patients with Insomnia Symptoms: A Randomized, Double-Blind Trial. J. Clin. Neurol. 2018, 14, 291–295. [Google Scholar] [CrossRef] [PubMed]
- Mitchell, H.A.; Weinshenker, D. Good night and good luck: Norepinephrine in sleep pharmacology. Biochem. Pharmacol. 2010, 79, 801–809. [Google Scholar] [CrossRef] [PubMed]
- Magill, R.A.; Waters, W.F.; Bray, G.A.; Volaufova, J.; Smith, S.R.; Lieberman, H.R.; McNevin, N.; Ryan, D.H. Effects of tyrosine, phentermine, caffeine D-amphetamine, and placebo on cognitive and motor performance deficits during sleep deprivation. Nutr. Neurosci. 2003, 6, 237–246. [Google Scholar] [CrossRef]
- Stone, T.W.; Williams, R.O. Modulation of T cells by tryptophan metabolites in the kynurenine pathway. Trends Pharmacol. Sci. 2023, 44, 442–456. [Google Scholar] [CrossRef]
- Bröer, S.; Gauthier-Coles, G. Amino Acid Homeostasis in Mammalian Cells with a Focus on Amino Acid Transport. J. Nutr. 2022, 152, 16–28. [Google Scholar] [CrossRef]
- Bruinenberg, V.M.; Gordijn, M.C.M.; MacDonald, A.; van Spronsen, F.J.; Van der Zee, E.A. Sleep Disturbances in Phenylketonuria: An Explorative Study in Men and Mice. Front. Neurol. 2017, 8, 167. [Google Scholar] [CrossRef]
- Chang, T.C.; Chen, W.C.; Huang, C.W.; Lin, L.C.; Lin, J.S.; Cheng, F.Y. Anti-fatigue activity of dripped spent hens chicken essence in ICR mice. Anim. Biosci. 2023, 36, 307–314. [Google Scholar] [CrossRef]
- Zhang, F.; Zhang, L.; Qi, Y.; Xu, H. Mitochondrial cAMP signaling. Cell. Mol. Life Sci. 2016, 73, 4577–4590. [Google Scholar] [CrossRef]
- Havekes, R.; Meerlo, P.; Abel, T. Animal studies on the role of sleep in memory: From behavioral performance to molecular mechanisms. Curr. Top. Behav. Neurosci. 2015, 25, 183–206. [Google Scholar]
- Vecsey, C.G.; Baillie, G.S.; Jaganath, D.; Havekes, R.; Daniels, A.; Wimmer, M.; Huang, T.; Brown, K.M.; Li, X.-Y.; Descalzi, G.; et al. Sleep deprivation impairs cAMP signalling in the hippocampus. Nature 2009, 461, 1122–1125. [Google Scholar] [CrossRef]
- Lo, H.I.; Tsi, D.; Tan, A.C.; Wang, S.W.; Hsu, M.C. Effects of postexercise supplementation of chicken essence on the elimination of exercise-induced plasma lactate and ammonia. Chin. J. Physiol. 2005, 48, 187–192. [Google Scholar]
- dos Santos, F.S.; da Silva, L.A.; Pochapski, J.A.; Raczenski, A.; da Silva, W.C.; Grassiolli, S.; Malfatti, C.R. Effects of l-arginine and creatine administration on spatial memory in rats subjected to a chronic variable stress model. Pharm. Biol. 2014, 52, 1033–1038. [Google Scholar] [CrossRef] [PubMed]
- Wang, L.; Tan, Y.; Wang, H.; Yu, X.D.; Mo, Y.; Reilly, J.; He, Z.; Shu, X. Urocanic acid facilitates acquisition of object recognition memory in mice. Physiol. Behav. 2023, 266, 114201. [Google Scholar] [CrossRef] [PubMed]
- Vanrobaeys, Y.; Peterson, Z.J.; Walsh, E.N.; Chatterjee, S.; Lin, L.C.; Lyons, L.C.; Nickl-Jockschat, T.; Abel, T. Spatial transcriptomics reveals unique gene expression changes in different brain regions after sleep deprivation. Nat. Commun. 2023, 14, 7095. [Google Scholar] [CrossRef]
- Kim, S.; Kim, H.; Um, J.W. Synapse development organized by neuronal activity-regulated immediate-early genes. Exp. Mol. Med. 2018, 50, 1–7. [Google Scholar] [CrossRef]
- Terao, A.; Greco, M.A.; Davis, R.W.; Heller, H.C.; Kilduff, T.S. Region-specific changes in immediate early gene expression in response to sleep deprivation and recovery sleep in the mouse brain. Neuroscience 2003, 120, 1115–1124. [Google Scholar] [CrossRef]
- da Costa Souza, A.; Ribeiro, S. Sleep deprivation and gene expression. Curr. Top. Behav. Neurosci. 2015, 25, 65–90. [Google Scholar]
- Knapska, E.; Kaczmarek, L. A gene for neuronal plasticity in the mammalian brain: Zif268/Egr-1/NGFI-A/Krox-24/TIS8/ZENK? Prog. Neurobiol. 2004, 74, 183–211. [Google Scholar] [CrossRef]
- Borjigin, J.; Zhang, L.S.; Calinescu, A.A. Circadian regulation of pineal gland rhythmicity. Mol. Cell. Endocrinol. 2012, 349, 13–19. [Google Scholar] [CrossRef] [PubMed]
- Xu, J.; Li, Y.; Lv, Y.; Bian, C.; You, X.; Endoh, D.; Teraoka, H.; Shi, Q. Molecular Evolution of Tryptophan Hydroxylases in Vertebrates: A Comparative Genomic Survey. Genes 2019, 10, 203. [Google Scholar] [CrossRef] [PubMed]
- Du, K.; Shi, Q.; Zhou, X.; Zhang, L.; Su, H.; Zhang, C.; Wei, Z.; Liu, T.; Wang, L.; Wang, X.; et al. Melatonin attenuates fentanyl—Induced behavioral sensitization and circadian rhythm disorders in mice. Physiol. Behav. 2024, 279, 114523. [Google Scholar] [CrossRef] [PubMed]
- Hinard, V.; Mikhail, C.; Pradervand, S.; Curie, T.; Houtkooper, R.H.; Auwerx, J.; Franken, P.; Tafti, M. Key electrophysiological, molecular, and metabolic signatures of sleep and wakefulness revealed in primary cortical cultures. J. Neurosci. 2012, 32, 12506–12517. [Google Scholar] [CrossRef]
- Tran, P.V.; Nguyen, L.T.N.; Yang, H.; Do, P.H.; Torii, K.; Putnam, G.L.; Chowdhury, V.S.; Furuse, M. Intracerebroventricular injection of L-arginine and D-arginine induces different effects under an acute stressful condition. Biochem. Biophys. Res. Commun. 2020, 533, 965–970. [Google Scholar] [CrossRef]
- Teoh, S.L.; Sudfangsai, S.; Lumbiganon, P.; Laopaiboon, M.; Lai, N.M.; Chaiyakunapruk, N. Chicken Essence for Cognitive Function Improvement: A Systematic Review and Meta-Analysis. Nutrients 2016, 8, 57. [Google Scholar] [CrossRef]
- Lü, Y.Q.; He, R.R.; Watanabe, H.; Abe, K.; Sakurai, E.; Yanai, K.; Kurihara, H. Effects of a chicken extract on food-deprived activity stress in rats. Biosci. Biotechnol. Biochem. 2010, 74, 1276–1278. [Google Scholar] [CrossRef]







Disclaimer/Publisher’s Note: The statements, opinions and data contained in all publications are solely those of the individual author(s) and contributor(s) and not of MDPI and/or the editor(s). MDPI and/or the editor(s) disclaim responsibility for any injury to people or property resulting from any ideas, methods, instructions or products referred to in the content. |
© 2025 by the authors. Licensee MDPI, Basel, Switzerland. This article is an open access article distributed under the terms and conditions of the Creative Commons Attribution (CC BY) license (https://creativecommons.org/licenses/by/4.0/).
Share and Cite
Long, Y.; Wang, Z.; Hu, X.; Wang, S.; Zheng, L.; Fu, Z.; Ni, Y. Essence of Chicken Supplementation Alters Brain and Blood Metabolite Signatures in Sleep-Deprived Mice. Metabolites 2025, 15, 577. https://doi.org/10.3390/metabo15090577
Long Y, Wang Z, Hu X, Wang S, Zheng L, Fu Z, Ni Y. Essence of Chicken Supplementation Alters Brain and Blood Metabolite Signatures in Sleep-Deprived Mice. Metabolites. 2025; 15(9):577. https://doi.org/10.3390/metabo15090577
Chicago/Turabian StyleLong, Yu, Zhaorong Wang, Xinyang Hu, Sisi Wang, Liujie Zheng, Zhengwei Fu, and Yinhua Ni. 2025. "Essence of Chicken Supplementation Alters Brain and Blood Metabolite Signatures in Sleep-Deprived Mice" Metabolites 15, no. 9: 577. https://doi.org/10.3390/metabo15090577
APA StyleLong, Y., Wang, Z., Hu, X., Wang, S., Zheng, L., Fu, Z., & Ni, Y. (2025). Essence of Chicken Supplementation Alters Brain and Blood Metabolite Signatures in Sleep-Deprived Mice. Metabolites, 15(9), 577. https://doi.org/10.3390/metabo15090577

