Unraveling the Metabolic Mechanisms and Novel Biomarkers of Vulvar Lichen Simplex Chronicus Using Skin Biopsy and Tape Stripping Samples
Abstract
1. Introduction
2. Materials and Methods
2.1. Study Participants
2.2. Clinical Information
2.3. Tape and Skin Biopsy Sample Collections
2.4. Hematoxylin–Eosin (H&E) Staining for Skin Biopsy
2.5. Sample Preparations for Skin Biopsy and Tape Stripping Specimen
2.6. Quality Control (QC) and Randmomization
2.7. Methyl Chloroformate (MCF) Derivatization and Gas Chromatography–Mass Spectrometry (GC–MS) Analysis
2.8. Metabolite Identification
2.9. Quantification of Metabolite Concentration
2.10. GC–MS Data Mining and Normalization
2.11. Preparations of Calibration Standards, Internal Standards, and Antioxidants
2.12. Solid Phase Extraction (SPE) of Oxylipins from Biopsy Sample
2.13. Liquid Chromatography–Tandem Mass Spectrometry (LC–MS/MS) Analysis
2.14. Machine Learning Development and Validation
2.15. ELISA
2.16. Statistical Analysis
3. Results
3.1. Clinical Characteristics
3.2. Morphological Evaluation of Skin Biopsy Samples for LSC
3.3. Overview of Changes in Metabolite Levels
3.4. Different Metabolite Levels in Biopsy and Tape Samples
3.5. Machine Learning Algorithms for Disease Prediction
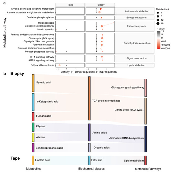
3.6. Metabolic Pathway Enrichment Analysis
3.7. Correlation Between LSC-Related Metabolites and Severity of LSC (Cattaneo Scores)
3.8. A Derive Oxylipin Profiling of LSC
4. Discussion
4.1. The Potential Application of Tape Stripping in LSC Diagnosis
4.2. Release of LA and AA After Skin Damage in LSC
4.3. The Inflammatory Activity of AA-Derived HETE and Leukotrienes in LSC
4.4. The Interplay of 20-HETE, TRPV1, and PKM2 in LSC Pathogenesis
5. Conclusions
Supplementary Materials
Author Contributions
Funding
Institutional Review Board Statement
Informed Consent Statement
Data Availability Statement
Acknowledgments
Conflicts of Interest
References
- American College of Obstetricians and Gynecologists. ACOG Practice Bulletin No. 93: Diagnosis and management of vulvar skin disorders. Obstet. Gynecol. 2008, 111, 1243–1253. [Google Scholar] [CrossRef] [PubMed]
- O’Keefe, R.J.; Scurry, J.P.; Dennerstein, G.; Sfameni, S.; Brenan, J. Audit of 114 non-neoplastic vulvar biopsies. Br. J. Obstet. Gynaecol. 1995, 102, 780–786. [Google Scholar] [CrossRef] [PubMed]
- Mei, L.; Wei, D.; Chen, Y.; Zhang, Y.; Cui, T.; Meng, J.; Zhang, X.; Liu, Y.; Ding, L.; Wang, Q.; et al. Vaginal Microbiota Changes in the Vulvar Lichen Simplex Chronicus. CEOG 2023, 50, 17. [Google Scholar] [CrossRef]
- García-Souto, F.; Lorente-Lavirgen, A.I.; Ildefonso Mendonça, F.M.; García-de-Lomas, M.; Hoffner-Zuchelli, M.V.; Rodriguez-Ojeda, D.; Pozo, E.; Bernabéu-Wittel, J. Vulvar dermatoses: A cross-sectional 5-year study. Experience in a specialized vulvar unit. An. Bras. Dermatol. 2022, 97, 747–756. [Google Scholar] [CrossRef]
- Chibnall, R. Vulvar Pruritus and Lichen Simplex Chronicus. Obstet. Gynecol. Clin. North Am. 2017, 44, 379–388. [Google Scholar] [CrossRef]
- Thorstensen, K.A.; Birenbaum, D.L. Recognition and management of vulvar dermatologic conditions: Lichen sclerosus, lichen planus, and lichen simplex chronicus. J. Midwifery Women’s Health 2012, 57, 260–275. [Google Scholar] [CrossRef]
- Sina, B.; Kao, G.F.; Deng, A.C.; Gaspari, A.A. Skin biopsy for inflammatory and common neoplastic skin diseases: Optimum time, best location and preferred techniques. A critical review. J. Cutan. Pathol. 2009, 36, 505–510. [Google Scholar] [CrossRef]
- Fruchter, R.; Melnick, L.; Pomeranz, M.K. Lichenoid vulvar disease: A review. Int. J. Women’s Dermatol. 2017, 3, 58–64. [Google Scholar] [CrossRef]
- Lei, B.U.W.; Prow, T.W. A review of microsampling techniques and their social impact. Biomed. Microdevices 2019, 21, 81. [Google Scholar] [CrossRef]
- Hughes, A.J.; Tawfik, S.S.; Baruah, K.P.; O’Toole, E.A.; O’Shaughnessy, R.F.L. Tape strips in dermatology research. Br. J. Dermatol. 2021, 185, 26–35. [Google Scholar] [CrossRef] [PubMed]
- Ju, T.; Vander Does, A.; Mohsin, N.; Yosipovitch, G. Lichen Simplex Chronicus Itch: An Update. Acta Derm. Venereol. 2022, 102, adv00796. [Google Scholar] [CrossRef] [PubMed]
- Qiu, Y.; Tang, N.; Zhang, W.; Xiong, J.X.; Hu, L.; Cai, T. Down-regulated expression of transient receptor potential ankyrin 1 in lichen simplex chronicus. Ann. Palliat. Med. 2020, 9, 3757–3765. [Google Scholar] [CrossRef]
- Zhao, J.; Munanairi, A.; Liu, X.Y.; Zhang, J.; Hu, L.; Hu, M.; Bu, D.; Liu, L.; Xie, Z.; Kim, B.S.; et al. PAR2 Mediates Itch via TRPV3 Signaling in Keratinocytes. J. Investig. Dermatol. 2020, 140, 1524–1532. [Google Scholar] [CrossRef]
- Nattkemper, L.A.; Zhi, K.; Romero, K.E.; Shah, S.M.; Ju, T.; Fourzali, K.; Golpanian, R.S.; MacQuhae, F.; Chan, Y.H.; Lebo, D.B.; et al. Antipruritic Effect of Topical Acetaminophen Gel in Histaminergic and Non-histaminergic Itch Provocation: A Double-blind, Vehicle-controlled Pilot Study. Acta Derm. Venereol. 2022, 102, adv00640. [Google Scholar] [CrossRef]
- Silverberg, J.I. Nummular Eczema, Lichen Simplex Chronicus, and Prurigo Nodularis. In Fitzpatrick’s Dermatology, 9e; Kang, S., Amagai, M., Bruckner, A.L., Enk, A.H., Margolis, D.J., McMichael, A.J., Orringer, J.S., Eds.; McGraw-Hill Education: New York, NY, USA, 2019. [Google Scholar]
- Nakano, T.; Ohara, O.; Teraoka, H.; Arita, H. Glucocorticoids suppress group II phospholipase A2 production by blocking mRNA synthesis and post-transcriptional expression. J. Biol. Chem. 1990, 265, 12745–12748. [Google Scholar] [CrossRef]
- Maury, E.; Julié, S.; Charvéron, M.; Gall, Y.; Chap, H. Lipids and skin inflammation: Role of phospholipases A2. Pathol. Biol. 2003, 51, 248–252. [Google Scholar] [CrossRef]
- Andoh, T.; Yamamoto, A.; Haza, S.; Yuhki, K.I.; Ushikubi, F.; Narumiya, S.; Kuraishi, Y. Thromboxane A2 is Involved in Itch-associated Responses in Mice with Atopic Dermatitis-like Skin Lesions. Acta Derm. Venereol. 2016, 96, 899–904. [Google Scholar] [CrossRef]
- Inagaki, N.; Shiraishi, N.; Igeta, K.; Itoh, T.; Chikumoto, T.; Nagao, M.; Kim, J.F.; Nagai, H. Inhibition of scratching behavior associated with allergic dermatitis in mice by tacrolimus, but not by dexamethasone. Eur. J. Pharmacol. 2006, 546, 189–196. [Google Scholar] [CrossRef]
- Cong, Q.; Guo, X.; Zhang, S.; Wang, J.; Zhu, Y.; Wang, L.; Lu, G.; Zhang, Y.; Fu, W.; Zhou, L.; et al. HCV poly U/UC sequence-induced inflammation leads to metabolic disorders in vulvar lichen sclerosis. Life Sci. Alliance 2021, 4, e202000906. [Google Scholar] [CrossRef] [PubMed]
- New nomenclature for vulvar disease. Report of the Committee on Terminology of the International Society for the Study of Vulvar Disease. J. Reprod. Med. 1990, 35, 483–484. [Google Scholar]
- Qu, Z.; Lin, X.; Liu, M.; Wang, J.; Wang, F.; Zhang, B.; Shen, L.; Wang, Z. Clinical efficacy analysis of 5-aminolevulinic acid photodynamic therapy for vulvar lichen sclerosus. Photodiagnosis Photodyn. Ther. 2024, 46, 104035. [Google Scholar] [CrossRef]
- Smart, K.F.; Aggio, R.B.; Van Houtte, J.R.; Villas-Bôas, S.G. Analytical platform for metabolome analysis of microbial cells using methyl chloroformate derivatization followed by gas chromatography-mass spectrometry. Nat. Protoc. 2010, 5, 1709–1729. [Google Scholar] [CrossRef]
- Han, T.L.; Cannon, R.D.; Gallo, S.M.; Villas-Bôas, S.G. A metabolomic study of the effect of Candida albicans glutamate dehydrogenase deletion on growth and morphogenesis. NPJ Biofilms Microbiomes 2019, 5, 13. [Google Scholar] [CrossRef]
- Kramida, A.; Ralchenko, Y. NIST atomic spectra database. Mem. SAIt Suppl. 2005, 8, 96–102. [Google Scholar] [CrossRef]
- Guo, G.; McKenzie, E.J.; Jones, B.; Zarate, E.; de Seymour, J.; Baker, P.N.; Silas G., V.-B.; Han, T.-L. MassOmics: An R Package of a Cross-Platform Data Processing Pipeline for Large-Scale GC-MS Untargeted Metabolomics Datasets. Zenodo 2021. Available online: https://zenodo.org/records/4961895 (accessed on 2 July 2024).
- Karpievitch, Y.V.; Taverner, T.; Adkins, J.N.; Callister, S.J.; Anderson, G.A.; Smith, R.D.; Dabney, A.R. Normalization of peak intensities in bottom-up MS-based proteomics using singular value decomposition. Bioinformatics 2009, 25, 2573–2580. [Google Scholar] [CrossRef] [PubMed]
- Xia, F.; He, C.; Ren, M.; Xu, F.G.; Wan, J.B. Quantitative profiling of eicosanoids derived from n-6 and n-3 polyunsaturated fatty acids by twin derivatization strategy combined with LC-MS/MS in patients with type 2 diabetes mellitus. Anal. Chim. Acta 2020, 1120, 24–35. [Google Scholar] [CrossRef] [PubMed]
- Wang, Y.; Armando, A.M.; Quehenberger, O.; Yan, C.; Dennis, E.A. Comprehensive ultra-performance liquid chromatographic separation and mass spectrometric analysis of eicosanoid metabolites in human samples. J. Chromatogr. A 2014, 1359, 60–69. [Google Scholar] [CrossRef]
- Karatzoglou, A.; Meyer, D.; Hornik, K. Support Vector Machines in R. J. Stat. Softw. 2006, 15, 1–28. [Google Scholar] [CrossRef]
- Kumar, A. Pre-processing and Modelling using Caret Package in R. Int. J. Comput. Appl. 2018, 181, 6. [Google Scholar] [CrossRef]
- Beck, M.W. NeuralNetTools: Visualization and Analysis Tools for Neural Networks. J. Stat. Softw. 2018, 85, 1–20. [Google Scholar] [CrossRef]
- Hechenbichler, K.; Schliep, K.P. Weighted k-Nearest-Neighbor Techniques and Ordinal Classification; LMU Munich: Munich, Germany, 2004. [Google Scholar] [CrossRef]
- Gajowniczek, K.; Zabkowski, T.S. ImbTreeEntropy: An R package for building entropy-based classification trees on imbalanced datasets. SoftwareX 2021, 16, 100841. [Google Scholar] [CrossRef]
- D’Ascenzo, F.; De Filippo, O.; Gallone, G.; Mittone, G.; Deriu, M.A.; Iannaccone, M.; Ariza-Solé, A.; Liebetrau, C.; Manzano-Fernández, S.; Quadri, G.; et al. Machine learning-based prediction of adverse events following an acute coronary syndrome (PRAISE): A modelling study of pooled datasets. Lancet 2021, 397, 199–207. [Google Scholar] [CrossRef]
- Pellegrino, E.; Jacques, C.; Beaufils, N.; Nanni, I.; Carlioz, A.; Metellus, P.; Ouafik, L. Machine learning random forest for predicting oncosomatic variant NGS analysis. Sci. Rep. 2021, 11, 21820. [Google Scholar] [CrossRef]
- Li, Y.; Zheng, Q.; Sun, D.; Cui, X.; Chen, S.; Bulbul, A.; Liu, S.; Yan, Q. Dehydroepiandrosterone stimulates inflammation and impairs ovarian functions of polycystic ovary syndrome. J. Cell. Physiol. 2019, 234, 7435–7447. [Google Scholar] [CrossRef] [PubMed]
- Storey, J.D.; Tibshirani, R. Statistical significance for genomewide studies. Proc. Natl. Acad. Sci. USA 2003, 100, 9440–9445. [Google Scholar] [CrossRef] [PubMed]
- Villanueva, R.A.M.; Chen, Z.J. ggplot2: Elegant Graphics for Data Analysis (2nd ed.). Meas. Interdiscip. Res. Perspect. 2019, 17, 160–167. [Google Scholar] [CrossRef]
- Kassambara, A. ggpubr: ‘ggplot2’ Based Publication Ready Plots. 2023. Available online: https://CRAN.R-project.org/package=ggpubr (accessed on 10 July 2024).
- Clarke, E.; Sherrill-Mix, S.; Dawson, C. ggbeeswarm: Categorical Scatter (Violin Point) Plots. 2023. Available online: https://CRAN.R-project.org/package=ggbeeswarm (accessed on 10 July 2024).
- Walter, W.; Sánchez-Cabo, F.; Ricote, M. GOplot: An R package for visually combining expression data with functional analysis. Bioinformatics 2015, 31, 2912–2914. [Google Scholar] [CrossRef]
- Wickham, H. ggplot2: Elegant Graphics for Data Analysis; Springer: New York, NY, USA, 2016. [Google Scholar]
- Wang, B.; Wu, L.; Chen, J.; Dong, L.; Chen, C.; Wen, Z.; Hu, J.; Fleming, I.; Wang, D.W. Metabolism pathways of arachidonic acids: Mechanisms and potential therapeutic targets. Signal Transduct. Target. Ther. 2021, 6, 94. [Google Scholar] [CrossRef] [PubMed]
- Ni, K.D.; Liu, J.Y. The Functions of Cytochrome P450 ω-hydroxylases and the Associated Eicosanoids in Inflammation-Related Diseases. Front. Pharmacol. 2021, 12, 716801. [Google Scholar] [CrossRef]
- Hamers, A.; Primus, C.P.; Whitear, C.; Kumar, N.A.; Masucci, M.; Montalvo Moreira, S.A.; Rathod, K.; Chen, J.; Bubb, K.; Colas, R.; et al. 20-hydroxyeicosatetraenoic acid (20-HETE) is a pivotal endogenous ligand for TRPV1-mediated neurogenic inflammation in the skin. Br. J. Pharmacol. 2022, 179, 1450–1469. [Google Scholar] [CrossRef] [PubMed]
- Dyjack, N.; Goleva, E.; Rios, C.; Kim, B.E.; Bin, L.; Taylor, P.; Bronchick, C.; Hall, C.F.; Richers, B.N.; Seibold, M.A.; et al. Minimally invasive skin tape strip RNA sequencing identifies novel characteristics of the type 2-high atopic dermatitis disease endotype. J. Allergy Clin. Immunol. 2018, 141, 1298–1309. [Google Scholar] [CrossRef]
- Jankovskaja, S.; Morin, M.; Gustafsson, A.; Anderson, C.D.; Lehoczki, B.; Engblom, J.; Björklund, S.; Rezeli, M.; Marko-Varga, G.; Ruzgas, T. Non-Invasive, Topical Sampling of Potential, Low-Molecular Weight, Skin Cancer Biomarkers: A Study on Healthy Volunteers. Anal. Chem. 2022, 94, 5856–5865. [Google Scholar] [CrossRef]
- Berekmeri, A.; Latzko, A.; Alase, A.; Macleod, T.; Ainscough, J.S.; Laws, P.; Goodfield, M.; Wright, A.; Helliwell, P.; Edward, S.; et al. Detection of IL-36γ through noninvasive tape stripping reliably discriminates psoriasis from atopic eczema. J. Allergy Clin. Immunol. 2018, 142, 988–991. e984. [Google Scholar] [CrossRef]
- Loffler, H.; Dreher, F.; Maibach, H.I. Stratum corneum adhesive tape stripping: Influence of anatomical site, application pressure, duration and removal. Br. J. Dermatol. 2004, 151, 746–752. [Google Scholar] [CrossRef]
- Lin, T.K.; Zhong, L.; Santiago, J.L. Anti-Inflammatory and Skin Barrier Repair Effects of Topical Application of Some Plant Oils. Int. J. Mol. Sci. 2017, 19, 70. [Google Scholar] [CrossRef]
- Daussy, C.F.; Wodrich, H. “Repair Me if You Can”: Membrane Damage, Response, and Control from the Viral Perspective. Cells 2020, 9, 2042. [Google Scholar] [CrossRef] [PubMed]
- Sackheim, A.M.; Villalba, N.; Sancho, M.; Harraz, O.F.; Bonev, A.D.; D’Alessandro, A.; Nemkov, T.; Nelson, M.T.; Freeman, K. Traumatic Brain Injury Impairs Systemic Vascular Function Through Disruption of Inward-Rectifier Potassium Channels. Funct. 2021, 2, zqab018. [Google Scholar] [CrossRef] [PubMed]
- Shao, S.; Chen, J.; Swindell, W.R.; Tsoi, L.C.; Xing, X.; Ma, F.; Uppala, R.; Sarkar, M.K.; Plazyo, O.; Billi, A.C.; et al. Phospholipase A2 enzymes represent a shared pathogenic pathway in psoriasis and pityriasis rubra pilaris. JCI Insight 2021, 6, e151911. [Google Scholar] [CrossRef] [PubMed]
- Murakami, M.; Takamiya, R.; Miki, Y.; Sugimoto, N.; Nagasaki, Y.; Suzuki-Yamamoto, T.; Taketomi, Y. Segregated functions of two cytosolic phospholipase A2 isoforms (cPLA2α and cPLA2ε) in lipid mediator generation. Biochem. Pharmacol. 2022, 203, 115176. [Google Scholar] [CrossRef] [PubMed]
- Andersen, S.; Sjursen, W.; Laegreid, A.; Volden, G.; Johansen, B. Elevated expression of human nonpancreatic phospholipase A2 in psoriatic tissue. Inflammation 1994, 18, 1–12. [Google Scholar] [CrossRef]
- Gonzalez, M.C.; Marteau, C.; Franchi, J.; Migliore-Samour, D. Cytochrome P450 4A11 expression in human keratinocytes: Effects of ultraviolet irradiation. Br. J. Dermatol. 2001, 145, 749–757. [Google Scholar] [CrossRef]
- Ishizuka, T.; Cheng, J.; Singh, H.; Vitto, M.D.; Manthati, V.L.; Falck, J.R.; Laniado-Schwartzman, M. 20-Hydroxyeicosatetraenoic acid stimulates nuclear factor-κB activation and the production of inflammatory cytokines in human endothelial cells. J. Pharmacol. Exp. Ther. 2008, 324, 103–110. [Google Scholar] [CrossRef]
- Cheng, J.; Edin, M.L.; Hoopes, S.L.; Li, H.; Bradbury, J.A.; Graves, J.P.; DeGraff, L.M.; Lih, F.B.; Garcia, V.; Shaik, J.S.; et al. Vascular characterization of mice with endothelial expression of cytochrome P450 4F2. Faseb J. 2014, 28, 2915–2931. [Google Scholar] [CrossRef]
- Muthalif, M.M.; Benter, I.F.; Karzoun, N.; Fatima, S.; Harper, J.; Uddin, M.R.; Malik, K.U. 20-Hydroxyeicosatetraenoic acid mediates calcium/calmodulin-dependent protein kinase II-induced mitogen-activated protein kinase activation in vascular smooth muscle cells. Proc. Natl. Acad. Sci. USA 1998, 95, 12701–12706. [Google Scholar] [CrossRef]
- Regner, K.R.; Zuk, A.; Van Why, S.K.; Shames, B.D.; Ryan, R.P.; Falck, J.R.; Manthati, V.L.; McMullen, M.E.; Ledbetter, S.R.; Roman, R.J. Protective effect of 20-HETE analogues in experimental renal ischemia reperfusion injury. Kidney Int. 2009, 75, 511–517. [Google Scholar] [CrossRef] [PubMed]
- Kalsotra, A.; Anakk, S.; Brommer, C.L.; Kikuta, Y.; Morgan, E.T.; Strobel, H.W. Catalytic characterization and cytokine mediated regulation of cytochrome P450 4Fs in rat hepatocytes. Arch. Biochem. Biophys. 2007, 461, 104–112. [Google Scholar] [CrossRef]
- Kowal-Bielecka, O.; Distler, O.; Neidhart, M.; Künzler, P.; Rethage, J.; Nawrath, M.; Carossino, A.; Pap, T.; Müller-Ladner, U.; Michel, B.A.; et al. Evidence of 5-lipoxygenase overexpression in the skin of patients with systemic sclerosis: A newly identified pathway to skin inflammation in systemic sclerosis. Arthritis Rheum. 2001, 44, 1865–1875. [Google Scholar] [CrossRef]
- Yang, C.M.; Lee, I.T.; Chi, P.L.; Cheng, S.E.; Hsiao, L.D.; Hsu, C.K. TNF-α induces cytosolic phospholipase A2 expression via Jak2/PDGFR-dependent Elk-1/p300 activation in human lung epithelial cells. Am. J. Physiol. Lung Cell Mol. Physiol. 2014, 306, L543–L551. [Google Scholar] [CrossRef] [PubMed]
- Oyoshi, M.K.; He, R.; Li, Y.; Mondal, S.; Yoon, J.; Afshar, R.; Chen, M.; Lee, D.M.; Luo, H.R.; Luster, A.D.; et al. Leukotriene B4-driven neutrophil recruitment to the skin is essential for allergic skin inflammation. Immunity 2012, 37, 747–758. [Google Scholar] [CrossRef]
- Mahmoud, O.; Soares, G.B.; Yosipovitch, G. Transient Receptor Potential Channels and Itch. Int. J. Mol. Sci. 2022, 24, 420. [Google Scholar] [CrossRef] [PubMed]
- Yun, J.W.; Seo, J.A.; Jang, W.H.; Koh, H.J.; Bae, I.H.; Park, Y.H.; Lim, K.M. Antipruritic effects of TRPV1 antagonist in murine atopic dermatitis and itching models. J. Investig. Dermatol. 2011, 131, 1576–1579. [Google Scholar] [CrossRef]
- Nattkemper, L.A.; Tey, H.L.; Valdes-Rodriguez, R.; Lee, H.; Mollanazar, N.K.; Albornoz, C.; Sanders, K.M.; Yosipovitch, G. The Genetics of Chronic Itch: Gene Expression in the Skin of Patients with Atopic Dermatitis and Psoriasis with Severe Itch. J. Investig. Dermatol. 2018, 138, 1311–1317. [Google Scholar] [CrossRef]
- Yu, G.; Liu, P.; Huang, X.; Qi, M.; Li, X.; Feng, W.; Shang, E.; Zhou, Y.; Wang, C.; Yang, Y.; et al. 20-HETE mediated TRPV1 activation drives allokinesis via MrgprA3+ neurons in chronic dermatitis. Theranostics 2024, 14, 1615–1630. [Google Scholar] [CrossRef]
- Chen, X.; Chen, S.; Yu, D. Protein kinase function of pyruvate kinase M2 and cancer. Cancer Cell Int. 2020, 20, 523. [Google Scholar] [CrossRef]
- Sych, K.; Nold, S.P.; Pfeilschifter, J.; Vutukuri, R.; Meisterknecht, J.; Wittig, I.; Frank, S.; Goren, I. Expression of PKM2 in wound keratinocytes is coupled to angiogenesis during skin repair in vivo and in HaCaT keratinocytes in vitro. J. Mol. Med. 2023, 101, 151–169. [Google Scholar] [CrossRef] [PubMed]
- Liu, Y.Z.; Xu, M.Y.; Dai, X.Y.; Yan, L.; Li, L.; Zhu, R.Z.; Ren, L.J.; Zhang, J.Q.; Zhang, X.F.; Li, J.F.; et al. Pyruvate Kinase M2 Mediates Glycolysis Contributes to Psoriasis by Promoting Keratinocyte Proliferation. Front. Pharmacol. 2021, 12, 765790. [Google Scholar] [CrossRef] [PubMed]








Disclaimer/Publisher’s Note: The statements, opinions and data contained in all publications are solely those of the individual author(s) and contributor(s) and not of MDPI and/or the editor(s). MDPI and/or the editor(s) disclaim responsibility for any injury to people or property resulting from any ideas, methods, instructions or products referred to in the content. |
© 2025 by the authors. Licensee MDPI, Basel, Switzerland. This article is an open access article distributed under the terms and conditions of the Creative Commons Attribution (CC BY) license (https://creativecommons.org/licenses/by/4.0/).
Share and Cite
He, T.; Xu, F.; Liang, J.; Feng, Q.; Cheng, D.; Xiao, L.; Liu, M.; Zhang, X.; Wang, X.; Yang, Y.; et al. Unraveling the Metabolic Mechanisms and Novel Biomarkers of Vulvar Lichen Simplex Chronicus Using Skin Biopsy and Tape Stripping Samples. Metabolites 2025, 15, 566. https://doi.org/10.3390/metabo15090566
He T, Xu F, Liang J, Feng Q, Cheng D, Xiao L, Liu M, Zhang X, Wang X, Yang Y, et al. Unraveling the Metabolic Mechanisms and Novel Biomarkers of Vulvar Lichen Simplex Chronicus Using Skin Biopsy and Tape Stripping Samples. Metabolites. 2025; 15(9):566. https://doi.org/10.3390/metabo15090566
Chicago/Turabian StyleHe, Tian, Fanrui Xu, Jing Liang, Qing Feng, Dan Cheng, Linlin Xiao, Maoyu Liu, Xuerui Zhang, Xin Wang, Yang Yang, and et al. 2025. "Unraveling the Metabolic Mechanisms and Novel Biomarkers of Vulvar Lichen Simplex Chronicus Using Skin Biopsy and Tape Stripping Samples" Metabolites 15, no. 9: 566. https://doi.org/10.3390/metabo15090566
APA StyleHe, T., Xu, F., Liang, J., Feng, Q., Cheng, D., Xiao, L., Liu, M., Zhang, X., Wang, X., Yang, Y., Zhu, D., Tumanov, S., Cannon, R. D., Han, T.-L., & Chang, S. (2025). Unraveling the Metabolic Mechanisms and Novel Biomarkers of Vulvar Lichen Simplex Chronicus Using Skin Biopsy and Tape Stripping Samples. Metabolites, 15(9), 566. https://doi.org/10.3390/metabo15090566

