RETRACTED: Potential Biomarkers of Fatal Hypothermia Revealed by UHPLC-MS Metabolomics in Mice
Abstract
1. Introduction
2. Materials and Methods
2.1. Ethics Statement
2.2. Animal Experiments and Sample Collection
2.3. Sample Preparation
2.4. Metabolic Profiles Analysis
2.5. Data Processing
2.6. Statistical Analyses
3. Results
3.1. Metabolomics Analysis of the Liver
3.2. Metabolomics Analysis of the Stomach
3.3. Metabolomics Analysis of the Spleen
3.4. Metabolomics Analysis of the Gastrocnemius Muscle
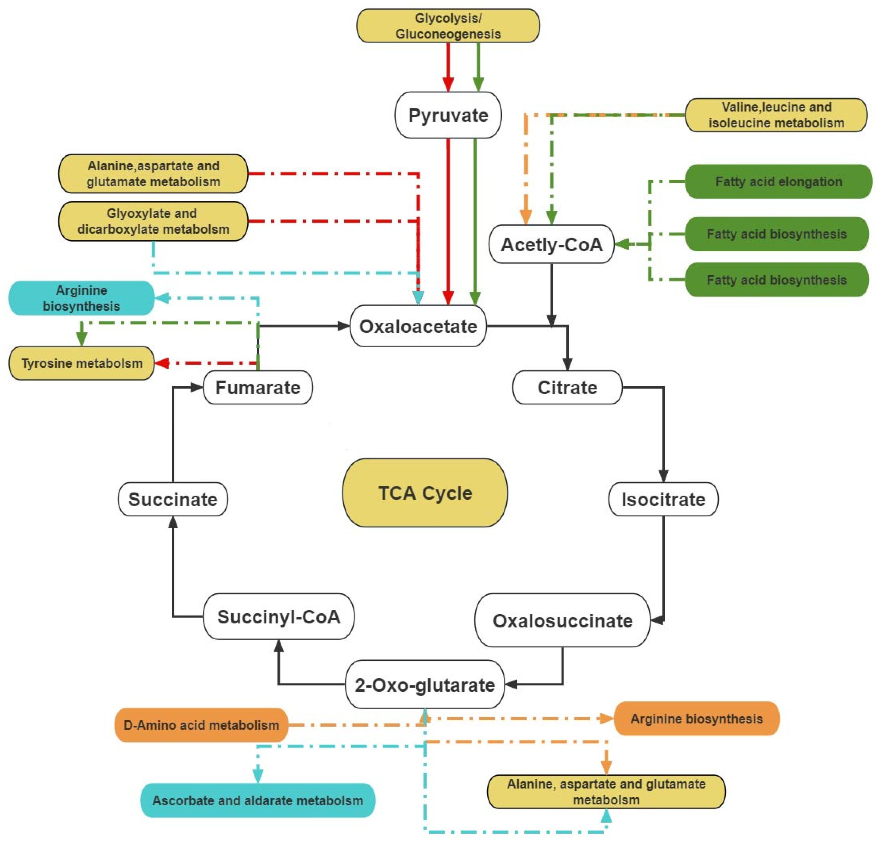
4. Discussion
5. Conclusions
Supplementary Materials
Author Contributions
Funding
Institutional Review Board Statement
Informed Consent Statement
Data Availability Statement
Acknowledgments
Conflicts of Interest
Abbreviations
References
- Reingardiene, D. Susalimas [Hypothermia]. Medicina 2003, 39, 90–97. (In Lithuanian) [Google Scholar] [PubMed]
- Chen, T.; Sun, M.; Li, B.; Wang, Y.; Zhang, J.; Xu, C.; Yu, Y.; Yuan, L.; Wu, Y. Identifying hypothermia death in a mouse model by ATR-FTIR. Int. J. Leg. Med. 2024, 138, 1179–1186. [Google Scholar] [CrossRef] [PubMed]
- Turk, E.E. Hypothermia. Forensic Sci. Med. Pathol. 2010, 6, 106–115. [Google Scholar] [CrossRef] [PubMed]
- Paal, P.; Pasquier, M.; Darocha, T.; Lechner, R.; Kosinski, S.; Wallner, B.; Zafren, K.; Brugger, H. Accidental Hypothermia: 2021 Update. Int. J. Environ. Res. Public Health 2022, 19, 501. [Google Scholar] [CrossRef] [PubMed]
- Nicholson, J.K.; Lindon, J.C.; Holmes, E. ’Metabonomics’: Understanding the metabolic responses of living systems to pathophysiological stimuli via multivariate statistical analysis of biological NMR spectroscopic data. Xenobiotica 1999, 29, 1181. [Google Scholar] [CrossRef] [PubMed]
- Fiehn, O. Metabolomics-the link between genotypes and phenotypes. Plant Mol. Biol. 2002, 48, 155. [Google Scholar] [CrossRef]
- Scholz, M.; Gatzek, S.; Sterling, A.; Fiehn, O.; Selbig, J. Metabolite fingerprinting: Detecting biological features by independent component analysis. Bioinformatics 2004, 20, 2447. [Google Scholar] [CrossRef]
- Chen, C.; Krausz, K.W.; Idle, J.R.; Gonzalez, F.J. Identification of novel toxicity-associated metabolites by metabolomics and mass isotopomer analysis of acetaminophen metabolism in wild-type and Cyp2e1-null mice. J. Biol. Chem. 2008, 283, 4543. [Google Scholar] [CrossRef]
- Viant, M.R.; Rosenblum, E.S.; Tjeerdema, R.S. NMR-based metabolomics: A powerful approach for characterizing the effects of environmental stressors on organism health. Environ. Sci. Technol. 2003, 37, 4982. [Google Scholar] [CrossRef] [PubMed]
- Naz, S.; Vallejo, M.; García, A.; Barbas, C. Method validation strategies involved in non-targeted metabolomics. J. Chromatogr. A 2014, 1353, 99–105. [Google Scholar] [CrossRef] [PubMed]
- Elmsjö, A.; Ward, L.J.; Horioka, K.; Watanabe, S.; Kugelberg, F.C.; Druid, H.; Green, H. Biomarker patterns and mechanistic insights into hypothermia from a postmortem metabolomics investigation. Sci. Rep. 2024, 14, 18972. [Google Scholar] [CrossRef] [PubMed]
- Perez de Souza, L.; Alseekh, S.; Scossa, F.; Fernie, A.R. Ultra-high-performance liquid chromatography high-resolution mass spectrometry variants for metabolomics research. Nat. Methods 2021, 18, 733–746. [Google Scholar] [CrossRef] [PubMed]
- Wu, N.; Clausen, A.M. Fundamental and practical aspects of ultrahigh pressure liquid chromatography for fast separations. J. Sep. Sci. 2007, 30, 1167–1182. [Google Scholar] [CrossRef] [PubMed]
- Motilva, M.-J.; Serra, A.; Macià, A. Analysis of food polyphenols by ultra high-performance liquid chromatography coupled to mass spectrometry: An overview. J. Chromatogr. A 2013, 1292, 66–82. [Google Scholar] [CrossRef] [PubMed]
- Wishart, D.S.; Feunang, Y.D.; Marcu, A.; Guo, A.C.; Liang, K.; Vázquez-Fresno, R.; Sajed, T.; Johnson, D.; Li, C.; Karu, N.; et al. HMDB 4.0: The human metabolome database for 2018. Nucleic Acids Res. 2018, 46, D608–D617. [Google Scholar] [CrossRef] [PubMed]
- Lin, H.; Zou, D.; Luo, Y.; Wang, L.; Zhang, Z.; Zhang, J.; Chen, Y.; Wang, Z.; Huang, P. Postmortem diagnosis of fatal hypothermia/hyperthermia by spectrochemical analysis of plasma. Forensic Sci. Med. Pathol. 2019, 15, 332–341. [Google Scholar] [CrossRef] [PubMed]
- Choi, K.M.; Zissler, A.; Kim, E.; Ehrenfellner, B.; Cho, E.; Lee, S.I.; Steinbacher, P.; Yun, K.N.; Shin, J.H.; Kim, J.Y.; et al. Postmortem proteomics to discover biomarkers for forensic PMI estimation. Int. J. Leg. Med. 2019, 133, 899–908. [Google Scholar] [CrossRef] [PubMed]
- Zhang, F.Y.; Wang, L.L.; Zeng, K.; Dong, W.W.; Yuan, H.Y.; Ma, X.Y.; Wang, Z.W.; Zhao, Y.; Zhao, R.; Guan, D.W. A fundamental study on postmortem submersion interval estimation by metabolomics analyzing of gastrocnemius muscle from submersed rat models in freshwater. Int. J. Leg. Med. 2024, 138, 2037–2047. [Google Scholar] [CrossRef] [PubMed]
- Zhang, F.Y.; Wang, L.L.; Dong, W.W.; Zhang, M.; Tash, D.; Li, X.J.; Du, S.K.; Yuan, H.M.; Zhao, R.; Guan, D.W. A preliminary study on early postmortem submersion interval (PMSI) estimation and cause-of-death discrimination based on nontargeted metabolomics and machine learning algorithms. Int. J. Leg. Med. 2022, 136, 941–954. [Google Scholar] [CrossRef] [PubMed]
- Banoei, M.M.; Vogel, H.J.; Weljie, A.M.; Yende, S.; Angus, D.C.; Winston, B.W. Plasma lipid profiling for the prognosis of 90-day mortality, in-hospital mortality, ICU admission, and severity in bacterial community-acquired pneumonia (CAP). Crit. Care 2020, 24, 461. [Google Scholar] [CrossRef] [PubMed]
- Powers, M.J.; Trent, M.S. Intermembrane transport: Glycerophospholipid homeostasis of the Gram-negative cell envelope. Proc. Natl. Acad. Sci. USA 2019, 116, 17147–17155. [Google Scholar] [CrossRef] [PubMed]
- Brühl, A.; Hafner, G.; Löffelholz, K. Release of choline in the isolated heart, an indicator of ischemic phospholipid degradation and its protection by ischemic preconditioning: No evidence for a role of phospholipase D. Life Sci. 2004, 75, 1609–1620. [Google Scholar] [CrossRef] [PubMed]
- Dutheil, D.; Underhaug Gjerde, A.; Petit-Paris, I.; Mauco, G.; Holmsen, H. Polyethylene glycols interact with membrane glycerophospholipids: Is this part of their mechanism for hypothermic graft protection? J. Chem. Biol. 2009, 2, 39–49. [Google Scholar] [CrossRef] [PubMed]
- Halder, R.C.; Tran, C.; Prasad, P.; Wang, J.; Nallapothula, D.; Ishikawa, T.; Wang, M.; Zajonc, D.M.; Singh, R.R. Self-glycerophospholipids activate murine phospholipid-reactive T cells and inhibit iNKT cell activation by competing with ligands for CD1d loading. Eur. J. Immunol. 2019, 49, 242–254. [Google Scholar] [CrossRef] [PubMed]
- Xue, C.; Li, G.; Zheng, Q.; Gu, X.; Shi, Q.; Su, Y.; Chu, Q.; Yuan, X.; Bao, Z.; Lu, J.; et al. Tryptophan Metabolism in Health and Disease. Cell Metab. 2023, 35, 1304–1326. [Google Scholar] [CrossRef] [PubMed]
- O’Mahony, S.M.; Clarke, G.; Borre, Y.E.; Dinan, T.G.; Cryan, J.F. Serotonin, Tryptophan Metabolism and the Brain-Gut-Microbiome Axis. Behav. Brain Res. 2015, 277, 32–48. [Google Scholar] [CrossRef] [PubMed]
- Gao, K.; Mu, C.; Farzi, A.; Zhu, W. Tryptophan Metabolism: A Link between the Gut Microbiota and Brain. Adv. Nutr. 2020, 11, 709–723. [Google Scholar] [CrossRef]
- Schefold, J.C.; Fritschi, N.; Fusch, G.; Bahonjic, A.; Doehner, W.; von Haehling, S.; Pschowski, R.; Storm, C.; Schroeder, T. Influence of core body temperature on Tryptophan metabolism, kynurenines, and estimated IDO activity in critically ill patients receiving target temperature management following cardiac arrest. Resuscitation 2016, 107, 107–114. [Google Scholar] [CrossRef] [PubMed]
- Ott, M.; Gogvadze, V.; Orrenius, S.; Zhivotovsky, B. Mitochondria, oxidative stress and cell death. Apoptosis 2007, 12, 913–922. [Google Scholar] [CrossRef] [PubMed]
- Francesconi, R.P.; Mager, M. Salicylate, tryptophan, and tyrosine hypothermia. Am. J. Physiol. 1975, 228, 1431–1435. [Google Scholar] [CrossRef] [PubMed]
- Rousseau, G.; Chao de la Barca, J.M.; Rougé-Maillart, C.; Teresiński, G.; Jousset, N.; Dieu, X.; Chabrun, F.; Prunier-Mirabeau, D.; Simard, G.; Reynier, P.; et al. A serum metabolomics signature of hypothermia fatalities involving arginase activity, tryptophan content, and phosphatidylcholine saturation. Int. J. Leg. Med. 2019, 133, 889–898. [Google Scholar] [CrossRef] [PubMed]
- Chakrabarty, R.P.; Chandel, N.S. Mitochondria as Signaling Organelles Control Mammalian Stem Cell Fate. Cell Stem Cell 2021, 28, 394–408. [Google Scholar] [CrossRef] [PubMed]
- Martínez-Reyes, I.; Chandel, N.S. Mitochondrial TCA cycle metabolites control physiology and disease. Nat. Commun. 2020, 11, 102. [Google Scholar] [CrossRef] [PubMed]
- MacLean, A.; Legendre, F.; Appanna, V.D. The tricarboxylic acid (TCA) cycle: A malleable metabolic network to counter cellular stress. Crit. Rev. Biochem. Mol. Biol. 2023, 58, 81–97. [Google Scholar] [CrossRef] [PubMed]
- Lundbye, J.; Badjatia, N.; Polderman, K.H.; Lyden, P. Current Advances in the Use of Therapeutic Hypothermia. Ther Hypothermia Temp. Manag. 2020, 10, 2–5. [Google Scholar] [CrossRef] [PubMed]
- Xu, T.; Kuang, T.; Du, H.; Li, Q.; Feng, T.; Zhang, Y.; Fan, G. Magnoflorine: A review of its pharmacology, pharmacokinetics and toxicity. Pharmacol. Res. 2020, 152, 104632. [Google Scholar] [CrossRef] [PubMed]
- Cheng, Z.; Liu, G.; Zhang, X.; Bi, D.; Hu, S. Improvement of Glucose Metabolism Following Long-Term Taurocholic Acid Gavage in a Diabetic Rat Model. Med. Sci. Monit. 2018, 24, 7206–7212. [Google Scholar] [CrossRef] [PubMed]
- Zs -Nagy, I. Chemistry, toxicology, pharmacology and pharmacokinetics of idebenone: A review. Arch. Gerontol. Geriatr. 1990, 11, 177–186. [Google Scholar] [CrossRef] [PubMed]
- Liu, T.F.; Dong, L.W. Effects of denudatine on action potential of ventricular fibers and its inhibition on arrhythmogenic action of aconitine (author’s transl). Zhongguo Yao Li Xue Bao 1982, 3, 32–34. (In Chinese) [Google Scholar] [PubMed]
- Klein, M.O.; Battagello, D.S.; Cardoso, A.R.; Hauser, D.N.; Bittencourt, J.C.; Correa, R.G. Dopamine: Functions, Signaling, and Association with Neurological Diseases. Cell Mol. Neurobiol. 2019, 39, 31–59. [Google Scholar] [CrossRef] [PubMed]
- Huong, D.T.L.; Son, N.T. Pristimerin: Natural Occurrence, Biosynthesis, Pharmacology, and Pharmacokinetics. Rev. Bras. Farmacogn. 2024, 34, 467–480. [Google Scholar] [CrossRef]
- Wu, Y.E.; Li, Y.D.; Luo, Y.J.; Wang, T.X.; Wang, H.J.; Chen, S.N.; Qu, W.M.; Huang, Z.L. Gelsemine alleviates both neuropathic pain and sleep disturbance in partial sciatic nerve ligation mice. Acta Pharmacol. Sin. 2015, 36, 1308–1317. [Google Scholar] [CrossRef] [PubMed]
- Huo, C.L.; Wang, B.; Zhang, X.; Sun, Z.G. Skimmianine attenuates liver ischemia/reperfusion injury by regulating PI3K–AKT signaling pathway-mediated inflammation, apoptosis and oxidative stress. Sci. Rep. 2023, 13, 18232. [Google Scholar] [CrossRef] [PubMed]
- You, W.; Li, H.Y.; Ye, L.Z.; Xing, X.M.; Xiao, Y.M.; Chen, W.; Chen, L.P. Screening of biomarkers in exhaled breath of mice exposed to benzene. Zhonghua Yu Fang Yi Xue Za Zhi 2021, 55, 672–678. (In Chinese) [Google Scholar] [CrossRef] [PubMed]
- He, F.; Zhou, Y.; Peng, Y.; Zheng, L.; Wang, L.; Huang, Y.; Chi, M.Y. Comparative study on metabolites in rat liver microsomes, urine, feces and bile between Shuganning Injection and Scutellariae Radix extract. Zhongguo Zhong Yao Za Zhi 2024, 49, 6500–6511. (In Chinese) [Google Scholar] [CrossRef] [PubMed]





| Metabolic Name | Alignment | Avg.mz | VIP | p Value | FC |
|---|---|---|---|---|---|
| Magnoflorine | 3683 | 3.432 × 102 | 2.223 × 100 | 6.359 × 10−19 | 6517.600 |
| 4,5-dihydroxy-3-propylcyclopent-2-en-1-one | 1699 | 1.571 × 102 | 2.220 × 100 | 3.738 × 10−18 | 36.798 |
| 6-hydroxy-2-(1-hydroxy-3-methylbutyl)-1-methoxy-8-methyl-10H-benzo[b][1,5]benzodioxocin-12-one | 1921 | 3.952 × 102 | 2.211 × 100 | 9.959 × 10−17 | 879.640 |
| [2-(hydroxymethyl)-5,5,8a-trimethyl-1,4,4a,6,7,8-hexahydronaphthalen-1-yl]methanol | 6573 | 2.369 × 102 | 1.905 × 100 | 2.298 × 10−6 | 1.119× 10−5 |
| Metabolic Name | Alignment | Avg. mz | VIP | p Value | FC |
|---|---|---|---|---|---|
| Roccanin | 5663 | 489.250 | 2.364 × 100 | 5.240 × 10−8 | 80.156 |
| Coumachlor | 7099 | 341.063 | 1.856 × 100 | 5.928 × 10−4 | 11502 |
| Gibberellic acid | 3157 | 347.157 | 2.338 × 100 | 5.079 × 10−8 | 2.643 × 10−2 |
| 13-OxoODE | 1205 | 317.201 | 1.734 × 100 | 1.212 × 10−3 | 2.552 × 10−4 |
| Metabolic Name | Alignment | Avg. m/z | VIP | p Value | FC |
|---|---|---|---|---|---|
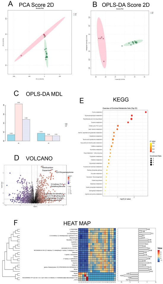
| Nitrofurantoin | 5102 | 239.046 | 2.582 × 100 | 9.553 × 10−10 | 5.212 |
| Dopamine | 2900 | 154.086 | 2.567 × 100 | 7.048 × 10−9 | 52.952 |
| 5,6-Chrysenequinone | 1814 | 259.076 | 2.564 × 100 | 1.414 × 10−8 | 157.630 |
| 3-Hydroxy-3′,4′-Dimethoxyflavone | 1621 | 299.138 | 2.262 × 100 | 2.983 × 10−5 | 1151.300 |
| 9-hydroxy-8,8-dimethyl-2-oxo-9,10-dihydropyrano [2,3-f]chromen-10-yl)(Z)-2-methylbut-2-enoate | 4471 | 345.133 | 1.801 × 100 | 7.327 × 10−3 | 1118.400 |
| Metabolic Name | Alignment | Avg. m/z | VIP | p Value | FC |
|---|---|---|---|---|---|
| Sorbitol-6-phosphate | 5795 | 263.053 | 2.302 × 100 | 1.796 × 10−7 | 5.391 |
| 3Beta-Hydroxy-23,24-Bisnorchol-5-Enic Acid | 6745 | 345.245 | 2.058 × 100 | 2.293 × 10−4 | 4264.300 |
| INOSINE 5-PHOSPHATE | 7356 | 347.040 | 1.859 × 100 | 8.917 × 10−3 | 4674.700 |
| Gibberellic acid GA3 | 3158 | 347.335 | 6.164 × 10−1 | 7.366 × 10−2 | 7576.200 |
| Isoreserpin | 7370 | 607.259 | 2.446 × 100 | 1.225 × 10−10 | 3.329 × 10−2 |
Disclaimer/Publisher’s Note: The statements, opinions and data contained in all publications are solely those of the individual author(s) and contributor(s) and not of MDPI and/or the editor(s). MDPI and/or the editor(s) disclaim responsibility for any injury to people or property resulting from any ideas, methods, instructions or products referred to in the content. |
© 2025 by the authors. Licensee MDPI, Basel, Switzerland. This article is an open access article distributed under the terms and conditions of the Creative Commons Attribution (CC BY) license (https://creativecommons.org/licenses/by/4.0/).
Share and Cite
Cao, X.-Z.; Wu, Z.-W.; Ma, X.-Y.; Deng, W.-L.; Chen, D.-H.; Liu, J.-L.; Li, J.-H.; Wang, H.; Pei, B.-Q.; Zhao, D.; et al. RETRACTED: Potential Biomarkers of Fatal Hypothermia Revealed by UHPLC-MS Metabolomics in Mice. Metabolites 2025, 15, 116. https://doi.org/10.3390/metabo15020116
Cao X-Z, Wu Z-W, Ma X-Y, Deng W-L, Chen D-H, Liu J-L, Li J-H, Wang H, Pei B-Q, Zhao D, et al. RETRACTED: Potential Biomarkers of Fatal Hypothermia Revealed by UHPLC-MS Metabolomics in Mice. Metabolites. 2025; 15(2):116. https://doi.org/10.3390/metabo15020116
Chicago/Turabian StyleCao, Xin-Zhi, Zhong-Wen Wu, Xing-Yu Ma, Wei-Liang Deng, Ding-Hao Chen, Jia-Li Liu, Jia-Hao Li, Hui Wang, Bao-Qing Pei, Dong Zhao, and et al. 2025. "RETRACTED: Potential Biomarkers of Fatal Hypothermia Revealed by UHPLC-MS Metabolomics in Mice" Metabolites 15, no. 2: 116. https://doi.org/10.3390/metabo15020116
APA StyleCao, X.-Z., Wu, Z.-W., Ma, X.-Y., Deng, W.-L., Chen, D.-H., Liu, J.-L., Li, J.-H., Wang, H., Pei, B.-Q., Zhao, D., & Wang, Q. (2025). RETRACTED: Potential Biomarkers of Fatal Hypothermia Revealed by UHPLC-MS Metabolomics in Mice. Metabolites, 15(2), 116. https://doi.org/10.3390/metabo15020116

