ToF-SIMS Imaging for the Analysis of Cholesterol Formation at Macrophage Membrane
Abstract
1. Introduction
2. Experimental
2.1. Reagents and Materials
2.2. Sample Preparation
2.3. ToF-SIMS
2.4. Data Processing and Statistical Analysis
2.5. Image Correction
3. Results
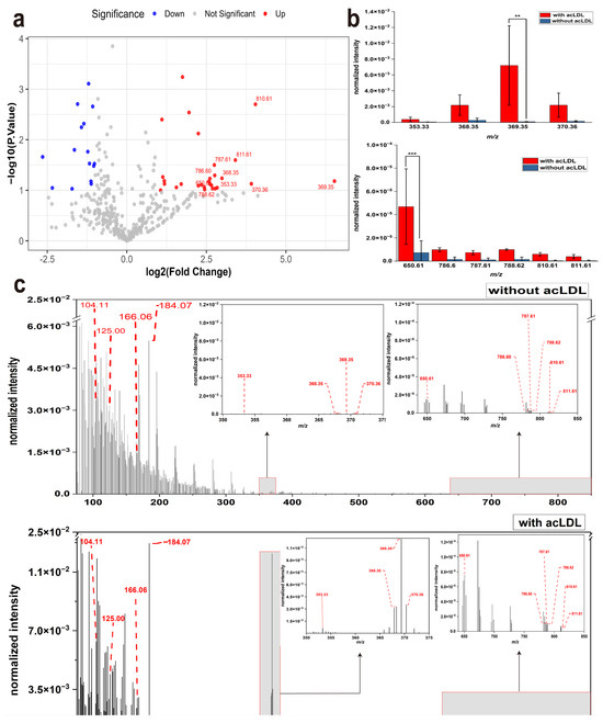
3.1. Membrane Surface Secondary Ion Changes in Macrophages upon acLDL Stimulation
3.2. Cholesterol Accumulation on the Macrophage Membrane Induced by acLDL
3.3. Cholesterol Is Mainly Distributed on the Surface of Macrophage Cell Membrane
3.4. Time-Dependent Accumulation of Cholesterol at the Macrophage Membrane
4. Discussion
5. Conclusions
Supplementary Materials
Author Contributions
Funding
Institutional Review Board Statement
Informed Consent Statement
Data Availability Statement
Acknowledgments
Conflicts of Interest
References
- Jin, X.; Yang, S.; Lu, J.; Wu, M. Small, Dense Low-Density Lipoprotein-Cholesterol and Atherosclerosis: Relationship and Therapeutic Strategies. Front. Cardiovasc. Med. 2021, 8, 804214. [Google Scholar] [CrossRef]
- Yuan, X.; Nagamine, R.; Tanaka, Y.; Tsai, W.T.; Jiang, Z.; Takeyama, A.; Imaizumi, K.; Sato, M. The effects of dietary linoleic acid on reducing serum cholesterol and atherosclerosis development are nullified by a high-cholesterol diet in male and female apoE-deficient mice. Br. J. Nutr. 2023, 129, 737–744. [Google Scholar] [CrossRef]
- Su, X.; Cai, X.; Pan, Y.; Sun, J.; Jing, J.; Wang, M.; Meng, X.; Wang, Y.; Wei, T.; He, of Y. Discordance apolipoprotein B with low-density lipoprotein cholesterol or non-high-density lipoprotein cholesterol and coronary atherosclerosis. Eur. J. Prev. Cardiol. 2022, 29, 2349–2358. [Google Scholar] [CrossRef] [PubMed]
- Yang, P.-T.; Li, Y.; Wang, J.-G.; Zhang, L.-J.; Yang, S.-Q.; Tang, L.; Chen, Q.; Shi, Q.-L. The Association of Remnant Cholesterol with Endothelial Dysfunction and Subclinical Atherosclerosis in a Check-Up Population in China. J. Atheroscler. Thromb. 2023, 30, 684–697. [Google Scholar] [CrossRef] [PubMed]
- Guo, M.; Yan, R.; Yao, H.; Duan, L.; Sun, M.; Xue, Z.; Jia, Y. IFN Regulatory Factor 1 Mediates Macrophage Pyroptosis Induced by Oxidized Low-Density Lipoprotein in Patients with Acute Coronary Syndrome. Mediat. Inflamm. 2019, 2019, 2917128. [Google Scholar] [CrossRef]
- Milutinovic, A.; Suput, D.; Zorc-Pleskovic, R. Pathogenesis of atherosclerosis in the tunica intima, media, and adventitia of coronary arteries: An updated review. Bosn. J. Basic Med. Sci. 2020, 20, 21–30. [Google Scholar] [CrossRef]
- Wang, M.; Xiang, Q.; Sun, W.; Zhang, H.; Shi, R.; Guo, J.; Tong, H.; Fan, M.; Ding, Y.; Shi, H.; et al. Qihuang Zhuyu Formula Attenuates Atherosclerosis via Targeting PPARgamma to Regulate Cholesterol Efflux and Endothelial Cell Inflammation. Oxid. Med. Cell Longev. 2022, 2022, 2226168. [Google Scholar] [CrossRef]
- Gimpl, G.; Burger, K.; Fahrenholz, F. Cholesterol as modulator of receptor function. Biochemistry 1997, 36, 10959–10974. [Google Scholar] [CrossRef]
- Goluszko, P.; Nowicki, B. Membrane cholesterol: A crucial molecule affecting interactions of microbial pathogens with mammalian cells. Infect. Immun. 2005, 73, 7791–7796. [Google Scholar] [CrossRef]
- Karpouzas, G.A.; Papotti, B.; Ormseth, S.; Palumbo, M.; Hernandez, E.; Adorni, M.P.; Zimetti, F.; Budoff, M.; Ronda, N. Serum cholesterol loading capacity on macrophages is linked to coronary atherosclerosis and cardiovascular event risk in rheumatoid arthritis. RMD Open 2022, 8, e002411. [Google Scholar] [CrossRef]
- Chen, X.L.; Liang, P.L.; Gong, M.J.; Xu, Y.; Zhang, L.; Qiu, X.H.; Zhang, J.; Huang, Z.H.; Xu, W. Polyphenolics from Syzygium brachythyrsum Inhibits Oxidized Low-Density Lipoprotein-Induced Macrophage-Derived Foam Cell Formation and Inflammation. Foods 2022, 11, 3543. [Google Scholar] [CrossRef]
- Singh, R.K.; Haka, A.S.; Bhardwaj, P.; Zha, X.; Maxfield, F.R. Dynamic Actin Reorganization and Vav/Cdc42-Dependent Actin Polymerization Promote Macrophage Aggregated LDL (Low-Density Lipoprotein) Uptake and Catabolism. Arterioscler. Thromb. Vasc. Biol. 2019, 39, 137–149. [Google Scholar] [CrossRef] [PubMed]
- Xia, X.; Hu, T.; He, J.; Xu, Q.; Yu, C.; Liu, X.; Shao, Z.; Liao, Y.; Huang, H.; Liu, N. USP10 deletion inhibits macrophage-derived foam cell formation and cellular-oxidized low density lipoprotein uptake by promoting the degradation of CD36. Aging 2020, 12, 22892–22905. [Google Scholar] [CrossRef] [PubMed]
- Im, Y.S.; Gwon, M.H.; Yun, J.M. Protective effects of phenethyl isothiocyanate on foam cell formation by combined treatment of oxidized low-density lipoprotein and lipopolysaccharide in THP-1 macrophage. Food Sci. Nutr. 2021, 9, 3269–3279. [Google Scholar] [CrossRef] [PubMed]
- Yusuf, B.; Mukovozov, I.; Patel, S.; Huang, Y.W.; Liu, G.Y.; Reddy, E.C.; Skrtic, M.; Glogauer, M.; Robinson, L.A. The neurorepellent, Slit2, prevents macrophage lipid loading by inhibiting CD36-dependent binding and internalization of oxidized low-density lipoprotein. Sci. Rep. 2021, 11, 3614. [Google Scholar] [CrossRef]
- Liang, P.L.; Liang, Q.W.; He, P.W.; Chen, X.L.; Xu, Y.; Tu, H.S.; Zhang, L.; Qiu, X.H.; Zhang, J.; Huang, Z.H.; et al. Three polymethoxyflavones from the peel of Citrus reticulata “Chachi” inhibits oxidized low-density lipoprotein-induced macrophage-derived foam cell formation. Front. Cardiovasc. Med. 2022, 9, 924551. [Google Scholar] [CrossRef]
- Zhang, X.; Wang, S.; Cai, Y.; He, W.; Yang, Q.; Li, C. Regulatory Mechanism of MicroRNA-9 / Long Non-Coding RNA XIST Expression on Mouse Macrophage RAW264.7 Apoptosis Induced by Oxidized Low Density Lipoprotein. Bioengineered 2022, 13, 3537–3550. [Google Scholar] [CrossRef]
- Marchini, J.F.; Manica, A.; Crestani, P.; Dutzmann, J.; Folco, E.J.; Weber, H.; Libby, P.; Croce, K. Oxidized Low-Density Lipoprotein Induces Macrophage Production of Prothrombotic Microparticles. J. Am. Heart Assoc. 2020, 9, e015878. [Google Scholar] [CrossRef]
- Brasaemle, D.L.; Attie, A.D. Rapid intracellular transport of LDL-derived cholesterol to the plasma membrane in cultured fibroblasts. J. Lipid Res. 1990, 31, 103–112. [Google Scholar] [CrossRef]
- Liscum, L.; Munn, N.J. Intracellular cholesterol transport. Biochim. Biophys. Acta (BBA) 1999, 1438, 19–37. [Google Scholar] [CrossRef]
- Guo, X.; Chai, Y.; Zhao, Y.; Wang, D.; Ding, P.; Bian, Y. Correlation between mechanism of oxidized-low density lipoprotein-induced macrophage apoptosis and inhibition of target gene platelet derived growth factor receptor-beta expression by microRNA-9. Bioengineered 2021, 12, 11716–11725. [Google Scholar] [CrossRef]
- Yin, R.; Zhu, X.; Wang, J.; Yang, S.; Ma, A.; Xiao, Q.; Song, J.; Pan, X. MicroRNA-155 promotes the ox-LDL-induced activation of NLRP3 inflammasomes via the ERK1/2 pathway in THP-1 macrophages and aggravates atherosclerosis in ApoE-/- mice. Ann. Palliat. Med. 2019, 8, 676–689. [Google Scholar] [CrossRef]
- Wustner, D.; Modzel, M.; Lund, F.W.; Lomholt, M.A. Imaging approaches for analysis of cholesterol distribution and dynamics in the plasma membrane. Chem. Phys. Lipids 2016, 199, 106–135. [Google Scholar] [CrossRef]
- Sezgin, E.; Can, F.B.; Schneider, F.; Clausen, M.P.; Galiani, S.; Stanly, T.A.; Waithe, D.; Colaco, A.; Honigmann, A.; Wustner, D.; et al. A comparative study on fluorescent cholesterol analogs as versatile cellular reporters. J. Lipid Res. 2016, 57, 299–309. [Google Scholar] [CrossRef]
- Karas, M.; Bachmann, D.; Hillenkamp, F. Influence of the wavelength in high-irradiance ultraviolet laser desorption mass spectrometry of organic molecules. Anal. Chem. 1985, 57, 2935–2939. [Google Scholar] [CrossRef]
- Lozano, M.M.; Liu, Z.; Sunnick, E.; Janshoff, A.; Kumar, K.; Boxer, S.G. Colocalization of the ganglioside GM1 and cholesterol detected by secondary ion mass spectrometry(Article). J. Am. Chem. Soc. 2013, 135, 5620–5630. [Google Scholar] [CrossRef] [PubMed]
- He, C.; Hu, X.; Jung, R.S.; Weston, T.A.; Sandoval, N.P.; Tontonoz, P.; Kilburn, M.R.; Fong, L.G.; Young, S.G.; Jiang, H. High-resolution imaging and quantification of plasma membrane cholesterol by NanoSIMS. Proc. Natl. Acad. Sci. USA 2017, 114, 2000–2005. [Google Scholar] [CrossRef] [PubMed]
- Ostrowski, S.G.; Kurczy, M.E.; Roddy, T.P.; Winograd, N.; Ewing, A.G. Secondary ion MS imaging to relatively quantify cholesterol in the membranes of individual cells from differentially treated populations. Anal. Chem. 2007, 79, 3554–3560. [Google Scholar] [CrossRef]
- Piehowski, P.D.; Carado, A.J.; Kurczy, M.E.; Ostrowski, S.G.; Heien, M.L.; Winograd, N.; Ewing, A.G. MS/MS methodology to improve subcellular mapping of cholesterol using TOF-SIMS. Anal. Chem. 2008, 80, 8662–8667. [Google Scholar] [CrossRef]
- Sjovall, P.; Lausmaa, J.; Nygren, H.; Carlsson, L.; Malmberg, P. Imaging of membrane lipids in single cells by imprint-imaging time-of-flight secondary ion mass spectrometry. Anal. Chem. 2003, 75, 3429–3434. [Google Scholar] [CrossRef]
- McQuaw, C.M.; Sostarecz, A.G.; Zheng, L.; Ewing, A.G.; Winograd, N. Investigating lipid interactions and the process of raft formation in cellular membranes using ToF-SIMS. Appl. Surf. Sci. 2006, 252, 6716–6718. [Google Scholar] [CrossRef]
- Nygren, H.; Eriksson, C.; Malmberg, P.; Sahlin, H.; Carlsson, L.; Lausmaa, J.; Sjövall, P. A cell preparation method allowing subcellular localization of cholesterol and phosphocholine with imaging TOF-SIMS. Colloids Surf. B Biointerfaces 2003, 30, 87–92. [Google Scholar] [CrossRef]
- Malmberg, P.; Nygren, H.; Sjövall, P.; Lausmaa, J. Subcellular localisation of cholesterol and phosphocholine with pattern-recognition-imaging-TOF-SIMS. J. Spectrosc. 2019, 18, 18. [Google Scholar] [CrossRef]
- Steinberg, D. Low density lipoprotein oxidation and its pathobiological significance. J. Biol. Chem. 1997, 272, 20963–20966. [Google Scholar] [CrossRef] [PubMed]
- Nygren, H.; Börner, K.; Malmberg, P.; Hagenhoff, B. Localization of cholesterol in rat cerebellum with imaging TOF-SIMS. Appl. Surf. Sci. 2006, 252, 6975–6981. [Google Scholar] [CrossRef]
- Shi, X.; Li, X.; Li, Q.; Qi, C.; Xia, M.; Wang, Z.; Chen, Y.; Zhou, Z.; Wang, Z.; Abliz, Z.J.M.J. A ToF-SIMS methodology for analyzing inter-tissue lipid distribution variations and intra-tissue multilevel mass spectrometry imaging within a single rat. Microchem. J. 2024, 200, 110235. [Google Scholar] [CrossRef]
- Han, X.; Gross, R.W. Global analyses of cellular lipidomes directly from crude extracts of biological samples by ESI mass spectrometry: Identification and quantitation of phospholipid molecular species. J. Lipid Res. 2003, 44, 1071–1079. [Google Scholar] [CrossRef]
- Miki, Y.; Tachibana, Y.; Ohminato, Y.; Fujiwara, Y. Nucleolin Acts as a Scavenger Receptor for Acetylated Low-Density Lipoprotein on Macrophages. Biol. Pharm. Bull. 2015, 38, 1420–1424. [Google Scholar] [CrossRef]
- Larigauderie, G.; Furman, C.; Jaye, M.; Lasselin, C.; Copin, C.; Fruchart, J.C.; Castro, G.; Rouis, M. Adipophilin enhances lipid accumulation and prevents lipid efflux from THP-1 macrophages: Potential role in atherogenesis. Arterioscler. Thromb. Vasc. Biol. 2004, 24, 504–510. [Google Scholar] [CrossRef]
- Li, A.C.; Glass, C.K. The macrophage foam cell as a target for therapeutic intervention. Nat. Med. 2002, 8, 1235–1242. [Google Scholar] [CrossRef]
- McDonnell, L.A.; Heeren, R.M.A. Imaging mass spectrometry. Mass Spectrom. Rev. 2007, 26, 606–643. [Google Scholar] [CrossRef]
- Agüi-Gonzalez, P.; Jähne, S.; Phan, N.T.N. SIMS imaging in neurobiology and cell biology. J. Anal. At. Spectrom. 2019, 34, 610–626. [Google Scholar] [CrossRef]




Disclaimer/Publisher’s Note: The statements, opinions and data contained in all publications are solely those of the individual author(s) and contributor(s) and not of MDPI and/or the editor(s). MDPI and/or the editor(s) disclaim responsibility for any injury to people or property resulting from any ideas, methods, instructions or products referred to in the content. |
© 2025 by the authors. Licensee MDPI, Basel, Switzerland. This article is an open access article distributed under the terms and conditions of the Creative Commons Attribution (CC BY) license (https://creativecommons.org/licenses/by/4.0/).
Share and Cite
Sun, M.; Ma, H.; Liu, M.; Xia, M.; Chen, Y.; Wang, Z.; Li, Z. ToF-SIMS Imaging for the Analysis of Cholesterol Formation at Macrophage Membrane. Metabolites 2025, 15, 722. https://doi.org/10.3390/metabo15110722
Sun M, Ma H, Liu M, Xia M, Chen Y, Wang Z, Li Z. ToF-SIMS Imaging for the Analysis of Cholesterol Formation at Macrophage Membrane. Metabolites. 2025; 15(11):722. https://doi.org/10.3390/metabo15110722
Chicago/Turabian StyleSun, Mengjiao, Hongzhe Ma, Mingru Liu, Mengchan Xia, Yanhua Chen, Zhaoying Wang, and Zhanping Li. 2025. "ToF-SIMS Imaging for the Analysis of Cholesterol Formation at Macrophage Membrane" Metabolites 15, no. 11: 722. https://doi.org/10.3390/metabo15110722
APA StyleSun, M., Ma, H., Liu, M., Xia, M., Chen, Y., Wang, Z., & Li, Z. (2025). ToF-SIMS Imaging for the Analysis of Cholesterol Formation at Macrophage Membrane. Metabolites, 15(11), 722. https://doi.org/10.3390/metabo15110722

