Abstract
Amino acids (AAs) and their metabolites are important building blocks, energy sources, and signaling molecules associated with various pathological phenotypes. The quantification of AA and tryptophan (TRP) metabolites in human serum and plasma is therefore of great diagnostic interest. Therefore, robust, reproducible sample extraction and processing workflows as well as rapid, sensitive absolute quantification are required to identify candidate biomarkers and to improve screening methods. We developed a validated semi-automated robotic liquid extraction and processing workflow and a rapid method for absolute quantification of 20 free, underivatized AAs and six TRP metabolites using dual-column U(H)PLC-MRM-MS. The extraction and sample preparation workflow in a 96-well plate was optimized for robust, reproducible high sample throughput allowing for transfer of samples to the U(H)PLC autosampler directly without additional cleanup steps. The U(H)PLC-MRM-MS method, using a mixed-mode reversed-phase anion exchange column with formic acid and a high-strength silica reversed-phase column with difluoro-acetic acid as mobile phase additive, provided absolute quantification with nanomolar lower limits of quantification within 7.9 min. The semi-automated extraction workflow and dual-column U(H)PLC-MRM-MS method was applied to a human prostate cancer study and was shown to discriminate between treatment regimens and to identify metabolites responsible for discriminating between healthy controls and patients on active surveillance.
1. Introduction
Amino acids (AAs) are the building blocks of proteins and other metabolites, including nucleotides and hormones, and serve as energy sources and signaling molecules. In addition, metabolites derived from AAs, such as those derived from tryptophan metabolism (TRP metabolites), such as kynurenine, nicotinamide, and their derivatives, play important roles in the regulation of inflammation, neurological functions, immune responses, and tumor metabolism [1,2,3]. Alterations in AA levels are known to result from defects in AA transport [4], AA metabolism [5], or dietary conditions [6], and are associated with pathological phenotypes [7,8,9,10,11]. The monitoring of AAs and their metabolites in human blood-derived samples such as serum and plasma is therefore of great diagnostic and clinical interest and may contribute to the identification and validation of new biomarker candidates and/or improve current screening methods.
The identification of candidate biomarkers and their validation generally requires large sample sizes. Sample extraction is one of the most critical steps in such studies and experiments, as it is usually the first experimental step on which the outcome of the experiment largely depends. Manual sample extraction of large sample quantities is a challenging, time-consuming, and psychologically stressful task for laboratory personnel, as the outcome of the experiment can be greatly affected by this step. The quality of sample collection and preparation can be highly dependent on the individual and/or daily performance of the operator and, especially when multiple operators are involved, can affect the quality and comparability of the data. Automated and/or semi-automated sample extraction and sample preparation workflows can mitigate these issues. Compared to manual pipetting, automated liquid handling can increase robustness, reproducibility, accuracy, traceability, optimized chemical consumption, and throughput [12]. In recent years, miniaturized liquid handling platforms and robotic pipetting systems have been developed that are highly modular, flexible, and easily programmable. This provides a simpler and more intuitive approach to developing laboratory workflows that enable automated, robust, reproducible, and traceable sample processing of large sample volumes. As this is a relatively new development, there have been few publications in the life science community describing the development and validation of automated sample preparation with liquid handling platforms and making them available to the community [13,14].
In addition, rapid, sensitive, and selective methods are required for the quantification of AAs and TRP metabolites in complex biological matrices such as human serum and plasma. However, the wide variety of structures and physicochemical properties of these metabolites make them challenging to analyze. TRP metabolites are usually analyzed by liquid chromatography (LC) or gas chromatography (GC) using various detection methods such as UV absorption, fluorescence, and electrochemical methods [15]. However, LC and GC methods using UV/VIS, fluorescence, and electrochemical detectors are not suitable for comprehensive or universal detection of TRP metabolites at their physiological concentrations in biological samples. For this reason, LC methods with mass spectrometric detection (LC-MS) have been increasingly developed in recent years [16,17,18]. AAs are small, polar, zwitterionic metabolites that have low ultraviolet (UV) absorption and most lack chromophores [19]. AAs have therefore traditionally been analyzed by amino acid analyzers using pre- or post-column derivatization to enhance chromatographic separation and photometric detection by UV/VIS and fluorescence [20,21]. Quantitative analysis of AAs using ion exchange (IEX) chromatography combined with post-column ninhydrin derivatization and fluorescence detection is typically costly and time-consuming with run times of 1–3 h, reducing sample throughput [22,23]. LC-MS provides rapid, sensitive, and selective analysis of amino acids. However, reversed-phase (RP) LC-MS applications are often problematic for AA analysis due to the low retention of AAs caused by their hydrophilicity and polarities. Therefore, many LC-MS approaches use pre-column derivatization, such as 6-aminoquinolyl-N-hydroxysuccinimidyl carbamate (AQC) [24] or chloroformate derivatization [25], to improve retention and separation. However, when analyzing AAs in complex biological samples, derivatization can increase interference due to derivative instabilities, reagent interferences, and side reactions with other matrix substances, thus reducing precision and accuracy while increasing errors, sample complexity, and sample preparation time. Non-derivative LC-MS approaches would therefore be advantageous. Ion-pairing reagents, such as perfluorinated carboxylic acids (e.g., pentafluoropropionic acid, heptafluorobutyric acid, nonafluoropentanoic acid), can be used to improve AA retention in RP-LC-MS [22,26,27]. Ion-pairing reagents have the disadvantage of causing ionization suppression and long LC equilibration times [28]. Hydrophilic interaction chromatography (HILIC) is an interesting alternative to RP-LC-MS and ion-pairing RP-LC-MS. However, HILIC often suffers from peak broadening, long LC equilibration times, limited robustness, and insufficient separation of isobaric amino acids, such as isoleucine and leucine [22,29,30]. The introduction of new RP and mixed-mode (MM) column chemistries specifically designed for the separation of polar analytes provides powerful alternatives to ion-pairing RP and HILIC for the analysis of TRP metabolites and free, underivatized amino acids by LC-MS [31,32,33,34,35].
In this study, we present a semi-automated workflow for the analysis of underivatized free amino acids and TRP metabolites in human serum and plasma. AAs and TRP metabolites were extracted using a robotic liquid handling platform, minimizing manual intervention and maximizing reproducibility, and a dual-column ultrahigh performance liquid chromatography-multiple reaction monitoring mass spectrometry (U(H)PLC-MRM-MS) method providing rapid and sensitive absolute quantification of 20 amino acids and six TRP metabolites in 7.9 min. The method was shown to discriminate between treatment regimens and identify amino acids responsible for the separation of patient groups in a human prostate cancer study.
2. Materials and Methods
2.1. Chemicals and Reagents
LC-MS grade methanol (MeOH), acetonitrile (ACN), and formic acid (FA) were purchased from Thermo Fisher Scientific (Dreieich, Germany). HPLC-grade trichloroacetic acid (TCA), difluoroacetic acid (DFA), dimethylsulfoxid (DMSO), unlabeled metabolite standards, and NIST SRM 1950 plasma were purchased from Sigma-Aldrich (Munich, Germany). Stable-isotope labeled metabolites were purchased from Eurisotop (Saarbrücken, Germany, part of Cambridge Isotope Laboratories). Plasma and serum samples used for method development and method validation were obtained from the German Cancer Research Center (Deutsches Krebsforschungszentrum DKFZ, Heidelberg, Germany). The blood samples were obtained after informed consent and approval of the local regulatory authorities (Ethics Board approval S-496/2014). Prostate cancer serum samples (University of Surrey, Guildford, UK) from 50 individuals were pooled into phenotypic groups [36]. Sample pools were approved by the Yorkshire and the Humber-Leeds East Research Ethics Committee, UK, under reference number 08/H1306/115+5 and IRAS project ID 3582.
2.2. Metabolite Standards
AAs were dissolved in 0.1 N HCl. 3-hydroxykynurenine (3OHKYN), kynurenine (KYN), nicotinic acid (NICAC), and nicotinamide (NICAM) were dissolved in 0.1% FA. Kynurenic acid (KYNAC) was dissolved in DMSO and indole-3-acetic acid (I3AA) was dissolved in 50% MeOH, 0.1% FA. The 20 AAs and 6 TRP metabolites were pooled and a dilution series was prepared from 6.25 µM to 0.05 µM dissolved in 0.1% FA and spiked with stable isotope labeled standards (ISTD) for each metabolite (Table S1) to achieve a concentration of 1.25 µM of ISTD in each sample of the dilution series. The dilution series was used during method development to determine linearity, lower limit of detection (LLOD), and lower limit of quantification (LLOQ), and as an external calibration series during patient sample analysis. For patient sample analysis, the added ISTDs in the calibration series were used to determine response ratios, which were used for absolute quantification of the analytes. To determine accuracy and precision, 5 QC samples dissolved in 0.1% FA were prepared at concentrations of 0.19 µM (QC LLOQ), 0.39 µM (QC low), 3.12 µM (QC medium), 4.69 µM (QC high), and 6.25 µM (QC ULOQ). QC and standard samples were spiked with ISTDs (Table S1) to a final concentration of 1.25 µM to calculate the response ratio (peak area 12C/peak area 13C).
2.3. U(H)PLC-MRM-MS
Free AAs and TRP metabolites (1 µL injection volume) were separated on an U(H)PLC system (ACQUITY™ Premier, Waters, Milford, MA, USA) using two columns in the column manager, namely an Atlantis™ Premier BEH™ C18 AX column (2.1 × 150 mm, 1.7 µm, Waters) maintained at 45 °C and an ACQUITY UPLC HSS T3 column (optimized method: 2.1 × 50 mm, 1.8 µm; column screening: 2.1 × 150 mm, 1.8 µm, Waters) maintained at 35 °C. Metabolites were separated using a H2O:ACN gradient with 0.1% FA or 0.05% DFA as mobile phase modifier. The gradients used in the initial column screening and in the optimized method are shown in Table S2. The UPLC system was coupled to a triple quadrupole (TQ) mass spectrometer (Xevo™-TQ-XS Mass, Waters, Wilmslow, UK) via a Z-spray electrospray source. The TQ-MS was operated in positive ion mode using multiple reaction monitoring (MRM) and unit-mass resolution. Cone voltages, collision energies, and MRM transitions were optimized for each metabolite using IntelliStart™ (MassLynx 4.2, Waters) and optimized parameters were manually checked (Table S3). For all measurements, the capillary voltage was set to 0.5 kV and the following gas flows were used: desolvation gas, 1000 L/h; cone gas, 150 L/h; nebulizer gas, 7.0 bar. The desolvation temperature was 500 °C for measurements at flow rates between 350 µL/min and 450 µL/min, and 600 °C at flow rates of 800 µL/min. For quantification, the raw files were processed using MS Quan in Waters_connect™ (Waters, version 1.7.0.7) using the default parameters for the processing method and with smoothing enabled (width = 1, iterations = 1). Absolute concentrations were determined using the sample response ratio (peak area 12C/peak area 13C), the response factor, and the slope of the external calibration series. The data were further processed for statistical analysis and data visualization using R (version 4.0.3) and RStudio (version 1.4.1106) [37].
2.4. Method Validation
The lower limit of detection (LLOD) and lower limit of quantification (LLOQ) were determined based on linear regression analysis of the six lowest concentrations of the calibration series [38]. For each metabolite, the standard error of the regression line (sy/x) was divided by its slope and multiplied by a factor of 3 or 9 for the LLOD and the LLOQ, respectively. Within-run (n = 5 injections per concentration) and between-run (n = 20 injections per concentration) accuracy and precision were determined using five different QC samples ranging from 0.195 µM to 6.25 µM per metabolite (dissolved in 0.1% FA). For accuracy, the mean absolute percentage error (MAPE) was calculated, and samples greater than 15% of the nominal values for the QC concentrations, except for the LLOQ (lower 20% of the nominal value), were highlighted according to the ICH guideline M10 for the validation of bioanalytical methods (EMA/CHMP/ICH/172948/2019). For the precision, samples exceeding a coefficient of variation (CV) of 15% for the QC samples were reported, except for the LLOQ, which should not exceed 20%.
2.5. Manual Extraction from Serum
Serum samples were thawed on ice. AAs and TRP metabolites were extracted from 40 µL of human serum by adding 160 µL of extraction solvent (MeOH containing 3.125 µM AA ISTDs). Samples were incubated on a thermo mixer ((Eppendorf, Germany) for 1 min at 600 rpm and 4 °C, followed by a centrifugation (10 min, 16,100× g, 4 °C, MicroStar 17R centrifuge, VWR, Darmstadt, Germany) for sample clearance. The supernatants were transferred to a new reaction vial and evaporated to dryness (Concentrator Plus™, Eppendorf, Germany). The dried samples were dissolved in 400 µL of 0.1% FA, and 1 µL was injected for LC-MS analysis.
2.6. Semi-Automated Extraction from Serum and Plasma
Semi-automated extraction was performed using a robotic liquid handling platform (Andrew+, Waters). During the development and optimization of the semi-automated extraction workflow, several protocol steps, such as sample dilution and centrifugation steps, were subsequently modified and optimized as described in Workflows I to IV (Table S4). The robot settings are shown in Table S5.
Workflow I: Serum samples were thawed on ice and placed in a microtube domino. A volume of 40 µL of serum was transferred to a 96-well extraction plate (Eppendorf twin.tec® 96-well LoBind® plate, conical well, 250 µL, placed in a Microplate Shaker+ Domino equipped with a 96-well cooling unit at 4 °C). For deproteinization and metabolite extraction, 160 µL of extraction solvent (MeOH containing 3.125 µM AA and TRP metabolite ISTDs) was added to the serum samples (1:5 dilution) and the samples were incubated for 5 min at 4 °C on a Microplate Shaker+ (600 rpm). The 96-well plate was then manually transferred to a centrifuge (Heraeus Megafuge 1.0R, Gemini, Germany) for sample clearance (centrifugation for 10 min at 4 °C, 4300× g). After centrifugation, 60 µL of the supernatant was transferred by the robot to a 96-well measurement plate (Waters QuanRecovery, Waters, placed in a Microplate Shaker+ Domino) to which the robot had added 60 µL of 0.1% FA. Samples were shaken at 600 rpm for 5 min. The 96-well plate was manually transferred to the autosampler of the U(H)PLC system for subsequent MS analysis.
Workflow II: In contrast to Workflow I, a 1:9 dilution was used in Workflow II. A volume of 20 µL of serum were added to a 96-well extraction plate (Eppendorf twin.tec® 96-well LoBind® plate, conical well, 250 µL, placed in Microplate Shaker+ Domino equipped with 96 well cooling unit at 4 °C) and 180 µL of extraction solvent (MeOH containing 2.8125 µM AA and TRP metabolite ISTDs). Further sample processing was performed as described in Workflow I.
Workflow III: This workflow used a longer centrifugation time of 20 min for sample clearance. A volume of 40 µL of serum were added to a 96-well extraction plate (Eppendorf twin.tec® 96-well LoBind® plate, conical well, 250 µL, placed in Microplate Shaker+ Domino equipped with 96 well cooling unit at 4 °C) and 160 µL of extraction solvent (MeOH containing 3.125 µM AA and TRP metabolite ISTDs) for deproteinization and sample clearance as described in Workflow I. For sample clearance, the sample was for 20 min at 4 °C and 4300× g (Heraeus Megafuge 1.0R, Gemini, Germany). After centrifugation, 60 µL of the supernatant was transferred by the robot to a 96-well measurement plate (Waters QuanRecovery, Waters, placed in a Microplate Shaker+ Domino equipped with 96 well cooling unit at 4 °C) to which the robot had added 60 µL of 0.1% FA. Samples were shaken at 600 rpm for 5 min. The 96-well plate was manually transferred to the autosampler of the U(H)PLC system for subsequent MS analysis.
Workflow IV: For this workflow, an additional sample clearance step was used. A volume of 40 µL of serum was added to a 96-well extraction plate (Eppendorf twin.tec® 96-well LoBind® plate, conical well, 250 µL, placed in Microplate Shaker+ Domino equipped with 96 well cooling unit at 4 °C), followed by the addition of 160 µL extraction solvent (MeOH containing 3.125 µM AA and TRP metabolite ISTDs), and incubated for 5 min at 4 °C and 600 rpm. For the first clearance step, the samples were centrifuged for 10 min at 4 °C and 4300× g (Heraeus Megafuge 1.0R, Gemini, Germany). Then, 60 µL of the supernatant was transferred by the robot to a 96-well extraction plate (Eppendorf twin.tec® 96-well LoBind® plate, conical well, 250 µL, placed in Microplate Shaker+ Domino equipped with 96 well cooling unit at 4 °C) to which the robot had added 60 µL of 0.1% FA, and the samples were incubated for 5 min at 600 rpm. A second clearance step was then performed (centrifugation at 4300× g for 10 min at 4 °C (Heraeus Megafuge 1.0R, Gemini, Germany)), and 60 µL of the supernatants were transferred by the robot to a 96-well measurement plate (Waters QuanRecovery, Waters, placed in a Microplate Shaker+ Domino) to which the robot had added 60 µL of 0.1% FA. Samples were shaken at 600 rpm for 5 min. The 96-well plate was manually transferred to the autosampler of the U(H)PLC system for subsequent MS analysis.
Plasma extraction: Plasma samples were thawed on ice. For extraction, 180 µL of extraction solvent (MeOH containing 2.75 µM AA and TRP metabolite ISTD) and 20 µL of the plasma sample (1:10 dilution) were used. After the first incubation step (Microplate Shaker+ Domino, 5 min, 600 rpm, 4 °C), the samples were incubated for 60 min on ice. The samples were further processed as described in Workflow IV for serum extraction.
3. Results
3.1. U(H)PLC-MRM-MS Method Development
To enable sensitive quantification of 20 amino acid (AA) and six tryptophan (TRP) metabolites (3-hydroxykynurenine, indole-3-acetic acid, kynurenine, kynurenic acid, nicotinamide, nicotinic acid), the multiple reaction monitoring (MRM) transitions were optimized for each individual analyte on a triple quadrupole mass spectrometer (TQ-MS). AA and TRP metabolite standards were introduced into the analytical flow of the U(H)PLC system coupled to the TQ-MS, and the cone voltages and collision voltages were tuned to optimize analyte transmission and fragmentation (Table S3). The optimized MRM transitions were used to investigate the performance of two different column chemistries for the separation of AAs and TRP metabolites. The column chemistries, a high-strength silica reversed-phase column (ACQUITY Premier HSS T3 column, hereafter referred to as RP column) [39,40], and a bridged ethyl siloxane/silica hybrid (BEH) mixed-mode (MM) column with reversed-phase and weak anion-exchange properties (Atlantis Premier BEH C18 AX, hereafter referred to as MM column) [41], were specifically designed to retain and separate polar compounds. The 26 AA and TRP metabolite standards were pooled in solvent matrix (0.1% FA) and 6.25 pmol were injected onto the MM column (1.7 µm, 2.1 × 150 mm) or the RP column (1.8 µm, 2.1 × 150 mm). The analytes were separated on both columns using the same 10 min H2O-ACN gradient and mobile phase modifiers. Due to the different particle sizes, the separation on the MM column (1.7 µm) was performed at a flow rate of 350 µL/min and the separation on the RP column (1.8 µm) was performed at a flow rate of 450 µL/min. The mobile phase modifiers used were 0.1% formic acid (FA) and 0.05% difluoroacetic acid (DFA) [42,43,44]. FA is one of the most commonly used mobile phase modifiers in LC-MS applications. As a stronger ion-pairing reagent, DFA showed improved peak shapes for peptides and proteins compared to FA, and an increased electrospray ionization efficiency compared to TFA [44,45]. However, little is known about the effects of DFA as a mobile phase modifier for LC-MS analysis of small molecules including free AAs and TRP metabolites.
For the separation on the MM column, all detected metabolites showed baseline separation in their individual MRM traces, and the isobaric amino acids isoleucine (ILE) and leucine (LEU) were baseline-separated with both 0.1% FA and 0.05% DFA as modifiers (Figure S1a). The majority of the metabolites, especially smaller amino acids without aromatic ring structure, eluted in the first 1.5 min. Kynurenic acid (KYNAC) was the only metabolite that was not detected with 0.1% FA. With 0.05% DFA as mobile phase additive, retention was similar to that observed with 0.1% FA. Comparing the mean peak widths of all metabolites, DFA (mean w1/2; DFA = 2.01 s) yielded slightly sharper peaks than FA (mean w1/2; FA = 2.10 s) (Table S6), but the use of DFA for ILE (w1/2; DFA = 2.29 s) resulted in a slightly broader peak than with FA (w1/2; FA = 2.13 s). The larger peak width of the ILE peak with DFA may have a negative impact on the reproducible baseline separation of isobaric ILE and LEU in larger studies. In addition, glutamine (GLN) and glutamic acid (GLU) could not be baseline-separated with DFA. Partial coelution affects the absolute quantification of GLN and GLU in MRM mode. GLN and GLU could not be separated from each other in the first mass-selective quadrupole of the TQ-MS, and collision-induced dissociation (CID) resulted in isobaric fragments for GLU and GLN using uniformly 13C- and 15N-labeled standards [26]. As with 0.1% FA, KYNAC could not be detected with DFA. However, compared to 0.1% FA, aspartic acid (ASP) nicotinic acid (NICAC), and nicotinamide (NICAM) could not be detected with DFA as a mobile phase modifier, so we concluded that FA was a better modifier for the separation of AAs and TRP metabolites using the MM C18 AX column.
For the separation on the RP HSS T3 column, earlier retention times were observed for the majority of the AAs compared to the MM column with both 0.1% FA and 0.05% DFA as modifiers (Figure S1b). The isobaric amino acids ILE and LEU could not be separated with baseline resolution. The same was observed for LYS and GLN, as well as asparagine (ASN) and ASP. The partial coelution of these AAs impairs absolute quantification by MRM using uniformly 13C- and 15N-labeled standards. The precursor ions could not be separated in the first mass-selective quadrupole of TQ-MS, and the CID fragment ions were isobaric. The remaining AAs and all tryptophan metabolites, including KYNAC, that could not be detected on the MM column, were successfully detected and separated from each other. As with the MM separation, DFA provided slightly narrower half- peak widths (mean w1/2; DFA = 1.93 s) than FA (mean w1/2; FA = 2.06 s) (Table S6).
The results of the column screening showed that the MM column with 0.1% FA provided the highest coverage and separation efficiency for free AAs and TRP metabolites including uniformly 13C- and 15N-labeled ISTDs, and that only KYNAC could not be detected with the MM column.
We then evaluated the performance of the MM column for the separation and detection of free AAs and TRP metabolites extracted from human serum. The majority of analytes were successfully detected and separated. However, peak splitting was observed for the basic amino acids arginine (ARG) and histidine (His) (Figure S2a), and neither NICAC, NICAM, nor the corresponding ISTDs could be detected in human serum samples. To overcome these limitations and to detect KYNAC, an additional 2.1 × 50 mm RP HSS T3 column (1.9 µm) was installed in the column compartment of the U(H)PLC system. Samples were injected onto a 50 mm HSS T3 column and separated within 1.9 min at a flow rate of 800 µL/min using 0.1% FA or 0.05% DFA as mobile phase modifiers. ARG, HIS, NICAC, NICAM, and KYNAC were detected in the human serum extracts (Figure S2b,c). Compared to the MM column, no peak splitting was observed for ARG and HIS. Comparison of the two mobile phase additives showed that the highest separation efficiency was obtained with 0.05% DFA (Figure S2c). In particular, ARG, HIS, and KYNAC showed improved peak shapes compared to 0.1% FA. From our column screening, we concluded that a dual-column U(H)PLC-MRM-MS setup consisting of a 2.1 × 150 mm BEH C18 AX MM column (1.7 µm) and a 2.1 × 50 mm HSS T3 RP column (1.8 µm) provided optimal results for the rapid analysis of the 20 free underivatized AAs and six TRP metabolites with a total run time of 7.9 min. The MM column was used for the analysis of 18 AAs and three TRP metabolites within 6 min, and the RP column was used for the analysis of ARG, HIS, KYNAC, NICAC, and NICAM within 1.9 min. The total run time for the analysis of the 20 AAs and six TRP metabolites was 7.9 min.
3.2. Linearity, Lower Limit of Detection (Llod), and Lower Limit of Quantification (Lloq)
To determine the linearity of the dual-column U(H)PLC-MRM-MS method, a dilution series of unlabeled metabolite standards was prepared from 0.05 µM to 6.25 µM. A constant amount of stable isotope labeled metabolite standards (1.25 µM) was added to each sample, and the samples were measured four times. An excellent coefficient of determination (R2) was observed for all metabolites over the entire concentration range (Figure S3a). Except for asparagine (ASN, R2 = 0.986), indole-3-acetic acid (I3AA, R2 = 0.985), tyrosine (TYR, R2 = 0.988), histidine (HIS, R2 = 0.985), serine (SER, R2 = 0.983), and glycine (GLY, R2 = 0.985), all metabolites showed R2 values higher than 0.990, highlighting the excellent linearity of our dual-column U(H)PLC-MRM-MS setup. To determine the sensitivity of our method for the 26 metabolites, namely the lower limit of detection (LLOD) and the lower limit of quantification (LLOQ), we used the slope of the six lowest concentrations of the dilution series (calibration curve) and the standard error of this calibration curve [38]. For all metabolites except GLY (LLOQ: 2.467 µM), the dual-column U(H)PLC-MRM-MS method provided LLODs and LLOQs in the nanomolar range (Table 1). The quantitative analysis of amino acids in serum or plasma using ion exchange chromatography (IEX) followed by post-column ninhydrin derivatization and fluorescence detection, provided LLODs and LLOQs in the low µmolar range [46]. Our dual-column U(H)PLC-MRM-MS method provided lower LLOD and LLOQ concentrations for all AAs analyzed and was 15 times faster than the IEX analysis with post-column derivatization (run time: 119 min) with total a run time of 7.9 min. Recently developed HPLC-MRM-MS methods based on mixed-mode chromatography using hydrophilic interaction chromatography (HILIC) and cation exchange (CEX) properties achieved LLOQ values for AAs in the low µmolar range with analysis times ranging from 13 min [47] to 15 min [33] and 22 min [32], respectively. Compared to these methods, our dual-column U(H)PLC-MRM-MS method provided lower LLOQs for the AAs analyzed in a shorter analysis time. For TRP metabolites, we obtained similar LLOQ concentrations in the nanomolar range for the analyzed TRP metabolites compared to Desmons et al., who recently developed a 10 min HPLC-MRM-MS method for the quantification TRP metabolites but no amino acids using a biphenyl column for chromatographic separation [18]. Taken together, these results demonstrated that our dual-column U(H)PLC-MRM-MS method provided high sensitivity suitable for the analysis of free amino acids and TRP metabolites in human serum and plasma samples.
Table 1.
Lower limit of detection (LLOD) and lower limit of quantification (LLOQ) of the quantified metabolites.
3.3. Within-Run and between-Run Accuracy and Precision
To monitor the within-run and between-run accuracy and precision, five different QC samples ranging from 0.195 µM to 6.25 µM were injected multiple times over different time periods according to the ICH Guideline M10 for Validation of Bioanalytical Methods (EMA/CHMP/ICH/172948/2019). Within-run accuracy and precision were determined by measuring five replicates per concentration within an analytical run. Accuracy was within 15% mean absolute percentage error (MAPE) for all analytes at all concentrations except NICAM (20.7%) at 0.19 µM (Figure S3b, Table S7). In terms of precision, the coefficient of variation (CV) was less than 20% for all metabolites at the lowest QC level and below 15% at all other levels. Low mean values for within-run accuracy (MAPE = 3.86%) and precision (CV = 3.55%) were observed over all QC concentrations. To evaluate between-run accuracy and precision, 10 analytical runs were performed over 3 days. The between-run accuracy was less than 20% at 0.19 µM and less than 15% at the other four QC levels for all analytes (Figure S3b, Table S8). Similar results were obtained for the between-run precision, except for NICAM at 0.19 µM (CV = 20.7%), 0.39 µM (CV = 15.9%), 3.12 µM (CV = 15.5%), and 4.7 µM (CV = 21.4%) and KYNAC at 0.39 µM (CV = 17.7%), all metabolites showed CV values below 20% at 0.19 µM and below 15% at the other OC levels. Furthermore, all metabolites showed good values for accuracy and precision, as reflected by low mean values for between-run accuracy (MAPE = 3.9%) and precision (CV = 4.4%) over all QC concentrations, highlighting the excellent within-run and between-run accuracy and precision of our dual-column U(H)PLC-MRM-MS method.
In conclusion, our dual-column U(H)PLC-MRM-MS method allows the quantification of 20 amino acids and six TRP metabolites without derivatization within a total run time of 7.9 min. The U(H)PLC-MRM-MS methods showed excellent linearity over a high concentration range, as well as excellent within-run and between-run precision and accuracy.
3.4. Semi-Automated Extraction and Sample Preparation of Human Serum and Plasma
Quantitative analysis of free amino acids and TRP metabolites in large patient cohorts requires rapid and robust analyte extraction and sample processing to ensure high reproducibility and sample quality. To achieve this, we developed a semi-automated workflow using the Andrew+ robotic liquid handling platform, focusing on minimizing the number of processing steps and automating as many as possible. The Andrew+ robotic liquid handling platform was used for automation. The liquid handler did not include a centrifuge module. The transfer of the sample plates to and from the centrifuge and the operation of the centrifuge had to be performed manually. For this reason, we refer to the workflow as a semi-automated workflow.
3.5. Manual Extraction and Sample Preparation Versus Semi-Automated Workflow
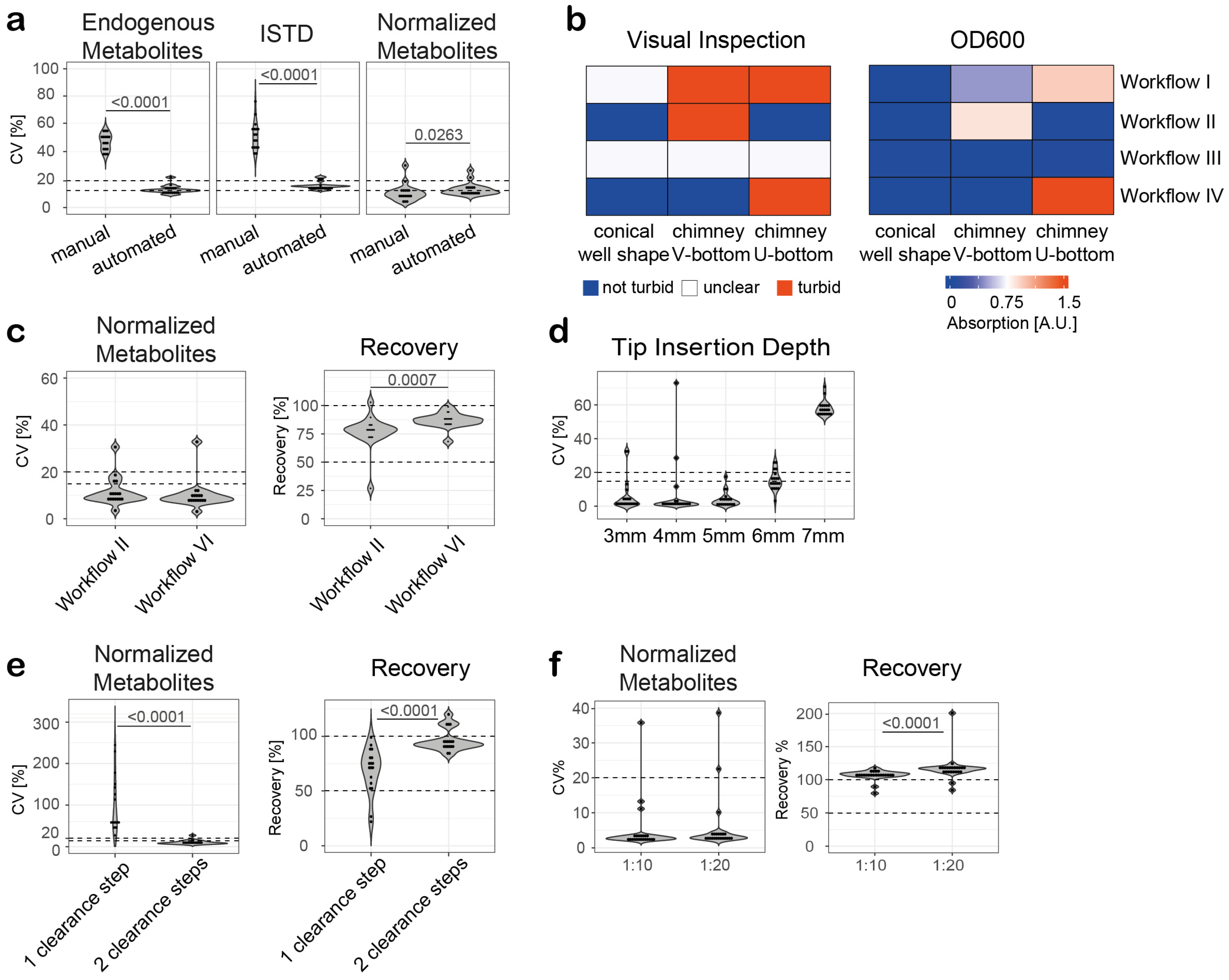
First, a manual extraction of amino acids from human serum was compared with a semi-automated extraction workflow. Manual extraction and sample processing were performed by two experienced operators. Each operator performed three independent experiments (total: six independent experiments), and eight independent experiments were performed with the pipetting robot. For the extraction, MeOH together with stable isotope-labeled AA standards was added to the serum, followed by a sample clearance step. The supernatants were transferred to a new reaction vial containing 0.1% FA (final sample solution: 50% MeOH, 0.05% FA), and 1 µL was injected for LC-MS analysis using the MM column. As expected, the semi-automated extraction resulted in significantly less variation for both endogenous AAs and ISTDs compared to the manual extraction (Figure 1a). While all analyzed endogenous AAs and ISTDs showed CV values below 25% in the case of the semi-automated extraction, all analytes (endogenous AAs and ISTDs) showed CV values above 25% in case of the manual extraction. With the exception of TRP, the semi-automated workflow resulted in CV values less than 15% for both endogenous AAs and ISTDs. This result highlights the advantage of a semi-automated AA extraction workflow in terms of reproducibility compared to manual extraction and sample processing, especially when multiple operators are responsible for sample preparation, which is a realistic scenario when large cohorts are processed manually in a laboratory.
Figure 1.
Optimization of the semi-automated metabolite extraction from human serum and plasma. (a) Comparison of the performance of manual (two operators, n = 6 independent experiments) and semi-automated (n = 8 independent experiments) extraction of amino acid from human serum. (b) Optimization of deproteinization and sample clearance using visual inspection and spectroscopic analysis (n = 8 independent experiments per condition). (c) LC-MS analysis of samples extracted from human serum (n = 8 independent experiments per workflow). (d) Evaluation of the tip insertion depth (n = 3 independent experiments). (e) Semi-automated extraction from human plasma using one or two sample clearance steps (n = 8 independent experiments). (f) Semi-automated extraction from human plasma using 1:10 or 1:20 dilution (n = 8 independent experiments). For statistical analysis, p-values were calculated using the Mann–Whitney U test. Dotted lines represent CV value of 15% and 20% or a recovery of 50% and 100%, respectively. CV: coefficient of variation [%], ISTD: stable isotope-labeled internal standards.
3.6. Optimization of the Semi-Automated Extraction for Serum Samples
During the initial semi-automated extractions, an insufficient deproteinization and sample clearance was observed. As a result, precipitates were observed in the samples subjected to LC-MS analysis, and the pipettes were partially clogged, resulting in variations in the volumes to be transferred during sample processing. To improve deproteinization and sample clearance, we evaluated three different well plate shapes for their ability to produce stable protein pellets: U-bottom well plates, V-bottom well plates, and conical well plates. The semi-automated extraction workflow was also modified to increase deproteinization and sample clearance (Table S4). In addition to the initial extraction workflow using a 1:5 sample dilution and one clearance step (centrifugation: 4300 rpm, 10 min) (Workflow I), a 1:9 sample dilution was used (Workflow II), the centrifugation time of the clearance step was increased to 20 min (Workflow III), and a second clearance step was added (Workflow IV, total of two clearance steps at 4300 rpm for 10 min). The deproteinization and clearance performance was evaluated by visual inspection and spectroscopic analysis of the cleared samples (Figure 1b). For visual inspection, the following criteria were used: sample was turbid (Figure 1b, red), sample was not turbid (Figure 1b, blue), it was not possible to determine if the sample was turbid and not (unclear result, Figure 1b, white). For the spectroscopic analysis, the optical density of the cleared samples was measured at a wavelength of 600 nm; OD600 is a measure of the light scattering in a solution caused, for example, by protein aggregates [48]. The results of the visual analysis were compared and correlated quite well with the results of the spectroscopic analysis and presented in a heatmap to distinguish between samples with a low turbidity and high turbidity. Workflow II (reduced sample volume and high sample dilution (1:9)) and Workflow IV (two sample clearance steps) in combination with conical shaped 96-well plates provided the most efficient deproteinization and sample clearance, as indicated by the lowest turbidity, and were therefore selected for further evaluation using the dual-column U(H)PLC-MRM-MS method.
Workflow IV, using a 1:5 sample dilution for extraction combined with two clearance steps, resulted in a higher reproducibility (mean CV over all analytes = 10.1%) and significantly higher recovery (mean recovery over all analytes = 86.9%) than Workflow II, using a 1:9 sample dilution for extraction combined with one clearance step (mean CV over all analytes = 11.6 ± 6.1%, mean recovery over all analytes = 76.7%) (Figure 1c, Table S9). With the exception of threonine, all analytes showed CV values less than 20% and a recovery greater than 80% using a 1:5 sample dilution and two clearance steps.
Next, the insertion depth was evaluated and optimized. If the tip is inserted too deep into the well, the pellet may be disturbed and precipitates may be transferred along with the supernatant, whereas if the tip is not inserted deep enough, the transfer may be incomplete. Our results showed that an insertion depth of 5 mm measured from the bottom of the well resulted in CV < 20% values for all analytes and provided the most robust results (mean CV over all analytes = 3.8%) (Figure 1d, Table S10). The optimized semi-automated workflow for metabolite extraction from serum samples consisted of a 1:5 sample dilution combined with two clearance steps and a tip insertion depth of 5 mm.
3.7. Optimization of the Semi-Automated Extraction for Plasma Samples
For clinical and preclinical studies, plasma samples are often available instead of serum samples. While serum is the fluid that remains after the blood has clotted, plasma is the fluid that remains when clotting is prevented by the addition of an anticoagulant. Thus, the composition of serum and plasma is different. We therefore investigated whether our semi-automated workflow could also be applied to plasma samples. Since we had already identified critical steps in the workflow that needed to be optimized, we optimized the sample dilution factor and the number of clearance steps. As with the serum samples, the highest reproducibility (mean CV over all analytes = 10.4%) and recovery (mean recovery over all analytes = 96.4%) were achieved with two clearance steps (Figure 1e, Table S11). For the dilution factor, the highest reproducibility (mean CV over all analytes = 4.7%) and good recovery (mean recovery over all analytes = 106%) were obtained using a 1:10 sample dilution. With the exception of KYNAC (CV = 35.8%), all analytes showed CV values below 15% (Figure 1f, Table S12).
3.8. Recovery
To evaluate the recovery of AAs and TRP metabolites from serum sample and plasma samples using the optimized semi-automated extraction workflows, stable isotope-labeled ISTDs were added to either seven serum samples or plasma samples at the beginning or the end of the extraction. Recovery in percent was calculated by dividing the response of the stable isotope-labeled ISTD added at the beginning of the extraction by the stable isotope-labeled ISTDs added at the end of the extraction and multiplied by 100. All AAs and TRP metabolites showed high recoveries between 80 and 110% in plasma (mean recovery: 94.7%) and in serum (mean recovery: 100.9%) (Figure 2a, Table S13).
Figure 2.
Validation of the semi-automated metabolite extraction from human serum and plasma. (a,b) Reproducibility and recovery of the semi-automated extraction of amino acids and tryptophan metabolites from human serum and human plasma (n = 7 independent experiments). (c) Inter-day stability of the semi-automated extraction from human serum samples (n = 8 independent experiments per day). (d) Inter-day stability of the semi-automated extraction from human plasma samples (n = 3 independent experiments per day). (e,f) Autosampler stability (7 °C) of the analytes extracted from human serum (e) and plasma (f), CV [%] for individual time points (left), CV [%] over all time points (middle), percentage in-crease/decrease within 72 h (right), n = 3 independent experiments per time point. (g) Accuracy of the absolute quantifications of amino acids extracted from the NIST SRM 1950 plasma sample using the optimized semi-automated workflow (n = 7 independent experiments). The grey rectangle represents the confidence interval and the solid horizontal line represents NIST SRM 1950 reference concentration in µmol/L. Dotted lines represent CV values of 15% and 20%, recovery of 50% and 100%, and ±10% analyte increase/decrease, respectively.
3.9. Intra-Assay Variability and Inter-Assay Precision
The intra-assay variability and inter-assay precision of the semi-automated extraction were evaluated as proposed by the European Bioanalysis Forum for the analysis of metabolites in serum samples and plasma samples with quality assurance criteria of ±20% for coefficient of variation and mean bias [49]. Seven plasma samples and seven serum samples were extracted for intra-assay variability. The semi-automated workflow provided high reproducibility for both serum and plasma samples (Figure 2b, Table S14). Except for ASP (CV = 24%) and NICAC (CV = 74%) in plasma samples, and 3OHKYN (CV = 26%) and ARG (CV = 21%) in serum samples, all analytes showed CV values less than 20% and a mean intra-assay variability of 9.2% for serum samples and 8.8% for plasma samples. Inter-assay precision was calculated from the extraction of serum samples and plasma samples on four independent days. For the serum samples, the mean coefficient of variation ranged from 6.5 to 8.3% for the different days of extraction and 10.7% for all 4 days (Figure 2c, Table S15). Except for NICAC (day 1: CV = 51%, day 2: CV = 83%, day 3: CV = 63%), SER (day 3: CV = 22%, day 4: CV = 23%), 3OHKYN (day 3: CV = 24%), and GLY (day 4: CV = 34%), all analytes showed CV values less than 20%. For plasma samples, all analytes showed CV values less than 20% (Figure 2d, Table S15). The mean coefficient of variation for each day was between 3.2 to 4.8% and 5.5% over all 4 days.
3.10. Autosampler Stability
Autosampler stability was investigated to determine how long the analytes were stable during LC-MS analysis. AAs and TRP metabolites were extracted from serum or plasma (n = 3 independent experiments), and the extracts, dissolved in LC-MS running buffer, were stored at −80°C. Samples were thawed once and placed in the autosampler to stay for 72 h, 48 h, 24 h, and 0 h, respectively. The samples were injected together on the same day for dual-column U(H)PLC-MRM-MS analysis. Good within-day reproducibility was observed for both serum samples (mean CV values ranging from 2.3% to 9.7%) (Figure 2e, Table S16) and plasma samples (mean CV values ranging from 1.8% to 3.8%) (Figure 2f, Table S17). For all samples over 72 h, a mean CV value of 7.4% was observed for serum samples and a mean CV value of 4.0% for plasma samples. To determine analyte stability over 72 h, a percentage decrease or increase was calculated by subtracting the peak areas of the stable isotope-labeled ISTDs resulting from the time 0 h measurement from the peak areas measured at time 72 h, divided by the peak areas measured at time 0 h, and multiplied by 100 [49]. For serum samples, all analytes except LEU (10.6%) showed a percentage decrease or increase of less than 10% with a mean value of 2.9% (Table S16). For plasma samples, the percentage decrease or increase was less than 10% for all analytes analyzed with a mean value of 0.5%. (Table S17). Therefore, the analytes can be considered stable in the autosampler for at least 72 h.
3.11. Analysis of NIST SRM 1950 Reference Plasma Sample
To evaluate the accuracy of the semi-automated extraction workflow and the dual-column U(H)PLC-MRM-MS method, AAs and TRP metabolites were extracted from commercially available reference plasma samples (NIST SRM 1950). Seven independent experiments were performed and the AA concentrations determined were compared with the certified reference values (Figure 2g). For TRP and the other TRP metabolites, no certified reference values exist for the NIST SRM 1950 plasma sample. Comparison showed that our method provided mean absolute percentage errors (MAPE) of less than 15% for 13 of the 16 analytes (Table S18). The mean MAPE over all AAs was 9.3%, and more than 50% of the analytes showed a bias (mean absolute error) of less than 10% from the reference values. The accuracy of our method was comparable to results previously published by Gray et al. [50] and Thompson et al. [51] evaluating 12 AAs and 13 AAs, respectively, from NIST SRM 1950 plasma samples.
3.12. Automated Extraction and Analysis of Serum Samples from a Prostate Cancer Study
Prostate cancer is the second most common cancer in men [52,53]. Prostate-specific antigen (PSA) is used to screen for prostate cancer in blood samples from symptom-free men. However, PSA is also produced in non-malignant prostate gland cells, and blood PSA levels can also be elevated in non-prostate cancer conditions, including prostate infection, enlarged prostate, and due to therapies such as testosterone treatment [54]. There is an urgent need to identify and validate new biomarker candidates and/or biomarker candidate panels because PSA screening is prone to high false-positive rates [55]. Recent in vitro and in vivo studies in mice and humans have shown that prostate cancer may be associated with alterations in AA metabolism [56,57]. Therefore, we used our developed semi-automated extraction workflow and dual-column U(H)PLC-MRM-MS method to analyze free AAs and TRP metabolites in serum samples from a prostate cancer study. The prostate cancer study consisted of 50 individuals comprising five patient groups (active surveillance (AS), brachytherapy, hormone therapy, combined radiotherapy and hormone therapy, or prostatectomy) and samples from two control groups, healthy controls and patients with an enlarged prostate but no cancer (referred to as the no-cancer group). AAs and TRP metabolites were extracted from 20 µL of serum. Although indicative significant differences were observed between all seven groups for TYR (p = 0.022, analysis of variation (ANOVA)), ORN (p = 0.026, ANOVA), and MET (p = 0.049, ANOVA) (Table S19), we chose to focus on the distinction between healthy controls and patients on active surveillance for diagnostic relevance, as no cancer treatment is provided during active surveillance. Patients on active surveillance showed lower levels of the branched-chain amino acids LEU and ILE, MET, and higher levels of ORN compared to the healthy controls (Figure 3a). Differences between most metabolites were less pronounced, but high deviations in ARG, GLU, and THR levels were observed in patients on active surveillance compared to healthy controls. With the exception of TRP, which tended to be lower in patients on active surveillance, the levels of the other TRP metabolites were below the LLOQ values. Partial least squares discriminant analysis (PLS-DA) was able to successfully discriminate between the two groups based on AA levels (Figure 3b). Dereziński et al. [58] and Miyagi et al. [59], who analyzed AA by LC-MS using pre-column derivatization from serum and plasma, respectively, observed lower levels of most AAs in prostate cancer patients, including ILE, LEU, and MET. Consistent with their findings, we also observed a trend toward lower levels of most AAs in the prostate cancer patient cohorts. In our study, the cohorts were relatively small, so the effects observed by Dereziński et al. [58] and Miyagi et al. [59] can only be reproduced as a trend. In addition, it is not clear from the cited comparative studies which treatment the patients received. Overall, we can conclude that despite the small cohort size, our setup was able to monitor differences in amino acid concentrations in a prostate cancer study. It must be emphasized that both our study and the studies by Dereziński et al. [58] and Miyagi et al. [59] show that amino acid analysis from serum and plasma has potential for prostate diagnostics.
Figure 3.
Analysis of amino acids extracted from human serum of healthy controls (C) and patients on active surveillance (AS). (a) Absolute concentrations of amino acids extracted from human serum samples extracted by the semi-automated extraction work-flow and analyzed by dual-column U(H)PLC-MRM-MS. Statistical analysis: Mann–Whitney U test; amino acids with p-values lower than 0.05 are highlighted in bold. (b) Partial least square discriminant analysis (PLS-DA) of healthy controls (n = 8) and patients on active surveillance (n = 6) based on the quantified amino acid levels.
4. Discussion
A semi-automated workflow for the extraction of free amino acids and TRP metabolites from serum and plasma using a robotic liquid handling platform, and a dual-column U(H)PLC-MRM-MS method for the rapid absolute quantification of 20 amino acids and six TRP metabolites were developed and validated. The semi-automated workflow, using methanol for deproteinization, two clearance steps, and conical well plates, required only 20 µL of human plasma or serum. The method was designed for use in a 96-well plate format directly compatible with the autosampler of the U(H)PLC-MS system. Samples can be transferred directly to the U(H)PLC autosampler and analyzed by mass spectrometry without further SPE, evaporation, and/or buffer exchange. The dual-column U(H)PLC-MRM-MS method provides absolute metabolite quantification in only 7.9 min. The use of two different columns and ion-pairing reagents, an RP-AEX mixed-mode column with formic acid, and a high-strength silica reversed-phase column with difluoroacetic acid as mobile phase additive significantly improved the separation of isobaric free amino acids and tryptophan metabolites, and, in particular, the peak shape of basic amino acids in both serum and plasma samples. The dual-column U(H)PLC-MRM assay was found to be robust, reproducible, specific, and sensitive enough for the quantification of free amino acids and TRP metabolites in plasma and serum. With LLOQs in the nanomolar range for all analytes except for GLY (LLOQ: 2.467 µM), our assay was more sensitive and 15 times faster than the quantitative analysis of amino acids using IEX, followed by post-column ninhydrin derivatization and fluorescence detection [46]. Compared to other LC-MS assays for the quantification of underivatized amino acids [32,33,47] and TRP metabolites [18], our LC-MS method yielded lower LLOQs for AAs in a 2–3 times shorter analysis time, and similar LLOQs for TRP metabolites. The semi-automated extraction in a 96-well plate format and the short LC-MS analysis time (7.9 min) makes our assay ideal for the analysis of large numbers of samples in clinical and epidemiological population studies. The method has been applied to a human prostate cancer study and has been shown to discriminate between treatment regimens and to identify amino acids responsible for the statistical separation of the patient groups.
Supplementary Materials
The following supporting information can be downloaded at: https://www.mdpi.com/article/10.3390/metabo14070370/s1, Supplemental experimental section, Supplemental figures of the optimization and validation of the dual-column U(H)PLC-MRM-MS method (Figures S1–S3), Supplemental tables for Materials and Methods (Tables S1–S5), the optimization of the dual-column U(H)PLC-MRM-MS method (Tables S6–S8), the semi-automated workflow (Tables S9–S17), and analysis of reference plasma (Table S18) and patient serum (Table S19).
Author Contributions
T.K., M.H. and M.K. designed and planned the experiments. T.K., M.H. and A.H. performed the experiments for method validation. T.K. and M.H. performed the patient experiments. T.K., M.H., A.H. and A.-S.E. performed bioinformatics data processing and statistical analysis. L.E.T. and M.H. performed manual metabolite extraction. C.A.O. prepared and provided the serum and plasma samples for method development and validation. P.A.T., L.A.G. and M.K. designed and planned the analysis of the prostate cancer study. T.K., M.H., A.H., A.-S.E., M.K., P.A.T., L.A.G. and K.T. discussed the results of the experiments. T.K., M.H., A.-S.E. and M.K. designed the figures. T.K., M.H. and M.K. drafted the manuscript. All authors have read and agreed to the published version of the manuscript.
Funding
M.K. thanks the University of Innsbruck (Project No. 316826) and the Tyrolian Research Fund (Project No. 18903) for financial support. K.T. acknowledges support from the MESI-STRAT project (grant agreement No. 754688) which has received funding from the European Union’s Horizon 2020 research and innovation programme, from the European Partnership for the Assessment of Risks from Chemicals PARC (Grant Agreement No. 101057014), and from the European Union (ERC AdG BEYOND STRESS, grant agreement No. 101054429) which have received funding from the European Union’s Horizon Europe research and innovation programme. Views & opinions are those of the authors.
Institutional Review Board Statement
The study was conducted in accordance with the Declaration of Helsinki, and approved by the Institutional Review Boards. Serum samples obtained from the German Cancer Research Center (Deutsches Krebsforschungszentrum DKFZ, Heidelberg, Germany) were approved the Ethics Committee S-496/2014. Prostate cancer serum samples from the University of Surrey (Guildford, UK) were approved by the Yorkshire and the Humber-Leeds East Research Ethics Committee, UK, under reference number 08/H1306/115+5 and IRAS project ID 3582.
Informed Consent Statement
Informed consent was obtained from all subjects involved in the study.
Data Availability Statement
The LC-MS data that support the findings of this study are openly available at the following URL/DOI: https://doi.org/10.48323/n9n7p-4nj19.
Conflicts of Interest
The authors declare no conflicts of interest other than those arising from employment. P.A.T. is cofounder of Karus Therapeutics and consults for a number of companies not involved in this study. L.A.G. is an employee of Waters Corporation. This paper reflects the views of the scientists, and not the companies.
References
- Platten, M.; Nollen, E.A.A.; Rohrig, U.F.; Fallarino, F.; Opitz, C.A. Tryptophan metabolism as a common therapeutic target in cancer, neurodegeneration and beyond. Nat. Rev. Drug Discov. 2019, 18, 379–401. [Google Scholar] [CrossRef] [PubMed]
- Sadik, A.; Somarribas Patterson, L.F.; Ozturk, S.; Mohapatra, S.R.; Panitz, V.; Secker, P.F.; Pfander, P.; Loth, S.; Salem, H.; Prentzell, M.T.; et al. IL4I1 Is a Metabolic Immune Checkpoint that Activates the AHR and Promotes Tumor Progression. Cell 2020, 182, 1252–1270.e34. [Google Scholar] [CrossRef] [PubMed]
- Xue, C.; Li, G.; Zheng, Q.; Gu, X.; Shi, Q.; Su, Y.; Chu, Q.; Yuan, X.; Bao, Z.; Lu, J.; et al. Tryptophan metabolism in health and disease. Cell Metab. 2023, 35, 1304–1326. [Google Scholar] [CrossRef] [PubMed]
- Kandasamy, P.; Gyimesi, G.; Kanai, Y.; Hediger, M.A. Amino acid transporters revisited: New views in health and disease. Trends Biochem. Sci. 2018, 43, 752–789. [Google Scholar] [CrossRef] [PubMed]
- Aliu, E.; Kanungo, S.; Arnold, G.L. Amino acid disorders. Ann. Transl. Med. 2018, 6, 471. [Google Scholar] [CrossRef] [PubMed]
- Dai, Z.; Zheng, W.; Locasale, J.W. Amino acid variability, tradeoffs and optimality in human diet. Nat. Commun. 2022, 13, 6683. [Google Scholar] [CrossRef] [PubMed]
- La Du, B.N.; Zannoni, V.G.; Laster, L.; Seegmiller, J.E. The nature of the defect in tyrosine metabolism in alcaptonuria. J. Biol. Chem. 1958, 230, 251–260. [Google Scholar] [CrossRef] [PubMed]
- Chen, S.; Akter, S.; Kuwahara, K.; Matsushita, Y.; Nakagawa, T.; Konishi, M.; Honda, T.; Yamamoto, S.; Hayashi, T.; Noda, M.; et al. Serum amino acid profiles and risk of type 2 diabetes among Japanese adults in the Hitachi Health Study. Sci. Rep. 2019, 9, 7010. [Google Scholar] [CrossRef] [PubMed]
- van Spronsen, F.J.; Blau, N.; Harding, C.; Burlina, A.; Longo, N.; Bosch, A.M. Phenylketonuria. Nat. Rev. Dis. Primers 2021, 7, 36. [Google Scholar] [CrossRef]
- Ling, Z.N.; Jiang, Y.F.; Ru, J.N.; Lu, J.H.; Ding, B.; Wu, J. Amino acid metabolism in health and disease. Signal Transduct. Target. Ther. 2023, 8, 345. [Google Scholar] [CrossRef]
- Wang, J.; Zhou, C.; Zhang, Q.; Liu, Z. Metabolomic profiling of amino acids study reveals a distinct diagnostic model for diabetic kidney disease. Amino Acids 2023, 55, 1563–1572. [Google Scholar] [CrossRef]
- Kong, F.; Yuan, L.; Zheng, Y.F.; Chen, W. Automatic liquid handling for life science: A critical review of the current state of the art. J. Lab. Autom. 2012, 17, 169–185. [Google Scholar] [CrossRef]
- Ellinger, J.J.; Miller, D.C.; Lewis, I.A.; Markley, J.L. Semiautomated device for batch extraction of metabolites from tissue samples. Anal. Chem. 2012, 84, 1809–1812. [Google Scholar] [CrossRef]
- Malinowska, J.M.; Palosaari, T.; Sund, J.; Carpi, D.; Lloyd, G.R.; Weber, R.J.M.; Whelan, M.; Viant, M.R. Automated Sample Preparation and Data Collection Workflow for High-Throughput In Vitro Metabolomics. Metabolites 2022, 12, 52. [Google Scholar] [CrossRef]
- Sadok, I.; Gamian, A.; Staniszewska, M.M. Chromatographic analysis of tryptophan metabolites. J. Sep. Sci. 2017, 40, 3020–3045. [Google Scholar] [CrossRef]
- Whiley, L.; Nye, L.C.; Grant, I.; Andreas, N.; Chappell, K.E.; Sarafian, M.H.; Misra, R.; Plumb, R.S.; Lewis, M.R.; Nicholson, J.K.; et al. Ultrahigh-Performance Liquid Chromatography Tandem Mass Spectrometry with Electrospray Ionization Quantification of Tryptophan Metabolites and Markers of Gut Health in Serum and Plasma-Application to Clinical and Epidemiology Cohorts. Anal. Chem. 2019, 91, 5207–5216. [Google Scholar] [CrossRef]
- Panitz, V.; Koncarevic, S.; Sadik, A.; Friedel, D.; Bausbacher, T.; Trump, S.; Farztdinov, V.; Schulz, S.; Sievers, P.; Schmidt, S.; et al. Tryptophan metabolism is inversely regulated in the tumor and blood of patients with glioblastoma. Theranostics 2021, 11, 9217–9233. [Google Scholar] [CrossRef]
- Desmons, A.; Humbert, L.; Eguether, T.; Krasniqi, P.; Rainteau, D.; Mahdi, T.; Kapel, N.; Lamaziere, A. High performance liquid chromatography-tandem mass spectrometry quantification of tryptophan metabolites in human serum and stool—Application to clinical cohorts in Inflammatory Bowel Diseases. J. Chromatogr. A 2022, 1685, 463602. [Google Scholar] [CrossRef]
- Betts, M.; Russell, R. Amino Acid Properties and Consequences of Substitutions. In Bioinformatics for Geneticists; John Wiley & Sons, Ltd.: Hoboken, NJ, USA, 2003. [Google Scholar]
- Furst, P.; Pollack, L.; Graser, T.A.; Godel, H.; Stehle, P. Appraisal of four pre-column derivatization methods for the high-performance liquid chromatographic determination of free amino acids in biological materials. J. Chromatogr. 1990, 499, 557–569. [Google Scholar] [CrossRef] [PubMed]
- Fiechter, G.; Mayer, H.K. Characterization of amino acid profiles of culture media via pre-column 6-aminoquinolyl-N-hydroxysuccinimidyl carbamate derivatization and ultra performance liquid chromatography. J. Chromatogr. B Anal. Technol. Biomed. Life Sci. 2011, 879, 1353–1360. [Google Scholar] [CrossRef]
- Ferre, S.; Gonzalez-Ruiz, V.; Guillarme, D.; Rudaz, S. Analytical strategies for the determination of amino acids: Past, present and future trends. J. Chromatogr. B Anal. Technol. Biomed. Life Sci. 2019, 1132, 121819. [Google Scholar] [CrossRef]
- Smon, A.; Cuk, V.; Brecelj, J.; Murko, S.; Groselj, U.; Zerjav Tansek, M.; Battelino, T.; Repic Lampret, B. Comparison of liquid chromatography with tandem mass spectrometry and ion-exchange chromatography by post-column ninhydrin derivatization for amino acid monitoring. Clin. Chim. Acta 2019, 495, 446–450. [Google Scholar] [CrossRef] [PubMed]
- Armenta, J.M.; Cortes, D.F.; Pisciotta, J.M.; Shuman, J.L.; Blakeslee, K.; Rasoloson, D.; Ogunbiyi, O.; Sullivan, D.J., Jr.; Shulaev, V. Sensitive and rapid method for amino acid quantitation in malaria biological samples using AccQ.Tag ultra performance liquid chromatography-electrospray ionization-MS/MS with multiple reaction monitoring. Anal. Chem. 2010, 82, 548–558. [Google Scholar] [CrossRef]
- Ubhi, B.K.; Davenport, P.W.; Welch, M.; Riley, J.; Griffin, J.L.; Connor, S.C. Analysis of chloroformate-derivatised amino acids, dipeptides and polyamines by LC-MS/MS. J. Chromatogr. B Anal. Technol. Biomed. Life Sci. 2013, 934, 79–88. [Google Scholar] [CrossRef]
- Piraud, M.; Vianey-Saban, C.; Petritis, K.; Elfakir, C.; Steghens, J.P.; Morla, A.; Bouchu, D. ESI-MS/MS analysis of underivatised amino acids: A new tool for the diagnosis of inherited disorders of amino acid metabolism. Fragmentation study of 79 molecules of biological interest in positive and negative ionisation mode. Rapid Commun. Mass. Spectrom. 2003, 17, 1297–1311. [Google Scholar] [CrossRef]
- Piraud, M.; Vianey-Saban, C.; Petritis, K.; Elfakir, C.; Steghens, J.P.; Bouchu, D. Ion-pairing reversed-phase liquid chromatography/electrospray ionization mass spectrometric analysis of 76 underivatized amino acids of biological interest: A new tool for the diagnosis of inherited disorders of amino acid metabolism. Rapid Commun. Mass. Spectrom. 2005, 19, 1587–1602. [Google Scholar] [CrossRef] [PubMed]
- de Person, M.; Chaimbault, P.; Elfakir, C. Analysis of native amino acids by liquid chromatography/electrospray ionization mass spectrometry: Comparative study between two sources and interfaces. J. Mass. Spectrom. 2008, 43, 204–215. [Google Scholar] [CrossRef]
- Krumpochova, P.; Bruyneel, B.; Molenaar, D.; Koukou, A.; Wuhrer, M.; Niessen, W.M.; Giera, M. Amino acid analysis using chromatography-mass spectrometry: An inter platform comparison study. J. Pharm. Biomed. Anal. 2015, 114, 398–407. [Google Scholar] [CrossRef]
- Zhou, G.; Pang, H.; Tang, Y.; Yao, X.; Mo, X.; Zhu, S.; Guo, S.; Qian, D.; Qian, Y.; Su, S.; et al. Hydrophilic interaction ultra-performance liquid chromatography coupled with triple-quadrupole tandem mass spectrometry for highly rapid and sensitive analysis of underivatized amino acids in functional foods. Amino Acids 2013, 44, 1293–1305. [Google Scholar] [CrossRef]
- Ammann, A.A.; Suter, M.J. Multimode gradient high performance liquid chromatography mass spectrometry method applicable to metabolomics and environmental monitoring. J. Chromatogr. A 2016, 1456, 145–151. [Google Scholar] [CrossRef]
- Choi, M.S.; Rehman, S.U.; Kim, I.S.; Park, H.J.; Song, M.Y.; Yoo, H.H. Development of a mixed-mode chromatography with tandem mass spectrometry method for the quantitative analysis of 23 underivatized amino acids in human serum. J. Pharm. Biomed. Anal. 2017, 145, 52–58. [Google Scholar] [CrossRef]
- DeArmond, P.D.; Bunch, D.R. Quantitation of non-derivatized free amino acids for detecting inborn errors of metabolism by incorporating mixed-mode chromatography with tandem mass spectrometry. J. Mass. Spectrom. Adv. Clin. Lab. 2022, 25, 1–11. [Google Scholar] [CrossRef]
- Ghosson, H.; Schwarzenberg, A.; Jamois, F.; Yvin, J.C. Simultaneous untargeted and targeted metabolomics profiling of underivatized primary metabolites in sulfur-deficient barley by ultra-high performance liquid chromatography-quadrupole/time-of-flight mass spectrometry. Plant Methods 2018, 14, 62. [Google Scholar] [CrossRef]
- Vilches, A.P.; Norstrom, S.H.; Bylund, D. Direct analysis of free amino acids by mixed-mode chromatography with tandem mass spectrometry. J. Sep. Sci. 2017, 40, 1482–1492. [Google Scholar] [CrossRef]
- Munjoma, N.; Isaac, G.; Muazzam, A.; Cexus, O.; Azhar, F.; Pandha, H.; Whetton, A.D.; Townsend, P.A.; Wilson, I.D.; Gethings, L.A.; et al. High Throughput LC-MS Platform for Large Scale Screening of Bioactive Polar Lipids in Human Plasma and Serum. J. Proteome Res. 2022, 21, 2596–2608. [Google Scholar] [CrossRef]
- van Pijkeren, A.; Egger, A.S.; Hotze, M.; Zimmermann, E.; Kipura, T.; Grander, J.; Gollowitzer, A.; Koeberle, A.; Bischoff, R.; Thedieck, K.; et al. Proteome Coverage after Simultaneous Proteo-Metabolome Liquid-Liquid Extraction. J. Proteome Res. 2023, 22, 951–966. [Google Scholar] [CrossRef]
- Anderson, D.J. Determination of the lower limit of detection. Clin. Chem. 1989, 35, 2152–2153. [Google Scholar] [CrossRef]
- Chen, Y.; Chen, H.; Shi, G.; Yang, M.; Zheng, F.; Zheng, Z.; Zhang, S.; Zhong, S. Ultra-performance liquid chromatography-tandem mass spectrometry quantitative profiling of tryptophan metabolites in human plasma and its application to clinical study. J. Chromatogr. B Anal. Technol. Biomed. Life Sci. 2019, 1128, 121745. [Google Scholar] [CrossRef]
- Lai, Y.; Liu, C.W.; Chi, L.; Ru, H.; Lu, K. High-Resolution Metabolomics of 50 Neurotransmitters and Tryptophan Metabolites in Feces, Serum, and Brain Tissues Using UHPLC-ESI-Q Exactive Mass Spectrometry. ACS Omega 2021, 6, 8094–8103. [Google Scholar] [CrossRef]
- Hylen, U.; Sarndahl, E.; Bejerot, S.; Humble, M.B.; Hyotylainen, T.; Salihovic, S.; Eklund, D. Alterations in inflammasome-related immunometabolites in individuals with severe psychiatric disorders. BMC Psychiatry 2023, 23, 268. [Google Scholar] [CrossRef] [PubMed]
- Bobaly, B.; Beck, A.; Fekete, J.; Guillarme, D.; Fekete, S. Systematic evaluation of mobile phase additives for the LC-MS characterization of therapeutic proteins. Talanta 2015, 136, 60–67. [Google Scholar] [CrossRef]
- Khalikova, M.A.; Skarbalius, L.; Naplekov, D.K.; Jadeja, S.; Svec, F.; Lenco, J. Evaluation of strategies for overcoming trifluoroacetic acid ionization suppression resulted in single-column intact level, middle-up, and bottom-up reversed-phase LC-MS analyses of antibody biopharmaceuticals. Talanta 2021, 233, 122512. [Google Scholar] [CrossRef]
- Yamamoto, E.; Ishihama, Y.; Asakawa, N. Application of partially fluorinated carboxylic acids as ion-pairing reagents in LC/ESI-MS. Talanta 2014, 127, 219–224. [Google Scholar] [CrossRef]
- Nguyen, J.M.; Smith, J.; Rzewuski, S.; Legido-Quigley, C.; Lauber, M.A. High sensitivity LC-MS profiling of antibody-drug conjugates with difluoroacetic acid ion pairing. mAbs 2019, 11, 1358–1366. [Google Scholar] [CrossRef]
- Michel, M.; Salvador, C.; Wiedemair, V.; Adam, M.G.; Laser, K.T.; Dubowy, K.O.; Entenmann, A.; Karall, D.; Geiger, R.; Zlamy, M.; et al. Method comparison of HPLC-ninhydrin-photometry and UHPLC-PITC-tandem mass spectrometry for serum amino acid analyses in patients with complex congenital heart disease and controls. Metabolomics 2020, 16, 128. [Google Scholar] [CrossRef]
- Liu, Z.; Tu, M.J.; Zhang, C.; Jilek, J.L.; Zhang, Q.Y.; Yu, A.M. A reliable LC-MS/MS method for the quantification of natural amino acids in mouse plasma: Method validation and application to a study on amino acid dynamics during hepatocellular carcinoma progression. J. Chromatogr. B Anal. Technol. Biomed. Life Sci. 2019, 1124, 72–81. [Google Scholar] [CrossRef]
- Schafheimer, N.; King, J. Tryptophan cluster protects human gammaD-crystallin from ultraviolet radiation-induced photoaggregation in vitro. Photochem. Photobiol. 2013, 89, 1106–1115. [Google Scholar] [CrossRef]
- Gray, N.; Zia, R.; King, A.; Patel, V.C.; Wendon, J.; McPhail, M.J.; Coen, M.; Plumb, R.S.; Wilson, I.D.; Nicholson, J.K. High-Speed Quantitative UPLC-MS Analysis of Multiple Amines in Human Plasma and Serum via Precolumn Derivatization with 6-Aminoquinolyl-N-hydroxysuccinimidyl Carbamate: Application to Acetaminophen-Induced Liver Failure. Anal. Chem. 2017, 89, 2478–2487. [Google Scholar] [CrossRef]
- Gray, N.; Lawler, N.G.; Yang, R.; Morillon, A.C.; Gay, M.C.L.; Bong, S.H.; Holmes, E.; Nicholson, J.K.; Whiley, L. A simultaneous exploratory and quantitative amino acid and biogenic amine metabolic profiling platform for rapid disease phenotyping via UPLC-QToF-MS. Talanta 2021, 223, 121872. [Google Scholar] [CrossRef]
- Thompson, J.W.; Adams, K.J.; Adamski, J.; Asad, Y.; Borts, D.; Bowden, J.A.; Byram, G.; Dang, V.; Dunn, W.B.; Fernandez, F.; et al. International Ring Trial of a High Resolution Targeted Metabolomics and Lipidomics Platform for Serum and Plasma Analysis. Anal. Chem. 2019, 91, 14407–14416. [Google Scholar] [CrossRef]
- Belkahla, S.; Nahvi, I.; Biswas, S.; Nahvi, I.; Ben Amor, N. Advances and development of prostate cancer, treatment, and strategies: A systemic review. Front. Cell Dev. Biol. 2022, 10, 991330. [Google Scholar] [CrossRef]
- Bergengren, O.; Pekala, K.R.; Matsoukas, K.; Fainberg, J.; Mungovan, S.F.; Bratt, O.; Bray, F.; Brawley, O.; Luckenbaugh, A.N.; Mucci, L.; et al. 2022 Update on Prostate Cancer Epidemiology and Risk Factors—A Systematic Review. Eur. Urol. 2023, 84, 191–206. [Google Scholar] [CrossRef]
- Rawla, P. Epidemiology of Prostate Cancer. World J. Oncol. 2019, 10, 63–89. [Google Scholar] [CrossRef]
- Martin, R.M.; Donovan, J.L.; Turner, E.L.; Metcalfe, C.; Young, G.J.; Walsh, E.I.; Lane, J.A.; Noble, S.; Oliver, S.E.; Evans, S.; et al. Effect of a Low-Intensity PSA-Based Screening Intervention on Prostate Cancer Mortality: The CAP Randomized Clinical Trial. JAMA 2018, 319, 883–895. [Google Scholar] [CrossRef]
- Ahmad, F.; Cherukuri, M.K.; Choyke, P.L. Metabolic reprogramming in prostate cancer. Br. J. Cancer 2021, 125, 1185–1196. [Google Scholar] [CrossRef]
- Strmiska, V.; Michalek, P.; Eckschlager, T.; Stiborova, M.; Adam, V.; Krizkova, S.; Heger, Z. Prostate cancer-specific hallmarks of amino acids metabolism: Towards a paradigm of precision medicine. Biochim. Biophys. Acta Rev. Cancer 2019, 1871, 248–258. [Google Scholar] [CrossRef]
- Derezinski, P.; Klupczynska, A.; Sawicki, W.; Palka, J.A.; Kokot, Z.J. Amino Acid Profiles of Serum and Urine in Search for Prostate Cancer Biomarkers: A Pilot Study. Int. J. Med. Sci. 2017, 14, 1–12. [Google Scholar] [CrossRef]
- Miyagi, Y.; Higashiyama, M.; Gochi, A.; Akaike, M.; Ishikawa, T.; Miura, T.; Saruki, N.; Bando, E.; Kimura, H.; Imamura, F.; et al. Plasma free amino acid profiling of five types of cancer patients and its application for early detection. PLoS ONE 2011, 6, e24143. [Google Scholar] [CrossRef]
Disclaimer/Publisher’s Note: The statements, opinions and data contained in all publications are solely those of the individual author(s) and contributor(s) and not of MDPI and/or the editor(s). MDPI and/or the editor(s) disclaim responsibility for any injury to people or property resulting from any ideas, methods, instructions or products referred to in the content. |
© 2024 by the authors. Licensee MDPI, Basel, Switzerland. This article is an open access article distributed under the terms and conditions of the Creative Commons Attribution (CC BY) license (https://creativecommons.org/licenses/by/4.0/).


