Desorption Electrospray Ionization Mass Spectrometry Imaging Techniques Depict a Reprogramming of Energy and Purine Metabolism in the Core Brain Regions of Chronic Social Defeat Stress Mice
Abstract
1. Introduction
2. Materials and Methods
2.1. Chemicals and Reagents
2.2. Animal Models of Depression
2.3. Tissue Preparation
2.4. DESI-MSI Data Acquisition
2.5. DESI-MSI Data Analysis
3. Results
3.1. Experimental Procedures and Lipid Partitioning of DESI-MSI
3.2. Significant Changes in 13 Metabolites Induced by the CSDS Model
3.3. Areas of Significant Metabolic Change
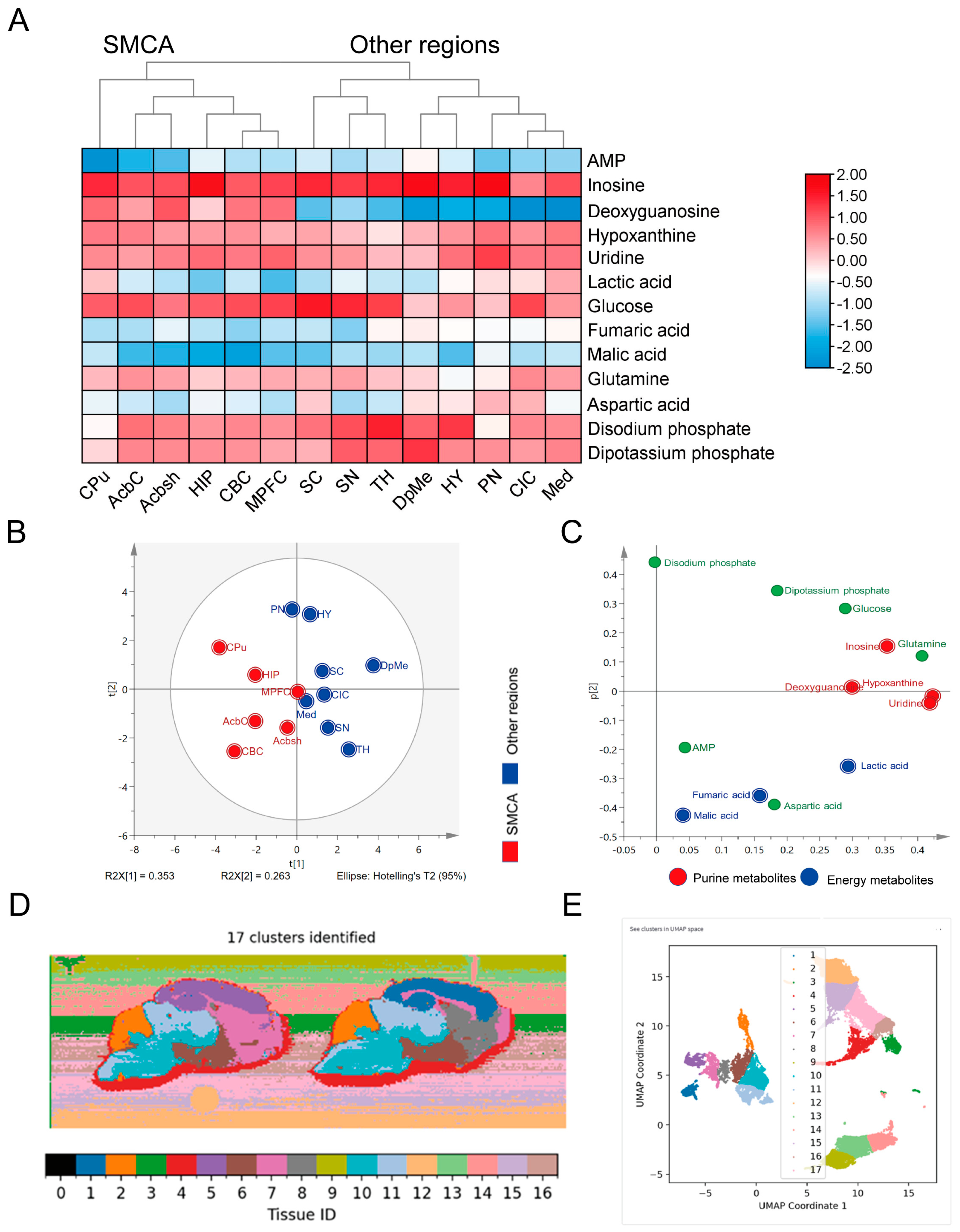
3.4. Common Features and Differences between SMCAs
4. Discussion
5. Conclusions
Supplementary Materials
Author Contributions
Funding
Institutional Review Board Statement
Informed Consent Statement
Data Availability Statement
Acknowledgments
Conflicts of Interest
References
- Secondary Ion Mass Spectrometry|Annual Reviews. Available online: https://www.annualreviews.org/content/journals/10.1146/annurev.ms.15.080185.002505 (accessed on 4 May 2024).
- Seeley, E.H.; Schwamborn, K.; Caprioli, R.M. Imaging of Intact Tissue Sections: Moving beyond the Microscope. J. Biol. Chem. 2011, 286, 25459–25466. [Google Scholar] [CrossRef] [PubMed]
- Eberlin, L.S.; Ferreira, C.R.; Dill, A.L.; Ifa, D.R.; Cooks, R.G. Desorption Electrospray Ionization Mass Spectrometry for Lipid Characterization and Biological Tissue Imaging. Biochim. Biophys. Acta BBA-Mol. Cell Biol. Lipids 2011, 1811, 946–960. [Google Scholar] [CrossRef] [PubMed]
- Jia, F.; Zhao, X.; Zhao, Y. Advancements in ToF-SIMS Imaging for Life Sciences. Front. Chem. 2023, 11, 1237408. [Google Scholar] [CrossRef] [PubMed]
- Lechene, C.; Hillion, F.; McMahon, G.; Benson, D.; Kleinfeld, A.M.; Kampf, J.P.; Distel, D.; Luyten, Y.; Bonventre, J.; Hentschel, D.; et al. High-Resolution Quantitative Imaging of Mammalian and Bacterial Cells Using Stable Isotope Mass Spectrometry. J. Biol. 2006, 5, 20. [Google Scholar] [CrossRef] [PubMed]
- Gustafsson, J.O.R.; Oehler, M.K.; Ruszkiewicz, A.; McColl, S.R.; Hoffmann, P. MALDI Imaging Mass Spectrometry (MALDI-IMS)—Application of Spatial Proteomics for Ovarian Cancer Classification and Diagnosis. Int. J. Mol. Sci. 2011, 12, 773–794. [Google Scholar] [CrossRef] [PubMed]
- Li, B.; Neumann, E.K.; Ge, J.; Gao, W.; Yang, H.; Li, P.; Sweedler, J.V. Interrogation of Spatial Metabolome of Ginkgo Biloba with High-resolution Matrix-assisted Laser Desorption/Ionization and Laser Desorption/Ionization Mass Spectrometry Imaging. Plant Cell Environ. 2018, 41, 2693–2703. [Google Scholar] [CrossRef] [PubMed]
- Rao, T.; Shao, Y.; Hamada, N.; Li, Y.; Ye, H.; Kang, D.; Shen, B.; Li, X.; Yin, X.; Zhu, Z.; et al. Pharmacokinetic Study Based on a Matrix-Assisted Laser Desorption/Ionization Quadrupole Ion Trap Time-of-Flight Imaging Mass Microscope Combined with a Novel Relative Exposure Approach: A Case of Octreotide in Mouse Target Tissues. Anal. Chim. Acta 2017, 952, 71–80. [Google Scholar] [CrossRef] [PubMed]
- Buchberger, A.R.; DeLaney, K.; Johnson, J.; Li, L. Mass Spectrometry Imaging: A Review of Emerging Advancements and Future Insights. Anal. Chem. 2018, 90, 240. [Google Scholar] [CrossRef]
- He, M.J.; Pu, W.; Wang, X.; Zhang, W.; Tang, D.; Dai, Y. Comparing DESI-MSI and MALDI-MSI Mediated Spatial Metab-olomics and Their Applications in Cancer Studies. Front. Oncol. 2022, 12, 891018. [Google Scholar] [CrossRef]
- He, J.; Sun, C.; Li, T.; Luo, Z.; Huang, L.; Song, X.; Li, X.; Abliz, Z. A Sensitive and Wide Coverage Ambient Mass Spec-trometry Imaging Method for Functional Metabolites Based Molecular Histology. Adv. Sci. 2018, 5, 1800250. [Google Scholar] [CrossRef]
- Pang, X.; Gao, S.; Ga, M.; Zhang, J.; Luo, Z.; Chen, Y.; Zhang, R.; He, J.; Abliz, Z. Mapping Metabolic Networks in the Brain by Ambient Mass Spectrometry Imaging and Metabolomics. Anal. Chem. 2021, 93, 6746–6754. [Google Scholar] [CrossRef]
- Liu, D.; Huang, J.; Gao, S.; Jin, H.; He, J. A Temporo-Spatial Pharmacometabolomics Method to Characterize Pharmacoki-netics and Pharmacodynamics in the Brain Microregions by Using Ambient Mass Spectrometry Imaging. Acta Pharm. Sin. B 2022, 12, 3341–3353. [Google Scholar] [CrossRef] [PubMed]
- Vismeh, R.; Waldon, D.J.; Teffera, Y.; Zhao, Z. Localization and Quantification of Drugs in Animal Tissues by Use of De-sorption Electrospray Ionization Mass Spectrometry Imaging. Anal. Chem. 2012, 84, 5439–5445. [Google Scholar] [CrossRef] [PubMed]
- Zhao, Y.F.; Verkhratsky, A.; Tang, Y.; Illes, P. Astrocytes and Major Depression: The Purinergic Avenue. Neuropharmacology 2022, 220, 109252. [Google Scholar] [CrossRef] [PubMed]
- Yoshimi, N.; Futamura, T.; Kakumoto, K.; Salehi, A.M.; Sellgren, C.M.; Holmén-Larsson, J.; Jakobsson, J.; Pålsson, E.; Landén, M.; Hashimoto, K. Blood Metabolomics Analysis Identifies Abnormalities in the Citric Acid Cycle, Urea Cycle, and Amino Acid Metabolism in Bipolar Disorder. BBA Clin. 2016, 5, 151–158. [Google Scholar] [CrossRef]
- Liu, X.; Wei, F.; Liu, H.; Zhao, S.; Du, G.; Qin, X. Integrating Hippocampal Metabolomics and Network Pharmacology Deciphers the Antidepressant Mechanisms of Xiaoyaosan. J. Ethnopharmacol. 2021, 268, 113549. [Google Scholar] [CrossRef] [PubMed]
- Ho, C.S.H.; Tay, G.W.N.; Wee, H.N.; Ching, J. The Utility of Amino Acid Metabolites in the Diagnosis of Major Depressive Disorder and Correlations with Depression Severity. Int. J. Mol. Sci. 2023, 24, 2231. [Google Scholar] [CrossRef]
- Li, S.; Yang, Z.; Yao, M.; Shen, Y.; Zhu, H.; Jiang, Y.; Ji, Y.; Yin, J. Exploration for Biomarkers of Postpartum Depression Based on Metabolomics: A Systematic Review. J. Affect. Disord. 2022, 317, 298–306. [Google Scholar] [CrossRef]
- Xu, J.; Guo, C.; Liu, Y.; Wu, G.; Ke, D.; Wang, Q.; Mao, J.; Wang, J.-Z.; Liu, R.; Wang, X. Nedd4l Downregulation of NRG1 in the mPFC Induces Depression-like Behaviour in CSDS Mice. Transl. Psychiatry 2020, 10, 249. [Google Scholar] [CrossRef]
- Klawonn, A.M.; Fritz, M.; Castany, S.; Pignatelli, M.; Canal, C.; Similä, F.; Tejeda, H.A.; Levinsson, J.; Jaarola, M.; Jakobsson, J.; et al. Microglial Activation Elicits a Negative Affective State through Prostaglandin-Mediated Modulation of Striatal Neurons. Immunity 2021, 54, 225–234.e6. [Google Scholar] [CrossRef]
- Li, Z.; Vidjro, O.E.; Guo, G.; Du, Y.; Zhou, Y.; Xie, Q.; Li, J.; Gao, K.; Zhou, L.; Ma, T. NLRP3 Deficiency Decreases Alcohol Intake Controlling Anxiety-like Behavior via Modification of Glutamatergic Transmission in Corticostriatal Circuits. J. Neuroinflamm. 2022, 19, 308. [Google Scholar] [CrossRef] [PubMed]
- Duman, R.S.; Sanacora, G.; Krystal, J.H. Altered Connectivity in Depression: GABA and Glutamate Neurotransmitter Def-icits and Reversal by Novel Treatments. Neuron 2019, 102, 75–90. [Google Scholar] [CrossRef] [PubMed]
- Tartt, A.N.; Mariani, M.B.; Hen, R.; Mann, J.J.; Boldrini, M. Dysregulation of Adult Hippocampal Neuroplasticity in Major Depression: Pathogenesis and Therapeutic Implications. Mol. Psychiatry 2022, 27, 2689–2699. [Google Scholar] [CrossRef] [PubMed]
- Su, T.; Lu, Y.; Fu, C.; Geng, Y.; Chen, Y. GluN2A Mediates Ketamine-Induced Rapid Antidepressant-like Responses. Nat. Neurosci. 2023, 26, 1751–1761. [Google Scholar] [CrossRef]
- Minichino, A.; Bersani, F.S.; Trabucchi, G.; Albano, G.; Primavera, M.; Delle Chiaie, R.; Biondi, M. The Role of Cerebellum in Unipolar and Bipolar Depression: A Review of the Main Neurobiological Findings. Riv. Psichiatr. 2014, 49, 124–131. [Google Scholar] [CrossRef] [PubMed]
- Gong, J.; Wang, J.; Qiu, S.; Chen, P.; Luo, Z.; Wang, J.; Huang, L.; Wang, Y. Common and Distinct Patterns of Intrinsic Brain Activity Alterations in Major Depression and Bipolar Disorder: Voxel-Based Meta-Analysis. Transl. Psychiatry 2020, 10, 353. [Google Scholar] [CrossRef]
- Paxinos, G.; Franklin, K.B.J. The Mouse Brain in Stereotaxic Coordinates; Academic Press: San Diego, CA, USA, 2001. [Google Scholar]
- Hulme, H.; Meikle, L.M.; Strittmatter, N.; Van Der Hooft, J.J.J.; Swales, J.; Bragg, R.A.; Villar, V.H.; Ormsby, M.J.; Barnes, S.; Brown, S.L.; et al. Microbiome-Derived Carnitine Mimics as Previously Unknown Mediators of Gut-Brain Axis Communication. Sci. Adv. 2020, 6, eaax6328. [Google Scholar] [CrossRef] [PubMed]
- Eberlin, L.S.; Liu, X.; Ferreira, C.R.; Santagata, S.; Agar, N.Y.R.; Cooks, R.G. Desorption Electrospray Ionization Then MALDI Mass Spectrometry Imaging of Lipid and Protein Distributions in Single Tissue Sections. Anal. Chem. 2011, 83, 8366–8371. [Google Scholar] [CrossRef] [PubMed]
- Hulme, H.; Fridjonsdottir, E.; Vallianatou, T.; Shariatgorji, R.; Nilsson, A.; Li, Q.; Bezard, E.; Andrén, P.E. Basal Ganglia Neuropeptides Show Abnormal Processing Associated with L-DOPA-Induced Dyskinesia. npj Park. Dis. 2022, 8, 41. [Google Scholar] [CrossRef]
- Golden, S.A.; Covington, H.E.; Berton, O.; Russo, S.J. A Standardized Protocol for Repeated Social Defeat Stress in Mice. Nat. Protoc. 2011, 6, 1183–1191. [Google Scholar] [CrossRef]
- Chen, C.; Chen, H.; Zhang, Y.; Thomas, H.R.; Frank, M.H.; He, Y.; Xia, R. TBtools: An Integrative Toolkit Developed for Interactive Analyses of Big Biological Data. Mol. Plant 2020, 13, 1194–1202. [Google Scholar] [CrossRef] [PubMed]
- Marwaha, S.; Palmer, E.; Suppes, T.; Cons, E.; Young, A.H.; Upthegrove, R. Novel and Emerging Treatments for Major Depression. Lancet 2023, 401, 141–153. [Google Scholar] [CrossRef] [PubMed]
- Song, X.; Zang, Q.; Zhang, J.; Gao, S.; Zheng, K.; Li, Y.; Abliz, Z.; He, J. Metabolic Perturbation Score-Based Mass Spectrometry Imaging Spatially Resolves a Functional Metabolic Response. Anal. Chem. 2023, 95, 6775–6784. [Google Scholar] [CrossRef] [PubMed]
- Chappel, J.R.; King, M.E.; Fleming, J.; Eberlin, L.S.; Reif, D.M.; Baker, E.S. Aggregated Molecular Phenotype Scores: Enhancing Assessment and Visualization of Mass Spectrometry Imaging Data for Tissue-Based Diagnostics. Anal. Chem. 2023, 95, 12913–12922. [Google Scholar] [CrossRef] [PubMed]
- Becht, E.; McInnes, L.; Healy, J.; Dutertre, C.-A.; Kwok, I.W.H.; Ng, L.G.; Ginhoux, F.; Newell, E.W. Dimensionality Re-duction for Visualizing Single-Cell Data Using UMAP. Nat. Biotechnol. 2018, 37, 38–44. [Google Scholar] [CrossRef] [PubMed]
- Sun, C.; Wang, A.; Zhou, Y.; Chen, P.; Wang, X.; Huang, J.; Gao, J.; Wang, X.; Shu, L.; Lu, J.; et al. Spatially Resolved Mul-ti-Omics Highlights Cell-Specific Metabolic Remodeling and Interactions in Gastric Cancer. Nat. Commun. 2023, 14, 2692. [Google Scholar] [CrossRef] [PubMed]
- Conroy, L.R.; Clarke, H.A.; Allison, D.B.; Valenca, S.S.; Sun, Q.; Hawkinson, T.R.; Young, L.E.A.; Ferreira, J.E.; Hammonds, A.V.; Dunne, J.B.; et al. Spatial Metabolomics Reveals Glycogen as an Actionable Target for Pulmonary Fibrosis. Nat. Commun. 2023, 14, 2759. [Google Scholar] [CrossRef]
- Koriem, K.M.M.; Tharwat, H.A.K. Malic Acid Improves Behavioral, Biochemical, and Molecular Disturbances in the Hy-pothalamus of Stressed Rats. J. Integr. Neurosci. 2023, 22, 98. [Google Scholar] [CrossRef] [PubMed]
- Bélanger, M.; Allaman, I.; Magistretti, P.J. Brain Energy Metabolism: Focus on Astrocyte-Neuron Metabolic Cooperation. Cell Metab. 2011, 14, 724–738. [Google Scholar] [CrossRef]
- Kennedy, S.H.; Evans, K.R.; Krüger, S.; Mayberg, H.S.; Meyer, J.H.; McCann, S.; Arifuzzman, A.I.; Houle, S.; Vaccarino, F.J. Changes in Regional Brain Glucose Metabolism Measured with Positron Emission Tomography after Paroxetine Treatment of Major Depression. Am. J. Psychiatry 2001, 158, 899–905. [Google Scholar] [CrossRef]
- Boumezbeur, F.; Petersen, K.F.; Cline, G.W.; Mason, G.F.; Behar, K.L.; Shulman, G.I.; Rothman, D.L. The Contribution of Blood Lactate to Brain Energy Metabolism in Humans Measured by Dynamic 13C Nuclear Magnetic Resonance Spectroscopy. J. Neurosci. Off. J. Soc. Neurosci. 2010, 30, 13983–13991. [Google Scholar] [CrossRef] [PubMed]
- Xiong, X.-Y.; Tang, Y.; Yang, Q.-W. Metabolic Changes Favor the Activity and Heterogeneity of Reactive Astrocytes. Trends Endocrinol. Metab. TEM 2022, 33, 390–400. [Google Scholar] [CrossRef] [PubMed]
- Miguel-Hidalgo, J.J.; Baucom, C.; Dilley, G.; Overholser, J.C.; Meltzer, H.Y.; Stockmeier, C.A.; Rajkowska, G. Glial Fibrillary Acidic Protein Immunoreactivity in the Prefrontal Cortex Distinguishes Younger from Older Adults in Major Depressive Disorder. Biol. Psychiatry 2000, 48, 861–873. [Google Scholar] [CrossRef]
- Machado-Santos, A.R.; Loureiro-Campos, E.; Patrício, P.; Araújo, B.; Alves, N.D.; Mateus-Pinheiro, A.; Correia, J.S.; Morais, M.; Bessa, J.M.; Sousa, N.; et al. Beyond New Neurons in the Adult Hippocampus: Imipramine Acts as a Pro-Astrogliogenic Factor and Rescues Cognitive Impairments Induced by Stress Exposure. Cells 2022, 11, 390. [Google Scholar] [CrossRef]
- Codeluppi, S.A.; Chatterjee, D.; Prevot, T.D.; Bansal, Y.; Misquitta, K.A.; Sibille, E.; Banasr, M. Chronic Stress Alters As-trocyte Morphology in Mouse Prefrontal Cortex. Int. J. Neuropsychopharmacol. 2021, 24, 842–853. [Google Scholar] [CrossRef] [PubMed]
- Endo, F.; Kasai, A.; Soto, J.S.; Yu, X.; Qu, Z.; Hashimoto, H.; Gradinaru, V.; Kawaguchi, R.; Khakh, B.S. Molecular Basis of Astrocyte Diversity and Morphology across the CNS in Health and Disease. Science 2022, 378, eadc9020. [Google Scholar] [CrossRef] [PubMed]
- Lu, Z.; Li, S.; Aa, N.; Zhang, Y.; Zhang, R.; Xu, C.; Zhang, S.; Kong, X.; Wang, G.; Aa, J.; et al. Quantitative Analysis of 20 Purine and Pyrimidine Metabolites by HILIC-MS/MS in the Serum and Hippocampus of Depressed Mice. J. Pharm. Biomed. Anal. 2022, 219, 114886. [Google Scholar] [CrossRef] [PubMed]
- Liu, M.; Fu, Y.; Gao, W.; Xian, M.; Zhao, G. Highly Efficient Biosynthesis of Hypoxanthine in Escherichia Coli and Tran-scriptome-Based Analysis of the Purine Metabolism. ACS Synth. Biol. 2020, 9, 525–535. [Google Scholar] [CrossRef] [PubMed]
- Sachs-Ericsson, N.J.; Hajcak, G.; Sheffler, J.L.; Stanley, I.H.; Selby, E.A.; Potter, G.G.; Steffens, D.C. Putamen Volume Dif-ferences Among Older Adults: Depression Status, Melancholia, and Age. J. Geriatr. Psychiatry Neurol. 2018, 31, 39–49. [Google Scholar] [CrossRef]
- Norenberg, M.D.; Martinez-Hernandez, A. Fine Structural Localization of Glutamine Synthetase in Astrocytes of Rat Brain. Brain Res. 1979, 161, 303–310. [Google Scholar] [CrossRef]
- Cooper, A.J.; Plum, F. Biochemistry and Physiology of Brain Ammonia. Physiol. Rev. 1987, 67, 440–519. [Google Scholar] [CrossRef] [PubMed]
- Albrecht, J.; Sonnewald, U.; Waagepetersen, H.S.; Schousboe, A. Glutamine in the Central Nervous System: Function and Dysfunction. Front. Biosci. J. Virtual Libr. 2007, 12, 332–343. [Google Scholar] [CrossRef] [PubMed]
- Chance, B.; Leigh, J.S.; Kent, J.; McCully, K.; Nioka, S.; Clark, B.J.; Maris, J.M.; Graham, T. Multiple Controls of Oxidative Metabolism in Living Tissues as Studied by Phosphorus Magnetic Resonance. Proc. Natl. Acad. Sci. USA 1986, 83, 9458–9462. [Google Scholar] [CrossRef] [PubMed]
- Bose, S.; French, S.; Evans, F.J.; Joubert, F.; Balaban, R.S. Metabolic Network Control of Oxidative Phosphorylation: Multiple Roles of Inorganic Phosphate. J. Biol. Chem. 2003, 278, 39155–39165. [Google Scholar] [CrossRef] [PubMed]
- Cao, X.; Li, L.-P.; Wang, Q.; Wu, Q.; Hu, H.-H.; Zhang, M.; Fang, Y.-Y.; Zhang, J.; Li, S.-J.; Xiong, W.-C.; et al. Astro-cyte-Derived ATP Modulates Depressive-like Behaviors. Nat. Med. 2013, 19, 773–777. [Google Scholar] [CrossRef] [PubMed]
- Deng, D.; Cui, Y.; Gan, S.; Xie, Z.; Cui, S.; Cao, K.; Wang, S.; Shi, G.; Yang, L.; Bai, S.; et al. Sinisan Alleviates Depression-like Behaviors by Regulating Mitochondrial Function and Synaptic Plasticity in Maternal Separation Rats. Phytomedicine Int. J. Phytother. Phytopharm. 2022, 106, 154395. [Google Scholar] [CrossRef] [PubMed]
- Chen, H.; Durand, S.; Bawa, O.; Bourgin, M.; Montégut, L.; Lambertucci, F.; Motiño, O.; Li, S.; Nogueira-Recalde, U.; Anagnostopoulos, G.; et al. Biomarker Identification in Liver Cancers Using Desorption Electrospray Ionization Mass Spectrometry (DESI-MS) Imaging: An Approach for Spatially Resolved Metabolomics. Methods Mol. Biol. 2024, 2769, 199–209. [Google Scholar] [CrossRef]
- Olkowicz, M.; Ramadan, K.; Rosales-Solano, H.; Yu, M.; Wang, A.; Cypel, M.; Pawliszyn, J. Mapping the Metabolic Responses to Oxaliplatin-Based Chemotherapy with in Vivo Spatiotemporal Metabolomics. J. Pharm. Anal. 2024, 14, 196–210. [Google Scholar] [CrossRef]





Disclaimer/Publisher’s Note: The statements, opinions and data contained in all publications are solely those of the individual author(s) and contributor(s) and not of MDPI and/or the editor(s). MDPI and/or the editor(s) disclaim responsibility for any injury to people or property resulting from any ideas, methods, instructions or products referred to in the content. |
© 2024 by the authors. Licensee MDPI, Basel, Switzerland. This article is an open access article distributed under the terms and conditions of the Creative Commons Attribution (CC BY) license (https://creativecommons.org/licenses/by/4.0/).
Share and Cite
Song, Y.; Xiao, F.; Aa, J.; Wang, G. Desorption Electrospray Ionization Mass Spectrometry Imaging Techniques Depict a Reprogramming of Energy and Purine Metabolism in the Core Brain Regions of Chronic Social Defeat Stress Mice. Metabolites 2024, 14, 284. https://doi.org/10.3390/metabo14050284
Song Y, Xiao F, Aa J, Wang G. Desorption Electrospray Ionization Mass Spectrometry Imaging Techniques Depict a Reprogramming of Energy and Purine Metabolism in the Core Brain Regions of Chronic Social Defeat Stress Mice. Metabolites. 2024; 14(5):284. https://doi.org/10.3390/metabo14050284
Chicago/Turabian StyleSong, Yulong, Fan Xiao, Jiye Aa, and Guangji Wang. 2024. "Desorption Electrospray Ionization Mass Spectrometry Imaging Techniques Depict a Reprogramming of Energy and Purine Metabolism in the Core Brain Regions of Chronic Social Defeat Stress Mice" Metabolites 14, no. 5: 284. https://doi.org/10.3390/metabo14050284
APA StyleSong, Y., Xiao, F., Aa, J., & Wang, G. (2024). Desorption Electrospray Ionization Mass Spectrometry Imaging Techniques Depict a Reprogramming of Energy and Purine Metabolism in the Core Brain Regions of Chronic Social Defeat Stress Mice. Metabolites, 14(5), 284. https://doi.org/10.3390/metabo14050284

