Transcriptomic and Targeted Metabolomics Analysis of Detached Lycium ruthenicum Leaves Reveals Mechanisms of Anthocyanin Biosynthesis Induction through Light Quality and Sucrose Treatments
Abstract
:1. Introduction
2. Materials and Methods
2.1. Experimental Materials
2.2. Light Quality and Sucrose Treatments
2.2.1. Light Treatment
2.2.2. Sucrose Treatment
2.3. Determination of Anthocyanidin Contents by HPLC
2.4. RNA-Seq
2.5. Differentially Expressed Gene Analysis
2.6. Cis-Acting Element Analysis
2.7. Quantitative Reverse Transcription (qRT)–PCR Analysis
2.8. Statistical Analysis
3. Results
3.1. Effects of Light and Sucrose Treatments on Total Anthocyanin Content in L. ruthenicum Leaves
3.2. Effects of Light and Sucrose Treatments on Specific Anthocyanins in L. ruthenicum Leaves
3.3. Transcriptome Sequencing and DEG Analysis
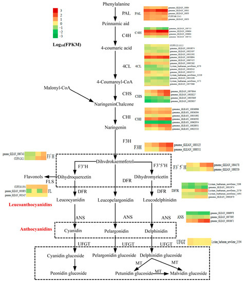
3.4. Functional Enrichment and Anthocyanin Structural Gene Analyses
3.5. Anthocyanin-Related Genes Induced by BL and/or Sucrose Treatment
3.6. Anthocyanin-Related Transcription Factors Induced by BL and/or Sucrose Treatment
3.7. qRT-PCR Validation of Candidate Genes
4. Discussion
5. Conclusions
Supplementary Materials
Author Contributions
Funding
Institutional Review Board Statement
Informed Consent Statement
Data Availability Statement
Conflicts of Interest
References
- Yisilam, G.; Wang, C.-X.; Xia, M.-Q.; Comes, H.-P.; Li, P.; Li, J.; Tian, X.-M. Phylogeography and population genetics analyses reveal evolutionary history of the desert resource plant Lycium ruthenicum (Solanaceae). Front. Plant Sci. 2022, 13, 915526. [Google Scholar] [CrossRef] [PubMed]
- Wang, H.; Li, J.N.; Tao, W.W.; Zhang, X.; Gao, X.J.; Yong, J.J.; Zhao, J.J.; Zhang, L.M.; Li, Y.Z.; Duan, J.A. Lycium ruthenicum studies: Molecular biology, phytochemistry and pharmacology. Food Chem. 2018, 240, 759–766. [Google Scholar] [CrossRef]
- Liu, Z.; Liu, B.-L.; Wen, H.-X.; Tao, Y.-D.; Shao, Y. Phytochemical profiles, nutritional constituents and antioxidant activity of black wolfberry (Lycium ruthenicum Murr.). Ind. Crops Prod. 2020, 154, 112692. [Google Scholar] [CrossRef]
- Fu, Z.; Shang, H.-Q.; Jiang, H.; Gao, J.; Dong, X.-Y.; Wang, H.-J.; Li, Y.-M.; Wang, L.-M.; Zhang, J.; Shu, Q.-Y.; et al. Systematic identification of the light-quality responding anthocyanin synthesis-related transcripts in Petunia petals. Hortic. Plant J. 2021, 6, 432–438. [Google Scholar] [CrossRef]
- Meng, J.; Gao, Y.; Han, M.-L.; Liu, P.-Y.; Yang, C.; Shen, T.; Li, H.-H. In vitro anthocyanin induction and metabolite analysis in Malus spectabilis leaves under low nitrogen conditions. Hortic. Plant J. 2020, 6, 284–292. [Google Scholar]
- Shao, D.; Zhu, Q.H.; Liang, Q.; Wang, X.; Li, Y.; Sun, Y.; Zhang, X.; Liu, F.; Xue, F.; Sun, J. Transcriptome analysis reveals differences in anthocyanin accumulation in cotton (Gossypium hirsutum L.) induced by red and blue light. Front. Plant Sci. 2022, 13, 788828. [Google Scholar]
- Zhang, H.; Koes, R.; Shang, H.; Fu, Z.; Wang, L.; Dong, X.; Zhang, J.; Passeri, V.; Li, Y.; Jiang, H.; et al. Identification and functional analysis of three new anthocyanin R2R3-MYB genes in Petunia. Plant Direct 2019, 3, e00114. [Google Scholar] [CrossRef] [PubMed]
- Guan, L.; Dai, Z.; Wu, B.-H.; Wu, J.; Merlin, I.; Hilbert, G.; Renaud, C.; Gomes, E.; Edwards, E.; Li, S.-H. Anthocyanin biosynthe-sis is differentially regulated by light in the skin and flesh ofwhite-fleshed and teinturier grape berries. Planta 2016, 243, 23–41. [Google Scholar] [CrossRef] [PubMed]
- Wang, H. Signaling mechanisms of higher plant photoreceptors: A structure-function perspective. Curr. Top. Dev. Biol. 2005, 68, 227–261. [Google Scholar]
- Jenkins, G.I. The UV-B photoreceptor UVR8: From structure to physiology. Plant Cell 2014, 26, 21–37. [Google Scholar] [CrossRef]
- Moglich, A.; Yang, X.; Ayers, R.-A.; Moffat, K. Structure and function of plant photoreceptors. Annu. Rev. Plant Biol. 2010, 61, 21–47. [Google Scholar] [CrossRef]
- Tao, R.; Bai, S.; Ni, J.; Yang, Q.; Zhao, Y.; Teng, Y. The blue light signal transduction pathway is involved in anthocyanin accumulation in ‘Red Zaosu’ pear. Planta 2018, 248, 37–48. [Google Scholar] [CrossRef] [PubMed]
- Jiang, M.; Ren, L.; Lian, H.; Liu, Y.; Chen, H. Novel insight into the mechanism underlying light-controlled anthocyanin accumulation in eggplant (Solanum melongena L.). Plant Sci. 2016, 249, 46–58. [Google Scholar] [CrossRef] [PubMed]
- Liu, C.-C.; Chi, C.; Jin, L.-J.; Zhu, J.-H.; Yu, J.-Q.; Zhou, Y.-H. The bZip transcription factor HY5 mediates CRY1a-induced anthocyaninbiosynthesis in tomato. Plant Cell Environ. 2018, 41, 1762–1775. [Google Scholar] [CrossRef]
- Tholakalabavi, A.; Zwiazek, J.-J.; Thorpe, T.-A. Osmoti cally-stressed poplar cultures: Anthocyanin accumulation, deaminase activity, and solute composition. J. Plant Physiol. 1997, 151, 489–496. [Google Scholar] [CrossRef]
- Pasqua, G.; Monacelli, B.; Mulinacci, N.; Rinaldi, S.; Giaccherini, C.; Innocenti, M.; Vinceri, F.-F. The effect of growth regulators and sucrose on anthocyanin production in Camptotheca acuminata cell cultures. Plant Physiol. Biochem. 2005, 43, 293–298. [Google Scholar] [CrossRef]
- Solfanelli, C.; Poggi, A.; Loreti, E.; Alpi, A.; Perata, P. Sucrose-specific induction of the anthocyanin biosynthetic pathway in Arabidopsis. Plant Physiol. 2006, 140, 637–646. [Google Scholar]
- Hara, M.; Oki, K.; Hoshino, K.; Kuboi, T. Enhancement of anthocyanin biosynthesis by sugar in radish (Raphanus sativus) hypocotyls. Plant Sci. 2003, 164, 259–265. [Google Scholar] [CrossRef]
- Yin, R.; Messner, B.; Faus-Kessler, T.; Hoffmann, T.; Schwab, W.; Hajirezaei, M.; Heller, W.; Schffner, A.-R. Feedback inhibition of the general phenylpropanoid and flavonol biosynthetic pathways upon a compromised flavonol-3-O-glycosylation. J. Exp. Bot. 2012, 63, 2465–2478. [Google Scholar]
- Ntagkas, N.; de Vos, R.C.H.; Woltering, E.J.; Nicole, C.C.S.; Labrie, C.; Marcelis, L.F.M. Modulation of the tomato fruit metabolome by LED Light. Metabolites 2020, 10, 266. [Google Scholar] [CrossRef]
- Xu, F.; Cao, S.; Shi, L.; Chen, W.; Su, X.; Yang, Z. Blue light irradiation affects anthocyanin content and enzyme activities involved in postharvest strawberry fruit. J. Agric. Food Chem. 2014, 62, 4778–4783. [Google Scholar] [CrossRef] [PubMed]
- He, Y.; Chen, H.; Zhou, L.; Liu, Y.; Chen, H. Comparative transcription analysis of photosensitive and non-photosensitive eggplants to identify genes involved in dark regulated anthocyanin synthesis. BMC Genom. 2019, 20, 678. [Google Scholar]
- Francesca, Q.; Walter, V.; Arthur, K.; Spelt, C.; Mol, J.; Koes, R. PH4 of Petunia is an R2R3 MYB protein that activates vacuolar acidification through interactions with basic-helix-loop-helix transcription factors of the anthocyanin pathway. Plant Cell 2006, 181, 274–1291. [Google Scholar]
- Shi, L.; Cao, S.-F.; Chen, W.; Yang, Z.-F. Blue light induced anthocyanin accumulation and expression of associated genes in Chinese bayberry fruit. Sci. Hortic. 2014, 179, 98–102. [Google Scholar] [CrossRef]
- Wang, X.-T.; Dou, Y.-W.; Chen, X.-L.; Li, Y.-M.; Luan, H.; Li, Y. Effects of blue light on anthocyanin biosynthesis in postharvest fruit of purple sweet pepper at different ripening stages. Plant Physiol. J. 2022, 58, 1507–1518. [Google Scholar]
- Ahmad, M.; Jarillo, J.A.; Smirnova, O.; Cashmore, A.-R. The CRY1 blue light photoreceptor of Arabidopsis interacts with phytochrome A in vitro. Mol. Cell 1998, 1, 939–948. [Google Scholar] [CrossRef]
- Chaves, I.; Pokorny, R.; Byrdin, M.; Hoang, N.; Ritz, T.; Brettel, K.; Essen, L.O.; Horst, G.-T.-J.-V.-D.; Batschauer, A.; Ahmad, M. The cryp tochromes: Blue light photoreceptors in plants and animals. Annu. Rev. Plant Biol. 2010, 62, 335–364. [Google Scholar] [CrossRef]
- Waadt, R.; Seller, C.-A.; Hsu, P.-K.; Takahashi, Y.; Munemasa, S.; Schroeder, J.-I. Plant hormone regulation of abiotic stress responses. Mol. Cell. Biol. 2022, 23, 680–694. [Google Scholar]
- Siebeneichler, T.; Crizel, R.-L.; Camozatto, G.-H.; Paim, B.-T.; Messias, R.-D.; Rombaldi, C.-V.; Galli, V. The postharvest ripening of strawberry fruits induced by abscisic acid and sucrose differs from their in vivo ripening. Food Chem. 2020, 317, 126407. [Google Scholar] [CrossRef]
- Hung, K.; Cheng, D.-G.; Hsu, Y.-T.; Kao, C.-H. Abscisic acid-induced hydrogen peroxide is required for anthocyanin accumulation in leaves of rice seedlings. J. Plant Physiol. 2008, 165, 1280–1287. [Google Scholar] [CrossRef]
- An, J.-P.; Zhang, X.-W.; Liu, Y.-J.; Wang, X.-F.; You, C.-X.; Hao, Y.-J. ABI5 regulates ABA-induced anthocyanin biosynthesis by modulating the MYB1-bHLH3 complex in apple. J. Exp. Bot. 2021, 72, 1460–1472. [Google Scholar]
- Xu, D. COP1 and BBXs-HY5-mediated light signal transduction in plants. New Phytol. 2020, 228, 1748–1753. [Google Scholar] [CrossRef] [PubMed]
- Wang, Y.-L.; Wang, Y.-Q.; Song, Z.-Q.; Zhang, H.-Y. Repression of MYBL2 by both microRNA858a and HY5 leads to the activation of anthocyanin biosynthetic pathway in Arabidopsis. Mol. Plant 2019, 9, 1395–1405. [Google Scholar] [CrossRef] [PubMed]
- Ang, L.-H.; Chattopadhyay, S.; Wei, N.; Oyama, T.; Okada, K.; Batschauer, A.; Deng, X.-W. Molecular interaction between COP1 and HY5 defines a regulatory switch for light control of Arabidopsis development. Mol. Cell 1998, 1, 213–222. [Google Scholar] [CrossRef]
- Ang, L.-H.; Chattopadhyay, S.; Wei, N.; Oyama, T.; Okada, K.; Batschauer, A.; Deng, X.-W. The bZIP transcription factor MdHY5 regulates anthocyanin accumulation and nitrate assimilation in apple. Hortic. Res. 2017, 4, 17023. [Google Scholar]
- Zhao, Y.; Min, T.; Chen, M.; Wang, H.; Zhu, C.; Jin, R.; Allan, A.-C.; Lin-Wang, K.; Xu, C. The photomorphogenic transcription factor PpHY5 regulates anthocyanin accumulation in response to UVA and UVB irradiation. Front. Plant Sci. 2020, 11, 603178. [Google Scholar]
- Bai, S.; Tao, R.; Yin, L.; Ni, J.; Yang, Q.; Yan, X.; Yang, F.; Guo, X.; Li, H.; Teng, Y. Two B-box proteins, PpBBX18 and PpBBX21, antagonistically regulate anthocyanin biosynthesis via competitive association with Pyrus pyrifolia ELONGATED HYPOCOTYL 5 in the peel of pear fruit. Plant J. 2019, 100, 1208–1223. [Google Scholar] [CrossRef]
- Wang, Y.-Y.; Zhang, X.-D.; Zhao, Y.-R.; Yang, J.; He, Y.-Y.; Li, G.-C.; Ma, W.-R.; Huang, X.-L.; Su, J. Transcription factor PyHY5 binds to the promoters of PyWD40 and PyMYB10 and regulates its expression in red pear ‘Yunhongli No. 1’. Plant Physiol. Biochem. 2020, 154, 665–674. [Google Scholar] [CrossRef]
- Baudry, A.; Heim, M.-A.; Dubreucq, B.; Caboche, M.; Weisshaar, B.; Lepiniec, L. TT2, TT8, and TTG1 synergistically specify the expression of BANYULS and proanthocyanidin biosynthesis in Arabidopsis thaliana. Plant J. 2004, 39, 366–380. [Google Scholar] [CrossRef]
- Chen, J.-J.; Mei, S.; Hu, Y.-R. Abscisic acid induces anthocyanin synthesis in Arabidopsis thaliana seedlings. Guihaia 2020, 40, 1169–1180. [Google Scholar]
- Maier, A.; Schrader, A.; Kokkelink, L.; Falke, C.; Welter, B.; Iniesto, E.; Rubio, V.; Uhrig, J.-F.; Hulskamp, M.; Hoecker, U. Light and the E3 ubiquitin ligase COP1/SPA control the protein stability of the MYB transcription factors PAP1 and PAP2 involved in anthocyanin accumulation in Arabidopsis. Plant J. 2013, 74, 638–651. [Google Scholar] [CrossRef] [PubMed]
- Li, Y.-Y.; Mao, K.; Zhao, C.; Zhao, X.-Y.; Zhang, H.-L.; Shu, H.-R.; Hao, Y.-J. MdCOP1 ubiquitin E3 ligases interact with MdMYB1 to regulate light-induced anthocyanin biosynthesis and red fruit coloration in apple. Plant Physiol. 2012, 160, 1011–1022. [Google Scholar] [CrossRef] [PubMed]









| Samples | Clean Reads | Clean Bases (Gb) | Q20 (%) | Q30 (%) | GC Content (%) |
|---|---|---|---|---|---|
| W(−S)3d-1 | 24,159,442 | 7.23 | 97.65 | 93.61 | 42.86 |
| W(−S)3d-2 | 21,728,052 | 6.50 | 98.00 | 94.39 | 42.96 |
| W(−S)3d-3 | 20,227,658 | 6.05 | 97.83 | 94.03 | 42.75 |
| B(−S)3d-1 | 28,569,810 | 8.55 | 98.07 | 94.62 | 43.35 |
| B(−S)3d-2 | 21,464,668 | 6.42 | 97.94 | 94.31 | 42.81 |
| B(−S)3d-3 | 21,453,863 | 6.4 | 97.88 | 94.21 | 42.91 |
| W(+S)3d-1 | 21,418,743 | 4.41 | 97.61 | 93.47 | 42.78 |
| W(+S)3d-2 | 22,778,765 | 6.81 | 97.27 | 92.55 | 43.01 |
| W(+S)3d-3 | 26,353,973 | 7.88 | 97.92 | 94.20 | 42.95 |
| B(+S)3d-1 | 24,735,098 | 7.40 | 98.04 | 94.55 | 42.76 |
| B(+S)3d-2 | 22,170,577 | 6.64 | 98.04 | 94.47 | 42.67 |
| B(+S)3d-3 | 21,398,823 | 6.40 | 97.86 | 94.09 | 42.60 |
| Key Cis-Acting Elements | Sequence | Number | Function |
|---|---|---|---|
| GT1-motif | GGTTAA | 6 | light responsive element |
| Box 4 | ATTAAT | 6 | part of a conserved DNA module involved in light responsiveness |
| G-box | TACGTG | 6 | cis-acting regulatory element involved in light responsiveness |
| G-Box | CACGTT | 6 | cis-acting regulatory element involved in light responsiveness |
| TCT-motif | TCTTAC | 6 | part of a light responsive element |
| GA-motif | ATAGATAA | 8 | part of a light responsive element |
| MRE | AACCTAA | 7 | MYB binding site involved in light responsiveness |
| ABRE | ACGTG | 5 | cis-acting element involved in the abscisic acid responsiveness |
| P-box | CCTTTTG | 7 | gibberellin-responsive element |
| MBS | CAACTG | 6 | MYB binding site involved in drought-inducibility |
| Key Cis-Acting Elements | Sequence | Number | Function |
|---|---|---|---|
| G-box | TACGTG | 6 | cis-acting regulatory element involved in light responsiveness |
| LAMP-element | CTTTATCA | 8 | part of a light responsive element |
| TCT-motif | TCTTAC | 7 | part of a light responsive element |
| LTR | CCGAAA | 6 | cis-acting element involved in low-temperature responsiveness |
| MBS | CAACTG | 6 | MYB binding site involved in drought-inducibility |
| CGTCA-motif | CGTCA | 5 | cis-acting regulatory element involved in the MeJA-responsiveness |
| TGACG-motif | TGACG | 5 | cis-acting regulatory element involved in the MeJA-responsiveness |
| ABRE | ACGTG | 5 | cis-acting element involved in the abscisic acid responsiveness |
| TC-rich repeats | GTTTTCTTAC | 10 | cis-acting element involved in defense and stress responsiveness |
Disclaimer/Publisher’s Note: The statements, opinions and data contained in all publications are solely those of the individual author(s) and contributor(s) and not of MDPI and/or the editor(s). MDPI and/or the editor(s) disclaim responsibility for any injury to people or property resulting from any ideas, methods, instructions or products referred to in the content. |
© 2023 by the authors. Licensee MDPI, Basel, Switzerland. This article is an open access article distributed under the terms and conditions of the Creative Commons Attribution (CC BY) license (https://creativecommons.org/licenses/by/4.0/).
Share and Cite
Zeng, H.; Zheng, T.; Peng, X.; Tang, Q.; Xu, H.; Chen, M. Transcriptomic and Targeted Metabolomics Analysis of Detached Lycium ruthenicum Leaves Reveals Mechanisms of Anthocyanin Biosynthesis Induction through Light Quality and Sucrose Treatments. Metabolites 2023, 13, 1004. https://doi.org/10.3390/metabo13091004
Zeng H, Zheng T, Peng X, Tang Q, Xu H, Chen M. Transcriptomic and Targeted Metabolomics Analysis of Detached Lycium ruthenicum Leaves Reveals Mechanisms of Anthocyanin Biosynthesis Induction through Light Quality and Sucrose Treatments. Metabolites. 2023; 13(9):1004. https://doi.org/10.3390/metabo13091004
Chicago/Turabian StyleZeng, Haitao, Tao Zheng, Xue Peng, Qi Tang, Hao Xu, and Mengjiao Chen. 2023. "Transcriptomic and Targeted Metabolomics Analysis of Detached Lycium ruthenicum Leaves Reveals Mechanisms of Anthocyanin Biosynthesis Induction through Light Quality and Sucrose Treatments" Metabolites 13, no. 9: 1004. https://doi.org/10.3390/metabo13091004
APA StyleZeng, H., Zheng, T., Peng, X., Tang, Q., Xu, H., & Chen, M. (2023). Transcriptomic and Targeted Metabolomics Analysis of Detached Lycium ruthenicum Leaves Reveals Mechanisms of Anthocyanin Biosynthesis Induction through Light Quality and Sucrose Treatments. Metabolites, 13(9), 1004. https://doi.org/10.3390/metabo13091004

