Analysis of Metabolites and Metabolic Pathways of Three Chinese Jujube Cultivar
Abstract
1. Introduction
2. Materials and Methods
2.1. Samples and Reagents
2.2. UPLC and ESI-Q TRAP-MS/MS Conditions
2.3. Qualitative and Quantitative Analyses of the Constituent Compounds in Jujube Fruit
2.4. Untargeted Metabolomics Analysis
2.5. Data Analysis
3. Results
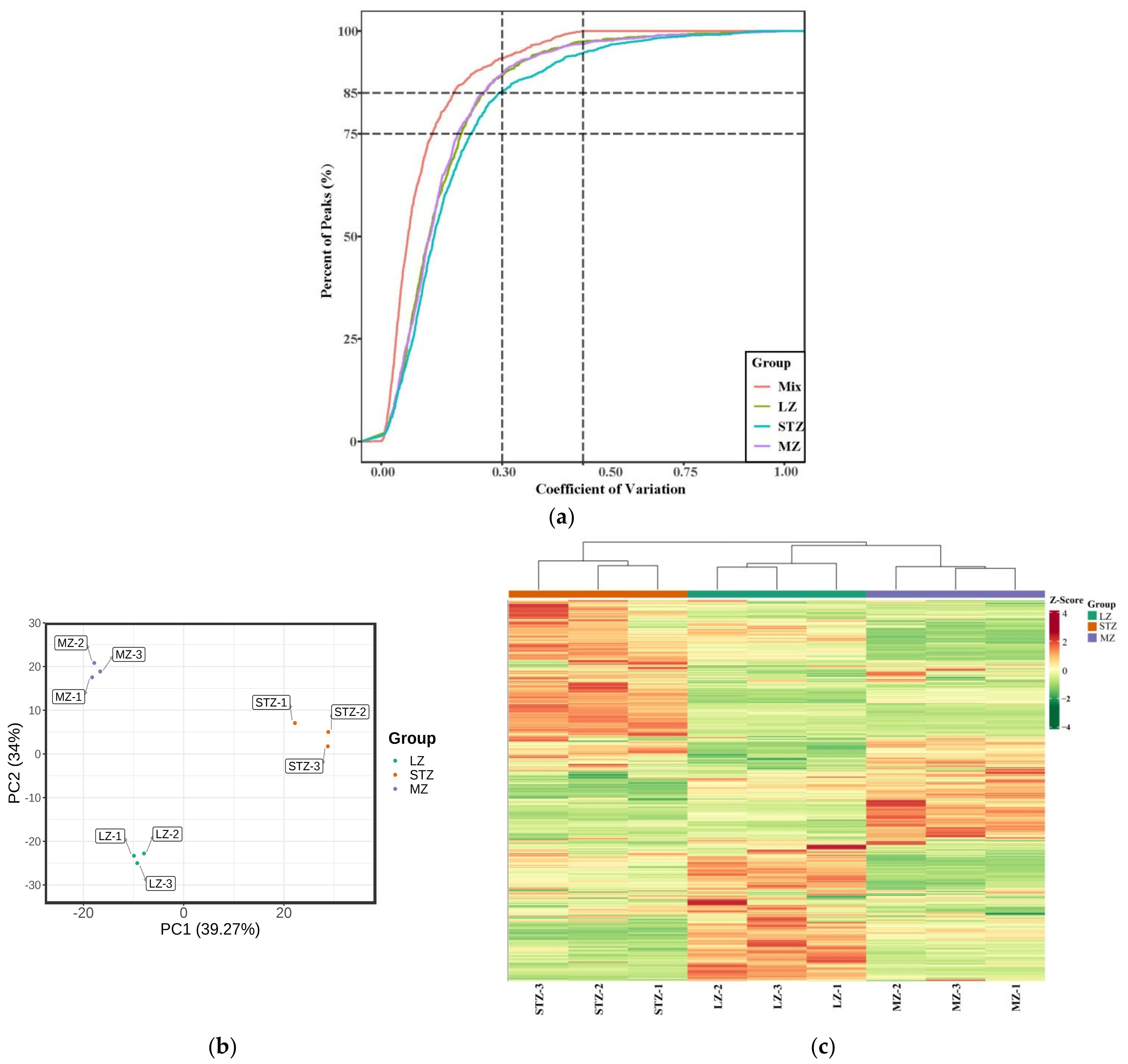
3.1. Metabolism Analysis Based on PCA and HCA Analysis of Jujube Fruit from LZ, STZ, and MZ
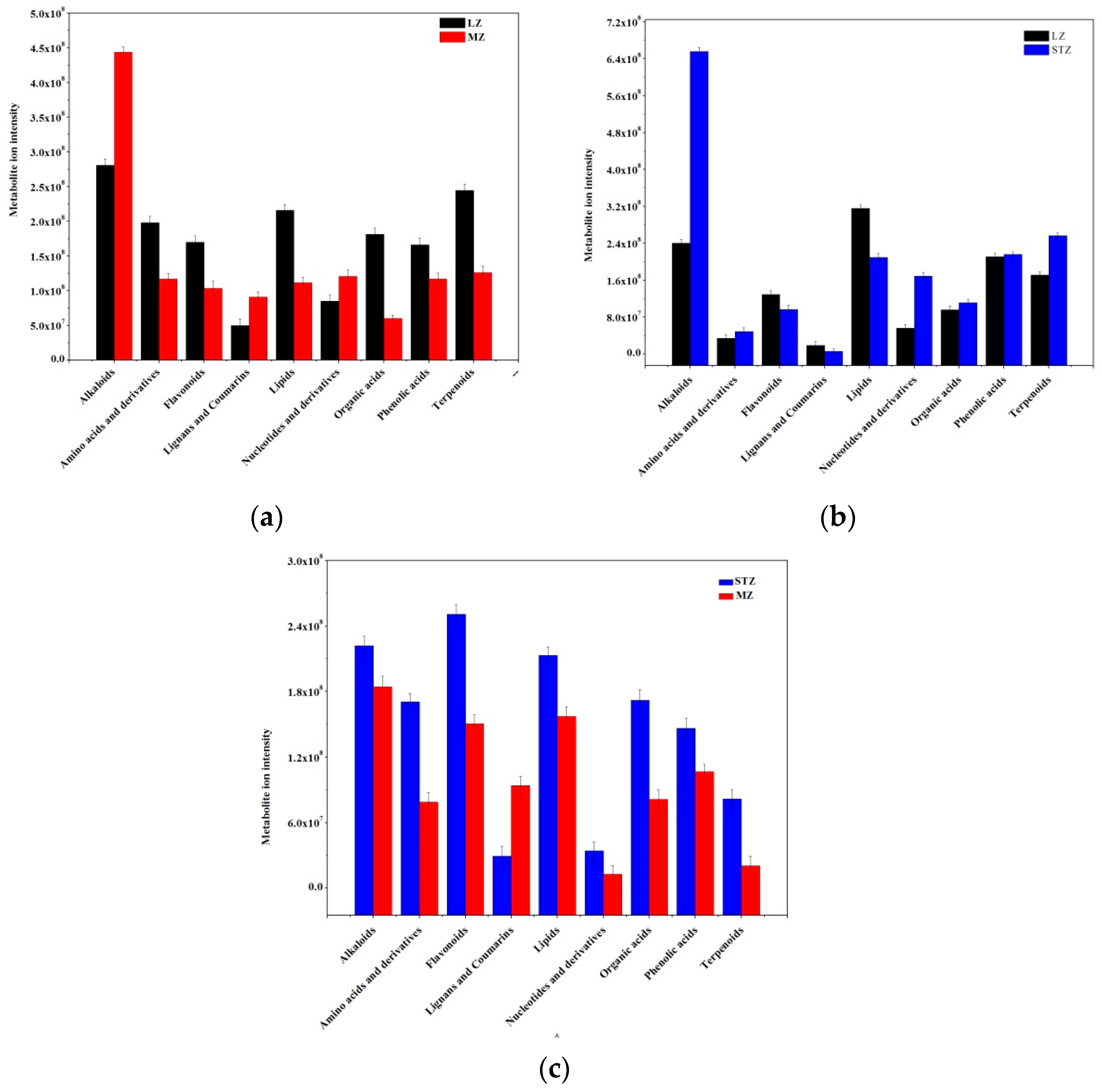
3.2. Differential Metabolite Screening in the Jujube Fruit of LZ, STZ, and MZ
3.3. Analysis of Unique Differential Metabolites
3.4. Differential Metabolite Pathway Analysis
4. Discussion
5. Conclusions
Supplementary Materials
Author Contributions
Funding
Institutional Review Board Statement
Informed Consent Statement
Data Availability Statement
Conflicts of Interest
References
- Wang, M.; Gao, Q.-H.; Shen, J.; Wang, X.-Q.; Ji, X.-L. The jujube (Ziziphus jujuba Mill.) fruit: A review of current knowledge of fruit composition and health benefits. Chin. Dates 2016, 61, 53–82. [Google Scholar]
- Liu, M.; Zhao, Z. Germplasm resources and production of jujube in China. In Proceedings of the I International Jujube Symposium 840, Baoding, China, 25 September 2008; pp. 25–32. [Google Scholar]
- Li, J.-W.; Fan, L.-P.; Ding, S.-D.; Ding, X.-L. Nutritional composition of five cultivars of Chinese jujube. Food Chem. 2007, 103, 454–460. [Google Scholar] [CrossRef]
- Pareek, S. Nutritional composition of jujube fruit. Emir. J. Food Agric. 2013, 25, 463–470. [Google Scholar] [CrossRef]
- Li, J.-W.; Ding, S.-D.; Ding, X.-L. Comparison of antioxidant capacities of extracts from five cultivars of Chinese jujube. Process Biochem. 2005, 40, 3607–3613. [Google Scholar] [CrossRef]
- Francisca, H.; Noguera-Artiaga, L.; Francisco, B. Physico-chemical, nutritional, and volatile composition and sensory profile of Spanish jujube (Ziziphus jujuba Mill.) fruits. J. Sci. Food Agr. 2016, 96, 2682–2691. [Google Scholar]
- Liu, M. Chinese jujube: Botany and horticulture. Hortic. Rev. 2010, 32, 229–298. [Google Scholar]
- Wojdyło, A.; Carbonell-Barrachina, Á.A.; Legua, P.; Hernández, F. Phenolic composition, ascorbic acid content, and antioxidant capacity of Spanish jujube (Ziziphus jujube Mill.) fruits. Food Chem. 2016, 201, 307–314. [Google Scholar] [CrossRef]
- Vahedi, F.; Fathi Najafi, M.; Bozari, K. Evaluation of inhibitory effect and apoptosis induction of Zyzyphus Jujube on tumor cell lines, an in vitro preliminary study. Cytotechnology 2008, 56, 105–111. [Google Scholar] [CrossRef] [PubMed]
- Wang, B.-N.; Liu, H.F.; Zheng, J.B.; Fan, M.T.; Cao, W. Distribution of phenolic acids in different tissues of jujube and their antioxidant activity. J. Agric. Food Chem. 2011, 59, 1288–1292. [Google Scholar] [CrossRef]
- Zhao, H.-X.; Zhang, H.-S.; Yang, S.-F. Phenolic compounds and its antioxidant activities in ethanolic extracts from seven cultivars of Chinese jujube. Food Sci. Hum. Wellness 2014, 3, 183–190. [Google Scholar] [CrossRef]
- Wu, C.S.; Gao, Q.H.; Guo, X.D.; Yu, J.G.; Min, W. Effect of ripening stage on physicochemical properties and antioxidant profiles of a promising table fruit ‘pear-jujube’ (Zizyphus jujuba Mill.). Sci. Hortic. 2012, 148, 177–184. [Google Scholar] [CrossRef]
- Ye, S.; Peng, B.; Liu, T. Effects of organic fertilizers on growth characteristics and fruit quality in Pear-jujube in the Loess Plateau. Sci. Rep. 2022, 12, 13372. [Google Scholar] [CrossRef]
- Zhang, L.; Liu, X.; Wang, Y.; Liu, G.; Cheng, H. In vitro antioxidative and immunological activities of polysaccharides from Zizyphus Jujuba cv. Muzao. Int. J. Biol. Macromol. 2017, 95, 1119–1125. [Google Scholar] [CrossRef]
- Zhang, C.; Bian, Y.; Hou, S.; Li, X. Sugar transport played a more important role than sugar biosynthesis in fruit sugar accumulation during Chinese jujube domestication. Planta 2018, 248, 1187–1199. [Google Scholar] [CrossRef]
- Song, J.; Bi, J.; Chen, Q.; Wu, X.; Lyu, Y.; Meng, X. Assessment of sugar content, fatty acids, free amino acids, and volatile profiles in jujube fruits at different ripening stages. Food Chem. 2019, 270, 344–352. [Google Scholar] [CrossRef]
- Wang, B.; Liu, L.; Huang, Q.; Luo, Y. Quantitative assessment of phenolic acids, flavonoids and antioxidant activities of sixteen jujube cultivars from China. Plant Foods Hum. Nutr. 2020, 75, 154–160. [Google Scholar] [CrossRef]
- Yamamoto, K.; Shibahara, A.; Nakayama, T.; Kajimoto, G. Distribution of n-5 Monounsaturated Fatty Acids in Jujube Fruit. J. Jpn. Oil Chem. Soc. 1991, 40, 121–125. [Google Scholar] [CrossRef]
- Zhang, A.; Sun, H.; Wang, P.; Han, Y.; Wang, X. Modern analytical techniques in metabolomics analysis. Analyst 2012, 137, 293–300. [Google Scholar] [CrossRef] [PubMed]
- Idle, J.R.; Gonzalez, F.J. Metabolomics. Cell Metab. 2007, 6, 348–351. [Google Scholar] [CrossRef] [PubMed]
- Goodacre, R. Metabolomics of a superorganism. J. Nutr. 2007, 137, 259S–266S. [Google Scholar] [CrossRef]
- Worley, B.; Powers, R. Multivariate analysis in metabolomics. Curr. Metab. 2013, 1, 92–107. [Google Scholar]
- Dettmer, K.; Aronov, P.A.; Hammock, B.D. Mass spectrometry-based metabolomics. Mass Spectrom. Rev. 2007, 26, 51–78. [Google Scholar] [PubMed]
- Yadav, M.; Gupta, P.; Seth, C.S. Foliar application of α-lipoic acid attenuates cadmium toxicity on photosynthetic pigments and nitrogen metabolism in Solanum lycopersicum L. Acta Physiol. Plant. 2022, 44, 112. [Google Scholar] [CrossRef]
- Kumar, D.; Seth, C.S. Photosynthesis, lipid peroxidation, and antioxidative responses of Helianthus annuus L. against chromium (VI) accumulation. Int. J. Phytoremed. 2022, 24, 590–599. [Google Scholar]
- Cong, J.; Xin, L.; Jinhong, G.; SUN, Q.; Xiaopeng, Z.; Qiang, W.; Jinian, H. Metabolomic Analysis of Differences in Chemical Composition of Peanut Skins with Different Colors. Food Sci. 2019, 40, 46–51. [Google Scholar]
- Hongrui, Z.; Jiukai, Z.; Jianxun, H.; Ranran, X.; Lei, Z.; Ying, C. Identification of Geographical Origin Maca Based on Metabolomics. Food Sci. 2019, 40, 217–226. [Google Scholar] [CrossRef]
- Dan, C.; Yanni, Z.; Jiakun, P.; Jianjian, G.; Zhi, L.; Xuefeng, C.; Changfeng, Z.; Weidong, D. Chemical Composition Profiling of Sun-Dried Black Tea of Different Ages Based on Metabolomics Approach. Food Sci. 2022, 43, 150–159. [Google Scholar] [CrossRef]
- Marsilio, S.; Chow, B.; Hill, S.L.; Ackermann, M.R.; Estep, J.S.; Sarawichitr, B.; Pilla, R.; Lidbury, J.A.; Steiner, J.M.; Suchodolski, J.S. Untargeted metabolomic analysis in cats with naturally occurring inflammatory bowel disease and alimentary small cell lymphoma. Nat. Publ. Group 2021, 11, 9198. [Google Scholar] [CrossRef]
- Tan, D.; Ma, A.; Wang, S.; Zhang, Q.; Jia, M.; Kamal-Eldin, A.; Wu, H.; Chen, G. Effects of the Oxygen Content and Light Intensity on Milk Photooxidation Using Untargeted Metabolomic Analysis. J. Agric. Food Chem. 2021, 69, 7488–7497. [Google Scholar] [CrossRef]
- Aguilan, J.T.; Kulej, K.; Sidoli, S. Guide for protein fold change and p-value calculation for non-experts in proteomics. Mol. Omics 2020, 16, 573–582. [Google Scholar] [CrossRef]
- Wilson, D.; Holt, A.B.; Netoff, T.I.; Moehlis, J. Optimal entrainment of heterogeneous noisy neurons. Front. Neurosci. 2015, 9, 192. [Google Scholar] [CrossRef] [PubMed]
- Wang, L.; Fu, H.; Wang, W.; Wang, Y.; Zheng, F.; Ni, H.; Chen, F. Analysis of reducing sugars, organic acids and minerals in 15 cultivars of jujube (Ziziphus jujuba mill.) fruits in China. J. Food Compos. Anal. 2018, 73, 10–16. [Google Scholar]
- Li, S.; Chen, Y.; Duan, Y.; Zhao, Y.; Zhang, D.; Zang, L.; Ya, H. Widely Targeted Metabolomics Analysis of Different Parts of Salsola collina Pall. Molecules 2021, 26, 1126. [Google Scholar] [CrossRef] [PubMed]
- Yan, N.; Du, Y.; Liu, X.; Chu, M.; Shi, J.; Zhang, H.; Liu, Y.; Zhang, Z. A comparative UHPLC-QqQ-MS-based metabolomics approach for evaluating Chinese and North American wild rice. Food Chem. 2019, 275, 618–627. [Google Scholar] [CrossRef]
- Feng, Z.; Gao, Z.; Jiao, X.; Shi, J.; Wang, R. Widely targeted metabolomic analysis of active compounds at different maturity stages of ‘Hupingzao’jujube. J. Food Compos. Anal. 2020, 88, 103417. [Google Scholar]
- Zhang, Q.; Wang, L.; Liu, Z.; Zhao, Z.; Zhao, J.; Wang, Z.; Zhou, G.; Liua, P.; Liua, M. Transcriptome and metabolome profiling unveil the mechanisms of Ziziphus jujuba Mill. peel coloration. Food Chem. 2020, 312, 125903. [Google Scholar] [CrossRef]
- Shi, Q.; Zhang, Z.; Su, J.; Zhou, J.; Li, X. Comparative Analysis of Pigments, Phenolics, and Antioxidant Activity of Chinese Jujube (Ziziphus jujuba Mill.) during Fruit Development. Molecules 2018, 23, 1917. [Google Scholar] [CrossRef]
- Shi, X.; Chen, Q.; Liu, S.; Wang, J.; Peng, D.; Kong, L. Combining targeted metabolite analyses and transcriptomics to reveal the specific chemical composition and associated genes in the incompatible soybean variety PI437654 infected with soybean cyst nematode HG1.2.3.5.7. BMC Plant Biol. 2021, 21, 217. [Google Scholar] [CrossRef]
- Zhou, Y.; Men, L.; Sun, Y.; Wei, M.; Fan, X. Pharmacodynamic effects and molecular mechanisms of lignans from Schisandra chinensis Turcz. (Baill.), a current review. Eur. J. Pharmacol. 2021, 892, 173796. [Google Scholar] [CrossRef]
- Li, S.; Mu, B.; Wang, X.; Wang, A. Recent researches on natural pigments stabilized by clay minerals: A review. Dye. Pigment. 2021, 190, 109322. [Google Scholar] [CrossRef]
- Grimble, G.K.; Westwood, O.M. Nutrition and Immunology: Principles and Practice; Humana Press: New York, NY, USA, 2000; pp. 135–144. [Google Scholar]
- Rashwan, A.K.; Karim, N.; Shishir, M.R.I.; Bao, T.; Lu, Y.; Chen, W. Jujube fruit: A potential nutritious fruit for the development of functional food products. J. Funct. Foods 2020, 75, 104205. [Google Scholar]
- Shahrajabian, M.H.; Khoshkharam, M.; Zandi, P.; Sun, W.; Cheng, Q. Jujube, a super-fruit in traditional Chinese medicine, heading for modern pharmacological science. J. Med. Plants Stud. 2019, 7, 173–178. [Google Scholar]
- Guo, Y.; Ni, Y.; Kokot, S. Evaluation of chemical components and properties of the jujube fruit using near infrared spectroscopy and chemometrics. Spectrochim. Acta Part A: Mol. Biomol. Spectrosc. 2016, 153, 79–86. [Google Scholar] [CrossRef] [PubMed]
- Koley, T.K.; Kaur, C.; Nagal, S.; Walia, S.; Jaggi, S. Antioxidant activity and phenolic content in genotypes of Indian jujube (Zizyphus mauritiana Lamk.). Arab. J. Chem. 2016, 9, S1044–S1052. [Google Scholar] [CrossRef]
- Koszelak, S.N.; van der Helm, D. N-acetyl-L-tyrosine. Acta Crystallographica Section B: Structural Crystallography and Crystal Chemistry 1981, 37, 1122–1124. [Google Scholar] [CrossRef]
- Li, J.; Hossain, M.S.; Ma, H.; Yang, Q.; Gong, X.; Yang, P.; Feng, B. Comparative metabolomics reveals differences in flavonoid metabolites among different coloured buckwheat flowers. J. Food Compos. Anal. 2020, 85, 103335. [Google Scholar]
- Kumar, D.; Dhankher, O.P.; Tripathi, R.D.; Seth, C.S. Titanium dioxide nanoparticles potentially regulate the mechanism(s) for photosynthetic attributes, genotoxicity, antioxidants defense machinery, and phytochelatins synthesis in relation to hexavalent chromium toxicity in Helianthus annuus L. J. Hazard Mater 2023, 454, 131418. [Google Scholar] [CrossRef]




| Class | Number of Compounds | Class | Number of Compounds |
|---|---|---|---|
| Alkaloids | 86 | Organic acids | 83 |
| Amino acids and derivatives | 95 | Phenolic acids | 136 |
| Flavonoids | 195 | Tannins | 13 |
| Lignans and Coumarins | 26 | Others | 111 |
| Lipids | 147 |
Disclaimer/Publisher’s Note: The statements, opinions and data contained in all publications are solely those of the individual author(s) and contributor(s) and not of MDPI and/or the editor(s). MDPI and/or the editor(s) disclaim responsibility for any injury to people or property resulting from any ideas, methods, instructions or products referred to in the content. |
© 2023 by the authors. Licensee MDPI, Basel, Switzerland. This article is an open access article distributed under the terms and conditions of the Creative Commons Attribution (CC BY) license (https://creativecommons.org/licenses/by/4.0/).
Share and Cite
Liu, H.; Yuan, M.; Liu, H.; Wang, L.; Zhao, X. Analysis of Metabolites and Metabolic Pathways of Three Chinese Jujube Cultivar. Metabolites 2023, 13, 714. https://doi.org/10.3390/metabo13060714
Liu H, Yuan M, Liu H, Wang L, Zhao X. Analysis of Metabolites and Metabolic Pathways of Three Chinese Jujube Cultivar. Metabolites. 2023; 13(6):714. https://doi.org/10.3390/metabo13060714
Chicago/Turabian StyleLiu, Hongxia, Mengyao Yuan, Hui Liu, Lefei Wang, and Xusheng Zhao. 2023. "Analysis of Metabolites and Metabolic Pathways of Three Chinese Jujube Cultivar" Metabolites 13, no. 6: 714. https://doi.org/10.3390/metabo13060714
APA StyleLiu, H., Yuan, M., Liu, H., Wang, L., & Zhao, X. (2023). Analysis of Metabolites and Metabolic Pathways of Three Chinese Jujube Cultivar. Metabolites, 13(6), 714. https://doi.org/10.3390/metabo13060714
