VenoMS—A Website for the Low Molecular Mass Compounds in Spider Venoms
Abstract
1. Introduction
2. Results
2.1. The Website
2.1.1. Data Curation
2.1.2. Levels of Reliability of Data and Structure Identification
- S-1
- Structure confirmed with the synthesis of reference material and analyzed with state-of-the-art analytical methods.
- S-2
- Structure elucidated from NMR data obtained from collected venom.
- S-3
- Structure elucidated from the interpretation of MS/MS data.
- S-4
- Structure deduced from other analytical techniques such as full scan MS data (FS-MS), fast-atom bombardment (FAB), UV absorption, and/or amino acid analysis.
- S-5
- Unknown, nonconfirmed structure. The compound VdTX1, for example, has only been described as an HPLC peak with retention time (Rt) 22.2 min, with a mass of mass-to-charge ratio (m/z) 729.406, and with a reversible neuronal blockade activity [31].
- C-1
- MS/MS data acquired with the standardized analytical method (SAM2020) published on www.venoms.ch (“Analytical tools” > “Analytical method”) available.
- C-2
- Link to MS/MS data acquired with a different analytical method available.
- C-3
- No recorded MS/MS spectrum available. The mass of potential fragment ions generated by the fragment ion calculator (FRIOC) for polyamine derivatives (see below) are displayed.
- C-4
- No recorded MS/MS spectrum nor generated fragment ions available, e.g., the neuroactive glyconucleoside disulfate HF-7 [34].
2.1.3. Fragment Ion Calculator (FRIOC) for Polyamine Toxins
2.1.4. Standardized Analytical Method (SAM2020)
3. Discussion
3.1. Functionalities of the Website
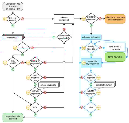
3.2. Identification of Individual Compounds—General Workflow
3.3. Examples of Compound Identification
3.3.1. Identification of a Known Acylpolyamine (Confidence Level S-1) with Available MS/MS Reference Spectrum (Comparison Level C-1)
- Q1.
- Searching the database with the chemical formula C23H40N6O yielded four hits, IndAc3334, IndAc3343, IndAc3433, and IndAc4333. All four toxins have been previously described in the venom of A. aperta.
- Q2.
- The Rt values for IndAc3334 (7.59 min), IndAc3343 (7.64 min), and IndAc3433 (7.82 min) deviated significantly from the observed 8.89 min, and the respective compounds were, therefore, excluded. Only the Rt value for IndAc4333 (9.00 min) was within the accepted range of 8.89 ± 0.18 min and this compound was, therefore, taken to the next step.
- Q3.
- The MS/MS spectrum of the analyte perfectly matched the spectrum of synthetic IndAc4333 stored in venoMS (Figure 7). The alleged compound was thus unambiguously identified as IndAc4333.
3.3.2. Identification of a Known Acylpolyamine (Confidence Level S-1) without a Reference MS/MS Spectrum (Comparison Level C-3)
- Q1.
- The database search using the chemical formula of the nonprotonated structure (C27H48N6O3) delivered no hit. The alternative query, searching for a charged precursor ion P+ = m/z 505 revealed a single hit: 4-OH-IndAc3(OH)335(NMe3)+.
- Q2.
- This singly charged acylpolyamine had previously been described as a component of the venom of A. aperta, and its structure was confirmed by synthesis [38]. However, this compound has never been analyzed before with the standardized method. Therefore, venoMS offered no Rt value for this compound to be compared.
- Q3.
- The venoMS did not contain any reference MS/MS spectrum for the proposed structure at the time of its analysis.
- Q4.
- The proposed structure 4-OH-IndAc3(OH)335(NMe3)+ corresponds to an acylpolyamine and can be further scrutinized.
- Q5.
- For polyamine toxin included in the database that have no reference MS/MS spectrum, venoMS provides a table with potential fragment ions related to the proposed structural moieties that were calculated by FRIOC. Consequently, the recorded MS/MS spectrum (Figure 8, top) was compared to the calculated fragment ions. The ions M+ (m/z 505.38680, 1.44 ppm), a’ (m/z 146.06041, 2.53 ppm), a1 (m/z 231.11341, 2.64 ppm), a2 (m/z 304.16639, 2.70 ppm), a3 (m/z 361.22422, 2.21 ppm), and a4 (m/z 446.31402, 3.25 ppm) matched well with the ion masses provided by FRIOC. Although none of the other calculated fragment ions were observed (dashed lines in Figure 8, bottom), the presence of the a-type fragment ions is a strong argument for the proposed polyamine toxin.
- Q6.
- Screening the database for acylpolyamines with an identical polyamine backbone (3(OH)335(NMe3)) revealed that the only structurally related entry was IndAc3(OH)335(NMe3)+. This compound was found in the venom of A. aperta and its structure was verified at a level S-1, meaning by synthesis. [38]. However, at the time of the analysis, the database did not contain any MS/MS spectrum for IndAc3(OH)335(NMe3)+ that could have been used for comparison (comparability level C-3).
- Q7.
- Finally, on-column hydrogen/deuterium (H/D) exchange LC-MS revealed the presence of six exchangeable H-atoms in the examined compound (Figure 9, top), eliminating the possibility of the presence of a dimethylammonium tail and an additional methylene group within the polyamine backbone. It can, therefore, be concluded that the structure of the investigated venom component corresponds to 4-OH-IndAc3(OH)335(NMe3)+.
3.3.3. Structure Elucidation of an Unknown Acylpolyamine (Confidence Level S-3, Comparison Level C-3)
4. Materials and Methods
4.1. VenoMS Website
4.2. Fragment Ion Calculator (FRIOC) for Polyamine Derivatives
4.3. UHPLC-HR-ESI-MS and MS/MS Method
5. Conclusions
Supplementary Materials
Author Contributions
Funding
Conflicts of Interest
References
- Da Silva, R.R.; Dorrestein, P.C.; Quinn, R.A. Illuminating the dark matter in metabolomics. Proc. Natl. Acad. Sci. USA 2015, 112, 12549–12550. [Google Scholar] [CrossRef] [PubMed]
- Schäfer, A.; Benz, H.; Fiedler, W.; Guggisberg, A.; Bienz, S.; Hesse, M. Polyamine toxins from spiders and wasps. In The Alkaloids; Cordell, G.A., Brossi, A., Eds.; Elsevier: New York, NY, USA, 1994; Volume 45, pp. 1–125. [Google Scholar] [CrossRef]
- Xiong, X.; Strømgaard, K. Polyamine toxins from spiders and wasps. In Polyamines; Kusano, T., Suzuki, H., Eds.; Springer: Tokyo, Japan, 2015; pp. 201–214. [Google Scholar] [CrossRef]
- Kuhn-Nentwig, L.; Stöcklin, R.; Nentwig, W. Venom composition and strategies in spiders. Is everything possible? In Advances in Insect Physiology; Casas, J., Ed.; Elsevier: New York, NY, USA, 2011; Volume 40, pp. 1–86. [Google Scholar] [CrossRef]
- Olsen, C.A.; Kristensen, A.S.; Strømgaard, K. Small molecules from spiders used as chemical probes. Angew. Chem.-Int. Ed. 2011, 50, 11296–11311. [Google Scholar] [CrossRef] [PubMed]
- Estrada, G.; Villegas, E.; Corzo, G. Spider venoms: A rich source of acylpolyamines and peptides as new leads for CNS drugs. Nat. Prod. Rep. 2007, 24, 145–161. [Google Scholar] [CrossRef] [PubMed]
- Chesnov, S.; Bigler, L.; Hesse, M. The acylpolyamines from the venom of the spider Agelenopsis aperta. Helv. Chim. Acta 2001, 84, 2178–2197. [Google Scholar] [CrossRef]
- Chesnov, S.; Bigler, L.; Hesse, M. The spider Paracoelotes birulai: Detection and structure elucidation of new acylpolyamines by on-line coupled HPLC-APCI-MS and HPLC-APCI-MS/MS. Helv. Chim. Acta 2000, 83, 3295–3305. [Google Scholar] [CrossRef]
- Eichenberger, S.; Bigler, L.; Bienz, S. Structure elucidation of polyamine toxins in the venom of the spider Larinioides folium. Chim. Int. J. Chem. 2007, 61, 161–164. [Google Scholar] [CrossRef][Green Version]
- Eichenberger, S.; Méret, M.; Bienz, S.; Bigler, L. Decomposition of N-hydroxylated compounds during atmospheric pressure chemical ionization. J. Mass Spectrom. 2010, 45, 190–197. [Google Scholar] [CrossRef]
- Manov, N.; Tzouros, M.; Chesnov, S.; Bigler, L.; Bienz, S. Solid-phase synthesis of polyamine spider toxins and correlation with the natural products by HPLC-MS/MS. Helv. Chim. Acta 2002, 85, 2827–2846. [Google Scholar] [CrossRef]
- Manov, N.; Tzouros, M.; Bigler, L.; Bienz, S. Solid-phase synthesis of 15N-labeled acylpentamines as reference compounds for the MS/MS investigation of spider toxins. Tetrahedron 2004, 60, 2387–2391. [Google Scholar] [CrossRef]
- Pauli, D.; Bienz, S. Regioselective solid-phase synthesis of N-mono-hydroxylated and N-mono-methylated acylpolyamine spider toxins using an 2-(ortho-nitrophenyl)ethanal-modified resin. Org. Biomol. Chem. 2015, 13, 4473–4485. [Google Scholar] [CrossRef]
- Tzouros, M.; Manov, N.; Bienz, S.; Bigler, L. Tandem mass spectrometric investigation of acylpolyamines of spider venoms and their 15N-labeled derivatives. J. Am. Soc. Mass Spectrom. 2004, 15, 1636–1643. [Google Scholar] [CrossRef] [PubMed]
- Tzouros, M.; Chesnov, S.; Bigler, L.; Bienz, S. A template approach for the characterization of linear polyamines and derivatives in spider venom. Eur. J. Mass Spectrom. 2013, 19, 57–69. [Google Scholar] [CrossRef] [PubMed]
- Klupczynska, A.; Pawlak, M.; Kokot, Z.; Matysiak, J. Application of metabolomic tools for studying low molecular-weight fraction of animal venoms and poisons. Toxins 2018, 10, 306. [Google Scholar] [CrossRef] [PubMed]
- Pineda, S.S.; Chaumeil, P.-A.; Kunert, A.; Kaas, Q.; Thang, M.W.C.; Le, L.; Nuhn, M.; Herzig, V.; Saez, N.J.; Cristofori-Armstrong, B.; et al. ArachnoServer 3.0: An online resource for automated discovery, analysis and annotation of spider toxins. Bioinformatics 2018, 34, 1074–1076. [Google Scholar] [CrossRef]
- Hugo. Available online: https://gohugo.io/ (accessed on 30 June 2019).
- Go. Available online: https://golang.org/ (accessed on 30 June 2019).
- Chesnov, S.; Bigler, L.; Hesse, M. Detection and characterization of natural polyamines by high-performance liquid chromatography-atmospheric pressure chemical ionization (electrospray ionization) mass spectrometry. Eur. J. Mass Spectrom. 2002, 8, 1–16. [Google Scholar] [CrossRef]
- Geneste, H.; Hesse, M. Polyamine und Polyamin-Derivate in der Natur. Chem. Unserer Zeit 1998, 206–218. [Google Scholar] [CrossRef]
- Itagaki, Y.; Nakajima, T. Acylpolyamines: Mass spectrometric analytical methods for Araneidae spider acylpolyamines. J. Toxicol. Toxin Rev. 2000, 19, 23–52. [Google Scholar] [CrossRef]
- Mueller, A.L.; Roeloffs, R.; Jackson, H. Pharmacology of polyamine toxins from spiders and wasps. In The Alkaloids; Cordell, G.A., Ed.; Elsevier: New York, NY, USA, 1995; Volume 46, pp. 63–94. [Google Scholar] [CrossRef]
- McCrone, J.D. Spider venoms: Biochemical aspects. Am. Zool. 1969, 9, 153–156. [Google Scholar] [CrossRef]
- Palma, M.S.; Nakajima, T. A natural combinatorial chemistry strategy in acylpolyamine toxins from Nephilinae orb-web spiders. Toxin Rev. 2005, 24, 209–234. [Google Scholar] [CrossRef]
- Escoubas, P.; Diochot, S.; Corzo, G. Structure and pharmacology of spider venoms neurotoxins. Biochimie 2000, 82, 893–907. [Google Scholar] [CrossRef]
- Vassilevski, A.A.; Grishin, E.V. Novel active principles from spider venom. Acta Chim. Slov. 2011, 58, 717–723. [Google Scholar] [PubMed]
- Vassilevski, A.A.; Kozlov, S.A.; Grishin, E.V. Molecular diversity of spider venom. Biochemistry 2009, 74, 1505–1534. [Google Scholar] [CrossRef] [PubMed]
- Gomes, P.C.; Palma, M.S. The non-peptide low molecular mass toxins from spider venoms. In Spider Venoms; Gopalakrishnakone, P., Corzo, G.A., Diego-Garcia, E., de Lima, M.E., Eds.; Springer: Dordrecht, The Netherlands, 2015; pp. 1–14. [Google Scholar] [CrossRef]
- Bienz, S.; Bisegger, P.; Guggisberg, A.; Hesse, M. Polyamine alkaloids. Nat. Prod. Rep. 2005, 22, 647–658. [Google Scholar] [CrossRef] [PubMed]
- Rocha-e-Silva, T.A.A.; Rostelato-Ferreira, S.; Leite, G.B.; da Silva, P.I.; Hyslop, S.; Rodrigues-Simioni, L. VdTX-1, a reversible nicotinic receptor antagonist isolated from venom of the spider Vitalius dubius (Theraphosidae). Toxicon 2013, 70, 135–141. [Google Scholar] [CrossRef]
- Schymanski, E.L.; Jeon, J.; Gulde, R.; Fenner, K.; Ruff, M.; Singer, H.P.; Hollender, J. Identifying small molecules via high resolution mass spectrometry: Communicating confidence. Environ. Sci. Technol. 2014, 48, 2097–2098. [Google Scholar] [CrossRef]
- Oberacher, H.; Reinstadler, V.; Kreidl, M.; Stravs, M.; Hollender, J.; Schymanski, E. Annotating nontargeted LC-HRMS/MS data with two complementary tandem mass spectral libraries. Metabolites 2018, 9, 3. [Google Scholar] [CrossRef]
- McCormick, J.; Li, Y.; McCormick, K.; Duynstee, H.I.; Van Engen, A.K.; Van Der Marel, G.A.; Ganem, B.; Van Boom, J.H.; Meinwald, J. Structure and total synthesis of HF-7, a neuroactive glyconucleoside disulfate from the funnel-web spider Hololena curta. J. Am. Chem. Soc. 1999, 121, 5661–5665. [Google Scholar] [CrossRef]
- Github. Available online: https://github.com/ (accessed on 30 June 2019).
- Oberacher, H.; Sasse, M.; Antignac, J.-P.; Guitton, Y.; Debrauwer, L.; Jamin, E.L.; Schulze, T.; Krauss, M.; Covaci, A.; Caballero-Casero, N.; et al. A European proposal for quality control and quality assurance of tandem mass spectral libraries. Environ. Sci. Eur. 2020, 32, 43–61. [Google Scholar] [CrossRef]
- Kind, T.; Fiehn, O. Seven golden rules for heuristic filtering of molecular formulas obtained by accurate mass spectrometry. BMC Bioinform. 2007, 8, 105–124. [Google Scholar] [CrossRef]
- Jasys, V.J.; Kelbaugh, P.R.; Nason, D.M.; Phillips, D.; Rosnack, K.; Forman, J.T.; Saccomano, N.A.; Stroh, J.G.; Volkmann, R.A. Novel quaternary ammonium salt-containing polyamines from the Agelenopsis aperta funnel-web spider. J. Org. Chem. 1992, 57, 1814–1820. [Google Scholar] [CrossRef]









© 2020 by the authors. Licensee MDPI, Basel, Switzerland. This article is an open access article distributed under the terms and conditions of the Creative Commons Attribution (CC BY) license (http://creativecommons.org/licenses/by/4.0/).
Share and Cite
Forster, Y.M.; Reusser, S.; Forster, F.; Bienz, S.; Bigler, L. VenoMS—A Website for the Low Molecular Mass Compounds in Spider Venoms. Metabolites 2020, 10, 327. https://doi.org/10.3390/metabo10080327
Forster YM, Reusser S, Forster F, Bienz S, Bigler L. VenoMS—A Website for the Low Molecular Mass Compounds in Spider Venoms. Metabolites. 2020; 10(8):327. https://doi.org/10.3390/metabo10080327
Chicago/Turabian StyleForster, Yvonne M., Silvan Reusser, Florian Forster, Stefan Bienz, and Laurent Bigler. 2020. "VenoMS—A Website for the Low Molecular Mass Compounds in Spider Venoms" Metabolites 10, no. 8: 327. https://doi.org/10.3390/metabo10080327
APA StyleForster, Y. M., Reusser, S., Forster, F., Bienz, S., & Bigler, L. (2020). VenoMS—A Website for the Low Molecular Mass Compounds in Spider Venoms. Metabolites, 10(8), 327. https://doi.org/10.3390/metabo10080327

