Fact-Finding Survey and Exploration of Preventive Drugs for Antineoplastic Drug-Induced Oral Mucositis Using the Japanese Adverse Drug Event Report Database
Abstract
1. Introduction
2. Materials and Methods
2.1. Data Sources
2.2. Selection of Antineoplastic Drugs
2.3. Statistical Analysis
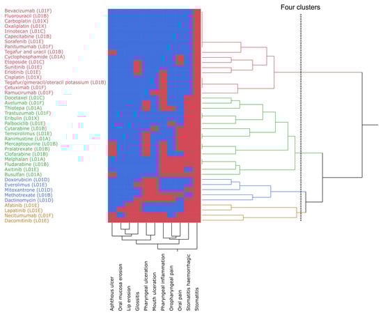
3. Results
4. Discussion
5. Conclusions
Supplementary Materials
Author Contributions
Funding
Institutional Review Board Statement
Informed Consent Statement
Data Availability Statement
Conflicts of Interest
References
- Sonis, S.T.; Elting, L.S.; Keefe, D.; Peterson, D.E.; Schubert, M.; Hauer-Jensen, M.; Bekele, B.N.; Raber-Durlacher, J.; Donnelly, J.P.; Rubenstein, E.B.; et al. Perspectives on cancer therapy-induced mucosal injury: Pathogenesis, measurement, epidemiology, and consequences for patients. Cancer 2004, 100, 1995–2025. [Google Scholar] [CrossRef]
- Elting, L.; Cooksley, C.; Chambers, M.; Cantor, S.; Manzullo, E.; Rubenstein, E. The burdens of cancer therapy: Clinical and economic outcomes of chemotherapy-induced mucositis. Cancer 2003, 98, 1531–1539. [Google Scholar] [CrossRef]
- Krishna, S.G.; Zhao, W.; Grazziutti, M.L.; Sanathkumar, N.; Barlogie, B.; Anaissie, E.J. Incidence and risk factors for lower alimentary tract mucositis after 1529 courses of chemotherapy in a homogenous population of oncology patients: Clinical and research implications. Cancer 2011, 117, 648–655. [Google Scholar] [CrossRef]
- Jones, J.A.; Avritscher, E.B.; Cooksley, C.D.; Michelet, M.; Bekele, B.N.; Elting, L.S. Epidemiology of treatment-associated mucosal injury after treatment with newer regimens for lymphoma, breast, lung, or colorectal cancer. Support. Care Cancer 2006, 14, 505–515. [Google Scholar] [CrossRef]
- Rugo, H.S.; Hortobagyi, G.N.; Yao, J.; Pavel, M.; Ravaud, A.; Franz, D.; Ringeisen, F.; Gallo, J.; Rouyrre, N.; Anak, O.; et al. Meta-analysis of stomatitis in clinical studies of everolimus: Incidence and relationship with efficacy. Ann. Oncol. 2016, 27, 519–525. [Google Scholar] [CrossRef]
- Abdel-Rahman, O.; Fouad, M. Risk of mucocutaneous toxicities in patients with solid tumors treated with sorafenib: An updated systematic review and meta-analysis. Expert Rev. Anticancer Ther. 2014, 14, 751–760. [Google Scholar] [CrossRef]
- Watanabe, J.; Muro, K.; Shitara, K.; Yamazaki, K.; Shiozawa, M.; Ohori, H.; Takashima, A.; Yokota, M.; Makiyama, A.; Akazawa, N.; et al. Panitumumab vs bevacizumab added to standard first-line chemotherapy and overall survival among patients with RAS wild-type, left-sided metastatic colorectal cancer: A randomized clinical trial. JAMA 2023, 329, 1271–1282. [Google Scholar] [CrossRef]
- Sonis, S.T. Mucositis: The impact, biology and therapeutic opportunities of oral mucositis. Oral Oncol. 2009, 45, 1015–1020. [Google Scholar] [CrossRef]
- Cinausero, M.; Aprile, G.; Ermacora, P.; Basile, D.; Vitale, M.G.; Fanotto, V.; Parisi, G.; Calvetti, L.; Sonis, S.T. New frontiers in the pathobiology and treatment of cancer regimen-related mucosal injury. Front. Pharmacol. 2017, 8, 354. [Google Scholar] [CrossRef]
- Martins, F.; de Oliveira, M.A.; Wang, Q.; Sonis, S.; Gallottini, M.; George, S.; Treister, N. A review of oral toxicity associated with mTOR inhibitor therapy in cancer patients. Oral Oncol. 2013, 49, 293–298. [Google Scholar] [CrossRef]
- Worthington, H.V.; Clarkson, J.E.; Bryan, G.; Furness, S.; Glenny, A.M.; Littlewood, A.; McCabe, M.G.; Meyer, S.; Khalid, T. Interventions for preventing oral mucositis for patients with cancer receiving treatment. Cochrane Database Syst. Rev. 2011, 13, CD000978. [Google Scholar]
- Rugo, H.S.; Seneviratne, L.; Beck, J.T.; Glaspy, J.A.; Peguero, J.A.; Pluard, T.J.; Dhillon, N.; Hwang, L.C.; Nangia, C.; Mayer, I.A.; et al. Prevention of everolimus-related stomatitis in women with hormone receptor-positive, HER2-negative metastatic breast cancer using dexamethasone mouthwash (SWISH): A single-arm, phase 2 trial. Lancet Oncol. 2017, 18, 654–662. [Google Scholar] [CrossRef]
- Niikura, N.; Nakatukasa, K.; Amemiya, T.; Watanabe, K.; Hata, H.; Kikawa, Y.; Taniike, N.; Yamanaka, T.; Mitsunaga, S.; Nakagami, K.; et al. Oral Care Evaluation to Prevent Oral Mucositis in Estrogen Receptor-Positive Metastatic Breast Cancer Patients Treated with Everolimus (Oral Care-BC): A Randomized Controlled Phase III Trial. Oncologist 2020, 25, e223–e230. [Google Scholar] [CrossRef] [PubMed]
- Stokman, M.A.; Spijkervet, F.K.; Boezen, H.M.; Schouten, J.P.; Roodenburg, J.L.; deVries, E.G. Preventive intervention possibilities in radiotherapy- and chemotherapy-induced oral mucositis: Results of meta-analyses. J. Dent. Res. 2006, 85, 690–700. [Google Scholar] [CrossRef]
- Ministry of Health, Labour and Welfare. Oral Mucositis by Anticancer Drugs in Manuals for Treatment of Serious Adverse Drug Reactions, 2009 (Revised in April 2023). Available online: https://www.mhlw.go.jp/topics/2006/11/dl/tp1122-1l09-r05.pdf (accessed on 30 April 2023).
- Schönknecht, K.; Surdacka, A.; Rudenko, L. Effectiveness of composed herbal extract in the treatment of gingivitis and oral and pharyngeal mucosa—Review of studies. Wiad. Lek. 2021, 74, 1737–1749. [Google Scholar] [CrossRef]
- Singer, S.; Tan, S.Y.; Dewan, A.K.; Davids, M.; LaCasce, A.S.; Treon, S.P.; LeBoeuf, N.R. Cutaneous eruptions from ibrutinib resembling epidermal growth factor receptor inhibitor-induced dermatologic adverse events. J. Am. Acad. Dermatol. 2023, 88, 1271–1281. [Google Scholar] [CrossRef]
- Yuan, A.; Kurtz, S.L.; Barysauskas, C.M.; Pilotte, A.P.; Wagner, A.J.; Treister, N.S. Oral adverse events in cancer patients treated with VEGFR-directed multitargeted tyrosine kinase inhibitors. Oral Oncol. 2015, 51, 1026–1033. [Google Scholar] [CrossRef] [PubMed]
- Vigarios, E.; Epstein, J.B.; Sibaud, V. Oral mucosal changes induced by anticancer targeted therapies and immune checkpoint inhibitors. Support. Care Cancer 2017, 25, 1713–1739. [Google Scholar] [CrossRef]
- Kiryu, Y. Potential for big data analysis using AI in the field of clinical pharmacy. Yakugaku Zasshi 2021, 141, 179–185. [Google Scholar] [CrossRef]
- Hosomi, K.; Fujimoto, M.; Ushio, K.; Mao, L.; Kato, J.; Takada, M. An integrative approach using real-world data to identify alternative therapeutic uses of existing drugs. PLoS ONE 2018, 13, e0204648. [Google Scholar] [CrossRef]
- Imai, T.; Hazama, K.; Kosuge, Y.; Suzuki, S.; Ootsuka, S. Preventive effect of rebamipide on NSAID-induced lower gastrointestinal tract injury using FAERS and JADER. Sci. Rep. 2022, 12, 2631. [Google Scholar] [CrossRef] [PubMed]
- Sugawara, H.; Uchida, M.; Suzuki, S.; Suga, Y.; Uesawa, Y.; Nakagawa, T.; Takase, H. Analyses of respiratory depression associated with opioids in cancer patients based on the Japanese adverse drug event report database. Biol. Pharm. Bull. 2019, 42, 1185–1191. [Google Scholar] [CrossRef]
- Van Puijenbroek, E.P.; Bate, A.; Leufkens, H.G.; Lindquist, M.; Orre, R.; Egberts, A.C. A comparison of measures of disproportionality for signal detection in spontaneous reporting systems for adverse drug reactions. Pharmacoepidemiol. Drug Saf. 2002, 11, 3–10. [Google Scholar] [CrossRef] [PubMed]
- Watanabe, H.; Matsushita, Y.; Watanabe, A.; Maeda, T.; Nukui, K.; Ogawa, Y.; Sawa, J.; Maeda, H. Early detection of important safety information. Jpn. J. Biomet 2004, 25, 37–60. [Google Scholar] [CrossRef]
- Ohyama, K.; Sugiura, M. Evaluation of the association between topical prostaglandin F2α analogs and asthma using the JADER database: Comparison with β-blockers. Yakugaku Zasshi 2018, 138, 559–564. [Google Scholar] [CrossRef] [PubMed]
- Chen, J.J.; Wang, S.J.; Tsai, C.A.; Lin, C.J. Selection of differentially expressed genes in microarray data analysis. Pharmacogenomics J. 2007, 7, 212–220. [Google Scholar] [CrossRef] [PubMed]
- Leroy, F.; Dauxois, J.Y.; Théophile, H.; Haramburu, F.; Tubert-Bitter, P. Estimating time-to-onset of adverse drug reactions from spontaneous reporting databases. BMC Med. Res. Methodol. 2014, 14, 17. [Google Scholar] [CrossRef]
- Everitt, B.S.; Landau, S.; Leese, M.; Stahl, D. Cluster Analysis, 5th ed.; John Wiley & Sons: Hoboken, NJ, USA, 2011; ISBN 978-0-470-74991-3. [Google Scholar]
- Textbook for the National Cancer Medical and Dental Collaboration Seminar, Second Edition. Available online: https://ganjoho.jp/med_pro/cancer_control/medical_treatment/dental/koshukai_text2.html (accessed on 13 February 2023).
- Kinoshita, T.; Nashimoto, A.; Yamamura, Y.; Okamura, T.; Sasako, M.; Sakamoto, J.; Kojima, H.; Hiratsuka, M.; Arai, K.; Sairenji, M.; et al. Feasibility study of adjuvant chemotherapy with S-1 (TS-1; tegafur, gimeracil, oteracil potassium) for gastric cancer. Gastric Cancer 2004, 7, 104–109. [Google Scholar] [CrossRef] [PubMed][Green Version]
- Wu, Z.; Zhang, X.; Zhang, C.; Lin, Y. Meta-Analysis of capecitabine versus 5-fluorouracil in Advanced Gastric Cancer. Evid. Based Complement. Alternat. Med. 2023, 2023, 4946642. [Google Scholar] [CrossRef]
- Weber, G.F. DNA Damaging drugs. Mol. Ther. Cancer 2014, 9–112. [Google Scholar] [CrossRef]
- Boers-Doets, C.B.; Epstein, J.B.; Raber-Durlacher, J.E.; Ouwerkerk, J.; Logan, R.M.; Brakenhoff, J.A.; Lacouture, M.E.; Gelderblom, H. Oral adverse events associated with tyrosine kinase and mammalian target of rapamycin inhibitors in renal cell carcinoma: A structured literature review. Oncologist 2012, 17, 135–144. [Google Scholar] [CrossRef] [PubMed]
- Pico, J.L.; Avila-Garavito, A.; Naccache, P. Mucositis: Its occurrence, consequences, and treatment in the oncology setting. Oncologist 1998, 3, 446–451. [Google Scholar] [CrossRef] [PubMed]
- Singh, V.; Singh, A.K. Oral mucositis. Natl J. Maxillofac. Surg. 2020, 11, 159–168. [Google Scholar] [CrossRef] [PubMed]
- Deeming, G.M.J.; Collingwood, J.; Pemberton, M.N. Methotrexate and oral ulceration. Br. Dent. J. 2005, 198, 83–85. [Google Scholar] [CrossRef] [PubMed]
- Limpongsanurak, S. Prophylactic actinomycin D for high-risk complete hydatidiform mole. J. Reprod. Med. 2001, 46, 110–116. [Google Scholar] [PubMed]
- Peterson, D.E.; O’Shaughnessy, J.A.; Rugo, H.S.; Elad, S.; Schubert, M.M.; Viet, C.T.; Campbell-Baird, C.; Hronek, J.; Seery, V.; Divers, J.; et al. Oral mucosal injury caused by mammalian target of rapamycin inhibitors: Emerging perspectives on pathobiology and impact on clinical practice. Cancer Med. 2016, 5, 1897–1907. [Google Scholar] [CrossRef]
- Jones, V.E.; McIntyre, K.J.; Paul, D.; Wilks, S.T.; Ondreyco, S.M.; Sedlacek, S.; Melnyk, A.; Oommen, S.P.; Wang, Y.; Peck, S.R.; et al. Evaluation of miracle mouthwash plus hydrocortisone versus prednisolone mouth rinses as prophylaxis for everolimus-associated stomatitis: A randomized Phase II study. Oncologist 2019, 24, 1153–1158. [Google Scholar] [CrossRef] [PubMed]
- Pascual, M.J.; Maldonado, J. Extramedullary toxicity in bone marrow transplantation using busulfan and cyclophosphamide conditioning. Sangre 1995, 40, 191–197. [Google Scholar] [PubMed]
- Ossorio-García, L.; Jiménez-Gallo, D.; de la Varga-Martínez, R.; Linares-Barrios, M. Lenalidomide for treatment of recurrent oral aphthae in Adamantiades-Behçet’s disease. J. Dtsch. Dermatol. Ges. 2018, 16, 1029–1031. [Google Scholar] [CrossRef]
- Sun, Y.; Birnbaumer, L.; Singh, B.B. TRPC1 regulates calcium-activated chloride channels in salivary gland cells. J. Cell. Physiol. 2015, 230, 2848–2856. [Google Scholar] [CrossRef]
- Mohamed, M.Z.; Baky, M.A.E.; Hassan, O.A.; Mohammed, H.H.; Abdel-Aziz, A.M. PTEN/PI3K/VEGF signaling pathway involved in the protective effect of xanthine oxidase inhibitor febuxostat against endometrial hyperplasia in rats. Hum. Exp. Toxicol. 2020, 39, 1224–1234. [Google Scholar] [CrossRef] [PubMed]
- Nessa, N.; Kobara, M.; Toba, H.; Adachi, T.; Yamamoto, T.; Kanamura, N.; Pezzotti, G.; Nakata, T. Febuxostat attenuates the progression of periodontitis in rats. Pharmacology 2021, 106, 294–304. [Google Scholar] [CrossRef] [PubMed]
- Abdelzaher, W.Y.; Nassan, M.A.; Ahmed, S.M.; Welson, N.N.; El-Saber Batiha, G.; Khalaf, H.M. Xanthine oxidase inhibitor, febuxostat is effective against 5-fluorouracil-induced parotid salivary gland injury in rats via inhibition of oxidative stress, inflammation and targeting TRPC1/CHOP signalling pathway. Pharmaceuticals 2022, 15, 232. [Google Scholar] [CrossRef] [PubMed]
- Arnhold, J. Host-Derived Cytotoxic Agents in Chronic Inflammation and Disease Progression. Int. J. Mol. Sci. 2023, 24, 3016. [Google Scholar] [CrossRef]
- Panchanadikar, N.; Balasubramanian, S.; Nirmal, L.; Haridoss, S.; Muthu, M.S. Management of oral mucosal lesions in salicylate sensitive Stevens-Johnson syndrome—A case report. Indian J. Dent. Res. 2021, 32, 537–540. [Google Scholar] [CrossRef] [PubMed]
- Link, H. Antimicrobial prophylaxis and therapy in neutropenia. Mycoses 2003, 46 (Suppl. S2), 21–32. [Google Scholar]
- Sonis, S.T. Treatment for oral mucositis—Current options and an update of small molecules under development. Curr. Treat. Options Oncol. 2021, 22, 25. [Google Scholar] [CrossRef]
- Sakai, T. Role and applicability of spontaneous reporting databases in medical big data. Yakugaku Zasshi 2021, 141, 165–168. [Google Scholar] [CrossRef] [PubMed]
- Weber, J. Epidemiology of adverse reactions to nonsteroidal anti-inflammatory drugs. Adv. Inflam. Res. 1984, 6, 1–7. [Google Scholar]
- Pariente, A.; Avillach, P.; Salvo, F.; Thiessard, F.; Miremont-Salamé, G.; Fourrier-Reglat, A.; Haramburu, F.; Bégaud, B.; Moore, N.; Association Française des Centres Régionaux de Pharmacovigilance (CRPV). Effect of competition bias in safety signal generation: Analysis of a research database of spontaneous reports in France. Drug Saf. 2012, 35, 855–864. [Google Scholar] [CrossRef]
- Avillach, P.; Salvo, F.; Thiessard, F.; Miremont-Salamé, G.; Fourrier-Reglat, A.; Haramburu, F.; Bégaud, B.; Moore, N.; Pariente, A.; l‘Association des Centres Régionaux de Pharmacovigilance. Pilot evaluation of an automated method to decrease false-positive signals induced by co-prescriptions in spontaneous reporting databases. Pharmacoepidemiol. Drug Saf. 2014, 23, 186–194. [Google Scholar] [CrossRef] [PubMed]
- Curra, M.; Gabriel, A.F.; Ferreira, M.B.C.; Martins, M.A.T.; Brunetto, A.T.; Gregianin, L.J.; Martins, M.D. Incidence and risk factors for oral mucositis in pediatric patients receiving chemotherapy. Support. Care Cancer 2021, 29, 6243–6251. [Google Scholar] [CrossRef] [PubMed]
- Urushihara, H. Basic dos and don’ts in applying signal detection methods to spontaneous reporting systems databases. Jpn. J. Drug Inform. 2020, 21, 135–141. [Google Scholar]
- Noguchi, Y.; Tachi, T.; Teramachi, H. Detection algorithms and attentive points of safety signal using spontaneous reporting systems as a clinical data source. Brief. Bioinform. 2021, 22, bbab347. [Google Scholar] [CrossRef]
- Nomura, K.; Takahashi, K.; Hinomura, Y.; Kawaguchi, G.; Matsushita, Y.; Marui, H.; Anzai, T.; Hashiguchi, M.; Mochizuki, M. Effect of database profile variation on drug safety assessment: An analysis of spontaneous adverse event reports of Japanese cases. Drug Des. Devel. Ther. 2015, 9, 3031–3041. [Google Scholar] [CrossRef]





| ATC a Category (ATC a Code) | Antineoplastic Agents | Case (n) | Total (n) | ROR b (95% CI c) | p-Value |
|---|---|---|---|---|---|
| Total | 2922 | 210,822 | |||
| Alkylating agents (L01A) | Melphalan * | 133 | 3370 | 6.99 (5.86–8.33) | <0.0001 |
| Busulfan * | 118 | 1879 | 11.39 (9.43–13.75) | <0.0001 | |
| Cyclophosphamide * | 85 | 8307 | 1.73 (1.40–2.15) | <0.0001 | |
| Thiotepa * | 28 | 360 | 14.25 (9.71–20.92) | <0.0001 | |
| Bendamustine | 19 | 2665 | 1.22 (0.78–1.91) | 0.4490 | |
| Ranimustine * | 12 | 498 | 4.26 (2.43–7.47) | 0.0001 | |
| Ifosfamide | 9 | 1683 | 0.94 (0.50–1.78) | 0.8740 | |
| Temozolomide | 7 | 1678 | 0.74 (0.36–1.52) | 0.4270 | |
| Streptozocin | 2 | 136 | 1.12 (0.88–10.75) | 0.1970 | |
| Dacarbazine | 0 | 954 | – | – | |
| Carmustine | 0 | 538 | – | – | |
| Nimustine | 0 | 489 | – | – | |
| Larotrectinib | 0 | 5 | – | – | |
| Carboquone | 0 | 5 | – | – | |
| Antimetabolites (L01B) | Tegafur/gimeracil/oteracil potassium * | 523 | 9872 | 10.30 (9.39–11.31) | <0.0001 |
| Fluorouracil * | 333 | 18,661 | 3.16 (2.83–3.54) | <0.0001 | |
| Capecitabine * | 222 | 6182 | 6.43 (5.61–7.38) | <0.0001 | |
| Methotrexate * | 198 | 4091 | 8.76 (7.57–10.13) | <0.0001 | |
| Tegafur and uracil * | 90 | 2285 | 6.93 (5.61–8.57) | <0.0001 | |
| Fludarabine * | 83 | 3110 | 4.63 (3.71–5.76) | <0.0001 | |
| Cytarabine * | 77 | 4971 | 2.65 (2.11–3.32) | <0.0001 | |
| Pralatrexate * | 73 | 238 | 74.60 (56.59–98.33) | <0.0001 | |
| Gemcitabine | 44 | 6889 | 1.08 (0.80–1.45) | 0.6390 | |
| Pemetrexed | 26 | 5290 | 0.83 (0.57–1.22) | 0.3710 | |
| Azacitidine | 11 | 2651 | 0.72 (0.40–1.28) | 0.2560 | |
| Clofarabine * | 9 | 295 | 5.49 (2.88–10.49) | 0.0001 | |
| Mercaptopurine * | 5 | 302 | 3.06 (1.32–7.11) | 0.0370 | |
| Trifluridine and tipiracil hydrochloride | 3 | 666 | 0.87 (0.30–2.49) | 0.8040 | |
| Nelarabine | 3 | 202 | 2.90 (1.02–8.35) * | 0.1230 | |
| Cladribine | 1 | 171 | 1.45 (0.29–7.26) | 1.0000 | |
| Tegafur | 1 | 51 | 4.91 (0.97–24.93) | 0.2650 | |
| Carmofur | 0 | 8 | – | – | |
| Decitabine | 0 | 1 | – | – | |
| Plant alkaloids and other natural products (L01C) | Irinotecan * | 173 | 10,253 | 2.92 (2.50–3.40) | <0.0001 |
| Docetaxel * | 170 | 10,441 | 2.81 (2.41–3.28) | <0.0001 | |
| Etoposide * | 123 | 7583 | 2.78 (2.33–3.33) | <0.0001 | |
| Paclitaxel | 81 | 11,997 | 1.13 (0.91–1.41) | 0.2840 | |
| Vincristine | 47 | 7353 | 1.08 (0.81–1.43) | 0.6490 | |
| Vinorelbine | 13 | 1223 | 1.85 (1.08–3.16) | 0.0592 | |
| Vinblastine | 4 | 758 | 0.99 (0.39–2.49) | 1.0000 | |
| Topotecan | 0 | 482 | – | – | |
| Vindesine | 0 | 482 | – | – | |
| Trabectedin | 0 | 258 | – | – | |
| Cabazitaxel | 0 | 2 | – | – | |
| Cytotoxic antibiotics and related substances (L01D) | Doxorubicin * | 187 | 8715 | 3.75 (3.23–4.34) | <0.0001 |
| Dactinomycin * | 27 | 398 | 12.31 (8.35–18.15) | <0.0001 | |
| Epirubicin | 16 | 2658 | 1.03 (0.64–1.68) | 0.9000 | |
| Amrubicin | 10 | 1364 | 1.28 (0.70–2.36) | 0.4810 | |
| Idarubicin | 9 | 788 | 2.02 (1.06–3.83) | 0.0602 | |
| Mitoxantrone * | 8 | 582 | 2.45 (1.24–4.82) | 0.0262 | |
| Pirarubicin | 6 | 1550 | 0.70 (0.32–1.50) | 0.4060 | |
| Mitomycin | 5 | 555 | 1.65 (0.71–3.83) | 0.3970 | |
| Daunorubicin | 4 | 1150 | 0.65 (0.26–1.64) | 0.3400 | |
| Bleomycin | 2 | 791 | 0.52 (0.15–1.81) | 0.3480 | |
| Aclarubicin | 0 | 360 | – | – | |
| Protein kinase inhibitors (L01E) | Everolimus * | 264 | 3623 | 13.74 (12.08–15.63) | <0.0001 |
| Sunitinib * | 111 | 4425 | 4.35 (3.60–5.27) | <0.0001 | |
| Palbociclib * | 73 | 2466 | 5.14 (4.07–6.50) | <0.0001 | |
| Lapatinib * | 70 | 865 | 14.86 (11.63–19.00) | <0.0001 | |
| Sorafenib * | 69 | 6031 | 1.94 (1.53–2.46) | <0.0001 | |
| Erlotinib * | 63 | 3378 | 3.20 (2.49–4.10) | <0.0001 | |
| Afatinib * | 44 | 1020 | 7.60 (5.62–10.28) | <0.0001 | |
| Axitinib * | 37 | 1919 | 3.31 (2.39–4.58) | <0.0001 | |
| Temsirolimus * | 29 | 726 | 7.03 (4.86–10.18) | <0.0001 | |
| Gefitinib | 21 | 3179 | 1.13 (0.74–1.72) | 0.6440 | |
| Lenvatinib | 18 | 2596 | 1.19 (0.75–1.88) | 0.5230 | |
| Imatinib | 16 | 4821 | 0.57 (0.35–0.92) | 0.0114 | |
| Osimertinib | 12 | 2699 | 0.77 (0.44–1.34) | 0.3800 | |
| Regorafenib | 11 | 2280 | 0.84 (0.47–1.50) | 0.5860 | |
| Pazopanib | 11 | 2079 | 0.92 (0.51–1.64) | 0.7770 | |
| Cabozantinib | 11 | 1164 | 1.65 (0.92–2.95) | 0.1270 | |
| Ibrutinib | 5 | 574 | 1.60 (0.69–3.70) | 0.4050 | |
| Nilotinib | 3 | 2316 | 0.25 (0.09–0.71) | 0.0010 | |
| Dasatinib | 3 | 2083 | 0.28 (0.10–0.79) | 0.0026 | |
| Trametinib | 3 | 583 | 1.00 (0.35–2.85) | 1.0000 | |
| Crizotinib | 2 | 1272 | 0.33 (0.09–1.12) | 0.0421 | |
| Gilteritinib | 2 | 734 | 0.56 (0.16–1.95) | 0.3400 | |
| Dabrafenib | 2 | 570 | 0.73 (0.21–2.52) | 0.7810 | |
| Lorlatinib | 2 | 317 | 1.31 (0.38–4.55) | 0.7160 | |
| Dacomitinib * | 2 | 30 | 14.51 (3.98–52.89) | 0.0140 | |
| Nintedanib | 1 | 918 | 0.27 (0.05–1.33) | 0.0516 | |
| Ponatinib | 1 | 793 | 0.31 (0.06–1.55) | 0.1020 | |
| Cediranib | 1 | 51 | 4.91 (0.97–24.93) | 0.2650 | |
| Ruxolitinib | 0 | 1417 | – | – | |
| Abemaciclib | 0 | 624 | – | – | |
| Bosutinib | 0 | 527 | – | – | |
| Alectinib | 0 | 473 | – | – | |
| Ceritinib | 0 | 379 | – | – | |
| Encorafenib | 0 | 341 | – | – | |
| Binimetinib | 0 | 319 | – | – | |
| Brigatinib | 0 | 141 | – | – | |
| Vemurafenib | 0 | 136 | – | – | |
| Entrectinib | 0 | 123 | – | – | |
| Tepotinib | 0 | 72 | – | – | |
| Vandetanib | 0 | 71 | – | – | |
| Quizartinib | 0 | 50 | – | – | |
| Capmatinib | 0 | 22 | – | – | |
| Acalabrutinib | 0 | 13 | – | – | |
| Selpercatinib | 0 | 10 | – | – | |
| Pemigatinib | 0 | 6 | – | – | |
| Monoclonal antibodies and antibody-drug conjugates (L01F) | Bevacizumab * | 169 | 14,834 | 1.95 (1.67–2.27) | <0.0001 |
| Cetuximab * | 126 | 3973 | 5.56 (4.65–6.65) | <0.0001 | |
| Panitumumab * | 91 | 2387 | 6.70 (5.43–8.27) | <0.0001 | |
| Trastuzumab * | 64 | 4383 | 2.49 (1.94–3.19) | <0.0001 | |
| Nivolumab | 61 | 16,378 | 0.62 (0.48–0.80) | 0.0001 | |
| Ramucirumab * | 53 | 3562 | 2.54 (1.93–3.33) | <0.0001 | |
| Rituximab | 48 | 8240 | 0.98 (0.74–1.30) | 0.8860 | |
| Pembrolizumab | 43 | 9628 | 0.75 (0.55–1.01) | 0.0465 | |
| Atezolizumab | 27 | 4180 | 1.10 (0.75–1.60) | 0.6870 | |
| Ipilimumab | 20 | 7507 | 0.45 (0.29–0.70) | <0.0001 | |
| Pertuzumab | 11 | 1548 | 1.24 (0.69–2.21) | 0.5100 | |
| Mogamulizumab | 8 | 704 | 2.02 (1.03–3.97) | 0.0797 | |
| Avelumab * | 7 | 377 | 3.35 (1.63–6.91) | 0.0084 | |
| Gemtuzumab ozogamicin | 5 | 739 | 1.24 (0.54–2.87) | 0.6360 | |
| Obinutuzumab | 4 | 905 | 0.83 (0.33–2.08) | 0.8270 | |
| Polatuzumab vedotin | 3 | 527 | 1.10 (0.39–3.16) | 1.0000 | |
| Necitumumab * | 3 | 102 | 5.82 (2.00–16.91) | 0.0240 | |
| Enfortumab vedotin | 2 | 176 | 2.37 (0.68–8.26) | 0.2860 | |
| Durvalumab | 1 | 2244 | 0.11 (0.02–0.55) | <0.0001 | |
| Daratumumab | 1 | 1342 | 0.18 (0.04–0.92) | 0.0067 | |
| Blinatumomab | 1 | 644 | 0.39 (0.08–1.91) | 0.1980 | |
| Inotuzumab ozogamicin | 1 | 274 | 0.91 (0.18–4.51) | 1.0000 | |
| Brentuximab vedotin | 0 | 1493 | – | – | |
| Elotuzumab | 0 | 1089 | – | – | |
| Trastuzumab emtansine | 0 | 619 | – | – | |
| Trastuzumab deruxtecan | 0 | 310 | – | – | |
| Isatuximab | 0 | 251 | – | – | |
| Ofatumumab | 0 | 107 | – | – | |
| Dinutuximab beta | 0 | 17 | – | – | |
| Olaratumab | 0 | 1 | – | – | |
| Other antineoplastic agents (L01X) | Cisplatin * | 305 | 14,308 | 3.79 (3.37–4.26) | <0.0001 |
| Oxaliplatin * | 209 | 13,643 | 2.65 (2.31–3.05) | <0.0001 | |
| Carboplatin * | 118 | 14,283 | 1.39 (1.16–1.67) | 0.0008 | |
| Eribulin * | 45 | 1238 | 6.36 (4.72–8.56) | <0.0001 | |
| Asparaginase | 9 | 1319 | 1.20 (0.63–2.27) | 0.5940 | |
| Niraparib | 6 | 701 | 1.55 (0.71–3.35) | 0.3250 | |
| Hydroxycarbamide | 5 | 1165 | 0.78 (0.34–1.81) | 0.5700 | |
| Procarbazine | 3 | 465 | 1.25 (0.44–3.58) | 0.7610 | |
| Tretinoin | 3 | 362 | 1.61 (0.56–4.62) | 0.4840 | |
| Bortezomib | 2 | 4088 | 0.10 (0.03–0.35) | <0.0001 | |
| Olaparib | 2 | 1442 | 0.29 (0.08–0.99) | 0.0156 | |
| Mitotane | 2 | 144 | 2.90 (0.83–10.14) | 0.2150 | |
| Ixazomib | 1 | 1459 | 0.17 (0.03–0.84) | 0.0032 | |
| Estramustine | 1 | 679 | 0.37 (0.07–1.81) | 0.2040 | |
| Arsenic trioxide | 1 | 477 | 0.52 (0.10–2.59) | 0.5420 | |
| Vorinostat | 1 | 103 | 2.42 (0.48–12.14) | 0.4630 | |
| Carfilzomib | 0 | 1182 | – | – | |
| Venetoclax | 0 | 599 | – | – | |
| Panobinostat | 0 | 578 | – | – | |
| Anagrelide | 0 | 357 | – | – | |
| Romidepsin | 0 | 232 | – | – | |
| Aminolevulinic acid | 0 | 159 | – | – | |
| Bexarotene | 0 | 118 | – | – | |
| Tisagenlecleucel | 0 | 78 | – | – | |
| Aflibercept | 0 | 49 | – | – | |
| Pentostatin | 0 | 24 | – | – | |
| Denileukin diftitox | 0 | 20 | – | – | |
| Porfimer sodium | 0 | 16 | – | – | |
| Veliparib | 0 | 2 | – | – | |
| Glasdegib | 0 | 1 | – | – |
| Antineoplastic Agents (ATC a Code) | Case | Median (25–75%) (Day) | Scale Parameter, α (95% CI b) | Shape Parameter, β (95% CI b) | Pattern |
|---|---|---|---|---|---|
| Alkylating agents (L01A) | |||||
| Melphalan | 89 | 9.0 (6.0–11.0) | 9.90 (8.97–10.90) | 2.28 (1.94–2.63) | Wear out failure |
| Busulfan | 63 | 13.0 (11.0–15.0) | 17.85 (13.61–23.36) | 0.98 (0.85–1.12) | Random failure |
| Cyclophosphamide | 31 | 13.0 (9.0–53.0) | 31.80 (21.47–46.21) | 1.00 (0.76–1.28) | Random failure |
| Thiotepa | 12 | 11.5 (10.25–14.0) | 13.79 (10.45–17.96) | 2.37 (1.49–3.40) | Wear out failure |
| Ranimustine | 3 | 13.0 (8.0–13.0) | 12.26 (9.19–16.31) | 6.58 (1.91–16.24) | Wear out failure |
| Antimetabolites (L01B) | |||||
| Tegafur/gimeracil/oteracil potassium | 416 | 12.0 (9.0–18.0) | 23.98 (21.49–26.74) | 0.94 (0.88–0.999) | Early failure |
| Fluorouracil | 126 | 18.0 (9.0–49.0) | 37.45 (30.23–46.16) | 0.88 (0.77–0.996) | Early failure |
| Capecitabine | 150 | 14.0 (8.75–32.25) | 30.66 (25.01–37.43) | 0.85 (0.76–0.95) | Early failure |
| Methotrexate | 26 | 13.0 (6.0–20.25) | 30.24 (16.49–53.99) | 0.71 (0.53–0.91) | Early failure |
| Tegafur and uracil | 59 | 17.0 (9.0–32.0) | 39.45 (27.50–55.92) | 0.78 (0.64–0.92) | Early failure |
| Fludarabine | 25 | 13.0 (10.0–15.0) | 17.12 (11.86–24.45) | 1.18 (0.90–1.48) | Random failure |
| Cytarabine | 22 | 12.5 (9.0–33.75) | 30.49 (17.99–50.36) | 0.90 (0.65–1.17) | Random failure |
| Pralatrexate | 55 | 8.0 (6.0–15.0) | 17.67 (12.39–24.99) | 0.81 (0.68–0.95) | Early failure |
| Clofarabine | 6 | 20.0 (6.0–65.5) | 36.54 (11.54–108.38) | 0.89 (0.44–1.50) | Random failure |
| Plant alkaloids and other natural products (L01C) | |||||
| Irinotecan | 104 | 15.0 (9.0–29.0) | 33.08 (25.18–43.18) | 0.76 (0.67–0.87) | Early failure |
| Docetaxel | 70 | 8.0 (7.0–21.25) | 17.06 (13.48–21.42) | 1.09 (0.91–1.28) | Random failure |
| Etoposide | 43 | 10.0 (8.0–15.0) | 21.83 (15.36–30.66) | 0.94 (0.75–1.14) | Random failure |
| Cytotoxic antibiotics and related substances (L01D) | |||||
| Doxorubicin | 115 | 16.0 (12.0–47.0) | 32.26 (26.69–38.83) | 1.04 (0.91–1.18) | Random failure |
| Dactinomycin | 9 | 9.0 (8.0–15.5) | 14.27 (9.53–20.89) | 1.95 (1.13–2.95) | Wear out failure |
| Mitoxantrone | 2 | 7.0 (5.0–9.0) | 7.76 (4.06–15.31) | 4.08 (0.89–11.02) | Random failure |
| Protein kinase inhibitors (L01E) | |||||
| Everolimus | 117 | 15.0 (10.0–23.5) | 25.11 (20.75–30.28) | 1.02 (0.90–1.15) | Random failure |
| Sunitinib | 25 | 18.0 (14.5–57.0) | 42.33 (27.80–63.05) | 1.05 (0.77–1.38) | Random failure |
| Palbociclib | 19 | 22.0 (15.0–30.0) | 30.72 (22.34–41.57) | 1.61 (1.13–2.15) | Wear out failure |
| Lapatinib | 61 | 17.0 (8.0–51.5) | 38.23 (27.62–52.30) | 0.85 (0.70–1.01) | Random failure |
| Sorafenib | 24 | 15.5 (9.25–26.0) | 28.34 (18.00–43.63) | 0.99 (0.72–1.30) | Random failure |
| Erlotinib | 72 | 8.0 (5.25–28.75) | 23.42 (16.57–32.77) | 0.73 (0.61–0.85) | Early failure |
| Afatinib | 45 | 9.0 (6.0–20.5) | 19.23 (13.23–27.66) | 0.86 (0.70–1.02) | Random failure |
| Axitinib | 12 | 53.0 (15.75–92.75) | 57.70 (32.54–99.11) | 1.18 (0.69–1.83) | Random failure |
| Temsirolimus | 22 | 15.0 (7.75–36.0) | 24.73 (16.92–35.38) | 1.25 (0.88–1.70) | Random failure |
| Monoclonal antibodies and antibody-drug conjugates (L01F) | |||||
| Bevacizumab | 75 | 23.0 (11.0–58.0) | 47.36 (35.01–63.47) | 0.82 (0.69–0.96) | Early failure |
| Cetuximab | 78 | 22.0 (13.75–35.0) | 30.93 (24.42–38.99) | 1.02 (0.87–1.17) | Random failure |
| Panitumumab | 56 | 13.5 (8.25–31.5) | 30.16 (21.66–41.59) | 0.87 (0.72–1.02) | Random failure |
| Trastuzumab | 18 | 19.5 (6.5–89.25) | 51.66 (23.62–107.87) | 0.68 (0.46–0.94) | Early failure |
| Ramucirumab | 20 | 10.0 (7.0–22.0) | 20.85 (12.30–34.46) | 0.94 (0.67–1.24) | Random failure |
| Avelumab | 2 | 16.5 (15.0–18.0) | 17.19 (14.06–21.22) | 13.16 (2.88–35.52) | Wear out failure |
| Other antineoplastic agents (L01X) | |||||
| Cisplatin | 110 | 11.0 (6.0–26.25) | 25.06 (19.23–32.46) | 0.76 (0.67–0.87) | Early failure |
| Oxaliplatin | 90 | 16.0 (9.0–39.25) | 33.58 (26.38–42.47) | 0.93 (0.80–1.07) | Random failure |
| Carboplatin | 53 | 10.0 (8.0–13.5) | 16.32 (12.57–21.02) | 1.13 (0.93–1.34) | Random failure |
| Eribulin | 38 | 8.0 (6.75–16.75) | 20.58 (13.23–31.49) | 0.80 (0.63–0.98) | Early failure |
| ATC a Category (ATC Code) | Concomitant Drugs | Case (n) | Total (n) | ROR b (95% CI c) | p-Value |
|---|---|---|---|---|---|
| All antineoplastic agents | Dexamethasone | 169 | 14,512 | 0.83 (0.71–0.97) | 0.0168 |
| Prednisolone | 142 | 13,407 | 0.75 (0.63–0.89) | 0.0006 | |
| Sulfamethoxazole/trimethoprim | 102 | 9295 | 0.79 (0.64–0.96) | 0.0142 | |
| Esomeprazole magnesium hydrate | 35 | 4585 | 0.55 (0.39–0.77) | 0.0001 | |
| Mycophenolate mofetil | 17 | 2170 | 0.58 (0.36–0.92) | 0.0125 | |
| Febuxostat | 13 | 2798 | 0.34 (0.20–0.58) | <0.0001 | |
| Methylprednisolone | 9 | 1579 | 0.43 (0.23–0.81) | 0.0033 | |
| Voriconazole | 8 | 1285 | 0.47 (0.24–0.93) | 0.0159 | |
| Edoxaban tosilate hydrate | 5 | 928 | 0.42 (0.18–0.98) | 0.0231 | |
| Azilsartan | 3 | 789 | 0.32 (0.11–0.90) | 0.0089 | |
| Basiliximab | 3 | 720 | 0.35 (0.12–0.99) | 0.0233 | |
| Lenalidomide hydrate | 2 | 4602 | 0.04 (0.01–0.13) | <0.0001 | |
| Alkylating agents (L01A) | Prednisolone | 44 | 4536 | 0.55 (0.40–0.76) | 0.0001 |
| Palonosetron hydrochloride | 1 | 490 | 0.19 (0.04–0.93) | 0.0055 | |
| Antimetabolites (L01B) | Calcium levofolinate | 187 | 12,629 | 0.47 (0.46–0.63) | <0.0001 |
| Levofloxacin hydrate | 30 | 1782 | 0.68 (0.47–0.98) | 0.0296 | |
| Panvitan® powder for prescription * | 21 | 1787 | 0.47 (0.31–0.73) | 0.0001 | |
| Betamethasone | 17 | 389 | 0.15 (0.03–0.76) | 0.0211 | |
| Esomeprazole magnesium hydrate | 15 | 1085 | 0.57 (0.34–0.94) | 0.0173 | |
| Voriconazole | 8 | 705 | 0.48 (0.24–0.94) | 0.0194 | |
| Febuxostat | 4 | 557 | 0.32 (0.13–0.81) | 0.0036 | |
| Sodium chloride | 4 | 486 | 0.37 (0.14–0.93) | 0.0122 | |
| Carbazochrome sodium sulfonate hydrate | 3 | 402 | 0.34 (0.12–0.99) | 0.0221 | |
| Hydroxocobalamin acetate | 2 | 453 | 0.22 (0.06–0.76) | 0.0020 | |
| Plant alkaloids and other natural products (L01C) | Prednisolone | 43 | 5835 | 0.57 (0.42–0.78) | 0.0002 |
| Sodium chloride | 1 | 646 | 0.19 (0.04–0.92) | 0.0059 | |
| Cytotoxic antibiotics and related substances (L01D) | Prednisolone | 26 | 4636 | 0.30 (0.20–0.45) | <0.0001 |
| Sulfamethoxazole/trimethoprim | 11 | 1339 | 0.53 (0.30–0.97) | 0.0270 | |
| Protein kinase inhibitors (L01E) | Sulfamethoxazole/trimethoprim | 3 | 1162 | 0.20 (0.07–0.58) | <0.0001 |
| Monoclonal antibodies and antibody-drug conjugates (L01F) | Lenalidomide hydrate | 1 | 1862 | 0.09 (0.02–0.43) | <0.0001 |
| Mycophenolate mofetil | 5 | 1485 | 0.40 (0.17–0.94) | 0.0170 | |
| Other antineoplastic agents (L01X) | Dexamethasone | 55 | 8153 | 0.52 (0.40–0.69) | <0.0001 |
| Famotidine | 23 | 3197 | 0.59 (0.39–0.89) | 0.0075 | |
| Panvitan® powder for prescription * | 9 | 1475 | 0.52 (0.28–0.99) | 0.0293 | |
| Acyclovir | 7 | 1630 | 0.37 (0.18–0.76) | 0.0017 | |
| Pregabalin | 5 | 1197 | 0.37 (0.16–0.86) | 0.0070 | |
| Diphenhydramine hydrochloride | 3 | 957 | 0.30 (0.10–0.85) | 0.0064 | |
| Lenalidomide hydrate | 1 | 2873 | 0.04 (0.01–0.20) | <0.0001 | |
| Febuxostat | 1 | 892 | 0.14 (0.03–0.67) | 0.0005 |
Disclaimer/Publisher’s Note: The statements, opinions and data contained in all publications are solely those of the individual author(s) and contributor(s) and not of MDPI and/or the editor(s). MDPI and/or the editor(s) disclaim responsibility for any injury to people or property resulting from any ideas, methods, instructions or products referred to in the content. |
© 2024 by the authors. Licensee MDPI, Basel, Switzerland. This article is an open access article distributed under the terms and conditions of the Creative Commons Attribution (CC BY) license (https://creativecommons.org/licenses/by/4.0/).
Share and Cite
Matsuo, H.; Endo, K.; Tanaka, H.; Onoda, T.; Ishii, T. Fact-Finding Survey and Exploration of Preventive Drugs for Antineoplastic Drug-Induced Oral Mucositis Using the Japanese Adverse Drug Event Report Database. Sci. Pharm. 2024, 92, 34. https://doi.org/10.3390/scipharm92020034
Matsuo H, Endo K, Tanaka H, Onoda T, Ishii T. Fact-Finding Survey and Exploration of Preventive Drugs for Antineoplastic Drug-Induced Oral Mucositis Using the Japanese Adverse Drug Event Report Database. Scientia Pharmaceutica. 2024; 92(2):34. https://doi.org/10.3390/scipharm92020034
Chicago/Turabian StyleMatsuo, Hajime, Kiri Endo, Hiroyuki Tanaka, Toshihisa Onoda, and Toshihiro Ishii. 2024. "Fact-Finding Survey and Exploration of Preventive Drugs for Antineoplastic Drug-Induced Oral Mucositis Using the Japanese Adverse Drug Event Report Database" Scientia Pharmaceutica 92, no. 2: 34. https://doi.org/10.3390/scipharm92020034
APA StyleMatsuo, H., Endo, K., Tanaka, H., Onoda, T., & Ishii, T. (2024). Fact-Finding Survey and Exploration of Preventive Drugs for Antineoplastic Drug-Induced Oral Mucositis Using the Japanese Adverse Drug Event Report Database. Scientia Pharmaceutica, 92(2), 34. https://doi.org/10.3390/scipharm92020034

