Abstract
The ride-hailing platform offers the business model of the on-demand business ecosystem in the era of the sharing economy. Platforms such as Uber, Lyft, and DiDi have become popular worldwide and established a strong position in urban transportation. This paper presents a case study analyzing the fierce competition between Uber and DiDi in the Chinese ride-hailing market. First, employing the canvas framework, we show the core characteristics of the business models of the two platforms. Our analysis and comparisons of the strategic positioning and implementation concerning the building blocks of canvas ascribe the success factors of DiDi and the causes of Uber’s failure. Although both Uber and DiDi provide similar service offerings for diverse market segments, Uber’s mismatches between its strategic focus on the premium segment and service operations proved to be a mistake. On the other hand, DiDi managed its business more efficiently by providing a wide range of service offerings while leveraging the two-sided market. As a result, DiDi has grown successfully as a one-stop transportation platform, which is well-suited to the Chinese market. This study provides meaningful insights into business model innovations in the sharing economy and implications for the evolution of future transportation platforms.
1. Introduction
Ride-hailing platforms present a sustainable option that complement public transportation services and are now widely available worldwide. In China, competition between Uber and DiDi Chuxing (hereafter simply referred to as ‘DiDi’) has been fierce since 2014 (Figure 1 [1]). Since entering the Chinese market, Uber has invested more than USD 1 billion a year to expand its business. In 2015, it earned USD 1.5 billion in China, accounting for 60% of Uber’s global sales [2,3,4,5,6]. However, this race ended with DiDi’s victory. Uber in China decided to merge its Chinese operations with DiDi, which secured a number of seats on the boards of directors of the two companies in 2016 [5,6], resulting in Uber’s withdrawal from the Chinese market. DiDi currently operates Uber China as a separate brand [7]. DiDi also succeeded in attracting investment from Alibaba by merging the two largest ride-hailing platforms, DiDi Dache and Kuaidi, in China and completed the integration of service support with WeChat.
Figure 1.
The battle between Uber and DiDi Chuxing [1].
It is generally known that DiDi’s victory in the Chinese market was driven by aggressive investment and marketing strategies. Indeed, DiDi spent USD 4 billion a year trying to weaken Uber’s market share and finally managed to dominate 80% of China’s ride-hailing market in 2016. As a result, in a 2016 survey, when both platforms were competing, 77.2% of passengers said they were aware of the brand name of Uber China, while 91.7% said they were familiar with the DiDi brand [8]. The relatively high user awareness of the DiDi brand naturally led to more recommendations of the brand. In China, users’ preference for Uber came mostly from brand loyalty (45.3%), the first-choice rate (21.9%), and brand preference (22.4%) [8]. However, these figures were much lower than those of DiDi.
DiDi’s victory over the global platform Uber reminds us of the win of Jack Ma’s Alibaba over eBay in the Chinese market. Ma pointed out the key to Alibaba’s success in his famous comment, “eBay is a shark of the sea, but a crocodile can beat a shark in the Yangtze River.” In other words, competition in the local market is different in many ways from global competition. However, few studies have analyzed in detail what competitive dimensions played a major role in these two cases. Uber’s failure, a global platform, might be attributed to the Chinese government’s protectionism or its industrial policy on domestic corporate priority. However, when DiDi pushed out Uber, the Chinese government’s hostile action against foreign companies was meager. Therefore, it is reasonable to conclude that Uber lost the competition with DiDi rather than the political influence of the policy authority in China. This study attempts to find the fundamental causes of losing the competition in the differences in their business models.
With global platforms becoming more influential and powerful, it would be meaningful to analyze the case of DiDi’s overtaking Uber systematically. In particular, this study examines how important it is to actively respond to local characteristics and contingencies in the platform business by comparing and analyzing those two platforms in terms of multiple factors constituting the business model.
First, we need to look at the characteristics of the market in which DiDi and Uber competed. Unlike traditional taxi businesses, digital platforms such as Uber and DiDi enable ride-sharing services in a peer-to-peer (P2P) manner. This business model is often considered a part of the sharing economy, sometimes called ‘cooperative consumption’ [9,10,11,12,13,14,15,16]. In the era of the data economy, two-sided market business models based on sharing economy platforms lead the transition from individualistic consumption to collaborative consumption and from a supply led business to a demand-led business. The latter is especially based on the network effect. Uber and DiDi made the most of the network effects and generated tremendous value and scale in a short period.
Previous research has provided valuable insight into sharing economies in a variety of markets. In particular, analyzing digital platforms from a business model perspective provides a unique competitive strategy for the market and helps address challenges there. Business models (hereafter ‘BMs’ for short) are widely used and useful tools for analyzing and implementing a company’s strategic behavior while describing its business logic [17]. However, there are not many studies on the basis of BMs that systematically analyze competition between Uber and DiDi as well as Alibaba, eBay, Tencent, and Amazon in China. Most prior studies focus on the fact that global platforms such as Uber and eBay could not overcome China’s inherent non-economic features (such as cultural and political factors) when entering and expanding markets in China [18,19,20]. For example, these approaches highlight that global platforms have failed to understand and utilize China’s unique market conditions [19,21,22]. Of course, it is true that such factors played an important role. However, Uber and eBay’s failures also involved some critical problems and issues in their business processes. Thus, a more systematic approach and analysis based on BMs are needed for a comprehensive and objective understanding of the competitive landscape in these markets. For example, in 2012, before Uber entered the Chinese ride-hailing market in 2014, DiDi was already in operation, and its rapid development and management of the supply network could have played a greater role in hindering Uber’s settlement. Cultural differences and political influence might not be the dominant factors.
In this work, based on the business model perspective, we analyze and compare the characteristics of Uber and DiDi by core business elements (BM building blocks). We analyze the ride-hailing platform in a structured and organized manner, particularly by adopting the canvas framework. Clear differences are revealed and compared by analyzing building blocks such as value propositions, revenue models, and supply and demand conditions during the period of competition between the two platforms. Furthermore, we identify the success factors of DiDi and the causes of Uber’s failure and present compelling implications. The approach in this paper can be a meaningful reference for designing and implementing BMs for more general digital platforms as well as ride-hailing services. It also provides practical insights and empirical evidence useful for various platforms participating in the Chinese markets in a sharing economy environment.
The paper is organized as follows. Section 2 provides an overview of the competition between Uber and DiDi in the Chinese ride-hailing market together with their strategic positioning and value proposition in such a competitive environment. Section 3 employs the canvas framework to analyze critical differences in various business building blocks that make up the two ride-hailing platform BMs. This comparison can also provide the relationship between BMs and innovation and highlight their differences. Section 4 presents lessons and implications for the ride-hailing platforms and sharing economy platforms based on our analysis and findings. The final section concludes this study, suggesting future research directions.
2. Two Ride-Hailing Platforms with Two Value Propositions
2.1. Backgrounds and Research Framework: BM Building Blocks
Uber established its subsidiary Uber China in July 2014 and started operations in Beijing and Shanghai. Uber China adopted a more localized approach for potential users in China. For example, the platform connected its system to Baidu Maps for navigation services and cooperated with Alipay for easy payment. Due to two years of development efforts, China became Uber’s largest overseas market. In the course of strategic development, Uber also established its only independent company (Shanghai Wubo Technology Company) outside the United States and installed proprietary servers in October 2015.
Before Uber China, DiDi already started its business in Beijing in September 2012, collaborating with Beijing Xiaoju Technology Company. In February 2015, DiDi achieved about 250 million registered users through a strategic merger with Kuaidi Dache, a competing platform initiated by Alibaba. This figure was equivalent to 80% of the market share and made DiDi seize market leadership. The total orders through the DiDi platform amounted to 1.43 billion in 2015, nearly double all taxi orders in the United States [23,24]. In 2016, DiDi entered the international markets by expanding to Southeast Asia and India and officially started ride-hailing service in the United States in April. After a fierce pricing race, DiDi and Uber China merged into one company through mediation by the Chinese government and regulatory authorities. Accordingly, Uber China was sold on August 1st, 2016, to DiDi, which secured seats on the boards of the two companies (Uber accounted for approximately 20% of the merged company) [7,25,26].
For the sake of systematically analyzing the differences between the two platform companies’ competitive processes and strategic approaches, this study developed the canvas models for both platforms (refer to Figure 2 and Figure 3). Canvas models allow us to analyze the BM of each platform [27,28,29,30]. This well-known framework decomposes a BM into nine components (building blocks). With the value proposition block in the middle at the center, the left side is composed of supply related blocks, and the right is made up of demand-related blocks. That is, a canvas consists of three sections, each of which corresponds to the value proposition, the set of supply blocks, and the set of demand blocks. This study also follows this configuration and compares and analyzes the two BMs.
Figure 2.
Canvas model of Uber China platform.
There are not many studies that apply the canvas model to ride-hailing services such as Uber and DiDi. However, a few studies apply the canvas model to mobility as a service (MaaS). For example, [31] presents several types of sustainable open business models in the MaaS market using the canvas model. Among various kinds of MaaS alternatives, open innovation is shown to be the most difficult in the case of car-sharing operators, which are the closest to the subject of this study. As we will present below, we could draw some reasons for these findings by comparing and analyzing the canvas BMs of Uber and DiDi. For example, MaaS operators need to provide greater availability and flexibility for the potential users to increase the chance of success. Our study also confirms that DiDi was ahead in this dimension over Uber (refer to Section 3.1.1 and Section 3.1.2).
2.2. Value Propositions
Our analysis of two BMs first starts with value propositions to understand the sources of the differentiated features of the two platforms that competed in the same market. Indeed, value proposition is the core component of the canvas model [32]. Value is generated and passes through a series of the various elements (building blocks) that make up the business model, as detailed in the following sections (Section 3 and Section 4).
First, both platforms share the unique nature of two-sided markets, which creates value by matching and connecting heterogeneous markets or groups [33]. Here, passengers and drivers are two different groups that could not interact with each other without those platforms. Compared to conventional taxi services, the DiDi and Uber platforms provide new mobility services to meet the various needs of passengers. The driver group constitutes another pillar or resource of the two-sided market. People who own idle vehicles are now able to provide riding services to earn extra income while enjoying flexible working hours. To this end, information and communication technology (ICT) is actively utilized to reduce passengers’ waiting time and taxi costs while also reducing the idle time of drivers.
These platforms also effectively reduce information asymmetry through recommendation systems. Customer segmentation identifies sets of users that respond differently to service costs and allows each set (segment) to meet the desired needs. This led to an increase in demand for ride-hailing services by enabling virtually identical services to be offered at lower prices depending on circumstances. For example, DiDi received a great response from potential drivers by allowing low-end private car owners across China to receive lower fares than Uber China. This provided the basis for DiDi to stay ahead of Uber through a more detailed pricing strategy that made the most of local experience and circumstances. On the other hand, Uber was considered a great marketing leadership candidate by providing accessibility and convenience, such as the ‘one-click helicopter call’. As such, the two platforms share a typical two-sided market business model in that they set the range of acceptable fares and service provisioning and provide affordable services that were previously unavailable to passengers and drivers participating in their platforms. However, the methods of capturing and responding to these opportunities differ in the value propositions of these two competing platforms.
Strategic positioning for competitive advantage is a matter of choosing a strategic stance in terms of product range, market scope, and business value system [34]. From this point of view, Uber set out to provide an outstanding service experience and a variety of high-end vehicles as an important part of its service offerings. It was based on its successful experiences in global markets such as the United States and Europe. Uber in China has also put forward its image as a luxury brand along with its high-end service provisioning. Based on its positive recognition in high-end markets, Uber China sought to expand its business areas by attracting customers from various social and income brackets in more diversified segments. For example, Uber released ‘UberBlack’, which provides high-end ride-hailing services for high-income people, almost simultaneously with its business launching in China. In addition, with the opening of the Chinese markets in mind, Uber tried to release ‘People’s Uber’, a carpooling service that was cheaper than taxis, to secure customer pools in advance.
According to Porter, strategic positioning means performing activities different from competitors or performing similar activities in different ways [35]. DiDi provides an exemplary case of this approach. In contrast to Uber, DiDi wanted to offer a simple ride service for groups of customers who rely on taxis because they do not have cars. Furthermore, the platform tried to offer such services at a lower price than taxi fares. Therefore, from the beginning, DiDi started by targeting the demand that could substitute taxis. These customer segments did not overlap with Uber. Uber, on the other hand, targeted somewhat extreme customer segments as described above because it did not want to cause trouble with Chinese taxi unions. Since such customer segments were an important installed base for DiDi, it chose a strategic position focused on satisfying these customers’ needs. DiDi operated ride-hailing services in a similar way to the taxi-hailing service, with large-scale existing taxi users as a key factor. DiDi’s service was better than taxis in terms of quality as well as fares, as it provided several supporting tools and features to maximize the users’ experience. Based on its success in those segments, DiDi could evolve into a one-stop ride-hailing platform. It successfully introduced new services such as high-end services, long- and short-distance carpools, and other multi-horizontal extensions and expanded its business domains. In the process of this expansion, its target segments began to overlap with Uber, and the two platforms started to compete in earnest.
As a result, DiDi and Uber China nearly took a similar form of business activities. Still, they differed in how they entered and expanded the markets because they originated from different value propositions. Based on its own technological and brand advantage, Uber China took an approach to expand the service domains while focusing more on vertically in-depth specific services. On the other hand, DiDi sought horizontal expansion by adding services for a broader user base, which could substitute for taxis and other conventional city transportation.
3. Business Model Comparisons
3.1. Demand-Side BM Building Blocks
3.1.1. Customer Relationship: Brand Effect
Uber was the first platform to launch the ‘ride-hailing’ service even before the term appeared in the media. Thus, Uber’s brand power is very strong and a big driver of its business growth. Just like Google with search engines, Uber is almost synonymous with ride-hailing services. More than 40 million people a month are becoming newly aware of this brand, and 633 cities around the world run the service. For this reason, the prevailing prediction was that Uber could quickly penetrate China’s market as soon as it started its business in China. However, Uber China has failed to create a winner-take-all situation, especially in the Chinese urban mobility market, where there is a large number of potential customers who cannot catch taxis during peak hours. According to iResearch (2016), the number of users enjoying ride-hailing services in China reached 399 million at the end of 2015 [36]. Until the first quarter of 2016, DiDi’s market share (in terms of the number of orders) reached 85.3%, taking first position in the industry, while Uber’s market share fell short of 14.9%. These figures indicate that despite Uber’s strong brand power in global presence, other factors in the Chinese market would virtually influence the users’ choice of the ride-hailing platform. In this respect, we propose the following factor about the impact of brand power on Chinese ride-hailing services.
Factor 1.
Despite Uber’s strong brand recognition in the global market, Chinese users did not seriously consider brand power when choosing ride-hailing services.
In 2016 (when both platforms were competing with each other), 77.2% of passengers said they had heard about the brand name ‘Uber’ in a survey asking about Chinese users’ preferences for ride-hailing services (see Figure 4). However, 91.7% of potential passengers, higher than the rate above, said they already knew about DiDi. DiDi’s relatively high user perception of the brand naturally led to DiDi being recommended more often (network effect by word-of-mouth). In addition, the unique usage patterns of Chinese users resulted in 45.3% of brand loyalty to Uber and 21.9% of their first choice (preference), all of which were lower than DiDi’s figures [8].
Figure 4.
Comparison of brand influence between DiDi Chuxing and Uber China.
3.1.2. Channel Management
With Uber’s entry, the competitive landscape of the Chinese ride-hailing market changed. Since the second half of 2014, market competition intensified through aggressive promotional marketing and financial support such as subsidies. Competitive strength is usually evaluated in terms of coverage of the service area, the number of active users, growth rate, etc. DiDi took full advantage of the local company’s position and outperformed all these indicators. For example, DiDi was able to quickly establish a competitive stance by making the most of the high population density, local characteristics, and traditional ties with domestic partners. On the other hand, Uber maintained a steady market share in some segments with its own technology, especially in high-end services (e.g., UberBlack) and carpool services. However, DiDi succeeded in achieving higher market penetration in more service categories, even in the high-end that Uber was occupying. According to iResearch (2015), the range of users tracked by DiDi’s app records reached 88.4%. From this fact, we derive the following success factor for DiDi in the Chinese ride-hailing market [37].
Factor 2.
DiDi’s broad regional coverage significantly helped penetrate the market and compensate for its weakness in following Uber, a global leader.
In October 2015, the number of Uber China orders in Chengdu (i.e., the number of service requests) surpassed that in New York City, making Chengdu the biggest city served by Uber. However, Uber China’s expansion plan focused only on China’s largest cities. Uber China appeared to expand into smaller cities after establishing dominant positions in large cities. Table 1 demonstrate that Uber operated in fewer than 40 cities until the second quarter of 2016. On the other hand, DiDi had a far larger user base and provided its services in more than 400 cities during the same period. DiDi enhanced its service platform by actively utilizing subsidies to attract potential subscribers by starting with the initial taxi-hailing service. This expansion strategy developed various types of service provisioning and offerings. At the same time, DiDi quickly extended its coverage to more than 400 cities by collaborating with taxi drivers in those cities. Accordingly, the scale of monthly active users came to reach 58.86 million in 2016.
Table 1.
Comparison of coverage between DiDi Chuxing and Uber China [38,39,40,41].
3.1.3. Service Offerings and Strategic Positioning
As Uber and DiDi competed in China’s ride-hailing service market, they began to overlap in many aspects of the target market segments and service offerings. Uber China focused on providing refined services and vertical differentiation depending on vehicle models. For example, ‘People Uber+’ (or Uberpool) utilized Uber’s technological superiority to enable high-quality carpooling services at reasonable prices. The service was offered at a relatively low rate to promote Uber’s basic services at the same time. Uber expected this approach to significantly increase vehicle utilization efficiency in cross-platform competition while reminding users that Uber would be a representative of the sharing economy. However, according to an iResearch (2016) survey in March 2016, it was DiDi’s app that provided the most popular and comprehensive service in China’s mobile transportation sector [36]. DiDi even provides a wealth of information about service areas, including travel-related information at the top of the ride-hailing service app. DiDi’s strategy to provide comprehensive content based on urban mobility has helped improve and expand the business ecosystem, thereby enhancing platform stickiness for users. It also helped users recognize that DiDi would be a total transportation service provider, unlike Uber China. Therefore, we argue that these differences in service offerings and strategic positioning resulted in different outcomes for the two platforms.
Factor 3.
DiDi’s rich service offerings and broad strategic positioning were more attractive to Chinese users than Uber’s focused strategy and were consequently more effective.
Table 2 compare the range of service offerings for the two platforms. In some service classes, the two platforms compete for the same market segments. Since both platforms were interested in high-end ride-hailing services or premium classes, they ultimately competed fiercely by providing similar services. In particular, Uber, which started with high-end services, still showed its obsession with this type of service class in the Chinese market. Considering that service diversity and prices greatly appeal to Chinese users, Uber China paid much attention to attracting low-end private car owners to provide new types of ride-hailing services such as UberX. However, this approach ignored some of the service categories and specific user groups. For example, long-distance carpooling (e.g., DiDi Hitch), taxis, and designated driving were included only in DiDi’s service offerings. DiDi provided a wider range of services than Uber and covered almost every segment of the vertically differentiated line from low- to high-end. DiDi is still pursuing a strategy to attract virtually all types of users from various income levels to its platform. It competed with Uber, offering a variety of ride-hailing services to meet the diverse needs of different types of users. For example, ‘DiDi Express’, launched to compete in the same category as UberX, was offered at a slightly lower rate than the daily taxi fare, targeting low- and middle-income Chinese users who are sensitive to the service fee.
Table 2.
Service classes and offerings from DiDi and Uber.
3.1.4. Alignment between Value Proposition and Strategic Positioning
When evaluating the Chinese ride-hailing market, Uber did not seem to succeed in aligning its expectation and prediction for the market by designing and implementing marketing strategies. As the competition for market share with DiDi and other existing platforms in the Chinese markets intensified, Uber could have failed to clarify what it wanted to do and what it could do best to win the race. These inconsistencies resulted in losing the winner-take-all game, a typical competitive landscape in the platform business. For example, services such as ‘Uber Black’ did not seem to reflect the characteristics of the high-end segment of the Chinese market well. As shown in Table 2, while Uber provided a variety of service classes, customers actually perceived that only Uber Black represented the company‘s unique competitive edge. Uber also implicitly took the position that Uber Black was its core business domain, which suggested that Uber rated this category as more profitable than other ride-hailing services. It was reported that about 300 million passengers and more than 10 million drivers registered on these platforms by 2015 [42]. The monthly number of active users increased at an average rate of 13%, of which 83.2% chose DiDi, and 16.2% chose Uber China. However, more than 80% of drivers registered in Uber China worked part-time. Those users and drivers belong to the middle and upper classes, who appeared to be more interested in building friendship networks. One source for this was the platform’s promotions and marketing events, which provide rich riding experiences and interest-sharing opportunities. In short, Uber China’s ambitious efforts to foster high-end services missed the target. Uber China also neglected its efforts to make full use of this target user group and used it only to show off its advanced technology. Accordingly, we found discrepancies between value proposition, strategic positioning, and service design and offerings.
Factor 4.
DiDi’s strategic target settings and service offerings were better suited than those of Uber. Furthermore, DiDi’s strategy and service design were consistent with its value proposition, but Uber’s were not.
In addition to advanced services, DiDi also provided lower-level service classes such as DiDi Express and Taxi. As shown in Table 3 below, these service categories accounted for 90% of all order requests [43]. On the other hand, Uber, which provided advanced and premium services in its early stage in the United States, also deployed a similar plan in the Chinese market. However, as the following table demonstrates, about 92% of the service requests were attributed to below the economy-level classes. Indeed, it is these service categories (e.g., DiDi Express and People’s Uber) that brought about the most sales revenue in the ride-hailing market. Those categories are also most advantageous in maximizing the network effect, which is a key feature of platform businesses. Uber’s market share in these segments was meager, but much of its actual revenue (more than 90%) came from these services. Premium services such as Uber XL and Uber Black accounted for only 8% of total service requests. This imbalance between the strategic focus (premium categories) and the actual revenue sources (below premium classes) suggests that there was a major problem with marketing and operational plan and deployment. This also means that Uber achieved, at best, modest success compared to its efforts and investments in human resources and financial resources in the Chinese market.
Table 3.
Daily order requests (in millions) per service offering class.
3.1.5. Pricing and Incentive Schemes
Like other businesses, pricing schemes and structures constitute one of the core value-creation mechanisms of the ride-hailing platform. The pricing framework is also a key enabler of customer value by building the platform’s installed base. As in the cases of other B2C platforms, DiDi and Uber both adopted a peer-to-peer (P2P) business model. Thus, the design of their pricing schemes plays an important role in gaining a competitive edge. In particular, the ride-hailing business model works like a two-sided market that connects and matches one side (drivers as service providers) and another side (passengers as users) [33,44]. Therefore, we should evaluate how they follow the basic pricing framework and key lessons in the two-sided market.
First, in terms of supply, the owners of the vehicles (drivers) choose one platform (single-homing) or multiple platforms (multi-homing) to provide passengers with ride-hailing services and receive fares. The platform can receive a certain percentage of service charges in return for providing a channel that connects the drivers and the passengers. Securing channels that make it possible to approach and access users is critical to service suppliers (drivers here). Thus, in general, platforms gain bargaining power over suppliers and are able to manage them through access control and/or access charges (service fees to access and use the platform). The platform attracts users by setting platform usage fees to a reasonable level and providing incentives (e.g., subsidies or coupons) to join the platform. Both the suppliers and the users can achieve win-win situations due to the interactive relationships through the platform. In other words, as the number of service requests from passengers increases, the platform can attract more drivers on its supply side, which will ultimately improve the service experience of passengers on its demand side. Improved service experience attracts more users, which in turn provides an attractive supply environment for drivers joining the platform. This virtuous cycle follows a typical ‘indirect network externality’ [33,44,45] in the two-sided market, in which the platform eventually benefits both by brokering both sides (markets) and, at the same time, enhances its own benefits.
However, these positive feedback mechanisms require careful design and operations of pricing schemes. Otherwise, the feedback mechanism may not work the way the platform intends; instead, it may operate in a way that worsens the platform’s gains (a vicious cycle). In other words, the platform should carefully choose a side (called a supporting side) where incentives are more effective in order to make the most of indirect network externalities. In general, a side (market) that is more sensitive to price level becomes the supporting side. In ride-hailing platforms, the user side (passengers) usually reacts more sensitively to pricing. Therefore, following Porter’s market power framework, the effective management of the user side (potential passengers) holds the key to the success of the entire platform service operation. For example, pricing in a platform should be designed to reflect factors directly related to revenue streams, such as platform choice and use frequency.
In addition to pricing schemes, there are other factors that affect users’ platform choices, which eventually establish a negotiation power between users and platforms. For example, factors that determine service quality, such as the drivers’ overall reputation on a platform, the vehicles’ images and hygiene, the driver’s attitude to customers, and other service experiences, are also crucial. When Uber’s dynamic pricing system failed to work correctly, users became deeply opposed to drivers’ opportunistic and selfish behavior during peak times and in crowded areas, which led to a sharp drop in usage. Therefore, the capabilities and skills to manage and control drivers are essential factors preventing users from leaving the platform and tying them into the platform. Finally, since users also care about the choices and recommendations of their peers and friends (e.g., platforms chosen by friends), direct network effects (other than indirect effects) also have a significant impact on the platform’s success. All of these factors significantly affected the users’ platform preferences and choices, resulting in a substantial performance gap between Uber and DiDi. They also established different relationships with their supplier and user sides.
Factor 5.
Differences in pricing and incentive schemes for passengers and drivers resulted in a significant performance gap between Uber and DiDi.
Table 4 compare DiDi’s and Uber’s pricing schemes in terms of service class. In the case of premium services, both DiDi and Uber took 20% of their driver’s charge in return for the platform services. However, the pricing schemes for other service classes are different from platform to platform. For carpooling services such as DiDi Express and Hitch, DiDi set about 5% of the driver’s fare as a platform fee, but Uber offered similar services (People’s Uber) free of charge. However, compared to public transportation fares and service quality in many Chinese cities, DiDi’s 5% fee was not actually recognized as a significant difference compared to Uber’s zero fares. In other words, users felt that a 5% fee was quite reasonable when using carpooling services.
Table 4.
Comparisons of platform service fee rates [46].
More critical differences are found in other service classes. At the economy class service (DiDi Express and UberX), DiDi charged only 5% as its platform service fee (rate), but Uber charged 20% as the fee. Despite the fact that users of lower-level service classes are more price-sensitive, Uber adhered to a relatively high rate. Though the actual prices paid by users would actually be lower than those of high-end services, the rate itself did not differ between high- and low-end services. As a result, Uber failed to attract users from its most crucial service class, which prevented the platform from reaching a critical mass beyond which it could enjoy network effects. Most of Uber’s revenue was attributed to service classes such as People’s Uber, People’s Uber+, and UberX. However, the pricing strategy for these classes fell short of expectations from the users of these services and failed to reach a sufficient number of users.
Moreover, the primary sources that supply vehicles and drivers in the ride-hailing platforms are private car owners and rental car companies. Indeed, they participated in the platform almost full time. However, the nature of the two-sided market causes a reduced user base to harm suppliers (that is, a vicious circle or negative indirect network externality). In other words, in two-sided markets, the mal-effect of a miss-aligned pricing structure was not only limited to the user side but also spilled over into the other side. Uber’s pricing strategy ultimately failed to leverage indirect network externalities between users (passengers) and suppliers (drivers). As the ride-hailing market’s growth forced subsidies to decrease due to some government regulations, Uber’s competition capabilities worsened because of mistakes in pricing strategies and suffered from loss.
On the other hand, DiDi was able to pursue well-established two-sided markets with appropriate pricing strategies, thereby improving user needs and expanding the markets. In addition to its price competitiveness in the economy class, it quickly penetrated the user side and extensively utilized the installed base by aggressively providing subsidies and other incentives from the early stage. DiDi also overcame their relatively lower brand image compared to Uber by adhering to strict service quality standards on its own. These pricing and incentive strategies were also appropriate for rapidly expanding from large cities to small towns and rural areas. As a result, it achieved large market shares and built its own business ecosystems in most regions, where it could maximize the benefits of network effects.
3.2. Supply Side BM Building Blocks
3.2.1. Service Operations and Value Features
In terms of service processes, one could observe clear differences in value proposition and service design between Uber China and DiDi. From a two-sided market perspective, both platforms paid more attention to passengers (i.e., the user side) who prefer efficient and reliable ride-hailing services. In Uber’s case, lots of efforts were made to simplify service operations for passengers. All requests from Uber passengers could be completed in just a couple of steps using a smartphone. Uber employed an automatic dispatch system that prevents drivers from selectively accepting or rejecting passenger requests for the sake of maximizing user experience as well as passenger–driver matching. That is, when a passenger requests a ride, the platform assigns the order to the available driver closest to the passenger, which the driver must accept. This maximizes the efficiency of matching from the user’s perspective. Furthermore, Uber applied a set of stringent rules to improve the overall service quality of drivers. For example, it was highly recommended to utilize the feedback system that evaluates driver performance and shares assessments transparently.
DiDi also cared a lot about the user side. With the launch of its first service for taxi users, DiDi accumulated a solid user base, which enabled the platform to enter the ride-hailing market with a base for the user side in the two-sided market. Compared to other competing platforms in the Chinese market, DiDi also developed a number of operational capabilities for providing a wider service offering to support a variety of user requests. This enabled DiDi to meet the diverse transportation needs posed by multiple user segments. Furthermore, due to its strong subscriber base, DiDi was able to pay attention to the supplier side (i.e., drivers). In particular, the platform implemented a variety of operating mechanisms that allow users to customize their service requests across multiple criteria. Due to these supporting features for drivers, they were able to respond flexibly to requests from the platform. These measures enrich and thicken the pool of drivers and vehicles, improving the driving experience for passengers.
Consequently, DiDi’s approach to the design and operations of service processes reflects considerations not only for users but also for providers. This allowed DiDi to achieve overall service improvements and increase user experience over Uber China. This strongly suggests that differences in basic design and operations pertaining to service processes led the two platforms to different paths. The following Factor 6 summarizes these points:
Factor 6.
Unlike Uber China, DiDi incorporated the needs of the supplier side (drivers) into its service processes (e.g., matching functions, payment methods). This difference in the service operation focuses allowed DiDi to expand its ecosystem from both sides of the two-sided market compared to Uber.
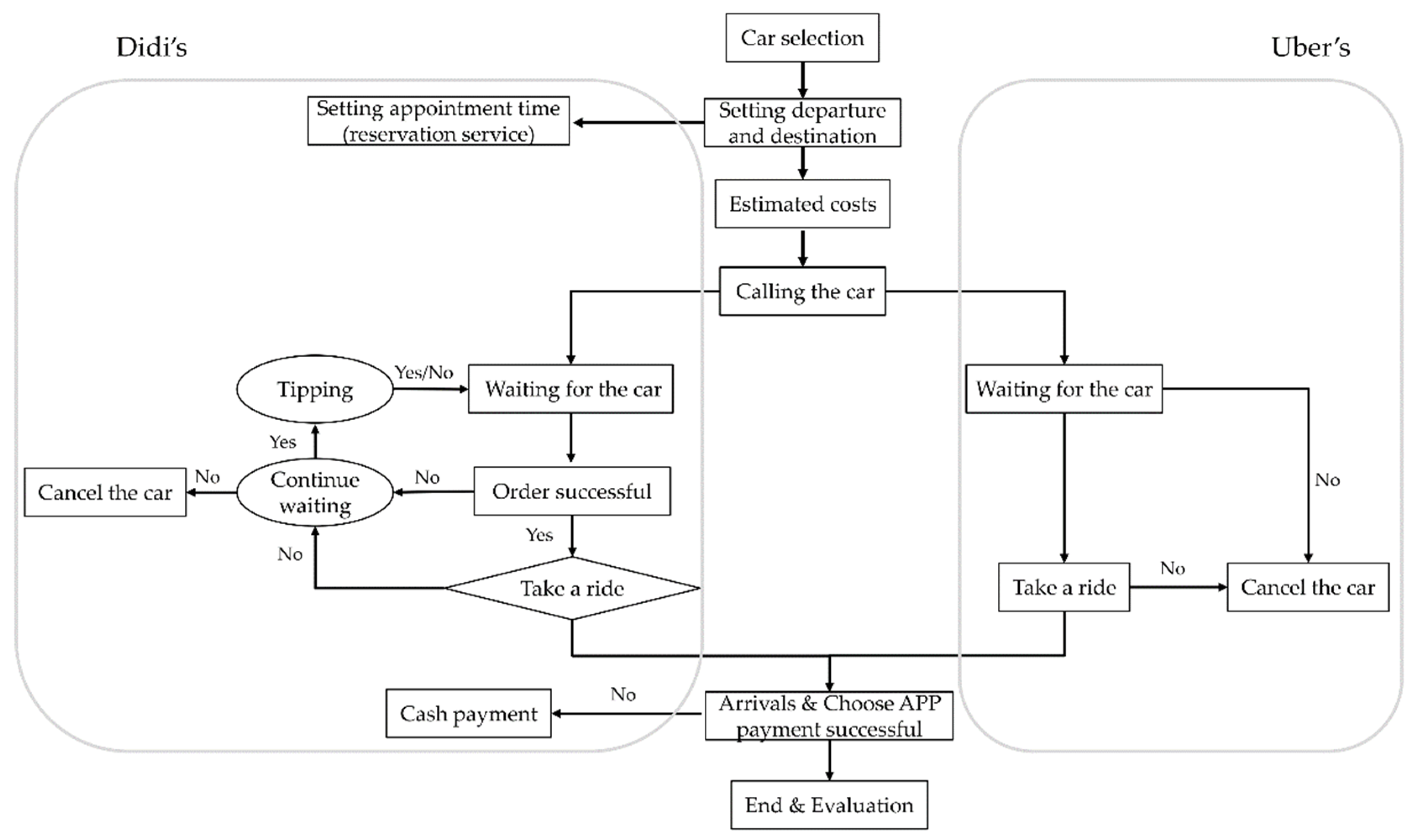
This difference in service operations can also be found in Figure 5 (reconstructed based on [42]). Figure 5 compare key service operational functions along with the service request-and-response paths on both platforms. The overall structure looks basically similar, but there are critical differences in major service flows, which originate from the different focus of service processes. First, Uber’s service flow is more concise than that of DiDi’s, reflecting its fundamental proposition of actively responding to user needs. The former, as in the United States and some European countries, favors simple processes and prioritizes convenience, while the latter offers a variety of service features. For example, when considering the reservation service flow and passenger waiting flow, the obvious differences between DiDi and Uber are well illuminated. DiDi utilizes the driver’s service request collection function and integrates trifling details in the course of contracts with potential passengers (e.g., tipping) with the procedure for receiving the order. Uber, on the other hand, still only advocates services of reservation, real-time matching, and dynamic pricing and rarely allows a detailed procedure favoring its drivers. Indeed, the Uber app’s interface is much simpler than that of DiDi’s.
Figure 5.
Service Flow Comparisons between DiDi and Uber.
Another major difference is also found in the payment system associated with the last step of the entire service flow. DiDi offered a variety of payment options, which may complicate the overall service flows. For example, DiDi has a close partnership with WeChat and Alipay, China’s two largest payment platforms. Furthermore, DiDi actively embraced the cultural specificity in which the majority of passengers, as well as drivers, prefer cash clearing to online payment alternatives. DiDi users were able to pay by cash as well as by credit card. On the other hand, Uber China insisted only on the global payment system it had built. For Uber, as a global corporate, it would be much more efficient for all users around the world, including the Chinese, to depend on the same payment system. As a result, Uber China only allowed credit cards or Alipay, requiring users to register for accounts with certain financial institutions, thereby integrating them into its global payment system. While the original purpose of this service design was to simplify the payment process to improve user convenience, this approach in the Chinese market was rather an obstacle to its user-friendly service operations. Indeed, this mistake became a critical drawback for the platform business, where it is essential to quickly expand its subscriber base amid fierce competition.
Figure 6 depict the value curves of DiDi and Uber across various service attributes when both platforms were competing in 2016 [47]. In terms of many service attributes, the two curves show significant differences in passenger satisfaction of the two platforms. DiDi is narrowly ahead of Uber in all processes, excluding first-stage (calling) and driving. Furthermore, differences in overall patterns of value curves suggest that the service process locus that the two platforms pursue is quite different. As discussed earlier, Uber emphasized the simplicity of service design and the efficiency of real-time automatic dispatch, while DiDi focused on value-added features such as payment and after-sales services. In particular, DiDi performs better than Uber in the second half of the service flow. Even by comparing the value curves, it can be inferred that DiDi’s service design and operations are suitable for a variety of service offerings, while Uber’s approach to pursuing simplicity and sticking to global standards did not work well in the Chinese market. This also suggests that Uber China lacked an understanding of what passengers and drivers in China wanted.
Figure 6.
Value curve comparisons between DiDi and Uber.
3.2.2. Value Chain Partnership and Investments
Platforms where cost reduction and service collaboration are important need to receive investment and resources from multiple partners. Unlike conventional value chains, not only those in charge of supply but also complementary providers for various additional services play a role as critical partners in the platform ecosystem. Partners sometimes need to share strategic interests beyond simple investments and participate in service development to maximize common value. The ride-hailing platform is no exception. DiDi and Uber sought to faithfully follow an approach to expanding relationships with various partners such as suppliers and complementors.
As soon as Uber established its subsidiary in China in July 2014, it established a strategic partnership with Baidu, which dominated search engines in the Chinese market. In order to secure mapping technology and the core assets of ride-hailing services, Uber China approached Baidu and was able to access core technologies to support vehicle operations in China. It also accumulated the user base to enter the Chinese market through various collaborations. For example, Uber could interconnect with major partner platforms, including big sponsors who would be responsible for advertising and marketing. However, unlike DiDi, Uber also had to maintain its global standards for platform operations and after-sales services since the platform had to keep focusing on the global market as well. These set a restriction on Uber China’s moves and eventually presented some challenges to overcome. First, for the sake of conducting marketing activities that should take into account local characteristics, Uber China focused on somewhat conventional marketing tactics such as word-of-mouth marketing, event marketing, and cross-border marketing, mostly in the front markets. Due to these efforts, Uber was able to penetrate the Chinese market in a short period of time, gain attention from the Chinese people, and build a reputation. This policy enhanced its corporate image and the ripple effect of its global brand while fully utilizing the word-of-mouth effect of users and drivers.
Somewhat different from Uber’s more conventional marketing activities, DiDi aggressively employed digital marketing to leverage novel social network services. DiDi quickly spread awareness through WeChat’s community network and brought traffic to its platform. DiDi’s early market investments also made it stronger for existing platforms such as Tencent and Alibaba to support its platform. In many cities, the platform also focused on cooperating with various scale companies such as traditional taxi companies, rental cars, and after-market service firms, enhancing its reputation as a promising local platform. Based on the broad support base, DiDi was able to achieve cross-border investments and collaborations with Lyft and Ola in September 2016 and strengthened its global presence. Based on the discussion above, we propose the following hypotheses.
Factor 7.
The more diverse and richer partnership structure of DiDi than that of Uber provided a foundation for DiDi to develop a wide range of service offerings. On the other hand, Uber failed to expand its regional base compared to its successful initial market entry since it relied on global brand awareness and devoted itself to traditional marketing efforts (e.g., frequent promotions).
In order to compare the structural characteristics of collaborations and the diversity levels of participating industrial sectors in the two platform ecosystems, major institutions that had investment or business relationships with these platforms (from 2014 to 2016) were investigated and summarized in the following diagrams. The partnership networks centered on the two platforms are demonstrated below in Figure 7.
Figure 7.
Partnership structure comparisons between DiDi and Uber China.
Comparing the structural and industrial characteristics of the cooperative relationship of the two platforms from collaboration networks and data analysis (Figure 8 below), one could find the following. First, the industrial sectors that work most with these platforms are, in common, IT service firms and financial institutions such as banks and insurers. In the case of the Chinese market, it can be seen that there were far more companies working with DiDi than Uber. DiDi also collaborated with a number of companies across a wide variety of industrial sectors. For example, in 2016, DiDi worked with hundreds of taxi companies in Shanghai and other cities to develop a cooperation project to promote mutual benefits. DiDi used Internet technology and big data to help improve the operations of local taxi companies and establish a driver evaluation system. These programs were selected to receive public funds from local governments. DiDi also worked with convenience stores such as 7-Eleven to provide services for passengers and drivers during their waiting time. On the other hand, Uber China’s core partnerships are limited to automakers and car rental companies. Uber also made partnerships with charities and public organizations such as the China Green Foundation and the China Women’s Development Foundation, but such coalitions with nonprofit organizations were unlikely to result in real business opportunities. Rather than establishing a coalition or collaboration, Uber pushed ahead with its own business ecosystem in such a way that it developed a direct connection with selected stakeholders. While this approach to ecosystem expansion and growth may be effective in developing its own services and governing brand power and leadership, it sets clear limits in terms of participation-based expansion. As a result, DiDi’s partnership structure was richer and more diverse than that of Uber China, which would have ultimately helped DiDi to strengthen its competitiveness.

Figure 8.
Partnership information of DiDi and Uber China.
4. Discussions
This study delves into the strategic approach of the global platforms in a regional market through the case of competition between DiDi and Uber in the Chinese market. In particular, we systematically analyzed which business model elements played a critical role. One of the differentiation points in the ride-hailing service, the flagship of the sharing economy platforms, from the incumbent taxi business is that it adopts a two-sided market business model. The background behind Uber struggling in the Chinese market and eventually being absorbed into DiDi indicates that Uber did not properly recognize the situations different from those of the United States, particularly when applying the two-sided market to the regional areas. For this reason, Uber failed to compete with the local platform, which was a latecomer. For example, it was not able to efficiently operate the process of utilizing surplus capacity, which is the most advantageous feature of the sharing economy platforms. Our study presents a better understanding of the competitive landscape in the Chinese market.
The case study employed in this research can also be extended beyond the ride-hailing market into adjacent domains. Analyzing the ride-hailing services from the perspective of the MaaS market introduced earlier may also provide valuable insights. Ref. Sarasini and Linder [48] reviews the innovative aspects of the MaaS business model in the context of transition theory centered on sustainability. Kubik [49] and Schafer [50] track down the movement needs and present the demand patterns in the new normal situation triggered by the COVID-19 pandemic, along with general changes in demand for movement. Although it has slowed down somewhat due to the COVID-19 pandemic, it can be seen that the demands for MaaS, in general, have been increasing steadily and rapidly. Kamargianni et al. [51] introduces the key notions and examples of MaaS with various mobility carriers (cars, bicycles, etc.), demonstrating that a higher level of mobility integration is positive for improving user satisfaction. This study also addresses the factors for designing an attractive MaaS system, which is also considerably handled in the canvas model of this study. Turoń [52] addresses the open innovation issue regarding data-sharing in the car-sharing business models and uncovers that the data-sharing problem of the MaaS business model limits open innovation. Turoń [52] also argues that it is critical to quickly identify customer needs from data-sharing and improve service flows to convert the current business model into a proprietary model of an open car-sharing system. This point is consistent with some findings of this study; for example, quite a similar point was identified as a difference between Uber and DiDi (refer to Factor 4 in Section 3.1.4).
This study also shows that the canvas model is suitable for analyzing the platform business models such as sharing economy platforms. Throughout the competition period between the two ride-hailing platforms, it can be seen that the ways they designed and implemented their business models were quite different for each component that constitutes the canvas frame. In particular, we found differences in business logic and strategic choices of DiDi and Uber in all three major building blocks: value proposition, demand-side BM, and supply side BM (Section 3). Our approach can also be applied to analyze other sharing economy platforms such as Airbnb.
Airbnb was able to settle down more successfully by taking a different approach from Uber in the Chinese market. In particular, Airbnb’s strategic implementation differs from Uber in the following three aspects, reflecting the unique nature of the Chinese market. Airbnb also faced a competitive landscape similar to Uber when it entered the Chinese market. Recalling the subsidy (and price cut) war between Uber and DiDi, Airbnb took a new approach in terms of service coverage (Factor 2) in order to reshape the competitive landscape posed by local platforms. As a way to mitigate the excessive competitive pressure, Airbnb has expanded users’ recognition by providing unique accommodation sharing services to attract Chinese tourists traveling abroad as well as foreign tourists visiting China. Throughout these efforts, Airbnb shows that it presents value propositions clearly differentiated from small local platforms (Factor 4). Due to this transition, Airbnb’s rich host resources and brand awareness outside China could also play a key role (unlike Uber) in entering and expanding the Chinese market from its early stage (Factor 1).
Second, unlike Uber, Airbnb continued to develop various service offerings suitable for the target segments while expanding the regional coverage. For example, Airbnb continues to reduce service fees to ensure low prices for family trips and millennials, thereby absorbing them as target customers (Factor 5). In addition, room-sharing (a sort of P2P service), a service offered only by Airbnb, is designed and operated with a focus on user experience for those seeking unique characteristics of local culture (Factor 3). This approach allows Airbnb to quickly reach a critical mass to enjoy network effects throughout the entire Chinese market, even if it does not achieve the No. 1 market share in some areas of China (Factor 4). This approach can be justified due to the fundamental structural difference between Airbnb and Uber ecosystems [30,53].
Third, the partnerships with Airbnb’s local partners and complementors are more effective and appropriate than Uber’s. The Airbnb platform can utilize all major payment service modules in China, such as Alipay and WeChat, and is easily linked to Weibo and WeChat accounts, China’s leading SNS platforms (Factor 7). In addition, Airbnb is paying great attention to cooperation with the Chinese policy authorities and local governments. For example, Airbnb carries out various projects promoting rural tourism in China in cooperation with local universities and research institutions. This strategic attitude and behavior suggest that Airbnb has a deeper understanding of the Chinese market and culture than Uber.
5. Concluding Remarks
Our paper presents a case study that analyzes the fierce competition between global giants Uber and DiDi in the Chinese ride-hailing market and the failure of Uber in this market. We compared and analyzed the characteristics of the BMs of the two platforms based on the canvas framework. In terms of building blocks in the supply and demand sides and the value propositions, DiDi’s strategic positioning, alignment, and implementation showed an advantage over Uber’s. While Uber showed inconsistencies between its premium-focused strategy and service operations, DiDi operated its business more effectively by adequately utilizing the two-sided market and offering a broad service range. As a result, DiDi was able to grow into a one-stop mobility platform suitable for the Chinese market. The lessons and implications from this study will be able to present deep insights into BM innovations in the sharing economy. Furthermore, one could gain an insightful prospect for the evolution of future mobility platforms and MaaS.
We conclude this paper by presenting some limitations of this study and future research directions. This study has two major limitations. First, this research is based on data mainly from 2016–2018 since we attempted to develop implications and insights for failed innovative business models in the past. However, there were inherent limitations in collecting past data in rapidly changing business areas such as sharing economy platforms. Therefore, we had no choice but to rely mainly on secondary data such as market analysis reports. In addition, data on the specific states of the platforms at certain moments in the past were inevitably inferred from qualitative information such as news. As a result, quantitative data on the cost structures and workforce resources during their competition period, for example, could not be obtained. These limitations made it challenging to analyze them using a sophisticated statistical model, forcing only qualitative interpretation to be used. Second, our research focuses on the differences in business models of platforms competing with each other, which inevitably vary from region to region. Although ride-hailing platforms exist in many countries, it may not be easy to generalize the results of this study since they operate in different legal and institutional contexts and fall under different spheres of policy. Therefore, our future studies will reflect other influencing factors that were not considered fully in this paper, such as policy risks and regulatory environments [54,55,56,57].
Author Contributions
D.K. and Y.L. collaborated on every work and wrote this paper. All authors have read and agreed to the published version of the manuscript.
Funding
This research was supported by Basic Science Research Program through the National Research Foundation of Korea (NRF), funded by the Ministry of Science, ICT, and Future Planning (grant number: NRF-2017R1E1A1A03070422).
Institutional Review Board Statement
Not applicable.
Informed Consent Statement
Not applicable.
Data Availability Statement
Not applicable.
Conflicts of Interest
The authors declare no conflict of interest.
References
- Tracxn. More Uber than Uber: How Didi Won the Ride Hailing Market in China. Tracxn Technologies Limited. 2016. Available online: https://blog.tracxn.com/2016/09/15/didi-vs-uber/ (accessed on 15 September 2016).
- The Times. 6 Things to Know about Uber’s Surrender in China. The Times. 2016. Available online: http://time.com/4434206/uber-china-didi-chuxing/ (accessed on 1 August 2016).
- Michael, G.; Editor, I.C.; Startup, G. After a $35 Billion Merger, Uber and Didi Are Set to Take Over the Ridesharing Universe. Inc. 2016. Available online: https://www.inc.com/michael-gasiorek/5-reasons-uber-gave-up-to-didi-and-won-in-china.html (accessed on 8 August 2016).
- Bloomberg News. Uber Wins by Losing in China. Bloomberg Limited Partnership. 2016. Available online: https://www.bloomberg.com/gadfly/articles/2016-08-01/uber-may-end-up-winning-big-by-losing-out-in-china (accessed on 2 August 2016).
- Leslie, H. Uber’s battle for China. The Financial Times Ltd. 2016. Available online: https://ig.ft.com/sites/uber-in-china/ (accessed on 2 June 2016).
- Robert, S. Why Uber Couldn’t Crack China.Fortune Media Limited Partnership. 2016. Available online: http://fortune.com/2016/08/07/uber-china-didi-chuxing/ (accessed on 7 August 2016).
- Rolandberger. The Report of China Ride-Hailing Market Analysis. Roland Berger. 2016. Available online: https://www.rolandberger.com/publications/publication_pdf/roland_berger_chinas_premium_chauffeured_car_20160318.pdf (accessed on 18 March 2016).
- China News. Nielsen Survey Show That Didi Is Leading the Mobile Travel Market in China. People’s Daily Online. 2016. Available online: http://it.people.com.cn/n1/2016/0311/c1009-28192845.html (accessed on 11 March 2016).
- Belk, R. Sharing versus pseudo-sharing in Web 2.0. Anthropologist 2014, 18, 7–23. [Google Scholar] [CrossRef]
- Belk, R. Sharing. J. Consum. Res. 2010, 36, 715–734. [Google Scholar] [CrossRef]
- Belk, R. Why not share rather than own? Ann. Am. Acad. Political Soc. Sci. 2007, 611, 126–140. [Google Scholar] [CrossRef] [Green Version]
- Belk, R. You are what you can access: Sharing and collaborative consumption online. J. Bus. Res. 2014, 67, 1595–1600. [Google Scholar] [CrossRef]
- Botsman, R.; Rogers, R. Beyond Zipcar: Collaborative consumption. Harv. Bus. Rev. 2010, 88, 30. [Google Scholar]
- Codagnone, C.; Martens, B. Scoping the Sharing Economy: Origins, Definitions, Impact and Regulatory Issues. Institute for Prospective Technological Studies Digital Economy Working Paper 2016/01. European Commission, Joint Research Centre. Available online: https://joint-research-centre.ec.europa.eu/publications/scoping-sharing-economy-origins-definitions-impact-and-regulatory-issues_en (accessed on 25 February 2022).
- Möhlmann, M. Collaborative consumption: Determinants of satisfaction and the likelihood of using a sharing economy option again. J. Consum. Behav. 2015, 14, 193–207. [Google Scholar] [CrossRef]
- Rachel, B. The Sharing Economy Lacks a Shared Definition. Fast Company. 2013. Available online: http://www.fastcoexist.com/3022028/the-sharing-economy-lacks-a-shareddefinition (accessed on 21 November 2013).
- Zolnowski, A.; Weiß, C.; Böhmann, T. Representing service business models with the service business model canvas—The case of a mobile payment service in the retail industry. In Proceedings of the 47th Hawaii International Conference on System Sciences, HICSS 2014, Waikoloa, HI, USA, 6–9 January 2014; pp. 718–727. [Google Scholar]
- Parente, R.C.; Geleilate, J.M.G.; Rong, K. The sharing economy globalization phenomenon: A research agenda. J. Int. Manag. 2018, 24, 52–64. [Google Scholar] [CrossRef]
- Salomon, R. Global Vision: How Companies Can Overcome the Pitfalls of Globalization, 1st ed.; Palgrave Macmillan: New York, NY, USA, 2016. [Google Scholar]
- Täuscher, K.; Kietzmann, J. Learning from failures in the sharing economy. Sci. Technol. 2017, 67, 2047–2059. [Google Scholar]
- Jamie, C. China Gives Ride-Hailing a Green Light. MIT Technology Review. 2016. Available online: https://www.technologyreview.com/s/602034/china-gives-ride-hailing-a-green-light/ (accessed on 29 July 2016).
- Wirtz, J.; Lovelock, C. Services Marketing: People, Technology, Strategy, 8th ed.; World Scientific: Hackensack, NJ, USA, 2016; pp. 626–632. [Google Scholar]
- Custer, C. Uber Who? Didi Kuaidi Completed 1.43b Rides in 2015. Tech in Asia. 2016. Available online: http://en.acnnewswire.com/press-release/english/27544/didi-kuaidi-completed-1.43-billion-rides-in-2015 (accessed on 11 January 2016).
- Davey, A. Judge Rejects Uber’s $100 Million Settlement with Drivers. Condé Nast. 2016. Available online: https://www.wired.com/2016/08/uber-settlement-rejected/ (accessed on 18 July 2016).
- Bloomberg News. Uber Slayer: How China’s Didi Beat the Ride-Hailing Superpower. Bloomberg Limited Partnership. 2016. Available online: https://www.bloomberg.com/features/2016-didi-cheng-wei/?cmpid=BBD100616_BIZ (accessed on 6 October 2016).
- Nanette, B. With Its Sale in China, Uber Drives a Better Bargain. MIT Technology Review. 2016. Available online: https://www.technologyreview.com/s/602057/with-its-sale-in-china-uber-drives-a-better-bargain/ (accessed on 1 August 2016).
- Barquet, A.P.B.; Cunha, V.P.; Oliveira, M.G.; Rozenfeld, H. Business Model Elements for Product-Service System. In Proceedings of the 3rd International Conference on Industrial Product Service Systems, Technische Universitaät Braunschweig, Braunschweig, Germany, 5–6 May 2011; Springer: New York, NY, USA, 2011; pp. 332–337. [Google Scholar]
- Barquet, A.P.B.; Oliveira, M.G.; De Amigo, C.R.; Cunha, V.P.; Rozenfeld, H. Employing the business model concept to support the adoption of product—service systems (PSS). Ind. Mark. Manag. 2013, 42, 693–704. [Google Scholar] [CrossRef]
- Lee, J.H.; Shin, D.I.; Hong, Y.S.; Kim, Y.S. Business Model Design Methodology for Innovative Product-Service Systems: A Strategic and Structured Approach. In Proceedings of the Annual SRII Global Conference (SRII 2011), San Jose, CA, USA, 29 March–2 April 2011; pp. 663–673.00E4. [Google Scholar]
- Zhu, F.; Iansiti, M. Why Some Platforms Thrives... and Others Don’t What Alibaba, Tencent, and Uber teach us about networks that flourish. The five characteristcs that make the difference. Harv. Bus. Rev. 2019, 97, 118–125. [Google Scholar]
- Turoń, K. Open innovation business model as an opportunity to enhance the development of sustainable shared mobility industry. J. Open Innov. Technol. Mark. Complex. 2022, 8, 37. [Google Scholar] [CrossRef]
- Osterwalder, A.; Pigneur, Y.; Tucci, C.L. Clarifying business models: Origins, present and future of the concept. Commnications Assoc. Inf. Syst. 2005, 15, 1–40. [Google Scholar] [CrossRef] [Green Version]
- Eisenmann, T.; Parker, G.; Van Alstyne, M.W. Strategies for two-sided markets. Harv. Bus. Rev. 2006, 84, 92. [Google Scholar]
- Stabell, C.B.; Fjeldstad, Ø.D. Configuring value for competitive advantage: On chains, shops, and networks. Strateg. Manag. J. 1998, 19, 413–437. [Google Scholar] [CrossRef]
- Porter, M.E. The five competitive forces that shape strategy. Harv. Bus. Rev. 2008, 86, 25–40. [Google Scholar]
- IResearch. The Research Report of Chinese Ride-Hailing Market in 2016. iResearch Consulting Group. 2016. Available online: http://report.iresearch.cn/report/201603/2556.shtml (accessed on 22 March 2016).
- IResearch. User Research Report of China Ride-Hailing Service in 2015. iResearch Consulting Group. 2015. Available online: http://report.iresearch.cn/report/201512/2502.shtml (accessed on 17 December 2015).
- Wang, C.X. Analysys: Chinese Ride-hailing Service Accelerated the Internationalization Process and the Service Diversified in the First Quarter of 2016. Beijing Analysys Network Technology Company Limited. 2016. Available online: https://www.analysys.cn/article/analysis/detail/1000036 (accessed on 3 June 2016).
- 199it. Didi Chuxing: China Urban Traffic Travel Report in the First Half of 2016. Beijing Siji Zhiku Technology Company Limited. 2016. Available online: http://www.199it.com/archives/495160.html (accessed on 15 July 2016).
- QuestMobile. QuestMobile Daily List of Ride-Hailing APP. Beijing Guishi Information Technology Limited. 2016. Available online: https://www.questmobile.com.cn/blog/blog-36.html (accessed on 7 April 2016).
- He, C. Uber China Will Enter the New 18 Cities and Cover More than 55 Cities. Phoenix New Media Limited. 2016. Available online: http://tech.ifeng.com/a/20160126/41544838_0.shtml (accessed on 26 January 2016).
- Wan, J. The Competition Analysis with APPs of Didi, Uber China and Shenzhou. Huike Group. 2016. Available online: http://www.chanpin100.com/article/46196 (accessed on 25 March 2016).
- CBNData. The Report of China Smart Traffic Travel with Big Data in 2015. Shanghai Yingfan Digital Technology Company Limited. 2016. Available online: https://cbndata.com/report/54?isReading=report&page=1 (accessed on 20 January 2016).
- Rochet, J.; Tirole, J. Platform competition in two-sided markets. J. Eur. Econ. Assoc. 2003, 1, 990–1029. [Google Scholar] [CrossRef] [Green Version]
- Katz, M.L.; Shapiro, C. Systems competition and network effects. J. Econ. Perspect. 1994, 8, 93–115. [Google Scholar] [CrossRef] [Green Version]
- Hong Yuan Securities. Industry In-Depth Research Report: One of Smart Transportation Series Reports—Interpretation of Industries with Key Data. Hong Yuan Securities Company Limited. 2016. Available online: http://www.hysec.com/f/tsnr/[D2016]/2016-05/TSNR100/03/RR_3003382547.pdf (accessed on 27 April 2016).
- CNIT-Research. The Research Report of Chinese Ride-Hailing Market in the First Quarter of 2016. China Internet Network Information Center. 2016. Available online: http://www.wenshubang.com/baogao/93789.html (accessed on 30 November 2016).
- Sarasini, S.; Linder, M. Integrating a business model perspective into transition theory: The example of new mobility services. Environ. Innov. Soc. Transit. 2018, 27, 16–31. [Google Scholar] [CrossRef]
- Turoń, K.; Kubik, A. Business innovations in the new mobility market during the COVID-19 with the possibility of open business model innovation. J. Open Innov. Technol. Mark. Complex. 2021, 7, 195. [Google Scholar] [CrossRef]
- Schafer, A.; Victor, D.G. The future mobility of the world population. Transp. Res. Part A Policy Pract. 2000, 34, 171–205. [Google Scholar] [CrossRef]
- Kamargianni, M.; Li, W.; Matyas, M.; Schäfer, A. A critical review of new mobility services for urban transport. Transp. Res. Procedia 2016, 14, 3294–3303. [Google Scholar] [CrossRef] [Green Version]
- Turoń, K. From the Classic Business Model to Open Innovation and Data Sharing—The Concept of an Open Car-Sharing Business Model. J. Open Innov. Technol. Mark. Complex. 2022, 8, 36. [Google Scholar] [CrossRef]
- Zhu, F.; Li, X.; Valavi, E.; Iansiti, M. Network interconnectivity and entry into platform markets. Inf. Syst. Res. 2021, 32, 1009–1024. [Google Scholar] [CrossRef]
- Cramer, J.; Krueger, A.B. Disruptive change in the taxi business: The case of Uber. Am. Econ. Rev. 2016, 106, 177–182. [Google Scholar] [CrossRef] [Green Version]
- Edelman, B.G.; Geradin, D. Efficiencies and regulatory shortcuts: How should we regulate companies like Airbnb and Uber. Stanf. Technol. Law Rev. 2015, 19, 293. [Google Scholar] [CrossRef] [Green Version]
- Wallsten, S. The Competitive Effects of the Sharing Economy: How Is Uber Changing Taxis; Technology Policy Institute: Washington, DC, USA, 2015. [Google Scholar]
- Witt, A.; Suzor, N.; Wikström, P. Regulating Ride-sharing in the Peer Economy. Commun. Res. Pract. 2015, 1, 174–190. [Google Scholar] [CrossRef] [Green Version]
Publisher’s Note: MDPI stays neutral with regard to jurisdictional claims in published maps and institutional affiliations. |
© 2022 by the authors. Licensee MDPI, Basel, Switzerland. This article is an open access article distributed under the terms and conditions of the Creative Commons Attribution (CC BY) license (https://creativecommons.org/licenses/by/4.0/).








